• Tartalom

17/2009. (IX. 4.) NFGM utasítás

17/2009. (IX. 4.) NFGM utasítás

a Nemzeti Fejlesztési Ügynökség Szervezeti és Működési Szabályzatának kiadásáról1

2010.03.08.

A központi államigazgatási szervekről, valamint a Kormány tagjai és az államtitkárok jogállásáról szóló 2006. évi LVII. törvény 74. § (1) bekezdésében foglalt jogkörömben a következő utasítást adom ki:

1. A Nemzeti Fejlesztési Ügynökség Szervezeti és Működési Szabályzatát jelen utasítás mellékleteként kiadom.

2. Ez az utasítás a közzétételét követő 3. napon lép hatályba. A Nemzeti Fejlesztési Ügynökség Szervezeti és Működési Szabályzatának kiadásáról szóló 3/2009. (II. 27.) NFGM utasítás hatályát veszti.

Melléklet a 17/2009. (IX. 4.) NFGM utasításhoz


A NEMZETI FEJLESZTÉSI ÜGYNÖKSÉG SZERVEZETI ÉS MŰKÖDÉSI SZABÁLYZATA

ELSŐ RÉSZ

ÁLTALÁNOS RENDELKEZÉSEK

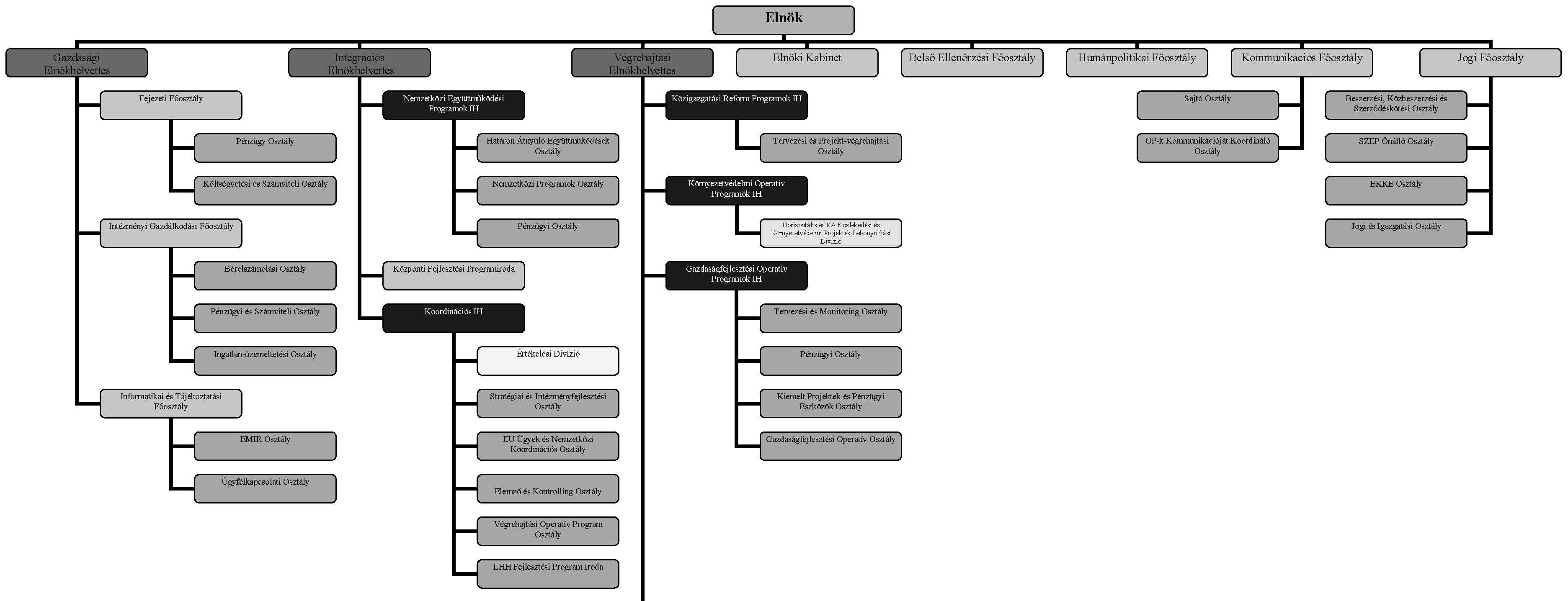
1. § A Szervezeti és Működési Szabályzat (a továbbiakban: SzMSz) hatálya a Nemzeti Fejlesztési Ügynökségre (a továbbiakban: Ügynökség) terjed ki. Az Ügynökség szervezeti rendjét, a belső szervezeti egységek (szakmai munkaszervezetek) megnevezését az SzMSz 1. számú mellékletét képező szervezeti ábra tartalmazza.

Az Ügynökség jogállása és alapadatai

2. § (1)2 Az Ügynökség a fejlesztéspolitikáért felelős miniszter (a továbbiakban: miniszter) irányítása alatt működő, teljes jogkörrel rendelkező, önállóan működő és gazdálkodó közhatalmi tevékenységet végző központi államigazgatási szerv, központi hivatal.
(2) Az Ügynökség székhelye: 1077 Budapest, Wesselényi u. 20–22.
(3) Az Ügynökség megnevezése: Nemzeti Fejlesztési Ügynökség, rövidítése: NFÜ,
– angol megnevezése: National Development Agency,
– német megnevezése: National Entwicklungsagentur,
– francia megnevezése: Agence Nationale du Développement.
(4) Az Ügynökség alapító szerve a Magyar Köztársaság Kormánya.
(5) Az Ügynökség alapításának dátuma a jogfolytonosság alapján 2006. július 1.
(6) Az Ügynökség létrehozásáról rendelkező jogszabály a Nemzeti Fejlesztési Ügynökségről szóló 130/2006. (VI. 15.) Korm. rendelet.
(7) Az Ügynökség nyilvántartási száma: 598327.
(8)3 Az Ügynökség alapító okiratának kelte és azonosítója: 2009. december 21. 232/394-1/2009.
(9)4 Az Ügynökség alaptevékenysége az Európai Unió pénzügyi támogatásainak igénybevételéhez szükséges hosszú és középtávú fejlesztési tervek, operatív programok elkészítése, e támogatások felhasználásához szükséges intézményrendszer kialakítása és fejlesztési tevékenység végzése. Az alaptevékenység államháztartási szakágazat szerinti besorolása a 841102 Kormány, kormánybizottságok, Miniszterelnöki Hivatal tevékenysége, államháztartási szakfeladatrend szerinti besorolása 841163 Pályázat- és támogatáskezelés, ellenőrzés. Az Ügynökségnek rendszeresen ellátott kiegészítő, kisegítő és vállalkozási tevékenysége nincsen.
(10) Az Ügynökség alaptevékenységét meghatározó jogszabály a Nemzeti Fejlesztési Ügynökségről szóló 130/2006. (VI. 15.) Korm. rendelet.
(11) A költségvetés tervezésével és végrehajtásával kapcsolatos sajátos előírásokat az államháztartás szervezetei beszámolási és könyvvezetési kötelezettségének sajátosságairól szóló 249/2000. (XII. 24.) Korm. rendelet, valamint a 2007–2013. közötti programozási időszakban az Európai Regionális Fejlesztési Alapból, az Európai Szociális Alapból és a Kohéziós Alapból származó támogatások fogadásához kapcsolódó pénzügyi lebonyolítási és ellenőrzési rendszerek kialakításáról szóló 281/2006. (XII. 23.) Korm. rendelet tartalmazza.
(12) Az Ügynökség által foglalkoztatott, az egyes vagyonnyilatkozat-tételi kötelezettségekről szóló 2007. évi CLII. törvény 3. § (1) és (2) bekezdés hatálya alá tartozó személyek vagyonnyilatkozat-tételi kötelezettségét az e tárgyban kiadott elnöki utasítás rendezik.
(13) Az Ügynökség a szakmai tanácsadói, illetve szakmai főtanácsadói címek számát tekintve a köztisztviselők jogállásáról szóló 1992. évi XXIII. törvény (a továbbiakban: Ktv.) 30/A. § (1) bekezdése szerinti, a felsőfokú végzettségű munkatársakra vetített maximum 20%-os mértéket alkalmazza.
(14) Az Ügynökség szervezeti egységeinek felsorolását, valamint az egyes szervezeti egységek engedélyezett létszámát az SzMSz 2. számú melléklete tartalmazza.

MÁSODIK RÉSZ

AZ ÜGYNÖKSÉG VEZETŐI

Az elnök

3. § (1) Az Ügynökséget az elnök vezeti.
(2) Az elnök az Ügynökségre, illetve annak munkatársaira vonatkozó normatív rendelkezéseit elnöki utasítás formájában adja ki. Emellett az Ügynökség operatív vezetése során szervezeti egységnek vagy személynek címzetten írásban vagy szóban adhat egyedi utasításokat, feladatokat. A szervezeti egységnek címzett feladatokat az elnökhelyettesek vagy egységvezetők kapják, közvetlenül az elnöktől vagy közvetve, az Elnöki Kabineten keresztül.
(3) Az elnök gondoskodik a fejlesztéspolitika kormányzati döntéseinek az irányító hatóságok (a továbbiakban: Irányító hatóság vagy IH), valamint a további szakmai munkaszervezetek munkájában történő érvényesítéséről, kialakítja az IH-k és a támogató egységek működésének feltételeit. Az elnök kapcsolatot tart az Ügynökség irányítását ellátó miniszterrel, képviseli az Ügynökséget.
(4) Az elnök felügyeletet gyakorol a közvetlen alárendeltségébe tartozó szakmai munkaszervezetek – azaz az Elnöki Kabinet, a Belső Ellenőrzési Főosztály, a Humánpolitikai Főosztály, a Kommunikációs Főosztály és a Jogi Főosztály – munkája felett.
(5) Az elnök gyakorolja az Ügynökség valamennyi dolgozója tekintetében a munkáltatói jogokat, kivéve azon munkáltatói jogköröket, amelyeket elnöki utasítással delegál.
(6) Az elnök – a jogszabályi rendelkezések figyelembevételével – egyes hatásköreinek gyakorlását elnökhelyettesre, főosztályvezetőre delegálhatja.
(7) Az Ügynökség szakmai munkaszervezetei, a főosztályok ügyrendjét az elnök saját hatáskörben hagyja jóvá.

Az elnökhelyettes

4. § Az elnököt feladatai ellátásában elnökhelyettesek segítik. Az Ügynökségen
a) gazdasági,
b) integrációs és
c) végrehajtási
elnökhelyettes működik.

5. § Az elnökhelyettes:
a) közreműködik az elnök feladatainak ellátásában;
b) kapcsolatot tart az Ügynökség társszerveivel, a tagállamokkal és az Európai Bizottság illetékes intézményeivel;
c) ellátja az elnök helyettesítését, illetőleg az Ügynökség képviseletét;
d) felügyeletet gyakorol a közvetlen alárendeltségébe tartozó szakmai munkaszervezetek felett, e tevékenységében gondoskodik a fejlesztéspolitika kormányzati, miniszteri és elnöki szintű döntéseinek az érvényesítéséről; felügyeli a közvetlen alárendeltségébe tartozó szervezeti egységek vezetőinek, illetve rajtuk keresztül a közvetlen alárendeltségében működő szervezeti egységeknek a munkáját, elemzi a feladatkörébe tartozó terület átfogó kérdéseit, és az érintett szakmai területen célokat és feladatokat határoz meg azok megoldására;
e) szükség szerint összehangolja a közvetlen alárendeltségébe tartozó szakmai munkaszervezetek tevékenységét, segíti az Ügynökségen belüli és kívüli szakmai koordinációt és a külső szervezetekkel való kapcsolattartást;
f) az SzMSz-ben meghatározott, valamint az elnök által átruházott hatáskörben eljár, szintjének megfelelő kapcsolatot tart társszervekkel, illetve az elnök megbízása alapján kiadmányozási jogkört gyakorol;
g) részt vesz az Ügynökség stratégiájának és éves munkatervének összeállításában;
h) ellátja az elnök által rábízott feladatokat.

Gazdasági elnökhelyettes

6. § (1)5 A gazdasági elnökhelyettes az Ügynökség – az államháztartás működési rendjéről szóló 292/2009. (XII. 19.) Korm. rendelet (a továbbiakban: Ámr.) szerinti – gazdasági vezetője.
(2) Irányítja az informatikai és humánpolitikai stratégia elkészítését és aktualizálását.
(3) Megszervezi és koordinálja a pénzügyi tervezés és beszámolás feladatait, gondoskodik a forrásfelhasználáshoz, a munkaerő-gazdálkodáshoz és az informatikai feladatokhoz kapcsolódó eljárásrendek kialakításáról, továbbá működteti az európai uniós programok kifizetéséhez kapcsolódó előirányzat-gazdálkodás rendszerét.
(4) A rendelkezésre álló költségvetési keretek között gondoskodik az Ügynökség működési, infrastrukturális feltételrendszerének hatékony megszervezéséről.
(5) Koordinálja az Ügynökségi szintű kontrolling rendszer kialakítását és működtetését.
(6) Irányítja az Ügynökség belső ügyviteli folyamatainak a továbbfejlesztését.
(7) Felügyeli, irányítja a Fejezeti Főosztályt, az Intézményi Gazdálkodási Főosztályt, az Informatikai és Tájékoztatási Főosztályt.

Integrációs elnökhelyettes

7. § (1) Az integrációs elnökhelyettes koordinálja és működteti az Ügynökség fejlesztéspolitikai tevékenységét, kiemelten az Új Magyarország Fejlesztési Terv (a továbbiakban: ÚMFT) értékelési rendszerét a források eredményes felhasználása érdekében.
(2) Gondoskodik a nemzetközi források felhasználásával megvalósuló fejlesztési programok kidolgozásáról, egyeztetéséről és hatékony megvalósításáról.
(3) Részt vesz a fejlesztési programok kidolgozásában, előkészítésében, társadalmi egyeztetésében, gondoskodik a Kistérségi Koordinációs Hálózat működtetéséről, segíti a fejlesztési források eredményes felhasználását, a fejlesztési programok helyi népszerűsítését, bemutatását, valamint a fejlesztésekhez szükséges információk helyi rendelkezésre állását.
(4) Részt vesz az Ügynökség fejlesztéspolitikai tevékenységéhez kapcsolódó működési sztenderdek és tudásbázis kialakításában és fejlesztésében.
(5) Koordinálja az Ügynökség európai uniós és nemzetközi kapcsolatrendszeréből adódó feladatainak végrehajtását, különös tekintettel a Lisszaboni és Göteborgi stratégiára. Segíti az Ügynökség nemzetközi kapcsolatrendszerének bővítését, erősítését.
(6) Felügyeli, irányítja a Központi Fejlesztési Programirodát, a Nemzetközi Együttműködési Programok Irányító Hatóságát, valamint a Koordinációs Irányító Hatóságot.

Végrehajtási elnökhelyettes

8. § (1) A végrehajtási elnökhelyettes gondoskodik a fejlesztéspolitika kormányzati döntéseinek az irányító hatóságok munkájában történő érvényesítéséről, és ellátja az ÚMFT végrehajtásával kapcsolatos koordinációs feladatokat.
(2) Elemzi a feladatkörébe tartozó terület átfogó kérdéseit, és javaslatot tesz azok megoldására.
(3) ÚMFT-szintű végrehajtási tervet készít az egyes operatív programok időben ütemezett összehangolt tevékenységére, és működteti a végrehajtás monitoringját, ellenőrzi az akciótervek végrehajtásának előrehaladását.
(4) Szükség esetén javaslatot tesz az NFT és az ÚMFT végrehajtásához, valamint a Kohéziós Alap projektek lebonyolításához szükséges intézményrendszer és eljárásrenddel kapcsolatos módosításokra, a vonatkozó jogi szabályozás tartalmára.
(5) Az Irányító Hatóságok vezetőivel összehangoltan egyeztetéseket folytat az operatív programokban illetékes szakminisztériumokkal.
(6) Felügyeli, – a Tanács 1083/2006/EK rendeletének 60. cikkének figyelembevételével – irányítja, összehangolja a Gazdaságfejlesztési Operatív Programok Irányító Hatóságának, a Humán Erőforrás Programok Irányító Hatóságának, a Környezetvédelmi Operatív Programok Irányító Hatóságának, a Közigazgatási Reform Programok Irányító Hatóságának, Közlekedési Operatív Programok Irányító Hatóságának, Regionális Fejlesztési Operatív Programok Irányító Hatóságának munkáját.
(7) A végrehajtási elnökhelyettes az elnök döntése esetén vezeti az Elnöki Kabinetet.

Az ügynökség szakmai munkaszervezetei és ezek vezetői

9. § (1) Az Ügynökség elnöki kabinetre, főosztályokra és titkárságokra tagozódik. Az Ügynökség irányító hatósági feladatokat ellátó főosztályain divíziók működhetnek. A főosztályon és a divízión belül osztályok működhetnek.
(2) A főosztály önálló ügyrenddel rendelkező, meghatározott ügyek csoportjára kijelölt szervezeti egység. A divízió önálló feladattal és ezek tekintetében szakmai függetlenséggel rendelkező szervezeti egység. Az osztály meghatározott ügyek csoportjára kijelölt szakmai részterület.
(3) Az elnök normatív utasításával több elnökhelyettes vagy főosztály feladatkörét érintő, eseti feladat elvégzésére a feladatkörükben érintett elnökhelyettesekből, főosztályvezetőkből vagy vezetői megbízással rendelkező köztisztviselőkből álló munkacsoportot hozhat vagy hozhatnak létre. Az utasításban meg kell határozni a munkacsoport feladatát, vezetőjét, tagjait és működésének idejét, tagjait a helyettesítésükre egyébként jogosult személy helyettesítheti.
(4) Az Ügynökségen működő elnöki kabinet, főosztályok, divíziók, osztályok elnevezését, valamint az elnöki kabinet és a főosztályok feladatkörét az SzMSz tartalmazza, a divíziók, osztályok feladatkörét és működését pedig a főosztályi ügyrendek szabályozzák.

A főosztályvezetők, kijelölt helyetteseik, a főosztályvezető-helyettesek mint divízióvezetők
és az osztályvezetők

10. § (1) A főosztályvezetők, főosztályonként egy – osztályt nem vezető – általános és a további főosztályvezető-helyettesek, a főosztályvezető-helyettesi megbízással rendelkező divízióvezetők és az osztályvezetők az Ügynökség vezető állású (vezetői feladatkört ellátó) köztisztviselői.
(2) A vezető állású köztisztviselők vezetői jogkörükben, az általuk vezetett szervezeti egységek vonatkozásában általánosan az alábbi feladatokat látják el:
a) a szervezeti egység éves munkaterve és – ha van ilyen – pénzügyi terve elkészítésének irányítása, ellenjegyzése és jóváhagyásra történő továbbítása (tervezés);
b) a szervezeti egység által ellátandó feladatok, munkakörök és folyamatok megszervezése (szervezés);
c) a szervezeti egység tevékenységének irányítása, intézkedések, döntéshozatal (irányítás);
d) a munkaterv és pénzügyi terv megvalósításának folyamatos ellenőrzése és értékelése (ellenőrzés);
e) javaslattétel a szervezeti egységet érintő humánpolitikai intézkedésekre (emberi erőforrás menedzsment);
f) feladat- és hatáskörébe tartozó ügyekben az Ügynökség képviselete (képviselet).

11. § A főosztályvezető vezeti a főosztályt, megállapítja a főosztály ügyrendjét. Felelős a hatáskörébe tartozó feladatok ellátásáért, gyakorolja a szervezeti egység munkatársai tekintetében azon munkáltatói jogköröket, amelyeket az elnök reá delegál. Az elnök és az elnökhelyettesek által a főosztálynak címzett feladat felelőse.

12. § (1)6 Valamennyi főosztályon egy – osztályt nem vezető – általános főosztályvezető-helyettes működik, illetve további főosztályvezető-helyettes működhet.
(2) Az általános főosztályvezető-helyettes közreműködik a főosztályvezető feladatainak ellátásában, a főosztályvezető távollétében ellátja annak helyettesítését, a főosztályvezető- helyettes irányítja a főosztályon belüli, feladat- és hatáskörébe utalt osztályok munkáját, osztályt vezethet.

13. § (1) Az irányító hatóságok esetében a főosztályvezető feladatai kiegészülnek az IH-vezető feladataival.
(2) Az IH vezetője felelős a rá bízott operatív program irányításáért, eredményes, hatékony, szabályszerű és átlátható megvalósításáért. Az IH-feladatok vonatkozásában az IH vezetője önálló és teljes felelősséget visel az Európai Unió Bizottsága felé.
(3) Az IH vezetője a (2) bekezdésben meghatározott felelősségét nem érintve végrehajtja a kormányzati fejlesztéspolitika és az Ügynökség stratégiai céljai megvalósítását szolgáló vezetői döntéseket.

14. § A divízióvezető főosztályvezető-helyettesi megbízással rendelkező személy végzi a főosztályon belül a divízió szakmai irányítását.

15. § Az osztályvezető a főosztályvezető, illetve a főosztályvezető-helyettes utasítása szerint vezeti a főosztályon belül elhatárolt, feladat- és hatáskörébe utalt szakmai részterület, az osztály munkáját.

Az ügyintézők, ügykezelők és fizikai munkakörben dolgozók

Az ügyintézők és ügykezelők

16. § (1) Az ügyintéző és az ügykezelő felelős minden olyan ügy elintézéséért, amely a hatáskörébe tartozik, vagy amelyet oda utaltak.
(2) Az ügyintéző és az ügykezelő a feladatait a reá vonatkozó normák szerint köteles teljesíteni.
(3) Az ügyintézők és az ügykezelők vagy a Ktv. vagy a közalkalmazottak jogállásáról szóló 1992. évi XXXIII. törvény vagy a Munka törvénykönyvéről szóló 1992. évi XXII. törvény (a továbbiakban: Mt.) hatálya alá tartoznak.
(4) A Ktv. hatálya alá tartozó feladatot csak köztisztviselő láthat el.

A fizikai munkakörben dolgozók

17. § A fizikai munkakörben dolgozó, az Mt. alapján munkaviszonyban álló munkavállaló a munkaköri leírás és a vezetőjének utasítása szerint látja el a feladatát.

HARMADIK RÉSZ

AZ ÜGYNÖKSÉGI FÓRUMOK

Vezetői értekezlet

18. § (1) Az elnök legalább negyedévente egy alkalommal vezetői értekezletet tart, melynek tagjai az elnök, az elnökhelyettesek, a főosztályvezetők és az Elnöki Kabinet vezetője.
(2) A vezetői értekezletre tartozik azon írásban előkészített ügyek megvitatása, amelyek az Ügynökség egészére vagy több munkaszervezetére jelentős kihatással vannak.

IH-vezetői értekezlet

19. § (1) A végrehajtási elnökhelyettes legalább kétheti rendszerességgel IH-vezetői értekezletet tart, melynek állandó tagjai az elnök, az elnökhelyettesek, az IH-vezetők és az Elnöki Kabinet vezetője. Szükség esetén az IH-vezetői értekezletre az Ügynökség további vezetője is meghívható.
(2) Az IH-vezetői értekezlet vitatja meg azon írásban előkészített ügyeket, amelyek az IH-k hatáskörébe tartoznak, és nem tartoznak a vezetői értekezlet hatáskörébe.

Állásfoglalási bizottság

20. § (1) Az integrációs elnökhelyettes szükség esetén összehívja az Állásfoglalási Bizottságot, melynek állandó tagjai az elnökhelyettesek, a Koordinációs Irányító Hatóság, az IH-k, a Jogi Főosztály képviselői és az elnöki kabinet vezetője. Az integrációs elnökhelyettes eseti jelleggel dönthet az Ügynökség más szervezeti egységei, illetve az Ügynökség szervezetén kívüli szervezetek, szakértők bizottságba történő meghívásáról.
(2)7 Az Állásfoglalási Bizottság bármely résztvevő javaslatára jogszabály, illetve eljárásrend egységes alkalmazását érintő kérdésben, továbbá nemzeti álláspontot igénylő kérdésben javaslatokat dolgoz ki. Az állásfoglalást az elnök adja ki, vitás kérdésekben dönt.

Pénzügyi állandó értekezlet

21. § (1) A gazdasági elnökhelyettes az Ügynökség egészét érintő pénzügyi folyamatok egységes kezelése, a pénzügyi tervezési, kifizetési és beszámolási tevékenységek áttekintése és összehangolása érdekében havonta Pénzügyi Állandó Értekezletet tart.
(2) A Pénzügyi Állandó Értekezlet koordináló és javaslattevő fórum, amelynek állandó meghívottjai a Fejezeti Főosztály, valamint az IH-k pénzügyi feladatot ellátó kijelölt képviselői.

NEGYEDIK RÉSZ

AZ ÜGYNÖKSÉG SZAKMAI MUNKASZERVEZETEI

22. § Az Ügynökség szakmai munkaszervezetei az SzMSz alapján az elnök vagy valamely elnökhelyettes, főosztályvezető vagy divízióvezető alárendeltségében, egymástól függetlenül, de egymással együttműködve kötelesek ellátni feladataikat.

Elnöki kabinet

23. § (1) Az Elnöki Kabinet feladata az Ügynökség munkatervének véglegesítése, a munkaterv végrehajtásának nyomon követése, ezekről beszámoló készítése, továbbá az elnök és az elnökhelyettesek által a szakmai munkaszervezetek felé megfogalmazott feladatok végrehajtásának nyomon követése. Az Elnöki Kabinet önálló szakmai feladattal is megbízható.
(2) Az Elnöki Kabinet részt vesz az Ügynökség feladatkörével összefüggően a fejlesztéspolitikáért felelős miniszter feladatkörében készülő az NFT és az ÚMFT végrehajtásával összefüggő kormány-előterjesztések elkészítésében, valamint képviseli ezeket a minisztérium fórumain. Más tárcák előterjesztéseivel kapcsolatban véglegesíti az Ügynökség álláspontját.
(3) Az Elnöki Kabinet előkészíti az Országgyűlés egyes bizottságainak munkájával kapcsolatos előterjesztéseket, a parlamenti képviselői interpellációkra és kérdésekre vonatkozó választervezeteket.
(4) Az Elnöki Kabinet ellátja a PHARE- és az Átmeneti Támogatás programok vonatkozásában a nemzeti segélykoordinátor személyéhez kapcsolódó feladatokat.
(5) Az Elnöki Kabinet vezetője a több szakmai munkaszervezetet érintő feladatok pontos, határidőben történő végrehajtása érdekében a szakmai munkaszervezetek részvételével szakmai egyeztetést tarthat.
(6) Az Elnöki Kabinet vezetője kapcsolatot tart a miniszteri kabinettel.

Belső ellenőrzési főosztály

24. § (1) A Belső Ellenőrzési Főosztály az Ügynökség elnökének közvetlen felügyelete alá tartozó független szervezeti egység.
(2) A Belső Ellenőrzési Főosztály feladatai:
a) ellátja az Ügynökség és az IH-k belső ellenőrzését, továbbá rendszerellenőrzést végez az európai uniós források vonatkozásában a támogatások lebonyolításában részt vevő szervezeteknél és a kedvezményezetteknél;
b) nyilvántartja és koordinálja az Ügynökségnél végzett külső ellenőrző szervezetek ellenőrzéseit;
c) meghatározott feltételek mellett részt vesz a szabálytalansági bizottságok munkájában.
(3) A főosztály feladatainak ellátása során szakmailag önállóan jár el. A belső ellenőrzés vezetője és munkatársai az ellenőrzési tevékenységgel összeférhetetlen tevékenység végrehajtásába nem vonhatók be.
(4) A Belső Ellenőrzési Főosztály munkatársai ellenőrzéseik során a vonatkozó jogszabályok, valamint a Belső Ellenőrzési Kézikönyvben foglaltak szerint járnak el.

Informatikai és tájékoztatási főosztály

25. §8 Az Informatikai és Tájékoztatási Főosztály (a továbbiakban: ITF) látja el az Ügynökség valamennyi szervezeti egysége számára az informatikai és információs feladatokat. Felügyeli az Ügynökség valamennyi informatikai tevékenységét, eszközeinek, hálózatának és rendszereinek összehangolt működtetését. Biztosítja és koordinálja az alkalmazások (különös tekintettel EMIR) fejlesztését, bevezetését, jogosultságkezelését, gondoskodik az informatikai biztonságról.

26. § (1)9 Az ITF Pályázati információs központként:
a) látja el az Ügynökség teljes feladatköre vonatkozásában az egységes kontrolling és vezetői információszolgáltatást;
b) biztosítja az Ügynökség internetes megjelenését;
c) működteti az elektronikus, írásbeli, telefonos és személyes adatszolgáltatási és ügyféltájékoztatási rendszert, koordinálja annak az NFÜ fejlesztéspolitikai intézményrendszerére kiterjedő egységes (egyablakos) működését;
d) ellátja az informatikai rendszerekkel kapcsolatos képzési feladatokat, valamint biztosítja és koordinálja a kedvezményezettek képzésével kapcsolatos tevékenységeket.
(2) Az Informatikai és Tájékoztatási Főosztályon működő osztályok elnevezése: EMIR Osztály; Ügyfélkapcsolati Osztály.

Kommunikációs főosztály

27. § (1) A Kommunikációs Főosztály feladatkörében ellátja és koordinálja az Ügynökség kommunikációs tevékenységét, különös tekintettel az operatív programok végrehajtása érdekében az irányító hatóságoknak az NFT, az ÚMFT, a Kohéziós Alap, valamint a nemzetközi együttműködési programok támogatásainak felhasználásával kapcsolatos tájékoztatási tevékenységére.
(2) Mindezek érdekében kommunikációs stratégiát és terveket készít, közreműködik a társadalmi egyeztetés lebonyolításában. Kialakítja és kezeli az Ügynökség és az ÚMFT egységes arculatát, ellátja a sajtó-, PR-, marketing-, kommunikációs, rendezvényszervezési és reklámtevékenységet. Koordinálja a közreműködő szervezetek kommunikációs tevékenységét, elkészíti és felügyeli a hatályos EU-szabályozás alapján a nyilvánossági követelmények betartásához szükséges útmutatókat.
(3) A Kommunikációs Főosztály feladatkörében ellátja és koordinálja továbbá az Ügynökség belső kommunikációs tevékenységét. Ennek érdekében a munkatársak tájékoztatását szolgáló rendszeres, illetve eseti eszközöket dolgoz ki és működtet.
(4) A Kommunikációs Főosztályon működő osztályok elnevezése: Sajtóosztály; Operatív Programok Kommunikációját Koordináló Osztály.

Központi fejlesztési programiroda

28. § (1) A Központi Fejlesztési Programiroda ellátja a Kistérségi Koordinációs Hálózat központi szervének külön kormányrendeletben meghatározott feladatait.

Jogi főosztály

29. § (1) A Jogi Főosztály feladatkörébe tartoznak az Ügynökség közvetlen hatáskörébe tartozó beszerzési, közbeszerzési és szerződéskötési ügyek, a fejlesztési források kedvezményezettjei által lefolytatott közbeszerzési eljárások előkészítése során a közbeszerzési eljárás dokumentumainak minőségbiztosítása, valamint a közbeszerzési eljárások lefolytatása során az eljárás szabályosságának biztosításában való közreműködés. A Jogi Főosztály munkatársai e feladatkörükben a tevékenységükkel összeférhetetlen tevékenység végrehajtásába nem vonhatók be.
(2)10 A Jogi Főosztály feladatkörébe tartoznak a fejlesztési döntésekkel kapcsolatban bejelentett jogorvoslati eljárások, a fejlesztési források felhasználása kapcsán tett közérdekű bejelentések, a fejlesztési források felhasználásával kapcsolatos szabálytalansági ügyek intézése. Helyszíni és dokumentumalapú ellenőrzést végez az európai uniós támogatások vonatkozásában a támogatások lebonyolításában részt vevő szervezeteknél és a kedvezményezetteknél. A Jogi Főosztály munkatársai az ellenőrzési tevékenységgel összeférhetetlen tevékenység végrehajtásába nem vonhatók be. Az Ámr. 161. §-ban meghatározottak szerint a szabálytalanságkezelési szabályzat az SzMSz 3. számú mellékletét képezi.
(3) Igazgatási és jogi feladatkörében kiadásra előkészíti az Ügynökség hatáskörébe tartozó szabályzatokat, jogi állásfoglalásokat készít, koordinálja az Ügynökség más tárcák előterjesztésével kapcsolatos álláspontjának kialakítását, részt vesz a fejlesztéspolitikáért felelős miniszter feladatkörében készülő kormány-előterjesztések, jogszabálytervezetek elkészítésében, ellátja az iratkezelés központi feladatait. Jogi álláspontot alakít ki és képviseli az Ügynökséget a bírósági peres, nem peres és egyéb hatósági eljárásokban.
(4) A Jogi Főosztályon működő osztályok elnevezése: Beszerzési, Közbeszerzési és Szerződéskötési Osztály; SZEP Önálló Osztály (Szabálytalanságkezelési, ellenőrzési és panaszkezelési); EKKE Osztály; Jogi és Igazgatási Osztály.

Intézményi gazdálkodási főosztály

30. § (1) Az Intézményi Gazdálkodási Főosztály látja el az intézmény gazdálkodásával, működtetésével, az intézményi költségvetés tervezésével, végrehajtásával, beszámolásával kapcsolatos feladatokat. Gondoskodik az intézményi költségvetés teljes körű pénzügyi és számviteli adminisztrációjáról, az Ügynökség dolgozóinak feladatellátásához szükséges infrastrukturális, dologi feltételek biztosításáról, a személyi juttatások folyósításáról, számfejtéséről.
(2) Az Intézményi Gazdálkodási Főosztályon működő osztályok elnevezése: Bérelszámolási Osztály; Pénzügyi és Számviteli Osztály; Ingatlanüzemeltetési Osztály.

Fejezeti főosztály

31. § (1) A Fejezeti Főosztály látja el az előirányzat-felhasználással, előirányzat-módosítással, likviditáskezeléssel, a könyvvezetéssel, költségvetési beszámolási kötelezettséggel, zárszámadással, és egyéb adatszolgáltatással kapcsolatos összefoglaló, továbbá a hatáskörébe tartozó fejezeti előirányzatokra kiterjedő pénzügyi feladatokat. Összeállítja a fejezeti szintű költségvetési tervet, gondoskodik a könyvvezetésről és a beszámolásról, valamint a fejezeti előirányzatok felhasználásának pénzügyi adminisztrációjáról.
(2) Kialakítja, megszervezi és végrehajtja a feladatkörébe utalt, az európai uniós támogatásokhoz kapcsolódó pénzügyi feladatokat, ellátja a VOP-hoz kötődő, az ÚMFT TA Eljárásrendben részletezett közreműködői feladatokat.
(3) A Fejezeti Főosztályon működő osztályok elnevezése: Pénzügyi Osztály; Költségvetési és Számviteli Osztály.

Humánpolitikai főosztály

32. § (1) A Humánpolitikai Főosztály kidolgozza és végrehajtja az Ügynökség humánpolitikai stratégiáját, a költségvetési keretek figyelembevételével közreműködik az Ügynökség munkaerő-szükségletének biztosításában. Végrehajtja az Ügynökség létszámgazdálkodásával kapcsolatos feladatokat, és vezeti a kapcsolódó nyilvántartásokat, elkészíti a köztisztviselői jogviszonnyal és munkaviszonnyal kapcsolatos okiratokat, szerződéseket.
(2) Szervezi az oktatási, képzési és továbbképzési feladatokat, megszervezi és ellátja a vagyonnyilatkozatokkal és a nemzetbiztonsági ellenőrzésekkel kapcsolatos teendőket. Koordinálja a teljesítményértékelések és a minősítések lebonyolításának feladatait.

Irányító hatóságok általános feladatköre

33. § (1) Az irányító hatóságok feladatkörükben – a 2007–2013. közötti programozási időszakban az Európai Regionális Fejlesztési Alapból, az Európai Szociális Alapból és a Kohéziós Alapból származó támogatások felhasználásának alapvető szabályairól és felelős intézményeiről szóló 255/2006. (XII. 8.) Korm. rendelet 7. § (3) bekezdés f) pontja szerint kidolgozott Egységes Működési Kézikönyvben foglaltakkal összhangban – gondoskodnak különösen:
a) az operatív programok, akciótervek és kapcsolódó dokumentumok kidolgozásának és módosításának koordinálásáról;
b) a kiemelt projektek kiválasztásának előkészítéséről, a projektek előrehaladásának nyomon követéséről és támogatásáról, a kiemelt projektek eljárásrendjének megfelelően;
c) az operatív programra vonatkozó értékelési terv összeállításában való közreműködésről;
d) a monitoringbizottság(ok) működtetéséről;
e) támogatási konstrukciók meghirdetéséről, támogatásiszerződés-minták, valamint az ezen mintáktól eltérő egyedi támogatási szerződések jóváhagyásáról;
f) a közreműködő szervezet tevékenységéről szóló éves munkaterv véleményezéséről és jóváhagyásáról;
g) a program irányítási és ellenőrzési rendszerének kialakításáról;
h) a projektkiválasztási folyamat felügyeletéről;
i) együttműködésről és információszolgáltatásról az egyes koordinációs feladatokkal megbízott szakmai munkaszervezetek felé.
(2) Az irányító hatóságok feladataik ellátása során szakmailag önállóan járnak el. Az irányító hatósági önállóságuk megtartása mellett az irányító hatósági feladatot ellátó főosztályok kötelesek együttműködni az egységes fejlesztéspolitikai intézményrendszer megvalósítása és működése érdekében, a több irányító hatóságra vonatkozó feladatok egységes ellátásában, valamint az intézményi közös adatbázis működéséhez szükséges információk teljes körű átadásában.

Gazdaságfejlesztési operatív programok irányító hatósága

34. § (1) A Gazdaságfejlesztési Operatív Programok Irányító Hatósága (a továbbiakban: GFP IH) gondoskodik a Gazdasági és Vállalkozásfejlesztési Operatív Program (GVOP) és a Gazdaságfejlesztési Operatív Program (GOP) eredményes, hatékony megvalósításáról és az operatív programok jogszabályoknak megfelelő szakmai, pénzügyi és adminisztratív irányításáról.
(2) A GFP IH-n működő osztályok elnevezése: Tervezési és Monitoring Osztály; Pénzügyi Osztály; Kiemelt Projektek és Pénzügyi Eszközök Osztály; Gazdaságfejlesztési Operatív Osztály.

Humánerőforrás-programok irányító hatósága

35. § (1) A Humánerőforrás-programok Irányító Hatósága (a továbbiakban: HEP IH) gondoskodik a Humánerőforrás-fejlesztési Operatív Program (HEFOP), az EQUAL Közösségi Kezdeményezés, a Társadalmi Megújulás Operatív Program (TÁMOP) és a Társadalmi Infrastruktúra Operatív Program (TIOP) eredményes, hatékony megvalósításáról és az operatív programok jogszabályoknak megfelelő szakmai, pénzügyi és adminisztratív irányításáról.
(2) A HEP IH-n működő divíziók és osztályok elnevezése: Koordinációs Divízió; Foglalkoztatási és Képzési Divízió; Oktatási és Kulturális Divízió; Szociálpolitikai-bűnmegelőzési és Egészségügyi Divízió; Pénzügyi Divízió.

Környezetvédelmi operatív programok irányító hatósága

36. § (1) A Környezetvédelmi Operatív Programok Irányító Hatósága gondoskodik a 2004-2006 közötti tervidőszakhoz kapcsolódó Kohéziós Alap-beruházások, valamint a Környezet és Energia Operatív Program (KEOP) eredményes, hatékony megvalósításáról és az operatív programok jogszabályoknak megfelelő szakmai, pénzügyi és adminisztratív, irányításáról; ellátja a Kohéziós Alap Irányító Hatóság teendőit.
(2) A Környezetvédelmi Operatív Programok Irányító Hatóságán működő divízió elnevezése: Horizontális és Kohéziós Alap Közlekedési és Környezetvédelmi Projektek Lebonyolítási Divízió.

Közigazgatási reform programok irányító hatósága

37. § (1) A Közigazgatás Reform Programok Irányító Hatósága (a továbbiakban: KÖZIG IH) gondoskodik az Államreform Operatív Program (ÁROP) és az Elektronikus Közigazgatás Operatív Program (EKOP) eredményes, hatékony megvalósításáról és az operatív programok jogszabályoknak megfelelő szakmai, pénzügyi és adminisztratív, irányításáról.
(2) A KÖZIG IH-n működő osztály elnevezése: Tervezési és Projektvégrehajtási Osztály.

Közlekedési operatív programok irányító hatósága

38. § (1) A Közlekedési Operatív Programok Irányító Hatósága (a továbbiakban: KÖZOP IH) gondoskodik a Környezetvédelem és Infrastruktúra Operatív Program (KIOP) és a Közlekedési Operatív Program (KÖZOP) eredményes, hatékony megvalósításáról és az operatív programok jogszabályoknak megfelelő szakmai, pénzügyi és adminisztratív irányításáról.
(2) A KÖZOP IH-n működő osztályok elnevezése: Műszaki Osztály; Stratégiai, Pénzügyi és Intézményfejlesztési Osztály.

Regionális fejlesztési operatív programok irányító hatósága

39. § (1) A Regionális Fejlesztési Operatív Programok Irányító Hatósága (a továbbiakban: ROP IH) gondoskodik a Regionális Fejlesztés Operatív Program (NFT I.), a Közép-magyarországi Operatív Program, a Közép-dunántúli Operatív Program, a Nyugat-dunántúli Operatív Program, az Észak-magyarországi Operatív Program, a Dél-alföldi Operatív Program, a Dél-dunántúli Operatív Program, az Észak-alföldi Operatív Program eredményes, hatékony megvalósításáról, és az operatív programok jogszabályoknak megfelelő szakmai, pénzügyi és adminisztratív irányításáról.
(2)11 A ROP IH-n működő divíziók és osztályok elnevezése: Keleti Régiók OP Koordinácós Divízió; Dunántúli Régiók OP Koordinácós Divízió; KM OP Koordinációs Divízió; Stratégiai Tervezési és Értékelési Divízió; Pénzügyi Irányítási, Végrehajtási és Ellenőrzési Divízió; ROP Jogi és Eljárási Osztály; Stratégiai Tervezési Osztály; Módszertani és Eljárásrendi Koordinációs Osztály; Kifizetési Osztály; KSZ felügyeleti Osztály.

Nemzetközi együttműködési programok irányító hatósága

40. § (1) A Nemzetközi Együttműködési Programok Irányító Hatósága (a továbbiakban: NEP IH) ellátja a PHARE- és az Átmeneti Támogatás program menedzsmentfeladatait és a programok vonatkozásában a PAO-hoz kapcsolódó feladatokat, a Schengen Alap vonatkozásában a felelős hatóság feladatait, az EGT és Norvég Finanszírozási Mechanizmusok program tekintetében a Nemzeti Kapcsolattartó személyéhez fűződő feladatokat, az INTERREG Közösségi Kezdeményezés programok tekintetében irányító, illetve nemzeti hatósági feladatokat; a strukturális alapok 3. célkitűzése szerinti területi együttműködés programok tekintetében közös irányító hatósági, illetve nemzeti hatósági feladatokat, az Előcsatlakozási Támogatási Eszköz és az Európai Szomszédsági és Partnerségi Eszköz pénzügyi alapok egyes, a területi együttműködéshez kapcsolódó programjai tekintetében közös irányító hatósági feladatokat a Svájci Hozzájárulás program tekintetében a Nemzeti Koordinációs Egység feladatait, és a Nemzeti Twinning Kontakt személyével kapcsolatos feladatokat. A NEP IH ellátja továbbá a Központi Pénzügyi és Szerződéskötő Egység (KPSZE, CFCU) által nemzetközi szerződésekben és jogszabályokban vállalt feladatait, így többek között az Igazgatási Partnerség és a Europe Direct-programok menedzselésével kapcsolatos feladatokat.
(2) A NEP IH – az általa kezelt programok vonatkozásában – felelős nemzeti kapcsolattartóként kialakítja, és folyamatosan felülvizsgálja a programok szabályozási kereteit, valamint ellenőrzi azok betartását, koordinálja a programok prioritásainak és projektjeinek meghatározását, működteti a programok pályázati, monitoring- és jelentéstételi rendszerét, felelős az egyes programokból finanszírozott projektek határidőre történő befejezéséhez szükséges feltételek megteremtéséért, továbbá biztosítja a programok nyilvánosságát.
(3)12 Ellátja az egyéb bilaterális és multilaterális nemzetközi programok nemzeti szintű koordinálását, ezen programok esetében felelős az Ügynökség nemzetközi kapcsolatainak megerősítéséért.
(4) A NEP IH-n működő osztályok elnevezése: Határon Átnyúló Együttműködések Osztály; Nemzetközi Programok Osztály; Pénzügyi Osztály.

Koordinációs irányító hatóság

41. § (1) A Koordinációs Irányító Hatóság (a továbbiakban: KOR IH) stratégiai tervezéshez kapcsolódó feladatkörében módszertani, illetve minőségbiztosítási segítséget nyújt az akciótervek, kiemelt projektek, komplex fejlesztések előkészítéséhez és felülvizsgálatához, és OP-módosítások előkészítéséhez. Javaslatokat dolgoz ki az ÚMFT-ben meghatározott horizontális szempontjainak érvényesítéséhez. Fejleszti az indikátorrendszer módszertanát és részt vesz a működtetésében.
(2) A KOR IH az Ügynökség kontrolling-elemző tevékenységének részeként folyamatosan elemzi, jelentésekben összegzi az alapok felhasználását, minőségbiztosítási feladatokat lát el, amelyek alapján azonosítja a problémákat, beavatkozási pontokat, továbbfejlesztési lehetőségeket. Módszertani segítséget nyújt az értékelési munkához.
(3) A KOR IH az ÚMFT vonatkozásában szakmailag rendszeresen felülvizsgálja a működési kézikönyvet, a közreműködő szervezetekkel kötött szerződéseket, a pályázati felhívás és a támogatásiszerződés-mintákat, szükség esetén kezdeményezi azok módosítását. és sablonok kötelező alkalmazására vonatkozó javaslatot készít elő.
(4) A KOR IH ellátja a KTK irányító hatóság és a VOP irányító hatóság feladatait. Meghatározza az európai uniós alapok felhasználásával és a pályázatokkal kapcsolatos képzések tartalmi elemeit, szükség esetén közreműködik a képzések technikai, szervezési feladatában. A lisszaboni stratégia nemzeti koordinátora megbízásából koordinálja a lisszaboni stratégia megvalósításával összefüggő kormányzati feladatokat. Ellátja az Európai Koordinációs Tárcaközi Bizottság NFÜ-t érintő feladatait. A kohéziós politika jövőjével kapcsolatban koordinálja a hazai álláspont kialakítását, és az Európai Unió, illetve a többi tagállam irányában történő képviseletét. A több irányító hatóságot érintő, hatáskörébe eső ügyekben képviseli az NFÜ-t az Európai Bizottságnál, az igazoló hatóságnál és az ellenőrzési hatóságnál.
(5) A KOR IH koordinálja és működteti az Ügynökség fejlesztéspolitikai tevékenységének, kiemelten az Új Magyarország Fejlesztési Terv (ÚMFT) értékelési rendszerét.
(6) A KOR IH szakmailag előkészíti az intézményrendszer működését támogató EMIR továbbfejlesztési projekteket, valamint felhasználja a működéséhez rendelkezésre álló szoftverállományt és adatbázisokat.
(7) A KOR IH feladatkörében ellátja a leghátrányosabb helyzetű kistérségek fejlesztésének támogatását, különös tekintettel az elkülönített források felhasználásának koordinálására, a projektek előkészítésének és megvalósításának figyelemmel kísérésére, szervezési és szabályozási javaslatok kidolgozására, kapcsolattartásra a kistérségekkel és az intézményi szereplőkkel.
(8) A KOR IH-n működő divízió és osztályok elnevezése: Értékelési Divízió; Stratégiai és Intézményfejlesztési Osztály; EU Ügyek és Nemzetközi Koordinációs Osztály; Elemző és kontrolling Osztály; Végrehajtási Operatív Program Osztály; LHH Fejlesztési Programiroda.
(9)13 A KOR IH felelős az Ügynökség nemzetközi kapcsolatainak megerősítéséért, azok irányításáért és nyilvántartásáért.

ÖTÖDIK RÉSZ

AZ ÜGYNÖKSÉG MŰKÖDÉSE

Általános szabályok

42. § Az Ügynökség szakmai munkaszervezeteinek, valamint azok munkatársainak működését a jogszabályok, az állami irányítás egyéb jogi eszközei, az ezekre épülő SzMSz, az egyes munkaköri leírások és a felettes vezető utasításai határozzák meg.

43. § Az SzMSz alkalmazásában
a) irányítás: a jogszabályokban, és az SzMSz-ben meghatározott módon a munkáltatói jogok gyakorlása, közvetlen utasítási jog, ellenőrzés, kiadmányozási jog, az alárendelt szervek működési rendjének, céljainak meghatározása;
b) vezetés: a szervezeten belül az irányítás által meghatározott célok és feladatok végrehajtásának érvényesítése, az ehhez szükséges eljárás meghatározása, a megvalósítás személyi, dologi, szervezeti feltételeinek biztosítása;
c) felügyelet: egyetértési, jóváhagyási, véleményezési, ellenőrzési jogok gyakorlása.

A tervezés és a beszámolás általános szabályai

44. § (1) Az elnök – féléves felülvizsgálattal – éves munkatervet állapít meg.
(2) A munkaterv végrehajtását az Elnöki Kabinet kíséri figyelemmel, és annak teljesítéséről beszámolót készít.

45. § Az Ügynökségen éves beszerzési terv készül, amelyre vonatkozó részletes szabályokat a Közbeszerzési Szabályzat állapítja meg.

46. § Az Ügynökség tevékenységéről az Elnöki Kabinet éves beszámolót készít.

47. § (1) Az Ügynökség tevékenységének pénzügyi megalapozása érdekében a vonatkozó jogszabályok figyelembevételével költségvetési tervet kell készíteni.
(2) Az Országgyűlés által elfogadott költségvetési törvény alapján részletes éves gazdasági-pénzügyi tervet kell készíteni.
(3) A tárgyévre vonatkozó zárszámadási törvény megalapozásához el kell készíteni a vonatkozó költségvetési beszámolót.
(4) A pénzügyi tervezésre és a költségvetési beszámolóra vonatkozó részletes szabályokat belső szabályzat tartalmazza.

A munkavégzés általános szabályai, magatartási szabályok

48. § (1) Az Ügynökség valamennyi szervezeti egysége és valamennyi munkatársa a feladatok ellátása során együttműködésre kötelezett. Az egyes belső szervek feladatkörébe tartozó, de más szervezeti egység feladatkörét is érintő ügyekben az egyeztetésért az a szervezet felelős, amelynek a feladat elvégzése a fő feladatkörébe tartozik.
(2) Ha jogszabály vagy felettes szerv másként nem rendelkezik, a szakmai munkaszervezetek vezetői:
a) feladat- és hatáskörük gyakorlását az alárendeltségükbe tartozó vezetőre átruházhatják;
b) az alárendeltségükbe tartozó szervektől bármely ügyet magukhoz vonhatnak;
c) az ügyek intézésére – a jogszabályok keretei között – érdemi és eljárási utasítást adhatnak.

49. § (1) Az ügyintéző vagy az ügy intézésére kijelölt felelős (a továbbiakban: ügyintéző) az eljárása során – a 15. §-ban leírtakon túlmenően –
a) áttanulmányozza az ügyre vonatkozó iratokat és más, az ügyre vonatkozó információkat tartalmazó anyagokat, szükség szerint intézkedik az ügyet érintő iratok pótlólagos összegyűjtéséről és átmeneti csatolásáról, illetve a különböző ügyiratdarabok végleges szereléséről;
b) amennyiben az ügyben más hivatali egység vagy minisztériumi szerv álláspontjának bekérése szükséges, erről indokolt esetben felettesét külön tájékoztatja, az egyeztetést a beosztása szerinti illetékessel szóban vagy szükség szerint írásban lefolytatja;
c) az ügyben folytatott jelentősebb tárgyalásról, értekezletről, megbeszélésről, szóbeli megállapodásról, egyeztetésről szükség szerint jegyzőkönyvet, emlékeztetőt vagy feljegyzést készít és azt az ügyiratban elhelyezi, fontosabb ügyeknél a lényeges vezetői utasításokat – indokolt esetben – az ügyiratra vagy annak borítójára külön feljegyzi;
d) megállapításait, javaslatait, egyet nem értését az ügyiratban rövid feljegyzés formájában összegzi, és elkészíti a kiadmány tervezetét;
e) az ügyiratot kiadmányozza, vagy továbbítja azt a kiadmányozásra jogosulthoz;
f) az iratra feljegyzi a kezelői és kiadói utasításokat.
(2) Az ügyintéző felelős az intézkedés előkészítésére vonatkozó szabályok betartásáért, a szükséges belső és külső egyeztetések lefolytatásáért, a tervezetek szakmai megalapozottságáért, a vezetői utasítások és a kijelölt határidők betartásáért.
(3) Az ügyintézés határideje a felügyeletet ellátó miniszter által küldött ügyekben 3, egyéb kormányzati ügyekben 8, illetőleg 15 nap, minden más, az Ügynökség feladatkörébe tartozó ügyben 30 nap. A vezető a fentiektől eltérő ügyintézési határidőt állapíthat meg. A határidők nem vonatkoznak a „sürgős” („S”) iratokra, amelyeket soron kívül, de legkésőbb 72 órán belül el kell intézni. Ha a feladat teljesítése az előírt határidőre nem lehetséges – e körülmény felismerésekor vagy tudomásra jutásakor – az ügyintéző vagy az ügy intézésére kijelölt felelős köteles e tényt haladéktalanul a közvetlen vezető tudomására hozni.
(4) Ha kétséges, hogy valamely ügy elintézése mely szervezet feladatkörébe tartozik, a közvetlen felettes vezető dönt a hatásköri összeütközés kérdésében.
(5) Más szerv hatáskörébe tartozó ügyben érkezett irat áttételéről – az érdekelt egyidejű értesítése mellett – haladéktalanul intézkedni kell.

50. § (1) Az Ügynökség minden munkatársa – köztisztviselő, közalkalmazott, munkaviszony alapján és szerződéssel foglalkoztatott – köteles az Ügynökség iránt lojalitást tanúsítani.
(2) Az Ügynökség munkatársának mind magán, mind hivatalos megnyilatkozásaiban kerülnie kell az olyan kijelentéseket, amelyek az Ügynökség kedvezőtlen megítélését eredményezhetik.
(3) Az Ügynökség munkatársaira vonatkozó egyéb szabályokat az Etikai Kódex tartalmazza.

A kiadmányozás rendje

51. § (1) Az iratok az arra jogosult aláírásával (kiadmányozásával) válnak hivatali intézkedésekké. A kiadmányozás joga az ügyben történő érdemi döntésre ad felhatalmazást. A kiadmányozási jogot úgy kell meghatározni, hogy a jogszerűségi és szakszerűségi követelmények mellett biztosítsa a gyors ügyintézést.
(2) A kiadmányozásra jogosult felelős az intézkedés szakmai tartalmáért, az iratkezelésre és a határidőkre vonatkozó szabályok betartatásáért.
(3) Gazdálkodási jellegű, vagy ilyen kihatású ügyekben a kiadmányozási, kötelezettségvállalási, utalványozási, ellenjegyzési, érvényesítő joggal – a megfelelő szabályzatokban részletezett eljárás szerint – az elnök és az arra kijelöltek rendelkeznek.
(4) A kiadmányozás rendjét, annak részletes szabályait a kiadmányozás rendjéről szóló szabályzat tartalmazza.

Az Ügynökség felügyelete alá, a XIX. Uniós fejlesztések fejezetbe tartozó fejezeti kezelésű előirányzatok felhasználásának rendje, a külső szervekkel, sajtóval történő kapcsolattartás szabályai, kommunikáció

52. § (1) Az Ügynökség felügyelete alá, a XIX. Uniós fejlesztések fejezetbe tartozó fejezeti kezelésű előirányzatok felhasználásának rendjéről – az államháztartásról szóló 1992. évi XXXVIII. törvény 124. § (9) bekezdése alapján – a fejlesztéspolitikáért felelős miniszter az adott költségvetési évre vonatkozóan kiadott miniszteri rendelete, valamint az Ügynökség kötelezettségvállalás rendjéről szóló szabályzata rendelkezik.
(2) Az Ügynökség – külső szervekkel és a sajtóval történő – kapcsolattartásának rendjét, és hatásköreit a kapcsolattartás rendjéről szóló szabályzat tartalmazza.
(3) Az Ügynökség tevékenységének kommunikációjára vonatkozó szabályokat a kommunikációs szabályzat tartalmazza.

1. számú melléklet14



2. számú melléklet


Engedélyezett létszám

 

 

2009. 08. 01.

2009. 12. 1-jéig történő bővülés esetén nem haladhatja meg

Elnöki Titkárság

 

10

 

10

Belső Ellenőrzési Főosztály

 

4

 

6

Kommunikációs Főosztály

 

14

 

14

Információs és Tájékoztatási Főosztály

 

7

 

8

Nemzetközi Együttműködési Programok Irányító Hatósága

 

18

 

18

Jogi Főosztály

 

26

 

26

Fejezeti Főosztály

 

7

 

8

Intézményi Gazdálkodási Főosztály

 

13

 

14

Humánpolitikai Főosztály

 

5

 

6

Koordinációs Irányító Hatóság

 

33

 

34

Környezetvédelmi Programok Irányító Hatósága

 

6

 

8

Gazdaságfejlesztési Programok Irányító Hatósága

 

12

 

13

Humánerőforrás-programok Irányító Hatósága

 

18

 

19

Közlekedési Programok Irányító Hatósága

 

16

 

17

Regionális Fejlesztési Programok Irányító Hatósága

 

22

 

22

Közigazgatási Reform Programok Irányító Hatósága

 

3

 

4

Központi Fejlesztési Programiroda

 

5

 

6

Ingatlanüzemeltetési Osztály

 

3

 

3

Tartalékállomány

 

5

 

5

Összesen

 

227

 

241

3. számú melléklet


A SZABÁLYTALANSÁGOK KEZELÉSÉNEK SZABÁLYZATA

I. Általános rendelkezések

A Nemzeti Fejlesztési Ügynökség munkatársai kötelesek mindent megtenni a támogatások rendeltetésszerű és szabályszerű felhasználása érdekében, kötelesek biztosítani továbbá, hogy az Európai Unió, illetve a Magyar Köztársaság pénzügyi érdeke a támogatások felhasználása során ne sérüljön, ne sérülhessen. A szabálytalanságok kezelésének célja a támogatások felhasználásának bármely szakaszában a vonatkozó uniós és hazai jogszabályokban, valamint a támogatási szerződésekben lefektetett elvek és előírások sérelmének megelőzése, megakadályozása, illetve sérelem bekövetkezése esetén az eredeti állapot helyreállítása, a hibák, hiányosságok korrigálása, a szükséges intézkedések foganatosítása és szankciók alkalmazása.
Szabálytalanságkezelés során az elintézési határidő a szabálytalansági eljárás kezdetétől számított 45 naptári nap.
A szabályzat az államháztartás működési rendjéről szóló 217/1998. (XII. 30.) Korm. rendelet 145/A. § (5) bekezdés rendelkezésének való megfelelést szolgálja.

1. A szabályzat hatálya, hatáskörök
1.1. A jelen szabályzat rendelkezéseit a Nemzeti Fejlesztési Ügynökség (a továbbiakban: NFÜ) által lefolytatott szabálytalansági eljárásokban az NFÜ valamennyi munkatársának alkalmaznia kell. Az 1. számú mellékletben felsorolt jogszabályok hatálya alá tartozó, a 2. számú mellékletben felsorolt operatív programokban felmerült szabálytalanságra utaló tény vagy körülmény esetében kell alkalmazni a szabályzat hatálybalépését követően indult szabálytalansági eljárásokban. Jelen szabályzat az általánosan követendő eljárásrendet határozza meg azzal, hogy az egyes speciális programok vonatkozásában az arra vonatkozó jogszabályban foglalt fogalmakat kell érteni.
1.2. Az irányító hatóság (a továbbiakban: IH) által észlelt, a hozzá bejelentett, valamint az IH által a közreműködő szervezettől (a továbbiakban: KSz) a vonatkozó kormányrendeletek alapján elvont szabálytalansági ügyekben az IH-vezetők döntenek.
1.3. Az IH által észlelt szabálytalansági gyanú, illetőleg az IH vezetője által elvont szabálytalansági gyanú kivizsgálása az NFÜ Jogi Főosztálya (a továbbiakban: JF) koordinációjával működő Szabálytalansági Bizottság (továbbiakban: SzB) hatáskörébe tartozik. A szabálytalansági ügyben releváns tények és körülmények feltárása, dokumentumok beszerzése – az SzB által elvárt körben – az IH szabálytalanságfelelősének a kötelezettsége.
1.4. Az NFÜ az általa felállított SzB-ba tanácskozási jogkörrel meghívhatja a KSz-t. az NFÜ SzB szavazó tagjai az érintett IH – az ügy jellegétől függően a szabálytalanság felelőse vagy az IH más munkatársa -, a JF és a Belső Ellenőrzési Főosztály (a továbbiakban: BEF), illetve más szakértő a gyanú tárgyától függően. A BEF az alábbi esetekben vesz részt szavazótagként az SzB-ben:
a) az irányítási és ellenőrzési rendszer jellegéből adódó szabálytalanságok,
b) ha a szabálytalansági gyanú az IH vagy a JF érdekkörében merül fel,
c) ha a szabálytalansági gyanúval érintett összeg 10 000 euró feletti.
1.5. A nem az operatív programok vonatkozásában felmerült szabálytalanság esetén a jelen szabályzatot – a rá vonatkozó jogszabályok szerint – azzal az eltéréssel kell alkalmazni, hogy az IH vezetőjének hatáskörét az adott nemzetközi program megvalósításáért felelős vezető gyakorolja, az IH szabálytalanságfelelősének feladatait az adott nemzetközi program megvalósításáért felelős szerv szabálytalanságfelelőse látja el, a KSz szabálytalanságfelelősének feladatait pedig az adott program lebonyolításáért felelős szervezet szabálytalanságfelelőse látja el.
1.6. Az EGT és Norvég Finanszírozási Mechanizmusok és a Svájci Hozzájárulás tekintetében a szabályzatban meghatározott eljárásrendet a 242/2006. (XII. 5.) Korm. rendelet és a 237/2008. (IX. 26.) Korm. rendeletben, valamint az adott program eljárásrendjét rögzítő szabályzatokban, kézikönyvekben meghatározott eltérésekkel kell alkalmazni.
1.7. A Schengen Alapra és az Átmeneti Támogatásra ez a szabályzat nem vonatkozik.

2. A szabályzat alkalmazása során használt fogalmak
2.1. Szabálytalanság: a vonatkozó jogszabályokban szereplő fogalommeghatározások szerint értendő fogalom.
A szabálytalanság olyan általánosan megfogalmazott keretfogalom, mely magában foglalja a csalás gyanúját is.
2.2. Csalás: Európai Közösségek pénzügyi érdekeinek megsértése bűntett (Btk. 314. §)
„(1) Aki az Európai Közösségek költségvetését károsítja azzal, hogy
a) az Európai Közösségek által vagy nevében kezelt pénzalapokból származó támogatásokkal,
b) az Európai Közösségek által vagy nevében kezelt költségvetésbe történő befizetésekkel
kapcsolatban valótlan tartalmú nyilatkozatot tesz, valótlan tartalmú, hamis vagy hamisított okiratot használ fel, avagy az előírt tájékoztatási kötelezettségének nem vagy megtévesztésre alkalmas módon hiányosan tesz eleget, bűntettet követ el, és öt évig terjedő szabadságvesztéssel büntetendő.
(2) Az (1) bekezdés szerint büntetendő az is, aki
a) az (1) bekezdés a) pontjában írt támogatást, vagy
b) az (1) bekezdés b) pontjában írt befizetéssel kapcsolatos kedvezményt
a jóváhagyott céltól eltérően használja fel.
(3) Az (1) bekezdés szerint büntetendő a gazdálkodószervezet vezetője, ellenőrzésre vagy felügyeletre feljogosított tagja vagy dolgozója, ha az (1)–(2) bekezdésben írt bűncselekményt a gazdálkodószervezet tagja vagy dolgozója a gazdálkodó- szervezet érdekében követi el, és a felügyeleti vagy az ellenőrzési kötelezettségének teljesítése a bűncselekmény elkövetését megakadályozhatta volna.
(4) Vétség miatt két évig terjedő szabadságvesztéssel, pénzbüntetéssel vagy közérdekű munkával büntetendő a gazdálkodószervezet vezetője, ellenőrzésre vagy felügyeletre feljogosított tagja vagy dolgozója, ha a (3) bekezdésben meghatározott bűncselekményt gondatlanságból követi el.”
A fent meghatározott esetek megállapítása esetén az NFÜ bármely dolgozója köteles a büntetőeljárásról szóló törvény 171. §-a alapján – a 172. §-ban foglaltakra tekintettel – a Büntető Törvénykönyv. 314. §-ába ütköző, az Európai Közösség pénzügyi érdekeinek megsértése bűntett elkövetésének gyanúja miatt feljelentés megtételét kezdeményezni a Jogi Főosztály vezetőjénél.
2.3. Követelés: Szabálytalanság tényének megállapítása miatt jogszabály, a kedvezményezettel kötött szerződés alapján jogosulatlanná váló, visszafizetési kötelezettséggel terhelt összeg.
2.4. Szabálytalansági gyanú: szabálytalanság elkövetésére megalapozottan utaló tények, körülmények vagy dokumentumok.
2.5. Szabálytalansági eljárás: A szabálytalanság gyanújának kivizsgálása, a szükséges döntések meghozatala és a döntések végrehajtásának folyamata.
2.6. A szabálytalansági vizsgálat: a szabálytalansági eljárás azon része, melyben a Szabálytalansági Bizottságnak arra kell választ adnia, hogy szabálytalanság történt-e, továbbá hogy a szabálytalanság milyen következményekkel jár és ezek miként kezelhetők.
2.7. A szabálytalansági eljárás kezdete: Az a nap, amikor a szabálytalanságigyanú-bejelentő adatlapot a KSz/IH szabálytalanságfelelőse megkapja, illetve a gyanú bejelentést a szabálytalanságfelelős a gyanúbejelentő adatlapon rögzíti.
2.8. Megállapított szabálytalanság: A szabálytalansági vizsgálat lezárásaként hozott olyan döntés, amelyben az IH/KSz vezetője kétséget kizáró módon megállapítja a szabálytalanság bekövetkeztét, és meghatározza a reparáció módját.
2.9. A szabálytalansági eljárás felfüggesztése: Az az eljárási cselekmény, amely más hatóság hatáskörébe tartozó előzetes kérdés jogerős eldöntéséig a szabálytalansági eljárás folytatását félbeszakítja.
2.10. A szabálytalansági eljárás lezárása: Az a nap, amikor az IH/KSz vezetője a szabálytalanság fennállásának hiányát a lefolytatott eljárás alapján kétséget kizáró módon megállapítja, illetőleg az a nap, amikor a megállapított szabálytalanság következményeként az Európai Unió, illetőleg a Magyar Köztársaság pénzügyi érdekeinek megfelelő állapot helyreáll.
2.11. A szabálytalansági vizsgálat lezárása: Az a nap, amikor a szabálytalansági ügyben döntésre jogosult IH-vezető a szabálytalanság kérdésében döntést hozott.
2.12. OLAF-jelentés: Az 1828/2006/EK rendelet 28. cikke szerinti jelentés, a rendelet által meghatározott időközönként és formában.
2.13. Szabálytalanságvizsgálati jelentés/jegyzőkönyv: a vonatkozó jogszabályok szerinti, a szabálytalansági vizsgálat megállapításait összefoglaló dokumentum.
2.14. Szabálytalanságfelelős: Akit az IH/KSz vezetője a szabálytalanságok kezelése és jelentése érdekében jelöl ki. Az IH-nál legalább egy szabálytalanságfelelős kerül kijelölésre.
2.15. Monitoringrendszer: az eljárásrend alkalmazása során a monitoringrendszer egyaránt jelenti az EMIR- és az IMIR-rendszereket is.
2.16. Irányító hatóság: az NFT I. és az ÚMFT operatív programok mellett, ahol a szabályzatirányító hatóságot említ, a NEP IH nemzetközi programjaiban kijelölt nemzeti hatóságokat is érteni kell.
2.17. Közreműködő Szervezet: az NFT I. és az ÚMFT operatív programokban kijelölt közreműködő szervezetek mellett, ahol a szabályzat közreműködő szervezetet említ, a NEP IH nemzetközi programjaiban kijelölt közös technikai titkárságokat is érteni kell.

3. Szabálytalansági ügyekben eljárók feladatai
3.1. Észlelők feladatai: aki szabálytalanság gyanúját észleli, köteles azonnal írásban rögzíteni a gyanút, és haladéktalanul megküldeni az illetékes szervezeti egység szabálytalanságfelelősének.
3.2. Az IH-szabálytalanságfelelős feladatai:
1. kivizsgálja a hozzá beérkezett, illetve az általa észlelt szabálytalansági gyanúk megalapozottságát, összegyűjti az ehhez szükséges alátámasztó dokumentumokat; vagy továbbítja a szabálytalanságigyanú-bejelentő lapot a KSz részére a vizsgálat elrendelése és lefolytatása végett,
2. szabálytalansági gyanú megalapozottságának vizsgálata alapján kezdeményezi az IH-vezetőnél a szabálytalansági vizsgálat elrendelését vagy elrendelésének elutasítását;
3. a szabálytalansági vizsgálat elrendeléséről értesíti a kedvezményezettet;
4. részt vesz a Szabálytalansági Bizottságban, az SzB kérésére szükség szerint további dokumentumokat szerez be;
5. az SzB javaslatát döntésre – a vizsgálatvezetővel együttműködésben – az IH-vezető elé terjeszti;
6. gondoskodik a szabálytalansági eljárási határidők IH-n belüli betartásáról, kezdeményezi az ehhez szükséges intézkedéseket;
7. szabálytalanság megállapítása esetén koordinálja az elrendelt intézkedések végrehajtását;
8. a Kommunikációs Főosztály útján gondoskodik a 281/2006. (XII. 23.) Korm. rendelet hatálya alá tartozó szabálytalanságoknak az NFÜ honlapján – a döntés meghozatalát követő 30 napon belül – történő közzétételéről (a személyes adatok kivételével) a kedvezményezett nevének, a projekt címének, a szabálytalanság elkövetése módjának, a szabálytalanság következményének és a szabálytalansággal érintett összegnek a feltüntetésével;
9. jelentéseket készít és küld a JF-nek, szabálytalanságkezeléssel kapcsolatos információkat kér be a KSZ-től;
10. a szabálytalansági gyanúval, vizsgálattal és az elrendelt intézkedésekkel kapcsolatban naprakész nyilvántartást vezet a monitoringrendszerben, továbbá gondoskodik a szabálytalansági eljárás során keletkezett eredeti dokumentumok megőrzéséről;
11. a KSz szabálytalansági vizsgálata elindításáról szóló értesítést követően javaslatot tesz az IH-vezetőnek a szabálytalansági gyanú kivizsgálásának elvonására;
12. fogadja, illetőleg bekéri a KSz-től, elkészíti valamint a JF-nek továbbítja a rendes és a rendkívüli OLAF-jelentéseket;
13. az adott operatív programon belül – a VOP kivételével – szükség szerinti gyakorisággal, de legalább negyedévente ülést tart a KSz szabálytalanságfelelőseivel, a KOR IH-val és a Jogi Főosztállyal a tapasztalok megvitatása céljából; összehívja és vezeti az üléseket.
3.3. A JF:
3.3.1. A szabálytalanságkezeléssel kapcsolatos általános feladatai:
– félévente az interaktív működési kézikönyv weboldalán (http://imk.nfh.hu/article.php?ArticleID=5) közzéteszi a szabálytalansági esetekben hozott precedensértékű döntéseket;
– betartatja a jogszabályokban előírt határidőket;
– kapcsolatot tart más államigazgatási szervek szabálytalansági ügyekben eljáró szerveivel;
– a feltárt szabálytalanságokról és a megtett/javasolt intézkedésekről a kifizető/igazoló hatóság vezetője számára az OLAF negyedéves, éves, illetve szükség esetén rendkívüli jelentéseket készít és továbbít;
– évente – minden év december 5-ig – a szabálytalanságfelelősök bevonásával, az érdekeltek, és a társszervek meghívásával értékelő konferenciát tart, melynek eredményét is figyelembe véve, a következő év február hónap 28-áig értékelő összesítőt készít a tárgyév szabálytalansági tapasztalatairól; az összesítőt az elnöki vezetői értekezlet elé terjeszti;
– elkészíti és az NFÜ elnökének jóváhagyásra felterjeszti a szabálytalansági bizottság működésére vonatkozó általános ügyrendet;
– az SzB-k megbeszéléseivel kapcsolatban keletkezett iratanyagok elkülönített nyilvántartásának naprakész és pontos vezetéséért a JF szabálytalansági eljárásokért felelős osztályvezetője felelős. A JF külön nyilvántartásban vezeti a 2004–2006-os, illetve a 2007–2013-as programozási időszakkal kapcsolatos szabálytalansági vizsgálatokat;
– a szabálytalansági vizsgálatok lezárását követően a JF rendszerszerűen értékeli a megállapításokat, ennek érdekében ajánlásokat fogalmaz meg a szabálytalanságok megelőzés érdekében. Az ajánlásokat a támogatások lebonyolításban részt vevő valamennyi szervezet szabálytalanságfelelősének negyedévente meg kell küldeni;
– az összes operatív program vonatkozásában félévente összevont ülést tart az előző pontban említett ajánlások, tapasztalok megvitatása céljából. Az üléseket a JF hívja össze.
3.3.2. Az NFÜ által vizsgált szabálytalansági ügyekben:
– ellátja a vizsgálatvezetői feladatokat a szabálytalansági bizottságokban, ezen belül különösen: felállítja és összehívja a SzB-t, írásba foglalja az SzB-nek az IH vezetője felé megfogalmazott javaslatait; nyilvántartja a szabálytalansági bizottsági ülésékkel kapcsolatos megtett intézkedéseket, az azokhoz kapcsolódó határidőket, elkészíti az SzB ülések emlékeztetőit és a szabálytalanságvizsgálati jegyzőkönyvet;
– a szabálytalansági bizottság döntésének megfelelően az IH szabálytalanságfelelősének bevonásával beszerzi a szabálytalanságra vonatkozó releváns dokumentumokat;
– a tényállás tisztázása érdekében helyszíni vizsgálatot kezdeményez vagy folytat le, az érdekeltek körében meghallgatást tart, melyről emlékeztetőt készít;
– erre irányuló SzB-döntés esetén az IH szabálytalanságfelelősének bevonásával gondoskodik a bevont külsős szakértők tevékenységének biztosításáról;
– a szabálytalanságkezeléssel kapcsolatos dokumentumokat hozzáférhető formában, az adott szabálytalansági vizsgálattal kapcsolatos iratanyag részeként őrzi.

II. Részletes eljárási szabályok

1. A szabálytalansági gyanú észlelése
A szabálytalanságfelelős az észlelt szabálytalansági gyanút a szabálytalanságigyanú-bejelentő adatlapon rögzíti, a más szervek, szervezetek által beküldött szabálytalanságigyanú-bejelentő adatlap alapján iktatja.
A szabálytalanságfelelős a szabálytalanság gyanúját haladéktalanul, de legkésőbb annak beérkezésétől számított 2 munkanapon belül rögzíti a monitoringrendszerben.

2. A szabálytalansági gyanú kivizsgálása
2.1. A szabálytalanságfelelős – amennyiben a szabálytalanságigyanú-bejelentő adatlapból és a rendelkezésre álló dokumentumokból egyértelműen nem állapítható meg – tájékozódik a szabálytalanságra utaló tényről, körülményről vagy dokumentumokról, melynek során helyszíni ellenőrzést tarthat, iratokba betekinthet, személyeket hallgathat meg, szakértő véleményét kéri ki.
2.2. A szabálytalanságfelelős a szabálytalanság gyanújáról – amennyiben ahhoz az összes szükséges információt beszerezte – a bejelentés beérkezésétől számított 2 munkanapon belül írásban tájékoztatja az IH vezetőjét, bemutatja a kapcsolódó dokumentumokat, valamint kifejti az üggyel kapcsolatban kialakított véleményét. Amennyiben a szabálytalansági gyanút megalapozottnak tartja, javaslatot tesz a szabálytalansági vizsgálat elrendelésére vagy annak mellőzésére, a kifizetések felfüggesztésére.
A szabálytalansági vizsgálat mellőzésére tesz javaslatot különösen, ha a gyanút ugyanazon projektben, ugyanazon tényállás alapján már korábban megvizsgálták.
2.3. Szabálytalansági gyanú kivizsgálásának elvonása: a KSz-nél elindított szabálytalansági vizsgálat lefolytatásának jogát az IH – annak a monitoringrendszerben történt rögzítését követően 3 munkanapon belül – a saját hatáskörébe vonhatja. Az ügy elvonására a szabálytalanságfelelős tesz javaslatot az IH-vezető részére. Az IH az eljárást különösen akkor vonhatja magához, ha a szabálytalansággal érintett összeg meghaladja azt az értékhatárt (10 000 euró), amely felett az Európai Bizottság részére jelentést kell tenni, és:
– a szabálytalansági gyanú rendszeres, több kedvezményezettnél, ill. ugyanazon kedvezményezett több projektjében merül fel,
– a szabálytalansági gyanú valamely általános jogszabály megsértéséből áll (pl. áfajogszabályok megsértése, verseny tisztaságának megsértése), és attól kell tartani, hogy a kedvezményezettek szélesebb körére is kihatással lehet,
– a közbeszerzésekre vonatkozó szabályok megsértése esetén.
2.4. Amennyiben az Európai Bizottság, az Ellenőrzési Hatóság, a Belső Ellenőrzési Főosztály, az Igazoló Hatóság vagy bármely ellenőrzést végző szervezet szabálytalanság gyanújáról értesíti az NFÜ-t, akkor az IH és a JF:
a) köteles a szabálytalansági vizsgálat lefolytatására, vagy
b) amennyiben az ellenőrzést végző szerv megállapításait az IH elfogadja, az IH-vezető további vizsgálat lefolytatása nélkül megállapíthatja a szabálytalanságot.

3. Döntés a szabálytalansági vizsgálat megindításáról
3.1. A szabálytalanságfelelős javaslatának keltétől számított 2 munkanapon belül az IH-vezető dönt a szabálytalansági vizsgálat megindításáról vagy mellőzéséről. A szabálytalanságfelelős a döntést megküldi a JF-nek.
3.2. A szabálytalanság kivizsgálásának az IH-hoz vonása esetében az IH vezetője döntéséről írásban értesíti a KSz vezetőjét, és egyúttal kéri a rendelkezésre álló dokumentumok megküldését.
3.3. A 2.4. b) pontban meghatározott döntés esetén a szabálytalansági eljárás a 6. pontnál folytatódik.
3.4. Az IH-vezető – amennyiben szükségesnek ítéli – szabálytalansági vizsgálat megindításáról szóló döntésben vagy a vizsgálat során bármikor a projekttel kapcsolatos kifizetéseket felfüggesztheti. Az IH-vezető ezen döntéséről a szabálytalanságfelelős tájékoztatja a pénzügyi kifizető egységet, valamint a kedvezményezettet.
3.5. Amennyiben az IH vezetője további vizsgálat nélkül dönt a szabálytalansági gyanú elutasítása mellett, döntését köteles indokolni, továbbá erről értesíti a szabálytalanságfelelőst, aki ezt a tényt a monitoringrendszerben rögzíti. A szabálytalanságfelelős a döntést megküldi a JF-nak.
3.6. Az IH vezetőjének döntése alapján a szabálytalanságfelelős elkészíti és a kedvezményezettnek tértivevényes küldeményként továbbítja az értesítést a döntést követő 3 munkanapon belül, amelyben közli a szabálytalansági eljárás megindítását, valamint, amennyiben releváns, különösen:
– a kifizetések engedélyezésének felfüggesztését,
– felhívás a dokumentáció, a kedvezményezett álláspontjának benyújtására.
Amennyiben a gyanú jellege indokolja, a szabálytalanságfelelős a kedvezményezett értesítésétől eltekinthet, de ebben az esetben az SzB-t az első ülésen tájékoztatnia kell erről.

4. A Szabálytalansági Bizottság működése
4.1. A szabálytalansági vizsgálat megindításáról hozott IH-döntést követően a JF összehívja az SzB első ülését. Az SzB működése során a szabálytalansági bizottság általános ügyrendjére vonatkozó előírások szerint jár el, az ügyrendet az SzB valamennyi tagja az első ülésen elfogadja, valamint aláírja a titoktartási és összeférhetetlenségi nyilatkozatot. Az SzB első ülésén meghallgatja a szabálytalansági ügy előadójának a szabálytalanság gyanújára vonatkozó beszámolóját. Az SzB tanácskozási joggal külsős szakértőt is meghívhat az SzB-be.
4.2. Adott szabálytalansági gyanút kivizsgáló SzB – az ügy előadójának beszámolója alapján – megvizsgálhat bármely dokumentumot, körülményt, tényt, amely a szabálytalanság gyanújával kapcsolatos tényállás tisztázásához szükséges. A vizsgálatvezető az SzB munkájának elősegítése és jogi álláspontjának kialakítása érdekében tevékenykedik, szükség szerint szervezi a bizottság munkamegbeszéléseit, a meghallgatásokat és helyszíni vizsgálatok lefolytatását stb.
4.3. A szabálytalanság tényállásának tisztázása érdekében az SzB meghallgathatja az érintett személyeket, valamint helyszíni vizsgálatot folytathat. A meghallgatásról, illetve helyszíni vizsgálatról – a meghallgatás, illetve a helyszíni vizsgálat során jelenlévők aláírásával, szükség szerinti záradékával ellátott – jegyzőkönyvet vesz fel.
4.4. Ha a szabálytalanság kapcsán felmerült jogsértés megállapítása érdekében más szerv vagy hatóság jogosult eljárni (pl. bűncselekmény esetén bíróság vagy más hatóság), a szabálytalansági vizsgálatot mindaddig fel kell/lehet15 függeszteni, amíg a cselekmény kérdésében az illetékes szerv döntését meghozza. A vizsgálat a ténymegállapítás birtokában folytatható. 4.5. Az NFÜ szabálytalansági vizsgálataiban részt vevő szavazótagok a szabálytalanságvizsgálati jegyzőkönyvben foglalt döntési javaslatról szavazással döntenek. Amennyiben bármelyik szavazótag eltérő álláspontot képvisel, azt záradékban, illetve különvéleményben a jegyzőkönyvhöz csatolják.

5. A szabálytalansági vizsgálat eredménye (és a szabálytalanságvizsgálati jegyzőkönyv)
5.1. A szabálytalansági vizsgálat eredményéről – a szabálytalanság megállapításának hiányában is – a vizsgálatvezető a vonatkozó jogszabályok kötelező tartalmi eleminek megfelelően szabálytalanságvizsgálati jegyzőkönyvet készít.
5.2. A szabálytalansági vizsgálati jegyzőkönyvet a vizsgálatvezető és a szabálytalanságfelelős döntésre az IH-vezető elé terjeszti.

6. Döntés (a szabálytalansági vizsgálat lezárása)
6.1. Az IH-vezető a szabálytalanságvizsgálati jegyzőkönyv alapján – a hatályos közösségi és hazai jogszabályi előírások figyelembevételével – dönt a szabálytalanságról.
6.2. A szabálytalansági vizsgálat kizárólag a következő megállapítások valamelyikével zárulhat:
a) annak megállapításával, hogy nem történt szabálytalanság, a szabálytalansági eljárás intézkedés nélküli megszüntetésével, vagy
b) a szabálytalanság megtörténtét megállapító és intézkedést elrendelő döntéssel.
6.3. Amennyiben a szabálytalansági eljárás szabálytalanságot állapít meg, az IH vezetője dönt a szükséges intézkedések alkalmazásáról. Az IH-vezető a szabálytalanságot megállapító döntésével egyidejűleg különösen az alábbi intézkedések alkalmazását rendelheti el:
– a támogatási szerződés (TS) esetében projektadatlap módosítása;
– a támogatási összeg csökkentése, a szabálytalansággal érintett összeg kifizetésének elutasítása, a felfüggesztett kifizetések elutasítása;
– már kifizetett támogatás egészének vagy egy részének visszakövetelése;
– a kedvezményezett korrekciós intézkedésekre történő felszólítása – ezzel egyidejűleg, amennyiben szükséges, az intézkedések teljesítéséig a kifizetések felfüggesztése – mellett a projekt magasabb kockázati fokozatba történő sorolása;
– büntetőeljárás kezdeményezése;
– támogatási döntés visszavonása és elállás a támogatási szerződéstől;
– javaslat a kedvezményezett támogatási rendszerből történő kizárására;
– figyelembe veszi az Európai Bizottságnak a közbeszerzésre vonatkozó szabályok megsértése esetén alkalmazandó pénzügyi korrekciók meghatározására vonatkozó iránymutatását a strukturális alapok és Kohéziós Alap által társfinanszírozott kiadások tekintetében;
– egyéb szükséges intézkedések.
A felsorolt intézkedések együttesen is alkalmazhatók.
6.4. Kizárólag az NFÜ elnöke dönthet a kedvezményezett kizárásról az érintett előirányzatok támogatási rendszeréből a 217/1998. (XII. 30) Korm. rendelet 88. § (2) bekezdésében szabályozott körülmények fennállása esetén.
6.5. A szabálytalansági vizsgálatot lezáró döntés ellen fellebbezés, felülvizsgálat iránti kérelem támogatóhoz történő benyújtására nincs lehetőség.
6.6. A vizsgálatot lezáró IH-vezetői döntésről a szabálytalanságfelelős két munkanapon belül tájékoztatja az érintetteket (SzB, KSz, kedvezményezett), valamint a vizsgálat eredményeit a monitoringrendszerben rögzíti. Az értesítő levélben a kedvezményezettet tájékoztatni kell a 6.5. pontban foglaltakról.

7. Elrendelt intézkedések végrehajtása és nyomon követése
7.1. Amennyiben a szabálytalansági vizsgálat lefolytatását követően az IH vezetője szabálytalanságot állapított meg, az elrendelt intézkedésekkel kapcsolatos teendőket a szabálytalanságfelelős megküldi az érintett szervezeti egységeknek.
7.2. Az elrendelt intézkedések végrehajtásáról az NFÜ munkatársai kötelesek azok teljesítését követő 2 munkanapon belül, illetve az azokkal kapcsolatos előrehaladásról minden negyedév utolsó napján a szabálytalanságfelelősnek jelenteni.

8. A feltárt szabálytalanságok jelentése az Európai Bizottság felé
8.1. OLAF-jelentés
A szabálytalanságokról és a csalás gyanújáról, illetve a jogerős ítélettel megállapított csalásról az 1828/2006/EK rendelet szerinti jelentéseket kell összeállítani – az ENPI kivételével. A jelentések elkészítésében és továbbításában részt vevőknek kötelességük a jogszabályokban meghatározott határidők betartásáról gondoskodni. Az OLAF-jelentést a szabálytalanságfelelős megküldi a JF-nek.
8.2. Ha az adott negyedévben adott operatív programban nem észleltek szabálytalanságot, akkor ezt a tényt kell szerepeltetni egy hivatalos levélben. A levelet az IH szabálytalanságfelelőse megküldi a JF-nek.
8.3. A JF az OLAF-jelentéseket megküldi az Igazoló Hatóságnak.
8.4. Soron kívüli jelentési kötelezettség16 áll fenn minden olyan felderített vagy gyanított szabálytalanságról:
– amelyek esetében attól kell tartani, hogy hamarosan adott tagállam területén kívül is hatásai lesznek, vagy
– amelyek újfajta jogellenes gyakorlat alkalmazására utalnak.
A soron kívül készített jelentésekre vonatkozóan az 8.1. pontban előírt mintát kell alkalmazni.
8.5. Nem kell OLAF-jelentést kitölteni azon szabálytalanság esetében:
– amikor a szabálytalanság csupán abban áll, hogy a társfinanszírozott operatív programban szereplő valamely művelet részben vagy egészen nem került kivitelezésre a kedvezményezett csődje miatt,
– amelyet a kedvezményezett önként akkor hozott az IH tudomására, még mielőtt ezen hatóságok bármelyike maga tárta volna azt fel,
– azokat az eseteket, amelyeket az irányító hatóság még azelőtt derített ki, mielőtt a kedvezményezett részére bármilyen kifizetés történt volna az közpénzekből való hozzájárulásból, és mielőtt az érintett költség bekerült volna a bizottságnak benyújtott költségnyilatkozatba. Mindazonáltal a csődöt megelőző szabálytalanságokat, valamint a csalás gyanújának eseteit jelenteni kell,
– amelynek értéke nem haladja meg a 10 000 eurót.

9. Szabálytalansági eljárás lezárása
9.1. A szabálytalansági eljárás mindaddig nem zárható le, amíg az IH-vezető által elrendelt intézkedések nem teljesültek.
Ha a szabálytalanságfelelős úgy ítéli meg, hogy – különösen a jogszabálysértő, nem rendeltetésszerű vagy szerződésellenes módon felhasznált európai uniós forrásokból származó és a kapcsolódó állami támogatások behajtásának eljárási rendjéről szóló 55/2005. (III. 26.) Korm. rendelet, illetve a 281/2006. (XII. 23.) Korm. rendelet alapján az adóhatóság általi értesítés alapján – egy összeg behajtása nem kivitelezhető vagy várható, a 1828/2006/EK rendelet 30. cikk (2) bekezdése szerinti speciális közleményt készít. Ebben jelezni kell a be nem hajtott összeget, valamint az okokat. A közleménynek legalább a következőket kell tartalmaznia:
a) a támogatást megítélő döntés másolata;
b) a kedvezményezettnek történt utolsó kifizetés időpontja;
c) az összeg behajtása érdekében tett intézkedés, dokumentum, felszólítás, eljárás másolata;
d) adott esetben a végső kedvezményezett vagy címzett fizetésképtelenségét igazoló dokumentum másolata;
e) a kérdéses összeg behajtására tett intézkedéseinek és a vonatkozó dátumok összefoglaló leírása.
9.2. Az intézkedések teljesítéséről a szabálytalanságfelelős beszámolót készít, melyet az IH vezető jóváhagyását követően a szabálytalansági eljárás dokumentumaival együtt őriz. Amennyiben valamennyi elrendelt intézkedés teljesült, a szabálytalanságfelelős ezt haladéktalanul rögzíti a monitoringrendszerben, valamint amennyiben releváns, az ügy lezárásának tényéről a JF-t értesíti, amely ezt az OLAF felé jelenti.

10. Záró rendelkezések
A Nemzeti Fejlesztési Ügynökség elnöke felhatalmazást kap arra, hogy a szabálytalanságkezelési eljárás során alkalmazott mintaokiratok használatának rendjét elnöki utasításban szabályozza.

Vonatkozó jogszabályok listája

– A TANÁCS 1995. december 18-i 2988/95/EK EURATOM RENDELETE;
– az Európai Regionális Fejlesztési Alapra, az Európai Szociális Alapra és a Kohéziós Alapra vonatkozó általános rendelkezések megállapításáról és az 1260/1999/EK rendelet hatályon kívül helyezéséről szóló, 2006. július 11-i 1083/2006/EK tanácsi rendelet;
– A TANÁCS 1999. június 21-i 1260/1999/EK RENDELETE a strukturális alapokra vonatkozó általános rendelkezések megállapításáról;
– A BIZOTTSÁG 448/2004/EK RENDELETE (2004. március 10.) a strukturális alapok által társfinanszírozott tevékenységek kiadásainak támogathatósága tekintetében az 1260/1999/EK tanácsi rendelet alkalmazása részletes szabályainak megállapításáról szóló 1685/2000/EK rendelet módosításáról és az 1145/2003/EK rendelet hatályon kívül helyezéséről;
– AZ EURÓPAI PARLAMENT ÉS A TANÁCS 1080/2006/EK RENDELETE (2006. július 5.) az Európai Regionális Fejlesztési Alapról és az 1783/1999/EK rendelet hatályon kívül helyezéséről;
– AZ EURÓPAI PARLAMENT ÉS A TANÁCS 1081/2006/EK RENDELETE (2006. július 5.) az Európai Szociális Alapról és az 1784/1999/EK rendelet hatályon kívül helyezéséről;
– A Tanács 1085/2006/EK rendelete ( 2006. július 17. ) egy előcsatlakozási támogatási eszköz (IPA) létrehozásáról;
– AZ EURÓPAI PARLAMENT ÉS A TANÁCS 2006. október 24-i 2006/1638/EK RENDELETE az Európai Szomszédsági és Partnerségi Támogatási Eszköz létrehozására vonatkozó általános rendelkezések meghatározásáról;
– A BIZOTTSÁG 2007. június 12-i 718/2007/EK RENDELETE az előcsatlakozási támogatási eszköz (IPA) létrehozásáról szóló 1085/2006/EK tanácsi rendelet végrehajtásáról;
– A BIZOTTSÁG 2006. december 8-i 1828/2006/EK RENDELETE az Európai Regionális Fejlesztési Alapra, az Európai Szociális Alapra és a Kohéziós Alapra vonatkozó általános rendelkezések megállapításáról szóló 1083/2006/EK tanácsi rendelet, valamint az Európai Regionális Fejlesztési Alapról szóló 1080/2006/EK európai parlamenti és a tanácsi rendelet végrehajtására vonatkozó szabályok meghatározásáról;
– A BIZOTTSÁG 2007. augusztus 9-i 951/2007/EK RENDELETE az európai szomszédsági és partnerségi támogatási eszköz létrehozására vonatkozó általános rendelkezések meghatározásáról szóló 1638/2006/EK európai parlamenti és tanácsi rendelet keretében finanszírozott, határokon átnyúló együttműködési programok végrehajtási szabályainak megállapításáról;
217/1998. (XII. 30.) Korm. rendelet az államháztartás működési rendjéről (Ámr.);
1978. évi IV. törvény a büntető törvénykönyvről (Btk.);
360/2004. (XII. 26.) Korm. rendelet a Nemzeti Fejlesztési Terv operatív programjai, az EQUAL Közösségi Kezdeményezés program és a Kohéziós Alap-projektek támogatásainak fogadásához kapcsolódó pénzügyi lebonyolítási, számviteli és ellenőrzési rendszerek kialakításáról;
359/2004. (XII. 26.) Korm. rendelet az INTERREG III Közösségi Kezdeményezés programok végrehajtásának részletes szabályairól;
242/2006. (XII. 5.) Korm. rendelet az EGT Finanszírozási Mechanizmus és a Norvég Finanszírozási Mechanizmus végrehajtási rendjéről;
281/2006. (XII. 23.) Korm. rendelet a 2007–2013. közötti programozási időszakban az Európai Regionális Fejlesztési Alapból, az Európai Szociális Alapból és a Kohéziós Alapból származó támogatások fogadásához kapcsolódó pénzügyi lebonyolítási és ellenőrzési rendszerek kialakításáról;
35/2008. (II. 23.) Korm. rendelet a 2007–2013. közötti programozási időszakban az Európai Regionális Fejlesztési Alap, valamint az Előcsatlakozási Támogatási Eszköz pénzügyi alapok egyes, a területi együttműködéshez kapcsolódó programjainak végrehajtásáról;
228/2008. (IX. 12.) Korm. rendelet a 2007–2013. közötti programozási időszakban az Európai Szomszédsági és Partnerségi Támogatási Eszközből társfinanszírozott Magyarország–Szlovákia–Románia–Ukrajna ENPI Határon Átnyúló Együttműködési Program végrehajtásáról;
2/2008. (V. 29.) NFGM–PM együttes rendelet a 2007–2013. közötti programozási időszakban az Európai Regionális Fejlesztési Alapból finanszírozott pénzügyi eszközök keretében nyújtható KKV-támogatások felhasználására, valamint a forráskezelő szervezetre vonatkozó különös szabályokról;
16/2006. (XII. 28.) MeHVM–PM együttes rendelet a 2007-2013. közötti időszakban az Európai Regionális Fejlesztési Alapból, az Európai Szociális Alapból és a Kohéziós Alapból származó támogatások felhasználásának általános eljárási szabályairól;
237/2008. (IX. 26.) Korm. rendelet a Svájci–Magyar Együttműködési Program végrehajtási rendjéről.

A szabályzat hatálya alá tartozó programok

Új Magyarország Fejlesztési Terv operatív programjai
Nemzeti Fejlesztési Terv operatív programjai
Kohéziós Alap
INTERREG IIIA, IIIB, IIIC programok
Szomszédsági Programok
Európai Területi Együttműködési határ menti, transznacionális és interregionális programok
IPA operatív programok
ENPI operatív program
EGT és Norvég Finanszírozási Mechanizmusok
Svájci Hozzájárulás
1

Az utasítást a 12/2010. (XI. 26.) NFM utasítás 4. pontja hatályon kívül helyezte 2010. november 27. napjával.

2

A melléklet 2. § (1) bekezdése a 7/2010. (III. 5.) NFGM utasítás 1. § (1) bekezdésével megállapított szöveg.

3

A melléklet 2. § (8) bekezdése a 7/2010. (III. 5.) NFGM utasítás 1. § (2) bekezdésével megállapított szöveg.

4

A melléklet 2. § (9) bekezdése a 7/2010. (III. 5.) NFGM utasítás 1. § (3) bekezdésével megállapított szöveg.

5

A melléklet 6. § (1) bekezdése a 7/2010. (III. 5.) NFGM utasítás 2. §-ával megállapított szöveg.

6

A melléklet 12. § (1) bekezdése a 7/2010. (III. 5.) NFGM utasítás 3. §-ával megállapított szöveg.

7

A melléklet 20. § (2) bekezdése a 7/2010. (III. 5.) NFGM utasítás 4. §-ával megállapított szöveg.

8

A melléklet 25. §-a a 7/2010. (III. 5.) NFGM utasítás 5. §-ával megállapított szöveg.

9

A melléklet 26. § (1) bekezdése a 7/2010. (III. 5.) NFGM utasítás 6. §-ával megállapított szöveg.

10

A melléklet 29. § (2) bekezdése a 7/2010. (III. 5.) NFGM utasítás 10. §-a szerint módosított szöveg.

11

A melléklet 39. § (2) bekezdése a 7/2010. (III. 5.) NFGM utasítás 7. §-ával megállapított szöveg.

12

A melléklet 40. § (3) bekezdése a 7/2010. (III. 5.) NFGM utasítás 8. §-ával megállapított szöveg.

13

A melléklet 41. § (9) bekezdését a 7/2010. (III. 5.) NFGM utasítás 9. §-a iktatta be.

14

A melléklet 1. számú melléklete a 7/2010. (III. 5.) NFGM utasítás 11. §-ával megállapított szöveg.

15

Attól függ, hogy melyik vonatkozó Korm. rendelet alapján folyik az eljárás.

16

Soron kívüli jelentéseket már a szabálytalansági vizsgálat elrendelésekor meg kell küldeni.

  • Másolás a vágólapra
  • Nyomtatás
  • Hatályos
  • Már nem hatályos
  • Még nem hatályos
  • Módosulni fog
  • Időállapotok
  • Adott napon hatályos
  • Közlönyállapot
  • Indokolás
Jelmagyarázat Lap tetejére