• Tartalom

19/2009. (XII. 4.) NFGM utasítás

19/2009. (XII. 4.) NFGM utasítás

a Nemzeti Kutatási és Technológiai Hivatal Szervezeti és Működési Szabályzatáról1

2010.04.10.

1. § A központi államigazgatási szervekről, valamint a Kormány tagjai és az államtitkárok jogállásáról szóló 2006. évi LVII. törvény 2. § (1) bekezdés d) pontjában, a 74. §-ában, illetve a nemzeti fejlesztési és gazdasági miniszter feladat- és hatásköréről szóló 134/2008. (V.14.) Korm. rendelet 4. § (6) bekezdésében foglaltak alapján jelen utasítás mellékleteként a Nemzeti Kutatási és Technológiai Hivatal Szervezeti és Működési Szabályzatát kiadom.

2. § Ez az utasítás a közzététel napját követő napon lép hatályba. Egyidejűleg hatályát veszti a Nemzeti Kutatási és Technológiai Hivatal Szervezeti és Működési Szabályzatáról szóló 13/2008. (III. 14.) GKM utasítás, valamint a Nemzeti Kutatási és Technológiai Hivatal Szervezeti és Működési Szabályzatáról szóló 2/2008. (X. 1.) TNM utasítás.

Melléklet a 19/2009. (XII. 4.) NFGM utasításhoz


A Nemzeti Kutatási és Technológiai Hivatal Szervezeti és Működési Szabályzata

I. A Nemzeti Kutatási és Technológiai Hivatal jogállása és alapadatai


1.    A Nemzeti Kutatási és Technológiai Hivatal jogállása
A Nemzeti Kutatási és Technológiai Hivatal (a továbbiakban: NKTH) a nemzeti fejlesztési és gazdasági miniszter (a továbbiakban: miniszter) irányítása alatt működő, kutatás-fejlesztésért és technológiai innovációért felelős központi államigazgatási szerv. Az NKTH tevékenységének jellege alapján közhatalmi, a feladatellátáshoz gyakorolt funkciói alapján önállóan működő és gazdálkodó költségvetési szerv. A miniszter irányítási jogkörén az alábbi hatáskörök együttesét kell érteni a hatályos jogszabályok alapján:
a)    az NKTH alapítása, átszervezése (ideértve a más szervvel való egyesítését, a szétválasztását, alapító okiratának módosítását is), valamint a szerv megszüntetése,
b)    az NKTH vezetőjének kinevezése, felmentése, a vele kapcsolatos egyéb munkáltatói jogok gyakorlása,
c)    az NKTH tevékenységének törvényességi, szakszerűségi, hatékonysági és pénzügyi ellenőrzése,
d)    az NKTH szervezeti és működési szabályzatának jóváhagyása,
e)    az NKTH döntésének megsemmisítésére, szükség szerint új eljárás lefolytatására való utasítás,
f)    jogszabályban meghatározott esetekben az NKTH döntéseinek előzetes vagy utólagos jóváhagyása,
g)    egyedi utasítás kiadása feladat elvégzésére vagy mulasztás pótlására,
h)    jelentéstételre vagy beszámolóra való kötelezés.

2.    Az NKTH alapadatai

Hivatalos megnevezése:

Nemzeti Kutatási és Technológiai Hivatal

Rövidített elnevezése:

NKTH

Hivatalos megnevezése angol nyelven:

National Office for Research and Technology

Alapító okirat kelte, száma:

2009. július 1., NFGM/8612/3/2009.

Nyilvántartásba vétel, működés megkezdésének kelte:

2004. január 1.

Létrehozásról rendelkező jogszabály:

216/2003. (XII. 11.) Korm. rendelet
a Nemzeti Kutatási és Technológiai Hivatalról

Székhelye:

1117 Budapest, Neumann János u. 1/C

Postacím:

1519 Budapest, Pf. 506

Általános forgalmi adó alanyiságának ténye:

az általános forgalmi adóról szóló
2007. évi CXXVII. törvény hatálya alá tartozik, áfaköteles

TB-szám:

135 700 418

KSH-szám:

15597717-8411-311-01

Adószám:

15597717-2-43

PIR-törzsszám:

597715

ÁHT-azonosító:

252601

Kincstári előirányzat-felhasználási keretszámla száma:

10032000-00287209-00000000

Körbélyegzője:

Nemzeti Kutatási és Technológiai Hivatal
(a körirat közepén a Magyar Köztársaság címere)

Szakágazati besorolása:

841114 Alapkutatáshoz nyújtott kormányzati szolgáltatás

Tevékenység forrásai:

a) Támogatás a központi költségvetésből
b) Támogatásértékű bevétel elkülönített állami pénzalapból
c) Európai uniós közvetlen támogatás
d) Saját bevétel (pl. továbbszámlázás,
e) tárgyieszköz-értékesítés)
f) Államháztartáson kívülről, illetve belülről átvett pénzeszköz
g) Pénzforgalom nélküli bevétel: maradvány
h) Egyéb bevétel



II. AZ NKTH TEVÉKENYSÉGE

1. Alaptevékenységek
Az NKTH tevékenységének középpontjában a hasznosításorientált kutatás-fejlesztés és innováció áll. Az NKTH feladat- és hatáskörét a 277/2006. (XII. 23.) Korm. rendelet szabályozza. A miniszter a kutatás-fejlesztésért és a technológiai innovációért való felelőssége körében irányítja az NKTH-t a 134/2008. (V. 14.) Korm. rendelet vonatkozó rendelkezései alapján.

1.1. Az NKTH a tudomány-, technológia- és innovációpolitika kidolgozása és érvényesítése, az ehhez szükséges állami intézkedések kezdeményezése, illetve végrehajtása érdekében javaslatokat dolgoz ki a miniszter részére
a) a tudomány-, technológia- és innovációpolitika alakítására, amelynek megalapozásához elemzéseket, közép- és hosszú távú koncepciókat készít, technológiai előretekintési programokat indít;
b) a hazai kutatási, fejlesztési és innovációs tevékenység
ba) ösztönzését szolgáló központi állami források képzésére és felhasználására, figyelemmel kíséri továbbá a források felhasználását,
bb) közvetlen és közvetett támogatási, ösztönzési rendszerére, a támogatások szempontjainak meghatározására, a közgazdasági eszközök, gazdasági szabályozók kialakítására, és közreműködik ezek fejlesztésében;
bc) emberi erőforrásai fejlesztésére, a kutatóképzés és a tudásközpontok erősítésére;
c) a kutatási, fejlesztési és innovációs tevékenység irányítási, finanszírozási, intézményi és szabályozási rendszerének kialakítására, fejlesztésére.

1.2. Az NKTH a feladatkörében:
a) részt vesz a közép- és hosszú távú nemzetgazdasági koncepciók, stratégiák, ezen belül kiemelten a Nemzeti Fejlesztési Terv kidolgozásában, érvényesítésében;
b) részt vesz az országos és regionális fejlesztési programok kidolgozásában; módszertani segítséget nyújt a magyarországi régiók kutatás-fejlesztési és innovációs stratégiájának kialakításához, a nemzetközi, különösen az európai uniós források eléréséhez és innovációs fejlesztési célokra történő felhasználásához;
c) segítséget nyújt a kis- és közepes méretű vállalkozások technológiai megújulásához;
d) elősegíti a kutatási eredmények hasznosítását, és közvetíti az innovációt szolgáló ismereteket (tanácsadás, regionális szervezetek innovációs tevékenységének koordinálása, partnerkeresés);
e) a Kutatási és Technológiai Innovációs Alap (a továbbiakban: Alap) és a hatáskörébe utalt pénzeszközök felhasználásáról évente beszámol a miniszternek;
f) közreműködik a Magyar Köztársaságnak nyújtott külföldi támogatások kutatás-fejlesztési és innovációs célú felhasználásában, illetve e tevékenység koordinálásában;
g) figyelemmel kíséri a kutatás-fejlesztési, illetve innovációs célú hazai támogatási programokat és pályázatokat a források összehangolt és koncentrált felhasználása érdekében, valamint szükség esetén az összhang megteremtése céljából javaslatokat dolgoz ki az érintettek számára.

1.3. A rendelkezésére bocsátott pénzforrások felhasználása tekintetében az NKTH
a) ellátja az Alap felhasználásával, kezelésével és ellenőrzésével kapcsolatos feladatokat;
b) a kutatás-fejlesztésben, innovációban érintett miniszterek, valamint országos és regionális szervezetek bevonásával támogatási stratégiákat és programokat dolgoz ki, és végrehajtja azokat, ennek keretében pályázati és pénzügyi lebonyolítási, irodai működtetési és gazdasági, ügyviteli szolgáltatásokat nyújt, a kutatás-fejlesztési és egyéb innovációs pénzügyi források pályázati és más formában történő, a jogszabályoknak megfelelő és hatékony felhasználását biztosítja;
c) kidolgozza – a vonatkozó jogszabályi keretek között – a pénzeszközök felhasználási rendjét, döntéshozatali eljárásait és a finanszírozás tekintetében alkalmazható módszereket;
d) kidolgozza a műszaki fejlesztési programok és pályázatok értékelésére, az eredmények mérésére irányuló stratégiát és módszertant, és alkalmazza ezeket;
e) külön jogszabály alapján ellátja a hazai fejlesztéseket támogató, az Európai Unió által társfinanszírozott intézkedések kutatás-fejlesztési és innovációs programjainak magyarországi tervezésével és megvalósításával kapcsolatos feladatokat.

1.4. Az NKTH a tudomány-, technológia- és innovációpolitika érvényesülését elősegítő kormányzati információs (adatgyűjtési, adatfeldolgozási és tájékoztatási) tevékenység keretében különösen a következő feladatokat látja el:
a) elősegíti a korszerű műszaki megoldások megismertetését, elterjesztését, hasznosítását, továbbá e célok elérését segítő programok, szervezetek, intézmények fejlesztését, előmozdítja a kutatás-fejlesztés és innováció társadalmi elfogadottságának, elismertségének és támogatottságának fokozására irányuló tevékenységet;
b) módszertani segítséget nyújt a kutatás-fejlesztési és innovációs statisztikai adatok gyűjtéséhez, mutatószámok kidolgozásához; részt vesz ezek feldolgozásában, elemzésében, hasznosításában, a hazai és nemzetközi intézmények számára nyújtott információszolgáltatásban;
c) gondoskodik a feladatkörébe tartozó kutatás-fejlesztési programok és pályázatok értékeléséből származó eredmények, valamint e programok és pályázatok nyerteseire vonatkozó, közérdekű adatok nyilvánosságáról;
d) tevékenységéhez kapcsolódó adatbázis és nyilvántartási rendszer működtetése.

1.5. A tudomány-, technológia- és innovációpolitika területén folyó nemzetközi, illetve európai integrációs együttműködés, a hazai és külföldi szervezetek és a kutatás-fejlesztési tevékenységben részt vevő személyek közötti együttműködés kialakítása és erősítése keretében, összhangban a Kormány külpolitikai, külgazdasági stratégiájával, illetve az általános külpolitikai célkitűzésekkel, a külügyminiszterrel összehangolva, különösen a következő szakmai feladatokat látja el:
a) szakmailag összehangolja a Kormány nemzetközi tudomány- és technológiapolitikai tevékenységét, javaslatot tesz a miniszternek annak irányítására;
b) a miniszter útján kezdeményezi az érintett szervekkel együttműködve a két- és többoldalú kormányközi tudományos és technológiai egyezmények megkötését, valamint részt vesz ezek előkészítésében, az ezekből eredő feladatok ellátásának szervezésében, és koordinálja azok végrehajtását;
c) szakmailag közreműködik a tudományos és technológiai diplomáciai tevékenységek irányításában;
d) támogatja az Európai Unió Kutatási, Technológiafejlesztési és Demonstrációs Keretprogramjaiban és az Európai Kutatási Térség fejlesztésében végzett magyar kormányzati tevékenységet;
e) az európai uniós tagságból eredő jogok és kötelezettségek keretében közreműködik a kutatás-fejlesztést és innovációt érintő kormányzati feladatok ellátásában, valamint – az érintett miniszterekkel folytatott egyeztetés alapján – javaslatot tesz a miniszternek az Európai Unió kutatással, technológiával és innovációval foglalkozó testületeiben képviselni kívánt álláspontra;
f) a miniszter felhatalmazása alapján képviseletet lát el a nemzetközi tudományos és technológiai szervezetekben, kezdeményezésekben;
g) feladatkörében együttműködik a Magyar Köztársaság külképviseleteivel és kapcsolatot tart a Magyarországon működő külképviseletekkel, valamint a Magyarországon, illetve külföldön működő partnerintézményekkel;
h) a külügyminiszterrel közösen működteti a tudományos és technológiai szakdiplomata hálózatot.

1.6.2

Az alaptevékenységek 2010. január 1-jétől érvényes államháztartási szakfeladatrendi besorolása:
841122 Központi általános végrehajtó igazgatási tevékenység
841182 Általános K+F politika és a hozzá kapcsolódó források igazgatása

1.7. Az alaptevékenységet meghatározó jogszabályok és állami irányítás egyéb jogi eszközei különösen:
2006. évi LVII. törvény a központi államigazgatási szervekről, valamint a Kormány tagjairól és az államtitkárok jogállásáról,
2003. évi XC. törvény a Kutatási és Technológiai Innovációs Alapról (Atv.),
1992. évi XXXVIII. törvény az államháztartásról (Áht.),
2003. évi CXXIX. törvény a közbeszerzésekről,
1992. évi XXII. törvény a Munka Törvénykönyvéről (Mt.),
1992. évi XXIII. törvény a köztisztviselők jogállásáról (Ktv.),
– a mindenkor hatályos költségvetési törvény,
134/2008. (V. 14.) Korm. rendelet a nemzeti fejlesztési és gazdasági miniszter feladat- és hatásköréről,
146/2007. (VI. 26.) Korm. rendelet a Kutatási és Technológiai Innovációs Alapból nyújtott állami támogatások szabályairól,
277/2006. (XII. 23.) Korm. rendelet a Nemzeti Kutatási és Technológiai Hivatalról,
181/2007. (VII. 6.) Korm. rendelet a harmadik országbeli állampolgár kutatókat fogadó kutatószervezetek akkreditációjáról, valamint a fogadási megállapodásról,
335/2005. (XII. 29.) Korm. rendelet a közfeladatot ellátó szervek iratkezelésének általános követelményeiről,
133/2004. (IV. 29.) Korm. rendelet a Kutatási és Technológiai Innovációs Alap kezeléséről és felhasználásáról,
193/2003. (XI. 26.) Korm. rendelet a költségvetési szervek belső ellenőrzéséről
249/2000. (XII. 24.) Korm. rendelet az államháztartás szervezetei beszámolási és könyvvezetési kötelezettségének sajátosságairól,
36/1999. (XII. 27.) PM rendelet a kincstári rendszer működésével kapcsolatos pénzügyi szolgáltatások teljesítésének rendjéről,
217/1998. (XII. 30.) Korm. rendelet az államháztartás működési rendjéről (Ámr.).
Az NKTH rendszeresen ellátott kiegészítő, kisegítő és vállalkozási tevékenységet nem folytat.

III. AZ NKTH VEZETŐI ÉS BEOSZTOTT MUNKATÁRSAI

A) Vezetők

1. Elnök

1.1. Az elnök jogállása
Az NKTH élén elnök áll. Az elnök az NKTH folyamatos, jogszerű és hatékony működéséért, valamint az alapító okirat szerinti feladatok maradéktalan teljesítéséért felelős egyszemélyi vezető. Az elnököt a miniszter nevezi ki és menti fel. Az elnököt megillető juttatásokat a kinevezési okmánya tartalmazza.
Az elnök felelős a feladatai ellátásához a költségvetési szerv vagyonkezelésébe, használatába adott vagyon rendeltetésszerű igénybevételéért, az alapító okiratban előírt tevékenységek jogszabályban meghatározott követelményeknek megfelelő ellátásáért, a szakmai munka irányításáért.
Felelős továbbá a költségvetési szerv gazdálkodásában a szakmai hatékonyság és a gazdaságosság követelményeinek érvényesítéséért, a tervezési, beszámolási, információszolgáltatási kötelezettség teljesítéséért, annak teljességéért és hitelességéért, a gazdálkodási lehetőségek és a kötelezettségek összhangjáért, az NKTH egységes számviteli rendjéért, a belső ellenőrzés megszervezéséért és működéséért.
Az elnök felel az ellenőrzési vezető funkcionális (feladatköri és szervezeti) függetlenségének biztosításáért, és ezt a felelősségét másra nem ruházhatja át.

1.2. Az elnök feladat- és hatásköre
a) ellátja az Atv. 10. §-ának (2) és (3) bekezdésében rögzített, az Alap működtetésével kapcsolatos, valamint az NKTH rendelkezésére bocsátott pénzforrások kezeléséből külön jogszabály alapján származó feladatokat;
b) irányítja az NKTH hivatali szervezetét, gyakorolja a képviseleti és kiadmányozási, kötelezettségvállalási és utalványozási jogot, valamint az NKTH alkalmazottai tekintetében a munkáltatói jogokat;
c) irányítja az NKTH tudomány-, technológia- és innovációpolitikája alakítására irányuló tevékenységét, valamint az NKTH nemzetközi tudomány- és technológiapolitikai tevékenységét;
d) részt vesz az európai uniós tagsággal összefüggő kutatást-fejlesztést és innovációt érintő kormányzati feladatok, valamint nemzeti képviseletek ellátásában. Koordinálja az EU Kutatási, Technológiafejlesztési és Demonstrációs Keretprogramjaiban és az Európai Kutatási Térség fejlesztésében végzett magyar kormányzati tevékenységet;
e) irányítja a Nemzeti Fejlesztési Terv kutatási-fejlesztési innovációs alprogramjaiból az NKTH-t érintő feladatok végrehajtását;
f) ellátja a Kutatási és Tudománypolitikai Tanács alelnöki, valamint a Kutatási és Tudománypolitikai Tanács üléseinek előkészítésére, állásfoglalásai végrehajtásának figyelemmel kísérésére létrehozott szakértői munkacsoportjának elnöki tisztségét;
g) ellátja a jogszabályokban, az állami irányítás egyéb jogi eszközeiben meghatározott feladatokat.

2. Elnökhelyettesek

2.1. Az elnökhelyettesek jogállása
Az elnök tevékenységét elnökhelyettesek segítik. Az NKTH elnökhelyetteseit – az NKTH elnökének véleménye alapján – a miniszter nevezi ki és menti fel. Nevében a munkáltatói jogokat a kinevezés és felmentés kivételével az NKTH elnöke gyakorolja. Az elnökhelyetteseket megillető juttatásokat a kinevezési okmányuk tartalmazza.

2.2.3 Az általános elnökhelyettes feladata és hatásköre
a) képviseli az NKTH-t, illetve az elnököt, annak távollétében vagy akadályoztatása esetén;
b) a működéssel összefüggő gazdasági és pénzügyi feladatok tekintetében az elnök helyettese;
c) az elnök irányítása alatt, a jogszabályoknak és a szakmai követelményeknek megfelelően szervezi, koordinálja és ellenőrzi az NKTH működését, munkájáról rendszeresen tájékoztatja az elnököt;
d) irányítja a közvetlen irányítása alatt álló szervezeti egységeket;
e) irányítja és koordinálja az Alap felhasználásának tervezését, a pályázati kiírások elkészítését. Irányítja a programértékelési tevékenységeket, felel a monitoringtevékenységért;
f) közvetlenül irányítja és ellenőrzi (kockázatelemzésen alapuló folyamatba épített, előzetes, utólagos és vezetői ellenőrzés) a gazdasági szervezet tevékenységét;
g) a szakmai szervezeti egységek gazdasági munkájához iránymutatást ad, ellenőrzi annak betartását;
h) gazdasági intézkedéseket hoz, irányítja a költségvetési tervezéssel, a költségvetési gazdálkodással, valamint a gazdálkodással és a számvitellel kapcsolatos feladatokat, felügyeli és ellenőrzi az Alap tervezését, előirányzat-felhasználását;
i) jóváhagyja a számviteli politika kialakítását, felügyeli annak gyakorlati megvalósulását;
j) felügyeli a bizonylati rendet és fegyelmet;
k) biztosítja az NKTH és az Alap teljes gazdálkodását átfogó közgazdasági ellenőrző, értékelő, gazdasági döntés-előkészítő feladatok végrehajtását;
l) irányítja, felügyeli és ellenőrzi az NKTH és az Alap éves költségvetési előirányzatai felhasználásával összefüggő számviteli nyilvántartási, valamint beszámolási feladatok ellátását;
m) ellenőrzi az Alap felhasználásával kapcsolatos kötelezettségvállalások előzetes fedezetvizsgálatát, valamint ellátja a pénzügyi ellenjegyzést;
n) felelős a szervezeti egység által ellátott feladatok, így különösen a tervezéssel, az előirányzat-felhasználással, a hatáskörébe tartozó előirányzat-módosítással, az üzemeltetéssel, a fenntartással, a működtetéssel, a beruházással, a vagyon használatával, hasznosításával, a készpénzkezeléssel, a könyvvezetéssel, a beszámolási kötelezettséggel, a FEUVE-i kötelezettséggel, az adatszolgáltatással kapcsolatos összefoglaló feladatok jogszabályoknak megfelelő elvégzéséért;
o) felelős a Nemzeti Kutatási és Technológiai Hivatal cím és az Alap zárszámadásának elkészítéséért.

2.3.4 A pályázati és regionális elnökhelyettes feladata és hatásköre
a) képviseli az NKTH-t, illetve az elnököt, az elnök és az általános elnökhelyettes egyidejű távollétében, illetve akadályoztatásuk esetén;
b) irányítja a Hivatal programtervezéssel, pályázatkezeléssel, valamint ELI-projekttel kapcsolatos tevékenységét;
c) koordinálja a központi és regionális innovációs intézményrendszer működését, a központi és regionális K+F programok tervezését;
d) közreműködik a központi és regionális innovációs stratégia tervezésében és végrehajtásában;
e) részt vesz a központi és regionális politikát és stratégiát érintő, innovációs célú állami, valamint EU-források képzésére és felhasználására irányuló javaslatok kidolgozásában;
f) irányítja a közvetlen irányítása alatt álló szervezeti egységeket.

3.5

4. Főosztályvezető

4.1. A főosztályvezető jogállása
A főosztályvezető vezetői megbízású köztisztviselő, akit az elnök bíz meg, illetve vonja vissza vezetői megbízatását. A főosztályvezető az elnöktől kapott utasítások, a jogszabályok és az NKTH belső szabályzataiban foglaltak figyelembevételével – önálló felelősséggel – irányítja és szervezi, illetve ellenőrzi a vezetése alatt álló főosztály tevékenységét.

4.2. A főosztályvezető feladata és hatásköre
a) irányítja a főosztály szakmai tevékenységét, felelős a főosztály feladatainak összehangolt és szakszerű végrehajtásáért;
b) elkészíti a főosztály ügyrendjét, és előterjeszti azt az elnökhöz jóváhagyásra;
c) elkészíti a főosztály munkatervét, utazási tervét, és a munkavégzéshez szükséges egyéb terveket;
d) javaslatot tesz az irányítása alatt álló főosztályra vonatkozó humánstratégiára, beleértve az alkalmazottak továbbképzésére vonatkozó javaslatokat is;
e) gyakorolja az elnök által átruházott munkáltatói jogokat; elkészíti a főosztály alkalmazottainak munkaköri leírását;
f) az ügykörébe utalt esetekben gyakorolja a kiadmányozás jogát;
g) ellenőrzi a főosztályon folyó munkavégzést, ennek keretében beszámoltatja az alkalmazottakat;
h) véleményezi a főosztály ügykörét érintő, más szervezeti egységek, illetve szervek által készített anyagokat, javaslatokat;

5. Főosztályvezető-helyettes

5.1. A főosztályvezető-helyettes jogállása
A főosztályvezető-helyettest az elnök bízza meg, illetve vonja vissza vezetői megbízását.

5.2. A főosztályvezető-helyettes feladata és hatásköre
A főosztályvezető-helyettes közvetlenül irányítja a főosztályvezető által meghatározott főosztályi tevékenységet, illetőleg szervezeti egységet; felelős annak működéséért.
Gyakorolja a főosztályvezető által rá ruházott hatásköröket.

6. Osztályvezető

6.1. Az osztályvezető jogállása
Az osztályvezetőt az elnök bízza meg, illetve vonja vissza vezetői megbízását.

6.2. Az osztályvezető feladata és hatásköre
Az osztályvezető vezeti az osztályt, felelős az osztály feladatainak összehangolt és szakszerű végrehajtásáért; az osztályvezetési feladatokon kívül végzi az osztály munkájából az ügyrendben és a munkatervben ráruházott feladatokat.

7. Szakmai tanácsadó, szakmai főtanácsadó
Az NKTH elnöke a Ktv. 30/A. §-ában foglaltak alapján szakmai tanácsadói, illetve szakmai főtanácsadói címet adományozhat az NKTH felsőfokú végzettségű köztisztviselői létszámának legfeljebb 20%-áig.

B) Beosztott munkatársak

1. Ügyintéző
Előkészíti az NKTH feladat- és hatáskörébe tartozó ügyeket érdemi döntésre. Szakértelemmel foglalkozik a rábízott feladatokkal összefüggő valamennyi kérdéssel. Felelős saját tevékenységéért és munkaterületén a közigazgatási szerv célkitűzéseinek érvényesítéséért. A munkaköri leírásában részére megállapított, illetve a vezető által kiadott feladatokat a kapott utasítások és határidők figyelembevételével, jogszabályok és ügyviteli szabályok ismeretében és betartásával végzi.

2. Ügykezelő
Az NKTH-nál közhatalmi, irányítási, ellenőrzési tevékenység gyakorlásához kapcsolódó ügyviteli feladatot ellátó alkalmazott, akire a Ktv. rendelkezései irányadók. Munkáját a munkaköri leírás és közvetlen felettese utasításainak megfelelően végzi.

3. Fizikai alkalmazott
Az NKTH-nál foglalkoztatott fizikai alkalmazott, aki az Mt. hatálya alá tartozik. Munkáját a munkaköri leírás és közvetlen felettese utasításainak megfelelően végzi.

IV. AZ NKTH SZERVEZETE

A) Az elnök közvetlen irányítása alatt működő szervezeti egységek

1. Elnöki titkárság
Az elnöki titkárság az elnök közvetlen irányítása alatt végzi tevékenységét. Feladatai ellátása során szorosan együttműködik a hivatal főosztályaival.

1.1. Belső kapcsolattartással összefüggő feladatai
a) Közvetlenül támogatja az elnök szakmai munkáját; feladata naprakész információk szerzése, háttér-információk összeállítása, döntés-előkészítés, valamint a végrehajtott döntések hatásainak vizsgálata.
b) Ellátja az elnök, az elnökhelyettesek, vezetők közötti koordinációt. Ezen feladatai ellátása során szorosan együttműködik a funkcionális területekkel, továbbá a szakmai felügyeleti területek koordinációs feladatokat ellátó szervezeti egységeivel.
c) Részt vesz a feladatok elosztásában, a munkavégzés szervezésében, valamint a feladatok végrehajtásának ellenőrzésében.
d) A vezetői értekezletről emlékeztetőt készít, valamint feladatjegyzéket vezet.
e) Ellátja a technológiai előretekintéssel kapcsolatos szervezési és koordinációs feladatokat.
f) Feladatainak teljesítése során együttműködik az NKTH szakmailag érdekelt szervezeti egységeivel.

1.2. Külső kapcsolattartással összefüggő feladatai
a) Ellátja az NKTH, valamint a miniszteri titkárság, kabinet közötti koordinációs feladatokat.
b) Feladata az államigazgatási szervekkel való kapcsolattartás; a szakmai szövetségekkel, egyesületekkel való együttműködés koordinálása; valamint a nem államigazgatási szervezetekkel való partnerségi kapcsolatok szervezése.

1.3. A Kutatási és Technológiai Innovációs Tanáccsal kapcsolatos titkársági feladatai:
A vonatkozó jogszabályok és ügyrendek alapján gondoskodik a Kutatási és Technológiai Innovációs Tanács (a továbbiakban: KuTIT) üléseivel kapcsolatos hivatalon belüli és külső koordinációs, szervezési, titkársági és ügyviteli feladatok ellátásáról, a tanács elnöke munkájának támogatásáról, melynek során:
a) Összekötőként tevékenykedik a KuTIT és az NKTH között, összehangolja és segíti az NKTH KuTIT tevékenységével kapcsolatos munkáját.
b) A KuTIT elnökének felügyelete alatt, az NKTH elnökével és általa megjelölt szakmai felelőseivel egyeztetve összeállítja a tanácsülések napirendjét, valamint a KuTIT- rendezvények szakmai programját
c) Gondoskodik arról, hogy a KuTIT tagjai, illetve más szervezetek által készített előterjesztések a tanácsi ügyrendben meghatározott határidőn belül, megfelelő formában és minőségben felkerüljenek a Tanács belső weblapjára; ellenőrzi a tanácsi előterjesztések szakmai egyeztetésének megtörténtét.
d) Gondoskodik az NKTH és a KuTIT elnökével egyeztetve a KuTIT üléseinek és egyéb tanácsi rendezvények előkészítéséről és megszervezéséről, valamint arról, hogy a KuTIT tagjai és a meghívottak határidőn belül megkapják az ülésről történő értesítést.
e) Vezeti és elkészíti a KuTIT üléseinek jegyzőkönyvét, megszerkeszti a KuTIT határozatait és javaslatait, gondoskodik azok nyilvánosságra hozataláról, a webre kikerülő anyagokat szakmailag koordinálja és fejleszti a KuTIT honlapját.
f) Gondoskodik a KuTIT határozatainak, javaslatainak, dokumentumainak szabályszerű és hatékony nyilvántartási rendszerének eljárásszerű üzemeltetéséről.
g) Kapcsolatot tart az NKTH főosztályaival, az egyes programok szakmai felelőseivel, és közvetíti részükre a tanács észrevételeit és javaslatait (ezen belül a tanácsülést követően szóbeli visszacsatolást ad a szakmai felelősök felé az egyes programokkal kapcsolatos tanácsi álláspontról).
h) Megszervezi a KuTIT NKTH-n belüli és külső kommunikációját.

1.4. Belső kommunikációs feladatai:
a) gondoskodik a hivatal belső kommunikációjának megszervezéséről és kivitelezéséről,
b) ellátja a hivatal támogatási programjaival és projektjeivel kapcsolatos kommunikációs feladatokat,
c) szerkeszti és kiadja az NKTH rendszeres tájékoztató anyagait, gondoskodik a különféle közérdekű információk kifüggesztéséről,
d) elkészítteti a NKTH munkatársainak névjegyeit,
e) megrendeli és az érintettekhez eljuttatja az NKTH által megrendelt közlönyöket és folyóiratokat, beszerzi az NKTH tevékenységéhez szükséges kiadványokat,
f) részt vesz minden az internet- és intranetoldalt érintő munkacsoport működésében; létrehozza és működteti a hivatal intranet- és internetoldalait, biztosítva a külső és belső információk áramlását.

1.5. Külső kommunikációs feladatai
a) a hivatal kommunikációs stratégiájának, terveinek és feladatainak összeállítása, kialakítása és végrehajtásának irányítása,
b) a hivatal bel-és külföldi médiakapcsolatainak szervezése, koordinálása,
c) kommunikációs kampányok szervezése és lebonyolítása, kiadványok szerkesztése és kiadás, hirdetések megjelenítése,
d) a hivatal arculatának elkészítése, folyamatos gondozása, az előírások betartásának felügyelete,
e) médiafigyelő szolgálat biztosítása, elemzés, értékelés,
f) közreműködik az elnök és a hivatal vezetőinek a nyilvánosság előtt történő megjelenésével kapcsolatos előkészítő munkákban,
g) megszervezi az NKTH szakmai kiállításait, hazai és nemzetközi rendezvényeit; értékeli azok eredményességét,
h) gondoskodik a sajtókapcsolatok kialakításáról és fenntartásáról; megszervezi a sajtó NKTH-val kapcsolatos tájékoztatását, gondoskodik a hivatalos közlemények megjelentetéséről; figyelemmel kíséri az NKTH-ról szóló sajtóközleményeket, azokról sajtószemlét készít; szükség esetén sajtó-helyreigazítást kezdeményez,
i) a hivatal szakmai szervezeti egységeinek közreműködése mellett gondoskodik az NKTH kiadványainak megjelentetéséről; a PR-jellegű kiadványok érdekeltekhez való eljuttatásáról, ehhez címlistát vezet.

2. Belső ellenőr

2.1.6 A belső ellenőr jogállása
A belső ellenőr az elnök közvetlen irányítása alatt, funkcionálisan elkülönítve látja el tevékenységét. A belső ellenőrt az irányító szerv vezetője az elnök javaslatára nevezi ki és menti fel. A belső ellenőr főosztályvezető-helyettesi besorolású köztisztviselő, aki felett a további munkáltatói jogokat az elnök gyakorolja.

2.2. A belső ellenőr feladatai és hatásköre:
a) elkészíti és aktualizálja a belső ellenőrzési kézikönyvet, szabályzatokat és utasításokat;
b) a belső ellenőrzési tevékenység során szabályszerűségi, pénzügyi, rendszer- és teljesítmény-ellenőrzéseket, informatikai rendszerellenőrzéseket végez. Kapacitáshiány esetén irányítja a felkért külső szakértők által végzett ellenőrzéseket;
c) vizsgálja és értékeli a pénzügyi irányítási és ellenőrzési rendszerek működésének gazdaságosságát, hatékonyságát és eredményességét,
d) összeállítja a kockázatelemzéssel alátámasztott stratégiai, középtávú és éves ellenőrzési terveket, azokat jóváhagyásra felterjeszti az elnöknek;
e) a jóváhagyást követően összehangolja, megszervezi, végrehajtja az éves munkatervben rögzített, és az elnök által javasolt soron kívüli ellenőrzési feladatokat;
f) ellátja az Alap ellenőrzéséhez kapcsolódó belső ellenőri feladatokat;
g) koordinálja az NKTH informatikai ellenőrzését;
h) az ellenőrzések lezárását követően megküldi az ellenőrzési jelentéseket a vizsgált folyamatokról az elnök és az ellenőrzött szervezeti egységek számára. A jelentésekben ajánlásokat és javaslatokat fogalmaz meg; nyomon követi az ajánlások és javaslatok alapján megtett intézkedéseket, illetve ezekkel kapcsolatban utóellenőrzéseket végez;
i) haladéktalanul tájékoztatja az elnököt, illetve az elnök érintettsége esetén a minisztert és javaslatot tesz a megfelelő eljárások megindítására, amennyiben az ellenőrzés során büntető-, szabálysértési, kártérítési, illetve fegyelmi eljárás megindítására okot adó cselekmény, mulasztás vagy hiányosság gyanúja merül fel;
j) vizsgálja és értékeli a FEUVE-rendszer kiépítésének, működésének jogszabályoknak és szabályzatoknak való megfelelését, a vizsgált folyamatokkal kapcsolatban megállapításokat és ajánlásokat tesz, valamint elemzéseket, értékeléseket készít az elnök számára a hivatal működése eredményességének növelése, valamint a FEUVE- és a belső ellenőrzési rendszerek javítása, továbbfejlesztése érdekében;
k) gondoskodik az ellenőrzések nyilvántartásáról, valamint az ellenőrzési dokumentumok legalább 10 évig történő megőrzéséről, illetve a dokumentumok és az adatok biztonságos tárolásáról;
l) rendszeresen kapcsolatot tart, és együttműködik mindazon állami ellenőrzési, valamint államigazgatási szervekkel, amelyeknek a hivatal tevékenységével kapcsolata van;
m) tájékoztatja az elnököt az éves ellenőrzési terv megvalósításáról, és az attól való eltérésekről;
n) az NKTH képviseletében koordinálja az intézményt érintő külső ellenőrzéseket (Állami Számvevőszék, Kormányzati Ellenőrzési Hivatal stb.);
o)7 meghatározott gyakorisággal tájékoztatja az intézményt irányító költségvetési szerv belső ellenőrzési vezetőjét az általa folytatott belső, illetve a külső ellenőrzések előrehaladásáról, megállapításairól, a megtett javaslatokról.

3.8 Európai Uniós Kapcsolatok Főosztály
A főosztály feladata a Kormány tudománypolitikát, kutatás-fejlesztést és innovációt érintő európai uniós feladatainak teljesítése.

3.1. Az Európai Uniós Kapcsolatok Főosztály feladatai:
a) koordinálja a programbizottsági tagok (PC-k) és szakértők munkáját. Monitorozza a PC-k és a szakértők munkáját;
b) ellátja, illetve – a tevékenység kihelyezése esetén – irányítja az EU-keretprogramok nemzeti kapcsolattartói (NCP) feladatait szakterületi kérdésekben PC-tagok bevonásával. Feltérképezi, megtervezi és monitorozza a nemzeti kapcsolattartói rendszer hazai működését, és továbbfejlesztésére javaslatokat dolgoz ki.
c) A tevékenységi körével kapcsolatos nemzetközi és európai fórumokkal, az Európai Unió intézményeivel, különösen az Európai Bizottsággal kapcsolatot tart. Képviseli az NKTH-t ezek rendezvényein, és a hazai tevékenységeket a nemzetközi–európai trendekhez igazítva alakítja ki.
d) Nemzetközi, európai és hazai stratégiai szempontok alapján megtervezi és koordinálja az NKTH részvételét az EU Kutatási és Technológiafejlesztési és Demonstrációs Keretprogramjából finanszírozott NCP, illetve ERA-NET, ERA-NET plus projektekben.
e) Szakmailag koordinálja az NKTH részvételét az EU 7. keretprogramból társfinanszírozott COFUND-projektben, és ezzel összefüggésben kapcsolatot tart az Európai Bizottság illetékeseivel, elkészíti a Bizottsághoz benyújtandó időszakos és záró szakmai jelentéseket. A projekthez kapcsolódó hazai pályázat kialakítása és kezelése során együttműködik a Pályázati Főosztállyal.
f) Ellátja az EUSZ 169. cikke és 171. cikke alapján indított közös programokkal és közös technológiai kezdeményezésekkel kapcsolatos feladatokat.
g) Tervezi, kialakítja, monitorozza a magyar keretprogramtámogató-rendszert, különös tekintettel a brüsszeli irodára, a Keretprogramban való sikeres magyar részvételhez szükséges rásegítő pályázatok kidolgozására az Innovációs Alapból, valamint a regionális innovációs ügynökségek NCP-feladatok ellátásába való bevonására.
h) Ellátja a COST-programok képviseleti és titkársági teendőit, koordinálja a magyar részvételt a COST-programokban, ellátja a COST nemzeti koordinátori feladatokat, a megfelelő adminisztratív intézkedésekkel hivatalossá teszi a magyar együttműködők részvételét a COST-akciókban. Ellátja Magyarország és az együttműködésben részt vevő magyar kutatók és intézmények érdekeinek képviseletét a Vezető Tisztviselők Bizottságának (CSO, Committee of Senior Officials) ülésein.
i) Ellátja az EUREKA-programok képviseleti és titkársági teendőit, koordinálja a magyar részvételt az EUREKA-programokban, eljár a magyar projektrészvétel hivatalossá tételével kapcsolatban. Nemzeti képviseletet lát el az EUREKA High Level Groupban, valamint képviseli Magyarország és az együttműködésben részt vevő magyar vállalkozók és intézmények érdekeit Nemzeti Projekt Koordinátorok (NPC, National Project Coordinators) ülésein.
j) Részt vesz az EUREKA- és EUROSTARS-programokban való magyar részvételt támogató pályázatok stratégiájának kialakításában, elkészíti a pályázati felhívásokat, útmutatókat, valamint tájékoztató anyagokat, a pályáztatást és az elfogadott projektek szakmai és pénzügyi megvalósításához szükséges egyéb segédleteket, szervezi és megtartja a szakmai napokat a pályázók és bírálók számára; részt vesz a projektek szakmai monitoringjában;
k) elkészíti a CREST-ülések felkészítő anyagait,
l) elkészíti a Versenyképességi Tanácsra, a COREPER-ülésekre, valamint a kutatásimunkacsoport-ülésekre a kutatás-fejlesztési, technológiapolitikai napirenddel kapcsolatos mandátumokat és felkészítő anyagokat,
m) részt vesz az EU-tagságból eredő tagállami működésben. Biztosítja a részvételt az Európai Koordinációs Tárcaközi Bizottság ülésein, kezeli az EU-dokumentumrendszert,
n) feladatkörével összefüggésben kapcsolatot tart a Budapesten működő külképviseletekkel és a Magyar Köztársaság külképviseleteivel, valamint a Magyarországon működő, illetve külföldön lévő tudományos intézményekkel,
o) előkészíti a szakterületét érintő előterjesztések tervezetét, valamint közreműködik a közigazgatási egyeztetés során érkező anyagok véleményezésében,
p) közreműködés az Európai Innovációs és Technológiai Intézet hazai befogadásával kapcsolatos operatív feladatokban,
q) részt vesz a 2011-es magyar EU-elnökséggel kapcsolatos feladatokban,
r) az ELI-program kivételével koordinálja az ESFRI-útitervben (ESFRI Roadmap) felsorolt európai kutatási infrastruktúrákhoz való hazai csatlakozás feladatait,
s) koordinálja a hatékony hozzáférést az EU-s, a nemzetközi és a hazai kutatási infrastruktúrákhoz, részt vesz az ehhez szükséges jogi és gazdasági környezet kialakításában,
t) koordinálja a magyar részvételt a CERN-ben, az ITER-ben és egyéb EU-s és nemzetközi nagy kutatási infrastruktúrákban,
u) koordinálja a hazai kutatási infrastruktúrák felmérését, regiszter kialakítását, naprakészen tartását, működtetését,
v) koordinálja a hazai infrastruktúrák hosszú távú fejlesztési koncepcióinak kidolgozását (útiterv), valamint közreműködik az elfogadott stratégia végrehajtásában,
w) ellátja az OECD GSF, az ESFRI, valamint FP7-ben a kutatási infrastruktúrákkal kapcsolatos képviseletet.

3.2. A főosztályon működő szervezeti egységek:
a) Európai Uniós Kutatási Programok Osztály
b) Kutatási Infrastruktúrák Osztály

4. Nemzetközi Főosztály

4.1. A Nemzetközi Főosztály feladatai:
a) előkészíti a két- és sokoldalú kormányközi TéT-egyezményeket, illetve gondoskodik azok megújításáról;
b) előkészíti a kétoldalú TéT-munkaterveket, gondoskodik azok végrehajtásáról. Koordinálja a kétoldalú TéT-kapcsolatokkal összefüggő tevékenységeket és a vonatkozó megállapodások szerinti TéT-pályázati rendszereket;
c) a nemzetközi kétoldalú TéT kormányközi együttműködési tárgyalásokon és vegyes bizottsági üléseken ellátja a magyar képviseletet;
d) előkészít és működtet nagyobb méretű, K+F kétoldalú projekteket a kiemelt partnerekkel;
e) előkészíti a szakterületét érintő előterjesztések tervezetét, valamint közreműködik a közigazgatási egyeztetés során érkező anyagok véleményezésében;
f) koordinálja az NKTH utaztatási tervét, nyilvántartja a külföldi utazásokat és az úti jelentéseket, valamint a nemzetközi kutatási együttműködésekhez kapcsoló bizottsági tagságokat, tervezi a nemzetközi tagdíjakat az NKTH költségvetésébe;
g) ellátja a TéT attaséi hálózata szakmai irányítását. Koordinálja – a Külügyminisztérium bevonásával – a magyar külképviseleteken működő TéT-attasék munkáját; a TéT-attaséi hálózaton keresztül figyelemmel kíséri az innováció és a technológiapolitika és -stratégia nemzetközi trendjeit, ezek alapján javaslatot tesz, és elemzéseket készít;
h) koordinálja a védelmi és biztonsági K+F kooperációt az együttműködő államokkal és szervezetekkel (USA, Oroszország, NATO, EDA), és ellátja az ehhez kapcsolódó hivatalos magyar képviseleti és titkársági teendőket;
i) koordinálja a NATO kutatási és fejlesztési együttműködési feladatait, és ellátja az ehhez kapcsolódó hivatalos magyar képviselet (NATO Tudományos Bizottsága, NATO Kutatási és Technológiai Tanács) és titkársági teendőket. Ellátja a NATO Kutatási és Technológiai Szervezete magyar nemzeti koordinátori (RTO National Coordinator) feladatkörét. Figyelemmel kíséri a NATO polgári és védelmi tudományos és technológiai politikáját, információval látja el az érdekelt intézményeket és egyéni érdeklődőket. Elvégzi a NATO Biztonsági Kutatási Programjából adódó operatív feladatokat. Ellátja a NATO RTO Von Karman Intézet (VKI) magyar tagságságából adódó nemzeti koordinációt;
j) feladatkörével összefüggésben kapcsolatot tart a Budapesten működő külképviseletekkel és a Magyar Köztársaság külképviseleteivel, valamint a Magyarországon működő, illetve külföldön lévő tudományos intézményekkel.

4.2. A Nemzetközi Főosztály űrkutatási feladatai:
a) ellátja az elnök által meghatározott űrkutatási feladatokat;
b) kidolgozza űrkutatási főirányokat és programokat;
c) segítséget nyújt az űrkutatás eredményeinek alkalmazásba viteléhez;
d) szükség szerinti fenntartja az űrkutatási tevékenység folytatására létrehozott K+F infrastruktúrát (számítógépes hálózat, adatbank, speciális kutató eszközök stb.) és az űrkutatási K+F hálózatot működteti;
e) ellátja a képviseletet az Európai Űrügynökségnél (a továbbiakban: ESA), elvégzi a Magyarország ESA-tagságának előkészítéséből adódó feladatokat, feltárja a szükséges ipari hátteret;
f) koordinálja az európai integrációból adódó űrkutatási és űrpolitikai feladatokat;
g) előkészíti a Magyar Űrkutatási Tanács és az Űrkutatási Tudományos Tanács üléseit, megadja a működésükhöz szükséges adminisztratív hátteret, döntéseikhez a szükséges információt;
h) támogatja a minisztert az űrkutatási kormányzati feladatok ellátása érdekében;
i) a miniszter számára elemzéseket, jelentéseket készít;
j) hasznosítja az űrkutatásra vonatkozó, hazai kutatás-fejlesztési munkákat és az ezekből létrejövő eredményeket;
k) koordinálja az űrkutatás területén a hazai és a nemzetközi együttműködést;
l) létrehozza és működteti a hazai űrkutatási pályázati rendszert, közreműködik az ESA pályázatainak magyarországi lebonyolításában;
m) felhatalmazás alapján gondoskodik Magyarország képviseletéről az ENSZ Világűrbizottságában és albizottságaiban.

4.3. A Nemzetközi Főosztályon működő osztályok:
a) Bilaterális és Multilaterális Ügyek Osztálya,
b) Magyar Űrkutatási Iroda (MŰI).

5.9

B)10 Az általános elnökhelyettes közvetlen irányítása alatt működő szervezeti egységek

1. Gazdasági Főosztály
1.1. A Gazdasági Főosztály feladatai:
a) Ellátja az éves intézményi költségvetés, az NKTH részére átcsoportosított fejezeti kezelésű előirányzatok és az Alap előirányzatainak felhasználásával kapcsolatos pénzügyi bonyolítási és finanszírozási, valamint a számviteli nyilvántartási, és elszámolási, továbbá az NKTH intézményi vagyonával való gazdálkodási feladatokat.
b) Ellátja az NKTH és az Alap teljes gazdálkodását átfogó közgazdasági ellenőrző, értékelő, gazdaságidöntés-előkészítő feladatokat.
c) Elkészíti a számviteli politikát.
d) Kialakítja a bizonylati rendet és fegyelmet.
e) A Kutatási és Technológiai Innovációs Alap és a Hivatal előirányzatai vonatkozásban végrehajtja a költségvetési tervezéssel, a költségvetési gazdálkodással, valamint a gazdálkodással és a számvitellel kapcsolatos feladatokat, amelynek érdekében kialakítja a költségvetési tervezés rendszerét.
f) Elkészíti az éves költségvetési tervet, a kincstári és az elemi költségvetést, a negyedéves mérlegjelentéseket, az éves és évközi beszámolókat, ellátja a zárszámadással összefüggő feladatokat.
g) Bonyolítja a Hivatal gazdálkodásával összefüggő feladatokat.
h) Az Alap és a Hivatal gazdálkodásáról havi rendszerességgel adatszolgáltatást készít.
i) Felügyeli az Alap és a Hivatal előirányzatainak alakulását, elkészíti a szükséges előirányzat-módosításokat.
j) Elkészíti az Innovációs Alap finanszírozási terveit.
k) Az Alap terhére történő kötelezettségvállalások előtt ellenőrzi a kötelezettségvállalási dokumentumok szabályosságát, fedezetvizsgálatot végez.
l) Biztosítja a pénzforgalmat, ennek keretében működteti a GIRO-rendszert és a házipénztárt, felügyeli a kincstári kártyák használatát.
m) A nemzetközi utazásokhoz kapcsolódóan utazásszervezési feladatokat lát el.
n) Bonyolítja az NKTH beszerzéseit. Kapcsolatot tart a szállítókkal.
o) Ellátja az eszközgazdálkodási, üzemeltetési és gépjármű-ügyintézési feladatokat.
1.2. A főosztályon belül működő szervezeti egységek:
a) Költségvetési Osztály
b) Intézményi Pénzügyi, Számviteli és Üzemeltetési Osztály
c) K+F Pénzügyi és Számviteli Osztály

2. Informatikai Főosztály

2.1. A főosztály fejlesztéssel kapcsolatos feladatai:
a) informatikai stratégia készítése és folyamatos karbantartása;
b) informatikai munkatervek készítése;
c) informatikai fejlesztési projektek létrehozása, fejlesztési projektek menedzselése;
d) pályázati és ügyviteli szoftverek, alkalmazások kiválasztása, beszerzése;
e) hivatali eljárásrendek, ügyviteli folyamatok megtervezésében, szabályozásában és változtatásában való aktív közreműködés;
f) a leghatékonyabb hivatali és főosztályi szervezet és működés kialakításában való aktív közreműködés.

2.2. A főosztály alkalmazástámogatással kapcsolatos feladatai:
a) pályázati, ügyviteli és irodai szoftverek felhasználói támogatása, fejlesztési igények, követelmények gyűjtése, feldolgozása;
b) a Hivatal informatikai help deskjének működtetése;
c) a PKR-rendszer eHD nevű help desk alkalmazásának működtetése;
d) felhasználók igény szerinti oktatása, oktatások megszervezése;
e) képviseli a Hivatalt az informatikát érintő külső személyekkel, szervezetekkel szemben, különböző szakmai eseményeken és fórumokon.

2.3. A főosztály üzemeltetéssel kapcsolatos feladatai:
a) biztosítja a Hivatal informatikai alapinfrastruktúrájának működtetését, üzemeltetését, folyamatos rendelkezésre állását,
b) biztosítja a Hivatal felhasználói munkaállomásainak és nyomtatóinak működőképességét, folyamatos rendelkezésre állását,
c) gondoskodik a szükséges informatikai biztonsági intézkedések és folyamatok kezeléséről,
d) gondoskodik az elavult eszközök karbantartásáról és pótlásáról,
pontos, naprakész nyilvántartásokat vezet a hivatali informatika különböző elemeiről, eszközeiről.
3. Jogi, Igazgatási és Humánpolitikai Főosztály
Feladatai ellátása során szorosan együttműködik az NKTH valamennyi szakmai főosztályával.
3.1. A főosztály jogi és igazgatási feladatai:
a) előkészíti a Hivatalt érintő előterjesztések tervezeteit és megküldi az irányító szerv részére; közreműködik pályázatkezelési tevékenységet érintő előterjesztések véleményezésében, az ezzel kapcsolatos jogszabály-alkotási munkában; koordinálja és aláírásra előkészíti a közigazgatási egyeztetésre bocsátott előterjesztésekről kialakított, az NKTH álláspontját tartalmazó iratokat;
b) nyilvántartja a jogszabályokból, a kormányhatározatokból az NKTH-ra háruló feladatokat, szervezi és ellenőrzi azok végrehajtását, a végrehajtás eredményéről jelentést készít; biztosítja a munkatársak számára a jogszabályok és a határozatok megismerésének lehetőségét;
c) összehangolja az NKTH működésével kapcsolatos szabályzatok, elnöki utasítások kidolgozását, gondoskodik arról, hogy azok a jogszabályokkal és más belső szabályzatokkal összhangban legyenek;
d) részt vesz a vezetői döntések, intézkedések, határozatok jogi szempontból történő előkészítésében; biztosítva azok jogszerűségét;
e) jogi véleménynyilvánítással, tanácsadással és állásfoglalással segíti az egyes szervezeti egységeket feladataik ellátásában;
f) közreműködik az NKTH működéséhez kapcsolódó szerződések előkészítésében és megkötésében, a szerződésekből származó és az egyéb igények érvényesítésében, valamint az NKTH jogaira és kötelezettségeire kiható egyéb megállapodások előkészítésében;
g) közreműködik az NKTH, és a pályázati programok lebonyolításába bevont, akkreditált közreműködő szervezetek közötti megállapodások és feladatmegosztás kialakításában és felülvizsgálatában, biztosítva annak jogszerűségét;
h) jogi szempontból véleményezi a pályázati stratégiák, a pályázati felhívások és útmutatók tervezeteit;
i) elkészíti a Hivatal pályázati felhívásaihoz kapcsolódó támogatási szerződés-mintákat, közreműködik a támogatási szerződések megkötésében,
j) közreműködik a támogatási szerződésekből származó és az egyéb igények érvényesítésében; koordinálja a Hivatal pályázatokhoz kapcsolódó kinnlévőségeinek kezelését;
k) ellátja az NKTH vagyonkezelésében lévő vagyonelemekkel kapcsolatos jogi feladatokat;
l) gondoskodik az NKTH jogi képviseletének ellátásáról bíróságok, hatóságok előtt, a jogi képviselet ellátására meghatalmazást ad;
m) közreműködik az állampolgároktól, jogi személyektől érkező, jogi tárgyú beadványok megválaszolásában;
n) ellátja a titkosügyirat-kezeléssel kapcsolatos feladatokat;
o) ellátja az egységes iratkezelés koordinálásával kapcsolatos feladatokat,
p) közbeszerzési eljárások lebonyolításához jogi támogatást nyújt, együttműködve az NKTH közbeszerzési eljárások lebonyolításáért felelős szervezeti egységével;
q) ellátja a harmadik országbeli kutatókat fogadó kutatószervezetek akkreditációjáról, valamint a fogadási megállapodásról szóló 181/2007. (VII. 6.) számú Korm. rendeletben meghatározott hatósági eljárással kapcsolatos jogi feladatokat.
3.2. A főosztály humánpolitikai feladatai:
a) ellátja az elnök és az általános elnökhelyettes által meghatározott, emberi erőforrás tárgykörébe tartozó és a munkaerő-gazdálkodással kapcsolatos feladatokat, érvényesíti az egységes humánpolitikai elveket;
b) belső tanácsadást nyújt az NKTH részére az emberi erőforrás és szervezetfejlesztés témakörét érintő kérdésekben;
c) javaslatokat dolgoz ki a szervezeti kultúra, a vezetőtámogatás, a rendezett rendszerek és ésszerű folyamatok, a motiváció, a jövőkép, továbbá egyéb, a szervezet működését érintő témákban;
d) gondoskodik az NKTH munkaerő-szükségletéről, kialakítja az új felvételekkel kapcsolatos irányelveket, előkészíti a toborzást, továbbá figyelemmel kíséri és támogatja a kiválasztási folyamatot;
e) végrehajtja az NKTH létszámgazdálkodásával és állománytáblájával kapcsolatos feladatokat;
f) szervezi és előkészíti a közszolgálati jogviszonnyal, valamint a köztisztviselői életpályaprogrammal kapcsolatos oktatási, képzési és továbbképzési feladatokat, megköti a tanulmányi szerződéseket;
g) kialakítja és működteti az NKTH gyakornoki és vezető-utánpótlás programját;
h) kidolgozza a szakterülethez kapcsolódó belső szabályzatokat, és irányelveket;
i) kezeli a személyi anyagokat, és eleget tesz a közszolgálati jogviszonnyal kapcsolatos nyilvántartási és adatszolgáltatási feladatoknak;
j) megszervezi és ellátja a vagyonnyilatkozatok és a nemzetbiztonsági ellenőrzések teendőit;
k) gondoskodik a komplex szociális, jóléti és foglalkozás-egészségügyi feladatok teljesítéséhez kapcsolódó ügyintézésről, beleértve az üdüléseket is;
l) kezeli a tűz- és munkavédelmi nyilvántartás rendszerét;
m) a megbízási szerződésekről adatbázist vezet;
n) elvégzi a teljesítményértékelések és a minősítések lebonyolítását;
o) ellátja az elismerési rendszerrel kapcsolatos feladatokat;
p) intézi a munkáltatói jogok gyakorlásával összefüggő személyi ügyeket;
q) végzi az NKTH munkaügyi nyilvántartási és bérszámfejtési feladatait.
3.3. A főosztály alá tartozó szervezeti egységek:
a) a Pályázati Jogi Osztály és
b) a Humánpolitikai Osztály.

C)11 A pályázati és regionális elnökhelyettes közvetlen irányítása alatt működő szervezeti egységek

1. Pályázati Főosztály
1.1. A Pályázati Főosztály általános feladatai:
a) a Kutatási és Technológiai Innovációs Alap elfogadott felhasználási terve és stratégiája alapján elkészíti a pályázati dokumentációkat; a pályázati felhívásokat, útmutatókat, valamint tájékoztató anyagokat, a pályáztatást és az elfogadott projektek szakmai és pénzügyi megvalósításához szükséges egyéb segédleteket,
b) pályázati módszertani kutatásokat és elemzéseket készít,
c) elvégzi a pályázati felhívás és útmutató PM TVI egyeztetését együttműködve a Pályázati Jogi és a K+F Pénzügyi és Számviteli Osztállyal;
d) elvégzi a tájékoztatási feladatokat; szervezi és megtartja a szakmai napokat a pályázók és a bírálók számára;
e) működteti az ügyfélszolgálatot együttműködve a Hivatal szervezeti egységeivel és a közreműködő szervezetekkel;
f) kezeli a hatáskörébe utalt pályázatokat, a támogatásról hozott döntés alapján szerződéseket köt; ellátja a pályázatokkal és a szerződésekkel kapcsolatos szakmai feladatokat – szakmai és pénzügyi szakértők segítésével – figyelemmel kíséri a szerződésekben vállalt feladatok és kötelezettségek teljesítését és intézkedik, ha azokat nem, vagy hiányosan valósítják meg; pályázatkezeléssel kapcsolatos feladataihoz közreműködő szervezeteket vesz igénybe;
g) elfogadott teljesítés esetében utalványozást kezdeményez a kifizetendő kötelezettségvállalásokat illetően;
h) kapcsolatot tart a külső szakmai bírálókkal és szakmai bizottsági tagokkal, megbízás esetén ellátja a szakmai bizottságok titkári feladatait;
i) közreműködik a hazai pályaművek befogadásának feladataiban; ezen belül iktatja a beérkező pályaműveket, valamint az ehhez kapcsolódó ügyiratokat a megfelelő rendszerbe (PKR), ellátja a pályaművek befogadásával kapcsolatos feladatokat; adatrögzítési, adat-ellenőrzési, irat-előkészítési, -elosztási és -leírási feladatokat végez;
j) közreműködik vagy megbízás esetén ellátja a pályaművek bírálatával összefüggő szervezési és adminisztratív feladatokat a bírálóknál a szerződés, illetve a bírálat előkészítése és kezelése során, valamint ellátja az ehhez kapcsolódó adatrögzítési, adat-ellenőrzési, irat-előkészítési, -elosztási és -leírási feladatokat;
k) kapcsolatot tart az Alap pályázatainak kezelésében közreműködő szervezetekkel;
l) gyűjti és elemzi a pályázatkezelés módszertanával kapcsolatos legjobb gyakorlatokat, módszertani anyagokat készít, – együttműködik ebben a Hivatal Nemzetközi Főosztályával – és átadja azokat a közreműködő szervezeteknek;
m) kezeli a beérkező panaszokat, koordinálja a panaszos ügyek kezelését, részt vesz az NKTH támogatási tevékenységével összefüggő panaszok és bejelentések kivizsgálásában és megoldásában;
n) kidolgozza az éves ellenőrzési tervet, felelős annak végrehajtásáért;
o) külön felhatalmazás alapján EU K+F programbizottsági és/vagy nemzeti kapcsolattartói feladatokat lát el együttműködve a Programtervezési és az Európai Uniós Kapcsolatok Főosztállyal, és a tapasztalatokat hasznosítja a pályázati területen.
p) külön felhatalmazás alapján nemzetközi feladatokat lát el a K+F pályázat- és szerződésmenedzselés területén.
1.2. A főosztály ellenőrzési feladatai:
a) helyszíni ellenőrzést végez a pályázatokon támogatást nyert kedvezményezetteknél, ahol vizsgálja a támogatás cél- és rendeltetésszerű, a szerződésben rögzített feladatok, szempontok szerinti felhasználását, az indikátorok teljesülését, a pénzügyi beszámoló megbízhatóságát;
b) az ellenőrzésekről jelentést készít, melyben feltárja a szerződésnek való nem-megfelelőséget, javaslatokat tesz a szabálytalan felhasználás megszüntetésére, illetve a szükséges eljárások megindítására, intézkedési tervet készít;
c) A helyszíni ellenőrzések során nyert tapasztalatok hasznosításában és a továbbfejlesztési javaslatok kidolgozásában együttműködik a Monitoring és Értékelési Osztállyal;
1.3. A főosztály regionális feladatai:
a) a Kutatási és Technológiai Innovációs Alap, valamint egyéb, a regionális innovációt támogató források és alapok felhasználásával, kezelésével és ellenőrzésével kapcsolatos szakmapolitikai és stratégiai feladatok ellátása és végrehajtása (közreműködés stratégia megfogalmazásában, hatáselemzések és programértékelések készítése stb.);
b) támogatja a nemzeti innovációs rendszer regionális pillérei erősítését, a regionális fejlesztési pólusok innovációs vonatkozásait, módszertani segítséget nyújt a regionális operatív programok K+F és innovációs programjainak;
c) segíti a regionális innovációs ügynökségek, a regionális innovációs intézményrendszer munkáját, biztosítja ezek országos koordinációját, ernyőszervezetként feladata az érdekképviselet ellátása, valamint a regionális innovációs intézményrendszer működésének segítése;
d) támogatja a regionális innovációs informatikai rendszer kialakítását, adatbankot működtet a központi, illetve a régiókban folyó K+F+I tevékenységekről, az azokat végző szervezetekről, intézményekről, természetes személyekről;
e) részt vesz a regionális innovációs stratégia kialakításában;
f) kapcsolatot tart a regionális hálózattal rendelkező szervezetekkel (MISZ, MTESZ, MTA) a regionális innovációt érintő kérdésekben, segíti a regionális innováció nemzetközi kapcsolatait;
g) kapcsolatot tart a KKV-kkal foglalkozó intézményekkel és K+F+I ügyekben szakmai támogatást biztosít számukra;
h) szakmai közreműködés a Regionális Innovációs Informatikai Rendszer (RIIR) kialakításában, működtetésében és a regionális információs szolgáltatásban,
i) regionális innovációs központok, inkubátorházak és technológiai központok felmérése, nyilvántartása, az ezekben létrejövő innovációt szolgáló gyakorlat és ismeretek közvetítése az érdekeltek felé;
j) regionális innovációs szolgáltatások fejlesztése és támogatása; regionális képzések koordinálása és szervezése, regionális K+F+I-re vonatkozó információk terjesztése;
k) pályázati tervezési és kezelési módszertanok terjesztése a régiókban;
l) szervezi az interregionális K+F együttműködést, ismerteti az eredményeket, információkat és partnereket biztosít a támogatásokhoz, pályázatokhoz.
1.4. A főosztályon működő szervezeti egységek:
a) Pályázatkezelési Osztály
b) Ellenőrzési Osztály
c) Regionális Hálózatok Osztály

2. Programtervezési Főosztály

2.1. A Programtervezési Főosztály feladatai:
a) az érintett szervezeti egységekkel együttműködve koordinálja a Kutatási és Technológiai Innovációs Alap (továbbiakban: Alap) felhasználására vonatkozó stratégiák és éves tervek elkészítését, illetve előterjesztését a Kutatási és Technológiai Innovációs Tanács (továbbiakban: Tanács) részére;
b) a Tanács döntése alapján elkészíti a feladatkörébe tartozó támogatási programok és pályázatok stratégiáját, valamint részt vesz más szervezeti egységek feladatkörébe tartozó pályázati stratégiák kidolgozásában;
c) közreműködik a pályázati felhívások és útmutatók, valamint tájékoztató anyagok elkészítésében, a pályázatokkal kapcsolatos szakmai rendezvények szervezésében és megtartásában;
d) segíti a Pályázati Főosztályt a benyújtott projektjavaslatok bíráltatásában, a bírálók adatbázisának karbantartásában;
e) együttműködik a Gazdasági Főosztállyal az Alap éves költségvetésének és pénzforgalmának tervezésében, valamint az Alap költségvetési beszámolójának elkészítésében. Nyomon követi az Alap felhasználási tervének alakulását, a támogatási programok és pályázatok pénzügyi teljesítését, szükség esetén intézkedési javaslatokat készít;
f) közreműködik K+F és innovációs stratégiák kidolgozásában, továbbá szakterületi állásfoglalásokat készít;
g) részt vesz a Kormány középtávú (2007–2010) tudomány-, technológia- és innovációpolitikai (TTI) stratégiájának, illetve intézkedési tervének megvalósításában; javaslatokat dolgoz ki az intézkedési tervben foglalt feladatok végrehajtására;
h) ellátja a Nemzeti Fejlesztési Terv kutatás-fejlesztéssel és innovációval összefüggő NKTH feladatait, részt vesz a Nemzeti Fejlesztési Terv és az Alapból finanszírozott támogatási programok és pályázatok összehangolásában, a forráskoordinációs feladatok ellátásában;
i) külön felhatalmazás alapján ellátja a hazai tudomány- és technológiapolitika képviseletét az EU K+F programbizottságaiban;
j) külön felhatalmazás alapján ellátja a nemzetközi pályázati rendszerek és programok keretében jelentkező szakterületi, szervezési és képviseleti feladatokat. Szakterületein részt vesz az OECD bizottságainak és munkacsoportjainak a munkájában;
k) közreműködik a tudomány- és technológiapolitika jogszabály-alkotási munkálataiban;
l) közreműködik az NKTH pályázati kommunikációs tevékenységének ellátásában;
m) közreműködik az NKTH regionális innovációval kapcsolatos feladatainak ellátásában, részt vesz a regionális és strukturális politikát érintő innovációs célú állami, valamint EU-források képzésére és felhasználására irányuló javaslatok kidolgozásában;
n) előkészíti a szakterületét érintő előterjesztések tervezetét, valamint közreműködik a közigazgatási egyeztetés során érkező anyagok véleményezésében;
o) hatályos szabályozás szerint éves munkatervet készít;
p) a támogatási programok és pályázatok megvalósulásának értékelésére monitoringstratégiát és tervet dolgoz ki;
q) folyamatosan nyomon követi a támogatási programok, ill. pályázatok megvalósítását, s az értékelések eredményéről beszámolót készít;
r) a monitoringvizsgálatok alapján javaslatot készít a támogatási programok stratégiájának és lebonyolításának módosítására, továbbfejlesztésére;

2.2. A főosztályon működő szervezeti egység:
a) Monitoring és Értékelési Osztály
3. ELI Projekt Iroda
Az ELI Projekt Iroda feladatai:
a) koordinálja az ELI befogadásával kapcsolatos hazai kormányzati feladatokat;
b) koordinálja az ELI befogadásával kapcsolatos nemzetközi feladatokat, együttműködéseket alakít ki, egyeztetéseket folytat, képviselet lát el;
c) gondoskodik az ELI befogadását befolyásoló információk gyűjtéséről, értékeléséről, véleményezéséről;
d) koordinálja az ELI befogadását elősegítő szervezetrendszer kialakítását;
e) kapcsolatot tart az ELI befogadásának, megvalósításának, üzemeltetésének és felhasználásának érintettjeivel, külső szakértőkkel és megbízottakkal, koordinálja ezek ELI-hez kapcsolódó tevékenységét;
f) koordinálja az ELI-ben való részvétellel kapcsolatos kommunikációs és PR-tevékenységet;
g) gondoskodik az ELI megvalósításának előkészítésére, a projektiroda rendelkezésére bocsátott pénzügyi keret célirányos felhasználásáról.

V. AZ NKTH MŰKÖDÉSE

A) Az NKTH képviselete

1. Képviselet
Az NKTH törvényes képviseletét az állami szervek, a társadalmi és gazdálkodószervezetek, valamint egyéb szervek és szervezetek, valamint bíróságok és más hatóságok előtt az elnök látja el. Az elnök e képviseleti jogát egészében vagy az ügyek meghatározott csoportjára nézve az NKTH vezetői megbízással rendelkező közszolgálati viszonyban álló személyre átruházhatja, aki a döntés meghozatala során a szerv vezetője nevében jár el.

2. Kiadmányozás
2.1. Az intézkedéstervezetek az arra jogosult vezető kiadmányozásával, aláírásával válnak intézményi intézkedésekké.
A kiadmányozás magában foglalja az érdemi döntést megelőző intézkedés kiadásának, illetőleg az érdemi döntés meghozatalának és az ügyirat irattárba helyezésének jogát.
2.2. Az elnök kiadmányozza az 1. pontban megjelölt szervekhez és szervezetekhez címzett iratokat. A kiadmányozás jogát az elnök másra átruházhatja.
2.3. Gazdálkodási jellegű vagy ilyen kihatású ügyekben a kiadmányozási, illetőleg a kötelezettségvállalási, utalványozási, ellenjegyzési, érvényesítési jog Gazdálkodási Szabályzatban foglaltak megtartásával gyakorolható.

3. Bélyegzők használata és nyilvántartása
3.1. Az NKTH a hivatalos iratokon – az alábbi kivételekkel – elnöki, elnökhelyettesi, valamint az 1. sorszámtól kezdődően folyamatosan sorszámozott körbélyegzőket alkalmaz.
3.2. Az Ellenőrzési Osztály vezetője, valamint az Ellenőrzési Osztály referensei a nevükre kiállított bélyegző használatára kötelezettek. A használati kötelezettség az alábbi tevékenységre terjed ki: az osztályvezető, illetve az ellenőrzési referens a helyszíni ellenőrzés során az ott felvett jegyzőkönyvbe az aláírása mellé a nevére kiállított bélyegző lenyomatát elhelyezi. Egyéb esetben az e célra kiállított bélyegző nem használható.
3.3. A 3.1. és 3.2. pontban foglalt bélyegzőktől eltérő alakú és feliratú bélyegzők alkalmazhatók a személyzeti, a társadalombiztosítási ügyekben és a statisztikai adatszolgáltatásokon, a TÜK-ügykezelésben, valamint a Gazdasági Főosztályon.
3.4. A bélyegzők használatának részletes szabályait az Iratkezelési Szabályzat tartalmazza.

B) Az NKTH belső működése

1. Az NKTH irányításának eszközei
1.1. Az NKTH tevékenységét, működését, szervezetét, illetve valamennyi alkalmazottját vagy azok jelentős részét érintő kérdéseket elnöki utasítással kell szabályozni.
1.2. Belső szabályzat készül, ha azt jogszabály vagy az SZMSZ írja elő. A belső szabályzatot elnöki utasítással kell kiadni.
1.3. Körlevélben kell kiadni az egységes gyakorlat kialakítását segítő irányelveket, egyes feladatok végrehajtásához szükséges tájékoztatásokat. Körlevél kiadására az elnök jogosult.
1.4. A főosztályok ügyrendjét az elnök hagyja jóvá.
1.5. Az ügyintézőknek és az ügykezelőknek munkával kapcsolatos konkrét utasítást a közvetlen vezető, kivételes esetben a közvetlen vezető felettese is adhat, aki erről az érintett vezetőt haladéktalanul tájékoztatni köteles.

2. Elnöki utasítások, belső szabályzatok készítésének és kiadásának rendje
2.1. Az elnöki utasítás és a belső szabályzat tervezetét az elnök által kijelölt, illetékes szervezeti egység készíti elő, egyezteti, átadja jogi felülvizsgálatra, majd az elnök elé terjeszti kiadmányozásra.
2.2. Az aláírt elnöki utasítás, belső szabályzat elosztásáról, tőpéldány megőrzéséről és a nyilvántartásáról az elnöki titkárság gondoskodik.
2.3. Az elnöki utasítás, belső szabályzat intranetre történő felkerüléséről az elnöki titkárság gondoskodik.

3. A munkáltatói jogok gyakorlása
3.1. Az NKTH alkalmazottai – beleértve az NKTH elnökét és elnökhelyetteseit is – köztisztviselők, akikre a Ktv. rendelkezéseit kell alkalmazni. A fizikai munkakörben foglalkoztatottak az Mt. hatálya alá tartoznak.
3.2. Az alkalmazottak felett – a III. A) 2.1. pontban foglaltak figyelembevételével – a munkáltatói jogokat az elnök gyakorolja. Ezt a hatáskörét esetenként meghatározott időre vagy meghatározott feladatok tekintetében írásban átruházhatja az általa kijelölt elnökhelyettesre, illetve főosztályvezetőre. Amennyiben az elnök nem ruházza át a munkáltatói jogkört, úgy távollétében a helyettesítés általános szabályai szerint az általános elnökhelyettes gyakorolja a munkáltatói jogokat.

4. A munkavégzés szabályai

4.1. A munkavégzés általános szabályai
Az NKTH feladatkörébe tartozó munkafeladatokat az a szervezeti egység köteles elvégezni, melynek a feladat megoldása az ügykörébe tartozik. Az elnök vagy az általa meghatározott személy az ügyiraton történő szignálással jelöli ki a munkafeladat felelősét azzal, hogy szükség esetén az érdekelt szervezeti egységeket vonja be;
A vezetők utasításaikat, a beosztottak jelentéseiket és előterjesztéseiket szolgálati úton közlik, illetve teszik meg.
Kivételes, halasztást, késedelmet nem tűrő esetben a szolgálati út mellőzhető, de ilyen esetben a kiadott utasításról, illetve megtett jelentésről, előterjesztésről – írásbeli másolattal – a megkeresőnek a közvetlen vezetőt is haladéktalanul tájékoztatnia kell.
Az érdemi ügyintézés a vonatkozó jogszabályok, ügyrendek és a szervezeti egység vezetőjének útmutatásai szerint, az előírt határidőre kell elintézni. Az előírt ügyintézési határidő hiányában az ügyeket a vezető által a feladatok kiadása során megállapított egyedi ügyintézési határidőn belül kell elintézni. A 30 napos ügyintézési határidőt kell általában irányadónak tekinteni azokban az esetekben, ha a vezető eltérő ügyintézési határidőt nem írt elő.
A vezető jogosult „sürgősként” megjelölni az ügyet, ebben az esetben haladéktalanul, de legfeljebb 3 munkanapon belül intézkedni kell. Az iktatást végző ügykezelő a határidővel küldött ügyirat esetén 2 nappal a határidő lejárata előtt köteles jelezni az ügyintézőnek az el nem intézett ügyiratot.
Amennyiben az intézkedés olyan vezetői utasítás alapján készült, amellyel az ügyintéző vagy az ügyirat láttamozója nem ért egyet, az ellenvéleményt az indokok megjelölésével az ügyiraton fel lehet tüntetni.
Az egyes osztályok feladatainak elvégzéséért, a munka szakmai tartalmáért és a határidők betartásáért, a munkavégzés ellenőrzéséért az adott szervezeti egység vezetője a felelős.
A feladatok ellátása a főosztályok ügyrendjeiben, továbbá a munkaköri leírásokban foglaltaknak megfelelően történik.

4.2. Munkaterv készítése és végrehajtása
Az NKTH évenként munkatervet készít.
A munkatervet a Jogi, Igazgatási és Humánpolitikai Főosztály a főosztályokkal és a projektvezetőkkel együttműködve készíti elő, amelyet az elnök hagy jóvá.
A munkatervben szereplő feladatokat a felelősök az előírt határidőn belül kötelesek végrehajtani. A munkaterv végrehajtásáról, illetve a végrehajtás esetleges akadályáról a felelős köteles az elnököt tájékoztatni.

4.3. Titokvédelem
Az NKTH minden munkavállalója köteles a tudomására jutott állam- és szolgálati titkot a jogszabályoknak megfelelően megtartani. A vezetők ezen túlmenően felelősek a titokvédelemre vonatkozó jogszabályok betartásáért. A minősített iratok kezelésének rendjét külön szabályzat állapítja meg.

4.4. Előterjesztések készítése, véleményezése
Az NKTH által véleményezendő előterjesztések körét és tartalmát az elnök határozza meg.
Az előterjesztést annak tárgya szerint illetékes szervezeti egység – az érintettek szükség szerinti bevonásával – véleményezi.
Az illetékes szervezeti egység gondoskodik az előterjesztés belső egyeztetéséről.
Az előterjesztésre érkezett észrevételek feldolgozását – szükség esetén – egyeztetését, az átdolgozott előterjesztés aláírásra történő előkészítését az annak tárgya szerint illetékes szervezeti egység végzi a Jogi, Igazgatási és Humánpolitikai Főosztály bevonásával.

4.5.12 A helyettesítés rendje
Az elnök távollétében általános helyettese az általános elnökhelyettes, annak távollétében a pályázati és regionális elnökhelyettes; gazdasági ügyekben az általános elnökhelyettes. Az általános elnökhelyettes, a főosztályvezetők, és az osztályvezetők kötelesek írásban megjelölni helyettesüket.
A helyettesítés részletes szabályairól az ügyrendek, illetve az egyes köztisztviselők helyettesítéséről a munkaköri leírások rendelkeznek.
A helyettes a helyettesített személy feladatkörébe tartozó ügyekben jár el a jogszabályokban, e szabályzatban, a belső szabályzatokban, az ügyrendben illetve a munkaköri leírásban meghatározott korlátozásokkal. A helyettes a helyettesítés ideje alatt hozott döntéseiről, intézkedéseiről köteles a helyettesített személyt munkába állását követően haladéktalanul tájékoztatni.
A munkahelytől tartósan (egy hónapnál hosszabb ideig) távol lévő köztisztviselő munkakörének ellátására a főosztályvezető esetében az általános elnökhelyettes, más köztisztviselő helyettesítésére a főosztályvezető írásban helyettest bíz meg. A tartós helyettesítés esetében a munka átvétele és átadása – amennyiben lehetséges – jegyzőkönyvileg történik.
Az ellenőrzési vezetőt távollétében, vagy akadályoztatása esetén egyedi megbízással, az abban megjelölt képviseleti jogkörrel, tanácskozási joggal az NKTH elnöke által esetileg kijelölt személy helyettesíti. Négy hétnél hosszabb távollét esetén a vonatkozó jogszabályok alapján az NKTH elnöke jelölhet ki külső, eseti helyettest ellenőrzési jogosítvánnyal.

4.6. Az együttműködés szabályai
Ha a feladat megoldásában több szervezeti egység érdekelt, vagy több szervezeti egység vesz részt, úgy a feladat elvégzéséért az elnök által kijelölt szervezeti egység vezetője, kijelölés hiányában pedig az a vezető a felelős, aki az első érdemi ügyintézési feladatot elindította. Ez esetben a felelős szervezeti egységnek gondoskodnia kell arról, hogy a feladat ellátásában a többi érdekelt szervezeti egység álláspontja összehangoltan érvényesüljön; ennek érdekében lefolytatja a megfelelő belső egyeztetést, összehangolja a véleményeket, összefoglalja a vitás kérdéseket és döntésre az illetékes vezető elé terjeszti.
Kétség esetén az ügy elintézéséért felelős szervezeti egységet az elnök vagy az illetékes elnökhelyettes jelöli ki.
A szervezeti egységek együttműködésük során kötelesek a rendelkezésükre álló előzményi anyagot, dokumentációt, tényeket és adatokat az eljárásba bevont szervezeti egység rendelkezésére bocsátani.
Együttműködésük során a szervezeti egységek a pályázatkezelési mechanizmust támogató informatikai alkalmazások használatáért, azok adattartalmának minőségéért, az adatszolgáltatás rendjéért az NKTH vonatkozó szabályzatában meghatározottak szerint felelősek.
A szervezeti egységek közötti szakmai véleményeltérés esetén a vitát az elnök vagy az illetékes elnökhelyettes dönti el. Ha – az adott ügyben – az elnökhelyettesek között sem alakul ki egységes álláspont, a vitát döntés végett az elnök elé kell terjeszteni.
A ügyintézés során feladatkörében valamennyi vezető és beosztott köztisztviselő köteles az NKTH egységes szakmai álláspontjának kialakítására törekedni, és azt képviselni. Az NKTH hivatalos álláspontjától eltérő szakmai véleményt az NKTH alkalmazottai külső szerv előtt nem képviselhetnek, eltérő szakmai álláspontjukat azonban a döntést hozó vezető tudomására hozhatják.

4.7. A gazdálkodás rendje
a)13 az NKTH az éves költségvetési előirányzat alapján, önállóan gazdálkodik. A gazdálkodási tevékenységet az általános elnökhelyettes irányítja;
b)14 az NKTH éves költségvetési előirányzatára az általános elnökhelyettes tesz javaslatot az érintett szervezeti egységek vezetőinek előterjesztése alapján;
c)15 az elemi költségvetés elkészítésében a gazdasági ügyekért felelős általános elnökhelyettes megkeresésére valamennyi vezető köteles a tevékenységi területét érintő adatszolgáltatással részt venni. Az NKTH elemi költségvetésének tervezetét a vezetői értekezletnek meg kell tárgyalnia, benyújtásáról az elnök dönt, aki a dokumentumot a gazdasági ügyekért felelős általános elnökhelyettes mellett aláírásával ellátja;
d)16 az NKTH elemi költségvetésének elkészítése az irányító szerv által a jogszabályokban rögzített határidőig rendelkezésre bocsátott keretszámok és szempontok alapján a gazdasági főosztályvezető feladata;
e)17 az NKTH éves költségvetésének végrehajtásáról az általános elnökhelyettes legalább negyedévente tájékoztatja az elnököt; a kötelezettségvállalási, utalványozási és ellenjegyzési jogosítványokat a Gazdálkodási Szabályzat tartalmazza.

4.8.18 Ellenőrzés
Az NKTH vezetőjét és irányítással megbízott minden alkalmazottat ellenőrzési jog illeti meg, illetve kötelezettség terheli mindazon utasítások, jogszabályi előírások végrehajtásának ellenőrzésében, amelyek teljesítésére utasítást adtak, vagy utasítást kaptak.
Az NKTH tevékenységéhez kapcsolódó munkafolyamatok ellenőrzését három elemből felépülő rendszer biztosítja:
– a folyamatba épített, előzetes, utólagos és vezetői ellenőrzés (FEUVE),
– a függetlenített belső ellenőrzés: az elnök közvetlen irányítása alatt belső ellenőrzési vezető működik, akinek feladata az egyes szervezeti egységekben végzett munkafolyamatok éves terv alapján történő ellenőrzése, valamint elrendelés szerint soron kívüli célvizsgálat végzése,
– külső ellenőrzése: a külső ellenőrzési jogosítványokkal felruházott hazai és EU-szervek által végzett ellenőrzés. Az ellenőrzés megállapításait és a szükséges intézkedéseket az elnök indokolt esetben realizáló értekezleten tárgyalja meg az ellenőrzést végzővel és a vizsgált terület vezetőjével.

4.9. Ügyfélkapu létesítése
Az NKTH az elektronikus közszolgáltatások nyújtása körében a hiteles elektronikusdokumentum-forgalomban részt vevő munkatársat ügyfélkapu létesítésére kötelezheti.

C) Értekezletek

1. Összmunkatársi értekezlet
1.1. Az összmunkatársi értekezlet célja az NKTH alkalmazottainak tájékoztatása az NKTH-t érintő fontos eseményekről, tervekről és feladatokról. Az összmunkatársi értekezletet negyedévente legalább egyszer az elnök hívja össze, amelyen a résztvevőkkel megvitatja az NKTH működésével kapcsolatos kérdéseket és javaslatokat.
1.2. Az összmunkatársi értekezlet résztvevői az NKTH vezetői, beosztott munkatársai, esetleg külső szakértők és az elnök által meghívott más személyek.

2. Elnöki értekezlet
Az elnöki értekezletet az elnök hívja össze szükség szerint. Az elnöki értekezlet résztvevői: az elnök és az elnökhelyettesek, valamint az elnök által esetenként meghívott személyek.

3. Vezetői értekezlet
3.1. A vezetői értekezlet az elnök állandó, az NKTH működésének koordinációját, a feladatok meghatározását és végrehajtásának ellenőrzését szolgáló döntés-előkészítő testülete, amelyet az elnök, távollétében az általános elnökhelyettes, illetve a helyettesítés rendjének megfelelően az elnökhelyettes hetente, illetve szükség szerint hív össze; az elnök, távollétében az őt helyettesítő elnökhelyettes vezeti.
3.2.19 A vezetői értekezlet résztvevői: az elnök, az elnökhelyettesek, a főosztályvezetők, az ellenőrzési vezető, a Humánpolitikai Osztály vezetője valamint az elnök által meghívott más személyek.
3.3. A vezetői értekezlet napirendjét az elnök határozza meg.
3.4. Ha az elnök másképp nem rendelkezik a vezetői értekezlet elé kell terjeszteni az Országgyűlés és bizottságai, a Kormány, a Kormány bizottságai és tanácsadó testületei, a Tanács számára készített előterjesztéseket, továbbá az NKTH működését, a pályázati rendszereket érintő stratégiai elképzeléseket, valamint az elnök által meghatározott egyéb ügyeket.
3.6. Az üléseket követően intézkedési és döntési jegyzék készül, amelyről az NKTH érintettek tájékoztatást kapnak az elnöki titkárságtól. Az értekezlet megszervezéséről és az emlékeztető elkészítéséről az elnöki titkárság gondoskodik.

4. Főosztályi értekezlet
A főosztályi értekezleten történhet a főosztály egészét érintő általános jellegű feladatok megvitatása jogszabályok, határozatok egységes értelmezése, valamint tájékoztatás és tájékozódás a főosztály feladatairól. A főosztályi értekezletet szükség szerint kell tartani; amelynek összehívásáról és napirendjéről a főosztályvezető dönt. Az értekezlet résztvevője a főosztály teljes személyi állománya.

A jelen SZMSZ-ben nem szabályozott kérdésekben az NKTH belső szabályzatai és ügyrendjei az irányadók.

VI. MELLÉKLETEK

1. Szervezeti felépítés
2. Vagyonnyilatkozat tételére kötelezett munkakörök felsorolása
3. A képzettségi pótlékról
4. A szabálytalanságok kezelésének rendje

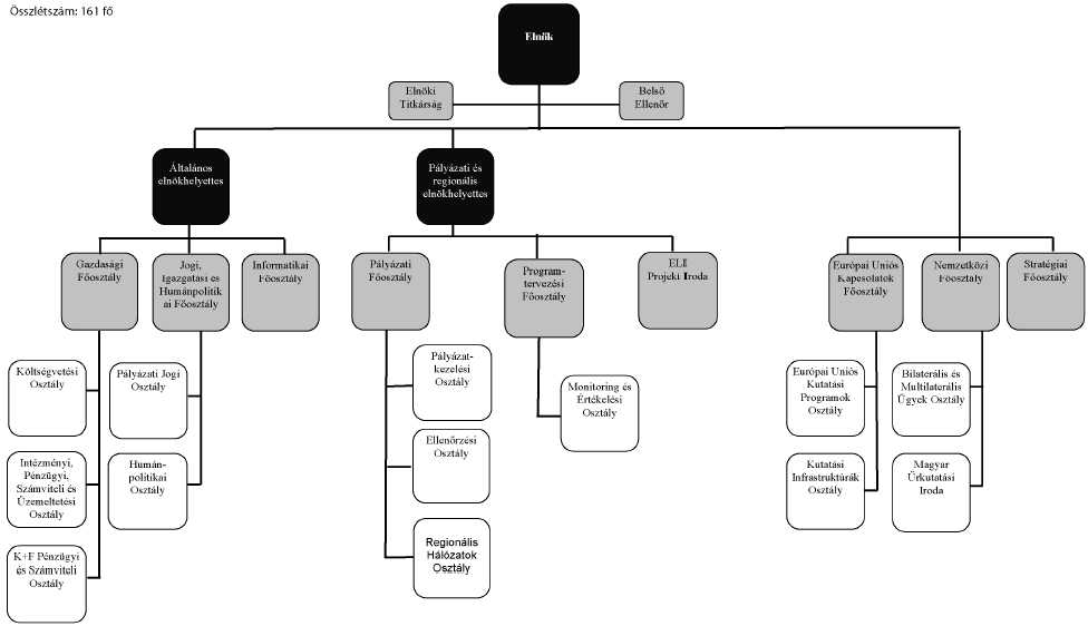
1. számú melléklet – A hivatal szervezeti felépítése20


Összlétszám: 161 fő

2. számú melléklet – Vagyonnyilatkozat tételére kötelezett munkakörök felsorolása


Az alapvető jogok és kötelességek pártatlan és elfogulatlan érvényesítése, valamint a közélet tisztaságának biztosítása és a korrupció megelőzése céljából az alábbiakban meghatározott köztisztviselő és a vele egy háztartásban élő hozzátartozók jövedelmi, érdekeltségi és vagyoni helyzetükről az egyes vagyonnyilatkozat-tételi kötelezettségekről szóló 2007. évi CLII. törvényben meghatározott eljárás alapján vagyonnyilatkozatot tesznek, illetőleg számot adnak a megelőző vagyonnyilatkozatban foglaltakhoz képest bekövetkezett vagyongyarapodásukról és annak okáról:
a) közigazgatási hatósági ügyben javaslattételre, döntésre vagy ellenőrzésre jogosult köztisztviselő,
b) közbeszerzési eljárás során javaslattételre, döntésre vagy ellenőrzésre jogosult köztisztviselő,
c)21 feladatai ellátása során költségvetési vagy egyéb pénzeszközök felett, továbbá az állami vagyonnal való gazdálkodás, valamint Kutatási és Technológiai Innovációs Alap, és az NKTH részére átcsoportosított fejezeti kezelésű előirányzatok felhasználása tekintetében javaslattételre, döntésre vagy ellenőrzésre jogosult köztisztviselő,
d) egyedi állami támogatásról való döntésre irányuló eljárás lefolytatása során javaslattételre, döntésre vagy ellenőrzésre jogosult köztisztviselő,
e) állami támogatások felhasználásának vizsgálata, vagy a felhasználással való elszámoltatás során javaslattételre, döntésre vagy ellenőrzésre jogosult köztisztviselő,
f) vezetői megbízással rendelkező köztisztviselő.

3. számú melléklet – A képzettségi pótlékokról22


A köztisztviselők jogállásáról szóló 1992. évi XXIII. törvény 48/A. §-ában foglaltak értelmében a hivatal elnöke az alábbi az alábbi képzettségek alapján képzettségi pótlékot állapíthat meg.

Szervezeti egység/munkakörök

Vezető

I. besorolási osztály
referens munkakör

II. besorolási osztály
ügyintézői munkakör

Elnöki titkárság

PhD gazdaságtudományi, jogi területen, műszaki-természettudományi témában, MBA, szakirányú posztgraduális diploma

PhD gazdaságtudományi, műszaki-
természettudományi témában, szakirányú posztgraduális diploma

OKJ szerinti
protokoll-ügyintéző, PR-munkatárs, PR-szakreferens

Stratégiai Főosztály

PhD gazdaságtudományi, műszaki, természettudományi témában, MBA, szakirányú posztgraduális diploma

PhD gazdaságtudományi, műszaki, természettudományi témában, szakirányú posztgraduális diploma

Programtervezési Főosztály

PhD gazdaságtudományi, műszaki, természettudományi közgazdaságtudományi témában, MBA, szakirányú posztgraduális diploma

PhD gazdaságtudományi, műszaki, természettudományi közgazdaság-tudományi témában, szakirányú posztgraduális diploma

Pályázati Főosztály

PhD gazdaságtudományi, műszaki, természettudományi témában, MBA, szakirányú posztgraduális diploma

PhD gazdaságtudományi, műszaki, természettudományi témában, szakirányú posztgraduális diploma

Nemzetközi Főosztály

PhD nemzetközi témában, MBA, szakirányú posztgraduális diploma

PhD nemzetközi témában, szakirányú posztgraduális diploma

Európai Uniós Kapcsolatok Főosztály

PhD európai uniós témában, MBA, szakirányú posztgraduális diploma

PhD európai uniós témában, szakirányú posztgraduális diploma

Gazdasági Főosztály

PhD gazdaságtudományi vagy pénzügyi témában, MBA, szakirányú posztgraduális diploma

PhD gazdaságtudományi vagy pénzügyi témában, szakirányú posztgraduális diploma

mérlegképes könyvelői, felsőfokú költségvetési képzettség

Jogi, Igazgatási és Humánpolitikai Főosztály

PhD jogtudományi témában, MBA, szakirányú posztgraduális diploma

PhD jogtudományi témában, szakirányú posztgraduális diploma, felsőfokú közbeszerzési képzettség

OKJ szerinti jogi asszisztens

 

Humánpolitikai Osztály

 

PhD jogtudományi vagy szociológiai témában, MBA, szakirányú posztgraduális diploma

PhD jogtudományi vagy szociológiai témában, szakirányú posztgraduális diploma

OKJ-s felsőfokú munkaügyi, felsőfokú személyzeti, felsőfokú személyügyi, felsőfokú társadalombiztosítási, középfokú munkaügyi, középfokú személyügyi, középfokú társadalombiztosítási

4. számú melléklet – A szabálytalanságok kezelésének rendje


1. Szabálytalanság, szabálytalanság kezelésének fogalma

1.1. Az államháztartás működési rendjéről szóló 217/1998. (XII. 30.) Korm. rendelet 145/A. § (5) bekezdésének megfelelően a költségvetési szerv vezetőjének kötelessége a szabálytalanságok kezelésének eljárásrendjét kialakítani.
A szabálytalanságok fogalomköre széles, a korrigálható mulasztások vagy hiányosságok, illetve a fegyelmi, büntető-, szabálysértési, illetve kártérítési eljárás megindítására okot adó cselekmények egyaránt beletartoznak. A szabálytalanság valamely létező szabálytól (törvény, rendelet, utasítás, szabályzat stb.) való eltérést jelent, az államháztartás működési rendjében, a költségvetési gazdálkodás bármely gazdasági eseményében, az állami feladatellátás bármely tevékenységében, az egyes műveletekben stb. előfordulhat.

1.2. A szabálytalanság alapesetei lehetnek:
– a szándékosan okozott szabálytalanságok (félrevezetés, csalás, sikkasztás, megvesztegetés, szándékosan okozott szabálytalan kifizetés stb.)
– a nem szándékosan okozott szabálytalanságok (figyelmetlenségből, hanyag magatartásból, helytelenül vezetett nyilvántartásból stb. származó szabálytalanság)
A szabálytalanság lehet továbbá
1. egyedi,
2. rendszeresen ismétlődő.

1.3. A szabálytalanságok megelőzésével kapcsolatosan minden szervezeti egység vezetőjének felelőssége, hogy:
– a jogszabályoknak megfelelő szabályzatok alapján működjön a szervezet,
– a szabályozottságot, illetve a szabályok betartását folyamatosan figyelemmel kísérje,
– szabálytalanság esetén hatékony intézkedés szülessék, a szabálytalanság korrigálásra kerüljön annak a mértéknek megfelelően, amilyen mértéket képviselt a szabálytalanság.

1.4. A szabálytalanságokkal kapcsolatos intézkedések általános célja, hogy:
– hozzájáruljon a különböző jogszabályokban és szabályzatokban meghatározott előírások sérülésének, megszegésének, szabálytalanság kialakulásának megakadályozásához (megelőzés),
– keretet biztosítson ahhoz, hogy azok sérülése, megsértése esetén a megfelelő állapot helyreállításra kerüljön; a hibák, hiányosságok, tévedések korrigálása, a felelősség megállapítása, az intézkedések foganatosítása megtörténjen,
– a szabálytalansággal érintett területeken szerzett tapasztalatok beépítésre kerüljenek a folyamatba épített, előzetes, utólagos és vezetői ellenőrzési (továbbiakban: FEUVE) rendszerbe.

1.5. A szabálytalanságok kezelése (az eljárási rend kialakítása, a szükséges intézkedések meghozatala, a kapcsolódó nyomon követés, a keletkezett iratanyagok elkülönített nyilvántartása) a költségvetési szerv vezetőjének a feladata, amely feladatot a költségvetési szerv vezetője a költségvetési szervben kialakított munkaköri, hatásköri, felelősségi és elszámoltathatósági rendnek megfelelően az egyes szervezeti egységek vezetőire vagy szabálytalansági felelősre, illetve egyes esetekben akár szabálytalansági felelős csoportra ruházhat át. A szabálytalanságok kezelésével kapcsolatos hatásköröket a költségvetési szerv vezetője az SZMSZ mellékletét képező szabálytalanságkezelési eljárásban ruházhatja át.

2. A szabálytalanságok megelőzése

2.1. A szabályozottság biztosítása, a szabálytalanságok megakadályozása szervezeti struktúrában meghatározott egységek vezetői hatáskörének, felelősségének és beszámoltathatóságának szabályozottságán keresztül valósul meg. A költségvetési szervek munkavállalóinak, vezetőinek konkrét feladatát, hatáskörét, felelősségét, beszámoltathatóságát a SZMSZ, az ügyrendek, felső szabályzatok, munkaköri leírások szabályozzák, a közszolgálati, közalkalmazotti jogviszonyból, illetve munkaviszonyból származó kötelezettségeiket a jogszabályoknak megfelelően kell teljesíteniük.
A hivatal vezetői, munkavállalói felelősek a feladatai ellátásához a költségvetési szerv vagyonkezelésébe, használatába adott vagyon rendeltetésszerű igénybevételéért, az alapító okiratban előírt tevékenységek jogszabályban meghatározott követelményeknek megfelelő ellátásáért, a költségvetési szerv gazdálkodásában a szakmai hatékonyság és a gazdaságosság követelményeinek érvényesítéséért, a tervezési, beszámolási, információszolgáltatási kötelezettség teljesítéséért, annak teljességéért és hitelességéért, a gazdálkodási lehetőségek és a kötelezettségek összhangjáért, az intézményi számviteli rendért, a folyamatba épített, előzetes és utólagos vezetői ellenőrzés, valamint a belső ellenőrzés megszervezéséért és hatékony működtetéséért.
A hivatal az éves költségvetési beszámoló keretében beszámol FEUVE-rendszerének, valamint belső ellenőrzésének működtetéséről.

3. A szabálytalanságok észlelése a FEUVE-rendszerben
A szabálytalanságok észlelése a folyamatban a FEUVE rendszerében történhet a munkavállaló és munkáltató részéről egyaránt.

3.1.23 Amennyiben a szabálytalanságot a szervezeti egység valamely munkatársa észleli, köteles értesíteni a szervezeti egység vezetőjét. Amennyiben a szervezeti egység vezetője az adott ügyben érintett, a munkatársnak a vezető felettesét, annak érintettsége esetén az irányító szervet kell értesítenie. (Írásos értesítést a külön szabályzatokban lefektetett esetekben szükséges tenni.) Valamennyi felettes és a költségvetési szerv vezetőjének érintettsége esetén közvetlenül az irányító szerv vezetőjét kell értesíteni.
Amennyiben az értesített személy megalapozottnak találja a szabálytalanságot, úgy erről értesíti a költségvetési szerv vezetőjét. A költségvetési szerv vezetőjének kötelessége gondoskodni a megfelelő intézkedések meghozataláról, illetve indokolt esetben a szükséges eljárások megindításáról.
A költségvetési szerv vezetőjének kötelessége gondoskodni a megfelelő intézkedések meghozataláról, illetve indokolt esetben a szükséges eljárások megindításáról.
A szabálytalanság jelentésekor ki kell térni arra, hogy:
– mi a szabálytalanság pontos tartalma;
– milyen normától való eltérésről van szó;
– elévülési időn belül észlelték-e a szabálytalanságot;
– a szabálytalanság mely területet érinti;
– van-e enyhítő körülmény (pl. a határidő túllépését váratlan, elháríthatatlan külső akadály fellépése okozta, a hibás elszámolást informatikai hiba okozta stb.);
– a szabálytalanság gyanúja dokumentumokon alapuló vagy helyszíni ellenőrzés következtében merült fel;
– korrigálható-e a szabálytalanság;
– pénzbeli juttatást érintő szabálytalanság esetén van-e reális lehetőség a visszakövetelésre, amennyiben igen, megtörténtek-e az ahhoz szükséges intézkedések;
– amennyiben kártérítési igény merül fel, foganatosították-e az ahhoz szükséges intézkedéseket.
Amennyiben nem a folyamatba épített ellenőrzés során észlelnek egy szabálytalanságot, azt is meg kell vizsgálni, hogy a folyamatba épített ellenőrzés miért nem tárta fel a hiányosságot. Ennek oka lehet pl. a kontrolltevékenységek nem megfelelő szervezése, végrehajtásának hiányossága; emberi mulasztás; rendszerhiba; előírások be nem tartása stb.

3.2. Amennyiben a szabálytalanságot a hivatal elnöke, illetve a szervezeti egységek vezetői észlelik, a feladat-, hatáskör és felelősségi rendnek megfelelően kötelesek intézkedést hozni a szabálytalanság korrigálására, megszüntetésére.

3.3. Amennyiben a belső ellenőr ellenőrzési tevékenysége során szabálytalanságot tapasztal, a 193/2003. (XI. 26.) Korm. rendelet rendelkezéseinek megfelelően jár el. A költségvetési szerv érintett szervezeti egységének tervet kell kidolgoznia a belső ellenőrzés megállapításai alapján, és az intézkedési tervet végre kell hajtania. Az intézkedési terv végrehajtását az ellenőrzött szerv, illetve szervezeti egység vezetője az általa éves bontásban vezetett nyilvántartás segítségével követi nyomon.
Egy szabálytalanság belső ellenőrzés által történő feltárásakor külön kell vizsgálni az alábbiakat:
– miért nem tárta fel a FEUVE-rendszer a szabálytalanságot és az azt lehetővé tevő tényezőket;
– amennyiben a FEUVE-rendszer feltárta a szabálytalanságot vagy az azt lehetővé tevő tényezőket, az érintett szervezeti egység vezetője miért nem tette meg a megelőzéshez, illetve a káros következmények csökkentéséhez szükséges intézkedéseket;
– ha a szükséges intézkedéseket megtette a vezető, miért nem érte el a kívánt hatást;
– volt-e korábban olyan vizsgálat, amelynek fel kellett volna tárnia a szabálytalanságot.
– A külső ellenőrzési szerv szabálytalanságra vonatkozó megállapításait az ellenőrzési jelentés tartalmazza. A büntető-, szabálysértési, kártérítési, illetve fegyelmi eljárás megindítására okot adó cselekmény, mulasztás vagy hiányosság gyanúja esetén az ellenőrző szervezet működését szabályozó törvény, rendelet alapján jár el (pl. ÁSZ, az EU ellenőrzést gyakorló szervei stb.). A szabálytalanságra vonatkozó megállapítások alapján a hivatal intézkedési tervet dolgoz ki, és az intézkedési tervet végrehajtja.

3.5. Egyéb külső személy észleli a szabálytalanságot
Amennyiben egyéb külső személy (pl. szerződéses ügyfél, társszervezet vagy ügyfél) jelzi a szabálytalanságot, a szervezeti egység vezetőjének a bejelentést érdemben kell megvizsgálnia. Ezekben az esetekben javasolt (a szabálytalanság kivizsgálásának eredményétől függően) írásban visszaigazolást tenni az észlelő személy felé (amennyiben személye ismert). Egyebekben az eljárás megegyezik a költségvetési szerv munkatársa által észlelt szabálytalansági eljárással.

4. A szabálytalansági vizsgálat lefolytatása
A költségvetési szerv vezetője dönt a szabálytalanság kivizsgálásáról, illetve annak formájáról, valamint szükség esetén a szakértői csoport tagjairól.
A költségvetési szerv vezetője illetékesség vagy hatáskör hiányában dönt a szabálytalansági gyanú kivizsgálására vonatkozó javaslat és a kapcsolódó dokumentumoknak az érintett szervezet részére történő átadásáról.
A költségvetési szerv vezetője a vizsgálatban való részvételre munkatársakat kérhet fel. A döntés meghozatalának megkönnyítése érdekében bizottság hozható létre a szervezet folyamatait jól ismerő vezetőkből vagy szakértőkből. Indokolt esetben külső szakértőt is felkérhet a munkajogi szabályok tiszteletben tartásával. A szakértő írásbeli nyilatkozatot tesz, hogy a bizottság munkájában való részvétele nem ütközik összeférhetetlenségi akadályba.
A jogkövetkezményekről való döntés nem kiemelt jelentőségű szabálytalanság esetén a szervezeti egység vezetőjének, a többi esetben az intézmény vezetőjének kötelezettsége.
A szabálytalansági felelős a döntések meghozatalában nem vehet részt.
A szabálytalansági vizsgálat maximális időtartamát a belső szabályzatban rögzíteni kell. Amennyiben a rendelkezésre álló határidő kevésnek bizonyul, a vizsgálatot folytatónak ezt a tényt – az indok és a javasolt határidő feltüntetésével – jeleznie kell az intézmény vezetője felé.
A vizsgálat eredménye lehet:
– annak megállapítása, hogy nem történt szabálytalanság, valamint a szabálytalansági eljárás intézkedés nélküli megszüntetése (pl. hibás észlelés, jelentéktelen szabálytalanság stb.),
– a szabálytalanság megtörténtét megállapító és intézkedést elrendelő döntés,
– további vizsgálat elrendelése – erre többnyire akkor kerül sor, ha a szabálytalanság megállapítását követően a felelősség eldöntéséhez és/vagy a hasonló esetek megelőzése érdekében szükséges intézkedések meghatározásához nem elég a rendelkezésre álló információ.
A vizsgálatot folytatók intézkedési javaslatot dolgoznak ki a költségvetési szerv vezetője számára a hasonló szabálytalanságok elkerülése érdekében.

5. A szabálytalanság észlelését követő intézkedések, eljárások megindítása

5.1. A szabálytalanság észlelését követő intézkedések végrehajtásáért elsősorban annak a szervezeti egységnek a vezetője felelős, ahol a szabálytalanság felmerült.

5.2. Bizonyos esetekben (pl. büntető- vagy szabálysértési ügyekben) a szükséges intézkedések meghozatala az arra illetékes szervek értesítését is jelenti annak érdekében, hogy megalapozottság esetén az illetékes szerv a megfelelő eljárásokat megindítsa.

5.3. Más esetekben (pl. fegyelmi ügyekben) a hivatal elnöke vizsgálatot rendelhet el a tényállás tisztázására. A vizsgálatban való részvételre munkatársakat, indokolt esetben külső szakértőt is felkérhet a munkajogi szabályok tiszteletben tartásával. A vizsgálat eredménye lehet további vizsgálat elrendelése is. Erre többnyire akkor kerül sor, ha a szabálytalanság megállapítását követően a felelősség eldöntéséhez és/vagy a hasonló esetek megelőzése érdekében szükséges intézkedések meghatározásához nem elég a rendelkezésre álló információ.

5.4. Kiemelt jelentőségű szabálytalanság esetén a minősítésre vonatkozó végső döntés meghozatala és az intézkedések foganatosításának megindítása a költségvetési szerv vezetőjének, illetve a belső szabályozástól függően az egyes területi egységeknél munkáltatói joggal felruházott vezetők hatáskörébe tartozik.
Intézményen belüli szabálytalanság esetén a kárt okozó munkavállaló köteles az okozott kárt megtéríteni. A kártérítési kötelezettséget az érintett szervezeti egység vezetője valamennyi feltétel és körülmény mérlegelése után a jogszabályokban előírt korlátok közt korlátlan mértékben csökkentheti. A mérlegelési jogkör alól kivételt jelentenek a büntetőeljárás megindítására okot adó cselekmények, mivel azok vonatkozásában az eljárás megindítása kötelező, valamint a kiemelt jelentőségű szabálytalanságok, mert ott nem csökkenthető a kártérítési kötelezettség.
Az intézmény vezetőjének mérlegelési jogkörébe tartozó jogkövetkezmények:
– kártérítési eljárás,
– fegyelmi eljárás,
– szabálysértési eljárás,
– pénzbeli juttatások további felfüggesztése, ha a belső szabályozók másként nem rendelkeznek.
A mérlegelési jogkör a belső szabályzatban az érintett területi egység vezetőjére, pénzbeli juttatás felfüggesztése esetén a szervezeti egység vezetőjére átruházható.

6. A hivatal vezetőinek feladatai a szabálytalansággal kapcsolatos eljárás (intézkedés) nyomon követése során:
– nyomon követik az elrendelt vizsgálatokat, a meghozott döntések, illetve a megindított eljárások helyzetét;
– figyelemmel kísérik az általuk és a vizsgálatok során készített javaslatok végrehajtását;
– a feltárt szabálytalanság típusa alapján a további szabálytalanságlehetőségeket beazonosítják, (a hasonló projektek, témák, kockázatok meghatározása) információt szolgáltat a belső ellenőrzés számára, elősegítve annak folyamatban lévő ellenőrzéseit, az ellenőrzési környezetre és a vezetési folyamatokat érintő eseményekre való nagyobb rálátást;
– értékeli a megtett intézkedések hatását és hatékonyságát.

7. A hivatal vezetőinek feladatai a szabálytalansággal kapcsolatos eljárás (intézkedés) nyilvántartása során:
– a szabálytalanságokkal kapcsolatban keletkezett iratanyagok nyilvántartásának naprakész és pontos vezetéséről gondoskodnak;
– egy elkülönített, a szabálytalanságokkal kapcsolatos nyilvántartásban iktatni kell a kapcsolódó írásos dokumentumokat;
– nyilvántartják a megtett intézkedéseket, az azokhoz kapcsolódó határidőket;
– a pályázati úton felhasználásra kerülő források, költségvetési előirányzatok tekintetében figyelembe veszi a Nemzeti Fejlesztési Terv operatív programjai, az EQUAL Közösségi Kezdeményezés program és a Kohéziós Alap projektek támogatásainak fogadásához kapcsolódó pénzügyi lebonyolítási, számviteli és ellenőrzési rendszerek kialakításáról szóló 360/2004. (XII. 26.) Korm. rendelet VII., valamint a 2007–2013 közötti programozási időszakban az Európai Regionális Fejlesztési Alapból, az Európai Szociális Alapból és a Kohéziós Alapból származó támogatások fogadásához kapcsolódó pénzügyi lebonyolítási és ellenőrzési rendszerek kialakításáról szóló 281/2006. (XII. 23.) Korm. rendelet VIII. Szabálytalanságok kezelése című fejezetében meghatározottakat.
A belső ellenőrzés a szabálytalanságokhoz kapcsolódó írásos dokumentumait egy elkülönített, a szabálytalanságokkal kapcsolatos nyilvántartásban naprakészen és pontosan vezeti, nyilvántartva a megtett intézkedéseket és az azokhoz kapcsolódó határidőket.
A nyilvántartás a tárgyévet követő évre vonatkozó ellenőrzési terv elkészítéséhez szükséges kockázatelemzés alapjául is szolgáló információkat tartalmazza:
a) a szabálytalanság típusát (büntető-, szabálysértési, fegyelmi vagy kártérítési eljárásra okot adó),
b) a szabálytalanság rövid leírását,
c) a kapcsolódó lezárult eljárás eredményét,
d) az érintettek számát, beosztását,
e) az esetleges kár mértékét,
f) a szabálytalanság kezelése érdekében tett intézkedések leírását.

8. Jelentési kötelezettségek
A belső ellenőrzés által végzett ellenőrzések ellenőrzési jelentései alapján az ellenőrzöttnek intézkedési tervet kell készítenie. [Jogszabály: a 193/2003. (XI. 26.) Korm. rendelet 29. §]
A költségvetési szerv vezetőjének az éves ellenőrzési jelentésben számot ad a belső ellenőrzés által tett megállapítások és javaslatok hasznosításáról, az intézkedési tervek megvalósításáról, az ellenőrzési megállapítások és ajánlások hasznosulásának tapasztalatairól, az ellenőrzési tevékenység fejlesztésére vonatkozó javaslatokról. [Jogszabály: a 193/2003. (XI. 26.) Korm. rendelet 31. § (3) b), ba), bb) pontok.]
A külső ellenőrzés által végzett ellenőrzések ellenőrzési jelentései alapján is intézkedési tervet kell készítenie az ellenőrzött szervnek és tájékoztatnia kell a költségvetési szerv vezetőjét.
A belső és külső ellenőrzési jelentés megállapításai, javaslatai alapján végrehajtott intézkedésekről, a végre nem hajtott intézkedésekről és azok indokáról az ellenőrzött szerv, illetve szervezeti egység vezetője évente beszámolót készít.

9. Büntető-, szabálysértési, kártérítési, fegyelmi és felelősségi eljárás

9.1. A Büntető Törvénykönyvről szóló 1978. évi IV. törvény 10. § (1) bekezdése szerint bűncselekmény az a szándékosan vagy – ha a törvény a gondatlan elkövetést is bünteti – gondatlanságból elkövetett cselekmény, amely veszélyes a társadalomra, és amelyre a törvény büntetés kiszabását rendeli. A büntetőeljárásról szóló 1998. évi XIX. törvény (a továbbiakban: Be.) 6. § (1) bekezdése kimondja, hogy a bíróságnak, az ügyésznek és a nyomozó hatóságnak kötelessége a törvényben foglalt feltételek megléte esetén büntetőeljárást megindítani. A Be. 171. § (2) bekezdése előírja, hogy a hivatalos személy köteles a hatáskörében tudomására jutott bűncselekményt feljelenteni. A feljelentést rendszerint az ügyészségnél vagy a nyomozati hatóságnál kell megtenni.

9.2. A szabálysértésekről szóló 1999. évi LXIX. törvény 1. § (1) bekezdése szerint szabálysértés az a jogellenes, tevékenységben vagy mulasztásban megnyilvánuló cselekmény, melyet törvény, kormányrendelet vagy önkormányzati rendelet szabálysértésnek nyilvánít, s amelynek elkövetőit az e törvényben meghatározott joghátrány fenyeget. A törvény második része foglalkozik részletesen a szabálysértési eljárással, a 82. § (1) bekezdése kimondja, hogy szabálysértési eljárás feljelentés, illetőleg a szabálysértési hatóság részéről eljáró személy észlelése vagy tudomása alapján indulhat meg.

9.3. A Polgári Törvénykönyvről szóló 1959. évi IV. törvény 339. § (1) bekezdése kimondja, hogy aki másnak jogellenesen kárt okoz, köteles azt megtéríteni. Mentesül a felelősség alól, ha bizonyítja, hogy úgy járt el, ahogy az adott helyzetben általában elvárható. A kártérítési eljárás megindítására a polgári perrendtartásról szóló 1952. évi III. törvény rendelkezései (elsősorban a XXIII. fejezet, a munkaviszonyból és a munkaviszony jellegű jogviszonyból származó perek) az irányadók. Kártérítési felelősség tekintetében irányadók továbbá a Munka Törvénykönyvéről szóló 1992. évi XXII. törvény (Mt.), és a köztisztviselők jogállásáról szóló 1992. évi XXIII. törvény (Ktv.) megfelelő rendelkezései.

9.4. Fegyelmi eljárás, illetve felelősség tekintetében a Ktv. és az Mt. megfelelő rendelkezései az irányadók.
Néhány példa a szabálytalanságfajtákra (nem taxatív, példajellegű felsorolás)

Szabálytalanság fajtája

Példa a szabálytalanságfajtára

Szabályozottságbeli

– az egyes területek tevékenységére vonatkozó szabályzatok hiánya, illetve azok aktualizálásának vagy testre szabásának elmaradása;

Lebonyolítással
kapcsolatos

– a feladatok elvégzésének elmaradása, nem előírásszerű ellátása;
– az előírt határidők be nem tartása;
– pénzbeli juttatásoknál a juttatás rendeltetéseként a szabályozásban rögzített céloktól való eltérés;
– uniós támogatásoknál a közösségi politikák (esélyegyenlőség, környezet védelem) figyelmen kívül hagyása;

Pénzügyi

– pénztárban jelentkező pénztárhiány,
– jogtalan kifizetések (pl. előirányzat nélküli vagy azt meghaladó elszámolás, jogalap nélküli pénzbeli juttatás folyósítása);
– a szabályozásban meghatározottat meghaladó összeg kifizetése, folyósítása;
– a szabályozásban foglalt feltételeknek meg nem felelő elszámolások befogadása;

Számviteli

– a szabályozásban előírtaknak megfelelő számvitel vezetésének elmulasztása;
– olyan számvitel vezetése, amelyből a pénzmozgás, a pénzbeli juttatások tényleges felhasználása vagy a bevételek forrása a bizonylatok alapján nem vagy csak nehezen követhető;

Irányítási-vezetési

– az ellenőrzési nyomvonal kidolgozásának vagy a FEUVE – azon belül a kontrollfunkciók – kialakításának, aktualizálásának elmulasztása vagy nem megfelelő működtetésük;
– az egymással összeférhetetlen funkciók szervezeti és funkcionális szétválasztásának elmaradása;
– a beszámoltatási rendszer működtetésében jelentkező hiányosságok;

Informatikai

– az informatikai rendszer hiányosságai (pl. egyes modulok vagy bizonyos kontrollpontok és kontrollfunkciók hiánya, a hozzáférés nem megfelelő korlátozása), azok kihasználása;
– adatbevitel, illetve adatmódosítás nyomon követhetőségének hiánya, pontatlansága;
– az adatkezelésre, adatvédelemre vonatkozó szabályok megsértése;
– számítástechnikai rendszerhiba miatt bekövetkező szabálytalanságok, azokon belül kiemelten a túlfizetések, hibás levonások;
– késve vagy egyáltalán el nem készített szoftverek;
– a programrendszer szabályozás szerinti működésének ki nem alakítása, a működtetés elmaradása vagy hiányos jellege;
– az ügyviteli folyamatokat, valamint a szakmai és informatikai hibajavításokat érintő programmódosítások végrehajtásának elmaradása vagy késedelmes teljesítése;

Dokumentációs, nyilvántartásbeli

– nem megfelelő, nem megfelelően vezetett vagy nem a kellő tartalmú (az utólagos reprodukálást lehetővé nem tevő), a nyomon követést és a vezetői ellenőrzést nem vagy nem kellően segítő, vagy nem az előírások szerint részletezett, illetve szervezetileg vagy helyileg szétszórt, ezért nehezen követhető nyilvántartás, dokumentáció

Adminisztratív jellegű

– számszaki hibák;
– indokolatlan késedelem a szakmai feladatok vagy a kifizetések teljesítésekor;
– adatok téves megállapítása (pl. hibás besorolás, az ügyintézőnek felróható okból tévesen levont adók, járulékok);
– pontatlan, valótlan, bizonylatokkal nem kellően alátámasztott adatok bevitele az informatikai nyilvántartási rendszerbe;

Adminisztratív jellegű

– az adatbevitel késve történő végrehajtása vagy elmaradása;
– bizonylatok, megállapodások, szerződések módosítása annak megfelelő dokumentálása (pl. a javítások leszignálása) nélkül;
– bizonylatok visszadátumozása;
– az egyes bizonylatok tartalma közötti vagy azokon belüli ellentmondások;

Közbeszerzéssel
kapcsolatos

– a közbeszerzésre vonatkozó szabályok megsértése;
– hibás előkészítés;
– a pályáztatás elhagyása vagy nem a tényleges érték szerinti megoldásnak megfelelő lebonyolítása;
– egyenlő elbánás elvének megsértése (pl. szállítóspecifikus feltételek kiírása);
– megfelelő dokumentálás elhanyagolása;

Ellenőrzéssel összefüggő

– a feltárt hiányosságok illetékesek felé történő továbbításának elmaradása;
– kötelező ellenőrzési tevékenységek elhanyagolása;
– elfogultság;
– vonatkozó szabályok megsértése;
– a kockázatelemzésen alapuló mintavételezés elhagyása;
– ellenőrzési tervtől való engedély nélküli eltérés;
– belső ellenőrzési kézikönyv figyelmen kívül hagyása;
– függetlenség csökkenése irányába ható bármely tevékenység;
– intézkedések nyomon követésének (monitoringjának) elmaradása;

Monitoringgal összefüggő

– kötelező monitoringtevékenységek elhanyagolása;
– elfogultság;

Összeférhetetlenséggel kapcsolatos

– összeférhetetlenségi szabályok megsértése;
– szabályozás szerint kötelezően szétválasztandó munkakörök, funkciók elkülönítésének elmulasztása;

Titoktartással kapcsolatos

– az állam- és szolgálati titkok kezelésére vonatkozó szabályok megsértése;
– a számítástechnikai rendszerrel össze nem függő adatkezelési és adatvédelemmel kapcsolatos szabálytalanságok;

Tájékoztatással kapcsolatos

a) szabályozásban foglalt jelentéstételi, információadási kötelezettség vagy az arra előírt határidők be nem tartása;
b) a jelentésekben nem a valós helyzetet tükröző tények, adatok vagy mutatók szerepeltetése;

1

Az utasítást az 5/2011. (I. 28.) NGM utasítás 2. § (2) bekezdése hatályon kívül helyezte 2011. január 29. napjával.

2

A melléklet II. rész 1.6. pontja a 8/2010. (III. 10.) NFGM utasítás 4. § (2) bekezdés a) pontja szerint módosított szöveg.

3

A melléklet III. rész A) fejezet 2.2. pontja a 8/2010. (III. 10.) NFGM utasítás 1. §-ával megállapított szöveg.

4

A melléklet III. rész A) fejezet 2.3. pontja a 8/2010. (III. 10.) NFGM utasítás 1. §-ával megállapított, a 15/2010. (IV. 9.) NFGM utasítás 1. § a) pontja szerint módosított szöveg.

5

A melléklet III. rész A) fejezet 3. pontját a 8/2010. (III. 10.) NFGM utasítás 4. § (2) bekezdés b) pontja hatályon kívül helyezte.

6

A melléklet IV. rész A) fejezet 2. pont 2.1. alpontja a 8/2010. (III. 10.) NFGM utasítás 4. § (1) bekezdés a) pontja szerint módosított szöveg.

7

A melléklet IV. rész A) fejezet 2.2. pont o) alpontja a 8/2010. (III. 10.) NFGM utasítás 4. § (1) bekezdés b) pontja szerint módosított szöveg.

8

A melléklet IV. rész A) fejezet 3. pontja a 8/2010. (III. 10.) NFGM utasítás 2. §-ával megállapított szöveg.

9

A melléklet IV. rész A) fejezet 5. pontját a 15/2010. (IV. 9.) NFGM utasítás 3. § (1) bekezdése hatályon kívül helyezte.

10

A melléklet IV. rész B) fejezete a 8/2010. (III. 10.) NFGM utasítás 3. §-ával megállapított szöveg.

11

A melléklet IV. rész C) fejezete a 8/2010. (III. 10.) NFGM utasítás 3. §-ával megállapított, címe a 15/2010. (IV. 9.) NFGM utasítás 1. § a) pontja szerint módosított szöveg.

12

A melléklet V. rész B) fejezet 4.5. pont első mondata a 8/2010. (III. 10.) NFGM utasítás 4. § (1) bekezdés c) pontja, a 15/2010. (IV. 9.) NFGM utasítás 1. § a) pontja szerint módosított szöveg.

13

A melléklet V. rész B) fejezet 4.7. pont a) alpontja a 8/2010. (III. 10.) NFGM utasítás 4. § (1) bekezdés d) pontja szerint módosított szöveg.

14

A melléklet V. rész B) fejezet 4.7. pont b) alpontja a 8/2010. (III. 10.) NFGM utasítás 4. § (1) bekezdés d) pontja szerint módosított szöveg.

15

A melléklet V. rész B) fejezet 4.7. pont c) alpontja a 8/2010. (III. 10.) NFGM utasítás 4. § (1) bekezdés e) pontja szerint módosított szöveg.

16

A melléklet V. rész B) fejezet 4.7. pont d) alpontja a 8/2010. (III. 10.) NFGM utasítás 4. § (1) bekezdés f) pontja szerint módosított szöveg.

17

A melléklet V. rész B) fejezet 4.7. pont e) alpontja a 8/2010. (III. 10.) NFGM utasítás 4. § (1) bekezdés d) pontja szerint módosított szöveg.

18

A melléklet V. rész B) fejezet 4.8. pont második franciabekezdése a 8/2010. (III. 10.) NFGM utasítás 4. § (1) bekezdés g) pontja szerint módosított szöveg.

19

A melléklet V. rész C) fejezet 3.2. pontja a 15/2010. (IV. 9.) NFGM rendelet 3. § (2) bekezdése szerint módosított szöveg.

20

A melléklet 1. számú melléklete a 15/2010. (IV. 9.) NFGM utasítás 2. §-ával megállapított szöveg.

21

A melléklet 2. számú mellékletének c) pontja a 8/2010. (III. 10.) NFGM utasítás 4. § (1) bekezdés i) pontja szerint módosított szöveg.

22

A melléklet 3. számú melléklete a 8/2010. (III. 10.) NFGM utasítás 4. § (2) bekezdés d) pontja szerint módosított szöveg.

23

A melléklet 4. számú mellékletének 3.1. pontja a 8/2010. (III. 10.) NFGM utasítás 4. § (1) bekezdés j) pontja szerint módosított szöveg.

  • Másolás a vágólapra
  • Nyomtatás
  • Hatályos
  • Már nem hatályos
  • Még nem hatályos
  • Módosulni fog
  • Időállapotok
  • Adott napon hatályos
  • Közlönyállapot
  • Indokolás
Jelmagyarázat Lap tetejére