• Tartalom

12/2010. (XI. 26.) NFM utasítás

12/2010. (XI. 26.) NFM utasítás

a Nemzeti Fejlesztési Ügynökség Szervezeti és Működési Szabályzatának kiadásáról1

2011.01.03.

A központi államigazgatási szervekről, valamint a Kormány tagjai és az államtitkárok jogállásáról szóló 2010. évi XLIII. törvény 73. § (1) bekezdésében foglalt jogkörömben a következő utasítást adom ki:

1. A Nemzeti Fejlesztési Ügynökség Szervezeti és Működési Szabályzatát jelen utasítás mellékleteként kiadom.

2. Ez az utasítás – a 3. pontban meghatározott kivétellel – a közzétételét követő napon lép hatályba.

3. Az utasítás mellékletének 23. § (3) bekezdése 2011. január 1-jén lép hatályba.

4–5.2

6.3

Melléklet a 12/2010. (XI. 26.) NFM utasításhoz

A Nemzeti Fejlesztési Ügynökség Szervezeti és Működési Szabályzata
I. ÁLTALÁNOS RENDELKEZÉSEK
1. A Nemzeti Fejlesztési Ügynökség jogállása és alapadatai
1. § A Nemzeti Fejlesztési Ügynökség (a továbbiakban: Ügynökség) a fejlesztéspolitikáért és a fejlesztési célelőirányzatok kezeléséért, szabályozásáért és ellenőrzéséért felelős miniszter (a továbbiakban: miniszter) irányítása alatt álló központi hivatal. Az Ügynökség teljes jogkörrel rendelkező, önállóan működő és gazdálkodó központi költségvetési szerv.
2. § (1) Az Ügynökség
a) megnevezése
aa) magyar nyelven: Nemzeti Fejlesztési Ügynökség;
ab) angol nyelven: National Development Agency;
ac) német nyelven: Nationale Entwicklungsagentur;
ad) francia nyelven: Agence Nationale du Développement;
b) megnevezésének hivatalos rövidítése: NFÜ;
c) székhelye: 1077 Budapest, Wesselényi u. 20–22.;
d) adószáma: 15598323-1-42;
e) statisztikai számjele: 15598323-8411-311-01;
f) előirányzat-felhasználási keretszámla száma: 10032000-00289658-00000000;
g) számlavezetője: Magyar Államkincstár;
h) alapító szerve: a Magyar Köztársaság Kormánya;
i) alapításának dátuma: a jogfolytonosság alapján 2006. július 1.;
j) létrehozásáról rendelkező jogszabály: a Nemzeti Fejlesztési Ügynökségről szóló 130/2006. (VI. 15.) Korm. rendelet;
k) alapító okiratának kelte: 2009. december 21.;
l) alapító okiratának száma: 232/394-1/2009.;
m) törzskönyvi azonosító száma: 598327;
n) alaptevékenysége: az Európai Unió pénzügyi támogatásainak igénybevételéhez szükséges hosszú és középtávú fejlesztési tervek, operatív programok elkészítése, e támogatások felhasználásához szükséges intézményrendszer kialakítása és fejlesztési tevékenység végzése;
o) alaptevékenysége körét meghatározó jogszabályok:
oa) a Nemzeti Fejlesztési Ügynökségről szóló 130/2006. (VI. 15.) Korm. rendelet,
ob) a 2007–2013. közötti programozási időszakban az Európai Regionális Fejlesztési Alapból, az Európai Szociális Alapból és a Kohéziós Alapból származó támogatások fogadásához kapcsolódó pénzügyi lebonyolítási és ellenőrzési rendszerek kialakításáról szóló 281/2006. (XII. 23.) Korm. rendelet,
oc) a 2007–2013. közötti programozási időszakban az Európai Regionális Fejlesztési Alapból, az Európai Szociális Alapból és a Kohéziós Alapból származó támogatások felhasználásának alapvető szabályairól és felelős intézményeiről szóló 255/2006. (XII. 8.) Korm. rendelet [a továbbiakban: 255/2006. (XII. 8.) Korm. rendelet],
od) a 2007–2013. közötti időszakban az Európai Regionális Fejlesztési Alapból, az Európai Szociális Alapból és a Kohéziós Alapból származó támogatások felhasználásának általános eljárási szabályairól szóló 16/2006. (XII. 28.) MeHVM–PM együttes rendelet;
p) alaptevékenységének államháztartási szakfeladatrend szerinti megjelölése: 841163 Pályázat- és támogatáskezelés, ellenőrzés;
q) alaptevékenységének államháztartási szakágazati besorolása: 841102 Kormány, kormánybizottságok, Miniszterelnöki Hivatal tevékenysége;
r) alaptevékenysége ellátásának forrásai: a központi költségvetési támogatás, az államháztartás más alrendszereiből származó források, a rendelkezésre álló kincstári vagyon, egyéb kiegészítő források.
(2) Az Ügynökség nem alanya az áfának.
3. § Az Ügynökség a közigazgatási tanácsadói, illetve közigazgatási főtanácsadói címek számát tekintve a kormánytisztviselők jogállásáról szóló 2010. évi LVIII. törvény 14. § (1) bekezdése szerinti, a felsőfokú végzettségű munkatársakra vetített 20%-os mértéket alkalmazza.
II. AZ ÜGYNÖKSÉG MUNKATÁRSAI
1. Az Ügynökség vezető beosztású munkatársai
Az elnök
4. § (1) Az Ügynökséget az elnök vezeti. Az elnök e tevékenységeinek ellátásáért a miniszternek felelősséggel tartozik.
(2) Az elnök az Ügynökségre, illetve annak munkatársaira vonatkozó normatív rendelkezéseit elnöki utasítás formájában adja ki. Az elnök az Ügynökség operatív vezetése során szervezeti egységnek vagy személynek írásban vagy szóban egyedi utasítást, feladatot adhat. A szervezeti egységnek címzett feladatot az elnökhelyettes vagy vezető kapja közvetlenül az elnöktől vagy közvetve, az Elnöki Kabineten keresztül.
(3) Az elnök normatív utasításával több elnökhelyettes vagy főosztály feladatkörét érintő, eseti feladat elvégzésére a feladatkörükben érintett elnökhelyettesekből, főosztályvezetőkből vagy vezetői megbízással rendelkező kormánytisztviselőkből álló munkacsoportot hozhat létre. Az utasításban meg kell határozni a munkacsoport feladatát, vezetőjét, tagjait és működésének idejét. A munkacsoport tagjait a helyettesítésükre egyébként jogosult személy helyettesítheti.
(4) Az elnök gondoskodik a fejlesztéspolitika kormányzati döntéseinek az irányító hatóságok, valamint a további szakmai munkaszervezetek munkájában történő érvényesítéséről, kialakítja az irányító hatóságok és a támogató egységek működésének feltételeit. Az elnök kapcsolatot tart a miniszterrel, képviseli az Ügynökséget.
(5) Az elnök a miniszter útján a Kormány elé terjeszti a kormánydöntést igénylő előterjesztéseket.
(6) Az elnök irányítja a humánpolitikai stratégia elkészítését és aktualizálását, valamint a munkaerő-gazdálkodáshoz kapcsolódó eljárásrendek kialakítását.
(7) Az elnök gyakorolja az Ügynökség valamennyi dolgozója tekintetében a munkáltatói jogokat, kivéve azon munkáltatói jogköröket, amelyeket az 1. számú függelék az elnökhelyettes vagy főosztályvezető hatáskörébe utal.
(8) Az elnököt távolléte vagy akadályoztatása esetén az általa kijelölt elnökhelyettes helyettesíti.
(9) Az elnök jóváhagyja a főosztályok ügyrendjét.
(10) Az elnök hetente egy alkalommal vezetői értekezletet tart, melynek tagjai az elnök, az elnökhelyettesek, a főosztályvezetők, az Elnöki Kabinet vezetője, továbbá az Elnöki Kabinet kijelölt tagja vagy tagjai.
(11) Az elnök irányítja az Elnöki Kabinetet, a Belső Ellenőrzési Főosztályt, a Humánerőforrás Főosztályt és a Kommunikációs Főosztályt.
Az elnökhelyettesek
5. § Az elnököt feladatai ellátásában elnökhelyettesek segítik. Az Ügynökségen
a) gazdasági,
b) integrációs és
c) végrehajtási
elnökhelyettes működik.
6. § Az elnökhelyettes
a) közreműködik az elnök feladatainak ellátásában;
b) a program- és projektvégrehajtással összefüggő kérdésekben kapcsolatot tart az Ügynökség társszerveivel, az Európai Unió tagállamainak és az Európai Bizottság illetékes intézményeinek képviselőivel, továbbá egyéb, támogatást nyújtó nemzetközi szervezetekkel;
c) az elnök kijelölése alapján ellátja az elnök helyettesítését, illetve az Ügynökség képviseletét;
d) irányítja a közvetlen alárendeltségébe tartozó főosztályok munkáját, e tevékenységében gondoskodik a fejlesztéspolitika kormányzati, miniszteri és elnöki szintű döntéseinek az érvényesítéséről;
e) elemzi a feladatkörébe tartozó terület átfogó kérdéseit, és az érintett szakmai területen célokat és feladatokat határoz meg azok megoldására;
f) összehangolja a közvetlen alárendeltségébe tartozó szervezeti egységek tevékenységét, segíti az Ügynökségen belüli és kívüli szakmai koordinációt és a külső szervezetekkel való kapcsolattartást;
g) a Szervezeti és Működési Szabályzatban (a továbbiakban: SzMSz) meghatározott, valamint az elnök által átruházott hatáskörben eljár, szintjének megfelelő kapcsolatot tart társszervekkel, illetve az elnök megbízása alapján kiadmányozási jogkört gyakorol;
h) részt vesz az Ügynökség stratégiájának és éves munkatervének összeállításában;
i) gyakorolja mindazon munkáltatói jogköröket, amelyek az 1. számú függelék alapján a hatáskörébe tartoznak;
j) ellátja az elnök által rábízott feladatokat.
Gazdasági elnökhelyettes
7. § (1) A gazdasági elnökhelyettes az Ügynökség – az államháztartás működési rendjéről szóló 292/2009. (XII. 19.) Korm. rendelet szerinti – gazdasági vezetője.
(2) A gazdasági elnökhelyettes
a) irányítja az informatikai stratégia elkészítését és aktualizálását;
b) megszervezi és koordinálja a pénzügyi tervezés és beszámolás feladatait, gondoskodik a forrásfelhasználáshoz és az informatikai feladatokhoz kapcsolódó eljárásrendek kialakításáról, továbbá működteti a XIX. Uniós fejlesztések fejezet kifizetéséhez kapcsolódó előirányzat-gazdálkodás rendszerét;
c) a rendelkezésre álló költségvetési keretek között gondoskodik az Ügynökség működési, infrastrukturális feltételrendszerének hatékony megszervezéséről;
d) koordinálja az ügynökségi szintű kontrollingrendszer kialakítását és működtetését;
e) irányítja az Ügynökség belső ügyviteli folyamatainak a továbbfejlesztését.
(3) A gazdasági elnökhelyettes irányítja a Fejezeti Főosztályt, az Intézményi Gazdálkodási Főosztályt és az Informatikai és Tájékoztatási Főosztályt.
Integrációs elnökhelyettes
8. § (1) Az integrációs elnökhelyettes – a miniszter munkaszervével együttműködve –
a) a források eredményes felhasználása érdekében koordinálja és működteti az Ügynökség fejlesztéspolitikai tevékenységét, közreműködik a kormányzati fejlesztéspolitikai döntések megvalósításában;
b) gondoskodik a nemzetközi források felhasználásával megvalósuló fejlesztési programok kidolgozásáról, egyeztetéséről és hatékony megvalósításáról;
c) részt vesz a fejlesztési programok kidolgozásában, előkészítésében, társadalmi egyeztetésében, gondoskodik a Kistérségi Koordinációs Hálózat működtetéséről, segíti a fejlesztési források eredményes felhasználását, a fejlesztési programok helyi népszerűsítését, bemutatását, valamint a fejlesztésekhez szükséges információk helyi rendelkezésre állását;
d) a felügyelete alá tartozó irányító hatóságok vezetőivel összehangoltan egyeztetéseket folytat az operatív programokban illetékes szakminisztériumokkal;
e) részt vesz az Ügynökség fejlesztéspolitikai tevékenységéhez kapcsolódó működési sztenderdek és tudásbázis kialakításában és fejlesztésében;
f) koordinálja az Ügynökség európai uniós és nemzetközi kapcsolatrendszeréből adódó feladatainak végrehajtását segíti az Ügynökség nemzetközi kapcsolatrendszerének bővítését, erősítését.
(2) Az integrációs elnökhelyettes irányítja a Koordinációs Irányító Hatóságot, a Nemzetközi Együttműködési Programok Irányító Hatóságát, valamint a Hálózati Főosztályt.
Végrehajtási elnökhelyettes
9. § (1) A végrehajtási elnökhelyettes
a) gondoskodik a fejlesztéspolitikai döntéseknek az irányító hatóságok munkájában történő érvényesítéséről és ellátja az ezen döntések végrehajtásával kapcsolatos koordinációs feladatokat;
b) végrehajtási tervet készít az egyes operatív programok időben ütemezett összehangolt tevékenységére, és működteti a végrehajtás monitoringját, ellenőrzi az akciótervek végrehajtásának előrehaladását;
c) szükség esetén javaslatot tesz a fejlesztéspolitikai döntések végrehajtására, valamint a Kohéziós Alap projektek lebonyolításához szükséges intézményrendszerrel és eljárásrenddel kapcsolatos módosításokra, a vonatkozó jogi szabályozás tartalmára;
d) a felügyelete alá tartozó irányító hatóságok vezetőivel összehangoltan – a miniszter munkaszervével együttműködve – egyeztetéseket folytat az operatív programokban illetékes szakminisztériumokkal;
e) az Európai Regionális Fejlesztési Alapra, az Európai Szociális Alapra és a Kohéziós Alapra vonatkozó általános rendelkezések megállapításáról és az 1260/1999/EK rendelet hatályon kívül helyezéséről szóló, 2006. július 11-i 1083/2006/EK tanácsi rendelet (a továbbiakban: 1083/2006/EK rendelet) 60. cikkének figyelembevételével irányítja, összehangolja a Gazdaságfejlesztési Operatív Programok Irányító Hatóságának, a Humán Erőforrás Programok Irányító Hatóságának, a Környezetvédelmi Operatív Programok Irányító Hatóságának, a Közigazgatási Reform Programok Irányító Hatóságának, Közlekedési Operatív Programok Irányító Hatóságának, Regionális Fejlesztési Operatív Programok Irányító Hatóságának munkáját.
(2) A végrehajtási elnökhelyettes irányítja a Jogi Főosztály és a Közbeszerzési Felügyeleti Főosztály munkáját.
A főosztályvezetők, a főosztályvezető-helyettesek, a divízióvezetők és az osztályvezetők
10. § (1) A főosztályvezetők, főosztályonként egy – osztályt nem vezető – általános és a további főosztályvezető-helyettesek, a divízióvezetők és az osztályvezetők az Ügynökség vezető beosztású kormánytisztviselői.
(2) A vezető beosztású kormánytisztviselők vezetői jogkörükben, az általuk vezetett szervezeti egységek vonatkozásában általánosan az alábbi feladatokat látják el:
a) a szervezeti egység éves munkaterve és – ha van ilyen – pénzügyi terve elkészítésének irányítása, ellenjegyzése és jóváhagyásra történő továbbítása;
b) a szervezeti egység által ellátandó feladatok, munkakörök és folyamatok megszervezése;
c) a szervezeti egység tevékenységének irányítása, intézkedések, döntéshozatal;
d) a munkaterv és pénzügyi terv megvalósításának folyamatos ellenőrzése és értékelése;
e) javaslattétel a szervezeti egységet érintő humánpolitikai intézkedésekre;
f) feladat- és hatáskörébe tartozó ügyekben az Ügynökség képviselete.
11. § A főosztályvezető vezeti a főosztályt, megállapítja a főosztály ügyrendjét. Felelős a hatáskörébe tartozó feladatok ellátásáért, gyakorolja a szervezeti egység munkatársai tekintetében azon munkáltatói jogköröket, amelyek az 1. számú függelék alapján a hatáskörébe tartoznak. Az elnök és az elnökhelyettesek által a főosztálynak címzett feladat felelőse.
12. § (1) Valamennyi főosztályon egy – osztályt nem vezető – általános főosztályvezető-helyettes működik, illetve további főosztályvezető-helyettesek működhetnek.
(2) Az általános főosztályvezető-helyettes közreműködik a főosztályvezető feladatainak ellátásában, a főosztályvezető távollétében ellátja annak helyettesítését. A főosztályvezető-helyettes irányítja a főosztályon belüli, feladat- és hatáskörébe utalt osztályok munkáját, osztályt vezethet.
13. § (1) Az irányító hatóságok esetében a főosztályvezető feladatai kiegészülnek irányító hatósági vezetői feladatokkal.
(2) Az irányító hatóság vezetője felelős a rá bízott operatív program irányításáért, eredményes, hatékony, szabályszerű és átlátható megvalósításáért. Az irányító hatósági feladatok vonatkozásában az irányító hatóság vezetője önálló és teljes felelősséget visel az Európai Unió Bizottsága felé.
(3) Az irányító hatóság vezetője a (2) bekezdésben meghatározott felelősségét nem érintve végrehajtja a kormányzati fejlesztéspolitika és az Ügynökség stratégiai céljai megvalósítását szolgáló vezetői döntéseket.
14. § A divízióvezető főosztályvezető-helyettesi megbízással rendelkező személy, végzi a főosztályon belül a divízió szakmai irányítását.
15. § Az osztályvezető a főosztályvezető, a főosztályvezető-helyettes vagy a divízióvezető utasítása szerint vezeti a főosztályon belül elhatárolt, feladat- és hatáskörébe utalt szakmai részterület, az osztály munkáját.
2. Az ügyintézők és ügykezelők
16. § (1) Az ügyintéző az Ügynökség feladat- és hatáskörében eljáró ügydöntő, illetve érdemi feladatot lát el. Felelősséggel és önállóan látja el a munkaköri leírásban meghatározott, illetve felettesei által esetenként vagy időszakosan a feladatkörébe utalt feladatokat.
(2) Az ügyintézőt közvetlen felettes vezetője irányítja. Ha felsőbb vezető közvetlenül ad utasítást az ügyintézőnek, a felsőbb vezető és az ügyintéző köteles erről a közvetlen felettes vezetőt haladéktalanul tájékoztatni.
(3) Az ügyintéző gondoskodik az Ügynökség feladat- és hatáskörébe tartozó ügyek érdemi döntésre való előkészítéséről, valamint a végrehajtás megszervezéséről.
(4) Az ügyintéző feladatait a jogszabályok által meghatározott módon, a felettesétől kapott utasítások, útmutatások alapján, a határidő betartásával köteles végrehajtani.
17. § (1) Az ügykezelő az Ügynökségben ügyviteli, adminisztrációs feladatot lát el.
(2) Az ügykezelő a munkaköri leírásban megállapított, illetve közvetlen felettes vezetője által kiadott feladatokat a kapott utasítások és a határidők figyelembevételével, a jogszabályok és ügyviteli szabályok ismeretében és betartásával végzi.
3. A fizikai munkakörben dolgozók
18. § A fizikai munkakörben dolgozó munkavállaló a munkaköri leírás és a vezetőjének utasítása szerint látja el a feladatát.
III. AZ ÜGYNÖKSÉG SZERVEZETI FELÉPÍTÉSE ÉS AZ EGYES SZERVEZETI EGYSÉGEK FELADATKÖRE
1. Az Ügynökség szervezeti felépítése
19. § (1) Az Ügynökség főosztályokra, a főosztály osztályokra, az irányító hatósági feladatokat ellátó főosztály divíziókra és osztályokra, a divízió osztályokra tagozódik.
(2) A főosztály önálló ügyrenddel rendelkező, meghatározott ügyek csoportjára kijelölt szervezeti egység. A divízió önálló feladattal és ezek tekintetében szakmai függetlenséggel rendelkező szervezeti egység. Az osztály meghatározott ügyek csoportjára kijelölt szakmai részterület.
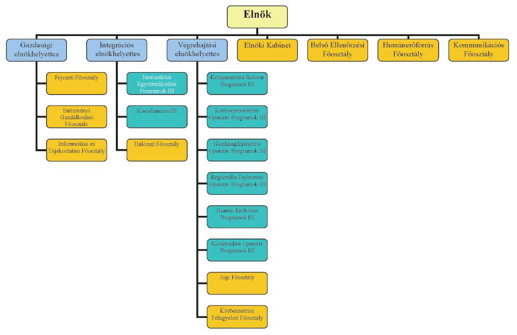
(3) Az Ügynökség szervezeti felépítését a 2. számú függelék tartalmazza.
(4) Az Ügynökség szervezeti egységeinek engedélyezett létszámát a 3. számú függelék tartalmazza.
2. Az irányító hatóságok általános feladatköre
20. § (1) Az irányító hatóságok feladatkörükben – az 1083/2006/EK rendelet 60. cikkében, valamint a 255/2006. (XII. 8.) Korm. rendelet 7. § (3) bekezdés f) pontja szerint kidolgozott Egységes Működési Kézikönyvben foglaltakkal összhangban – gondoskodnak különösen:
a) az operatív programok, akciótervek és kapcsolódó dokumentumok kidolgozásának és módosításának koordinálásáról;
b) a kiemelt projektek kiválasztásának előkészítéséről, a projektek előrehaladásának nyomon követéséről és támogatásáról, a kiemelt projektek eljárásrendjének megfelelően;
c) az operatív programra vonatkozó értékelési terv összeállításában való közreműködésről;
d) a monitoringbizottság(ok) működtetéséről;
e) támogatási konstrukciók meghirdetéséről, támogatásiszerződés-minták, valamint az ezen mintáktól eltérő egyedi támogatási szerződések jóváhagyásáról;
f) a közreműködő szervezetnek az Ügynökség feladat- és hatáskörébe tartozó tevékenységéről szóló éves munkaterv véleményezéséről és jóváhagyásáról;
g) a program irányítási és ellenőrzési rendszerének kialakításáról;
h) a projektkiválasztási folyamat felügyeletéről;
i) együttműködésről és információszolgáltatásról az egyes koordinációs feladatokkal megbízott szakmai munkaszervezetek felé.
(2) Az irányító hatóságok feladataik ellátása során szakmailag önállóan járnak el. Az irányító hatósági önállóságuk megtartása mellett az irányító hatósági feladatot ellátó főosztályok kötelesek együttműködni az egységes fejlesztéspolitikai intézményrendszer megvalósítása és működése érdekében, a több irányító hatóságra vonatkozó feladatok egységes ellátásában, valamint az intézményi közös adatbázis működéséhez szükséges információk teljes körű átadásában.
3. Az elnök irányítása alá tartozó szervezeti egységek
Elnöki Kabinet
21. § (1) Az Elnöki Kabinet feladata az Ügynökség munkatervének véglegesítése, a munkaterv végrehajtásának nyomon követése, ezekről beszámoló készítése, továbbá az elnök és az elnökhelyettesek által a szakmai munkaszervezetek felé megfogalmazott feladatok végrehajtásának nyomon követése. Az Elnöki Kabinet önálló szakmai feladattal is megbízható.
(2) Az Elnöki Kabinet részt vesz az Ügynökség feladatkörével összefüggően a miniszter feladatkörében készülő, a fejlesztéspolitikai döntések végrehajtásával összefüggő kormány-előterjesztések elkészítésében. Más tárcák előterjesztéseivel kapcsolatban véglegesíti az Ügynökség álláspontját.
(3) Az Elnöki Kabinet előkészíti az Országgyűlés egyes bizottságainak munkájával kapcsolatos előterjesztéseket, a parlamenti képviselői interpellációkra és kérdésekre vonatkozó választervezeteket.
(4) Az Elnöki Kabinet ellátja a PHARE- és az Átmeneti Támogatás programok vonatkozásában a nemzeti segélykoordinátor személyéhez kapcsolódó feladatokat.
(5) Az Elnöki Kabinet vezetője a több szakmai munkaszervezetet érintő feladatok pontos, határidőben történő végrehajtása érdekében a szakmai munkaszervezetek részvételével szakmai egyeztetést tarthat.
(6) Az Elnöki Kabinet vezetője kapcsolatot tart a miniszteri kabinettel.
(7) Az Elnöki Kabinetben a következő osztályok működnek:
a) Fejlesztéspolitikáért Felelős Osztály,
b) Koordinációs Osztály.
Belső Ellenőrzési Főosztály
22. § (1) A Belső Ellenőrzési Főosztály
a) ellátja az Ügynökség és azon belül az irányító hatóságok belső ellenőrzését, továbbá rendszerellenőrzést végez az európai uniós és más nemzetközi támogatások vonatkozásában a támogatások lebonyolításában részt vevő szervezeteknél és a kedvezményezetteknél;
b) nyilvántartja és koordinálja az Ügynökségnél végzett külső ellenőrző szervezetek ellenőrzéseit;
c) meghatározott feltételek mellett részt vesz a szabálytalansági bizottságok munkájában.
(2) A Belső Ellenőrzési Főosztály feladatainak ellátása során szakmailag önállóan jár el. A belső ellenőrzés vezetője és munkatársai az ellenőrzési tevékenységgel összeférhetetlen tevékenység végrehajtásába nem vonhatók be.
(3) A Belső Ellenőrzési Főosztály munkatársai ellenőrzéseik során a vonatkozó jogszabályok, valamint a Belső Ellenőrzési Kézikönyvben foglaltak szerint járnak el.
(4) A Belső Ellenőrzési Főosztályon a következő osztályok működnek:
a) Tervezett Ellenőrzések Osztálya,
b) Kiemelt Ellenőrzések Osztálya.
Humánerőforrás Főosztály
23. § (1) A Humánerőforrás Főosztály kidolgozza és végrehajtja az Ügynökség humánpolitikai stratégiáját, összeállítja és gondozza a tevékenységi körökhöz kapcsolódó munkaterveket és szabályzatokat.
(2) A Humánerőforrás Főosztály biztosítja az intézmény munkaerő szükségletét, ellátja a toborzással, a kiválasztással és a beillesztéssel kapcsolatos feladatokat.
(3)4 A Humánerőforrás Főosztály a költségvetési keretek figyelembevételével ellátja a létszám- és bérgazdálkodási feladatokat, vezeti az e tevékenységekhez kapcsolódó nyilvántartásokat.
(4) A Humánerőforrás Főosztály elkészíti a kormánytisztviselői jogviszonnyal és munkaviszonnyal kapcsolatos okiratokat, szerződéseket, figyelemmel kíséri a munkatársak karrierútját.
(5) A Humánerőforrás Főosztály koordinálja teljesítményértékelések és a minősítések lebonyolítását.
(6) A Humánerőforrás Főosztály az intézmény éves képzési terve alapján szervezi az oktatási, képzési és továbbképzési feladatokat.
(7) A Humánerőforrás Főosztály működteti a cafeteriarendszert, biztosítja a Foglalkozás-egészségügyi Szolgálat működéséhez szükséges feltételeket és végzi az ehhez kapcsolódó teendőket.
(8) A Humánerőforrás Főosztály ellátja a vagyonnyilatkozatokkal és a nemzetbiztonsági ellenőrzésekkel kapcsolatos tevékenységet.
(9) A Humánerőforrás Főosztályon a következő osztályok működnek:
a) Humánpolitikai Osztály,
b) Munkaerő-gazdálkodási Osztály,
c) Oktatás, toborzás-kiválasztási Osztály.
Kommunikációs Főosztály
24. § (1) A Kommunikációs Főosztály feladatkörében ellátja és koordinálja az Ügynökség kommunikációs tevékenységét, különös tekintettel az operatív programok végrehajtásával, valamint a nemzetközi együttműködési programok támogatásainak felhasználásával kapcsolatos tájékoztatási és eredménykommunikációs tevékenységére.
(2) A Kommunikációs Főosztály az (1) bekezdésben foglaltak megvalósítása érdekében kommunikációs stratégiát és terveket készít, közreműködik a társadalmi egyeztetés lebonyolításában. A Kommunikációs Főosztály kialakítja és kezeli az Ügynökség és az uniós támogatásokhoz kapcsolódó egységes arculatot, ellátja a PR- és marketingtevékenység támasztotta szakmai feladatokat. A Kommunikációs Főosztály koordinálja a közreműködő szervezetek kommunikációs tevékenységét, elkészíti és felügyeli a hatályos EU-szabályozás alapján a nyilvánossági követelmények betartásához szükséges útmutatókat.
(3) A Kommunikációs Főosztály feladatkörében ellátja és koordinálja az Ügynökség belső kommunikációs tevékenységét. Ennek érdekében a munkatársak tájékoztatását szolgáló rendszeres, illetve eseti eszközöket dolgoz ki és működtet.
(4) A Kommunikációs Főosztály tartja a kapcsolatot az unió kommunikációs munkacsoportjaival, részt vesz azok tanácskozásain (INIO, INFORM), az egyes tanácskozások között folyamatos információcserét bonyolít a munkacsoport tagjai között.
(5) A Kommunikációs Főosztályon sajtókapcsolatok, rendezvényszervezés, marketingkommunikáció, OP-kommunikáció, szakmai asszisztencia területek között valósul meg a munkamegosztás.
(6) A Kommunikációs Főosztályon a következő osztályok működnek:
a) Sajtóosztály,
b) Operatív Programok Kommunikációját Koordináló Osztály.
4. A gazdasági elnökhelyettes irányítása alá tartozó szervezeti egységek
Fejezeti Főosztály
25. § (1) A Fejezeti Főosztály látja el az előirányzat-felhasználással, előirányzat-módosítással, likviditáskezeléssel, a könyvvezetéssel, költségvetési beszámolási kötelezettséggel, zárszámadással és egyéb adatszolgáltatással kapcsolatos összefoglaló, továbbá a hatáskörébe tartozó fejezeti előirányzatokra kiterjedő pénzügyi feladatokat. A Fejezeti Főosztály összeállítja a fejezeti szintű költségvetési tervet, gondoskodik a könyvvezetésről és a beszámolásról, valamint a fejezeti előirányzatok felhasználásának pénzügyi adminisztrációjáról.
(2) A Fejezeti Főosztály kialakítja, megszervezi és végrehajtja a feladatkörébe utalt, az európai uniós támogatásokhoz kapcsolódó pénzügyi feladatokat, ellátja a VOP-hoz kötődő, az ÚMFT TA Eljárásrendben részletezett közreműködői feladatokat.
(3) A Fejezeti Főosztályon a következő osztályok működnek:
a) Pénzügyi Osztály,
b) Költségvetési és Számviteli Osztály,
c) Fejezeti Kontrolling Osztály.
Informatikai és Tájékoztatási Főosztály
26. § Az Informatikai és Tájékoztatási Főosztály (a továbbiakban: ITF) látja el az Ügynökség valamennyi szervezeti egysége számára az informatikai és információs feladatokat. Az ITF felügyeli az Ügynökség valamennyi informatikai tevékenységét, eszközeinek, hálózatának és rendszereinek összehangolt működtetését. Az ITF biztosítja és koordinálja az alkalmazások (különös tekintettel EMIR) fejlesztését, bevezetését, jogosultságkezelését, gondoskodik az informatikai biztonságról.
27. § (1) Az ITF pályázati információs központként:
a) ellátja az Ügynökség teljes feladatköre vonatkozásában az egységes kontrolling- és vezetői információszolgáltatást;
b) biztosítja az Ügynökség internetes megjelenését;
c) működteti az elektronikus, írásbeli, telefonos és személyes adatszolgáltatási és ügyfél-tájékoztatási rendszert, koordinálja annak az Ügynökség fejlesztéspolitikai intézményrendszerére kiterjedő egységes (egyablakos) működését;
d) ellátja az informatikai rendszerekkel kapcsolatos képzési feladatokat, valamint biztosítja és koordinálja a kedvezményezettek képzésével kapcsolatos tevékenységeket.
(2) Az ITF-en a következő osztályok működnek:
a) EMIR Osztály,
b) Ügyfélkapcsolati Osztály,
c) Szolgáltatási Osztály.
Intézményi Gazdálkodási Főosztály
28. § (1) Az Intézményi Gazdálkodási Főosztály (a továbbiakban: IGF) látja el az Ügynökség gazdálkodásával, működtetésével, az intézményi költségvetés tervezésével, végrehajtásával, beszámolásával kapcsolatos feladatokat. Az IGF gondoskodik az intézményi költségvetés teljes körű pénzügyi és számviteli adminisztrációjáról, az Ügynökség dolgozóinak feladatellátásához szükséges infrastrukturális, dologi feltételek biztosításáról, a személyi juttatások folyósításáról, számfejtéséről.
(2)5
(3) Az IGF-en a következő osztályok működnek:
a) Bérelszámolási Osztály,
b) Pénzügyi és Számviteli Osztály,
c) Üzemeltetési Osztály.
5. Az integrációs elnökhelyettes irányítása alá tartozó szervezeti egységek
Koordinációs Irányító Hatóság
29. § (1) A Koordinációs Irányító Hatóság (a továbbiakban: KOR IH) módszertani segítséget nyújt az akciótervek, kiemelt projektek, komplex fejlesztések előkészítéséhez és felülvizsgálatához, javaslatokat dolgoz ki a meghatározott horizontális szempontok érvényesítéséhez. Kialakítja az európai uniós alapok felhasználásával és a pályázati rendszer működésével kapcsolatos képzések tartalmi elemeit, szükség esetén közreműködik a képzések technikai, szervezési feladatában.
(2) A KOR IH az Ügynökség kontrolling-elemző tevékenységének részeként folyamatosan elemzi, jelentésekben összegzi az alapok felhasználását, minőségbiztosítási feladatokat lát el, amelyek alapján azonosítja a problémákat, beavatkozási pontokat, továbbfejlesztési lehetőségeket. Fejleszti az indikátorrendszer módszertanát és részt vesz a működtetésében, minőségbiztosításában. Módszertani segítséget nyújt az értékelési munkához.
(3) A KOR IH szakmailag rendszeresen felülvizsgálja a fejlesztéspolitikára vonatkozó jogszabályokat, a működési kézikönyvet, az intézményfinanszírozás módszerét, szükség esetén javaslatot tesz azok módosítására.
(4) A KOR IH ellátja a KTK irányító hatóság és a VOP irányító hatóság feladatait.
(5) A KOR IH kohéziós politikai stratégia megalkotásához kapcsolódóan a rá ruházott hatáskörben a kohéziós politika jövőjével kapcsolatban részt vesz a hazai álláspont kialakításában, és – a miniszter munkaszervével együttműködve – az Európai Unió, illetve a többi tagállam irányában történő képviseletében, ellátja az Európai Koordinációs Tárcaközi Bizottság Ügynökséget érintő feladatait, valamint az EKTB 5. szakértői csoport titkársági feladatait. A miniszter munkaszervével együttműködve a KOR IH részt vesz az EU2020 stratégia kialakításával, megvalósításával összefüggő kormányzati feladatok ellátásában. A KOR IH a több irányító hatóságot érintő, hatáskörébe tartozó ügyekben képviseli az Ügynökséget az Európai Bizottságnál, az igazoló hatóságnál és az ellenőrzési hatóságnál.
(6) A KOR IH koordinálja és működteti az Ügynökség fejlesztéspolitikai tevékenységének értékelési rendszerét, módszertani segítséget nyújt a programmódosítások előkészítéséhez, valamint koordinálja az Ügynökség, illetve az irányító hatóságok partnerségi feladatait.
(7) A KOR IH részt vesz az intézményrendszer működését támogató EMIR továbbfejlesztési projektek szakmai előkészítésében, valamint felhasználja a működéséhez rendelkezésre álló szoftverállományt és adatbázisokat.
(8) A KOR IH koordinálja a területi alapú integrált fejlesztési programok tervezésével és azok végrehajtásával kapcsolatos szakmai munkát, a helyi tervezési módszertan kiterjesztésére vonatkozóan szakmai álláspontot alakít ki, szabályozási javaslatokat készít elő.
(9) A KOR IH felelős az Ügynökség kohéziós politikával összefüggő nemzetközi kapcsolatainak megerősítéséért, azok irányításáért és nyilvántartásáért.
(10) A KOR IH-n a következő divíziók és osztályok működnek:
a) EU Ügyek és Nemzetközi Koordinációs Divízió,
aa) Elnökségi Koordinációs Osztály,
b) Értékelési Divízió,
c) Stratégiai és Intézményfejlesztési Osztály,
d) Elemző és Kontrolling Osztály,
e) Végrehajtási Operatív Program Osztály,
f) Integrált Fejlesztési Osztály.
Hálózati Főosztály
30. § (1) A Hálózati Főosztály ellátja a Kistérségi Koordinációs Hálózat központi szervének külön kormányrendeletben meghatározott feladatait.
(2) A Hálózati Főosztály feladatkörében ellátja az integrált fejlesztések támogatását, különös tekintettel a leghátrányosabb helyzetű kistérségek fejlesztésére elkülönített források felhasználásának koordinálására, a projektek előkészítésének és megvalósításának figyelemmel kísérésére, szervezési és szabályozási javaslatok kidolgozására, kapcsolattartásra a kistérségekkel és az intézményi szereplőkkel.
(3) A Hálózati Főosztályon a következő osztályok működnek:
a) Területi Fejlesztések Osztálya,
b) Hálózati Osztály.
Nemzetközi Együttműködési Programok Irányító Hatósága
31. § (1) A Nemzetközi Együttműködési Programok Irányító Hatósága (a továbbiakban: NEP IH) ellátja a PHARE- és az Átmeneti Támogatás program vonatkozásában a nemzeti segélykoordinátor titkárságához kapcsolódó feladatokat, a Schengen Alap vonatkozásában a felelős hatóság feladatait, az EGT és Norvég Finanszírozási Mechanizmusok program tekintetében a nemzeti kapcsolattartó személyéhez fűződő feladatokat, az INTERREG Közösségi Kezdeményezés programok tekintetében irányító, illetve nemzeti hatósági feladatokat; a strukturális alapok 3. célkitűzése szerinti területi együttműködés programok tekintetében közös irányító hatósági, illetve nemzeti hatósági feladatokat, az Előcsatlakozási Támogatási Eszköz és az Európai Szomszédsági és Partnerségi Eszköz pénzügyi alapok egyes, a területi együttműködéshez kapcsolódó programjai tekintetében közös irányító hatósági feladatokat, a Svájci–Magyar Együttműködési Program tekintetében a Nemzeti Koordinációs Egység feladatait, és a Nemzeti Twinning Kontakt személyével kapcsolatos feladatokat. A NEP IH ellátja továbbá az Igazgatási Partnerség és a Europe Direct-programok menedzselésével kapcsolatos feladatokat.
(2) A NEP IH – az általa kezelt programok vonatkozásában – felelős nemzeti kapcsolattartóként kialakítja és folyamatosan felülvizsgálja a programok szabályozási kereteit, valamint ellenőrzi azok betartását, az érintett minisztériumok bevonásával koordinálja a programok prioritásainak és projektjeinek meghatározását, működteti a programok pályázati, monitoring- és jelentéstételi rendszerét, felelős az egyes programokból finanszírozott projektek határidőre történő befejezéséhez szükséges feltételek megteremtéséért, továbbá biztosítja a programok nyilvánosságát.
(3) A NEP IH-n a következő divíziók és osztályok működnek:
a) Határon Átnyúló Együttműködések Divízió
aa) ERFA Programok Osztály,
ab) IPA, ENPI Programok Osztály,
b) Nemzetközi Programok Divízió
ba) Svájci–Magyar Együttműködési Program Osztály,
bb) EGT és Norvég Finanszírozási Mechanizmusok Program Osztály,
c) Pénzügyi Divízió
ca) Pénzügyi Menedzsment Osztály,
cb) Ellenőrzési és Szabálytalansági Osztály.
6. A végrehajtási elnökhelyettes irányítása alá tartozó szervezeti egységek
Jogi Főosztály
32. § (1) A Jogi Főosztály feladatkörébe tartozik
a) az Ügynökség közvetlen hatáskörébe tartozó beszerzési, közbeszerzési és szerződéskötési ügyek kezelése,
b) a fejlesztési döntésekkel kapcsolatban bejelentett jogorvoslati eljárások kezelése, jogi álláspont kialakítása és az Ügynökség képviselete a bírósági peres, nemperes és egyéb hatósági eljárásokban,
c) a fejlesztési források felhasználása kapcsán tett közérdekű bejelentések és a fejlesztési források felhasználásával kapcsolatos szabálytalansági ügyek intézése, melynek keretében helyszíni és dokumentumalapú ellenőrzést végez az európai uniós támogatások vonatkozásában a támogatások lebonyolításában részt vevő szervezeteknél és a kedvezményezetteknél,
d) az Ügynökség hatáskörébe tartozó jogszabályok, előterjesztések, belső szabályzatok, jogi állásfoglalások készítése, más tárcák előterjesztésével kapcsolatos egységes ügynökségi álláspont kialakításának koordinálása, az iratkezelés központi feladatainak ellátása.
(2) A Jogi Főosztály munkatársai az ellenőrzési tevékenységgel összeférhetetlen tevékenység végrehajtásába nem vonhatók be.
(3) A Jogi Főosztályon a következő osztályok működnek:
a) Beszerzési és Közbeszerzési Osztály,
b) Jogi és Igazgatási Osztály,
c) Jogorvoslati Osztály,
d) Szabálytalanságkezelési és Ellenőrzési Osztály,
e) Szerződéskötési Osztály.
Közbeszerzési Felügyeleti Főosztály
33. § (1) A Közbeszerzési Felügyeleti Főosztály (a továbbiakban: KFF) a tevékenységét a szakmai függetlenség szabályainak megfelelően végzi, szakmai tevékenysége körében nem utasítható.
(2) A KFF vezetője önállóan jár el a KFF tevékenységével összefüggő kérdésekben, beszámolási, jelentéstételi kötelezettséggel kizárólag az Ügynökség elnökének és a végrehajtási elnökhelyettesnek tartozik.
(3) A KFF tevékenységét a vonatkozó nemzeti és közösségi jogszabályok, az Ügynökség végrehajtási elnökhelyettese által jóváhagyott KFF Kézikönyv és a vonatkozó eljárásrendek szabályozzák. A KFF vezetője és munkatársai tevékenységükkel összeférhetetlen feladat végrehajtásába nem vonhatók be.
(4) A KFF figyelemmel kíséri a közösségi és hazai közbeszerzést érintő ellenőrzéseket, szükség szerint részt vesz az ellenőrzésekkel érintett szervek, szervezeti egységek ellenőrzésre történő felkészülésében, szakmailag támogatja az ellenőrzés folyamatát.
(5) Az Ügynökség szervezeti egységei kötelesek a közbeszerzés területét érintő valamennyi jogszabálytervezettel, előterjesztéssel, jelentéssel, koncepcióval, munkaanyaggal kapcsolatban a KFF véleményét kikérni.
34. § (1) A KFF
a) ellátja a közbeszerzési eljárások előkészítése során a közbeszerzési eljárás dokumentumainak minőség-ellenőrzését, biztosítja a közbeszerzési eljárások lefolytatása során az eljárás szabályosságát,
b) írásbeli véleményt készít a kedvezményezettek és a nyertes ajánlattevők között létrejött szerződések módosítását megelőzően a módosítás jogszerűségéről, megalapozottságáról,
c) elkészíti a feladatköréhez tartozó szakmai javaslatokat, közreműködik az Ügynökség más szervezeti egységei által előkészített, a KFF feladatkörét érintő anyagok véglegesítésében,
d) önállóan jogosult a feladatkörét érintően jogszabály és állami irányítás egyéb jogi eszközének előkészítését kezdeményezni,
e) véleményt ad az államigazgatás EU-támogatásokkal foglalkozó szerveinek egyedi felkérésére,
f) közreműködik a közbeszerzési törvény és a hozzá kapcsolódó alkalmazási gyakorlat EU-konform kialakításában,
g) kapcsolatot tart a közigazgatás más szerveivel, intézményeivel.
(2) A KFF-en a következő osztályok működnek:
a) Koordinációs és VOP Osztály,
b) Közbeszerzési Minőségellenőrzési Osztály,
c) Közbeszerzési Szabályossági Osztály,
d) Szerződésmódosítási és Állásfoglalási Osztály,
e) Végrehajtási Osztály.
Gazdaságfejlesztési Operatív Programok Irányító Hatósága
35. § (1) A Gazdaságfejlesztési Operatív Programok Irányító Hatósága (a továbbiakban: GFP IH) gondoskodik a Gazdasági és Vállalkozásfejlesztési Operatív Program (GVOP) és a Gazdaságfejlesztési Operatív Program (GOP) eredményes, hatékony megvalósításáról és az operatív programok jogszabályoknak megfelelő szakmai, pénzügyi és adminisztratív irányításáról.
(2) A GFP IH-n a következő divíziók és osztályok működnek:
a) Koordinációs Divízió
b) Módszertani és Felügyeleti Divízió
ba) Monitoring Osztály,
bb) Ellenőrzési és Korrekciós Osztály,
bc) Módszertani és Eljárási Osztály,
bd) Szabályozási Osztály,
c) Stratégiai Tervezési és Értékelési Divízió
ca) Stratégiai Tervezési Osztály,
cb) Kiemelt Projektek Koordinációs és Projektfejlesztési Osztály,
cc) K+F Fejlesztési Operatív Osztály,
cd) Üzleti Környezet Fejlesztési Operatív Osztály,
ce) Komplex Vállalkozásfejlesztési Osztály,
d) Pénzügyi Divízió
da) Pénzügyi Műveletek Osztály,
db) Pénzügyi Szabályozási Osztály,
dc) Pénzügyi KSZ Koordinációs Osztály.
Humán Erőforrás Programok Irányító Hatósága
36. § (1) A Humán Erőforrás Programok Irányító Hatósága (a továbbiakban: HEP IH) gondoskodik a Humánerőforrás-fejlesztési Operatív Program (HEFOP), az EQUAL Közösségi Kezdeményezés, a Társadalmi Megújulás Operatív Program (TÁMOP) és a Társadalmi Infrastruktúra Operatív Program (TIOP) eredményes, hatékony megvalósításáról és az operatív programok jogszabályoknak megfelelő szakmai, pénzügyi és adminisztratív irányításáról.
(2) A HEP IH-n a következő divíziók és osztályok működnek:
a) Tervezési és Végrehajtási Divízió
aa) Kulturális Szakterületi Osztály,
ab) Felsőoktatási Szakterületi Osztály,
ac) Közoktatási Szakterületi Osztály,
ad) Foglakoztatási Szakterületi Osztály,
ae) Képzési Szakterületi Osztály,
af) Szociálpolitikai-bűnmegelőzési Szakterületi Osztály,
ag) Egészségügyi Szakterületi Osztály,
b) Módszertani és Felügyeleti Divízió
ba) KSZ Felügyeleti és Ellenőrzési Osztály,
bb) Módszertani Osztály,
bc) Monitoring Osztály,
bd) Programzárási és Szabályozási Osztály,
c) Koordinációs Divízió
ca) Koordinációs Osztály,
cb) Jogszerűségi Ellenőrzési Osztály,
d) Pénzügyi Divízió
da) Pénzügyi Műveletek Osztály,
db) Pénzügyi Szabályozási Osztály,
dc) Pénzügyi KSZ Koordinációs Osztály.
Környezetvédelmi Operatív Programok Irányító Hatósága
37. § (1) A Környezetvédelmi Operatív Programok Irányító Hatósága (a továbbiakban: KEOP IH) gondoskodik a 2004–2006. közötti tervidőszakhoz kapcsolódó Kohéziós Alap-beruházások, valamint a Környezet és Energia Operatív Program (KEOP) eredményes, hatékony megvalósításáról és az operatív programok jogszabályoknak megfelelő szakmai, pénzügyi és adminisztratív irányításáról; ellátja a Kohéziós Alap Irányító Hatóság teendőit.
(2) A KEOP IH-n a következő osztályok működnek:
a) Vízgazdálkodási Osztály,
b) Megelőző Környezetvédelem Osztály,
c) Kohéziós Alap és Hulladékgazdálkodási Osztály,
d) Pénzügyi és Módszertani Osztály.
Közigazgatási Reform Programok Irányító Hatósága
38. § (1) A Közigazgatási Reform Programok Irányító Hatósága (a továbbiakban: KÖZIG IH) gondoskodik az Államreform Operatív Program (ÁROP) és az Elektronikus Közigazgatás Operatív Program (EKOP) eredményes, hatékony megvalósításáról és az operatív programok jogszabályoknak megfelelő szakmai, pénzügyi és adminisztratív irányításáról.
(2) A KÖZIG IH-n a következő osztályok működnek:
a) Tervezési és Monitoring Osztály,
b) Pénzügyi Osztály,
c) Projekt-végrehajtási Osztály.
Közlekedési Operatív Programok Irányító Hatósága
39. § (1) A Közlekedési Operatív Programok Irányító Hatósága (a továbbiakban: KÖZOP IH) gondoskodik a Környezetvédelem és Infrastruktúra Operatív Program (KIOP) és a Közlekedési Operatív Program (KÖZOP) eredményes, hatékony megvalósításáról és az operatív programok jogszabályoknak megfelelő szakmai, pénzügyi és adminisztratív irányításáról.
(2) A KÖZOP IH-n a következő divíziók és osztályok működnek:
a) Műszaki Divízió
aa) Kötött Pályás Közlekedési Osztály,
ab) Nem Kötött Pályás Közlekedési Osztály,
b) Monitoring Divízió
ba) Ellenőrzési Osztály,
bb) Pénzügyi Osztály.
Regionális Fejlesztési Operatív Programok Irányító Hatósága
40. § (1) A Regionális Fejlesztési Operatív Programok Irányító Hatósága (a továbbiakban: ROP IH) gondoskodik a Regionális Fejlesztés Operatív Program, a Közép-magyarországi Operatív Program, a Közép-dunántúli Operatív Program, a Nyugat-dunántúli Operatív Program, az Észak-magyarországi Operatív Program, a Dél-alföldi Operatív Program, a Dél-dunántúli Operatív Program, az Észak-alföldi Operatív Program eredményes, hatékony megvalósításáról, és az operatív programok jogszabályoknak megfelelő szakmai, pénzügyi és adminisztratív irányításáról.
(2) A ROP IH-n a következő divíziók és osztályok működnek:
a) Koordinációs Divízió
b) Keleti Régiók OP Divízió
ba) Keleti OP Koordinációs Osztály,
c) Dunántúli Régiók OP Divízió
ca) Dunántúli OP Koordinációs Osztály,
d) KM OP Divízió
da) KM OP Koordinációs Osztály,
e) Stratégiai Tervezési és Értékelési Divízió
ea) Stratégiai Tervezési Osztály,
eb) Kiemelt Projektek Koordinációs és Projektfejlesztési Osztály,
ec) Monitoring Osztály,
f) Pénzügyi Irányítási, Végrehajtási és Ellenőrzési Divízió
fa) Kifizetési Osztály,
fb) KSZ Felügyeleti Osztály,
g) ROP Jogi és Módszertani Divízió
ga) Szabályozási és Felülvizsgálati Osztály,
gb) Módszertani és Eljárási Osztály.
IV. AZ ÜGYNÖKSÉG MŰKÖDÉSE
1. Általános szabályok
41. § Az Ügynökség szervezeti egységeinek működését, valamint azok munkatársainak feladatellátását a jogszabályok, az állami irányítás egyéb jogi eszközei, az ezekre épülő SzMSz, az Ügynökség elnökének utasításai, a főosztályok ügyrendjei, az egyes munkaköri leírások és a felettes vezető utasításai határozzák meg.
2. A tervezés és a beszámolás általános szabályai
42. § (1) Az elnök – féléves felülvizsgálattal – éves munkatervet állapít meg.
(2) A munkaterv végrehajtását az Elnöki Kabinet kíséri figyelemmel, és annak teljesítéséről beszámolót készít.
43. § Az Ügynökségen – a közbeszerzési és beszerzési szabályzat rendelkezései figyelembevételével – éves beszerzési terv készül.
44. § Az Ügynökség tevékenységéről az Elnöki Kabinet éves beszámolót készít.
45. § (1) Az Ügynökség tevékenységének pénzügyi megalapozása érdekében a vonatkozó jogszabályok figyelembevételével költségvetési tervet kell készíteni.
(2) Az Országgyűlés által elfogadott költségvetési törvény alapján részletes éves gazdasági-pénzügyi tervet kell készíteni.
(3) A tárgyévre vonatkozó zárszámadási törvény megalapozásához el kell készíteni a vonatkozó költségvetési beszámolót.
(4) A pénzügyi tervezésre és a költségvetési beszámolóra vonatkozó részletes szabályokat belső szabályzat tartalmazza.
3. A munkavégzés általános szabályai, magatartási szabályok
46. § (1) Az Ügynökség szervezeti egységei és munkatársai a feladatok ellátása során együttműködésre kötelesek. Az egyes szervezeti egységek feladatkörébe tartozó, de más szervezeti egység feladatkörét is érintő ügyekben az egyeztetésért az a szervezeti egység felelős, amelynek a feladat elvégzése a fő feladatkörébe tartozik.
(2) Ha jogszabály vagy felettes szerv másként nem rendelkezik, a szakmai munkaszervezetek vezetői:
a) feladat- és hatáskörük gyakorlását az alárendeltségükbe tartozó vezetőre írásban átruházhatják,
b) az alárendeltségükbe tartozó szervektől bármely ügyet magukhoz vonhatnak,
c) az ügyek intézésére – a jogszabályok keretei között – érdemi és eljárási utasítást adhatnak.
47. § (1) Az ügyintézés határideje a miniszter által küldött ügyekben az általa meghatározott határidő, egyéb kormányzati ügyekben 8 nap, minden más, az Ügynökség feladatkörébe tartozó ügyben 22 munkanap. A vezető egyedi ügyekben a fentiektől eltérő rövidebb ügyintézési határidőt állapíthat meg. Fenti határidők nem vonatkoznak a „sürgős” („S”) iratokra, amelyeket soron kívül, de legkésőbb 72 órán belül el kell intézni. Ha a feladat teljesítése az előírt határidőre nem lehetséges – e körülmény felismerésekor vagy tudomásra jutásakor – az ügyintéző vagy az ügy intézésére kijelölt felelős köteles e tényt haladéktalanul a közvetlen vezető tudomására hozni.
(2) Ha kétséges, hogy valamely ügy elintézése mely szervezet feladatkörébe tartozik, a közvetlen felettes vezető dönt a hatásköri összeütközés kérdésében.
(3) Más szerv hatáskörébe tartozó ügyben érkezett irat áttételéről – az érdekelt egyidejű értesítése mellett – haladéktalanul intézkedni kell.
48. § Az Ügynökség munkatársaira vonatkozó egyéb szabályokat az Etikai Kódex tartalmazza.
4. A kiadmányozás rendje
49. § (1) Az iratok az arra jogosult aláírásával (kiadmányozásával) válnak hivatali intézkedésekké. A kiadmányozás joga az ügyben történő érdemi döntésre ad felhatalmazást. A kiadmányozási jogot úgy kell meghatározni, hogy a jogszerűségi és szakszerűségi követelmények mellett biztosítsa a gyors ügyintézést.
(2) A kiadmányozásra jogosult felelős az intézkedés szakmai tartalmáért, az iratkezelésre és a határidőkre vonatkozó szabályok betartatásáért.
(3) Gazdálkodási jellegű, vagy ilyen kihatású ügyekben a kiadmányozási, kötelezettségvállalási, utalványozási, ellenjegyzési, érvényesítő joggal – a megfelelő szabályzatokban részletezett eljárás szerint – az elnök és az arra kijelöltek rendelkeznek.
(4) Az Ügynökség elnöke kiadmányozza a köztársasági elnök, az Országgyűlés tisztségviselői, a Kormány tagjai, az Alkotmánybíróság elnöke vagy valamely tagja, a Legfelsőbb Bíróság elnöke, az Országos Igazságszolgáltatási Tanács elnöke, a legfőbb ügyész, az Állami Számvevőszék elnöke, az országgyűlési biztosok, a Pénzügyi Szervezetek Állami Felügyelete elnökének közvetlen megkeresésére készült dokumentumokat, továbbá mindazon dokumentumokat, amelyek kiadmányozását magának tartotta fenn.
(5) Az Ügynökség vezető beosztású munkatársai a hatáskörükbe tartozó ügyekben kiadmányozzák a minisztériumok, egyéb állami szervek, az Európai Unió vagy az Európai Bizottság Magyarországi Képviselete azonos vagy hasonló beosztású, jogállású, besorolású vezetőinek címzett ügyiratokat.
5. Vagyonnyilatkozat-tételi kötelezettség
50. § (1) Az egyes vagyonnyilatkozat-tételi kötelezettségekről szóló 2007. évi CLII. törvény (a továbbiakban: Vtk.) 4. § a) és d) pontja alapján – figyelemmel a Vtk. 3. § (1)–(3) bekezdéseiben foglalt rendelkezésekre – az Ügynökség egyes kormánytisztviselői, valamint az Ügynökséggel kormány-tisztviselői jogviszonyban nem álló, de a Vtk. hatálya alá tartozó személyek a (2)–(3) bekezdés szerint vagyonnyilatkozat tételére kötelesek.
(2) Évente köteles vagyonnyilatkozatot tenni
a) az Ügynökség elnöke,
b) az Ügynökség elnökhelyettesei,
c) közbeszerzési eljárásban javaslattételre, döntésre vagy ellenőrzésre jogosult munkatárs.
(3) Kétévente kötelesek vagyonnyilatkozatot tenni
a) az Ügynökség főosztályvezetői és főosztályvezető-helyettesei,
b) az irányító hatóságok munkatársai,
c) a Jogi Főosztály munkatársai,
d) a Fejezeti Főosztály munkatársai,
e) a Belső Ellenőrzési Főosztály munkatársai,
f) a Humánerőforrás Főosztály vagyonnyilatkozatokat kezelő munkatársai
kivéve, ha a (2) bekezdés c) pontjában foglalt feladatot látnak el.
6. Az Ügynökség képviselete és kapcsolati rendje
51. § (1) Az Ügynökség tevékenységével kapcsolatos ügyekben az elnököt általános képviseleti jog illeti meg.
(2) Az elnök képviseleti jogát esetenként vagy az ügyek meghatározott csoportjára nézve átruházhatja.
(3) A képviseletre jogosult köteles a feladatkörében érintett szervezeti egységekkel előzetesen egyeztetett hivatali álláspontot képviselni, továbbá az általa képviselt ügyről az illetékes vezetőit tájékoztatni.
7. Az Ügynökség belső ellenőrzési rendszere
52. § Az Ügynökség belső kontrollrendszere magában foglalja a FEUVE-t (mint pénzügyi irányítási és ellenőrzési tevékenységet), valamint a belső ellenőrzési tevékenységet. A belső kontrollrendszer részletes szabályait az elnök által jóváhagyott belső szabályzatok, az Ügynökség ellenőrzési nyomvonala, valamint a kockázatkezelés és szabálytalanságkezelés eljárásrendjei tartalmazzák. A belső ellenőrzés részletes szabályait az elnök által jóváhagyott belső ellenőrzési kézikönyv, valamint annak mellékletei és függelékei tartalmazzák.

1. számú függelék

A MUNKÁLTATÓI JOGKÖRÖK GYAKORLÁSA

Munkáltatói jogkörök

Elnök

Elnökhelyettes

Főosztályvezető

Kinevezés, kinevezés módosítása, felmentés, áthelyezéshez, átirányításhoz, kirendeléshez hozzájárulás, munkaszerződés megkötése, módosítása, felmondás, illetmény megállapítása, összeférhetetlenség megállapítása, munkavégzésre irányuló egyéb jogviszony létesítésének engedélyezése, jutalmazás, helyettesítési díj megállapítása, célfeladat meghatározása, fegyelmi jogkör gyakorlása, fizetés nélküli szabadság engedélyezése

Valamennyi vezető, kormánytisztviselő, munkavállaló tekintetében

Javaslattétel az irányítása alá tartozó szervezeti egységek főosztályvezetői tekintetében

Javaslattétel az irányítása alá tartozó főosztályvezető-helyettes, osztályvezető, kormánytisztviselő, munkavállaló tekintetében

Vezetői megbízás adása és visszavonása, cím adományozása és visszavonása

Valamennyi vezető és kormánytisztviselő tekintetében

Javaslattétel az irányítása alá tartozó szervezeti egységek főosztályvezetői, főosztályvezető-helyettesei tekintetében

Javaslattétel az irányítása alá tartozó főosztályvezető-helyettes, osztályvezető és kormánytisztviselő tekintetében

Rendes szabadság kiadásának engedélyezése

Elnökhelyettesek, valamint az irányítása alá tartozó szervezeti egységek főosztályvezetői tekintetében

Az irányítása alá tartozó szervezeti egységek főosztályvezetői tekintetében

Az irányítása alá tartozó főosztályvezető-helyettes, osztályvezető, kormánytisztviselő és munkavállaló tekintetében

Teljesítményértékelés

Elnökhelyettesek, továbbá valamennyi főosztályvezető tekintetében

Javaslattétel az irányítása alá tartozó szervezeti egységek főosztályvezetői tekintetében

Az irányítása alá tartozó főosztályvezető-helyettes, osztályvezető, kormánytisztviselő és munkavállaló tekintetében

Minősítés

Elnökhelyettesek, valamint az irányítása alá tartozó szervezeti egységek főosztályvezetői tekintetében

Az irányítása alá tartozó szervezeti egységek főosztályvezetői tekintetében

Az irányítása alá tartozó főosztályvezető-helyettes, osztályvezető, kormánytisztviselő és munkavállaló tekintetében

Kitüntetési javaslat előterjesztése

Valamennyi vezető, kormánytisztviselő, munkavállaló tekintetében

Javaslattétel az irányítása alá tartozó szervezeti egységek főosztályvezetői, főosztályvezető-helyettesei, osztályvezetői tekintetében

Javaslattétel az irányítása alá tartozó főosztályvezető-helyettes, osztályvezető, kormánytisztviselő és munkavállaló tekintetében

Munkaköri leírások jóváhagyása

Elnökhelyettesek, továbbá valamennyi főosztályvezető tekintetében

Az irányítása alá tartozó szervezeti egységek főosztályvezető-helyettesei, osztályvezetői, kormánytisztviselői, munkavállalói tekintetében

Javaslattétel az irányítása alá tartozó főosztályvezető-helyettes, osztályvezető, kormánytisztviselő és munkavállaló tekintetében

Tanulmányi szerződés kötése, tanulmányút engedélyezése

Elnökhelyettesek, valamint az irányítása alá tartozó szervezeti egységek főosztályvezetői tekintetében

Az irányítása alá tartozó szervezeti egységek főosztályvezetői, főosztályvezető-helyettesei, osztályvezetői tekintetében

Az irányítása alá tartozó kormánytisztviselő és munkavállaló tekintetében

Munkáltatói kölcsön nyújtásának engedélyezése

Valamennyi vezető, kormánytisztviselő, munkavállaló tekintetében

 

 

Munkáltatói igazolások kiadása, fizetési előleg felvételének engedélyezése

 

 

Az Ügynökség valamennyi vezetője, kormánytisztviselője és munkavállalója tekintetében a Humánerőforrás Főosztály vezetője

Munkarendtől való eltérés engedélyezése

Valamennyi vezető, kormánytisztviselő, munkavállaló tekintetében

 

 

2. számú függelék

AZ ÜGYNÖKSÉG SZERVEZETI FELÉPÍTÉSE

3. számú függelék

AZ ÜGYNÖKSÉG FŐOSZTÁLYAINAK ENGEDÉLYEZETT LÉTSZÁMA

Szervezeti egység

Engedélyezett létszám

Elnöki Kabinet

13

Belső Ellenőrzési Főosztály

7

Humánerőforrás Főosztály

7

Jogi Főosztály

20

Kommunikációs Főosztály

14

Fejezeti Főosztály

8

Intézményi Gazdálkodási Főosztály

13

Információs és Tájékoztatási Főosztály

9

Közbeszerzési Felügyeleti Főosztály

6

Hálózati Főosztály

5

Gazdaságfejlesztési Programok Irányító Hatósága

11

Humán Erőforrás Programok Irányító Hatósága

19

Környezetvédelmi Programok Irányító Hatósága

6

Koordinációs Irányító Hatóság

37

Közigazgatási Reform Programok Irányító Hatósága

4

Közlekedési Programok Irányító Hatósága

17

Nemzetközi Együttműködési Programok Irányító Hatósága

20

Regionális Fejlesztési Operatív Programok Irányító Hatósága

25

 

 

Összesen

241

1

Az utasítást a 2/2011. (I. 7.) NFM utasítás 3. §-a hatályon kívül helyezte 2011. január 8. napjával.

2

A 4–5. pontot a 6. pont hatályon kívül helyezte.

3

A 6. pont ugyanezen pont alapján hatályát vesztette.

4

A Melléklet 23. § (3) bekezdése a 3. pont alapján 2011. január 1-jén lép hatályba.

5

A Melléklet 28. § (2) bekezdését az 5. pont hatályon kívül helyezte.

  • Másolás a vágólapra
  • Nyomtatás
  • Hatályos
  • Már nem hatályos
  • Még nem hatályos
  • Módosulni fog
  • Időállapotok
  • Adott napon hatályos
  • Közlönyállapot
  • Indokolás
Jelmagyarázat Lap tetejére