15/2010. (IV. 9.) NFGM utasítás
15/2010. (IV. 9.) NFGM utasítás
a Nemzeti Kutatási és Technológiai Hivatal Szervezeti és Működési Szabályzatáról szóló 19/2009. (XII. 4.) NFGM utasítás módosításáról1
A központi államigazgatási szervekről, valamint a Kormány tagjai és az államtitkárok jogállásáról szóló 2006. évi LVII. törvény 2. § (1) bekezdés d) pontjában, 74. §-ában, illetve a nemzeti fejlesztési és gazdasági miniszter feladat- és hatásköréről szóló 134/2008. (V. 14.) Korm. rendelet 4. § (6) bekezdésében foglaltak alapján a Nemzeti Kutatási és Technológiai Hivatal Szervezeti és Működési Szabályzatáról szóló 19/2009. (XII. 4.) NFGM utasítást az alábbiak szerint módosítom:
1. § Az utasítás melléklete (a továbbiakban: M.)
a) III. A) 2.3. pontjában, IV. C) pontjának címében, valamint V. B) 4.5. pontjában a „pályázati elnökhelyettes” szövegrész helyébe a „pályázati és regionális elnökhelyettes” szövegrész,
b) V. B) 4.5. pontjában, valamint V. B) 4.7. c), e) pontjaiban „a gazdasági főosztályvezető” szövegrész helyébe „az általános elnökhelyettes” szövegrész
lép.
2. § Az M. 1. számú mellékletének helyébe jelen utasítás melléklete lép.
3. § (1) Az M. IV. A. 5. pontja hatályát veszti.
(2) Az M. V. C) 3.2. pontban „a gazdasági főosztályvezető” szövegrész törlésre kerül.
4. § Ez az utasítás a közzétételét követő napon lép hatályba és a hatályba lépést követő napon hatályát veszti.
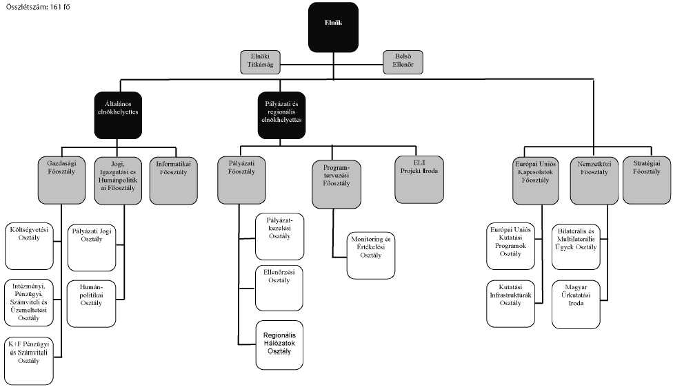
Melléklet a 15/2010. (IV. 9.) NFGM utasításhoz
1. számú melléklet – A Hivatal szervezeti felépítése

Az utasítás a 4. § alapján hatályát vesztette 2010. április 11. napjával.
- Hatályos
- Már nem hatályos
- Még nem hatályos
- Módosulni fog
- Időállapotok
- Adott napon hatályos
- Közlönyállapot
- Indokolás
