7/2010. (III. 5.) NFGM utasítás
7/2010. (III. 5.) NFGM utasítás
a Nemzeti Fejlesztési Ügynökség Szervezeti és Működési Szabályzatának kiadásáról szóló 17/2009. (IX. 4.) NFGM utasítás módosításáról1
A központi államigazgatási szervekről, valamint a Kormány tagjai és az államtitkárok jogállásáról szóló 2006. évi LVII. törvény 74. § (1) bekezdésében foglalt jogkörömben a következő utasítást adom ki:
1. § (1) A Nemzeti Fejlesztési Ügynökség Szervezeti és Működési Szabályzatának kiadásáról szóló 17/2009. (IX. 4.) NFGM utasítás melléklete (a továbbiakban: M.) 2. § (1) bekezdése helyébe a következő rendelkezés lép:
(2) Az M. 2. § (8) bekezdés helyébe a következő rendelkezés lép:
(3) Az M. 2. § (9) bekezdés helyébe a következő rendelkezés lép:
2. § Az M. 6. § (1) bekezdés helyébe a következő rendelkezés lép:
3. § Az M. 12. § (1) bekezdés helyébe a következő rendelkezés lép:
4. § Az M. 20. § (2) bekezdés helyébe a következő rendelkezés lép:
5. § Az M. 25. §-a helyébe a következő rendelkezés lép:
6. § Az M. 26. § (1) bekezdése helyébe a következő rendelkezés lép:
7. § Az M. 39. § (2) bekezdése helyébe a következő rendelkezés lép:
8. § Az M. 40. § (3) bekezdése helyébe a következő rendelkezés lép:
9. § Az M. 41. §-a a következő (9) bekezdéssel egészül ki:
10. § Az M. 29. § (2) bekezdésben az „Ámr. 145/A. § (5) bekezdésében” szövegrész helyébe az „Ámr. 161. §-ban” szöveg lép.
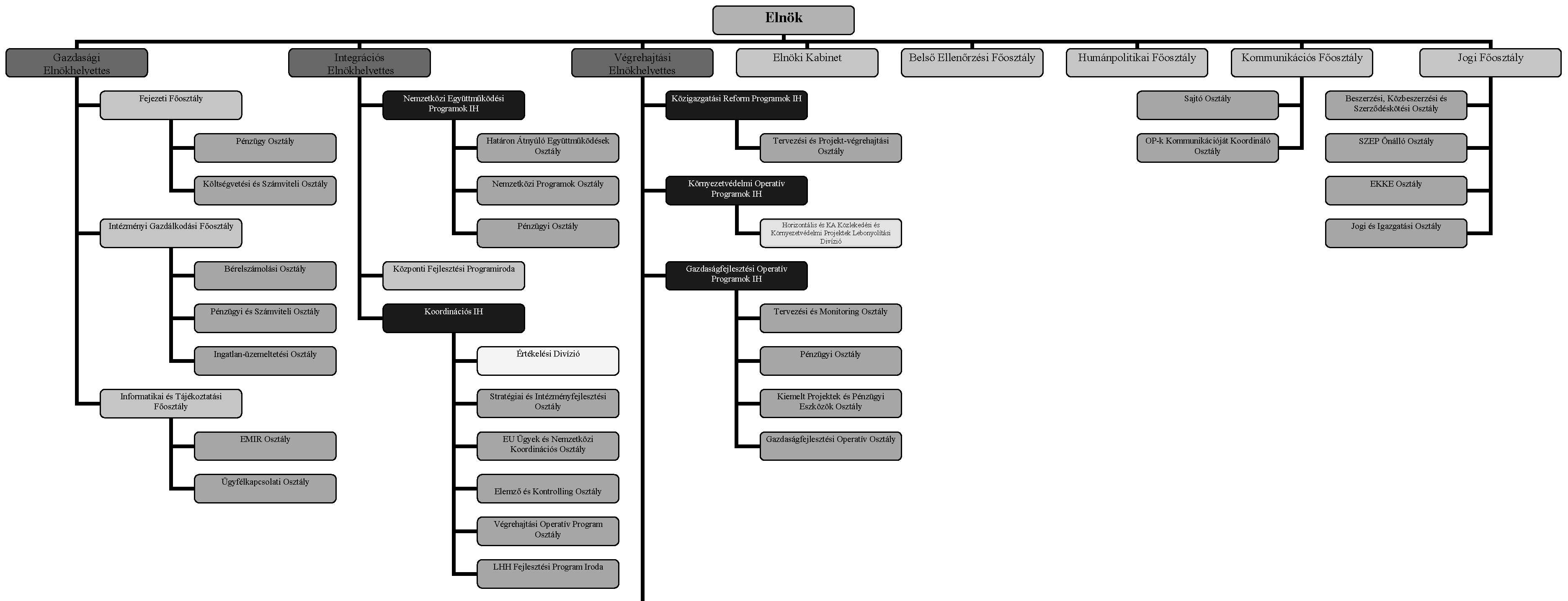
11. § Az M. 1. számú melléklete helyébe az utasítás melléklete lép.
12. § Ez az utasítás a közzétételét követő 3. napon lép hatályba és az azt követő napon hatályát veszti.
Melléklet a 7/2010. (III. 5.) NFGM utasításhoz


Az utasítás a 12. §-a alapján hatályát vesztette 2010. március 9. napjával.
- Hatályos
- Már nem hatályos
- Még nem hatályos
- Módosulni fog
- Időállapotok
- Adott napon hatályos
- Közlönyállapot
- Indokolás
