• Tartalom

10/2012. (IV. 25.) NEFMI utasítás

10/2012. (IV. 25.) NEFMI utasítás

az Országos Nyugdíjbiztosítási Főigazgatóság Szervezeti és Működési Szabályzatáról1

2013.04.01.

A központi államigazgatási szervekről, valamint a Kormány tagjai és az államtitkárok jogállásáról szóló 2010. évi XLIII. törvény 2. § (1) bekezdés d) pontjában, valamint 73. § (1) bekezdésében meghatározott hatáskörömben eljárva, figyelemmel a jogalkotásról szóló 2010. évi CXXX. törvény 23. § (4) bekezdésére a következő utasítást adom ki:

1. § Az Országos Nyugdíjbiztosítási Főigazgatóság Szervezeti és Működési Szabályzatát a Mellékletben foglaltak szerint határozom meg.

2. § A Szervezeti és Működési Szabályzatot az Országos Nyugdíjbiztosítási Főigazgatóság honlapján is közzé kell tenni.

3. § Ez az utasítás 2012. május 1-jén lép hatályba.

4. §2

Melléklet a 10/2012. (IV. 25.) NEFMI utasításhoz


AZ ORSZÁGOS NYUGDÍJBIZTOSÍTÁSI FŐIGAZGATÓSÁG
SZERVEZETI ÉS MŰKÖDÉSI SZABÁLYZATA
Általános rendelkezések

1. Az Országos Nyugdíjbiztosítási Főigazgatóság jogállása és alapadatai

1. § (1)3 Az Országos Nyugdíjbiztosítási Főigazgatóság (a továbbiakban: ONYF) az emberi erőforrások miniszterének (a továbbiakban: miniszter) irányítása alatt álló, a Nyugdíjbiztosítási Alap (a továbbiakban: Ny. Alap) kezelésére és a nyugdíjbiztosítás központi igazgatására a Kormány által kijelölt központi hivatal.
(2)4 Az ONYF alapadatai a következők:
a) megnevezése: Országos Nyugdíjbiztosítási Főigazgatóság;
b) megnevezésének hivatalos rövidítése: ONYF;
c) angol megnevezése: Central Administration of National Pension Insurance;
d) német megnevezése: Generalverwaltung der Ungarischen Rentenversicherung;
e) francia megnevezése: Administration centrale de l'assurance-pension nationale;
f) székhelye: 1081 Budapest, Fiumei út 19/A;
g) telephelye:
ga) 1132 Budapest, Visegrádi u. 49.,
gb) 1139 Budapest, Váci út 73.;
h) postacíme: 1392 Budapest, Pf. 251;
i) alapító szerve: Országgyűlés;
j) alapítás dátuma: 1993. június 12.;
k) alapító okiratának kelte: 2013. március 21.;
l) létrehozásáról rendelkező jogszabályok: a társadalombiztosítási önkormányzati igazgatásáról szóló 1991. évi LXXXIV. törvény, az Országos Nyugdíjbiztosítási Főigazgatóság és az Országos Egészségbiztosítási Pénztár, valamint igazgatási szerveik létrehozásáról és ezzel összefüggő egyéb intézkedésekről szóló 91/1993. (VI. 9.) Korm. rendelet;
m) gazdálkodási besorolása: önállóan működő és gazdálkodó költségvetési szerv;
n) számlavezető: Magyar Államkincstár;
o) előirányzat-felhasználási keretszámla száma: 10032000-01741717-00000000;
p) államháztartási egyedi azonosítója: 236597;
q) törzskönyvi azonosító száma: 328665;
r) adóigazgatási száma: 15328663-2-41;
s) közösségi adószáma: HU 15328663;
t) statisztikai számjele: 15328663-8430-311-01;
u) az ONYF alaptevékenységének közigazgatási, kötelező társadalombiztosítási, államháztartási szakfeladatrend szerinti meghatározása (szakfeladat száma és megnevezése):
843011 Nyugdíjbiztosítási szolgáltatások központi igazgatása,
843021 Öregségi nyugdíj finanszírozása,
843022 Hozzátartozói nyugellátások finanszírozása,
843023 Egyéb, nyugdíjbiztosítási ellátáshoz kapcsolódó kiadások finanszírozása,
841152 Társadalombiztosítás pénzügyi alapjai által az ellátások fedezetére szolgáló vagyonnal való gazdálkodás,
841905 Nyugdíjbiztosítási Alap bevételei (elszámolásai).
(3)5 Az állami feladatként ellátandó alaptevékenységek körét a társadalombiztosítás pénzügyi alapjainak és a társadalombiztosítás szerveinek állami felügyeletéről szóló 1998. évi XXXIX. törvény, az Országos Nyugdíjbiztosítási Főigazgatóságról szóló 289/2006. (XII. 23.) Korm. rendelet, valamint az alapító okirat határozza meg. Az ONYF vállalkozási tevékenységet nem végez.
(4) Az alapfeladatok ellátásának forrása: az ONYF költségvetését az Ny. Alapban kell meghatározni.

2. Az ONYF kapcsolata a Nyugdíjfolyósító Igazgatósággal és a nyugdíjbiztosítási igazgatóságokkal6

2. § (1) A nyugdíjbiztosítási igazgatási szervek (a nyugdíjbiztosítási ágazat szervei):
a) az ONYF,
b) a Nyugdíjfolyósító Igazgatóság (a továbbiakban: NYUFIG),
c)7
d) a fővárosi és megyei kormányhivatalok szakigazgatási szerveiként működő nyugdíjbiztosítási igazgatóságok.
(2)8 A NYUFIG az ONYF központi igazgatási szerve, és az ONYF közvetlen irányítása alatt áll.
(3)9 Az ONYF a feladatait közvetlenül vagy a NYUFIG útján látja el.
(4)10 A NYUFIG a jogszabályokban meghatározott tevékenységén túl az ONYF közvetlen irányításával – a szervezeti és működési szabályzatában meghatározott – egyéb feladatokat is végez.
(5)11 Az ONYF biztosítja a nyugdíjbiztosítási ágazat informatikai feladatainak ellátását.
(6)12 Az Ny. Alap gazdálkodását érintő egyes feladatokat a NYUFIG számára az ONYF látja el.
(7) Az ONYF irányítja az Ny. Alappal kapcsolatos tervezési, gazdálkodási, beszámolási és adatszolgáltatási feladatok ellátását.
(8) Az ONYF ellátja a nyugdíjbiztosítási igazgatóságok szakmai irányítását.

3. Az ONYF szervezete

3. § (1)13 Az ONYF önálló szervezeti egységei a főosztályok.
(2)14 Az ONYF nem önálló szervezeti egységei az osztályok.
(3) Az önálló szervezeti egységek létszámát a Szervezeti és Működési Szabályzatban (a továbbiakban: Szabályzat) meghatározott létszámkereten belül – főigazgató-helyettes irányítása alatt álló főosztály esetén a főigazgató-helyettes javaslatára – a főigazgató határozza meg. A Szabályzatban meghatározott létszámkeretektől történő eltérést a főigazgató engedélyezheti.
(4) Az önálló szervezeti egységeken belül működő osztályok létszámát és feladatkörét az önálló szervezeti egység vezetője a főigazgató által jóváhagyott ügyrendben határozza meg.

4. A Szabályzat függelékei

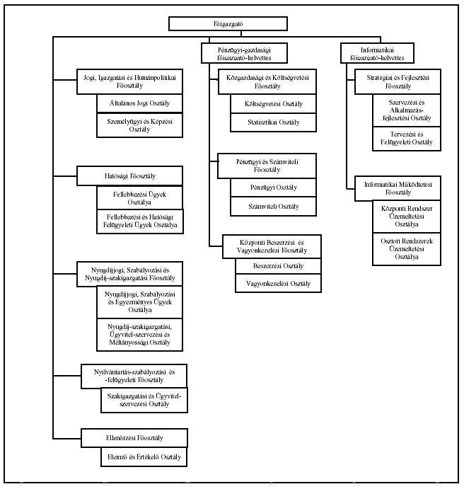
4. § (1) Az ONYF szervezeti felépítését az 1. függelék tartalmazza.
(2) Az ONYF önálló szervezeti egységeinek feladatait a 2. függelék tartalmazza.
(3) A létszámok megoszlását az ONYF szervezeti egységei között a 3. függelék tartalmazza.
(4) A vagyonnyilatkozat-tételi kötelezettséggel járó munkaköröket a 4. függelék tartalmazza.
(5) A munkáltatói jogkörök gyakorlásának rendjét az 5. függelék tartalmazza.
(6) Az ONYF alaptevékenységét meghatározó fontosabb jogszabályok jegyzékét a 6. függelék tartalmazza.
Az ONYF vezetői

5. A főigazgató

5. § (1) Az ONYF-et a főigazgató egyszemélyi felelősként vezeti.
(2) A főigazgató
a) kiadásra a miniszter elé terjeszti a Szabályzatot, illetve annak módosítását,
b)15 ellátja az ONYF vezetését, a miniszternek jóváhagyásra megküldi az ONYF munka- és ellenőrzési tervét, gondoskodik az abban foglaltak és a miniszter által az irányítási feladat- és hatáskörében előírtak végrehajtásáról,
c)16 kinevezi és felmenti a NYUFIG igazgatóját és igazgató-helyetteseit, irányítja a tevékenységüket,
d) egyetértési jogot gyakorol a nyugdíjbiztosítási igazgatóságok vezetőinek kinevezése és felmentése ügyében, irányítja a nyugdíjbiztosítási igazgatóságok nyugdíjszakmai tevékenységét,
e) rendszeresen tájékoztatja a minisztert az elvégzett feladatokról és tevékenységekről, ha azt jogszabály elrendeli vagy azt a miniszter irányítási feladat- és hatáskörében kéri,
f) működteti a szakmai és pénzügyi-gazdasági felügyeleti ellenőrzés, valamint a belső ellenőrzés rendszerét, gondoskodik a kontrolling rendszer működési feltételeinek biztosításáról,
g)17 meghatározza az ONYF és a NYUFIG munkaerő-gazdálkodási és humánstartégiai koncepcióját, ellenőrzi annak végrehajtását,
h) értékeli az ONYF és a nyugdíjbiztosítási ágazat munkáját, az előírt feladatok végrehajtását, és erről tájékoztatja a minisztert és a Nyugdíjbiztosítási Ellenőrző Testület elnökét,
i) biztosítja a Nyugdíjbiztosítási Ellenőrző Testület részére mindazokat az adatokat, szakmai anyagokat és tájékoztatást, amelyeket jogszabály előír,
j) gondoskodik a minőségbiztosítás feltételrendszerének fokozatos kialakításáról,
k) figyelemmel kíséri a szakmai tájékoztatási tevékenység alakulását és minőségi jellemzőit,
l) irányítja az Ny. Alap kezelésével kapcsolatos, jogszabályban meghatározott feladatokat,
m)18 kiadja, illetve jóváhagyja a NYUFIG alapító okiratát, szervezeti és működési szabályzatát, valamint a vonatkozó előírások keretein belül, a feladatellátás követelményeire is tekintettel meghatározza a NYUFIG létszámkeretét,
n) indokolt esetben a miniszter egyidejű tájékoztatásával a Szabályzatot is érintő ideiglenes szervezeti intézkedést tehet,
o) gondoskodik az adatvédelmi előírások érvényesüléséről,
p) képviseli az ONYF-et, képviseleti jogát esetenként vagy az ügyek meghatározott csoportjára nézve átruházhatja,
q) meghatározza – a vonatkozó dokumentumoknak megfelelően – az ONYF-nek mint illetékes teherviselőnek, illetve végrehajtási szervnek az európai uniós tagsággal kapcsolatos és a kétoldalú nemzetközi egyezményekben előírt, az ügykörébe tartozó feladatait, és ellenőrzi azok végrehajtását,
r) a jogalkotásról szóló 2010. évi CXXX. törvényben meghatározott hatáskörében normatív utasításokat ad ki, jóváhagyja az ONYF szabályzatait és az önálló szervezeti egységek ügyrendjét, továbbá a jogszabályok keretein belül elősegíti a nyugdíjbiztosítási igazgatási szervek egységes jogalkalmazását,
s) jóváhagyja az Ny. Alap összefoglaló éves belső ellenőrzési tervét, valamint az összefoglaló éves belső ellenőrzési jelentését.
(3)19 A főigazgató közvetlenül irányítja
a) a főigazgató-helyettesek tevékenységét,
b) a Jogi, Igazgatási és Humánpolitikai Főosztály vezetőjének tevékenységét,
c) a Hatósági Főosztály vezetőjének tevékenységét,
d) a Nyugdíjjogi, Szabályozási és Nyugdíj-szakigazgatási Főosztály vezetőjének tevékenységét,
e) a Nyilvántartás-szabályozási és -felügyeleti Főosztály vezetőjének tevékenységét,
f) az Ellenőrzési Főosztály vezetőjének tevékenységét,
g) az informatikai biztonsági felelős és az adatvédelmi felelős tevékenységét az e feladatkörbe tartozó ügyekben és
h) a NYUFIG igazgatójának tevékenységét.
(4) A főigazgatót távolléte vagy akadályoztatása esetén az általa kijelölt főigazgató-helyettes helyettesíti.
(5) A főigazgató a feladat- és hatásköreit a jogszabályok keretei között a Szabályzatban meghatározott körben átruházhatja.

6. A főigazgató-helyettesek

6. § (1) A főigazgató-helyettes
a) a Szabályzatban, illetve a főigazgató által meghatározottak szerint részt vesz az ONYF vezetésében, felelős az ügykörébe tartozó szakmai és egyéb feladatok ellátásáért,
b) koordinálja és irányítja a működési területére vonatkozó normatív utasítások, szabályzatok, ügyrendek elkészítését, gondoskodik azok rendszeres felülvizsgálatáról és ellenőrzi végrehajtásukat,
c) az irányítása alá tartozó szervezeti egységek tevékenységéhez megadja a szükséges szakmai iránymutatást, tájékoztatást, gondoskodik az irányítása alá tartozó szervezeti egységek feladat- és hatáskörébe tartozó előterjesztések elkészítéséről,
d) jóváhagyja az irányítása alá tartozó szervezeti egységek munka- és ellenőrzési terveit,
e) rendszeresen beszámoltatja az irányítása alá tartozó szervezeti egységek vezetőit a végzett munkáról, a munka- és ellenőrzési tervek végrehajtásáról, és folyamatos ellenőrzést gyakorol felettük,
f) megfelelő munkakapcsolatot épít ki az érintett állami és egyéb szervek azonos szintű vezetőivel,
g) a főigazgató felhatalmazása alapján, illetve a Szabályzatban meghatározott esetekben képviseli az ONYF-et,
h) minden lényeges kérdésről és fontosabb önálló intézkedésről tájékoztatja a főigazgatót,
i)20 részt vesz a NYUFIG irányításában, a nyugdíjbiztosítási igazgatóságok tevékenységének szakmai irányításában, a feladat- és hatáskörébe tartozó kérdésekben – a főigazgató haladéktalan tájékoztatása mellett – utasítást adhat a NYUFIG igazgatójának és a nyugdíjbiztosítási igazgatóságok vezetőinek, és gyakorolja az irányítással, szakmai irányítással kapcsolatos, a főigazgató által számára meghatározott egyéb feladatokat,
j) a szakterület álláspontját tükrözően véleményezi a közigazgatási egyeztetésre érkező jogszabálytervezeteket.
(2) A főigazgató-helyettest távolléte vagy akadályoztatása esetén a kijelölt főosztályvezető helyettesíti.
(3) Az ONYF-nél
a) pénzügyi-gazdasági főigazgató-helyettes és
b) informatikai főigazgató-helyettes
működik.

7. A pénzügyi-gazdasági főigazgató-helyettes

7. § (1) A pénzügyi-gazdasági főigazgató-helyettes
a) szakmailag irányítja az Ny. Alap költségvetési tervezését, a költségvetési beszámoló elkészítését és a vagyongazdálkodási feladatok ellátását,
b)21 irányítja az Ny. Alap gazdálkodása keretében az ONYF által a NYUFIG részére is ellátott, feladat- és hatáskörébe tartozó feladatok – különösen a központi beszerzés, a központi üzemeltetés és a központi logisztikai irányítás – végrehajtását,
c) elemzi a nyugdíjbiztosítási rendszerre ható közgazdasági folyamatokat, irányítja az elemzést szolgáló tevékenységet, koordinálja a költségvetési tervezés közgazdasági és statisztikai megalapozását, figyelemmel kíséri az Ny. Alap pénzügyi folyamatait és az Ny. Alapra ható tényezőket,
d)22 irányítja az ONYF és a NYUFIG pénzügyi-gazdasági (gazdálkodási) és számviteli tevékenységét,
e)23 közvetlenül irányítja az ONYF gazdasági szervezetét, az ONYF és a NYUFIG beszerzési tevékenységét,
f) felelős a költségvetési tervezéssel, az előirányzat-felhasználással, a hatáskörébe tartozó előirányzat-módosítással, előirányzat-átcsoportosítással, az üzemeltetéssel, a fenntartással, a működtetéssel, a beruházással, az Ny. Alap vagyonának kezelésével, használatával, hasznosításával, a készpénzkezeléssel, a könyvvezetési, beszámolási kötelezettséggel és az ezeket érintő adatszolgáltatással kapcsolatos feladatok ellátásáért,
g) az irányítása alá tartozó szervezeti egységek szakmai munkájához iránymutatást ad, gazdasági intézkedéseket hoz,
h) folyamatosan figyelemmel kíséri a költségvetés végrehajtásának alakulását, és gondoskodik a költségvetés végrehajtásáról szóló időszakos tájékoztató elkészítéséről,
i) a főigazgató által meghatározott keretek között irányítja a nyugdíjrendszer értékelésére irányuló elemzési tevékenységet, valamint az ezen alapuló szakmai javaslatok kidolgozását,
j) ellenőrzi a nyugdíjbiztosítás statisztikai koncepciójának megvalósulását és irányítja a statisztikai elemzésekkel kapcsolatos tevékenységet,
k)24 szakmailag irányítja és felügyeli a NYUFIG gazdálkodási és üzemeltetési tevékenységét.
(2)25 A pénzügyi-gazdasági főigazgató-helyettes irányítja
a) a Közgazdasági és Költségvetési Főosztály vezetőjének tevékenységét,
b) a Pénzügyi és Számviteli Főosztály vezetőjének tevékenységét és
c) a Központi Beszerzési és Vagyonkezelési Főosztály vezetőjének tevékenységét.

8. Az informatikai főigazgató-helyettes

8. § (1) Az informatikai főigazgató-helyettes
a) felelős a nyugdíjbiztosítási ágazat informatikai stratégiájának kidolgozásáért, továbbfejlesztéséért, és ellenőrzi annak megvalósulását,
b)26 felelős az ONYF és a NYUFIG informatikai feladatainak ellátásáért,
c) gondoskodik az informatikai területen az európai uniós szabványok fokozatos érvényesítéséről, ügykörébe tartozóan a minőségbiztosításról,
d) koordinálja az ügykörébe tartozó és kapcsolódó ügyviteli feladatokat,
e) felelős a feladat- és hatáskörébe tartozó feladatok tekintetében az adat- és információvédelem, valamint az informatikai biztonság érvényesítéséért, továbbá az adatvédelmi és informatikai biztonsági előírások betartásáért,
f) irányítja az ONYF honlapjának, valamint intranet-hálózatának üzemeltetését,
g) gondoskodik az informatikai szakterületet érintő módszertanok és szabványok meghatározásáról,
h) gondoskodik a nyugdíjbiztosítási ágazat feladatainak ellátását kiszolgáló informatikai rendszerek működéséhez szükséges beszerzések tervezéséről és biztosítja a beszerzések lebonyolításához szükséges informatikai szakmai specifikációk, szakmai követelmények és szakmai alátámasztások elkészítését,
i)27 irányítja a NYUFIG informatikai tevékenységét,
j)28 felügyeli a nyugdíjbiztosítási igazgatási szervek szakmai feladatainak ellátásához szükséges informatikai feladatok ellátását,
k)29 felelős a szakmai és általános ügyviteli folyamatokat támogató egységes informatikai rendszerfejlesztés, üzemeltetés és adatkezelés megvalósításáért, a nyugdíjbiztosítási igazgatási szervek feladatainak ellátásához szükséges ügyviteli folyamatokat támogató informatikai rendszerek szolgáltatásának biztosításáért.
(2)30 Az informatikai főigazgató-helyettes irányítja
a) a Stratégiai és Fejlesztési Főosztály vezetőjének tevékenységét és
b) az Informatikai Működtetési Főosztály vezetőjének tevékenységét.
(3)31 Az informatikai főigazgató-helyettes munkáját szakértői csoport támogatja, amely feladatát az informatikai főigazgató-helyettes közvetlen irányításával végzi. A szakértői csoport tagjai – az informatikai főigazgató-helyettes felhatalmazása és utasítása szerint – döntés-előkészítési, javaslattevő, elemzési, felügyeleti és erőforrás-gazdálkodási feladatkört látnak el.

9. A főosztályvezető

9. § (1) A főosztályvezető – a jogszabályoknak és a szakmai követelményeknek megfelelően – a tevékenységét irányító főigazgató, illetve főigazgató-helyettes (a továbbiakban együtt: irányító vezető) irányítása mellett vezeti a főosztályt. A főosztályvezető felelős a vezetése alatt álló főosztály működéséért, a feladatok teljesítéséért és az ellenőrzésért.
(2) A főosztályvezető
a) meghatározza a főosztály ügyrendjét, a munka- és ellenőrzési tervét, folyamatosan biztosítja és szervezi a feladatellátást, ellenőrzi a feladatok végrehajtását,
b) biztosítja a feladatellátás szakszerűségét és az előírt határidők betartását,
c) biztosítja a normatív utasításokból és az ONYF szabályzataiból eredő főosztályi feladatok végrehajtását,
d) rendszeresen beszámoltatja a főosztályvezető-helyettest és az osztályvezetőt a folyamatban lévő ügyek állásról, az adott munkaterület aktuális kérdéseiről,
e) a jogszabály-változásoknak megfelelően felelős a főosztály feladatkörét érintő normatív utasítások és szabályzatok előkészítéséért, a feladat- és hatáskörében körlevelet ad ki,
f) gondoskodik a főosztály feladat- és hatáskörébe utalt szakkérdések rendezéséről, az erre vonatkozó jogi-szakmai véleményéről tájékoztatja az érdekelteket,
g) több szakterületet érintő szakkérdés esetén egyeztetést folytat le,
h) ügykörében gondoskodik az adatvédelmi előírások végrehajtásáról és érvényesítéséről,
i) gondoskodik az ONYF honlapjára, valamint intranet hálózatára felkerülő, a főosztály ügykörébe tartozó tájékoztatók, szakmai anyagok elkészítéséről,
j) a főigazgató utasítása szerint részt vesz az ONYF munkacsoportjainak, projektjeinek munkájában,
k) gondoskodik a főosztályon dolgozók munkaköri leírásának elkészítéséről, valamint a Szabályzatban meghatározott körben munkáltatói jogköröket gyakorol a főosztály dolgozói vonatkozásában,
l)32 a feladat- és hatáskörébe tartozóan közvetlen szakmai kapcsolatot tart a központi államigazgatási szervek azonos szintű képviselőivel, valamint a NYUFIG igazgatójával, a nyugdíjbiztosítási igazgatóságok vezetőivel és azok helyettesével,
m) a főigazgató felhatalmazása alapján képviseli az ONYF-et,
n) tevékenységéről folyamatosan tájékoztatja az irányító vezetőt, valamint minden lényeges kérdésről és intézkedésről a főigazgatót,
o) ellátja a főigazgató vagy a tevékenységét irányító főigazgató-helyettes által feladat- és hatáskörébe utalt egyéb feladatokat,
p) a gazdálkodási szabályok előírásai szerint ellátja a feladat- és hatáskörébe tartozó költségvetési előirányzat-gazdálkodással kapcsolatos feladatokat.
(3) A főosztályvezető egyes hatásköreinek gyakorlását indokolt esetben az irányító vezető előzetes hozzájárulásával a főosztályvezető-helyettesre vagy az osztályvezetőre ruházhatja át.
(4) A főosztályvezetőt távolléte vagy akadályoztatása esetén a kijelölt főosztályvezető-helyettes, ennek hiányában a kijelölt osztályvezető vagy más kormánytisztviselő helyettesíti.
(5)33

10. A főosztályvezető-helyettes

10. § (1) Főosztályvezető-helyettesi munkakör főosztályvezető általános helyettesítésére vagy osztály vezetésére létesíthető. Amennyiben a főosztályvezető-helyettes egyben osztályt is vezet, rá az osztályvezetőre vonatkozó rendelkezéseket is megfelelően alkalmazni kell.
(2) A főosztályvezető-helyettes
a) a főosztályvezetőt távollétében vagy akadályoztatása esetén kijelölés alapján helyettesíti, külön kijelölés alapján teljes jogkörrel látja el a helyettesítési feladatokat,
b) a főosztályvezető által meghatározott munkamegosztás szerint részt vesz a főosztály feladatellátásának irányításában és ellenőrzésében,
c) köteles a főosztályvezetőt minden lényeges kérdésről tájékoztatni, a fontosabb intézkedésekről folyamatosan vagy utólag beszámolni.

11. Az osztályvezető

11. § Az osztályvezető
a) kijelölés alapján a főosztályvezetőt távollétében vagy akadályoztatása esetén helyettesíti,
b) a főosztály munka- és ellenőrzési tervének, valamint a munkaköri leírásoknak megfelelően vezeti az osztályt, részletesen meghatározza a beosztott munkatársak feladatait, és ellenőrzi a feladatok végrehajtását,
c) a szakszerű feladatellátás biztosítása érdekében belső munkamegosztást alakít ki,
d) intézkedik a feladatkörébe tartozó ügyekben,
e) egyedi felhatalmazás alapján képviseli az ONYF-et,
f)34 szakmai kapcsolatot tart a NYUFIG-gal és a nyugdíjbiztosítási igazgatóságokkal,
g) köteles a főosztályvezetőt minden lényeges kérdésről tájékoztatni, a fontosabb intézkedésekről folyamatosan, vagy utólag beszámolni.
A kormánytisztviselők, a kormányzati ügykezelők és a munkavállalók

12. Kormánytisztviselők

12. § (1) Az ügyintéző kormánytisztviselő az ONYF feladat- és hatáskörében eljáró ügydöntő, illetve érdemi feladatot ellátó kormánytisztviselő. Az ügyintéző felelősséggel és önállóan látja el a munkaköri leírásában meghatározott, illetve felettesei által esetenként vagy időszakosan a feladatkörébe utalt feladatokat.
(2) Az ügyintéző tevékenységét a közvetlen felettes vezetője irányítja.
(3) Az ügyintéző gondoskodik az ONYF feladat- és hatáskörébe tartozó ügyek érdemi döntésre való előkészítéséről, valamint a végrehajtás megszervezéséről.
(4) Az ügyintéző feladatait a jogszabályok által meghatározott módon, a felettesétől kapott utasítások, útmutatások alapján, az előírt határidők betartásával köteles végrehajtani.

13. Kormányzati ügykezelők

13. § (1) A kormányzati ügykezelő az ONYF-nél ügyviteli, adminisztrációs feladatot lát el.
(2) Az ügykezelő a munkaköri leírásában megállapított, illetve a közvetlen felettes vezetője által kiadott feladatokat a kapott utasítások és az előírt határidők figyelembevételével, a jogszabályok és ügyviteli szabályok ismeretében és betartásával végzi.

14. Munkavállalók

14. § A Munka Törvénykönyve hatálya alá tartozó munkavállaló a munkaköri leírásában megállapított feladatait a közvetlen felettes vezetőjétől kapott utasítás alapján látja el.
Az ONYF tájékoztatási és döntés-előkészítő fórumai

15. Főosztályvezetői értekezlet

15. § (1) A főosztályvezetői értekezlet az ONYF főigazgatójának szélesebb körű, több szakterületet, szakmai tevékenységet érintő vezetői döntést intézményesen elősegítő, koordináló, a feladatok végrehajtását, áttekintését ellátó testülete, amely szükség szerint – általában hetente – ülésezik. A főosztályvezetői értekezlet elsődleges feladata az információk cseréjével, a napirendre tűzött témák (előterjesztések, anyagok, utasítások, munka- és ellenőrzési tervben meghatározott és egyéb aktuális feladatok végrehajtásának megtárgyalása) szakmai megvitatásával a vezetői döntés megalapozott előkészítése.
(2)35 Az értekezlet résztvevői:
a) a főigazgató,
b) a főigazgató-helyettesek,
c) a főosztályvezetők,
d) a NYUFIG igazgatója,
e) a főigazgató által meghívott egyéb személyek.
(3) A főosztályvezetői értekezlet időpontját és napirendjét a munka- és ellenőrzési tervhez, valamint az aktuális feladatokhoz is igazodva – a főigazgató-helyettesek véleményének kikérését követően – a főigazgató határozza meg.
(4)36 A főosztályvezetői értekezlet megszervezéséről a Jogi, Igazgatási és Humánpolitikai Főosztály gondoskodik.
(5) A főosztályvezetői értekezlet üléséről készített emlékeztető tartalmazza a főigazgató döntését, állásfoglalását, a feladatok végrehajtására előírt határidőt és a kijelölt felelős megnevezését. Ha esetleg vita alakult ki, az emlékeztetőben jelezni kell ennek lényegét, a főigazgató döntésével egyet nem értők nevét – kérésükre – szerepeltetni kell.
(6)37 A Jogi, Igazgatási és Humánpolitikai Főosztály gondoskodik a főosztályvezetői értekezlet emlékeztetőjének elkészítéséről, az érdekeltek részére történő megküldéséről, a döntések nyilvántartásáról, valamint figyelemmel kíséri azok végrehajtását.

16. Igazgatói értekezlet

16. § (1) A főigazgató a nyugdíjbiztosítási igazgatási szervek munkájának országos összehangolására, a szakmai és egyéb feladatok meghatározására, az egységes irányítási, vezetési szemlélet és az egységes jogalkalmazás érdekében, továbbá a kölcsönös tájékoztatás céljából a szükséges rendszerességgel igazgatói értekezletet tart.
(2) Az értekezlet résztvevői:
a) a főosztályvezetői értekezlet résztvevői,
b) a nyugdíjbiztosítási igazgatóságok vezetői.
(3) Az igazgatói értekezletre egyebekben a főosztályvezetői értekezletre vonatkozó szabályokat kell megfelelően alkalmazni.

17. Egyéb értekezlet, munkacsoport

17. § (1) A főigazgató a vezetői döntések előkészítése érdekében szükség szerint a főosztályvezetői és az igazgatói értekezleten kívül egyéb értekezletet is összehívhat.
(2) Meghatározott feladat komplex megközelítésű, a szakterületek kiemelt együttműködésén alapuló hatékony megoldása, illetve az ehhez szükséges javaslatok felvázolása, kidolgozása érdekében a főigazgató az egész szervezetet érintően, illetve a főigazgató-helyettesek az irányításuk alá tartozó szervezeti egységek vonatkozásában munkacsoportot hozhatnak létre.

18. Projektszervezet

18. § (1) A főigazgató a kiemelt jelentőségű feladatok megvalósítására projektszervezetet hozhat létre.
(2)38 Az ONYF által lebonyolított projektek esetén a főigazgató szabályzatban határozza meg a projekt feladatait, a projektért felelős személyeket és a kapcsolódó feladatköröket.
(3)39 A kijelölt projektreferensek a tevékenységüket a főigazgató közvetlen irányításával látják el.
(4)40 A kijelölt projektreferensek
a) előkészítik a projekttel kapcsolatos szabályzatokat,
b) figyelemmel kísérik a projektek előrehaladását és a feladatok teljesülését,
c) közreműködnek az adminisztrációs és nyilvántartási feladatok ellátásában,
d) összegyűjtik és elemzik a projekt működésével kapcsolatos információkat,
e) javaslatot tesznek a szükséges intézkedésekre.
Az ONYF működésével kapcsolatos egyes rendelkezések

19. Általános szabályok

19. § (1) A szervezeti egységek folyamatos működését a jogszabályok, a Szabályzat, a szervezetszabályozó eszközök, valamint a felettes vezetők utasításai határozzák meg.
(2) A vezetői munkakört betöltő kormánytisztviselő, az ügyintéző, az ügykezelő és a munkavállaló feladatait, felelősségi és hatáskörét – az (1) bekezdésben foglaltakon túl – a munkaköri leírás szabályozza.
(3) A munkaköri leírás – a feladat elvégzésének ellenőrzésére és a felelősség megállapítására alkalmas módon – tartalmazza az ellátandó feladatokat, az alá- és fölérendeltségi viszonyokat, a munkakörre vonatkozó elvárásokat, a szakmai, minőségi teljesítménykövetelményt, valamint a munkakört ellátó dolgozó felelősségét és ehhez igazodó hatáskörét.

20. Szervezetszabályozó eszközök

20. § (1)41 A főigazgató a jogszabályban meghatározott jogkörében eljárva normatív utasításban szabályozhatja az ONYF és a NYUFIG szervezetének, működésének és eljárásának, valamint a nyugdíjbiztosítási igazgatóságok szakmai működésének és eljárásának jogszabályban vagy a Szabályzatban nem rendezett kérdéseit. A szervezetet, a működést és a tevékenységet érintő kérdéseket jogszabályban meghatározott esetekben normatív utasításban kell szabályozni.
(2) A jogszabályban, a Szabályzatban vagy normatív utasításban nem szabályozott, az (1) bekezdés szerinti szervezeti, működési és eljárási kérdéseket a főigazgató által jóváhagyott szabályzat szabályozza.
(3) A főigazgató-helyettesek és a főosztályvezetők az egységes gyakorlat kialakítása érdekében a szakterületüket érintő eljárási kérdésekkel kapcsolatban az irányító vezető jóváhagyásával körlevelet adhatnak ki.
(4) A főosztály belső működését, az osztályok közötti feladat- és hatáskör megosztását a főosztály ügyrendje szabályozza. Az ügyrendet a főigazgató hagyja jóvá.
(5)42 A normatív utasításokról, az ONYF szabályzatairól, a körlevelekről és a főosztályok ügyrendjéről a Jogi, Igazgatási és Humánpolitikai Főosztály nyilvántartást vezet.

21. Kiadmányozás

21. § (1) A kiadmányozási jog az ügyben érdemi döntésre ad felhatalmazást, és magában foglalja a döntést, az intézkedések kiadását és aláírását. A kiadmányozásra jogosult a döntését az előkészítés ellenőrzése után, a kapott információk alapján, a törvényesség és a szakszerűség betartásával előírt határidőben hozza meg. A kiadmányozásra előkészített iratot szolgálati úton kell felterjeszteni a kiadmányozásra jogosulthoz.
(2) A főigazgató kiadmányozza
a) az országgyűlési képviselőknek és az országgyűlési bizottságoknak címzett iratokat,
b) az alapvető jogok biztosának címzett iratokat,
c) a Kormány tagjainak, a miniszteri biztosoknak és az államtitkároknak címzett iratokat,
d) a közigazgatási szervek és érdekképviseleti szervek vezetőinek címzett iratokat, továbbá
e) azokat az iratokat, amelyek a feladat- és hatáskörébe tartozó intézkedést tartalmaznak.
(3) A főigazgató a kiadmányozás jogát – ha jogszabály másként nem rendelkezik – az ONYF vezető beosztású kormánytisztviselőjére átruházhatja.
(4) A főigazgató akadályozatása esetén az intézkedést igénylő ügyekben a helyettesítésre kijelölt főigazgató-helyettes intézkedik és kiadmányoz.

22. § (1) A főigazgató-helyettesek kiadmányozzák a feladat- és hatáskörüket érintő, a 21. § (2) bekezdésében nem említett szerveknek, illetve személyeknek címzett iratokat.
(2) A főigazgató-helyettes kiadmányozási jogkörét akadályoztatása esetén az általa a szakterület szerint helyettesítésre kijelölt vezető beosztású kormánytisztviselő gyakorolja.

23. § (1) A főosztályvezetők feladat- és hatáskörük szerint, továbbá az irányító vezető külön írásbeli felhatalmazása alapján jogosultak kiadmányozásra.
(2) A főosztályvezető a főosztályvezető-helyettesnek, az osztályvezetőnek és – indokolt esetben, az adott szakterületre vagy meghatározott ügyekre kiterjedően – nem vezető beosztású kormánytisztviselőnek is adhat írásban felhatalmazást kiadmányozásra. A felhatalmazást rögzíteni kell a főosztály ügyrendjében és a munkaköri leírásban.
(3) A főosztályvezető kiadmányozási jogkörét akadályoztatása esetén a főosztályvezető-helyettes vagy a főosztály ügyrendjében meghatározott kormánytisztviselő gyakorolja.

24. § (1)43 Az ONYF másodfokú hatósági jogkörében hozott döntéseinek kiadmányozására a Hatósági Főosztály vezető beosztású kormánytisztviselője jogosult. A kiadmányozási jogkört indokolt esetben a Hatósági Főosztály főosztályvezetője revizori jogosultsággal rendelkező kormánytisztviselőre ruházhatja át.
(2) Az Általános Jogi Osztály vezetője kiadmányozza – a főigazgató eltérő rendelkezése hiányában – az ONYF jogi képviseletével kapcsolatban a bírósághoz, hatósághoz vagy más szervhez beadandó iratokat.
(3)44
(4) Valamennyi ügyintéző kormánytisztviselő jogosult kiadmányozni az ügyviteli jellegű, érdemi döntést nem tartalmazó iratokat (így különösen iratbekérés, iratok átirányítása), valamint a kiadmányozásra jogosult által meghozott érdemi döntést követően az olyan iratokat, melyek a kiadmányozásra jogosult által meghozott döntés tényéről adnak tájékoztatást.

25. § A kiadmányozási jog részletes szabályait az iratkezelési szabályzatban, a főosztályok ügyrendjében és a munkaköri leírásokban kell meghatározni.

22. Az utasítási jog gyakorlásának szabályai

26. § (1) Az ONYF vezető beosztású kormánytisztviselője feladat- és hatáskörében az irányítása alá tartozó szervezeti egységek munkatársait utasíthatja.
(2) A főigazgató az ONYF bármely kormánytisztviselőjének, kormányzati ügykezelőjének és munkavállalójának közvetlenül adhat utasítást.
(3) Amennyiben az utasítást nem a közvetlen felettes vezető adta, az utasítást végrehajtó dolgozónak a feladat végrehajtásának egyidejű megkezdése mellett a közvetlen felettes vezetőt haladéktalanul tájékoztatnia kell.
(4) Az irányító vezetőtől közvetlenül kapott utasítás végrehajtását – ha az utasítást adó kifejezetten ellentétesen nem rendelkezik – a szolgálati út megtartásával kell teljesíteni.

23. A munka- és ellenőrzési terv

27. §45 (1) Az ONYF fő feladatait főosztályokra és feladatkörökre lebontva az éves munka- és ellenőrzési terv (a továbbiakban: intézményi munkaterv) tartalmazza.
(2) Az intézményi munkaterv tervezetét a Jogi, Igazgatási és Humánpolitikai Főosztály készíti elő a főosztályok javaslatai alapján. Az intézményi munkaterv tartalmazza a jogszabályokban és a kormányzati stratégiai tervdokumentumokban meghatározott feladatokat, valamint az ONYF belső kezdeményezésű feladatait.
(3) Az intézményi munkatervet a miniszter hagyja jóvá.
(4) Az intézményi munkaterv teljesítéséről a főosztályok, illetve a főigazgató-helyettesek által irányított főosztályok esetében a főigazgató-helyettesek a Jogi, Igazgatási és Humánpolitikai Főosztály útján havonta tájékoztatják a főigazgatót.
(5) Ha az évközi változások indokolják, a főosztályok javaslatai alapján a Jogi, Igazgatási és Humánpolitikai Főosztály előkészíti az intézményi munkaterv módosítását.
(6) A Jogi, Igazgatási és Humánpolitikai Főosztály az intézményi munkatervben foglaltak szerint, de legalább évente beszámolót készít a miniszter részére az intézményi munkatervben foglaltak megvalósulásáról.

24. A hivatali egyeztetés rendje

28. § (1) Az ONYF szervezeti egységei működésük során – mind vezetői, mind munkatársi szinten – kötelesek együttműködni. Az ONYF szervezeti egységei kötelesek a tudomásukra jutott információkat az intézkedésre illetékes szervezeti egységhez soron kívül eljuttatni, szükség esetén az információ alapján eljárást, intézkedést kezdeményezni. Eljárás, intézkedés kezdeményezése esetén az irányító vezetőt erről tájékoztatni kell.
(2) A feladatellátás, az ügyek intézése során a feladatkörében, működési körében valamennyi vezető és más kormánytisztviselő köteles a vezetői döntés után az ONYF egységes szakmai álláspontját képviselni, eltérő szakmai álláspontját azonban a döntést hozó vezető tudomására hozhatja.

29. § (1) Pénzügyi, gazdasági, illetve informatikai kérdésekben – a főigazgató előzetes tájékoztatása és felhatalmazása alapján – az ügykör szerint illetékes főigazgató-helyettes dönt. Amennyiben főigazgató-helyettesi szinten sem sikerül rendezni a vitás kérdést, vagy a főigazgató-helyettesek között nem alakul ki egységes álláspont, azt döntésre soron kívül a főigazgató elé kell terjeszteni, aki a kérdésben dönt.
(2)46 Ha a Kormány, a miniszterelnök, az általa megbízott más személy, a miniszter vagy az Emberi Erőforrások Minisztériumának szociális és családügyért felelős államtitkára, illetve szociálpolitikáért felelős helyettes államtitkára nyugdíj-stratégiai vagy nyugdíj-politikai kérdésben hivatalosan állást foglal (nyilatkozik), illetve meghatározza a jövőbeni jogszabály-módosítás konkrét irányát, az ONYF ettől eltérő szakmai álláspontot nem képviselhet.

25. Ügyintézési határidő

30. § (1) Az ügyek intézése a vonatkozó jogszabályok és a felettes vezető által előírt határidőben történik.
(2) Az ügyintézési határidő a közigazgatási hatósági eljárás és szolgáltatás általános szabályairól szóló törvény hatálya alá tartozó ügyekre vonatkozóan az irányadó jogszabályokban meghatározott határidő.
(3) Jogszabályban előírt ügyintézési határidő hiányában az ügyek intézésére a felettes vezető által a műveletek kiadása során megállapított egyedi ügyintézési határidő az irányadó.
(4) A (3) bekezdés szerinti ügyintézési határidőket naptári nap vagy naptári nap és óra megjelölésével kell meghatározni.
(5) Az ügyintéző feladatainak ütemezése során úgy jár el, hogy a vezetői jóváhagyás a határidő lejárta előtt, ésszerű időben beszerezhető legyen.
(6) Ha a beadvány az előírt határidő alatt érdemben nem intézhető el, akkor az ügyintéző a késedelem okáról és az ügyintézés várható időpontjáról tájékoztatja közvetlen felettes vezetőjét. Ilyen esetben a közvetlen felettes vezető a továbbiakra nézve döntést hoz, útmutatást ad, amelyről az ügyben érintetteket (ügyfeleket) haladéktalanul tájékoztatni kell.

26. Az ügyintézés általános szabályai

31. § (1) Az ügyintézésért felelős az eljárás során a következőket látja el:
a) áttanulmányozza az ügyre vonatkozó iratokat és más információt tartalmazó anyagokat, szükség szerint intézkedik az ügyben előzőleg keletkezett iratok pótlólagos összegyűjtéséről, csatolásáról,
b) amennyiben az ügyben más szervezeti egység álláspontjának bekérése szükséges, erről indokolt esetben külön tájékoztatja közvetlen felettes vezetőjét, az egyeztetést az illetékessel szóban, szükség szerint írásban elvégzi,
c) az ügyben folytatott jelentősebb tárgyalásról, értekezletről, megbeszélésről, szóbeli megállapodásról, egyeztetésről feljegyzést készít és azt az ügyiratban elhelyezi,
d) megállapításait, javaslatát az ügyiratban röviden összegzi, és elkészíti a kiadmány tervezetét,
e) az ügyiratot kiadmányozza, vagy továbbítja a kiadmányozásra jogosulthoz,
f) az előadói ívre feljegyzi a kezelői és kiadói utasításokat.
(2) A kiadmányozásra előkészített ügyiratokat – ha a közvetlen felettes vezető másként nem rendelkezett – szolgálati úton kell felterjeszteni a kiadmányozásra jogosulthoz.

27. Együttműködési kötelezettség, csoportos munkavégzés

32. § (1) A ONYF valamennyi vezetője és munkatársa köteles az ONYF feladatainak végrehajtásában együttműködni. Az önálló szervezeti egységek közötti együttműködés kialakításáért az önálló szervezeti egységek vezetői a felelősek. Az egyeztetésért, illetve azért, hogy a feladat ellátásában a többi érintett szervezeti egység álláspontja összehangoltan érvényesüljön, az a szervezeti egység felelős, amelynek az ügy intézése a feladatkörébe tartozik, vagy akit erre a főigazgató kijelölt.
(2) A főigazgató az összetett megközelítést és több szakterület szoros együttműködését igénylő feladat elvégzése érdekében a feladatkörükben érintett vezetők és tárgykör szerint illetékes ügyintézők hatékony együttműködésével megvalósuló csoportos munkavégzést rendelhet el.
(3) A csoportos munkavégzés során a feladatkörükben érintett vezetőket és ügyintézőket a komplex feladat megfelelő határidőben történő elvégzése érdekében kiemelt együttműködési kötelezettség és felelősség terheli.

28. A sajtó tájékoztatásával kapcsolatos eljárás

33. § (1) Az ONYF és a nyugdíjbiztosítási ágazat feladatkörét érintő általános és átfogó kérdésekről a főigazgató ad tájékoztatást, amelyről indokolt esetben a minisztert tájékoztatja.
(2) Az ONYF terveiről, szakmai, ügyviteli, informatikai, stratégiai céljairól, aktuális feladatok elvégzését érintő témákról a főigazgató vagy az általa megbízott vezető adhat tájékoztatást.
(3) A főigazgató-helyettesek ügykörükbe tartozóan, a főigazgató előzetes tájékoztatása után önállóan adhatnak tájékoztatást. A hatályos jogszabályon alapuló jogi-szakmai tájékoztatást, felvilágosítást főigazgató-helyettes, főosztályvezető vagy az általuk megbízott személy is adhat.
(4)47 A nyilatkozattételről a Jogi, Igazgatási és Humánpolitikai Főosztályt is tájékoztatni kell. A tájékoztatási tevékenység koordinálását, előzetes egyeztetését a Jogi, Igazgatási és Humánpolitikai Főosztály végzi.
(5)48 A Jogi, Igazgatási és Humánpolitikai Főosztály a sajtó- és tájékoztatási tevékenységet érintő kérdésekben folyamatosan kapcsolatot tart, illetve együttműködik az Emberi Erőforrások Minisztériumának Sajtó, Kommunikációs, Közkapcsolati és Protokoll Főosztályával.

29. Gazdálkodás és az ONYF belső kontrollrendszere

34. § (1) Az ONYF a gazdálkodási tevékenységét a vonatkozó jogszabályok, rendelkezések, normatív utasítások és a szabályzatok, ügyrendek figyelembe vételével, a pénzügyi-gazdasági főigazgató-helyettes irányításával végzi.
(2) Az ONYF belső kontrollrendszere magában foglalja többek között a folyamatba épített előzetes és utólagos vezetői ellenőrzést (FEUVE), mint pénzügyi irányítási és ellenőrzési tevékenységet, valamint a belső ellenőrzési tevékenységet. A belső kontrollrendszer részletes szabályait a vonatkozó normatív utasítások, a szabályzatok, az ONYF ellenőrzési nyomvonala, valamint a kockázatkezelés és szabálytalanságkezelés eljárásrendjei tartalmazzák.

30. Vezetői munkakörök átadása

36. § (1) A vezető a vezetői megbízatásának megszűnésekor a munkakörét átadás-átvételi eljárás keretében köteles átadni a munkáltatói jogkör gyakorlója által kijelölt személyek közreműködésével. Az átadás-átvételről jegyzőkönyvet kell készíteni, amelynek tartalmaznia kell különösen
a) az átadás-átvételben résztvevő személyek nevét, beosztását és az eljárás időpontját,
b) az átadott munkakörrel kapcsolatos általános jellegű tájékoztatást, az átadott konkrét ügyek és az azokban teendő intézkedések megnevezését, továbbá az egyéb lényeges adatokat, körülményeket, a folyamatban lévő ügyeket, ezen belül is különösen az azonnali döntést igénylő kérdéseket,
c) az átadó, illetve az átvevő esetleges észrevételeit, valamint az átadó és az átvevő, továbbá egyéb közreműködő személyek aláírását.
(2) Az átadás-átvételi eljárást legkésőbb a vezető felmentését (vezetői munkakörének megszűnését) követő 30 napon belül be kell fejezni. Az átadás-átvételről szóló jegyzőkönyv egy példányát a kinevezési és felmentési jogkör gyakorlójának kell megküldeni.
(3) Ha a korábbi vezető az átadásban bármilyen ok miatt akadályoztatva van, úgy a főigazgató által kijelölt személyekből álló 3 tagú bizottság adja át a munkakörrel kapcsolatos iratokat, és intézkedik a jegyzőkönyv elkészítéséről.
(4) Ha az adott munkakör ellátására még nincs kinevezett vezető, akkor az átadó személy vezetői munkakörét közvetlenül a felettes vezetőjének adja át.

1. függelék50


Az ONYF szervezeti felépítése

2. függelék51


Az ONYF önálló szervezeti egységeinek feladatai

1. A főigazgató irányítása alá tartozó szervezeti egységek

1.1. Jogi, Igazgatási és Humánpolitikai Főosztály

1.1.1. A Jogi, Igazgatási és Humánpolitikai Főosztály szervezési és igazgatási feladatai körében
a) segíti a főigazgató általános és szakmai irányító, illetve vezetési feladatainak végrehajtását, közreműködik a főigazgatói és egyéb döntések előkészítésében, valamint ellátja mindazon feladatokat, amelyekkel a főigazgató megbízza,
b) ellátja a nyugdíjbiztosítási ágazat stratégiájával kapcsolatos feladatait,
c) ellátja az ONYF működésével kapcsolatos igazgatási feladatokat, és koordinálja azok végrehajtását,
d) a főosztályok közreműködésével elkészíti az ONYF intézményi munkatervét, figyelemmel kíséri a intézményi munkatervben foglaltak, valamint a miniszter által meghatározott feladatok határidőben történő végrehajtását,
e) ellátja a vezetői értekezletekkel kapcsolatos szervezési és adminisztrációs feladatokat,
f) a főosztály keretébe tartozó sajtótitkár a főigazgató útmutatása szerint ellátja a média, az Országgyűlés, az országgyűlési bizottságok és egyéb szervek tájékoztatásával, valamint a tájékoztatási tevékenység koordinálásával kapcsolatos feladatokat, továbbá gondoskodik a nyugdíjbiztosítással kapcsolatos központi és helyi tájékoztatásról,
g) a főosztály keretébe tartozó nemzetközi kapcsolatok titkára ellátja az ONYF nemzetközi kapcsolataival összefüggő szervezési, kapcsolattartási, koordinációs és nyilvántartási feladatokat,
h) gondoskodik a postai küldemények (levelek, csomagok) átvételéről, beérkeztetéséről és átadásáról, az ONYF szervezeti egységei által leadott küldemények postai vagy személyes kézbesítéséről, továbbítja az ONYF szervezeti egységei által leadott küldeményeket, kezeli az ONYF Központi Irattárát,
i) ellátja az ONYF hatósági jogalkalmazói tevékenysége körébe tartozó ügyekben az iratkezelési feladatokat,
j) vezeti az ONYF bélyegzőinek központi nyilvántartását, kiadja, leltározza, ellenőrzi és selejtezi a bélyegzőket,
k) részt vesz az ONYF szervi működését szolgáló irat- és ügykezelési rendszer fejlesztésében, elkészíti a szakterület ügykörébe tartozó követelményjegyzékeket, szükség esetén közreműködik a programok tesztelésében és az oktatásban,
l) a főosztály keretében a főigazgató közvetlen irányítása alatt működő titkos ügykezelő ellátja a minősített adatok és iratok kezelését.

1.1.2. A Jogi, Igazgatási és Humánpolitikai Főosztály jogi feladatai körében
a) közreműködik az ONYF szerződéseinek előkészítésében, megkötésében, a szerződésekből származó és az egyéb igények érvényesítésében, valamint az ONYF jogaira és kötelezettségeire kiható egyéb megállapodások előkészítésében, a főosztály jogtanácsosa ellenjegyzi az ONYF által kötött szerződéseket,
b) a főosztály jogtanácsosa ellátja az ONYF jogi képviseletét a bírósági és hatósági eljárásokban,
c) a főosztály jogtanácsosa ellátja a vagyonkezeléssel és a munkáltatói lakástámogatással kapcsolatos jogi feladatokat,
d) jogi állásfoglalást, véleményt ad,
e) ellátja a főosztály igazgatási tevékenységével összefüggő jogi feladatokat,
f) nyilvántartja a főigazgatói normatív utasításokat, az ONYF szabályzatait és a körleveleket, valamint a főosztályok ügyrendjét, azokat felterjeszti főigazgatói aláírásra,
g) nyilvántartja az ONYF-nél működő jogtanácsosokat,
h) a főosztály keretébe tartozó adatvédelmi felelős a főigazgató irányításával ellátja az adatvédelmi előírások érvényesítésével kapcsolatos, jogszabályban meghatározott feladatokat.

1.1.3. A Jogi, Igazgatási és Humánpolitikai Főosztály humánpolitikai feladatai körében
a) az ONYF munkatársaira vonatkozóan ellátja a munkaügyi, foglalkozás-egészségügyi, szociális, oktatási, képzési és az ezekhez kapcsolódó szervezési feladatokat,
b) ellátja a központosított illetményszámfejtéshez kapcsolódó humánpolitikai feladatokat,
c) kialakítja a munkateljesítmény-értékelés szempontjait és módszereit, ellátja az ezzel kapcsolatos feladatokat,
d) gondoskodik a humánpolitikai döntéseket tartalmazó iratok előkészítéséről, nyilvántartásától, a döntések végrehajtásáról és az illetékes főosztályok értesítéséről,
e) megállapítja a kormánytisztviselők, kormányzati ügykezelők és munkavállalók illetményét, munkabérét, egyéb juttatásait és az azokra való jogosultságot,
f) ellátja az ONYF erre kötelezett kormánytisztviselői és a NYUFIG igazgatója tekintetében a vagyonnyilatkozat tételével és az őrzéssel kapcsolatos feladatokat,
g) vezeti az ONYF-munkatársak személyes adatainak nyilvántartását, kezeli a személyi anyagokat, valamint a jogszabályban előirt nyilvántartásokat,
h) a feladat- és hatáskörét érintően munkaügyi és személyügyi statisztikai adatszolgáltatást végez,
i) ellátja a kormánytisztviselői alap- és szakvizsgával összefüggő feladatokat,
j) kialakítja az ONYF feladatköréhez és a távlati elképzelésekhez igazodó humánstratégiát, javaslatot tesz a foglalkoztatással és az emberi erőforrások kezelésével összefüggő rendszerelemek, valamint a követelmény és a képzési, továbbképzési rendszer szabályozására, összeállítja a pályáztatási és az éves képzési tervet, továbbá ellátja az ezzel kapcsolatos szervezési feladatokat,
k) a feladat- és hatáskörébe tartozó ügyekben szakmai segítséget nyújt a NYUFIG munkájához,
l) részt vesz a fegyelmi és kártérítési eljárások előkészítésében és lebonyolításában,
m) előkészíti és kezeli az ONYF és magánszemélyek között, munkavégzésre irányuló egyéb jogviszony létesítésére kötendő szerződéseket, valamint az ONYF munkatársainak tanulmányi szerződéseit,
n) ellátja az üdültetéssel kapcsolatos központi feladatokat, részt vesz a dolgozók üdültetésének szervezésében,
o) ellátja a kormánytisztviselők, az ügykezelők és a munkavállalók részére jogszabály alapján adható szociális ellátások folyósításával összefüggő feladatokat, a Szociális Bizottság működtetésével összefüggő feladatokat, valamint együttműködik az illetékes szakszervezettel,
p) működteti az ONYF Lakásbizottságát, ellátja a munkáltatói kölcsön iránti igények döntésre történő előkészítésével, a szerződéskötés előkészítésével és a kölcsön folyósításával kapcsolatos humánpolitikai feladatokat,
q) ellátja a nyugdíjbiztosítási ágazatban adható, valamint az állami kitüntetésekkel kapcsolatos humánpolitikai és szervezési feladatokat,
r) közreműködik a szakterületét érintő informatikai rendszerek kialakításában, szakmai felügyeletében,
s) ellátja a cafetéria-igényekkel kapcsolatos adminisztrációs feladatokat,
t) ellátja a humánpolitikai tevékenységhez kapcsolódó keretgazdálkodási feladatokat,
u) előkészíti a NYUFIG igazgatójának és helyetteseinek kinevezésével és felmentésével kapcsolatos személyügyi döntéseket,
v) ellátja a fontos és bizalmas munkakört betöltő munkatársak nemzetbiztonsági ellenőrzésével kapcsolatos feladatokat.

1.1.4. A Jogi, Igazgatási és Humánpolitikai Főosztály egyéb feladatai körében
a) meghatározza a feladat- és hatáskörét érintő beszerzési igények szakmai elvárásait és a beszerzési tervhez határidőben megadja a beszerzési igényeit,
b) gondozza az ONYF honlapjára, valamint intranet hálózatára felkerülő, feladat- és hatáskörébe tartozó tájékoztatókat, szakmai anyagokat,
c) előkészíti a feladat- és hatáskörébe tartozó normatív utasításokat és szabályzatokat,
d) közreműködik a kontrolling rendszer és a minőségbiztosítási rendszer kialakításával és működtetésével kapcsolatos feladatok ellátásában,
e) közreműködik az ONYF projektjeinek megvalósításában.

1.2. Hatósági Főosztály

1.2.1. A Hatósági Főosztály másodfokú közigazgatási hatósági feladatai körében
a) elbírálja a NYUFIG és a nyugdíjbiztosítási igazgatóságok hatósági döntései ellen benyújtott fellebbezéseket,
b) kivizsgálja a másodfokú hatósági eljárással kapcsolatosan benyújtott ügyféli panaszokat, és megteszi a szükséges intézkedéseket,
c) ellátja a másodfokú eljárás során az elektronikus ügyintézés körébe tartozó feladatokat,
d) megvizsgálja a másodfokú döntés ellen benyújtott keresetlevelet, szükség esetén saját hatáskörben intézkedik a másodfokú döntés felülvizsgálata iránt.

1.2.2. A Hatósági Főosztály hatósági felügyeleti feladatai körében
a) ellátja a nyugdíjbiztosítási igazgatási szervek hatósági ügyeiben a felügyeleti intézkedések megtételével kapcsolatos hatósági feladatokat,
b) kivizsgálja az egyedi hatósági ügyekben érkezett beadványokat, megteszi vagy az illetékes szervnél, szervezeti egységnél kezdeményezi a szükséges intézkedéseket,
c) indokolt esetben szakmai felügyeleti ellenőrzést kezdeményez,
d) a más hatósághoz, az alapvető jogok biztosához vagy az ügyészséghez benyújtott, egyedi hatósági ügyeket érintő panaszok kapcsán lefolytatja a szükséges vizsgálatot,
e) feladatkörét érintően véleményezi különösen a Nyugdíjjogi, Szabályozási és Nyugdíj-szakigazgatási Főosztály, valamint a Nyilvántartás-szabályozási és -felügyeleti Főosztály szabályozási feladatai körében készített javaslatokat, normatív utasításokat, szabályzatokat és körleveleket.

1.2.3. A Hatósági Főosztály egyéb feladatai körében
a) adatgyűjtést végez a másodfokú hatósági eljárásnak a központi informatikai rendszerek által nem kezelt nyugdíjstatisztikai adatairól,
b) meghatározza a feladat- és hatáskörét érintő beszerzési igények szakmai elvárásait és a beszerzési tervhez határidőben megadja a beszerzési igényeit,
c) gondozza az ONYF honlapjára, valamint intranet hálózatára felkerülő, feladat- és hatáskörébe tartozó tájékoztatókat, szakmai anyagokat,
d) közreműködik a kontrolling rendszer és a minőségbiztosítási rendszer kialakításával és működtetésével kapcsolatos feladatok ellátásában,
e) közreműködik az ONYF projektjeinek megvalósításában.

1.3. Nyugdíjjogi, Szabályozási és Nyugdíj-szakigazgatási Főosztály

1.3.1. A Nyugdíjjogi, Szabályozási és Nyugdíj-szakigazgatási Főosztály szabályozási feladatai körében – a Hatósági Főosztály véleményének figyelembevételével –
a) javaslatot készít a nyugdíjbiztosítási igazgatási szervek feladat- és hatáskörét érintő jogszabályok megalkotásának és módosításának kezdeményezésére, véleményezi a külső szervektől érkező jogszabálytervezeteket,
b) a előkészíti a nemzeti és nemzetközi nyugdíj-megállapítást és -folyósítást, a megtérítési és visszafizetési igények érvényesítését, a korkedvezményt és a méltányossági ügyeket érintő jogszabályok egységes értelmezéséhez és végrehajtásához szükséges normatív utasításokat, szabályzatokat, körleveleket, valamint ellátja az első fokú közigazgatási döntések ellen benyújtott fellebbezésekkel kapcsolatos intézkedések és a hatósági ügyekkel kapcsolatos peres eljárások ügyviteli szabályozását, továbbá az ellátásban részesülők utazási kedvezményeivel kapcsolatos szabályozási feladatokat,
c) a b) pont szerinti szakterületet érintően állásfoglalást ad a nyugdíjbiztosítási igazgatási szervek, külső szervek és magánszemélyek megkereséseire,
d) a b) pont szerinti szakterületet érintően nyugdíjjogi és jogalkalmazási kérdésekben egyeztetést folytat a minisztériumokkal, a kormányhivatalokkal, a központi hivatalokkal és egyéb szervekkel,
e) véleményezi a nyugdíjbiztosítási igazgatási szervek hatáskörébe tartozó egyedi hatósági ügyekkel kapcsolatos jogerős bírósági ítéletekkel szemben benyújtandó felülvizsgálati kérelmeket, nyilvántartja a felülvizsgálati eljárásban hozott ítéleteket és gondoskodik azoknak a nyugdíjbiztosítási igazgatási szervek részére történő eljuttatásáról,
f) közreműködik a nyugdíjbiztosítással kapcsolatos nemzetközi szerződések és az összekötő szervek közötti igazgatási megállapodások előkészítésében és végrehajtásában,
g) ellátja a Magyarország uniós tagságából adódó nyugdíjbiztosítási koordinációval kapcsolatos feladatokat, részt vesz az uniós szakbizottságok, nemzetközi szervezetek szakmai munkájában, valamint kapcsolatot tart fenn a kijelölt összekötő szervekkel,
h) előkészíti és gondozza a feladat- és hatáskörét érintő, jogszabályokon alapuló, más közigazgatási szervekkel, hatóságokkal és egyéb szervekkel kötendő együttműködési megállapodásokat.

1.3.2. A Nyugdíjjogi, Szabályozási és Nyugdíj-szakigazgatási Főosztály szakigazgatási feladatai körében
a) gondoskodik a nyugdíjbiztosítási igazgatási szervek feladatkörébe tartozó nyugdíj-megállapítással és -folyósítással, a méltányossági nyugdíjügyekkel kapcsolatos jogszabályok, normatív utasítások, szabályzatok és körlevelek egységes végrehajtásáról, a nyugdíjszakmai ügyviteli szabályok betartásáról, valamint ellátja a korkedvezmény alkalmazásával kapcsolatos szakmai feladatokat,
b) figyelemmel kíséri és elemzi az ügyviteli folyamatokat, a nyugdíjstatisztikai adatokat és a tevékenységhez kapcsolódó bírósági gyakorlatot, és a tevékenysége során feltárt jogalkalmazási, eljárási és egyéb hiányosságok megszüntetése érdekében megteszi a szükséges intézkedéseket,
c) koordinálja a nyugdíjbiztosítási ágazat ügyfélszolgálati tájékoztatási tevékenységét, segíti az ügyfelek igényérvényesítését, és ezzel összefüggésben megadja a szükséges tájékoztatást,
d) elkészíti és folyamatosan aktualizálja az ügyfelek tájékoztatását szolgáló kiadványokat, tájékoztató és szakmai anyagokat,
e) segíti a Honvédelmi Minisztérium ellátás-megállapítási feladatainak végrehajtását.

1.3.3. A Nyugdíjjogi, Szabályozási és Nyugdíj-szakigazgatási Főosztály ügyvitel-támogatási feladatai körében
a) ellátja a nyugdíj-megállapítási ügyvitelhez kapcsolódó szakigazgatási feladatokat, javaslatot tesz az egyes ügyviteli folyamatok informatikai támogatására, illetve a meglévő támogatás módosítására, ügyvitel-korszerűsítésre és fejlesztésre,
b) a kapcsolódó alkalmazási, informatikai fejlesztésekkel összefüggésben elkészíti az ügyviteli folyamatok leírását és a követelményjegyzéket, biztosítja az egységesítést és a folyamatok optimalizálását, meghatározza a folyamatokat érintő problémákat és javaslatot tesz azok megoldására, valamint elvégzi a fejlesztések funkcionális átvételi, felhasználói tesztelését és jóváhagyását,
c) elkészíti és folyamatosan aktualizálja a nyugellátás iránti igények érvényesítésével és elbírálásával kapcsolatos nyomtatványokat, iratmintákat, folyamatosan karbantartja és továbbfejleszti a nyomtatvány-adatbázist, valamint közreműködik az ágazat központi nyomtatványellátásának biztosításában.

1.3.4. A Nyugdíjjogi, Szabályozási és Nyugdíj-szakigazgatási Főosztály egyéb feladatai körében
a) javaslatot készít a főigazgató részére az Ny. Alap éves költségvetésében méltányossági ellátásokra felhasználható keret nyugdíjbiztosítási igazgatási szervek közötti elosztására, valamint figyelemmel kíséri a méltányossági keret felhasználását,
b) biztosítja a kivételes méltányosság gyakorlásával kapcsolatban az országosan egységes jogalkalmazási gyakorlatot, kezdeményezi a szükséges informatikai fejlesztéseket,
c) döntésre előkészíti az ONYF-hez benyújtott méltányossági kérelmeket (kivételes nyugellátás-megállapítás, kivételes nyugellátás-emelés, egyszeri segély),
d) a tevékenységével összefüggésben javaslatot készít az iratkezelési és iratmegőrzési követelményekre,
e) meghatározza a feladat- és hatáskörét érintő beszerzési igények szakmai elvárásait és a beszerzési tervhez határidőben megadja a beszerzési igényeit,
f) gondozza az ONYF honlapjára, valamint intranet hálózatára felkerülő, feladat- és hatáskörébe tartozó tájékoztatókat, szakmai anyagokat,
g) közreműködik a kontrolling rendszer és a minőségbiztosítási rendszer kialakításával és működtetésével kapcsolatos feladatok ellátásában,
h) közreműködik az ONYF projektjeinek megvalósításában.

1.4. Nyilvántartás-szabályozási és -felügyeleti Főosztály

1.4.1. A Nyilvántartás-szabályozási és -felügyeleti Főosztály – a biztosítottak társadalombiztosítási jogviszonyát érintő, a nyugdíjbiztosítási igazgatási szervek hatáskörébe tartozó ellátások megállapításához és a folyósítási tevékenységhez szükséges adatok, dokumentumok kezelését, megőrzését, az adategyeztetési eljárást, a társadalombiztosítási egyéni számlát, a váromány-nyilvántartást, a hatósági bizonyítvány kiállítását, a munkáltatói adatszolgáltatást, a nyilvántartási adatok átadását és átvételét, valamint a nyugdíjszolgáltatásra irányuló megállapodásokat érintően – szabályozási feladatai körében – a Hatósági Főosztály véleményének figyelembevételével –
a) a Nyugdíjjogi, Szabályozási és Nyugdíj-szakigazgatási Főosztály részére javaslatot készít a jogszabályok módosítására és véleményezi a külső szervektől érkező jogszabálytervezeteket,
b) előkészíti a jogszabályok egységes értelmezéséhez és végrehajtásához szükséges normatív utasításokat, szabályzatokat és körleveleket,
c) előkészíti és a változásoknak megfelelően gondozza a jogszabályokon alapuló, más közigazgatási szervekkel, hatóságokkal és egyéb szervekkel kötendő együttműködési megállapodásokat.

1.4.2. A Nyilvántartás-szabályozási és -felügyeleti Főosztály az 1.4.1. pont szerinti szakterületet érintően általános tájékoztatási és jogszabály-értelmezési feladatai körében
a) elkészíti a jogszabályok, normatív utasítások, szabályzatok, körlevelek alkalmazásával, értelmezésével kapcsolatos, általános tájékoztatást kérő megkeresésekre vonatkozó állásfoglalások és válaszlevelek tervezeteit,
b) elkészíti és folyamatosan aktualizálja az ügyfelek tájékoztatását szolgáló kiadványokat, tájékoztató és szakmai anyagokat és megküldi azokat a Nyugdíjjogi, Szabályozási és Nyugdíj-szakigazgatási Főosztály részére.

1.4.3. A Nyilvántartás-szabályozási és -felügyeleti Főosztály az 1.4.1. pont szerinti szakterületet érintően ügyvitel támogatási feladatai körében
a) ellátja az ügyviteli támogatást, a kapcsolódó szakigazgatási feladatokat, javaslatot tesz az egyes ügyviteli, eljárási folyamatok informatikai támogatására, illetve a meglévő támogatás módosítására, ügyvitel-korszerűsítésre és fejlesztésre,
b) a kapcsolódó alkalmazási, informatikai fejlesztésekkel összefüggésben elkészíti az ügyviteli folyamatok leírását és a követelményjegyzéket, biztosítja az egységesítést és a folyamatok optimalizálását, meghatározza a folyamatokat érintő problémákat és javaslatot tesz azok megoldására, valamint elvégzi a fejlesztések funkcionális átvételi, felhasználói tesztelését és jóváhagyását, engedélyezi a jóváhagyott rendszerfejlesztési követelményeknek megfelelő módosításokat,
c) meghatározza a nyilvántartásban szereplő adatok más rendszerekbe történő átadásához, és a nyilvántartandó adatok más rendszerekből történő átvételéhez szükséges interfészek fejlesztésének szakigazgatási követelményeit és közreműködik a megvalósításukban,
d) közreműködik az alkalmazói rendszerek Help Desken keresztül történő hibabejelentéseinek támogatásában, valamint a felügyeleti ellenőrzés által feltártak alapján a felhasználók támogatásában, a problémák megoldásában,
e) elkészíti az ügymenet-folytonosság biztosítására vonatkozó szakigazgatási javaslatokat,
f) elkészíti és folyamatosan aktualizálja a nyomtatványokat, folyamatosan karbantartja, továbbfejleszti a nyomtatvány-adatbázist és közreműködik az ágazat központi nyomtatványellátásának biztosításában.

1.4.4. Nyilvántartás-szabályozási és -felügyeleti Főosztály egyéb feladatai körében
a) felügyeli és elemzi a nyugdíjbiztosítási ágazatnak az 1.4.1. pont szerinti szakterületet érintő tevékenyégét, szükség esetén intézkedéseket tesz vagy kezdeményez a nyugdíjbiztosítási igazgatóságok, a NYUFIG, illetve az ONYF illetékes szervezeti egységei felé,
b) irányítja és felügyeli a NYUFIG és a nyugdíjbiztosítási igazgatóságok jogszabályon alapuló, a nyugdíjbiztosítási kötelezettségek teljesítésének betartására irányuló nyilvántartási ellenőrzési tevékenységét,
c) az illetékes szervekkel egyeztetést folytat a konkrét adatfelügyeleti feladatok kapcsán felmerülő szakmai, eljárási kérdésekben,
d) a jogszabályokban és a vonatkozó megállapodásokban foglaltak szerint meghatározott közigazgatási szervek részére adatszolgáltatást teljesít az alkalmazói rendszerekből,
e) szakmailag irányítja az okmányok feldolgozási (szkennelési és adatrögzítési) ágazati tevékenységét, és az ezzel összefüggő minőségbiztosítási feladatok végrehajtását,
f) koordinálja a nyilvántartásokat érintő adatok átadásával és átvételével kapcsolatos tevékenységet, közreműködik az állományok elemzésében és az azzal kapcsolatos egyéb feladatok elvégzésében,
g) ellátja a Központi Archívummal kapcsolatos, szakterületét érintő feladatokat,
h) az 1.4.1. pont szerinti szakterületet érintően meghatározza az iratkezelési és iratmegőrzési követelményeket, részt vesz az irat- és ügykezelési rendszer fejlesztésében, elkészíti a követelményjegyzékeket, szükség esetén közreműködik a programok tesztelésében és az oktatásban,
i) meghatározza a feladat- és hatáskörét érintő beszerzési igények szakmai elvárásait és a beszerzési tervhez határidőben megadja a beszerzési igényeit,
j) gondozza az ONYF honlapjára, valamint intranet hálózatára felkerülő, feladat- és hatáskörébe tartozó tájékoztatókat, szakmai anyagokat,
k) közreműködik a kontrolling rendszer és a minőségbiztosítási rendszer kialakításával és működtetésével kapcsolatos feladatok ellátásában,
l) közreműködik az ONYF projektjeinek megvalósításában.

1.5. Ellenőrzési Főosztály

1.5.1. Az Ellenőrzési Főosztály az ONYF belső ellenőrzési, és – a kormányhivatalokban működő nyugdíjbiztosítási igazgatóságok vonatkozásában – szakmai felügyeleti ellenőrzési egysége. Az Ellenőrzési Főosztály ellenőrzési feladatai körében
a) elkészíti a kockázatelemzéssel alátámasztott stratégiai és éves ellenőrzési tervet, az ONYF és a NYUFIG éves ellenőrzési tervei alapján összeállítja az összefoglaló éves ellenőrzési tervet, elkészíti az éves ellenőrzési jelentést, valamint az ONYF és a NYUFIG éves ellenőrzési jelentései alapján összeállítja az összefoglaló éves ellenőrzési jelentést,
b) az ONYF-en belül a működés és az Ny. Alap kezelése és felhasználása tekintetében szabályszerűségi, pénzügyi, rendszer-, nyugdíjszakmai és teljesítmény-ellenőrzéseket, valamint informatikai ellenőrzéseket végez,
c) a NYUFIG-nál és nyugdíjbiztosítási igazgatóságoknál az Ny. Alap kezelése és felhasználása tekintetében felügyeleti szabályszerűségi, pénzügyi, rendszer-, nyugdíjszakmai és teljesítmény-ellenőrzéseket, valamint informatikai ellenőrzéseket végez,
d) elemzi, vizsgálja és értékeli a belső kontrollrendszerek kiépítésének, működésének a jogszabályoknak, normatív utasításoknak és szabályzatoknak való megfelelését, valamint működésük gazdaságosságát, hatékonyságát és eredményességét,
e) elemzi és vizsgálja a rendelkezésre álló erőforrásokkal való gazdálkodást, a vagyon megóvását és gyarapítását, valamint az elszámolások megfelelőségét, a beszámolók valódiságát,
f) a vizsgált folyamatokkal kapcsolatban megállapításokat, következtetéseket és javaslatokat fogalmaz meg a kockázati tényezők, hiányosságok megszüntetésére, kiküszöbölésére vagy csökkentésére, a szabálytalanságok megelőzésére, feltárására, a működés eredményességének növelésére és a belső kontrollrendszerek javítására, továbbfejlesztésére,
g) az ellenőrzések során észlelt jogsértés (visszaélés, mulasztás, bűncselekmény alapos gyanúja) esetén előzetes intézkedést tesz, és soron kívül javaslattal él a főigazgató felé a szükséges intézkedések kezdeményezése érdekében,
h) nyilvántartja és nyomon követi a belső ellenőrzési jelentések alapján megtett intézkedéseket,
i) az ONYF-en belül a vonatkozó jogszabályok előírásai, valamint a nemzetközi és a hazai államháztartási belső ellenőrzési standardok és a belső ellenőrzési kézikönyvben rögzítettek szerint tanácsadói tevékenységet lát el,
j) vezeti az ONYF tekintetében a szabálytalanságok kezelésének eljárási rendjében előírt nyilvántartást,
k) ellátja a NYUFIG belső ellenőrzési tevékenységének szakmai felügyeletét, valamint a fejezeten belüli ellenőrzések koordinációját, ennek érdekében kapcsolatot tart és szakmai, módszertani segítséget nyújt a NYUFIG belső ellenőreinek,
l) ellátja a belső ellenőrzés számára jogszabályban meghatározott egyéb feladatokat,
m) együttműködik az államháztartásért felelős miniszter által vezetett minisztériummal az ellenőrzéssel kapcsolatos jogszabályok kidolgozása, módosítása, az ellenőrzési rendszer fejlesztése és módszertani útmutatók elkészítése tekintetében, továbbá közreműködik az ellenőrzésre vonatkozó jogszabálytervezetekkel kapcsolatos álláspont kialakításában,
n) részt vesz az Államháztartási Belső Kontroll Munkacsoport munkájában,
o) elvégzi a belső ellenőrzési tevékenység minőségértékelését,
p) nyilvántartja a belső és külső ellenőrzéseket,
q) működteti a panasz- és közérdekűbejelentés-kezelés országos monitoring rendszerét,
r) kivizsgálja az ONYF-hez érkező közérdekű bejelentéseket, panaszokat,
s) a külön jogszabályban foglaltaknak megfelelően irányítja, illetve az ONYF illetékes főosztályainak bevonásával elvégzi a Közigazgatási és Igazságügyi Minisztériummal közösen tartandó átfogó ellenőrzéseket,
t) teljesítmény-méréseket végez, és ezek alapján javaslatokat tesz az ONYF felügyeleti körébe tartozó szakmai feladatellátás folyamataival kapcsolatban a teljesítmény-követelmény rendszerének kialakítása és fejlesztése érdekében, különös figyelemmel az erőforrás-szükséglet meghatározására és annak hatékony felhasználására,
u) szakmai segítséget nyújt a NYUFIG és a nyugdíjbiztosítási igazgatóságok teljesítmény-követelményeinek kialakításához,
v) segítséget nyújt, szakmai értekezleteket, továbbképzéseket kezdeményez az ONYF, a NYUFIG és a nyugdíjbiztosítási igazgatóságok jogi, szakmai és pénzügyi ellenőrzési tevékenységének fejlesztése érdekében,
w) segítséget nyújt a szervezet monitoring rendszerének működése és fejlesztése érdekében, ennek keretében javaslatokat tesz a szükséges módosításokra, döntésekre, továbbá támogatja a stratégiai gondolkodásmód kialakítását és érvényesítését a szervezeten belül,
x) segítséget nyújt a nyugdíjbiztosítási ágazat nyugdíj-megállapítási, elbírálási, nyilvántartási, és egyéb számítógépes rendszereinek fejlesztéséhez, a követelményjegyzékek elkészítéséhez, a teszteléshez és az oktatáshoz,
y) figyelemmel kíséri a nyugdíjstatisztikai adatokat, az adatgyűjtést, továbbá javaslatokat tesz az adatgyűjtési és a nyilvántartási rendszer fejlesztésére.

1.5.2. Az Ellenőrzési Főosztály egyéb feladatai körében
a) meghatározza a feladat- és hatáskörét érintő beszerzési igények szakmai elvárásait és a beszerzési tervhez határidőben megadja a beszerzési igényeit,
b) gondozza az ONYF honlapjára, valamint intranet hálózatára felkerülő, feladat- és hatáskörébe tartozó tájékoztatókat, szakmai anyagokat,
c) előkészíti a feladat- és hatáskörébe tartozó normatív utasításokat és szabályzatokat,
d) javaslatot tesz a kontrolling rendszer és a minőségbiztosítási rendszer fejlesztésére, közreműködik a kontrolling rendszer és a minőségbiztosítási rendszer kialakításával és működtetésével kapcsolatos feladatokban,
e) közreműködik az ONYF projektjeinek megvalósításában.

2. A pénzügyi-gazdasági főigazgató-helyettes irányítása alá tartozó szervezeti egységek

2.1. Közgazdasági és Költségvetési Főosztály

2.1.1. A Közgazdasági és Költségvetési Főosztály közgazdasági feladatai körében
a) elemzi a társadalombiztosítási nyugdíjrendszerre ható folyamatokat, vizsgálja a nyugdíjrendszer működését, javaslatot készít a nyugdíjrendszer koncepcionális fejlesztésére és meghatározott elemeinek módosítására, ennek érdekében nyugdíjmodellezési tevékenységet végez, összeállítja az elemző tevékenységhez szükséges adatállományokat, fejleszti és működteti a nyugdíjtervezési adatbázist,
b) tervezi az Ny. Alapból finanszírozott éves nyugdíjkiadásokat, folyamatosan vizsgálja a tényleges kiadásokat, elemzi a kiadásokra ható tényezőket és a lezárt év nyugdíjkiadásait,
c) a szakmai igények alapján kidolgozza a nyugellátási statisztikai rendszer fejlesztési javaslatait, irányítja megvalósításukat, működteti a nyugdíjbiztosítási statisztikai rendszereket,
d) ellátja az ONYF statisztikai adatkezeléssel és feldolgozással kapcsolatos feladatait, kidolgozza a statisztikai elemzések módszertanát, és elvégzi a statisztikai elemzéseket,
e) elkészíti az ONYF statisztikai kiadványait, elemzéseit,
f) felügyeli és koordinálja a nyugdíjbiztosítási igazgatóságok és a NYUFIG statisztikai munkáját.

2.1.2. A Közgazdasági és Költségvetési Főosztály költségvetési feladatai körében
a) irányítja és ellátja az Ny. Alap, illetve a nyugdíjbiztosítási ágazat költségvetési szakmai feladatait,
b) elkészíti az Ny. Alap éves költségvetési javaslatát,
c) elkészíti az Ny. Alapból és a nem Ny. Alapból finanszírozott ellátások éves kincstári költségvetését, a működési költségvetés, az ellátási költségvetés és a konszolidált költségvetés elemi dokumentációit, együttműködik az Országos Egészségbiztosítási Pénztár (a továbbiakban: OEP) illetékes főosztályával a társadalombiztosítás pénzügyi alapjai összevont elemi költségvetési dokumentációjának elkészítésében,
d) elkészíti az Ny. Alap költségvetésének végrehajtásáról szóló zárszámadási javaslatot, az OEP illetékes főosztályával együttműködve a társadalombiztosítás pénzügyi alapjairól szóló, alaponként és összevontan bemutatott zárszámadási javaslatot,
e) elkészíti a költségvetés végrehajtásának alakulását nyomon követő jelentéseket, beszámolókat és információs adatszolgáltatásokat,
f) közreműködik az Ny. Alap havi és negyedéves likviditási és finanszírozási tervének elkészítésében,
g) irányítja a működési költségvetési előirányzatokkal kapcsolatos nyugdíjbiztosítási ágazati feladatokat, együttműködik a NYUFIG-gal és az előirányzat-gazdálkodókkal az előirányzat-gazdálkodás feladatainak végrehajtásában,
h) részt vesz az Ny. Alap költségvetését érintő jogszabálytervezetek előkészítésében és a szakmai egyeztetéseken,
i) kezeli a nyugdíjbiztosítási ágazat költségvetési tartalékkereteit,
j) elvégzi a kötelezettségvállalások ellenjegyzését, utalványozás előtt érvényesíti a számlákat.

2.1.3. A Közgazdasági és Költségvetési Főosztály egyéb feladatai körében
a) meghatározza a feladat- és hatáskörét érintő beszerzési igények szakmai elvárásait és a beszerzési tervhez határidőben megadja a beszerzési igényeit,
b) gondozza az ONYF honlapjára, valamint intranet hálózatára felkerülő, feladat- és hatáskörébe tartozó tájékoztatókat, szakmai anyagokat,
c) előkészíti a feladat- és hatáskörébe tartozó normatív utasításokat és szabályzatokat,
d) közreműködik a kontrolling rendszer és a minőségbiztosítási rendszer kialakításával és működtetésével kapcsolatos feladatok ellátásában,
e) közreműködik az ONYF projektjeinek a megvalósításában.

2.2. Pénzügyi és Számviteli Főosztály

2.2.1. A Pénzügyi és Számviteli Főosztály pénzügyi és számviteli feladatai körében
a) irányítja a pénzügyi és számviteli feladatok ágazati végrehajtását, ehhez kapcsolódóan kialakítja a nyugdíjbiztosítási ágazatra vonatkozó egységes eljárási rendet,
b) ellátja a kincstári és más pénzforgalmi számlák megnyitásával és kezelésével kapcsolatos feladatokat, lebonyolítja a pénzforgalmi tevékenységet, elkészíti a havi pénzforgalmi jelentést, kapcsolatot tart a Magyar Államkincstárral,
c) az Ny. Alap ellátási és működési szektora vonatkozásában számviteli és könyvelési feladatokat hajt végre,
d) tervezi az Ny. Alap finanszírozását, szervezi és koordinálja pénzügyi elszámolásait, elemzi és értékeli a likviditási helyzetét,
e) elkészíti az Ny. Alap éves konszolidált beszámolóját, az OEP illetékes főosztályával együttműködve elkészíti a társadalombiztosítás pénzügyi alapjainak konszolidált beszámolóját,
f) előkészíti a nem Ny. Alapból finanszírozott ellátások megtérítéséről szóló megállapodásokat és azok módosítását,
g) ellátja az ONYF követelés- és kötelezettségállományának nyilvántartását és könyvelését,
h) ellátja a házipénztári feladatokat,
i) ellátja a központosított illetményszámfejtéshez kapcsolódó igazgatási és pénzügyi feladatokat,
j) részt vesz a nemzetközi egyezményekből adódó pénzügyi feladatok lebonyolításában, az európai uniós támogatású projektekkel kapcsolatosan a szakterületét érintő kérdések, eljárási rendek kidolgozásában,
k) felelős az év végi leltárkészítési feladatokért, a tárgyi eszközök, immateriális javak analitikus nyilvántartásának vezetéséért, az eszközök állományváltozásának folyamatos nyilvántartásáért, szakmailag összefogja az év végi leltározási tevékenységet, és felügyeli annak végrehajtását,
l) eljár az Ny. Alap ellátási vagyonába tartozó vagyonelemekkel kapcsolatban, közreműködik az e vagyonnal összefüggő szerződések előkészítésében, vezeti az ellátási portfólióba tartozó vagyonelemek nyilvántartását,
m) az integrált pénzügyi, költségvetési és humánpolitikai rendszeren belül elvégzi az ONYF vevőszámláinak előállítását, vevő analitika nyilvántartást vezet,
n) a vonatkozó normatív utasításnak, szabályzatnak megfelelően az utalványozás előtt érvényesíti, érvényesítteti a számlákat,
o) gondoskodik az értékhatár feletti szerződések kötelezettségvállalásának a Magyar Államkincstárba történő bejelentéséről,
p) ellátja az ONYF és a NYUFIG lakásépítési és -vásárlási munkáltatói támogatása számlaforgalmának könyvviteli elszámolását, a kölcsönök analitikus nyilvántartását, az azokkal kapcsolatos számviteli feladatokat,
q) az adott szakterület bevonásával egyezteti a havi pénzügyi elszámolások és a Magyar Államkincstár adatszolgáltatási tablóit, kezdeményezi a szükséges intézkedéseket,
r) érkezteti a beérkező szállítói számlákat, ezekről a szakmai informatikai rendszerben szállítói analitikát vezet, szükség esetén a megrendelésekkel a rendszerben összerendeli, és teljesíti a kifizetéseket,
s) intézi a külföldi kiküldetésekkel kapcsolatos pénzfelvételt és elszámoltatást, végzi a devizautalásokkal és adatszolgáltatásokkal kapcsolatos ügyintézést.

2.2.2. A Pénzügyi és Számviteli Főosztály egyéb feladatai körében
a) meghatározza a feladat- és hatáskörét érintő beszerzési igények szakmai elvárásait és a beszerzési tervhez határidőben megadja a beszerzési igényeit,
b) gondozza az ONYF honlapjára, valamint intranet hálózatára felkerülő, feladat- és hatáskörébe tartozó tájékoztatókat, szakmai anyagokat,
c) előkészíti a feladat- és hatáskörébe tartozó normatív utasításokat és szabályzatokat,
d) eleget tesz a törvényi előírásokból adódó adatszolgáltatási kötelezettségének,
e) közreműködik a kontrolling rendszer és a minőségbiztosítási rendszer kialakításával és működtetésével kapcsolatos feladatok ellátásában,
f) közreműködik az ONYF projektjeinek megvalósításában.

2.3. Központi Beszerzési és Vagyonkezelési Főosztály

2.3.1. A Központi Beszerzési és Vagyonkezelési Főosztály beszerzési feladatai körében
a) irányítja a beszerzési folyamatok megvalósítását, a NYUFIG-gal kialakított feladatmegosztás szerint ellátja a beruházási és beszerzési feladatokat,
b) előkészíti és lebonyolítja az áruk, eszközök és szolgáltatások beszerzését, az érintett szakterület munkatársainak, szakértőinek a közreműködésével lefolytatja a beszerzésekhez kapcsolódó engedélyeztetési, közbeszerzési eljárásokat, és előkészíti a beszerzésekhez kapcsolódó szerződéseket,
c) ellátja a közbeszerzési eljárásokhoz kapcsolódó koordinációs, adminisztrációs és nyilvántartási feladatokat,
d) elkészíti és gondozza az ONYF beszerzési és közbeszerzési tervét,
e) intézi a beszerzési, közbeszerzési tevékenységhez szükséges engedélyeket, kapcsolatot tart az érintett szervekkel,
f) szükség szerint javaslatot tesz beszerzési csoport létrehozására, amennyiben a beszerzés, közbeszerzés tárgya, szakmai specifikációja vagy más jellemzője ezt indokolja,
g) közvetlenül kapcsolatot tart a felkért közbeszerzési tanácsadóval,
h) folyamatosan figyelemmel kíséri a nyitott kötelezettségvállalásokat,
i) biztosítja a folyóiratok, napilapok, szakkönyvek, közlönyök és egyéb kiadványok megrendelését, a beérkezett szakkönyveket átadja a könyvtár részére,
j) ellátja a gépjárművek beszerzésével, használatával, karbantartásával, javításával és üzemeltetésével kapcsolatos beszerzési feladatokat, lebonyolítja az ONYF és a NYUFIG gépjárműparkjának biztosításával kapcsolatos szerződéskötést,
k) lebonyolítja az üzemeltetési és vagyonkezelési tevékenységgel összefüggő beszerzéseket,
l) ellátja a központi szerződés-nyilvántartás folyamatos vezetését, a vonatkozó jogszabályok rendelkezései szerint gondoskodik a szerződések közzétételéről,
m) folyamatosan tájékoztatja a beszerzési igény bejelentésére jogosult szakterületet a szerződések lejárati idejéről és az egyéb, szerződésben foglalt határidőkről olyan időpontban, hogy az ebből eredő döntések, intézkedések – a vonatkozó jogszabályok előírásait figyelembe véve – megfelelő időben szabályszerűen meghozhatók, illetve megtehetők legyenek.

2.3.2. A Központi Beszerzési és Vagyonkezelési Főosztály vagyonkezelési, üzemeltetési és logisztikai irányítási feladatai körében
a) ellátja az Ny. Alap működési vagyonába tartozó vagyonelemek vagyonkezelésével kapcsolatos feladatokat, üzemelteti az ONYF és a NYUFIG által használt ingatlanokat, ellátja a fővárosi és megyei kormányhivatalok használatában lévő, az Ny. Alap működési vagyonát képező ingatlanokkal kapcsolatos vagyonkezelési feladatokat, előkészíti a tulajdonosi jogok gyakorlásához kapcsolódó döntéseket, és részt vesz a társasházi közgyűléseken,
b) a Közgazdasági és Költségvetési Főosztály bevonásával tervezi és szakmailag irányítja az Ny. Alap működési költségvetéséből finanszírozott beruházásokat és felújításokat,
c) meghatározza az üzemeltetési és vagyonkezelési tevékenységgel kapcsolatos beszerzési igények szakmai tartalmát,
d) szakmailag előkészíti az ONYF által üzemeltetett ingatlanokhoz kapcsolódó (kommunális, karbantartási) szerződéseket, folyamatosan kapcsolatot tart a kommunális szolgáltatókkal, naprakészen vezeti a felhasználást,
e) irányítja a karbantartók tevékenységét, felügyeli a karbantartási és üzemeltetési szerződésekben foglaltak végrehajtását, a takarítási és őrző-védő szolgáltatásokat, valamint nyilvántartja a teljesítés ellenőrzéséhez szükséges adatokat,
f) ellátja az ONYF által üzemeltetett ingatlanok beléptető rendszerének beléptető kártyáival kapcsolatos feladatokat (kiadás, visszavételezés, nyilvántartás, adatszolgáltatás),
g) az integrált pénzügyi, költségvetési és humánpolitikai rendszerben meghatározottaknak megfelelően ellátja a raktárra vételezést, felhasználásra kiadást, valamint biztosítja az ONYF írószerraktárát, műszakianyag-raktárát és bútorraktárát,
h) gondoskodik az irattárak műszaki üzemeltetéséről, folyamatos kapcsolatot tart az irattárat kezelő szervezettel,
i) ellátja az épületen belüli költözés koordinálásával, technikai előkészítésével kapcsolatos feladatokat, vezeti az épület-nyilvántartást és az irodahelyiségekben dolgozók nyilvántartását,
j) elvégzi a főleltárosi feladatokat, felügyeli az alleltárosok munkáját és elvégzi az évközi eszközmozgások bizonylatolását,
k) megtervezi és ellenőrzi a mozgósítási, tűzvédelmi, munkavédelmi és rendészeti tevékenységet,
l) koordinálja a bérleti szerződések megkötését (különösen konyha, büfé, tetőantenna),
m) központilag biztosítja a gépjárművek használatával, karbantartásával, javításával és üzemeltetésével kapcsolatos nyilvántartási és adminisztrációs feladatok ellátását,
n) központilag ellátja az ONYF és a NYUFIG logisztikai irányítását, megalkotja a központi logisztikai stratégiát.

2.3.3. A Központi Beszerzési és Vagyonkezelési Főosztály egyéb feladatai körében
a) ellátja az ONYF meghatározott pénzügyi központjai tekintetében a feladat- és hatáskörébe tartozó keretgazdálkodási feladatokat,
b) gondozza az ONYF honlapjára, valamint intranet hálózatára felkerülő, feladat- és hatáskörébe tartozó tájékoztatókat, szakmai anyagokat,
c) előkészíti a feladat- és hatáskörébe tartozó normatív utasításokat és szabályzatokat,
d) közreműködik a kontrolling rendszer és a minőségbiztosítási rendszer kialakításával és működtetésével kapcsolatos feladatok ellátásában,
e) közreműködik az ONYF projektjeinek a megvalósításában.

3. Az informatikai főigazgató-helyettes irányítása alá tartozó szervezeti egységek

3.1. Stratégiai és Fejlesztési Főosztály

3.1.1. A Stratégiai és Fejlesztési Főosztály stratégiai, fejlesztési és minőségbiztosítási feladatai körében
a) felel az ONYF és a NYUFIG informatikai stratégiájának kialakításáért és aktualizálásáért,
b) irányítja, felügyeli és összehangolja a nyugdíjbiztosítási igazgatási szervek informatikai fejlesztési tevékenységét, felelős az informatikai fejlesztések nyugdíjszakmai és informatikai stratégiának megfelelő végrehajtásáért,
c) koordinálja a nyugdíjbiztosítási igazgatási szervek informatikai területeinek szakmai tevékenységét, kapcsolatot tart és együttműködik a kormányzati informatika megvalósításáért felelős szervekkel és a nyugdíjbiztosítási igazgatóságokat érintő ágazati informatikai kérdésekben a fővárosi és megyei kormányhivatalokkal, meghatározza az informatikai együttműködés formáját, javaslatot tesz az együttműködésben résztvevők körére,
d) felelős a központi nyugdíjbiztosítási alkalmazások fejlesztéséért,
e) felelős a fejlesztések architektúra-tervezéséért,
f) rendszertervek készítésével közreműködik az ügyviteli folyamatok informatikai támogatásának tervezésében, szerepkörei és felelősségei meghatározásában, valamint az automatizálható részek felderítésében,
g) biztosítja az infrastruktúrafejlesztési feladatok megvalósítását, azokat javaslatok, döntés-előkészítő tanulmányok készítésével előkészíti,
h) új felhasználói igény esetén elvégzi az igény elemzését, amelynek során műszaki koncepciótervet, ütemtervet, erőforrástervet és költségtervet készít a döntés-előkészítés és jóváhagyás támogatásának érdekében, a követelményspecifikáció alapján részt vesz a tervezésben, koordinálja az igényspecifikáció és – a specifikáció elfogadását követően – az igény jóváhagyásának a folyamatát,
i) közreműködik az informatikai fejlesztésekkel összefüggésben a beruházások és beszerzések előkészítésében, megadja a beszerzések és beruházások tervezéséhez szükséges adatokat, kezdeményezi a fejlesztésekhez szükséges szerződések megkötését, karbantartását és nyomon követi ezek teljesítését, valamint felelős e szerződések megfelelő végrehajtatásáért és ellenőrzéséért,
j) monitorozza a fejlesztésekkel szemben támasztott minőségi előírások teljesülését, felelős a fejlesztéssel összefüggő minőségbiztosítási feladatok megvalósításáért,
k) a fejlesztések státuszát naprakészen karbantartja, elkészíti az előrehaladási jelentéseket, és rendszeresen beszámol a fejlesztések státuszáról,
l) részt vesz az informatikai fejlesztések infrastruktúratesztjeiben, biztosítja a tesztekhez szükséges megfelelő környezetet, részt vesz az új alkalmazásokhoz, illetve a verzióváltásokhoz kapcsolódó átvételi tesztekben, részt vesz az ügymenet-folytonossággal összefüggő tesztek végrehajtásában, a tesztek kiértékelésében, a megrendelő ügyviteli egységgel egyeztetett többszintű teszteredmények értékelését és vezető általi engedélyezését követően kiadja a futtatási engedélyeket,
m) kezdeményezi az elkészített rendszerüzemeltetés átadását, felelős az átadás és a fejlesztett rendszer dokumentáltságáért,
n) végrehajtja a hatáskörében fejlesztett szoftverek és szoftverkomponensek felügyeletét, verziókövetését, a leszállított forráskódok és a kapcsolódó dokumentáció nyilvántartását, a hibák javítását, a garanciák érvényesítését, valamint a rendszer-programozói feladatok végzését (telepítés, áttelepítés, programjavítások átvezetése, verzióváltás, paraméterezés, testre szabás, rendszerhangolás, hibaelhárítás),
o) végrehajtja a jogszabályváltozásokból eredő, a szakigazgatási területek által megfogalmazott informatikai fejlesztési feladatokat,
p) közreműködik az ONYF projektjeinek informatikai megvalósításában, a projektdokumentumok véleményezésében,
q) az általa felügyelt adatbázisokból lekérdezéseket készít, gondoskodik a lekérdezett adatok megjelenítéséről,
r) igény esetén részt vesz a felhasználók képzésében, oktatásában,
s) irányítja az informatikai szolgáltatás portfoliójának kialakításával, karbantartásával és minőségi követelményeinek meghatározásával, korszerűsítésével kapcsolatos tevékenységet, javaslatokat dolgoz ki a fejlesztési technológiai újítások alkalmazására, valamint a fejlesztésekkel kapcsolatos minőségbiztosítási szabályzatokra,
t) fogadja a hatáskörébe utalt tevékenységekhez kapcsolódó, a felhasználói területekről érkező igényeket, kezeli, koordinálja és szükség szerint nyomon követi azok megoldását, fejlesztői támogatást nyújt a hibaelhárításhoz és az alkalmazásüzemeltetési tevékenységhez,
u) üzemeltetésre előkészíti a folyósítási alkalmazásokat.

3.1.2. A Stratégiai és Fejlesztési Főosztály informatikai biztonsági feladatai körében
a) elkészíti és fejleszti a nyugdíjbiztosítási ágazat informatikai biztonsági politikáját és stratégiáját, meghatározza a nyugdíjbiztosítási igazgatási szervek informatikai biztonsági feladatait,
b) irányítja a nyugdíjbiztosítási ágazat jogszabályokban meghatározott informatikai biztonsági feladatainak végrehajtását,
c) meghatározza az informatikai biztonsági rendszerek minőségi indikátorait, a monitorozás időszakait és módszertanát,
d) közreműködik az adatbiztonsági és adatvédelmi kérdések megoldásában, segítséget nyújt a döntések meghozatalához,
e) előkészíti a nyugdíjbiztosítási igazgatási szervek informatikai rendszereinek jogosultságkezelési szabályzatát, felügyeli az informatikai rendszerek jogosultság-kezelésével kapcsolatos eljárási rendnek a jogszabályoknak, valamint szabályzatoknak való megfelelőségét, elvégzi a jogosultságok engedélyezésének, módosításának és visszavonásának döntésre történő előkészítését, továbbá naprakész nyilvántartást vezet a jogosultságokról,
f) a főosztály keretében működő informatikai biztonsági felelős a főigazgató közvetlen irányításával személyesen felel a biztonsági követelmények betartásáért, az informatikai biztonsági felelős e feladatának ellátása körében más vezető által nem utasítható.

3.1.3. Stratégiai és Fejlesztési Főosztály az egyéb feladatai körében
a) kapcsolattartói feladatokat lát el az informatikai terület és a nyugdíjszakmai területek képviselői között,
b) előkészíti a feladat- és hatáskörébe tartozó normatív utasításokat és szabályzatokat,
c) közreműködik a kontrolling rendszer és a minőségbiztosítási rendszer kialakításával és működtetésével kapcsolatos feladatok ellátásában.

3.2. Informatikai Működtetési Főosztály

3.2.1. Az Informatikai Működtetési Főosztály a nyugdíjbiztosítási igazgatási szervek részére nyújtott informatikai működtetési feladatai körében:
a) irányítja, felügyeli és összehangolja a nyugdíjbiztosítási igazgatási szervek informatikai üzemeltetési tevékenységét,
b) ellátja a nyugdíjbiztosítási ágazat tevékenységét támogató informatikai infrastruktúrák, alkalmazói rendszerek biztonságos, szakszerű üzemeltetését, illetve az ezzel összefüggő feladatokat,
c) közreműködik az üzemeltetési eljárások és szolgáltatások kialakításában, karbantartásában, valamint gondoskodik a hatáskörébe utalt rendszerek tekintetében az üzemeltetési és alkalmazói környezet kialakításáról, testre szabásáról, támogatásáról,
d) gondoskodik az üzemeltetési dokumentációk meglétéről, előkészíti az üzemeltetésre vonatkozó normatív utasításokat, szabályzatokat és körleveleket,
e) felügyeli a hatáskörébe utalt informatikai környezet működését, és igény esetén részt vesz a felhasználók képzésében,
f) közreműködik az ONYF és a NYUFIG informatikai stratégiájának kialakításában,
g) közreműködik az informatikai infrastruktúrafejlesztésekben, javaslatokat, döntés-előkészítő tanulmányokat készíti, részt vesz az informatikai fejlesztések infrastruktúratesztjeiben, biztosítja a tesztekhez szükséges megfelelő környezetet, részt vesz a fejlesztések bevezetésében, felelős az informatikai fejlesztések üzemeltetésre történő átvételéért,
h) új felhasználói igény esetén a követelményspecifikáció alapján részt vesz a tervezésben,
i) részt vesz az ONYF által irányított projektek informatikai megvalósításában és a projektdokumentumok véleményezésében,
j) részt vesz az új alkalmazásokhoz, illetve a verzióváltásokhoz kapcsolódó átvételi tesztekben, felelős az ügymenet-folytonossággal összefüggő tesztek végrehajtásáért,
k) az informatikai üzemeltetés tekintetében jelzi a szükséges fejlesztési és beszerzési igényeket, elkészíti a szükséges alkatrészek, anyagok, szerszámok és műszerek beszerzési javaslatát, közreműködik az informatikai beruházások és beszerzések előkészítésében, beruházásokat, hardver-, illetve szoftvermódosításokat javasol a hatékonyabb üzemeltetési feltételek megteremtése érdekében, valamint megadja a beszerzések és beruházások tervezéséhez szükséges adatokat,
l) kezdeményezi az üzemeltetéshez szükséges szerződések megkötését, karbantartását és nyomon követi ezek teljesítését, valamint gondoskodik az új berendezések rendszerbe történő integrálásáról, dokumentálásáról,
m) felelős az egységes központi jogosultság- és felhasználói adatkezelés és -nyilvántartás informatikai üzemeltetési feltételeinek biztosításáért,
n) az általa felügyelt adatbázisokból lekérdezéseket készít, gondoskodik a lekérdezett adatok megjelenítéséről, elvégzi az esedékes adatfeldolgozásokat,
o) irányítja a NYUFIG informatikai adatkezelési műveleteit,
p) gondoskodik az informatikai adatbázisok logikai és fizikai tervezéséről,
q) közreműködik a szolgáltatási szint mérési eljárásainak, módszereinek kidolgozásában, folyamatosan monitorozza az üzemeltetést érintő minőségi előírások teljesülését, intézkedéseket kezdeményez a minőség javítására, javaslatot tesz az üzemeltetéshez szükséges monitoring eszközökre, és felelős ezek működtetéséért,
r) közreműködik az informatikai szolgáltatás portfolió kialakításában, karbantartásában, minőségi követelményeinek meghatározásában, korszerűsítésében, részt vesz az informatikai, technológiai újítások alkalmazására vonatkozó javaslatok kidolgozásában,
s) fogadja a hatáskörébe utalt tevékenységekhez kapcsolódó, a felhasználói területekről érkező igényeket, kezeli és koordinálja azok megoldását, illetve szükség szerint továbbítja ezeket a Stratégiai és Fejlesztési Főosztálynak, közreműködik a hibaelhárításban, továbbá felelős a felhasználó támogatási feladatok (Help Desk) biztosításáért,
t) a jelentősebb informatikai beavatkozást igénylő hibaelhárítási tevékenységek során nyomon követi a hibaelhárítás menetét, indokolt esetben a működési területén belül intézkedik az informatikai szolgáltatás helyreállítása érdekében,
u) a hatáskörébe utalt rendszerek tekintetében gondoskodik a beavatkozások, a hibajelenségek és azok elhárításának dokumentálásáról,
v) kezeli a programkönyvtárakat és a technikai állományokat (programok, technikai állományok élesítése, könyvtárak mentése, technikai állományok mentése), valamint elvégzi a feldolgozások és adathordozók nyilvántartását,
w) folyamatosan biztosítja a folyósítási lekérdező rendszerek üzemeltetését és felügyeletét,
x) végrehajtja a hatáskörébe utalt rendszerszoftverek, szoftverkomponensek és licencprogramok felügyeletét, verziókövetését, a hibák javítását, a garanciák érvényesítését, valamint a rendszer-programozói feladatok végzését (telepítés, áttelepítés, programjavítások átvezetése, verzióváltás, paraméterezés, testre szabás, rendszerhangolás, hibaelhárítás),
y) figyelemmel kíséri és nyilvántartja a tárolóeszközök lemezkiosztását.

3.2.2. Az Informatikai Működtetési Főosztály az egyéb feladatai körében
a) biztosítja a nyugdíjbiztosítási igazgatási szervek géptermeinek összehangolt működtetését,
b) gondoskodik a géptermi folyamatok koordinálásáról és megvalósításáról,
c) ügyeletet biztosít a tevékenységével kapcsolatosan,
d) közreműködik a kontrolling rendszer és a minőségbiztosítási rendszer kialakításával és működtetésével kapcsolatos feladatok ellátásában.

3. függelék52


A létszámok megoszlása az ONYF szervezeti egységei között

Főigazgató

1. Jogi, Igazgatási és Humánpolitikai Főosztály
2. Hatósági Főosztály
3. Nyugdíjjogi, Szabályozási és Nyugdíj-szakigazgatási Főosztály
4. Nyilvántartás-szabályozási és -felügyeleti Főosztály
5. Ellenőrzési Főosztály

150 fő

Pénzügyi-gazdasági főigazgató-helyettes

1. Közgazdasági és Költségvetési Főosztály
2. Pénzügyi és Számviteli Főosztály
3. Központi Beszerzési és Vagyonkezelési Főosztály

90 fő

Informatikai
főigazgató-helyettes

1. Stratégiai és Fejlesztési Főosztály
2. Informatikai Működtetési Főosztály

70 fő

4. függelék


Vagyonnyilatkozat-tételi kötelezettséggel járó munkakörök

Az egyes vagyonnyilatkozat-tételi kötelezettségekről szóló 2007. évi CLII. törvény 3. § (1) és (2) bekezdésében foglaltak alapján az alábbi munkakört betöltők, illetve feladatot ellátók kötelezettek vagyonnyilatkozat tételére:
a) vezető beosztású kormánytisztviselő,
b) jogszabály alapján „C” típusú nemzetbiztonsági ellenőrzésre köteles fontos és bizalmas munkakört betöltő alkalmazott,
c) nyugdíjbiztosítási hatósági ügyben önállóan javaslattételre, döntésre vagy ellenőrzésre jogosult kormánytisztviselő,
d) közbeszerzési eljárás során önállóan javaslattételre, döntésre vagy ellenőrzésre jogosult kormánytisztviselő,
e) költségvetési vagy egyéb pénzeszközök felett önállóan javaslattételre, döntésre vagy ellenőrzésre jogosult kormánytisztviselő,
f) az Ny. Alap ellátási és működési vagyonával való gazdálkodás tekintetében önállóan javaslattételre, döntésre vagy ellenőrzésre jogosult kormánytisztviselő,
g) az Ny. Alap előirányzatai tekintetében önállóan javaslattételre, döntésre vagy ellenőrzésre jogosult kormánytisztviselő.

5. függelék53


A munkáltatói jogkörök gyakorlásának rendje

1. A munkáltatói jogkörök gyakorlása az ONYF főigazgatója és a főigazgató-helyettesek tekintetében

Munkáltatói jogkörök

Miniszterelnök

Emberi erőforrások minisztere

Főigazgató

Kinevezés és felmentés

– a főigazgató tekintetében

– javaslatot tesz a miniszterelnöknek a főigazgató kinevezésére és felmentésére
– főigazgató-helyettesek tekintetében gyakorolja a kinevezési és felmentési jogkört

– javaslatot tesz az emberi erőforrások miniszterének a főigazgató-helyettesek kinevezésére és felmentésére

Egyéb munkáltatói jogkörök

 

– a főigazgató tekintetében

– a főigazgató-helyettesek tekintetében



2. A munkáltatói jogkörök gyakorlása az ONYF egyéb vezető, nem vezető beosztású kormánytisztviselői, kormányzati ügykezelői és munkavállalói tekintetében

Munkáltatói jogkörök

Főigazgató

Főigazgató-helyettes

Főosztályvezető

Kinevezés, felmentés, fegyelmi és kártérítési jogkörök

– főosztályvezető, főosztályvezető-helyettes, osztályvezető tekintetében
– belső ellenőr tekintetében
– a főigazgató munkáját közvetlenül segítő kormánytisztviselők, kormányzati ügykezelők és a Munka Törvénykönyve (a továbbiakban: Mt.) hatálya alá tartozó munkavállalók tekintetében

– a főigazgató-helyettes munkáját közvetlenül segítő kormánytisztviselők, kormányzati ügykezelők és az Mt. hatálya alá tartozó munkavállalók tekintetében

– az önálló szervezeti egység nem vezető vagy nem belső ellenőr beosztású kormánytisztviselője, kormányzati ügykezelője és az Mt. hatálya alá tartozó munkavállalója tekintetében

Új beosztás, áthelyezés, átirányítás elrendelése

– főosztályvezető, főosztályvezető-helyettes, osztályvezető tekintetében
– belső ellenőr tekintetében
– a főigazgató munkáját közvetlenül segítő kormánytisztviselők, kormányzati ügykezelők és az Mt. hatálya alá tartozó munkavállalók tekintetében

– a főigazgató-helyettes munkáját közvetlenül segítő kormánytisztviselők, kormányzati ügykezelők és az Mt. hatálya alá tartozó munkavállalók tekintetében

– az önálló szervezeti egység nem vezető vagy nem belső ellenőr beosztású kormánytisztviselője, kormányzati ügykezelője és az Mt. hatálya alá tartozó munkavállalója tekintetében

Minősítés, teljesítményértékelés

– az irányítása alá tartozó szervezeti egység főosztályvezetője tekintetében
– a főigazgató munkáját közvetlenül segítő kormánytisztviselők, kormányzati ügykezelők és az Mt. hatálya alá tartozó munkavállalók tekintetében

– az irányítása alá tartozó szervezeti egység főosztályvezetője tekintetében
– a főigazgató-helyettes munkáját közvetlenül segítő kormánytisztviselők, kormányzati ügykezelők és az Mt. hatálya alá tartozó munkavállalók tekintetében

– az irányítása alá tartozó főosztályvezető-helyettes és osztályvezető, nem vezető beosztású kormánytisztviselő, kormányzati ügykezelő és az Mt. hatálya alá tartozó munkavállaló tekintetében

Munkavégzésre irányuló egyéb jogviszony engedélyezése

– valamennyi kormánytisztviselő, kormányzati ügykezelő és az Mt. hatálya alá tartozó munkavállaló tekintetében

 

 

Kiküldetés, túlmunka, helyettesítés és munkakörbe nem tartozó munkavégzés elrendelése

– az irányítása alá tartozó szervezeti egység főosztályvezetője tekintetében
– a főigazgató munkáját közvetlenül segítő kormánytisztviselők, kormányzati ügykezelők és az Mt. hatálya alá tartozó munkavállalók tekintetében

– az irányítása alá tartozó szervezeti egység főosztályvezetője tekintetében
– a főigazgató-helyettes munkáját közvetlenül segítő kormánytisztviselők, kormányzati ügykezelők és az Mt. hatálya alá tartozó munkavállalók tekintetében

– az irányítása alá tartozó főosztályvezető-helyettes és osztályvezető, nem vezető beosztású kormánytisztviselő, kormányzati ügykezelő és az Mt. hatálya alá tartozó munkavállaló tekintetében

Öt munkanapot meghaladó igazolt távollét és fizetés nélküli szabadság engedélyezése

– valamennyi kormánytisztviselő, kormányzati ügykezelő és az Mt. hatálya alá tartozó munkavállaló tekintetében

 

 

Öt munkanapot meg nem haladó igazolt távollét és fizetés nélküli szabadság engedélyezése

– a főosztályvezető, a főosztályvezető-helyettes, az osztályvezető tekintetében
– belső ellenőr tekintetében
– a főigazgató munkáját közvetlenül segítő kormánytisztviselők, kormányzati ügykezelők és az Mt. hatálya alá tartozó munkavállalók tekintetében

– a főigazgató-helyettes munkáját közvetlenül segítő kormánytisztviselők, kormányzati ügykezelők és az Mt. hatálya alá tartozó munkavállalók tekintetében

– az önálló szervezeti egység nem vezető vagy nem belső ellenőr beosztású kormánytisztviselője, ügykezelője és az Mt. hatálya alá tartozó munkavállalója tekintetében

Szabadság, tanulmányi szabadság kiadása

– az irányítása alá tartozó szervezeti egység főosztályvezetője tekintetében
– a főigazgató munkáját közvetlenül segítő kormánytisztviselők, kormányzati ügykezelők és az Mt. hatálya alá tartozó munkavállalók tekintetében

– az irányítása alá tartozó szervezeti egység főosztályvezetője tekintetében
– a főigazgató-helyettes munkáját közvetlenül segítő kormánytisztviselők, kormányzati ügykezelők és az Mt. hatálya alá tartozó munkavállalók tekintetében

– az irányítása alá tartozó főosztályvezető-helyettes és osztályvezető, nem vezető beosztású kormánytisztviselő, kormányzati ügykezelő és az Mt. hatálya alá tartozó munkavállaló tekintetében

Alapilletmény módosítása és jutalmazás

– valamennyi vezető és nem vezető beosztású kormánytisztviselő, kormányzati ügykezelő és az Mt. hatálya alá tartozó munkavállaló tekintetében

– javaslattétel az irányítása alá tartozó szervezeti egység főosztályvezetője tekintetében és a főigazgató-helyettes munkáját közvetlenül segítő kormánytisztviselők, kormányzati ügykezelők és az Mt. hatálya alá tartozó munkavállalók tekintetében

– javaslattétel az irányítása alá tartozó főosztályvezető-helyettes és osztályvezető, nem vezető beosztású kormánytisztviselő, kormányzati ügykezelő és az Mt. hatálya alá tartozó munkavállaló tekintetében (nem közvetlenül a főigazgató alá rendelt szervezeti egységeknél a főigazgató-helyettes útján)

Egyéb munkáltatói jogkörök

– az irányítása alá tartozó szervezeti egység főosztályvezetője tekintetében
– a főigazgató munkáját közvetlenül segítő kormánytisztviselők, kormányzati ügykezelők és az Mt. hatálya alá tartozó munkavállalók tekintetében

– az irányítása alá tartozó szervezeti egység főosztályvezetője tekintetében
– a főigazgató-helyettes munkáját közvetlenül segítő kormánytisztviselők, kormányzati ügykezelők és az Mt. hatálya alá tartozó munkavállalók tekintetében

– az irányítása alá tartozó főosztályvezető-helyettes és osztályvezető, nem vezető beosztású kormánytisztviselő, kormányzati ügykezelő és az Mt. hatálya alá tartozó munkavállaló tekintetében

6. függelék


Az ONYF alaptevékenységét meghatározó fontosabb jogszabályok

1. A szervezeti felépítésre, jogállásra, működésre és gazdálkodásra vonatkozó fontosabb jogszabályok

– a társadalombiztosítás pénzügyi alapjairól és azok 1993. évi költségvetéséről szóló 1992. évi LXXXIV. törvény
– a társadalombiztosítás pénzügyi alapjainak és a társadalombiztosítás szerveinek állami felügyeletéről szóló 1998. évi XXXIX. törvény
– az állami vagyonról szóló 2007. évi CVI. törvény és az állami vagyonnal való gazdálkodásról szóló 254/2007. (X. 4.) Korm. rendelet
– a központi államigazgatási szervekről, valamint a Kormány tagjai és az államtitkárok jogállásáról szóló 2010. évi XLIII. törvény
– a fővárosi és megyei kormányhivatalokról, valamint a fővárosi és megyei kormányhivatalok kialakításával és a területi integrációval összefüggő törvénymódosításokról szóló 2010. évi CXXVI. törvény, valamint a fővárosi és megyei kormányhivatalokról szóló 288/2010. (XII. 21.) Korm. rendelet
– a nemzeti adatvagyon körébe tartozó nyilvántartások fokozottabb védelméről szóló 2010. évi CLVII. törvény és a nemzeti adatvagyon körébe tartozó állami nyilvántartások adatfeldolgozásának biztosításáról szóló 38/2011. (III. 22.) Korm. rendelet
– a közbeszerzésekről szóló 2011. évi CVIII. törvény, a közbeszerzések központi ellenőrzéséről és engedélyezéséről szóló 46/2011. (III. 25.) Korm. rendelet, a központosított közbeszerzési rendszerről, valamint a központi beszerző szervezet feladat- és hatásköréről szóló 168/2004. (V. 25.) Korm. rendelet, a büntetés-végrehajtási szervezet részéről a központi államigazgatási szervek és a rendvédelmi szervek irányában fennálló egyes ellátási kötelezettségekről, a termékek és szolgáltatások átadás-átvételének és azok ellentételezésének rendjéről szóló 44/2011. (III. 23.) Korm. rendelet
– az információs önrendelkezési jogról és az információszabadságról szóló 2011. évi CXII. törvény
– az államháztartásról szóló 2011. évi CXCV. törvény, valamint a végrehajtásáról szóló 368/2011. (XII. 31.) Korm. rendelet
– a nemzeti vagyonról szóló 2011. évi CXCVI. törvény
– a közszolgálati tisztviselőkről szóló 2011. évi CXCIX. törvény
– az Országos Nyugdíjbiztosítási Főigazgatóságról szóló 289/2006. (XII. 23.) Korm. rendelet
– a költségvetési szervek belső kontrollrendszeréről és belső ellenőrzéséről szóló 370/2011. (XII. 31.) Korm. rendelet

2. A szakmai feladatellátásra vonatkozó fontosabb jogszabályok

– a társadalombiztosítási nyugellátásról szóló 1997. évi LXXXI. törvény és a végrehajtásáról szóló 168/1997. (X. 6.) Korm. rendelet
– a kárpótlási jegyek életjáradékra váltásáról szóló1992. évi XXXI. törvény
– a bányászatról szóló 1993. évi XLVIII. törvény
– a polgármesteri tisztség ellátásának egyes kérdéseiről és az önkormányzati képviselők tiszteletdíjáról szóló 1994. évi LXIV. törvény és a polgármester öregségi nyugdíja, valamint közszolgálati járadéka megállapításáról és folyósításáról szóló 209/2006. (X. 17.) Korm. rendelet
– a társadalombiztosítás ellátásaira és a magánnyugdíjra jogosultakról, valamint e szolgáltatások fedezetéről szóló 1997. évi LXXX. törvény és a végrehajtásáról szóló 195/1997. (XI. 5.) Korm. rendelet
– a kötelező egészségbiztosítás ellátásairól szóló 1997. évi LXXXIII. törvény és a végrehajtásáról szóló 217/1997. (XII. 1.) Korm. rendelet
– a Kiváló Művész, az Érdemes Művész és a Népművészet Mestere járadékáról szóló 2004. évi CVI. törvény, továbbá a Kiváló Művész, az Érdemes Művész, valamint a Népművészet Mestere járadék folyósításáról szóló 374/2004. (XII. 26.) Korm. rendelet
– a közigazgatási hatósági eljárás és szolgáltatás általános szabályairól szóló 2004. évi CXL. törvény
– az előadó-művészeti szervezetek támogatásáról és sajátos foglalkoztatási szabályairól szóló 2008. évi XCIX. törvény
– a korhatár előtti öregségi nyugdíjak megszüntetéséről, a korhatár előtti ellátásról és a szolgálati járandóságról szóló 2011. évi CLXVII. törvény, valamint a korhatár előtti ellátás, a szolgálati járandóság, a balettművészeti életjáradék és az átmeneti bányászjáradék eljárási szabályairól, valamint egyes kapcsolódó kormányrendeletek módosításáról szóló 333/2011. (XII. 29.) Korm. rendelet
– a megváltozott munkaképességű személyek ellátásairól és egyes törvények módosításáról szóló 2011. évi CXCI. törvény, valamint a megváltozott munkaképességű személyek ellátásaival kapcsolatos eljárási szabályokról szóló 327/2011. (XII. 29.) Korm. rendelet
– a rokkantsági járadékról szóló 83/1987. (XII. 27.) MT rendelet
– az 1945 és 1963 között törvénysértő módon elítéltek, az 1956-os forradalommal és szabadságharccal összefüggésben elítéltek, valamint a korábbi nyugdíjcsökkentés megszüntetéséről, továbbá az egyes személyes szabadságot korlátozó intézkedések hatálya alatt állt személyek társadalombiztosítási és munkajogi helyzetének rendezéséről szóló 93/1990. (XI. 21.) Korm. rendelet
– egyes bányászati dolgozók társadalombiztosítási kedvezményeiről szóló 23/1991. (II. 9.) Korm. rendelet
– az 1938–1945 közötti időszakban faji vagy nemzetiségi hovatartozás, illetőleg a nácizmus elleni magatartásuk miatt deportált, munkaszolgálatot teljesített vagy egyéb személyes szabadság korlátozása alatt állt személyek társadalombiztosítási és munkajogi helyzetének rendezéséről szóló 74/1991. (VI. 10.) Korm. rendelet
– egyes nyugdíjjogi hátrányok enyhítéséről szóló 141/1992. (X. 22.) Korm. rendelet
– az 1951 és 1956 közötti időszakban politikai okból hátrányos megkülönböztetéssel járó katonai munkaszolgálatot teljesített személyek társadalombiztosítási és munkajogi helyzetének rendezéséről szóló 174/1992. (XII. 29.) Korm. rendelet
– a nemzeti helytállásért elnevezésű pótlék bevezetéséről szóló 173/1995. (XII. 27.) Korm. rendelet
– az egyes, tartós időtartamú szabadságelvonást elszenvedettek részére járó juttatásról szóló 267/2000. (XII. 26.) Korm. rendelet
– a szépkorúak jubileumi köszöntéséről szóló 255/2008. (X. 21.) Korm. rendelet
1

Az utasítást a 19/2015. (VI. 8.) EMMI utasítás 4. §-a hatályon kívül helyezte 2015. június 9. napjával.

2

A 4. § a 2010: CXXX. törvény 12. § (2) bekezdése alapján hatályát vesztette.

3

A Melléklet 1. § (1) bekezdése a 12/2013. (III. 29.) EMMI utasítás 1. §-a szerint módosított szöveg.

4

A Melléklet 1. § (2) bekezdése a 12/2013. (III. 29.) EMMI utasítás 1. §-ával megállapított szöveg.

5

A Melléklet 1. § (3) bekezdése a 12/2013. (III. 29.) EMMI utasítás 1. §-a szerint módosított szöveg.

6

A Melléklet 2. alcím címe a 12/2013. (III. 29.) EMMI utasítás 1. §-a szerint módosított szöveg.

7

A Melléklet 2. § (1) bekezdés c) pontját a 12/2013. (III. 29.) EMMI utasítás 1. §-a hatályon kívül helyezte.

8

A Melléklet 2. § (2) bekezdése a 12/2013. (III. 29.) EMMI utasítás 1. §-ával megállapított szöveg.

9

A Melléklet 2. § (3) bekezdése a 12/2013. (III. 29.) EMMI utasítás 1. §-a szerint módosított szöveg.

10

A Melléklet 2. § (4) bekezdése a 12/2013. (III. 29.) EMMI utasítás 1. §-ával megállapított szöveg.

11

A Melléklet 2. § (5) bekezdése a 12/2013. (III. 29.) EMMI utasítás 1. §-ával megállapított szöveg.

12

A Melléklet 2. § (6) bekezdése a 12/2013. (III. 29.) EMMI utasítás 1. §-a szerint módosított szöveg.

13

A Melléklet 3. § (1) bekezdése a 12/2013. (III. 29.) EMMI utasítás 1. §-ával megállapított szöveg.

14

A Melléklet 3. § (2) bekezdése a 12/2013. (III. 29.) EMMI utasítás 1. §-ával megállapított szöveg.

15

A Melléklet 5. § (2) bekezdés b) pontja a 12/2013. (III. 29.) EMMI utasítás 1. §-ával megállapított szöveg.

16

A Melléklet 5. § (2) bekezdés c) pontja a 12/2013. (III. 29.) EMMI utasítás 1. §-a szerint módosított szöveg.

17

A Melléklet 5. § (2) bekezdés g) pontja a 12/2013. (III. 29.) EMMI utasítás 1. §-a szerint módosított szöveg.

18

A Melléklet 5. § (2) bekezdés m) pontja a 12/2013. (III. 29.) EMMI utasítás 1. §-ával megállapított szöveg.

19

A Melléklet 5. § (3) bekezdése a 12/2013. (III. 29.) EMMI utasítás 1. §-ával megállapított szöveg.

20

A Melléklet 6. § (1) bekezdés i) pontja a 12/2013. (III. 29.) EMMI utasítás 1. §-a szerint módosított szöveg.

21

A Melléklet 7. § (1) bekezdés b) pontja a 12/2013. (III. 29.) EMMI utasítás 1. §-ával megállapított szöveg.

22

A Melléklet 7. § (1) bekezdés d) pontja a 12/2013. (III. 29.) EMMI utasítás 1. §-a szerint módosított szöveg.

23

A Melléklet 7. § (1) bekezdés e) pontja a 12/2013. (III. 29.) EMMI utasítás 1. §-a szerint módosított szöveg.

24

A Melléklet 7. § (1) bekezdés k) pontját a 12/2013. (III. 29.) EMMI utasítás 1. §-a iktatta be.

25

A Melléklet 7. § (2) bekezdése a 12/2013. (III. 29.) EMMI utasítás 1. §-ával megállapított szöveg.

26

A Melléklet 8. § (1) bekezdés b) pontja a 12/2013. (III. 29.) EMMI utasítás 1. §-ával megállapított szöveg.

27

A Melléklet 8. § (1) bekezdés i) pontja a 12/2013. (III. 29.) EMMI utasítás 1. §-ával megállapított szöveg.

28

A Melléklet 8. § (1) bekezdés j) pontját a 12/2013. (III. 29.) EMMI utasítás 1. §-a iktatta be.

29

A Melléklet 8. § (1) bekezdés k) pontját a 12/2013. (III. 29.) EMMI utasítás 1. §-a iktatta be.

30

A Melléklet 8. § (2) bekezdése a 12/2013. (III. 29.) EMMI utasítás 1. §-ával megállapított szöveg.

31

A Melléklet 8. § (3) bekezdését a 12/2013. (III. 29.) EMMI utasítás 1. §-a iktatta be.

32

A melléklet 9. § (2) bekezdés l) pontja a 12/2013. (III. 29.) EMMI utasítás 1. §-a szerint módosított szöveg.

33

A Melléklet 9. § (5) bekezdését a 12/2013. (III. 29.) EMMI utasítás 1. §-a hatályon kívül helyezte.

34

A Melléklet 11. § f) pontja a 12/2013. (III. 29.) EMMI utasítás 1. §-a szerint módosított szöveg.

35

A Melléklet 15. § (2) bekezdése a 12/2013. (III. 29.) EMMI utasítás 1. §-ával megállapított szöveg.

36

A Melléklet 15. § (4) bekezdése a 12/2013. (III. 29.) EMMI utasítás 1. §-a szerint módosított szöveg.

37

A Melléklet 15. § (6) bekezdése a 12/2013. (III. 29.) EMMI utasítás 1. §-a szerint módosított szöveg.

38

A Melléklet 18. § (2) bekezdése a 12/2013. (III. 29.) EMMI utasítás 1. §-ával megállapított szöveg.

39

A Melléklet 18. § (3) bekezdése a 12/2013. (III. 29.) EMMI utasítás 1. §-ával megállapított szöveg.

40

A Melléklet 18. § (4) bekezdése a 12/2013. (III. 29.) EMMI utasítás 1. §-ával megállapított szöveg.

41

A Melléklet 20. § (1) bekezdése a 12/2013. (III. 29.) EMMI utasítás 1. §-a szerint módosított szöveg.

42

A Melléklet 20. § (5) bekezdése a 12/2013. (III. 29.) EMMI utasítás 1. §-a szerint módosított szöveg.

43

A Melléklet 24. § (1) bekezdése a 12/2013. (III. 29.) EMMI utasítás 1. §-a szerint módosított szöveg.

44

A Melléklet 24. § (3) bekezdését a 12/2013. (III. 29.) EMMI utasítás 1. §-a hatályon kívül helyezte.

45

A Melléklet 27. §-a a 12/2013. (III. 29.) EMMI utasítás 1. §-ával megállapított szöveg.

46

A Melléklet 29. § (2) bekezdése a 12/2013. (III. 29.) EMMI utasítás 1. §-a szerint módosított szöveg.

47

A Melléklet 33. § (4) bekezdése a 12/2013. (III. 29.) EMMI utasítás 1. §-a szerint módosított szöveg.

48

A Melléklet 33. § (5) bekezdése a 12/2013. (III. 29.) EMMI utasítás 1. §-a szerint módosított szöveg.

49

A Melléklet 35. §-át a 12/2013. (III. 29.) EMMI utasítás 1. §-a hatályon kívül helyezte.

50

A Melléklet 1. függeléke a 12/2013. (III. 29.) EMMI utasítás 1. §-ával megállapított szöveg.

51

A Melléklet 2. függeléke a 12/2013. (III. 29.) EMMI utasítás 1. §-ával megállapított szöveg.

52

A Melléklet 3. függeléke a 12/2013. (III. 29.) EMMI utasítás 1. §-ával megállapított szöveg.

53

A Melléklet 5. függeléke a 12/2013. (III. 29.) EMMI utasítás 1. §-a szerint módosított szöveg.

  • Másolás a vágólapra
  • Nyomtatás
  • Hatályos
  • Már nem hatályos
  • Még nem hatályos
  • Módosulni fog
  • Időállapotok
  • Adott napon hatályos
  • Közlönyállapot
  • Indokolás
Jelmagyarázat Lap tetejére