• Tartalom

2/2012. (I. 13.) NEFMI utasítás

2/2012. (I. 13.) NEFMI utasítás

az Oktatási Hivatal Szervezeti és Működési Szabályzatának kiadásáról1

2012.01.14.

A központi államigazgatási szervekről, valamint a Kormány tagjai és az államtitkárok jogállásáról szóló 2010. évi XLIII. törvény 73. § (1) bekezdésében meghatározott hatáskörömben eljárva, figyelemmel a jogalkotásról szóló 2010. évi CXXX. törvény 23. § (2) bekezdésére, a következő utasítást adom ki:

1. § (1) Jelen utasítás mellékleteként kiadom az Oktatási Hivatal Szervezeti és Működési Szabályzatát.

(2) Jelen utasítás hatálybalépésével egyidejűleg az Oktatási Hivatal Szervezeti és Működési Szabályzatáról szóló 2/2007. (OK 9.) OKM utasítás hatályát veszti.

2. § Jelen utasítás a közzétételét követő napon lép hatályba.

Melléklet a 2/2012. (I. 13.) NEFMI utasításhoz


Az Oktatási Hivatal Szervezeti és Működési Szabályzata

I. FEJEZET
A HIVATAL JOGÁLLÁSA, ALAPADATAI

1. A Hivatal jogállása

1.1. Az Oktatási Hivatal (a továbbiakban: Hivatal) a központi államigazgatási szervekről, valamint a Kormány tagjai és az államtitkárok jogállásáról szóló 2010. évi XLIII. törvény, az Oktatási Hivatalról szóló 307/2006. (XII. 23.) Korm. rendelet, valamint az államháztartásról szóló törvény végrehajtásáról szóló 368/2011. (XII. 31.) Korm. rendelet szerint központi hivatal, önállóan működő és gazdálkodó központi költségvetési szerv.
1.2. A Hivatal irányítását az oktatásért felelős miniszter (a továbbiakban: miniszter) látja el.
1.3. A Hivatal szakmai felügyeletét a miniszter oktatási államtitkára látja el.
1.4. A Hivatalt elnök vezeti.
1.5. A Hivatal illetékessége – az Oktatási Hivatalról szóló 307/2006. (XII. 23.) Korm. rendelet 1. § (2) bekezdésében foglaltak figyelembevételével – Magyarország egész területére kiterjed.

2. A Hivatal alapadatai

a)

Hivatalos megnevezés:

Oktatási Hivatal

b)

Angol megnevezése:

Educational Authority

c)

Hivatalos rövidítése:

OH

d)

Létrehozó jogszabály:

az Oktatási Hivatalról szóló 307/2006. (XII. 23.) Korm. rendelet

e)

Alapítás időpontja:

2007. január 1.

f)

Többször módosított eredeti alapító okiratának száma, kelte:

17093-4/2006,

 

 

2006. december 28.

g)

Államháztartási nyilvántartási száma:

229726

h)

Kincstári nyilvántartási száma:

329727

i)

Székhelye:

1055 Budapest, Szalay u. 10–14.

j)

Telephelye:

1221 Budapest, Gyár u. 15.

k)

Postacím:

1363 Budapest, Pf. 19.

l)

Adószám:

15329729-2-41

m)

Kincstári előirányzat-felhasználási keretszámla száma:

10032000-00282637-00000000

n)

Bankkártya fedezeti számla:

10032000-00282637-00060004

o)

Lakáshitel támogatási számla száma:

11705008-20003940

p)

Általános forgalmi adó alanyiságának ténye:

általános forgalmi adó alanya

q)

Társadalombiztosítási azonosító:

1458710

r)

Központi telefonszáma:

(+36 1) 374-2100

s)

Központi fax:

(+36 1) 374-2499

t)

E-mail:

info@oh.gov.hu,

 

 

oh.kozpont@oh.gov.hu

u)

Weboldalának címe:

www.oh.gov.hu

A Hivatalhoz nem tartozik jogalanyisággal rendelkező részben önállóan működő vagy önállóan működő és gazdálkodó költségvetési szerv. A Hivatal vagyonkezelésébe, tulajdonosi jogkörébe gazdálkodó szervezet nem tartozik.

3. A Hivatal képviselete

3.1. A Hivatal jogi személy, általános képviseletét az elnök látja el.
3.2. Az elnök a képviseleti jogkör gyakorlását a jelen Szervezeti és Működés Szabályzat (a továbbiakban: Szabályzat), valamint az elnök által kiadott egyéb belső szabályzat keretei között, egyedi felhatalmazás alapján átruházhatja. A képviseletre adott felhatalmazás tovább nem ruházható.
3.3. A Hivatalt ügyfélként a bíróságok és más hatóságok előtti eljárásban – szükség esetén az érdekelt szervezeti egység bevonásával – a Hivatal Jogi és Igazgatási Főosztálya, vagy az elnök által meghatalmazott ügyvéd, jogtanácsos, vagy jogi végzettségű kormánytisztviselő képviseli.

II. FEJEZET
A HIVATAL TEVÉKENYSÉGE

1. A Hivatal szakmai alaptevékenységét az oktatási ágazatot közvetlenül vagy közvetve érintő jogszabályok határozzák meg, így különösen:
a) a közoktatás ágazati irányításával összefüggő feladatai tekintetében:
– a közoktatásról szóló 1993. évi LXXIX. törvényben,
– az Oktatási Hivatalról szóló 307/2006. (XII. 23.) Korm. rendeletben,
– az érettségi vizsga vizsgaszabályzatának kiadásáról szóló 100/1997. (VI. 13.) Korm. rendeletben,
b) közhiteles nyilvántartási feladata tekintetében:
– a közoktatásról szóló 1993. évi LXXIX. törvényben,
– a szakképzésről szóló 1993. évi LXXVI. törvényben, valamint a szakképzésről szóló 2011. évi CLXXXVII. törvényben,
– a felsőoktatásról szóló 2005. évi CXXXIX. törvényben, valamint a nemzeti felsőoktatásról szóló 2011. évi CCIV. törvényben,
– az egyesülési jogról, a közhasznú jogállásról, valamint a civil szervezetek működéséről és támogatásáról szóló 2011. évi CLXXV. törvényben,
– az Oktatási Hivatalról szóló 307/2006. (XII. 23.) Korm. rendeletben,
– a közoktatásról szóló 1993. évi LXXIX. törvény végrehajtásáról szóló 20/1997. (II. 13.) Korm. rendeletben,
– a felsőoktatásról szóló 2005. évi CXXXIX. törvény egyes rendelkezéseinek végrehajtásáról szóló 79/2006. (IV. 5.) Korm. rendeletben,
– a szakirányú továbbképzés szervezésének általános feltételeiről szóló 10/2006. (IX. 25.) OKM rendeletben,
c) hatósági, szabálysértési feladatai tekintetében (hatósági határozathozatal, hatósági ellenőrzés):
– a felsőoktatásról szóló 2005. évi CXXXIX. törvényben, valamint a nemzeti felsőoktatásról szóló 2011. évi CCIV. törvényben,
– a közoktatásról szóló 1993. évi LXXIX. törvényben,
– a szakképzésről szóló 1993. évi LXXVI. törvényben, valamint a szakképzésről szóló 2011. évi CLXXXVII. törvényben,
– szabálysértésekről szóló 1999. évi LXIX. törvényben,
– a külföldi bizonyítványok és oklevelek elismeréséről szóló 2001. évi C. törvényben,
– a felsőoktatásról szóló 2005. évi CXXXIX. törvény egyes rendelkezéseinek végrehajtásáról szóló 79/2006. (IV. 5.) Korm. rendeletben,
– a felsőoktatási intézmények felvételi eljárásairól szóló 237/2006. (XI. 27.) Korm. rendeletben,
– az Oktatási Hivatalról szóló 307/2006. (XII. 23.) Korm. rendeletben,
– a felsőoktatási alap- és mesterképzésről, valamint a szakindítás eljárási rendjéről szóló 289/2005. (XII. 22.) Korm. rendeletben,
– az idegennyelv-tudást igazoló államilag elismert nyelvvizsgáztatásról és a külföldön kiállított, idegennyelv- tudást igazoló nyelvvizsga-bizonyítványok Magyarországon történő honosításáról szóló 137/2008. (V. 16.) Korm. rendeletben,
– a közoktatásról szóló 1993. évi LXXIX. törvény végrehajtásáról szóló 20/1997. (II. 13.) Korm. rendeletben,
– az érettségi vizsga vizsgaszabályzatának kiadásáról szóló 100/1997. (VI. 13.) Korm. rendeletben,
– az egyes szabálysértésekről szóló 218/1999. (XII. 28.) Korm. rendeletben,
– a pedagógus-továbbképzésről, a pedagógus-szakvizsgáról, valamint a továbbképzésben részt vevők juttatásairól és kedvezményeiről szóló 277/1997. (XII. 22.) Korm. rendeletben,
– a külföldi bizonyítványok és oklevelek elismeréséről szóló 2001. évi C. törvény hatálya alá tartozó ügyekben eljáró hatóságok kijelöléséről, valamint a nyilatkozattételi kötelezettség alá eső szolgáltatások felsorolásáról szóló 33/2008. (II. 21.) Korm. rendeletben,
– a hallgatói hitelrendszerről és a Diákhitel Központról szóló 86/2006. (IV. 12.) Korm. rendeletben,
– a nevelési-oktatási intézmények működéséről szóló 11/1994. (VI. 8.) MKM rendeletben,
– az Országos szakértői, az Országos vizsgáztatási, az Országos szakmai szakértői és az Országos szakmai vizsgaelnöki névjegyzékről, valamint a szakértői tevékenységről szóló 31/2004. (XI. 13.) OM rendeletben,
– a közoktatási szakértői tevékenység, valamint az érettségi vizsgaelnöki megbízás feltételeiről szóló 38/2009. (XII. 29.) OKM rendeletben,
– a kerettanterv kiadásának és jóváhagyásának rendjéről, valamint egyes oktatási jogszabályok módosításáról szóló 17/2004. (V. 20.) OM rendeletben,
– a tankönyvvé nyilvánítás, a tankönyvtámogatás, valamint az iskolai tankönyvellátás rendjéről szóló 23/2004. (VIII. 27.) OM rendeletben,
– a szakirányú továbbképzés szervezésének általános feltételeiről szóló 10/2006. (IX. 25.) OKM rendeletben,
d) szakmai ellenőrzési, mérési, értékelési feladatai tekintetében:
– a felsőoktatásról szóló 2005. évi CXXXIX. törvényben, valamint a nemzeti felsőoktatásról szóló 2011. évi CCIV. törvényben,
– a közoktatásról szóló 1993. évi LXXIX. törvényben,
– a szakképzésről szóló 1993. évi LXXVI. törvényben, valamint a szakképzésről szóló 2011. évi CLXXXVII. törvényben,
– az Oktatási Hivatalról szóló 307/2006. (XII. 23.) Korm. rendeletben,
e) a szakképzéssel kapcsolatos feladatai tekintetében:
– a szakképzésről szóló 1993. évi LXXVI. törvényben, valamint a szakképzésről szóló 2011. évi CLXXXVII. törvényben,
– a felsőoktatásról szóló 2005. évi CXXXIX. törvényben, valamint a nemzeti felsőoktatásról szóló 2011. évi CCIV. törvényben,
– az Oktatási Hivatalról szóló 307/2006. (XII. 23.) Korm. rendeletben,
– a nevelési-oktatási intézmények működéséről szóló 11/1994. (VI. 8.) MKM rendeletben,
– az Országos szakértői, az Országos vizsgáztatási, az Országos szakmai szakértői és az Országos szakmai vizsgaelnöki névjegyzékről, valamint a szakértői tevékenységről szóló 31/2004. (XI. 13.) OM rendeletben,
– a közoktatási szakértői tevékenység, valamint az érettségi vizsgaelnöki megbízás feltételeiről szóló 38/2009. (XII. 29.) OKM rendeletben,
– a közoktatásról szóló 1993. évi LXXIX. törvényben,
– a tankönyvvé nyilvánítás, a tankönyvtámogatás, és az iskolai tankönyvellátás rendjéről szóló 23/2004. (VIII. 27.) OM rendeletben,
f) a területfejlesztéssel kapcsolatos feladatok tekintetében:
– a közoktatásról szóló 1993. évi LXXIX. törvényben,
– az Oktatási Hivatalról szóló 307/2006. (XII. 23.) Korm. rendeletben,
g) pedagógiai szolgáltató tevékenységével összefüggésben:
– a közoktatásról szóló 1993. évi LXXIX. törvényben,
– az Oktatási Hivatalról szóló 307/2006. (XII. 23.) Korm. rendeletben,
– a pedagógiai szakszolgálatokról szóló 4/2010. (I. 19.) OKM rendeletben,
h) pedagógus-továbbképzéssel kapcsolatos feladataival összefüggésben:
– a közoktatásról szóló 1993. évi LXXIX. törvényben,
– az Oktatási Hivatalról szóló 307/2006. (XII. 23.) Korm. rendeletben,
– a pedagógus-továbbképzésről, a pedagógus-szakvizsgáról, valamint a továbbképzésben részt vevők juttatásairól és kedvezményeiről szóló 277/1997. (XII. 22.) Korm. rendeletben,
– a szakirányú továbbképzés szervezésének általános feltételeiről szóló 10/2006. (IX. 25.) OKM rendeletben,
– a Pedagógus-továbbképzési Akkreditációs Testületről szóló 46/1999. (XII. 13.) OM rendeletben,
i) a nyelvvizsgáztatással kapcsolatos feladatai tekintetében:
– az idegennyelv-tudást igazoló államilag elismert nyelvvizsgáztatásról és a külföldön kiállított, idegennyelv- tudást igazoló nyelvvizsga-bizonyítványok Magyarországon történő honosításáról szóló 137/2008. (V. 16.) Korm. rendeletben,
– az Oktatási Hivatalról szóló 307/2006. (XII. 23.) Korm. rendeletben,
j) a külföldi bizonyítványok és oklevelek elismerésével, valamint a hazai bizonyítványokról, oklevelekről és a hazai szakmai gyakorlatról szóló hatósági bizonyítványok kiállításával kapcsolatos feladatai tekintetében:
– a külföldi bizonyítványok és oklevelek elismeréséről szóló 2001. évi C. törvényben,
– az Oktatási Hivatalról szóló 307/2006. (XII. 23.) Korm. rendeletben,
k) oktatás valamennyi ágazatához kapcsolódó informatikai, nyilvántartási, adatszolgáltatási feladatok tekintetében:
– a felsőoktatásról szóló 2005. évi CXXXIX. törvényben, valamint a nemzeti felsőoktatásról szóló 2011. évi CCIV. törvényben,
– a felsőoktatásról szóló 2005. évi CXXXIX. törvény egyes rendelkezéseinek végrehajtásáról szóló 79/2006. (IV. 5.) Korm. rendeletben,
– a közoktatásról szóló 1993. évi LXXIX. törvény végrehajtásáról szóló 20/1997. (II. 13.) Korm. rendeletben,
– az oktatási igazolványokról szóló 362/2011. (XII. 30.) Korm. rendeletben,
– a társadalombiztosítás ellátásaira és a magánnyugdíjra jogosultakról, valamint e szolgáltatások fedezetéről szóló 1997. évi LXXX. törvényben,
– a családok támogatásáról szóló 1998. évi LXXXIV. törvényben,
– a társadalombiztosítási nyugellátásról szóló 1997. évi LXXXI. törvényben;
l) a minősített adatok kezelésével kapcsolatos feladatok tekintetében:
– a minősített adat védelméről szóló 2009. évi CLV. törvényben,
– a Nemzeti Biztonsági Felügyelet működésének, valamint a minősített adat kezelésének rendjéről szóló 90/2010. (III. 26.) Korm. rendeletben
meghatározott feladatokat látja el.

2. A Hivatal alaptevékenységként a külföldi bizonyítványok és oklevelek elismeréséért felelős hatóság, közoktatási feladatkörben eljáró hivatal, a közoktatási és értékelési vizsgaközpont, a felsőoktatási intézmények nyilvántartását vezető szerv és a felsőoktatási információs rendszer működtetéséért felelős szerv feladatait látja el.

3. A Hivatal egyéb tevékenységét a Hivatalra mint központi költségvetési, illetve közigazgatási szervre, valamint a gazdálkodó szervekre irányadó általános jogszabályok határozzák meg, így különösen:
– a központi államigazgatási szervekről, valamint a Kormány tagjai és az államtitkárok jogállásáról szóló 2010. évi XLIII. törvényben (a továbbiakban: Ksztv.);
– a közigazgatási hatósági eljárás és szolgáltatás általános szabályairól szóló 2004. évi CXL. törvényben és végrehajtási rendeleteiben;
– az államháztartásról szóló 2011. évi CXCV. törvényben (a továbbiakban: Áht.) és végrehajtási rendeleteiben, különösen az államháztartásról szóló törvény végrehajtásáról szóló 368/2011. (XII. 31.) Korm. rendeletben (a továbbiakban: Ámr.);
– a Magyar Köztársaság költségvetéséről, illetve a zárszámadásról szóló törvényekben;
– a kormánytisztviselő jogállásáról szóló 2010. évi LVIII. törvényben (a továbbiakban: Kjtv.);
– a köztisztviselők jogállásáról szóló 1992. évi XXIII. törvényben (a továbbiakban: Ktv.);
– a Munka Törvénykönyvéről szóló 1992. évi XXII. törvényben (a továbbiakban: Mt.);
– az egyes vagyonnyilatkozat-tételi kötelezettségekről szóló 2007. évi CLII. törvényben;
– a köziratokról, a közlevéltárakról és a magánlevéltári anyag védelméről szóló 1995. évi LXVI. törvényben (a továbbiakban: Ltv.) és végrehajtási rendeleteiben;
– a minősített adat védelméről szóló 2009. évi CLV. törvényben és végrehajtási rendeleteiben;
– az elektronikus információszabadságról szóló 2005. évi XC. törvényben és végrehajtási rendeleteiben;
– az elektronikus közszolgáltatásról szóló 2009. évi LX. törvényben és végrehajtási rendeleteiben;
– az illetékekről szóló 1990. évi XCIII. törvényben,
– a polgárok személyi adatainak és lakcímének nyilvántartásáról szóló 1992. évi LXVI. törvényben,
– az elektronikus kereskedelmi szolgáltatások, valamint az információs társadalommal összefüggő szolgáltatások egyes kérdéseiről szóló 2001. évi CVIII. törvényben,
– az információs önrendelkezési jogról és az információszabadságról szóló 2011. évi CXII. törvényben,
– a közbeszerzésekről szóló 2011. évi CVIII. törvényben,
– az elektronikus aláírásról szóló 2001. évi XXXV. törvényben és végrehajtási rendeleteiben,
– a döntés-előkészítéshez szükséges adatok hozzáférhetőségének biztosításáról szóló 2007. évi CI. törvényben és végrehajtási rendeleteiben,
– a piaci és a nem piaci szereplők adminisztratív terheinek csökkentésére, valamint az eljárások egyszerűsítésére és gyorsítására irányuló kormányzati programról szóló 1058/2008. (IX. 9.) Korm. határozatban
foglaltak.

4. A Hivatal alaptevékenységének államháztartási szakfeladatrendi besorolása:
841212 Oktatás központi igazgatása és szabályozása
841122 Központi általános végrehajtó igazgatási tevékenység
Az intézmény államháztartási szakágazati besorolása:
856000 Oktatást kiegészítő tevékenység.

5. A Hivatal államháztartási szakágazati besorolása: 841100 Általános közigazgatás.

6. A Hivatal az alapító okirat II. fejezetének 2. és 3. pontjaiban foglaltak alapján vállalkozási tevékenységet folytathat.
Az Oktatási Hivatal által folytatott vállalkozási tevékenység szakfeladatrendi besorolás szerinti megjelölése:
581100 Könyvkiadás
581400 Folyóirat, időszaki kiadvány kiadása
180000 Nyomdai és egyéb sokszorosítási tevékenység
829000 Egyéb kiegészítő gazdasági tevékenység
855937 M.n.s. egyéb felnőttoktatás

III. FEJEZET
A HIVATAL SZERVEZETI FELÉPÍTÉSE ÉS SZEMÉLYI ÁLLOMÁNYA

1. Szervezeti felépítés

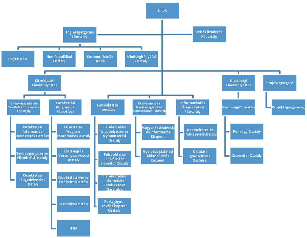
1.1. A Hivatal az elnök közvetlen irányítása alatt álló elnökhelyettesekből, projektigazgatóból és szervezeti egységekből, valamint az elnökhelyettesek irányítása vagy vezetése alatt álló szervezeti egységekből, továbbá a főosztályvezetők irányítása, vagy vezetése alatt álló szervezeti egységekből áll.
1.2. A főosztály vezetését elnökhelyettes vagy főosztályvezető; az osztály vezetését elnökhelyettes, főosztályvezető- helyettes vagy osztályvezető látja el.
1.3. Az elnök közvetlen irányítása alatt álló szervezeti egységek:
1.3.1. Jogi és Igazgatási Főosztály
1.3.2. Felsőoktatási Főosztály
1.3.3. Ekvivalencia és Nyelvvizsgáztatási Akkreditációs Főosztály
1.3.4. Informatikai és Üzemeltetési Főosztály
1.3.5. Belső Ellenőrzési Főosztály
1.4. A közoktatási elnökhelyettes irányítása alatt álló szervezeti egység:
1.4.1. Tanügy-igazgatási és Területi Koordinációs Főosztály
1.4.2. Közoktatási Programok Főosztálya
1.5. A gazdasági elnökhelyettes vezetése alatt álló szervezeti egység:
1.5.1. Gazdasági Főosztály
1.6. A projektigazgató vezetése alatt álló szervezeti egység:
1.6.1. Projekt Igazgatóság
1.7. A főosztály jogállású szervezeti egységek további belső tagozódását, valamint a Hivatal felépítésének szervezeti ábráját a Szabályzat 1. melléklete tartalmazza.
1.8. A szervezeti egységek belső működéséről azok ügyrendje rendelkezik.
1.9. A Hivatal jóváhagyott létszámkeretét a Szabályzat 2. melléklete (állomány- és létszámtábla) tartalmazza.

2. Személyi állomány – feladat- és hatáskörök

2.1. Az elnök
2.1.1. A Hivatalt az OHR. 1. § (3) bekezdése alapján az elnök vezeti.
2.1.2. Az elnök a Ksztv. szerinti központi hivatal vezetője, államtitkári illetményre és juttatásokra jogosult.
2.1.3. Az elnök a jogszabályokban megállapított feladat- és hatáskörét közvetlenül, illetve a Hivatal szervezete útján gyakorolja.
2.1.4. Felelős az alapító okiratban előírt tevékenységek jogszabályban, költségvetésben meghatározott követelményeknek, illetve az oktatásért felelős miniszter által vezetett minisztérium (továbbiakban: minisztérium) által közvetlenül meghatározott követelmények megfelelő ellátásáért, a Hivatal szakszerű, jogszerű és gazdaságos működtetéséért.
2.1.5. Meghatározza a Hivatal szervezeti felépítését, az önálló szervezeti egységek feladatait és működésük főbb szabályait.
2.1.6. Felelős a Hivatal kontrollrendszeréért, a megfelelő kockázatkezelési rendszer, kontrolltevékenységek, információs és kommunikációs rendszer, a monitoringrendszer kialakításáért és működtetéséért. Felelős a kontrollkörnyezet kialakításáért, amelyben világos a szervezeti struktúra, egyértelműek a felelősségi, hatásköri viszonyok és feladatok, meghatározottak az etikai elvárások a szervezet minden szintjén és átlátható a humánerőforrás-kezelés.
2.1.7. Irányítja és megszervezi a Hivatal gazdálkodási rendjének és FEUVE-rendszerének kialakítását, működtetését, fejlesztését. Az éves költségvetési beszámoló keretében beszámol a költségvetési szerv folyamatba épített, előzetes, utólagos és vezetői ellenőrzésének, valamint belső ellenőrzésének működtetéséről. Éves bontásban nyilvántartást vezet a belső és külső ellenőrzési jelentésekben tett megállapítások, javaslatok végrehajtásáról és hasznosulásáról.
2.1.8. Érvényesíti a gazdálkodás során a szakmai hatékonyság, gazdaságosság és eredményesség követelményeit. Felelős a szakmai és pénzügyi folyamatos nyomonkövetési (monitoring) rendszer működtetéséért, a tervezési, a beszámolási, valamint a közérdekű, és közérdekből nyilvános adatok szolgáltatására vonatkozó kötelezettség teljesítéséért, annak teljességéért és hitelességéért.
2.1.9. A Hivatal gazdasági vezetőjével együttesen felelős az Ámr.-ben meghatározott, szolgáltatott adatok valódiságáért, a számviteli szabályokkal és a statisztikai rendszerrel való tartalmi egyezőségéért.
2.1.10. Felelős a tervezési kötelezettség teljesítéséért, a gazdálkodási lehetőségek és kötelezettségvállalások összhangjának megteremtéséért, az intézmény számviteli rendje, a számviteli politika, a számlarend összeállításáért, karbantartásáért, a számviteli politika jóváhagyásáért, annak végrehajtásáért, a naprakész könyvvezetés helyességéért.
2.1.11. Felelős a feladatai ellátásához a költségvetési szerv vagyonkezelésébe, használatába adott vagyon rendeltetésszerű igénybevételéért.
2.1.12. Gondoskodik a Hivatal belső ellenőrzési tevékenységének megszervezéséről, működtetéséről és szabályozásáról, az éves ellenőrzési munkatervben meghatározott ellenőrzések elvégzéséről, valamint elrendeli a soron kívüli vizsgálatokat.
2.1.13. Biztosítja a belső ellenőrzést végző szervezeti egység funkcionális függetlenségét.
2.1.14. Jóváhagyja a belső ellenőrök éves képzési tervét, az éves ellenőrzési tervet.
2.1.15. Felelős az éves ellenőrzési jelentés elkészítéséért és a minisztérium részére történő megküldéséért.
2.1.16. Hatáskörének gyakorlása során a Szabályzat V. Fejezet 11. pontja szerinti belső irányítási eszközöket alkalmazza.
2.1.17. A Szabályzat 3. mellékletének I. pontjában foglaltak szerint gyakorolja a Hivatal foglalkoztatottjai tekintetében a munkáltatói jogokat, amelyek gyakorlását – a Szabályzat 3. melléklet I. pont 6. alpontjában meghatározott kivételektől eltekintve – a Hivatal más vezető kormánytisztviselőire átruházhat.
2.1.18. A Hivatal nevében kiadmányozási jogot gyakorol, a Szabályzat 3. mellékletének II. pontjában foglaltak szerint, amely gyakorlását – a Szabályzat 3. melléklet II. pont 14.5. alpontjában meghatározott kivételektől eltekintve – a Hivatal más vezető kormánytisztviselőire átruházhat.
2.1.19. Jóváhagyja a belső szabályzatokat, a stratégiai terveket, az éves kiküldetési tervet.
2.1.20. Felelős a vagyonnyilatkozatok őrzéséért.
2.1.21. Irányítja az informatikai biztonsági feladatok ellátását.
2.1.22. Irányítja a tűz- és munkavédelmi feladatok ellátását.
2.1.23. Felelős a munkahelyi kockázatértékelés elvégzéséért és évenkénti felülvizsgálatáért.
2.1.24. Felelős az egészséget nem veszélyeztető és biztonságos munkavégzés követelményeinek megvalósításáért.
2.1.25. Felelős az Ltv. 9. § (1) bekezdésben meghatározott követelmények teljesítéséért, valamint az iratok szakszerű és biztonságos megőrzésére alkalmas irattár kialakításáért és működtetéséért, továbbá az iratkezeléshez szükséges egyéb tárgyi, technikai és személyi feltételek biztosításáért, valamint a megfelelő tanúsítvánnyal rendelkező iratkezelési szoftver használatáért.
2.1.26. Az informatikai biztonságpolitika legfelsőbb szintű képviselője, katasztrófa esemény esetén ellátja a legfelsőbb szintű koordinációt és dönt a katasztrófa esemény kihirdetéséről.
2.1.27. Vezeti az Oktatásügyi Szakmai Kollégiumot (a továbbiakban: Kollégium).

2.2. Az elnökhelyettes
2.2.1. Az elnökhelyettes az elnök közvetlen irányítása alatt áll, feladatkörének gyakorlásáért felelősséggel tartozik az elnöknek.
2.2.2. Az elnökhelyettes a Ksztv. szerinti központi hivatal vezetőjének helyettese, helyettes államtitkári illetményre jogosult.
2.2.3. Az elnökhelyettes ellátja az elnök helyettesítését a Szabályzat 3. melléklet III. pont 19–20. alpontjai szerint.
2.2.4. Az elnökhelyettes átruházott munkáltatói jogkört gyakorol az irányítása, vagy vezetése alatt álló dolgozók vonatkozásában, a Szabályzat 3. melléklet I. pont 7.1. alpontja szerint.
2.2.5. Az elnökhelyettes átruházott kiadmányozási jogkört gyakorol a feladatkörébe tartozó ügyekben, a Szabályzat 3. melléklet II. pont 15. alpontja szerint.
2.2.6. Külön felhatalmazás alapján eljár a Hivatal képviseletében.
2.2.7. A közoktatási elnökhelyettes
2.2.7.1. az elnök akadályoztatása esetén teljes jogkörben ellátja az elnök helyettesítését a közoktatással és a kormányhivatalok szakmai irányításával kapcsolatos feladatok tekintetében (3. melléklet III. pont 20.1.1. alpont);
2.2.7.2. közreműködik az elnök kormányhivatalok szakmai irányításával kapcsolatos feladatainak ellátásában;
2.2.7.3. közreműködik a megyei és fővárosi kormányhivatalok közreműködésével ellátott közoktatási feladatok koordinálásában;
2.2.7.4. közreműködik az elnök közoktatási mérésértékelési, érettségi és versenyszervezési, valamint közoktatási felvételi feladatainak ellátásában. Ennek keretében:
2.2.7.4.1. irányítja a Tanügy-igazgatási és Területi Koordinációs Főosztályt,
2.2.7.4.2. irányítja a Közoktatási Programok Főosztályát.
2.2.8. A gazdasági elnökhelyettes
2.2.8.1. A gazdasági elnökhelyettes az Ámr. szerint a Hivatal gazdasági vezetője.
2.2.8.2. A gazdasági elnökhelyettes az Áht.-ban és végrehajtási rendeleteiben meghatározott feladatokat látja el, a jogszabályokban, valamint a Hivatal gazdálkodási tárgyú belső irányítási eszközeiben meghatározott rend szerint és azokért felelős, így különösen:
a) vezeti a Gazdasági Főosztályt;
b) a szervezeti egységek gazdálkodással összefüggő szakmai tevékenységéhez iránymutatást ad, ellenőrzi azt;
c) gazdasági intézkedéseket hoz;
d) felelős a Hivatal pénzügyi-gazdasági, ezen belül különösen a tervezési, végrehajtási, beszámolási, könyvvezetési és meghatározott ellenőrzési feladok jogszabályoknak megfelelő ellátásáért;
e) az elnökkel együttesen felelős az Ámr.-ben meghatározott, szolgáltatott adatok valódiságáért, a számviteli szabályokkal és a statisztikai rendszerrel való tartalmi egyezőségéért;
f) felelős a tervezéssel, az előirányzat-felhasználással, a hatáskörébe tartozó előirányzat-módosítással, az üzemeltetéssel, fenntartással, működtetéssel, beruházással, a vagyon használatával, hasznosításával, a munkaerő-gazdálkodással, a készpénzkezeléssel, a könyvvezetéssel és a beszámolási, valamint a FEUVE-i kötelezettséggel, az adatszolgáltatással kapcsolatos összefoglaló és a saját szervezetére kiterjedő feladatok jogszabályoknak megfelelő ellátásáért;
g) ellenjegyzése, vagy az általa írásban kijelölt személy ellenjegyzése nélkül a Hivatalt terhelő gazdasági kihatású kötelezettség nem vállalható, követelés nem írható elő, és ilyen intézkedés nem tehető.
2.2.8.3. A gazdasági elnökhelyettesnek, mint gazdasági vezetőnek a vezetői megbízását, illetve annak visszavonását – az elnök javaslatára – a miniszter adja ki.

2.3. A projektigazgató
2.3.1. A projektigazgató az elnök közvetlen irányítása alatt áll, feladatkörének gyakorlásáért felelősséggel tartozik az elnöknek.
2.3.2. A projektigazgató közreműködik az elnök hazai és európai uniós projektekhez kapcsolódó feladatainak ellátásában. Ennek keretében:
2.3.2.1. Vezeti a Projekt Igazgatóságot.
2.3.3. A Projekt igazgatóságon a Projekt Igazgatóság működésére vonatkozó szabályzat keretei között az uniós források terhére projektigazgató-helyettes, projektvezető, szakmai vezető és pénzügyi vezetői munkakörök is kialakíthatóak.

2.4. A főosztályvezető
2.4.1. A főosztályvezető a jogszabályoknak és szakmai követelményeknek megfelelően közvetlenül az elnök, vagy az elnökhelyettes irányítása alapján vezeti a főosztályt, dönt a főosztály feladatkörébe, illetve átruházott hatáskörébe utalt ügyekben.
2.4.2. A főosztályvezető a Kjtv. szerinti főosztályvezetői vezetői kinevezéssel rendelkező kormánytisztviselő.
2.4.3. Felelős a vezetése vagy irányítása alatt álló főosztály működéséért, továbbá a feladatkörébe utalt feladatok teljesítéséért és ellenőrzéséért.
2.4.4. Vezeti vagy irányítja és ellenőrzi a főosztály munkáját, ennek keretében a FEUVE szabályzataiban foglaltak figyelembevételével meghatározza a főosztály munkatervét és megállapítja a főosztály időszaki feladatait. Rendszeresen beszámoltatja a főosztály munkatársait, ellenőrzi az ügyintézés szakszerűségét és a határidők betartását.
2.4.5. A Szabályzattal összhangban elkészíti és folyamatosan aktualizálja a főosztály ügyrendjét, valamint annak mellékletét képező munkaköri leírásokat.
2.4.6. Ellátja az elnökhelyettes helyettesítését a Szabályzat 3. melléklet III. pont 19. és 21. alpontjai szerint.
2.4.7. Átruházott munkáltatói jogkört gyakorol az irányítása vagy vezetése alatt álló főosztály dolgozói vonatkozásában, a Szabályzat 3. melléklet I. pont 7.2. alpontja szerint.
2.4.8. Átruházott kiadmányozási jogkört gyakorol az irányítása vagy vezetése alatt álló főosztály feladatkörébe tartozó ügyekben, a Szabályzat 3. melléklet II. pont 16. alpontja szerint.
2.4.9. A feladatkörét érintő kérdésekben képviseli a főosztályt, külön felhatalmazás alapján eljár a Hivatal képviseletében.
2.4.10. Az elnök vagy a főosztályvezető irányítását ellátó elnökhelyettes folyamatos tájékoztatása mellett szakmai kapcsolatot tart a minisztérium illetékes szervezeti egységeivel, valamint a feladatköréhez kapcsolódó szakmai szervezetekkel, hatóságokkal.
2.4.11. Tevékenységéről rendszeresen beszámol az elnöknek, vagy az irányítását ellátó elnökhelyettesnek.
2.5. A főosztályvezető-helyettes
2.5.1. A főosztályvezető-helyettes a Kjtv. szerinti főosztályvezető-helyettesi vezetői kinevezéssel rendelkező kormánytisztviselő.
2.5.2. A főosztályvezető-helyettes tevékenységét a főosztályvezető irányítja.
2.5.3. A főosztályvezető-helyettes közreműködik a főosztályvezető, illetve az elnökhelyettes, vagy az elnök feladatainak ellátásában.
2.5.4. Ellátja a főosztályvezető helyettesítését a Szabályzat 3. melléklet III. pont 19. és 23. alpontjai szerint.
2.5.5. A főosztályvezető ezirányú döntése esetén átruházott kiadmányozási jogkört gyakorol a főosztály feladatkörébe tartozó egyes ügyekben a Szabályzat 3. melléklet II. pont 17. alpontja szerint.
2.5.6. Vezeti a főosztály osztály jogállású szervezeti egységét. E jogkörében:
2.5.6.1. Átruházott munkáltatói jogkört gyakorol a vezetése alatt álló szervezeti egység dolgozói vonatkozásában, a Szabályzat 3. melléklet I. pont 7.3. alpontja szerint.
2.5.6.2. Átruházott kiadmányozási jogkört gyakorol a vezetése alatt álló szervezeti egység feladatkörébe tartozó ügyekben, a Szabályzat 3. melléklet II. pont 17. alpontja szerint.
2.5.7. A főosztályvezető-helyettes a munkaköri leírásában, illetve a főosztály ügyrendjében meghatározott egyedi feladatok ellátása érdekében – a főosztályvezető tájékoztatása mellett – közvetlenül irányíthatja a főosztály érintett munkatársait.
2.5.8. A Szabályzattal összhangban közreműködik a főosztály ügyrendjének elkészítésében, valamint előkészíti az általa vezetett osztály dolgozóinak munkaköri leírásait.
2.5.9. A főosztályvezető felhatalmazása esetén, illetve a főosztály ügyrendjében foglaltak szerint képviseli a főosztályt.
2.5.10. Tevékenységéről rendszeresen beszámol a főosztályvezetőnek.

2.6. Az osztályvezető
2.6.1. Az osztályvezető a Kjtv. szerinti osztályvezetői vezetői kinevezéssel rendelkező kormánytisztviselő.
2.6.2. Az osztályvezető tevékenységét a főosztályvezető, vagy az elnökhelyettes irányítja.
2.6.3. Az osztályvezető közreműködik az elnökhelyettes, a főosztályvezető, illetve a főosztályvezető-helyettes feladatainak ellátásában.
2.6.4. A főosztályvezető, illetve az elnökhelyettes irányítása mellett vezeti a főosztály osztály jogállású szervezeti egységét, felelős annak működéséért.
2.6.5. A feladatkörét érintő kérdésekben képviseli az osztályt.
2.6.6. Ellátja a főosztályvezető, illetve a főosztályvezető-helyettes helyettesítését a Szabályzat 3. melléklet III. pont 19., 23., 24. alpontja szerint.
2.6.7. Átruházott munkáltatói jogkört gyakorol a vezetése alatt álló szervezeti egység dolgozói vonatkozásában, a Szabályzat 3. melléklet I. pont 7.3. alpontja szerint.
2.6.8. Átruházott kiadmányozási jogkört gyakorol a vezetése alatt álló szervezeti egység feladatkörébe tartozó ügyekben, a Szabályzat 3. melléklet II. pont 18. alpontja szerint.
2.6.9. A Szabályzattal összhangban elkészíti az önálló osztály ügyrendjét, illetve közreműködik a főosztály ügyrendjének elkészítésében, előkészíti az osztály dolgozóinak munkaköri leírásait.
2.6.10. Az osztályvezetői feladatokon kívül végzi a főosztály, illetve az osztály feladatkörébe tartozó egyéb feladatokat, a munkaköri leírásában, illetve az ügyrendben foglaltak szerint.
2.6.11. Tevékenységéről rendszeresen beszámol a főosztályvezetőnek.

2.7. Az ügyintéző
2.7.1. Az ügyintéző a Kjtv. hatálya alá tartozó kormánytisztviselő.
2.7.2. Az ügyintéző érdemi döntésre előkészíti a munkakörébe utalt ügyeket. Feladata minden olyan ügy felelősségteljesen és önállóan történő döntésre való előkészítése, amelyet a munkaköri leírása, továbbá a hivatali felettese esetenként, vagy időszakosan a feladatkörébe utal.
2.7.3. Feladatait alapvetően önállóan, kezdeményezően, illetőleg a felettesétől kapott útmutatások, továbbá a tényállás és az érdekeltek álláspontjának tisztázása alapján – a jogszabályok, közjogi szervezetszabályozó eszközök, a hivatal belső irányítási eszközei, a munkaköri leírása, az ügyviteli szabályok és közvetlen vezetője utasításának megtartásával – köteles végrehajtani.
2.7.4. Az eredményes munka érdekében tanulmányoznia és ismernie kell minden olyan jogszabályt, közjogi szervezetszabályozó eszközt, belső irányítási eszközt, szakmai előírást és egyéb rendelkezést, amely a színvonalas ügyintézéshez, illetve a végrehajtás megszervezéséhez és ellenőrzéséhez szükséges.
2.7.5. Az I. besorolási osztályú kormánytisztviselő ellátja a főosztályvezető, a főosztályvezető-helyettes, illetve az osztályvezető helyettesítését a Szabályzat 3. melléklet III. pont 19., 23., 24. és 25. alpontjai szerint.

2.8. Az ügykezelő
2.8.1. Az ügykezelő közszolgálati jogviszonyára a Kjtv. kormányzati ügykezelőre (ügykezelőre) vonatkozó rendelkezéseit kell alkalmazni.
2.8.2. Az ügykezelő feladatait a jogszabályok, közjogi szervezetszabályozó eszközök, belső irányítási eszközök, a munkaköri leírása és a közvetlen vezető utasítása szerint látja el.
2.8.3. Az ügykezelő ellátja a Hivatal tevékenységének gyakorlásához kapcsolódó ügyviteli feladatokat.
2.8.4. Gondoskodik az adminisztrációs feladatok ellátásáról, különösen a beérkező ügyiratok átvételéről, iktatásáról, ügyiratkezeléséről, nyilvántartásáról, a kiadmánytervezetnek felettese útmutatásai szerint történő gépeléséről, sokszorosításáról, továbbításáról.
2.8.5. Az ügykezelő feladatait az ügyviteli szabályok, az iratkezelési szabályok és a minősített iratok kezelésére vonatkozó rendelkezések betartásával látja el. A munkaköri leírásában meghatározott módon ellátja mindazokat az ügyviteli jellegű feladatokat, amelyekkel az adott szervezeti egység vezetője, vagy a kiadmányozási jog jogosultja megbízza.

2.9. A munkavállaló
2.9.1. A munkavállaló munkajogviszonyára az Mt. rendelkezéseit kell alkalmazni.
2.9.2. A munkavállaló a feladatait a jogszabályok, közjogi szervezetszabályozó eszközök, belső irányítási eszközök, a munkaköri leírása és a közvetlen vezető utasítása szerint látja el.
2.9.3. A Közoktatási Programok Főosztálya állományába tartózó munkavállaló ellátja a Hivatal feladataival kapcsolatos csomagolási, anyagmozgatási és expediálási feladatokat.
2.9.4. Az Informatikai és Üzemeltetési Főosztály állományába tartozó munkavállalók a hivatali szervezeti egységek üzemeltetésével és fenntartásával kapcsolatos feladatokat, gépjármű-vezetői és gépjármű-ügyintézői feladatokat látnak el.
2.9.5. A Projekt Igazgatóság munkavállalói nem tartoznak a Hivatal állományába, foglalkoztatásuk uniós források terhére történik. A Projekt Igazgatóság munkavállalói határozott idejű foglalkoztatásra irányuló jogviszonyban együttműködnek a Hivatal projektjeinek (pl. TÁMOP, EKOP, TIOP) jogszabályszerű, szerződésszerű lebonyolításában.

IV. FEJEZET
A SZERVEZETI EGYSÉGEK FELADATAI

1. Az elnök közvetlen irányítása alatt álló szervezeti egységek

1.1. Jogi és Igazgatási Főosztály
1.1.1. A Jogi és Igazgatási Főosztály (jelen alfejezet alkalmazásában, a továbbiakban: Főosztály) az elnök közvetlen irányítása alatt álló főosztály jogállású, önálló szervezeti egység, amely ellátja az elnök által közvetlenül delegált, továbbá a hivatali szervezet jogi, perképviseleti, igazgatási és minőségirányítási feladatait, valamint a hivatali közbeszerzésekkel kapcsolatos jogi feladatokat; továbbá a Hivatal humánpolitikai és kommunikációs feladatait.
1.1.2. A Főosztály belső tagozódását a Szabályzat 1. melléklete tartalmazza.
1.1.3. A Főosztály jogi feladatai:
1.1.3.1. Ellátja a Hivatal jogi képviseletét bíróságok és más hatóságok előtt.
1.1.3.2. Közvetlenül a kiadmányozás előtt kötelező jogi szakmai kontrollt gyakorol a kiemelt jelentőségű ügyekben született beadványok, így különösen az országgyűlési biztosoktól, az Alkotmánybíróságtól, bíróságtól, ügyészségtől, rendőrségtől érkező megkeresésekre készített választervezetek tekintetében.
1.1.3.3. Az OHR. 5. § (2) bekezdés d) pontjában foglaltak alapján, az érintett szakterület közreműködésével ellátja a szabálysértési ügyekkel kapcsolatos feladatokat.
1.1.3.4. Megkeresésre jogi tanácsadást nyújt a Hivatal szervezeti egységei számára.
1.1.3.5. Munkajogi kontrollt biztosít a humánpolitikai intézkedésekhez.
1.1.3.6. Jogi szempontból felülvizsgálja és véleményezi, felkérésre elkészíti a Hivatal, illetve külső felek között kötendő polgárjogi szerződések tervezeteit, megkeresésre részt vesz a kapcsolódó tárgyalásokon.
1.1.3.7. Ellátja a szerződések jogi ellenjegyzését.
1.1.3.8. Ellátja a Hivatal közbeszerzésekkel kapcsolatos jogi és közzétételi feladatait.
1.1.3.9. Gondoskodik a Hivatalba érkező jogszabály-tervezeteknek az illetékes szakterültek javaslatait tartalmazó véleményezéséről, illetve a szakmai területtel együttműködve előkészíti a Hivatalt érintő jogszabály-módosítási kezdeményezéseket.
1.1.3.10. Ellenjegyzi a Hivatal szervezeti egységeinek ügyrendjét.
1.1.3.11. Véleményezi az egyes szervezeti egységek által előkészített iratmintákat, eljárásrendeket.
1.1.3.12. A Közoktatási Programok Főosztálya és a Tanügy-igazgatási és Területi Koordinációs Főosztály szakmai segítségnyújtásával előkészíti a kormányhivatalok által működtetett független vizsgabizottságok döntései ellen benyújtott törvényességi kérelmekről hozandó másodfokú döntést.
1.1.3.13. A Közoktatási Programok Főosztálya és a Tanügy-igazgatási és Területi Koordinációs Főosztály szakmai segítségnyújtásával előkészíti a fővárosi, megyei kormányhivatalok által a Kt. hatálya alá tartozó ügyekben hozott elsőfokú döntések ellen előterjesztett jogorvoslati kérelmek nyomán hozandó másodfokú döntéseket.
1.1.4. A Főosztály igazgatási feladatai:
1.1.4.1. Az iratforgalom Hivatalon belüli irányítása útján, illetve elnöki utasításban kijelölt kapcsolattartók útján közreműködik az egyes szervezeti egységeknél zajló szakmai feladatellátás nyomon követésében.
1.1.4.2. Figyelemmel kíséri a rendszeres, valamint az elnök által egyedileg meghatározott, valamennyi szervezeti egységet érintő igazgatási feladatok végrehajtását.
1.1.4.3. A szervezeti egységektől beérkező javaslatok alapján összeállítja a Hivatal éves munkatervét.
1.1.4.4. A szervezeti egységektől beérkező részanyagok alapján összeállítja a Hivatal előző éves tevékenységéről szóló éves beszámolóját.
1.1.4.5. A belső irányítási eszközök kiadásának, összehangolásának és karbantartásának rendjéről szóló szabályzat szerint ellátja a Hivatal belső irányítási eszközeinek kiadásával, karbantartásával és nyilvántartásával kapcsolatos feladatokat.
1.1.5. A Főosztály humánpolitikai feladatai:
1.1.5.1. Koordinálja a Hivatal emberi erőforrás-gazdálkodási és fejlesztési tervek kidolgozását, melynek során közreműködik a létszám- és bérgazdálkodási elvek kialakításában, a munkakörök ellátására alkalmas személy kiválasztási módszereinek kidolgozásában, képzési, továbbképzési terv elkészítésében, a Hivatal személyi állománya elismerési rendszerére vonatkozó tervek kialakításában, a közszolgálati jogviszonnyal összefüggő belső szabályzatok kidolgozásában, véleményezésében.
1.1.5.2. Ellátja a személyi állomány kiválasztásával, jogviszonyának létrehozásával, módosításával és megszüntetésével, a munkaidő-nyilvántartással adminisztrációjával kapcsolatos munkaügyi feladatokat.
1.1.5.3. Intézi az elnök munkáltatói jogkörébe tartozó személyzeti ügyeket, szakmai támogatást nyújt a munkáltatói jogkörök gyakorlásához.
1.1.5.4. Tervezi és szervezi a kormánytisztviselők közigazgatási és szakmai továbbképzését, a vezetőképzést.
1.1.5.5. Részt vesz a személyi juttatások biztosításában, a Cafetéria rendszerrel kapcsolatos adminisztrációs feladatok ellátásában, a szociális, jóléti és kegyeleti ügyek intézésében.
1.1.5.6. Képviseli a munkáltatót az érdekegyeztetések során.
1.1.5.7. Koordinálja az elnök által javasolható, illetve adományozható állami, ágazati kitüntetésekkel, díjakkal kapcsolatos előkészítő tevékenységet.
1.1.5.8. Működteti a minősítési, a teljesítményértékelési és elismerési rendszert.
1.1.5.9. Végzi a közszolgálati nyilvántartáshoz tartozó és a más szervek által előírt, illetve a Hivatal vezetőinek igényein alapuló munkaügyi statisztikai adatszolgáltatásokat.
1.1.5.10. Őrzi és kezeli a közszolgálati jogviszony keretében foglalkoztatottak személyi anyagait, a vagyonnyilatkozatokat és a fontos és bizalmas munkakörökkel kapcsolatos dokumentumokat.
1.1.6. A Főosztály kommunikációs feladatai:
1.1.6.1. Ellátja a Hivatal tevékenységével kapcsolatos kommunikációs feladatok szervezését.
1.1.6.2. A Szabályzat V. Fejezet 14. pontja szerint koordinálja a Hivatal belső és külső kapcsolattartásával összefüggő tevékenységeit.
1.1.6.3. Ellátja a Hivatal általános ügyfélszolgálati és tájékoztató tevékenységével kapcsolatos feladatokat.
1.1.6.4. Gondoskodik a hivatali honlap főszerkesztői feladatainak ellátásáról.
1.1.6.5. A közérdekű adatok közzétételéről szóló szabályzatban foglaltak szerint koordinálja a közérdekű adatok közzétételével kapcsolatos hivatali feladatok ellátását.
1.1.6.6. Gondoskodik az intranet tartalmi szerkesztéséről, aktualizálásáról.
1.1.7. A Főosztály minőségirányítási feladatai
1.1.7.1. Közreműködik a Hivatal és a szervezeti egységei stratégiai terveinek meghatározásában, végrehajtásában és nyomon követésében.
1.1.7.2. Gondoskodik a Hivatal minőségirányítási rendszerének kialakításáról, a szervezeti folyamatok minőségközpontú előkészítéséről, és a minőségirányítási rendszer működtetéséről és fejlesztéséről.

1.2. Felsőoktatási Főosztály
1.2.1. A Felsőoktatási Főosztály (jelen alfejezet alkalmazásában, a továbbiakban: Főosztály) az elnök közvetlen irányítása alatt álló önálló, főosztály jogállású szervezeti egység, amely ellátja a Hivatal felsőoktatással kapcsolatos feladatait.
1.2.2. A Főosztály belső tagozódását a Szabályzat 1. melléklete tartalmazza.
1.2.3. A Főosztály feladatai:
1.2.3.1. A felsőoktatási hatósági ellenőrzési feladatok szervezése, lebonyolítása, értékelése.
1.2.3.2. Az országgyűlési biztos megkeresésére vizsgálat lefolytatása.
1.2.3.3. Miniszteri felkérésre részvétel törvényességi ellenőrzésben.
1.2.3.4. A felsőoktatásban használt formanyomtatványokkal kapcsolatos feladatok, valamint a központilag előállított okiratok kibocsátói feladatainak ellátása.
1.2.3.5. A felsőoktatási szervezetekkel történő kapcsolattartás, valamint azokról a jogszabályban előírt nyilvántartás vezetése.
1.2.3.6. A felsőoktatási informatikai rendszerekkel szemben támasztott követelmények szakmai szempontú meghatározása, együttműködve az Informatikai Főosztállyal és a felsőoktatási informatikai rendszerek üzemeltetőivel.
1.2.3.7. A Hivatal honlapján közzéteendő dokumentumok, listák előkészítésében és folyamatos frissítésében való közreműködés.
1.2.3.8. Szakértői kirendelések.
1.2.3.9. Felsőoktatási szakmai rendezvények koordinációja.
1.2.3.10. Felsőoktatási szabályozási ügyekben való részvétel.
1.2.4. A Főosztály felsőoktatási engedélyezési és nyilvántartási feladatai:
1.2.4.1. a felsőoktatási intézmény létesítésével, átalakulásával (egyesülés, szétválás, kiválás, csatlakozás, beolvadás), megszűnésével kapcsolatos feladatok,
1.2.4.2. a felsőoktatási intézmény működésének engedélyezésével, működési engedélyének módosításával kapcsolatos feladatok,
1.2.4.3. a felsőoktatási intézmény közhasznúsági nyilvántartásba vételével, közhasznúsági fokozatok közötti átsorolásával kapcsolatos feladatok,
1.2.4.4. az alapképzés, mesterképzés, szakirányú továbbképzés, felsőfokú szakképzés, doktori iskola nyilvántartásba vételével kapcsolatos feladatok,
1.2.4.5. a Magyar Felsőoktatási Akkreditációs Bizottság szakértői véleményével szemben kezdeményezett felülvizsgálati eljárással kapcsolatos feladatok,
1.2.4.6. a felsőoktatási intézmény alapító okiratának módosításával kapcsolatos feladatok,
1.2.4.7. a felsőoktatási intézmény maximális hallgatói létszámának megállapításával kapcsolatos feladatok,
1.2.4.8. külföldi felsőoktatási intézmény magyarországi működésének engedélyezésével, adatainak nyilvántartásba vételével kapcsolatos feladatok;
1.2.4.9. a felsőoktatási diákotthonok nyilvántartásba vételével kapcsolatos feladatok,
1.2.4.10. jogszabályban előírt nyilvántartások vezetése,
1.2.4.11. felsőoktatási szakmai rendezvények szervezése, lebonyolítása.
1.2.5. A Főosztály felsőoktatási felvételivel kapcsolatos feladatai:
1.2.5.1. a felsőoktatási felvételi eljárások szakmai szempontú lebonyolítása együttműködésben az informatikai szolgáltató Educatio Társadalmi Szolgáltató Nonprofit Kft.-vel,
1.2.5.2. a felsőoktatási intézmények hallgatói, doktorjelölti, valamint alkalmazotti nyilvántartása,
1.2.5.3. a felsőoktatási felvételi eljárások adatainak központi nyilvántartása,
1.2.5.4. a felsőoktatási intézmények által kiadott oklevelek, bizonyítványok, doktori fokozatok nyilvántartása,
1.2.5.5. a felsőoktatási felvételi tájékoztató kiadványok szerkesztése,
1.2.5.6. a felsőoktatási felvételi tájékoztató kiadványok kiegészítő tájékoztatóinak szerkesztése,
1.2.5.7. egyéb hallgatói, felsőoktatási intézményi megkeresések ügyintézése,
1.2.5.8. egyéb felsőoktatási felvételi ügyekkel kapcsolatos megkeresések ügyintézése,
1.2.5.9. a felsőoktatási szakmai napok – felsőoktatási felvételivel kapcsolatos – szervezése, lebonyolítása.
1.2.6. A Főosztály pedagógus-továbbképzéssel kapcsolatos feladatai:
1.2.6.1. ellátja a pedagógus-továbbképzések akkreditációjával kapcsolatos feladatokat,
1.2.6.2. ellátja a jóváhagyott pedagógus-továbbképzési programokkal és az indított továbbképzésekkel kapcsolatos nyilvántartási feladatokat,
1.2.6.3. ellátja a pedagógus-továbbképzések szervezőinek ellenőrzésével kapcsolatos feladatokat,
1.2.6.4. ellátja a Pedagógus-továbbképzési Akkreditációs Testület mellett a titkársági teendőket.
1.2.7. A Felsőoktatási Információs Rendszerrel kapcsolatos feladatok:
1.2.7.1. A Felsőoktatási Információs Rendszer tekintetében a Főosztály:
a) nyilvántartja a vonatkozó jogszabályok által előírt adatköröket,
b) ellátja a Felsőoktatási Információs Rendszer működtetésével kapcsolatos feladatokat,
c) ellátja a Felsőoktatási Információs Rendszerrel kapcsolatos hatósági ügyintézési feladatokat.
1.2.7.2. Kialakítja a felsőoktatáshoz kötődő informatikai rendszerek fejlesztésének szakmai koncepcióját és részletes tartalmát a szakterületek bevonásával.
1.2.7.3. Együttműködik az informatikai fejlesztéseket koordináló és felügyelő hivatali szervezeti egységgel a fejlesztések megvalósításában.

1.3. Ekvivalencia és Nyelvvizsgáztatási Akkreditációs Főosztály
1.3.1. Az Ekvivalencia és Nyelvvizsgáztatási Akkreditációs Főosztály (jelen alfejezet alkalmazásában: Főosztály) az elnök közvetlen irányítása alatt álló, főosztály jogállású önálló szervezeti egység, amely ellátja a Hivatal külföldi bizonyítványok és oklevelek elismerésével és nyelvvizsga-akkreditációval kapcsolatos feladatait.
1.3.2. A Főosztály belső tagozódását a Szabályzat 1. melléklete tartalmazza.
1.3.3. A Főosztály elismeréssel kapcsolatos feladatai keretében:
1.3.3.1. Ellátja:
1.3.3.1.1. Az általános iskolai és középiskolai bizonyítványok, valamint a felsőfokú oklevelek és tudományos fokozatok által tanúsított végzettségi szint, továbbá az alap-, közép- és felsőfokú szakképesítések és – az általa működtetett szakbizottságok közreműködésével – a felsőfokú végzettséghez kapcsolódó szakképzettségek elismerésével kapcsolatos feladatokat.
1.3.3.1.2. A külföldi bizonyítványok és oklevelek nyelvvizsga-egyenértékűségével kapcsolatos feladatokat.
1.3.3.1.3. A bel- és külföldi szervek és személyek számára a külföldi oktatási rendszerekről, a külföldi felsőoktatási intézményekről, a felsőfokú végzettséget tanúsító oklevelek megszerzésének feltételeiről szóló tájékoztatással kapcsolatos feladatokat.
1.3.3.1.4. A magyar oktatási rendszerről történő hivatalos információ szolgáltatásával és a külföldi hatóságoknak, szakmai szervezeteknek a magyar bizonyítványok és oklevelek megszerzésének feltételeiről történő tájékoztatásával kapcsolatos feladatokat.
1.3.3.1.5. A külföldi hivatalos eljárásban való felhasználás céljából a hazai oktatási intézményekben folytatott tanulmányokról, illetőleg hazai végzettséget tanúsító bizonyítványokról, oklevelekről szóló hatósági bizonyítvány kiállításával kapcsolatos feladatokat.
1.3.3.1.6. Az ENIC és NARIC hálózati tagságból adódó feladatokat.
1.3.3.1.7. A más államok és nemzetközi szervezetek ekvivalencia-ügyekkel foglalkozó központjaival való kapcsolattartással és együttműködéssel kapcsolatos feladatokat.
1.3.3.2. Közreműködik a külföldi felsőoktatási intézmények magyarországi működésének engedélyezési eljárása során.
1.3.3.3. A magyar felsőoktatás megismertetésével kapcsolatos kiadói (publikációs) tevékenységet folytat. Hazai és nemzetközi konferenciákat, tanfolyamokat és koordinációs értekezleteket szervez.
1.3.3.4. Betölti az európai közösségi jog alapján a munkavállalás céljából történő elismerés nemzeti információs központjának szerepét. Vezetője ellátja a szakképzettségek elismerésére vonatkozó európai uniós irányelvek nemzeti koordinátori teendőit.
1.3.4. A Főosztály nyelvvizsga-akkreditációval kapcsolatos feladatai keretében:
1.3.4.1. Akkreditációs eljárásokat folytat le és kiadja az elsőfokú akkreditációs határozatokat.
1.3.4.2. Az akkreditált vizsgaközpontokat és rendszereket legalább kétévente felülvizsgálja.
1.3.4.3. Működteti a Nyelvvizsgát Akkreditáló Testületet (a továbbiakban: Testület).
1.3.4.4. A Testület bevonásával kidolgozza és kiadja az Akkreditációs Kézikönyvet.
1.3.4.5. A nyelvvizsgaközpontok rendelkezésére bocsátja és gondozza a nyelvvizsgák elektronikus anyakönyvi felületét.
1.3.4.6. A Nemzetbiztonsági Szakszolgálattal egyetértésben kijelöli azt a nyomdát, amelyik a nyelvvizsga-bizonyítványokat nyomtatja.
1.3.4.7. Az elektronikus anyakönyvek alapján az arra kijelölt nyomdával bizonyítványt nyomtattat.
1.3.4.8. Intézi a külföldi nyelvvizsga-bizonyítványok honosításával kapcsolatos ügyeket.
1.3.4.9. Határozatot hoz a nyelvvizsgákkal kapcsolatban benyújtott másodfokú felülvizsgálati kérelmek ügyében.
1.3.4.10. Hatósági bizonyítványt állít ki a részvizsga-bizonyítványok egyesíthetőségéről.
1.3.4.11. Hatósági bizonyítványt állít ki az elveszett bizonyítványokról az elektronikus anyakönyv alapján.
1.3.4.12. Az elektronikus anyakönyv alapján nyelvvizsga-bizonyítványok hitelességi vizsgálatát végzi.
1.3.4.13. Konferenciát szervez a nyelvoktatási szakma számára a nyelvvizsgáztatás és az érintkező területek újdonságairól.
1.3.4.14. A felvételi eljárásban adatot szolgáltat az elektronikus anyakönyvek alapján.
1.3.4.15. Közreműködik a nyelvvizsgáztatás rendjét szabályozó jogszabályi háttérmunkálatokban.
1.3.4.16. Képviseli a magyar nyelvvizsgák ügyét magyarországi és nemzetközi fórumokon.

1.4. Informatikai és Üzemeltetési Főosztály
1.4.1. Az Informatikai és Üzemeltetési Főosztály (jelen alfejezet alkalmazásában, a továbbiakban: Főosztály) az elnök közvetlen irányítása alatt álló, főosztály jogállású, önálló szervezeti egység, amely ellátja az elnök által közvetlenül delegált, továbbá a hivatali szervezet informatikai, informatikai fejlesztési és üzemeltetési, valamint küldeménykezeléssel kapcsolatos feladatait.
1.4.2. A Főosztály belső tagozódását a Szabályzat 1. melléklete tartalmazza.
1.4.3. A Főosztály informatikai feladatai:
1.4.3.1. Ellenőrzési, koordinációs feladatok keretében biztonsági keretrendszert működtet, gondoskodik az IT biztonsági szabályzatokban leírtak betartásáról, ellenőrzéséről. Gondoskodik a megkötött informatikai fejlesztési szerződések IT biztonsági felülvizsgálatáról, a szerződésben leírtak ellenőrzéséről.
1.4.3.2. Közreműködik az oktatási ágazathoz tartozó informatikai fejlesztések koncepciójának részletes megtervezésének és kivitelezésének összehangolásában és koordinálásában, beleértve a Hivatal egységeit is.
1.4.3.3. Közreműködik a minisztérium és háttérintézményei, illetve az oktatási intézmények, valamint az egyéb kormányszervek közötti fejlesztési együttműködésben az informatikai területen.
1.4.3.4. Ellátja a Hivatal infokommunikációs technológiákhoz kötődő feladatait.
1.4.3.5. Meghatározza a köz- és felsőoktatáshoz és adatszolgáltatáshoz kötődő informatikai rendszerekkel szemben támasztott informatikai követelményeket a Közoktatási Információs Rendszerek Osztálya közreműködésével.
1.4.4. A Főosztály üzemeltetéssel kapcsolatos feladatai:
1.4.4.1. Gondoskodik a Hivatal mint gazdálkodó szerv üzemeltetéséről, működtetéséről, valamint infrastruktúrájának rendeltetésszerű működését biztosító üzemeltetési és vagyonvédelmi feladatok ellátásáról.
1.4.4.2. Végzi és szervezi a hivatali feladatok ellátását szolgáló készletek, eszközök beszerzésével, beruházások lebonyolításával és szolgáltatások megrendelésével kapcsolatos operatív feladatokat.
1.4.4.3. A Hivatal belső informatikai feladatainak ellátása érdekében folyamatosan működteti, karbantartja és fejleszti az infokommunikációs eszközöket és a belső számítógépes hálózatot, továbbá koordinálja az infokommunikációs eszközök és szolgáltatások beszerzését.
1.4.4.4. Ellátja a Hivatal zavartalan működéséhez szükséges fenntartási, karbantartási és felújítási munkák megszervezését, koordinálását.
1.4.4.5. Kapcsolatot tart az épület üzemeltetőjével.
1.4.4.6. Gondoskodik a Hivatal dolgozóinak használatában lévő eszközök működése során tapasztalt hibabejelentések fogadásáról, regisztrálásáról, a hibák kivizsgálásáról, szükség szerinti intézkedések megtételéről.
1.4.4.7. Koordinálja a belépő és kilépő dolgozók eszközellátását, jogosultságainak beállítását, illetve az eszközök visszaszolgáltatását.
1.4.4.8. Gondoskodik a megkötött üzemeletetési szerződések felülvizsgálatáról, a szerződésbe foglaltak ellenőrzéséről.
1.4.4.9. Figyelemmel kíséri, illetve segíti az oktatásért felelős minisztérium és háttérintézményei, illetve az oktatási intézmények, valamint az egyéb kormányszervek közötti üzemeltetési együttműködések megvalósulását.
1.4.5. A Főosztály küldeménykezeléssel kapcsolatos feladatai:
1.4.5.1. Működteti a központi irattárat.
1.4.5.2. Gondoskodik az Iratkezelési Szabályzatban meghatározottak betartásáról.
1.4.5.3. Ügykezelés-felügyeleti feladatai keretében ellátja a nyílt iratkezelés szakmai felügyeletét, továbbá gondoskodik az iratkezelési tevékenységhez szükséges eszközök beszerzéséről.
1.4.5.4. Ellátja az elektronikus iratkezelés rendszerének működtetésével és fejlesztésével összefüggő feladatokat.
1.4.6. A Főosztály látja el a diákigazolványok, valamint az oktatói és a pedagógus igazolványok előállításával kapcsolatos, a Hivatalt érintő feladatokat.

1.5. Belső Ellenőrzési Főosztály
1.5.1. A Belső Ellenőrzési Főosztály (jelen alfejezet alkalmazásában, a továbbiakban: Főosztály) az elnök közvetlen irányítása alatt álló, főosztály jogállású, önálló szervezeti egység, amely ellátja a Hivatal belső ellenőrzési feladatait.
1.5.2. A Főosztály tevékenységét a vonatkozó jogszabályok, a nemzetközi belső ellenőrzési standardok, a pénzügyminiszter által közzétett módszertani útmutatók és kézikönyv minta alapján, a Belső Ellenőrzési Kézikönyv szerint végzi. Az ellenőrzési feladatok, tevékenység tekintetében a költségvetési szervek belső kontrollrendszeréről és belső ellenőrzéséről szóló 370/2011. (XII. 31.) Korm. rendelet (a továbbiakban: Ber.) az irányadó.
1.5.3. A belső ellenőrzési tevékenység kiterjed a szabályszerűségi, pénzügyi, rendszer- és teljesítmény-ellenőrzésekre, illetve informatikai rendszerellenőrzésekre.
1.5.4. A Főosztály:
1.5.4.1. vizsgálja és értékeli a folyamatba épített, előzetes, utólagos és vezetői ellenőrzési rendszerek kiépítésének, működésének jogszabályoknak és szabályzatoknak való megfelelését;
1.5.4.2. vizsgálja és értékeli a pénzügyi irányítási és ellenőrzési rendszerek működésének szabályosságát, gazdaságosságát, hatékonyságát és eredményességét, a rendelkezésére álló erőforrásokkal való gazdálkodást, a vagyon megóvását és gyarapítását, valamint az elszámolások, beszámolók szabályszerűségét;
1.5.4.3. a vizsgált folyamatokkal kapcsolatban megállapításokat és ajánlásokat tesz, valamint elemzéseket, értékeléseket készít az elnök számára a Hivatal működése eredményességének növelése, valamint a folyamatba épített, előzetes, utólagos és vezetői ellenőrzési, és a belső ellenőrzési rendszerek javítása, továbbfejlesztése érdekében;
1.5.4.4. ajánlásokat és javaslatokat fogalmaz meg a kockázati tényezők, hiányosságok megszüntetése, kiküszöbölése vagy csökkentése, valamint a szabálytalanságok megelőzése, illetve feltárása érdekében;
1.5.4.5. nyomon követi az ellenőrzési jelentések alapján megtett intézkedéseket, eleget tesz az éves beszámolási kötelezettségnek, az általa elvégzett ellenőrzésekről rendszerezett nyilvántartást vezet;
1.5.4.6. elvégzi a belső ellenőrzési tevékenység minőségértékelését;
1.5.4.7. ellátja a Hivatalon belül a nemzetközi belső ellenőrzési standardok és a belső ellenőrzési kézikönyvben rögzítettek szerint a tanácsadási tevékenységet;
1.5.4.8. kapcsolatot tart a minisztérium Ellenőrzési Főosztályával, és más ellenőrzési szervekkel, valamint a tárcák ellenőrzési feladatait ellátó szervezeti egységekkel, szükség szerint ellátja a Hivatal képviseletét a belső ellenőrzéssel kapcsolatos bizottságokban, tanácskozásokon;
1.5.4.9. figyelemmel kíséri a külső szervek Hivatalnál folytatott vizsgálatait, a vizsgálatok összefoglaló jelentéseinek megállapításaira és javaslataira tett intézkedéseket.
1.5.5. A Ber. 2. § n) pontja alapján a belső ellenőrzési egység vezetője egyben a Hivatal belső ellenőrzési vezetője.
1.5.6. A Főosztály vezetőjét – az elnök javaslatára – a nemzeti erőforrás miniszter nevezi ki, menti fel, helyezi át.

2. A közoktatási elnökhelyettes irányítása, illetve vezetése alatt álló szervezeti egységek

2.1. Tanügy-igazgatási és Területi Koordinációs Főosztály
2.1.1. A Tanügy-igazgatási és Területi Koordinációs Főosztály (jelen alfejezet alkalmazásában, a továbbiakban: Főosztály) a közoktatási elnökhelyettes irányítása alatt álló, főosztály jogállású, önálló szervezeti egység, amely ellátja az elnök által közvetlenül delegált, továbbá a hivatali szervezet tanügy-igazgatással, területi koordinációval, szakmai ellenőrzéssel, a közoktatás-informatikai rendszerek működtetésével és az adatszolgáltatással, valamint az ezen feladatokhoz kapcsolódó hatósági feladatait.
2.1.2. A Főosztály belső tagozódását a Szabályzat 1. melléklete tartalmazza.
2.1.3. A Főosztály tanügy-igazgatási és területi koordinációs feladatai:
2.1.3.1. Koordinálja, illetve felügyeli az ágazati közoktatási adatbázis-rendszerek, azonosítási rendszerek, valamint a közoktatáshoz kötődő valamennyi információs rendszer működtetését.
2.1.3.2. Részt vesz az infokommunikációs rendszerek által kezelt szakmai adatvagyon koherenciájának megteremtésében és megőrzésében.
2.1.3.3. Ellátja a Hivatal által akkreditált továbbképzések megtartásával kapcsolatos koordinációs feladatokat.
2.1.3.4. Szervezi a Kollégium működtetését, ellátja a titkársági teendőket.
2.1.3.5. Közreműködik a fővárosi, megyei kormányhivatalok szakmai irányításában, szakmai feladataikat koordinálja.
2.1.3.6. Tájékoztatókat, konferenciákat szervez a fővárosi, megyei kormányhivatalokkal kapcsolatos feladatok ellátására vonatkozóan.
2.1.3.7. Szakmai tájékoztató anyagokat készít a fővárosi, megyei kormányhivatalok számára.
2.1.3.8. Gondoskodik a bizonyítványnyomtatvány kiállításának alapjául szolgáló nyomtatványok engedélyezésének előkészítéséről és a bizonyítványok előállításáról.
2.1.4. A Főosztály szakmai ellenőrzéssel kapcsolatos feladatai:
2.1.4.1. Megszervezi az országos, megyei, fővárosi szintű szakmai ellenőrzéseket, a fővárosi és megyei kormányhivatalokkal közreműködve koordinálja a folyamatot.
2.1.4.2. Kidolgozza a szakmai ellenőrzés szakmai követelményrendszerét.
2.1.4.3. Kiválasztja és felkéri – a fővárosi, megyei kormányhivatalokkal együttműködve – a szakmai ellenőrzéseket végző szakértőket.
2.1.4.4. A Kt. 107. §-a alapján a fenntartó, a közoktatási intézmény, a települési kisebbségi önkormányzat, továbbá az országos kisebbségi önkormányzat megrendelésére – a megrendelő költségére – megyei, fővárosi, települési, intézményi szintű szakmai ellenőrzést végez.
2.1.4.5. Az országgyűlési biztos megkeresésére – a Kt. 107. §-ában foglaltak megtartásával – vizsgálatot (szakmai ellenőrzést) végez.
2.1.4.6. Feldolgozza és nyilvántartja az ellenőrzések, értékelések eredményeit.
2.1.5. A Főosztály egyéb hatósági, illetve akkreditációs feladatai:
2.1.5.1. Közreműködik a külön jogszabályokban meghatározott hatósági ellenőrzésekben.
2.1.5.2. Szakmai segítségnyújtással közreműködik a kormányhivatalok által működtetett független vizsgabizottságok döntései ellen benyújtott törvényességi kérelmekről hozandó másodfokú döntés előkészítésében.
2.1.5.3. Szakmai segítségnyújtással közreműködik a fővárosi, megyei kormányhivatalok által a Kt. hatálya alá tartozó ügyekben első fokon hozott döntéseinek másodfokon történő elbírálásában.
2.1.5.4. Indokolt esetben kezdeményezi a Magyar Államkincstár Területi Igazgatóságánál a nem helyi önkormányzati intézményfenntartó részére megállapított normatív költségvetési támogatás felülvizsgálatát, folyósításának felfüggesztését, kezdeményezéséről értesítést küld a székhely szerint illetékes jegyző, főjegyző részére.
2.1.5.5. Ellátja az Országos szakértői, az Országos vizsgaelnöki és az Országos szakmai vizsgaelnöki névjegyzékkel kapcsolatos feladatokat.
2.1.5.6. Ellátja a miniszter hatáskörébe tartozó szakképesítések tekintetében az országos szakmai szakértői névjegyzékkel és az országos szakmai vizsgaelnöki névjegyzékkel, valamint a szakértői tevékenységről szóló 31/2004. (XI. 13.) OM rendelet 6. §-ában előírt szakmai bizottság működtetésével kapcsolatos feladatokat.
2.1.5.7. Ellátja a szakértői és rehabilitációs bizottságok szakvéleményének felülvizsgálatával kapcsolatos feladatokat.
2.1.5.8. Ellátja a halmozottan hátrányos helyzetű gyermekek, tanulók szakértői és rehabilitációs bizottsági vizsgálata során, a szakszolgálati-esélyegyenlőségi szakértő kirendelésével kapcsolatos feladatokat.
2.1.5.9. Ellátja a tankönyvvé nyilvánítással, a tankönyvvé nyilvánítás megszüntetésével kapcsolatos feladatokat.
2.1.5.10. Ellátja a tankönyvjegyzékre történő felvétellel és a tankönyvjegyzékről való törléssel kapcsolatos.
2.1.5.11. Ellátja a tankönyvjegyzékkel kapcsolatos feladatokat.
2.1.5.12. Ellátja a kerettanterv jóváhagyása céljából indított eljárással kapcsolatos feladatokat.
2.1.5.13. Ellátja a jóváhagyott kerettantervek nyilvántartásával kapcsolatos feladatokat.
2.1.5.14. Ellátja az egyedi érettségi vizsgatárgyak akkreditációjával kapcsolatos feladatokat.

2.1.6. A Főosztály közoktatási információs rendszerek működtetésével és adatszolgáltatással kapcsolatos feladatai:
2.1.6.1. A közoktatási információs rendszer tekintetében a Főosztály:
a) nyilvántartja a vonatkozó jogszabályok által előírt adatköröket,
b) ellátja a közoktatási informatikai rendszerek működtetésével kapcsolatos feladatokat,
c) ellátja a közoktatás információs rendszerével kapcsolatos hatósági ügyintézési feladatokat.
2.1.6.2. Biztosítja a jogszabályokban meghatározott adatszolgáltatási kötelezettségek teljesítését:
a) a Közoktatási Információs Rendszer és a Felsőoktatási Információs Rendszer adattartalma alapján;
b) az Országos Egészségbiztosítási Pénztárnak az egészségügyi szolgáltatásra való jogosultság érvényesítéséhez a közoktatási törvény és a felsőoktatási törvény hatálya alá tartozó középfokú oktatási intézmények és felsőoktatási intézmények tanulóiról, hallgatóiról a tanulói és a hallgatói jogviszony meghatározott adatai vonatkozásában;
c) a Nyugdíjfolyósító Igazgatóságnak az árvaellátás folyósításához iskolai tanulmányok címén;
d) a Magyar Államkincstárnak az iskoláztatási támogatás folyósításához;
e) a kormányhivatalok feladatainak ellátásához.
2.1.6.3. Statisztikai célú adatszolgáltatást végez az ágazati információs rendszerek nyilvántartásaihoz tartozóan és más szervek által előírtak, valamint a Hivatal vezetőinek igényei alapján.
2.1.6.4. Ellátja a közérdekű adatok kezelésével, közzétételével kapcsolatos feladatokat.
2.1.6.5. Ellátja a minősített alapfokú művészetoktatási intézmények nyilvántartásával kapcsolatos feladatokat.
2.1.6.6. Az informatikai rendszerek szakmai koordinálásának keretében a Főosztály:
a) meghatározza a közoktatáshoz és adatszolgáltatáshoz kötődő informatikai rendszerekkel szemben támasztott szakmai követelményeket az érintett szakterületekkel közösen és az Informatikai és Üzemeltetési Főosztály közreműködésével,
b) a szakterületekkel közösen kialakítja a közoktatáshoz és adatszolgáltatáshoz kötődő informatikai rendszerek fejlesztésének szakmai koncepcióját és részletes tartalmát.

2.2. Közoktatási Programok Főosztálya
2.2.1. A Közoktatási Programok Főosztálya (jelen alfejezet alkalmazásában: Főosztály) a közoktatási elnökhelyettes irányítása alatt álló, főosztály jogállású, önálló szervezeti egység, amely ellátja a Hivatal érettségi, versenyszervezési, közoktatási mérési, értékelési, akkreditációs és logisztikai feladatait.
2.2.2. A Főosztály belső tagozódását a Szabályzat 1. melléklete tartalmazza.
2.2.3. A Főosztály:
2.2.3.1. Ellátja a középfokú nevelési-oktatási intézmények felvételi eljárásával kapcsolatos feladatokat, ennek keretében:
a) megtervezi, folyamatosan figyelemmel kíséri és ellenőrzi a középfokú felvételi eljárás folyamatait, gondoskodik a középfokú felvételi eljáráshoz kapcsolódó dokumentumok előállításáról, nyilvánosságra hozataláról, illetve csomagolásáról és eljuttatásáról az általános iskolákhoz;
b) elkészítteti a központi írásbeli vizsgák vizsgaanyagait, egyéb szakmai anyagokat, működteti a feladatlap készítő bizottságokat és gondoskodik az ezzel kapcsolatos logisztikai feladatok ellátásáról.
2.2.3.2. Ellátja az érettségi vizsgákkal kapcsolatos feladatokat, ennek keretében különösen:
a) megtervezi, folyamatosan figyelemmel kíséri és ellenőrzi az érettségi vizsgák lebonyolításának folyamatait, működteti a tételkészítő bizottságokat,
b) elkészítteti az érettségi vizsgaanyagokat, és a Biztonsági Szabályzatban meghatározottak szerint kezeli azokat, elkészítteti és közzéteszi az érettségi vizsgákhoz kapcsolódó egyéb szakmai anyagokat, és gondoskodik az ezzel kapcsolatos logisztikai feladatok ellátásáról;
c) kidolgozza a vizsgaközpontok tevékenységével és a vizsgáztatással kapcsolatos szakmai standardokat, és közreműködik a pénzügyi standardok tervezésében, együttműködve a Tanügy-igazgatási és Területi Koordinációs Főosztállyal,
d) ellátja a fővárosi, megyei kormányhivatalok által működtetett érettségi vizsgabizottságokkal kapcsolatos elnökkijelölési feladatokat,
e) szakmai segítségnyújtással közreműködik a kormányhivatalok által működtetett érettségi vizsgabizottságok döntései ellen benyújtott törvényességi kérelmekről hozandó másodfokú döntések előkészítésében,
f) kezdeményezi az érettségi vizsga megszervezésével összefüggő miniszteri intézkedés megtételét, ha annak elmaradása miatt országos szinten veszélybe kerülhet az érettségi vizsga jogszabályok szerinti lebonyolítása,
g) kezdeményezi a vizsgaszabályzatban, illetve a tanév rendjében foglaltaktól való eltérést, ha arra az érettségi vizsga megszervezése vagy a rendkívüli szünet elrendelése miatt, a tanév megszervezése érdekében szükség van,
h) kezdeményezi az érettségi vizsga megszervezési jogának megvonását, az érettségi bizonyítvány érvénytelenné nyilvánítását, a vizsgán elért eredmény megsemmisítését, ha bebizonyosodik, hogy az iskola a vizsgát jogellenesen szervezte meg, illetve a bizonyítványt jogellenesen állította ki.
2.2.3.3. Ellátja az országos, térségi, megyei, fővárosi szintű mérésértékelési feladatokat, ennek keretében:
a) megtervezi, folyamatosan figyelemmel kíséri és ellenőrzi az országos mérések folyamatait, gondoskodik a mérés lebonyolításához szükséges adatok begyűjtéséről, szakmailag tervezi és felügyeli a mérési eljárás informatikai rendszereit,
b) elkészítteti az országos mérések mérőeszközeit, a mérésekhez kapcsolódó szakmai anyagokat és gondoskodik a mérésértékeléshez kapcsolódó logisztikai feladatatok ellátásáról,
c) gondoskodik a kódolás, az adatrögzítés és az adatfeldolgozás folyamatairól,
d) elkészíti a mérésekkel kapcsolatos jelentéseket, elemzéseket, és gondoskodik azok közzétételéről, együttműködve a Tanügy-igazgatási és Területi Koordinációs Főosztállyal,
e) gondozza a mérések folyamán felhalmozódott adatvagyont, együttműködve a Tanügy-igazgatási és Területi Koordinációs Főosztállyal.
2.2.3.4. A nemzetközi mérési rendszerek szabályai szerint teljes körűen ellátja a közoktatás nemzetközi méréseivel kapcsolatos feladatokat.
2.2.3.5. Megszervezi az Országos Középiskolai Tanulmányi Versenyeket (OKTV), valamint a minisztérium által meghirdetett országos művészeti és SNI tanulmányi versenyeket, ennek keretében:
a) megtervezi, működteti, folyamatosan figyelemmel kíséri és ellenőrzi az OKTV, valamint a művészeti és SNI versenyek folyamatait, működteti ezek versenybizottságait,
b) az oktatási és egyéb intézmények, valamint a fővárosi, megyei kormányhivatalok közreműködésével megszervezi az OKTV, valamint a művészeti és SNI versenyek fordulóit,
c) elkészítteti a versenyek anyagait, elkészíti és nyilvánosságra hozza a versenyekhez kapcsolódó egyéb szakmai anyagokat, ellátja az OKTV-vel kapcsolatos logisztikai feladatokat.
2.2.3.6. A feladataihoz közvetlenül kapcsolódó szoftverek tekintetében szakmai szempontból közreműködik a közoktatási informatikai rendszerekkel szemben támasztott követelmények meghatározásában, valamint azok szakmailag megfelelő működésének figyelemmel kísérésében – együttműködve a Tanügy-igazgatási és Területi Koordinációs Főosztállyal.
2.2.3.7. Közreműködik a Főosztály feladataihoz kapcsolódó jogszabálytervezetek előkészítésében, véleményezésében.
2.2.3.8. Ellátja a Hivatal más területein szükséges csomagolási feladatokat.
2.2.3.9. Ellátja a Hivatalhoz érkező vagy helyben keletkezett minősített iratok nyilvántartásával és kezelésével kapcsolatos feladatokat.

3. A gazdasági elnökhelyettes vezetése alatt álló szervezeti egység

3.1. Gazdasági Főosztály
3.1.1. A Gazdasági Főosztály (jelen alfejezet alkalmazásában: Főosztály) a gazdasági elnökhelyettes vezetése alatt álló, főosztály jogállású, önálló szervezeti egység, amely ellátja a Hivatal költségvetésének tervezésével, végrehajtásával, az előirányzatok felhasználásának folyamatos kontrolljával, a beszámolással, valamint a könyveléssel kapcsolatos feladatait.
3.1.2. A Főosztály belső tagozódását a Szabályzat 1. melléklete tartalmazza.
3.1.3. A Főosztály pénzügyi feladatai:
3.1.3.1. A Hivatal költségvetésének tervezésével, végrehajtásával és a beszámolással kapcsolatos feladatok ellátása.
3.1.3.2. A Hivatal mint gazdálkodó szerv működtetéséről, valamint a Hivatal vagyonkezelésében lévő ingatlanok infrastruktúrájának rendeltetésszerű működését biztosító vagyonvédelmi feladatok ellátása.
3.1.3.3. A Hivatal dolgozói tekintetében a bérgazdálkodási feladatokat, a külső személyekhez kapcsolódó bérszámfejtési feladatokat, valamint a hóközi kifizetések számfejtésének ellátása.
3.1.3.4. Felelős a számviteli rend betartásáért, a zavartalan működéshez és gazdálkodáshoz szükséges likviditás biztosításáért.
3.1.3.5. Gondoskodik a Hivatal gazdálkodással kapcsolatos szabályzatainak elkészítéséről, felelős a szabályzatokban megállapított könyvvezetési, nyilvántartási, pénzügyi-számviteli, adatszolgáltatási feladatok elvégzéséért, valamint működteti a házipénztárt.
3.1.4. A Főosztály számviteli feladatai:
3.1.4.1. A Hivatal eszközeiben és forrásaiban év közben bekövetkezett változásokat, gazdasági eseményeket a Számviteli Politikában és a Számlarendben rögzített szabályok betartásával, bizonylatok alapján, teljes körűen könyveli.
3.1.4.2. Nyilvántartja a tárgyi eszközöket mennyiségben és értékben, jogcímenként kimutatja az állományváltozásokat, negyedévente elszámolja az értékcsökkenést.
3.1.4.3. Ellátja az eszközök leltározása és selejtezése során a Leltározási és leltárkészítési Szabályzatban meghatározott feladatokat.
3.1.4.4. Elvégzi a kifizetés és a könyvelés során alkalmazott KTK kódok kincstári egyeztetését.
3.1.4.5. A kincstári adatok alapján elkészített bérfeladások könyvelése, egyeztetési feladatok elvégzése.
3.1.4.6. Elkészíti az irányító szerv részére a havi rendszeres és az eseti adatszolgáltatásokat.
3.1.4.7. Gondoskodik a Hivatal OTP lakásalap számlájának naprakész könyveléséről és az analitikus nyilvántartás elkészítéséről.
3.1.4.8. Elkészíti a havi könyvelési adatok alapján a főkönyvi kivonatot és az egyeztetéseket.
3.1.4.9. Negyedéves időszaki Mérlegjelentést készít.
3.1.4.10. Elvégzi az Áht.-ban és az Ámr.-ben előírt zárási és beszámolási feladatokat. Féléves és éves intézményi költségvetési beszámolót készít.

4. A projektigazgató vezetése alatt álló szervezeti egység

4.1. Projekt Igazgatóság
4.1.1. A Projekt Igazgatóság a projektigazgató vezetése alatt álló, önálló szervezeti egység, amely ellátja az elnök által közvetlenül delegált feladatokat, illetve szervezi és koordinálja, egyes esetekben irányítja a Hivatal részvételét a hazai és európai uniós projektekhez kapcsolódó feladatokban.
4.1.2. A Projekt Igazgatóság feladatai:
4.1.2.1. Gondoskodik a Hivatal projektjeinek (pl. TÁMOP, EKOP, TIOP) jogszabályszerű, szerződésszerű lebonyolításáról.
4.1.2.2. Gondoskodik a Hivatal projektjeinek (pl. TÁMOP, EKOP, TIOP) támogatási szerződéseiben foglaltak határidőben való végrehajtásának koordinálásáról.
4.1.2.3. Gondoskodik a támogatási szerződésben foglalt beszámolók határidőben való, és szerződésszerű, jogszabályszerű leadásáról, ennek érdekében vállalkozási, megbízási és egyéb szükséges szerződések előkészítéséről, megkötésének koordinálásáról.
4.1.2.4. Együttműködik a Hivatal szakmai szervezeti egységeivel a projektek megvalósítása során.

V. FEJEZET
A HIVATAL MŰKÖDÉSI RENDJE

1. Általános szabályok

1.1. A Hivatal folyamatos és jogszerű működését, a hatáskörének gyakorlását a hatályos jogszabályok, közjogi szervezetszabályozó eszközök, az alapító okirat, a Szabályzat, további belső irányítási eszközök, valamint a Hivatal munka- és ellenőrzési tervei határozzák meg, a Hivatalon belüli hatékony információáramlás biztosítása, az információátadás, a feladatmeghatározás és az ellenőrzés, továbbá a beszámoltatás alkalmazásán keresztül.
1.2. A jóváhagyott stratégiai tervekben szereplő és a tárgyévi költségvetés tervezése során figyelembe vett célkitűzéseket az elnök utasításban adja ki.
1.3. A jóváhagyott tárgyévi kiemelt célkitűzések megvalósításához szükséges feladatok tervszerű végrehajtása érdekében – a feladatok végrehajtásért felelős szervezeti egységek vezetőinek javaslata alapján – az elnök évenként munkatervet állapít meg. A munkaterv összeállítását, szerkesztését a Jogi és Igazgatási Főosztály végzi.
A munkatervben felelősként megjelölt vezetők kötelesek figyelemmel kísérni az általuk irányított, vezetett szervezeti egységre háruló teendőket és gondoskodni a végrehajtásra előírt határidők betartásáról.
1.4. A Hivatal működése tekintetében vezetőnek minősülnek: elnök, elnökhelyettesek, projektigazgató, főosztályvezetők, főosztályvezető-helyettesek, osztályvezetők.
1.5. A vezetők, az ügyintézők, az ügykezelők és a munkavállalók feladatait az előző pontokban foglaltak mellett a Közszolgálati Szabályzat és a munkaköri leírás szabályozza.
1.6. A dolgozók munkaköri leírása a felelősség megállapítására is alkalmas módon – egyebek mellett – tartalmazza: a munkakörben ellátandó feladat jellegét, a tevékenységi kört, a munkakört betöltők alá- és fölérendeltségi viszonyait, a munkáltatói jogkör gyakorlójának megjelölését, a munkakörre vonatkozó sajátos előírásokat és a helyettesítés rendjét.
1.7. A Hivatal valamennyi dolgozója köteles a tudomására jutott hivatalos információt ahhoz az érintett szervezeti egységhez eljuttatni, amely szükség esetén az információ alapján hivatalból eljárni jogosult és köteles.
1.8. Amennyiben egy ügytípus elintézése több szervezeti egység rendszeres együttműködését igényli, a szervezeti egységek – a feladat ellátása szempontjából – egymással mellérendeltségi kapcsolatban állnak. Együttműködésük alapelve, hogy feladataik megoldása során az ügyköreik érintkezési területein egymást tájékoztatva, segítve, intézkedéseiket összehangolva járnak el. Az együttműködés tartalmát, módját, illetőleg a feladatok elhatárolását az érintett szervezeti egységek vezetői közösen állapítják meg. Az ügyrendekben, illetve a munkaköri leírásokban ki kell jelölni azt a vezetőt, illetve ügyintézőt, aki az együttműködés keretében szükségessé váló egyeztetések felelőse.
1.9. Amennyiben a kormánytisztviselő, illetve munkavállaló feladatának végrehajtásához elnöki, elnökhelyettesi, projektigazgatói, főosztályvezetői, főosztályvezető-helyettesi, vagy osztályvezetői döntés szükséges, úgy a szolgálati út betartásával a döntéshozatalt a közvetlen felettesénél kezdeményezi.

2. Munkarend és ügyfélfogadás

2.1. A Hivatal munkarendje
2.1.1. A Hivatalban a munkaidő heti 40 óra, amely
hétfőtől csütörtökig: 8.00 órától 16.30 -ig,
pénteken: 8.00 órától 14.00 óráig tart.
2.1.2. Az ebédidő 30 perc, amelyet 11.30 óra és 13.30 között lehet igénybe venni.
2.1.3. A 2.1.1. és a 2.1.2. pontban foglaltaktól eltérő munkaidő-beosztást, munkavégzés-ütemezést – az érintett szervezeti egység vezetőjének kezdeményezésére – az elnök engedélyezhet.
2.1.4. A munkavégzés részletes szabályait a Hivatal Közszolgálati Szabályzata, illetve a szervezeti egységek ügyrendje határozza meg.

2.2. Az ügyfélfogadás rendje
2.2.1. A hivatali ügyfélfogadás rendjét az elnök külön utasításban szabályozza.

3. A Hivatal munkaformái, az értekezletek rendje

3.1. Az értekezletek során meghatározott feladatok végrehajtása az emlékeztetőben felelősként megjelölt dolgozó vagy szervezeti egység feladata.

3.2. Értekezletek
3.2.1. Vezetői értekezlet
3.2.1.1. A vezetői értekezlet a Hivatal operatív irányítását segítő, döntés-előkészítő funkciót ellátó, a Hivatal intézményi működését, illetve az egységes hivatali gyakorlat kialakítását érintő elvi jelentőségű kérdéseket, a költségvetési tervezéssel és annak végrehajtásával kapcsolatos alapvető jelentőségű dokumentumokat megtárgyaló, a Hivatal egészét átfogó stratégia jellegű kérdéseket egyeztető, illetve a gyorsabb információáramlást biztosító munkaforma.
3.2.1.2. A vezetői értekezletet az elnök vagy az általa megbízott helyettese vezeti.
3.2.1.3. Vezetői értekezlet tartására kétheti gyakorisággal kerül sor.
3.2.1.4. Az elnök soron kívüli vezetői értekezlet összehívását rendelheti el.
3.2.1.5. A vezetői értekezlet résztvevői: elnök, elnökhelyettesek, főosztályvezetők és az elnök közvetlen irányítása alatt álló szervezeti egységek vezetői.
3.2.1.6. Az elnök, illetve felhatalmazása esetén az általa megbízott – annak szükségessége esetén – további szervezeti egységek vezetőinek, illetve ügyintézőinek részvételét is előírhatja a vezetői értekezleten.
3.2.1.7. A vezetői értekezlet ülései, előterjesztései és emlékeztetői nem nyilvánosak.
3.2.2. Szakmai tanácsadó testület
3.2.2.1. Az elnök szakmai tanácsadó testületet működtethet.
3.2.3. Apparátusi értekezlet
3.2.3.1. Apparátusi értekezletre a Hivatal valamennyi dolgozóját érintő esemény, tájékoztatás, illetve a hivatali munka értékelése esetén kerül sor.
3.2.3.2. Az apparátusi értekezletet az elnök vagy az általa megbízott helyettese vezeti.
3.2.3.3. Apparátusi értekezlet megtartására legalább éves gyakorisággal kerül sor.
3.2.3.4. Az apparátusi értekezleten a Hivatal valamennyi foglalkoztatottja részt vesz.
3.2.3.5. Az elnök, illetve felhatalmazása esetén az általa megbízott – annak szükségessége esetén – további személyek részvételére is lehetőséget biztosíthat.
3.2.4. Kollégium
3.2.4.1. A Kollégium a megyei, fővárosi kormányhivatalokkal együttműködő, az országosan egységes oktatásügyi szakmai feladatellátás kialakítását segítő, egyeztetést biztosító, javaslattevő, elemző, értékelő, a szakmai feladatok összehangolását elősegítő testület, szakmai fórum.
3.2.4.2. A Kollégiumot a Hivatal működteti, a titkársági feladatokat a Hivatal Tanügy-igazgatási és Területi Koordinációs Főosztálya látja el.
3.2.4.3. A Kollégium működését az ügyrendje szabályozza.
3.2.4.4. A Kollégium havonta ülésezik, az üléseket az Oktatási Hivatal elnöke – mint a Kollégium elnöke – vezeti.
3.2.4.5. A Kollégium ülései, előterjesztései és emlékeztetői nem nyilvánosak.

3.3. Munkabizottságok működése
3.3.1. Egyes feladatok ellátására, tevékenységek koordinálására az elnök elnöki utasítással munkabizottságot hozhat létre.
3.3.2. A Hivatal által kötött, a Hivatal részére folyósított támogatásról szóló támogatási szerződések esetében az elnök utasítással munkabizottságot hoz létre.
3.3.3. A munkabizottságot létrehozó utasításban meg kell határozni – támogatási szerződés folytán létrehozott munkabizottság esetében az adott támogatással érintett szakmai területen működő – projektfelelős személyét, a munkabizottságban működők személyét, a munkabizottság feladat- és hatáskörét, a vezetésével és a titkársági feladatok ellátásával kapcsolatos kérdéseket, valamint a felelősségi szabályokat.
3.3.4. A munkabizottságok – vezetőjük útján – rendszeresen beszámolnak az elnöknek munkájukról.
3.3.5. A munkabizottságok ülései, előterjesztései és emlékeztetői nem nyilvánosak.
3.3.6. A munkabizottságok ülésein az elnök részvételi lehetőségét biztosítani kell.

4. A munkáltatói jogok gyakorlásának, a kiadmányozás és a helyettesítés rendje

4.1. A munkáltatói jogok gyakorlásának, a kiadmányozás és a helyettesítés rendjét a Szabályzat 3. melléklete, illetve a szervezeti egységek ügyrendje tartalmazza.

5. A munkakör átadás-átvétel rendjének szabályai

5.1. Az egyes munkaköröket ellátó dolgozók személyében bekövetkező változások, illetve tartós (várhatóan 6 hónapot meghaladó) távollét esetén a munkakörök átadás-átvétele tekintetében alkalmazandó szabályokat, valamint az átadás-átvételt dokumentáló jegyzőkönyvmintát a Hivatal Közszolgálati Szabályzata tartalmazza.

6. A tanácsadói és főtanácsadói címek adományozásának szabályai

6.1. A Hivatalban a Kjtv. alapján adományozható közigazgatási tanácsadói és közigazgatási főtanácsadói címekről az elnök a vonatkozó jogszabályokban meghatározott mértékre figyelemmel dönt.
6.2. A címadományozás részletes szabályait a Hivatal Közszolgálati Szabályzata tartalmazza.

7. A képzettségi pótlékra jogosító munkakörök és képzettségek

7.1. A Ktv. 48/A. §-a szerinti képzettségi pótlékra jogosító munkaköröket és képzettségeket a Hivatalban a Szabályzat 6. melléklete tartalmazza.

8. Az egyes vagyonnyilatkozat-tételre kötelezett munkakörök

8.1. Az egyes vagyonnyilatkozat-tételi kötelezettségekről szóló 2007. évi CLII. törvény alapján a Hivatalban a vagyonnyilatkozat-tételi kötelezettség hatálya alá tartozó munkakörök megnevezését a Szabályzat 5. melléklete tartalmazza.

9. A kötelezettségvállalás rendje

9.1. A Hivatal mint jogi személy és költségvetési szerv nevében fizetési vagy más teljesítési kötelezettséget az elnök, vagy a külön szabályzatban meghatározottak szerint az általa megbízott személy vállalhat.
9.2. A kötelezettségvállalás a gazdasági vezető vagy az általa kijelölt személy ellenjegyzése után, és csak írásban történhet.
9.3. Amennyiben a Hivatal nevében nem az elnök az aláíró és a jogszabály a kötelezettségvállalásnak minősülő nyilatkozat érvényességéhez írásbeli alakot kíván, két képviseleti joggal felruházott személy aláírása szükséges.
9.4. A bankszámla felett való rendelkezéshez minden esetben két képviseleti joggal felruházott személy aláírása szükséges.
9.5. A kötelezettségvállalás, az ellenjegyzés és az utalványozás rendjét a Hivatal Gazdálkodási, Kötelezettségvállalási és Utalványozási Szabályzata tartalmazza.

10. Az ügyintézés szabályai

10.1. Az ügyintézés általános szabályai
10.1.1. A Hivatalhoz érkező, illetve a Hivatalban keletkező – érdemi ügyintézést igénylő – ügyiratokat a jellegüknek és tartalmuknak megfelelő jogszabályi rendelkezések szerint – esetenként közbenső intézkedés beiktatásával (pl. akadályközlés) – az elnök, illetve az érintett szervezeti egység vezetőjének útmutatásai alapján, az előírt határidőre kell elintézni, oly módon, hogy a szervezeti egységek által – akár jogszabályváltozás folytán történő módosítás miatt – alkalmazni kívánt határozat-, valamint végzésminták, továbbá az ezektől eltérő, egyedi, bonyolultabb megítélésű ügyekben kiadmányozni kívánt határozatok láttamozás céljából a Jogi és Igazgatási Főosztályra megküldendők.
10.1.2. A Hivatalba akár véleményezésre, akár tájékoztatásképpen érkező jogszabálytervezetek minden esetben soron kívül továbbítandók a Jogi és Igazgatási Főosztály részére – lehetőség szerint az ezekkel kapcsolatban javasolt írásbeli észrevételekkel együtt.
10.1.3. Az ügyek intézése a vonatkozó jogszabályok, a belső szabályzatok, a szervezeti egységek ügyrendje és a vezetők által előírt határidő szerint történik.
10.1.4. A szervezeti egységekben a munkát úgy kell megszervezni, hogy az ügyek határidőre történő elintézéséért, illetőleg annak elmulasztásáért felelős személye megállapítható legyen.
10.1.5. Az iratok kezelésére vonatkozó részletes szabályokat a Hivatal Iratkezelési Szabályzata tartalmazza.

10.2. Ügyintézési határidők
10.2.1. A határidő betartásáért annak a szervezeti egységnek a vezetője felelős, amelynek a feladatkörébe az ügy elintézése tartozik.
10.2.2. A határidőket naptári napban (kivételesen órában, illetve munkanapban) kell meghatározni. A határidő számításának kezdő napja a Hivatalban történő érkeztetés, befejező napja pedig a regisztrált expediálás napja.
10.2.3. Amennyiben jogszabály, a megkereső szerv, vagy a vezető a teljesítés határidejét attól eltérően nem szabályozza, az ügyintézésre nyitva álló általános határidő 30 nap.
10.2.4. A közigazgatási hatósági eljárás és szolgáltatás általános szabályairól szóló 2004. évi CXL. törvény (a továbbiakban: Ket.) hatálya alá tartozó ügyek esetében az ott meghatározott határidők az irányadók.
10.2.5. Jogszabályban előírt ügyintézési határidő hiányában az ügyek intézésére a vezető által a feladatok kiadása során megállapított egyedi ügyintézési határidő az irányadó.
10.2.6. Az országgyűlési képviselők megkereséseit – amennyiben lehetséges – 5 napon belül meg kell válaszolni.
10.2.7. A „Sürgős” (S) jelöléssel ellátott irat soron kívüli – a folyamatban lévő ügyeket megelőző – de legkésőbb 3 munkanapon belüli ügyintézést igényel, függetlenül attól, hogy sürgős minőségét a megkereső szerv, illetve a Hivatalon belül arra feljogosított vezető állapította meg. „Sürgős” megjelölésről az elnök, elnökhelyettes, főosztályvezető dönthet.

10.3. A hatósági ügyek intézése
10.3.1. A hatósági ügyek intézésének általános szabályait a Ket. és végrehajtási rendeletei, valamint az adott ügytípusra vonatkozó speciális eljárási szabályok tartalmazzák.
10.3.2. A hatósági ügyek intézéséről a Hivatal a jogszabályban meghatározott tartalommal elektronikus tájékoztató szolgáltatást nyújt az internetes honlapján.
10.3.3. A Hivatal feladat- és hatáskörébe tartozó hatósági ügyekben az eljárási cselekmények elektronikus úton is gyakorolhatóak, ha azt külön törvény, vagy kormányrendelet nem zárja ki. Az elektronikus ügyintézés részletes eljárási szabályait a hatályos jogszabályok, az Iratkezelési Szabályzat, illetve ezek rendelkezéseire alapozott elnöki utasítás határozza meg.
10.3.4. A hatósági ügyek intézése során meghozott valamennyi intézkedést – ideértve az érdemi döntésnek nem minősülő eljárásvezető végzéseket, értesítéseket – az ügyféllel a belső Iratkezelési Szabályzat szerint elkészített papíralapú, illetve – ha az ügyfél ezt kéri és a hatályos jogszabályok nem tiltják – elektronikus kiadmánnyal kell közölni.
10.3.5. A hatósági ügyek intézése során a kiadmányozási jogkörök gyakorlása a Szabályzat 3. melléklete szerint történik.
10.3.6. Hatósági ügyeket lezáró döntés kiadmányozója az elnök, illetve átruházott kiadmányozási jogkörben eljárva a közoktatási elnökhelyettes, a főosztályvezető, főosztályvezető-helyettes vagy osztályvezető lehet.

10.4. Vélemény-nyilvánításra, illetőleg adatszolgáltatásra irányuló külső megkeresés esetén követendő eljárás
10.4.1. A megkeresés címzettje, illetve az általa erre kijelölt szervezeti egység, vagy személy – az ügyintézésre rendelkezésre álló határidő alapján – szóban, vagy – a megkeresés indokát, a kért információk pontos körét és a válaszadásra rendelkezésre álló határidőt megjelölő feljegyzés útján – írásban egyeztet a tárgy szerint érintettekkel.
10.4.2. Amennyiben az egyeztetés szóban történik, az egyeztetés megtörténtét az ügyiraton megfelelően rögzíteni kell.
10.4.3. A külső megkeresésre adott válaszról az érintetteket – különösen, ha az egyeztetésben részt vevők álláspontja nem volt teljesen egyező – tájékoztatni kell.
10.4.4. Jogszabályok végrehajtásáról adott szakmai vélemény kiadásakor az ügyfeleket tájékoztatni kell arról, hogy az Alkotmánybíróság 60/1992. (XI. 17.) AB határozatában kifejtette, hogy a minisztériumi és egyéb központi állami szervektől származó jogi iránymutatást tartalmazó leiratok, körlevelek, útmutatások, állásfoglalások és egyéb informális jogértelmezések kiadása és az azokkal történő irányítás gyakorlata alkotmányellenes, ezért ahhoz semmiféle joghatás nem fűződik és arra bíróság, vagy más hatóság előtt hivatkozni nem lehet.

10.5. A pályáztatási eljárás keretében történő ügyintézés sajátos szabályai
10.5.1. Az elnök hatáskörébe tartozó pénzügyi források pályázati formában történő eljuttatása a kedvezményezettekhez az elnök által utasításban kijelölt szervezet feladata az alábbi kivételekkel:
a) a Hivatal által megvalósítandó közbeszerzésekre kiírt pályázatok;
b) amelyeket jogszabály, illetve egyéb kötelező előírás ettől eltérően szabályoz.
10.5.2. A Hivatal által lebonyolított pályáztatási eljárást az adott ügyre vonatkozó jogszabályi előírásokban foglaltak alapján kell lebonyolítani. A folyamatban részt vevő szervezeti egységek munkavégzésének megkönnyítése érdekében a pályázat kiírója minden esetben köteles:
a) a pályázati kiírás szövegében előírni, hogy a pályázatot tartalmazó borítékon szerepeljen a pályázatot kiíró szervezeti egység és/vagy az ügy iktatószáma, illetve ha van ilyen, a pályázat megnevezése;
b) a pályázat kiírásával egy időben értesíteni a Küldeménykezelő Irodát, megjelölve a pályázati határidőt, az illetékes szervezeti egységet, ügyintézőt.

10.6. A közérdekű kérelmekkel, panaszokkal és bejelentésekkel kapcsolatos eljárás
10.6.1. Közérdekű kérelmet, panaszt, bejelentést (jelen alfejezet alkalmazásában, a továbbiakban: beadvány) írásban, személyesen, illetve telefonon lehet előterjeszteni a Hivatal által üzemeltetett ügyfélszolgálati irodán. A szóban előterjesztett beadványt írásba kell foglalni és a személyesen megjelent előterjesztő aláírásával ellátni.
10.6.2. Az írásba foglalt, illetve az írásban (postán, elektronikus úton, faxon) érkezett beadványokat a bejelentéssel érintett szervezeti egység vezetőjének kell továbbítani. Amennyiben nem állapítható meg egyértelműen, hogy mely szervezeti egység feladatkörébe tartozik a beadványban foglaltak kivizsgálása, vagy a beadvány több szervezeti egységet is érint, a beadványt az elnökhöz kell továbbítani.
10.6.3. A közérdekű kérelmek, panaszok és bejelentések, intézése során az ügyintézés általános szabályait kell alkalmazni az európai uniós csatlakozással összefüggő egyes törvénymódosításokról, törvényi rendelkezések hatályon kívül helyezéséről, valamint egyes törvényi rendelkezések megállapításáról szóló 2004. évi XXIX. törvény 141–143. §-aiban megállapított eltérésekkel.

11. Az irányítás belső eszközei

11.1. A Hivatal belső irányításának eszközei a Hivatal egészét vagy meghatározott szervezeti egységét érintő normatív tartalmú, kötelező rendelkezések, végrehajtási szabályok, illetve tájékoztatások. Ezek az alábbiak:
11.1.1. Az elnöki utasítás az elnök által kiadott, általános érvényű feladatokat és kötelezettségeket meghatározó – a hivatal szervezetére vagy működésére vonatkozó munkáltatói, illetve a működés szempontjából egyéb releváns – intézkedéseket tartalmaz.
11.1.2. A belső szabályzat a Hivatal belső működési rendjét, az egyes szervezeti egységek és személyek feladatkörét meghatározó – jogszabályok, közjogi szervezetszabályozó eszközök alapján kötelezően elkészítendő – a Hivatal egészére vonatkozó irányítási eszköz. Szabályzatot elnöki utasítással kell kiadni.
11.1.3. Az elnöki körlevél az elnök által kiadott, az elnöki utasítással azonos tárgyi, illetve szervi hatályú normatív rendelkezés, amely csak a hatályos szabályzatokkal összhangban álló rendelkezéseket tartalmazhat, annak kiegészítését, pontosítását, egységes értelmezését szolgálja, végrehajtási iránymutatást ad.
11.1.4. A tájékoztató az elnök által kiadott, a Hivatal működését, tevékenységét érintő, információ tartalmú közlés.
11.1.5. A módszertani útmutató a feladatok végrehajtásának eljárásrendjét, illetve a munkafolyamatok menetét rögzítő irányítási eszköz.
11.1.6. Az ügyrend az egyes, főosztályi szintű, illetve egyéb, önálló szervezeti egységek belső működésének részletes szabályait tartalmazza. Az ügyrendeket a Jogi és Igazgatási Főosztály – a Jogi és Igazgatási Főosztály ügyrendje esetében az elnök – ellenjegyzését követően, az érintett szervezeti egység vezetője adja ki.
11.2. A kiadott belső irányítási eszköz nem lehet ellentétes hatályos jogszabállyal, illetve közjogi szervezetszabályozó eszközzel.
11.3. A Szervezeti és Működési Szabályzat módosításait követően valamennyi szervezeti egység vezetője köteles haladéktalanul az ügyrendek és a munkaköri leírások aktualizálását, szükség szerinti módosítását elvégezni.
11.4. A belső irányítási eszközök kiadásának, összehangolásának és karbantartásának részletes rendjét a Hivatalban külön szabályzat tartalmazza.
11.5. A Hivatal hatályos belső szabályzatainak jegyzékét a 4. sz. melléklet tartalmazza.
11.6. Az irányítás szempontjából releváns egyéb kapcsolatok
11.6.1. Az elnök felelősségi körébe tartozó, az ágazatban működő köztestületekkel, testületekkel, továbbá a különböző civil szervezetekkel való kapcsolattartás rendjét a vonatkozó jogszabályok, a kapcsolattartók személyét az elnök egyedi megbízásai határozzák meg.
11.6.2. Ágazati feladatai ellátása érdekében a Hivatal részt vesz a különböző állandó, illetve ad hoc minisztériumi, tárcaközi, vagy szakmai bizottságok munkájában. Az állandó bizottságokról és az azok munkájában a Hivatalt képviselő személyekről, valamint a szakmai egyeztetésben részt vevő szervezetekről az elnök titkársága nyilvántartást, illetőleg jegyzéket vezet. A változásokról az érintettek külön felkérés nélkül kötelesek tájékoztatást adni.

12. Az ellenőrzési jog gyakorlása

12.1. Az ellenőrzési jog gyakorlása a Hivatal ellenőrzési nyomvonalának megfelelően, az alábbi formában történik:
12.1.1. Vezetői ellenőrzés: a szervezeti egységek vezetői ellenőrzési jogukat – az általános jelentési kötelezettség szabályainak betartása mellett – közvetlenül és folyamatosan gyakorolják (az ellenőrzési tevékenység tételes feladat- és hatásköri szabályozását a munkaköri leírásuk tartalmazza).
12.1.2. Munkafolyamatokba épített ellenőrzés: a szakmai, gazdasági, ügyviteli folyamatok megszervezése során a végrehajtó műveletek közé, kötelezően olyan ellenőrzési műveleteket kell beiktatni, amelyek a folyamat szabályosságának és célszerűségének megállapítását szolgálják, illetve lehetővé teszik, valamint a keletkező adatok valódiságáról való meggyőződést segítik elő.
12.1.3. Belső, valamint felügyeleti ellenőrzés: a miniszter által jóváhagyott éves ellenőrzési terv alapján történik, illetve ha azt soron kívül, a miniszter javaslata, illetve a saját kezdeményezése alapján a belső ellenőrzési szerv vezetője elrendeli.

12.2. A belső ellenőrzés részletes szabályait a Belső Ellenőrzési Kézikönyv tartalmazza.

12.3. A belső kontroll rendszere
12.3.1. A belső kontrollrendszer a Hivatal által a kockázatok kezelésére és tárgyilagos bizonyosság megszerzése érdekében kialakított folyamatrendszer, amely azt a célt szolgálja, hogy a Hivatal megvalósítsa a következő fő célokat:
a) a tevékenységeket (műveleteket) szabályszerűen, valamint a megbízható gazdálkodás elveivel (gazdaságosság, hatékonyság és eredményesség) összhangban hajtsa végre;
b) teljesítse az elszámolási kötelezettségeket;
c) megvédje a szervezet erőforrásait a veszteségektől (károktól) és a nem rendeltetésszerű használattól.
12.3.2. A Hivatal belső kontrollrendszeréért az elnök a felelős, aki köteles – a szervezet minden szintjén érvényesülő – megfelelő kontrollkörnyezetet, kockázatkezelési rendszert, kontrolltevékenységeket, információs és kommunikációs rendszert, monitoring-rendszert kialakítani és működtetni.

12.4. A szabálytalanságok kezelése
12.4.1. A hivatali ügyintézés során észlelt szabálytalanságokat a belső kontrollrendszerben meghatározottak szerint kell kezelni.
12.4.2. A szabálytalanságok kezelésének rendjét a Szabályzat 7. melléklete tartalmazza.

13. Adatvédelem

13.1. A hivatali szervezeti egységek személyes adatkezelési, adatbiztonsági és adatszolgáltatási tevékenységét, az adatvédelemmel kapcsolatos rendelkezéseket a Közszolgálati Adatvédelmi Szabályzat és az Informatikai Biztonsági Szabályzat tartalmazza.

14. A kapcsolattartás rendje

14.1. A Hivatalban a kapcsolattartás rendje a gyakorolt hatáskörökhöz, jogkörökhöz, az ellátott feladatokhoz, valamint a kialakított belső munkamegosztáshoz igazodik.

14.2. A belső kapcsolattartás rendje
14.2.1. A belső kapcsolattartás során a Hivatal valamennyi dolgozójának fokozott figyelemmel kell lennie a szolgálati út betartására, továbbá a külső és belső megkeresések dokumentálására.
14.2.2. A szervezeti egységek feladataik ellátása során együttműködésre kötelezettek, a feladatkörükbe tartozó, de más szervezeti egységek feladatkörét is érintő ügyekben az érdekeltek egyeztetve kötelesek eljárni.
14.2.3. A szervezeti egység, illetve a Hivatal egészét érintő kérdésekben folytatott megbeszélésekről, konzultációkról, egyeztetésekről az ügyintézésért felelős személynek minden esetben haladéktalanul tájékoztatnia kell közvetlen vezetőjét.

14.3. A külső kapcsolattartás rendje
14.3.1. A szervezeti egységek minden olyan ügyben, amelyben a Hivatal képviselete nincs kizárólag az elnök, illetve valamely szervezeti egység részére fenntartva, bármely állami, vagy társadalmi szervvel közvetlenül tarthatják a kapcsolatot, melyről a vezetői értekezleteken tájékoztatást adnak.
14.3.2. Külső szervekkel tervezett érdemi tárgyalás – ha az más szervezeti egység ügykörét is érinti – csak akkor kezdhető meg, ha a hivatali szervezeten belül minden részletre vonatkozóan egyetértés alakult ki, vagy a kérdésben döntésre jogosult vezető az esetleges vitát eldöntötte.
14.3.3. A tárgyalásokról emlékeztetőt kell készíteni, és azt meg kell küldeni mindazoknak, akiknek ügykörét a tárgyaláson elhangzottak érintik.
14.3.4. A szakmai szakszervezetekkel és civil szervezetekkel (szövetségekkel) az érintett szervezeti egységek tartják a kapcsolatot, az elnök folyamatos tájékoztatása mellett.
14.3.5. Az állami számvevőszéki, a kormányzati és a fejezeti ellenőrzési ügyekben az Állami Számvevőszékkel, a Kormányzati Ellenőrzési Hivatallal és a minisztérium Ellenőrzési Főosztályával a kapcsolattartást az elnök titkársága koordinálja.
14.3.6. A médiával való kapcsolattartás rendje
14.3.6.1. Az írott (nyomtatott) és az elektronikus sajtó (a továbbiakban: média) képviselőinek mindennemű nyilatkozatot csak és kizárólag az elnök jogosult tenni, illetve az kizárólag az elnök engedélyével tehető.
14.3.6.2. Az elnök távollétében, vagy akadályoztatása esetén a Szabályzat 3. melléklet III. pont 20. alpontjában meghatározott helyettesítési sorrend irányadó. A médiának tett nyilatkozatról az elnököt minden esetben haladéktalanul tájékoztatni kell.
14.3.6.3. A médiának történő nyilatkozattétel során a minősített adat védelmére, a személyes adatok védelmére és a közérdekű adatok nyilvánosságára vonatkozó szabályokat meg kell tartani, a nyilatkozat nem járhat mások személyhez fűződő jogainak sérelmével.
14.3.6.4. A médiával való kapcsolattartás koordinálását a Jogi és Igazgatási Főosztály látja el.
14.3.6.5. A nem közvetlenül a Hivatal működésével kapcsolatos sajtómegkereséseket a minisztérium Sajtóirodájához kell irányítani.
14.3.7. A nemzetközi kapcsolattartás rendje
14.3.7.1. Az oktatási diplomáciát érintő nemzetközi ügyekben – a minisztérium által kezdeményezett részvétel kivételével – a szervezeti egységek külső szervekkel a minisztérium nemzetközi felügyeleti területének előzetes egyetértésével, illetőleg tájékoztatásával járnak el.
14.3.7.2. A nemzetközi kapcsolatokat érintő hazai és nemzetközi fórumokon, bizottságokban és értekezleteken a Hivatal képviseletéről az elnök dönt, illetve a döntésről tájékoztatja a külföldi partnert.
14.3.7.3. A külföldi kiküldetéseket az elnök engedélyezi. A külföldi utazásokról éves kiküldetési tervet kell készíteni, melyet az elnök hagy jóvá. A jóváhagyott kiküldetési tervben foglalt utazásokat az elnök által engedélyezettnek kell tekinteni.
14.3.7.4. A külföldi utazásokról utazási jelentést kell készíteni.

VI. FEJEZET
ZÁRÓ RENDELKEZÉSEK

1. Jelen Szervezeti és Működési Szabályzat 2012. január 14. napján lép hatályba.

1. melléklet


Az Oktatási Hivatal szervezeti felépítése

2. melléklet


Az Oktatási Hivatal engedélyezett állomány- és létszámtáblája

ELNÖK

1

Jogi és Igazgatási Főosztály

23

Felsőoktatási Főosztály

27

Ekvivalencia és Nyelvvizsgáztatási Akkreditációs Főosztály

17

Informatikai és Üzemeltetési Főosztály

19

Belső Ellenőrzési Főosztály

4

KÖZOKTATÁSI ELNÖKHELYETTES

1

Tanügy-igazgatási és Területi Koordinációs Főosztály

23

Közoktatási Programok Főosztálya

74

GAZDASÁGI ELNÖKHELYETTES

1

Gazdasági Főosztály

15

ÖSSZESEN:

205

3. melléklet


A munkáltatói jogok gyakorlásának, a hatósági ügyekben történő kiadmányozás és a helyettesítés rendje az Oktatási Hivatalban

I. A munkáltatói jogok gyakorlásának rendje

1. A Hivatal valamennyi foglalkoztatásra irányuló jogviszonyban álló dolgozója felett az elnök gyakorolja a munkáltatói jogokat.
2. A Hivatal gazdasági vezetőjének kinevezése, megbízása, felmentése, illetve a megbízás visszavonása, továbbá díjazásának megállapítása a Hivatal irányítását ellátó miniszter hatásköre. Az egyéb munkáltatói jogokat a gazdasági vezető tekintetében az elnök gyakorolja.
3. A Hivatal belső ellenőrzési vezetőjét a Hivatal irányítását ellátó miniszter az elnök javaslatára nevezi ki, menti fel, vagy helyezi át. Az egyéb munkáltatói jogokat a belső ellenőrzési vezető tekintetében az elnök gyakorolja.
4. Az elnök – a jogszabályok és a jelen mellékletben foglaltak figyelembevételével – a munkáltatói jogok gyakorlását az elnökhelyettesekre, a főosztályvezetőkre, a főosztályvezető-helyettesekre, továbbá az osztályvezetőkre részben átruházza. A főosztályvezető-helyettest az osztályvezetőt megillető, átruházott munkáltatói jogkör illeti meg, amennyiben osztály jogállású szervezeti egységet vezet.
5. Az elnök a jelen melléklet 7. pontjában meghatározott, átruházott munkáltatói jogot bármely esetben jogosult visszavonni.
6. Az elnök át nem ruházható munkáltatói jogkörei az alábbiak:
6.1. kinevezés, vezetői kinevezés, munkaszerződés megkötése;
6.2. végleges hatályú áthelyezési megállapodás;
6.3. illetmény-, illetve bérmegállapítás (átsorolás, pótlékok megállapítása);
6.4. alapilletmény-eltérítés megállapítása;
6.5. munkavégzéssel járó további jogviszony engedélyezése;
6.6. munkavégzés alóli felmentés engedélyezése;
6.7. ügyelet és készenlét elrendelése;
6.8. kormány-tisztviselői jogviszony megszűnés, megszüntetés, munkaszerződés megszüntetése, felmondása;
6.9. munkaköri leírás kiadása;
6.10. kormány-tisztviselői jogviszony módosítása, munkaszerződés módosítása;
6.11. helyettesítés elrendelése, helyettesítési díj megállapítása;
6.12. fizetési előleg folyósításának engedélyezése;
6.13. ideiglenes áthelyezés;
6.14. kirendelés;
6.15. külföldi kiküldetés, tanulmányút engedélyezése;
6.16. elismerés, jutalmazás, címadományozás;
6.18. célfeladat megállapítása;
6.19. fegyelmi, illetve kártérítési eljárás indítása; a fegyelmi vétség, illetve a kártérítés megállapítása;
6.20. vagyongyarapodási vizsgálat kezdeményezése;
6.21. nemzetbiztonsági ellenőrzés kezdeményezése;
6.22. összeférhetetlenség megállapítása;
6.23. fizetés nélküli szabadság engedélyezése;
6.24. közigazgatásiszakvizsga-jelentkezés engedélyezése;
6.25. tanulmányi szerződés megkötése, módosítása, megszüntetése;
6.26. szakképzettség, végzettség megszerzésére való kötelezés előírása;
6.27. szociális támogatások, lakáscélú támogatás engedélyezése;
6.28. a tárgyévre vonatkozóan az elnökhelyettesekkel, továbbá az elnök közvetlen irányítása alá tartozó főosztályvezetőkkel, osztályvezetőkkel, illetve kormánytisztviselőkkel szemben támasztott teljesítménykövetelmények megállapítása, az értékelések elvégzése;
6.29. a minősítői jogkör gyakorlása az elnökhelyettesek, továbbá az elnök közvetlen irányítása alá tartozó főosztályvezetők, osztályvezetők, illetve kormánytisztviselők vonatkozásában;
6.30. a szabadságolási ütemterv keretei között a szabadságok igénybevételének engedélyezése az elnökhelyettesek, továbbá az elnök közvetlen irányítása alá tartozó főosztályvezetők, osztályvezetők, illetve kormánytisztviselők vonatkozásában;
6.31. a rendkívüli munkavégzés elrendelése az elnökhelyettesek, továbbá az elnök közvetlen irányítása alá tartozó főosztályvezetők, osztályvezetők, illetve kormánytisztviselők vonatkozásában.

7. A Hivatalban a vezetők az alábbi átruházott munkáltatói jogokat gyakorolják:
7.1. Az elnökhelyettes az irányítása, vezetése alá tartozó főosztályvezető(k), illetve a közvetlen vezetése alá tartozó osztályvezető(k) és dolgozók vonatkozásában:
7.1.1. a szabadságolási ütemterv keretei között engedélyezi a szabadságok, illetve a tanulmányi rend szerinti tanulmányi szabadságok igénybevételét;
7.1.2. véleményezi a fizetés nélküli szabadság engedélyezésre vonatkozó kérelmeket;
7.1.3. engedélyezi a dolgozók munkaidőben történő eltávozását;
7.1.4. javaslatot tesz az elnöknek a helyettesítés elrendelésére;
7.1.5. javaslatot tesz a személyzeti és munkajogi intézkedésekre, kitüntetésekre, jutalmazásra, fegyelmi felelősségre vonásra;
7.1.6. megállapítja a tárgyévre vonatkozóan a kormány-tisztviselői teljesítménykövetelményeket, elvégzi az értékeléseket;
7.1.7. elvégzi a kormánytisztviselők minősítését;
7.1.8. véleményezi a kedvezmények, juttatások igénybevétele tárgyában előterjesztett kérelmeket;
7.1.9. véleményezi az elnök hatáskörébe tartozó munkáltatói intézkedéseket;
7.1.10. elrendeli a rendkívüli munkavégzést;
7.1.11. engedélyezi az országon belüli kiküldetéseket és igazolja azok teljesítését.

7.2. A főosztályvezető az irányítása, vezetése alá tartozó főosztályvezető-helyettes(ek), osztályvezető(k), illetve a közvetlen vezetése alá tartozó dolgozók vonatkozásában:
7.2.1. a szabadságolási ütemterv keretei között engedélyezi a szabadságok, illetve a tanulmányi rend szerinti tanulmányi szabadságok igénybevételét;
7.2.2. véleményezi a fizetés nélküli szabadság engedélyezésre vonatkozó kérelmeket;
7.2.3. engedélyezi a dolgozók munkaidőben történő eltávozását;
7.2.4. javaslatot tesz a helyettesítés elrendelésére;
7.2.5. javaslatot tesz a személyzeti és munkajogi intézkedésekre, kitüntetésekre, jutalmazásra, fegyelmi felelősségre vonásra;
7.2.6. megállapítja a tárgyévre vonatkozóan a kormány-tisztviselői teljesítménykövetelményeket, elvégzi az értékeléseket;
7.2.7. elvégzi a kormánytisztviselők minősítését;
7.2.8. véleményezi a kedvezmények, juttatások igénybevétele tárgyában előterjesztett dolgozói kérelmeket;
7.2.9. véleményezi az elnök hatáskörébe tartozó munkáltatói intézkedéseket;
7.2.10. elrendeli a rendkívüli munkavégzést;
7.2.11. engedélyezi az országon belüli kiküldetéseket és igazolja azok teljesítését.

7.3. A főosztályvezető-helyettes és az osztályvezető a vezetése alá tartozó dolgozók vonatkozásában:
7.3.1. a szabadságolási ütemterv keretei között – főosztály keretében működő osztály esetén a főosztályvezetővel egyeztetve – engedélyezi a szabadságok, illetve a tanulmányi rend szerinti tanulmányi szabadságok igénybevételét;
7.3.2. véleményezi a fizetés nélküli szabadság engedélyezésre vonatkozó kérelmeket;
7.3.3. engedélyezi a dolgozók munkaidőben történő eltávozását;
7.3.4. javaslatot tesz a helyettesítés elrendelésére;
7.3.5. javaslatot tesz a személyzeti és munkajogi intézkedésekre, kitüntetésekre, jutalmazásra, fegyelmi felelősségre- vonásra;
7.3.6. megállapítja a tárgyévre vonatkozóan a kormány-tisztviselői teljesítménykövetelményeket, elvégzi az értékeléseket;
7.3.7. elvégzi a kormánytisztviselők minősítését;
7.3.8. véleményezi a kedvezmények, juttatások igénybevétele tárgyában előterjesztett dolgozói kérelmeket;
7.3.9. véleményezi az elnök hatáskörébe tartozó munkáltatói intézkedéseket.

II. A kiadmányozás rendje

8. A kiadmányozásra előkészített ügyiratokat a szolgálati út betartásával kell a kiadmányozásra jogosult elé terjeszteni. A szervezeti egységek által – akár jogszabályváltozás folytán történő módosítás miatt – alkalmazni kívánt határozat-, valamint végzésminták, továbbá az ezektől eltérő, egyedi, bonyolultabb megítélésű ügyekben kiadmányozni kívánt határozatok láttamozás céljából a Jogi és Igazgatási Főosztályra megküldendők. A Hivatalba akár véleményezésre, akár tájékoztatásképpen érkező jogszabálytervezetek minden esetben soron kívül továbbítandók a Jogi és Igazgatási Főosztály részére – lehetőség szerint az ezekkel kapcsolatban javasolt írásbeli észrevételekkel együtt.
9. Gazdálkodási jellegű, illetve gazdasági kihatású ügyekben a kiadmányozási, illetőleg a kötelezettségvállalási, utalványozási, ellenjegyzési, érvényesítő jog a Hivatal külön szabályzataiban foglalt előírások szerint gyakorolható.
10. A kiadmányozási jog átruházása nem minősül hatáskör átruházásnak. A hatósági ügyekben kiadmányozásra kerülő döntéseken fel kell tüntetni, hogy a kiadmányozó az elnök nevében és megbízásából jár el, az iratokat pedig az Iratkezelési Szabályzatban meghatározottak szerint, a hivatali bélyegzők nyilvántartásának megfelelően, a kiadmányozó szervezeti egység által használt bélyegző lenyomatával kell ellátni.
11. A nem hatósági ügyekben kiadmányozásra kerülő iratokon az adott szervezeti egység ügyrendjében foglaltak alapján kiadmányozásra jogosult a saját nevét tünteti fel, az elnök nevében és megbízásából történő eljárásra való utalás nélkül.
12. A Hivatal hatályos szerződéseiben foglalt rendelkezéseket is figyelembe véve, a szakmai teljesítésigazolások kiadmányozási joga főszabály szerint az érintett szervezeti egység vezetőjét illeti meg. A szakmai teljesítésigazolások gyakorlásának részletes rendjét a Hivatal gazdálkodási tárgyú szabályzatai tartalmazzák.
13. A Szabályzat jelen mellékletében fel nem tüntetett, az egyes szervezeti egységekre vonatkozó egyéb, kiadmányozással kapcsolatos előírásokat az adott szervezeti egység ügyrendje tartalmazza.

14. Az elnök kiadmányozási joga
14.1. A Hivatal nevében a kiadmányozási jog az elnököt illeti meg.
14.2. Az elnök kiadmányozza a Hivatal hatáskörébe tartozó, továbbá a magához vont – át nem ruházható – döntéseket, ügyiratokat.
14.3. Az elnök – a jogszabályok figyelembevételével – a kiadmányozási jog gyakorlását az elnökhelyettesekre, a főosztályvezetőkre, a főosztályvezető-helyettesekre, továbbá az osztályvezetőkre részben átruházza. A főosztályvezető- helyettest az osztályvezetőre vonatkozó átruházott kiadmányozási jogkör illeti meg, amennyiben osztály jogállású szervezeti egységet vezet.
14.4. Az elnök a jelen melléklet 15., 16., 17. és 18. pontjaiban meghatározott, átruházott kiadmányozási jogot bármely esetben jogosult visszavonni.
14.5. Az elnök át nem ruházható kiadmányozási joga:
14.5.1. A miniszterelnökség, a minisztériumok, a központi hivatalok, az Állami Számvevőszék, az Alkotmánybíróság, a bíróság, az ügyészség, a rendőrség, a Magyar Honvédség, a titkosszolgálati eszközök alkalmazására felruházott szervezetek, illetve egyéb kiemelt, országos hatáskörű szervek vezetőjéhez, valamint a kormány tagjaihoz, az államtitkárokhoz, az országgyűlési képviselőkhöz címzett iratok kiadmányozási joga az elnököt illeti meg.
14.5.2. A munkáltatói intézkedések közül az elnököt illeti meg a jelen melléklet 6. pontjában foglaltak kiadmányozási joga.
14.5.3. A jogorvoslati eljárások közül a bírósági felülvizsgálati eljárással és az újrafelvételi eljárással, illetve a döntés-felülvizsgálati eljárásokkal kapcsolatosan keletkezett iratok esetén kiadmányozási joga az elnököt illeti meg.
14.5.4. Az elnököt illeti meg a fővárosi, megyei kormányhivatalok elsőfokú döntése ellen benyújtott fellebbezés alapján a Hivatal által hozandó másodfokú döntés kiadmányozásának joga.
14.5.5. Az elnököt illeti meg a nyelvvizsgaközpont vezetője felülvizsgálati kérelem tárgyában hozott döntése ellen a Hivatalhoz benyújtott panasz elbírálása során hozott másodfokú döntés kiadmányozási joga.
14.5.6. Az Országos szakértői, az Országos vizsgaelnöki és az Országos szakmai vizsgaelnöki névjegyzékkel kapcsolatos határozat vagy végzés kiadmányozási joga.
14.5.7. A Hivatal által akkreditált továbbképzések szervezésével kapcsolatos felnőttképzési szerződések, tanúsítványok kiadmányozási joga.
14.5.8. Az érettségi vizsga vizsgaszabályzatában meghatározott esetben a kormányhivatalok mellett működő érettségi vizsga vizsgabizottságának döntése ellen benyújtott törvényességi kérelemmel kapcsolatos másodfokú döntés kiadmányozási joga.
14.5.9. A kormányhivatalok mellett működő független vizsgabizottságok döntése ellen benyújtott törvényességi kérelmekkel kapcsolatos döntések kiadmányozási joga.
14.5.10. A Hivatal gazdálkodási rendjéről szóló szabályzatban meghatározott összeghatárt meghaladó valamennyi szerződés tekintetében a kiadmányozás joga az elnököt illeti meg. Ezen felül az elnök a gazdálkodás rendjéről szóló szabályzatban meghatározott összeghatárt el nem érő értékű kötelezettségvállalást tartalmazó szerződések tekintetében is magához vonhatja a kiadmányozás jogát.
14.5.11. Az elnököt illeti meg az eljárási határidő meghosszabbításáról szóló végzés kiadmányozási joga.
14.5.12. A közoktatási feladatkör tekintetében:
a) az érettségi vizsga megszervezésével összefüggő miniszteri intézkedés kezdeményezésének kiadmányozási joga, ha annak elmaradása miatt országos szinten veszélybe kerülhet az érettségi vizsga jogszabályok szerinti megtartása;
b) a vizsgaszabályzatban, illetve a tanév rendjében foglaltaktól való eltérés kezdeményezés kiadmányozási joga, ha arra az érettségi vizsga megszervezése vagy rendkívüli szünet elrendelése miatt, a tanév megszervezése érdekében szükség van;
c) az érettségi vizsga, illetve az érettségi bizonyítvány érvénytelenné nyilvánításának, a vizsgán elért eredmény megsemmisítése kezdeményezésének kiadmányozási joga, ha bebizonyosodik, hogy az iskola a vizsgát jogellenesen szervezte meg, illetve a bizonyítványt jogellenesen állította ki.
14.5.13. A Felsőoktatási Főosztály feladatkörébe tartozó ügyek közül az elnököt illeti meg:
a) a felsőoktatási intézmény létesítésével, átalakulásával (egyesülés, szétválás, kiválás, csatlakozás, beolvadás), megszűnésével;
b) a felsőoktatási intézmény működésének engedélyezésével;
c) a felsőoktatási intézmény maximális hallgatói létszámának megállapításával;
d) doktori iskola nyilvántartásba vételével;
e) felsőoktatási intézmény közhasznúsági nyilvántartásba vételével;
f) a külföldi felsőoktatási intézmény nyilvántartásba vételével, magyarországi működésének engedélyezésével; illetve
g) a felsőoktatási diákotthon nyilvántartásba vételével,
h) leckekönyvek jóváhagyásával,
i) felsőoktatási intézmény ellenőrzését lezáró határozattal
kapcsolatos ügyeket lezáró határozat vagy végzés vonatkozásában a kiadmányozás joga, valamint a felsőoktatási felvételi eljárások során a besorolási döntés, illetve minden, ehhez kapcsolódó döntés kiadmányozásának a joga.

15. Az elnökhelyettes átruházott kiadmányozási joga
15.1. Az elnökhelyettes kiadmányozza az irányítása, illetve vezetése alá tartozó dolgozók és szervezeti egység(ek) vonatkozásában a saját feladatkörében hozott érdemi intézkedéseket.
15.2. A munkáltatói intézkedések közül az elnökhelyettest illeti meg a jelen melléklet 7.1. pontjában foglaltak kiadmányozási joga.
15.3. Az elnökhelyettest illeti meg – az elnök által magához vont intézkedéseket kivéve – az általa irányított, illetve vezetett szervezeti egység(ek), illetve feladatkör vonatkozásában a minisztérium, a kormányhivatal, a központi hivatal érintett szakterületeinek vezetőihez címzett iratok kiadmányozási joga. Az elnökhelyettest illeti meg – az elnök által magához vont intézkedéseket kivéve – az általa irányított, illetve vezetett szervezeti egység(ek) vonatkozásában a gazdálkodás rendjéről szóló szabályzatban meghatározott összeghatárig terjedő kötelezettségvállalásra vonatkozó szerződések kiadmányozási joga.
15.4. A közoktatási elnökhelyettest illeti meg a kiadmányozás joga:
15.4.1. A Tanügy-igazgatási és Területi Koordinációs Főosztály feladatkörébe tartozó ügyek közül:
a) a fővárosi, megyei kormányhivatalokkal kapcsolatos szakmai iránymutatások;
b) a fővárosi, megyei kormánymegbízottakkal kapcsolatos levelezés: meghívók, kollégiumi ülésről készült emlékeztetők jóváhagyása;
c) a nem helyi önkormányzati intézményfenntartó részére megállapított normatív költségvetési támogatás felülvizsgálatának, illetve a folyósítás felfüggesztésének kezdeményezése vonatkozásában, a MÁK-nál, a székhely szerinti jegyző, főjegyző értesítése mellett.
15.4.2. valamint feladatkörében a középfokú felvételi eljárás központi írásbeli vizsgáival kapcsolatos, a dolgozatok javításához kötődő, az iskolai elbírálás után fenntartott észrevételekkel kapcsolatos döntések kiadmányozási joga.

16. A főosztályvezető átruházott kiadmányozási joga
16.1. A főosztályvezető kiadmányozza a vezetése, irányítása alá tartozó dolgozók és szervezeti egység(ek) vonatkozásában a saját feladatkörében hozott érdemi döntéseket, ügyiratokat.
16.2. A munkáltatói intézkedések közül a főosztályvezetőt illeti meg a jelen melléklet 7.2. pontjában foglaltak kiadmányozási joga.
16.3. A főosztályvezetőt illeti meg – az elnök által magához vont intézkedéseket kivéve – az általa vezetett szervezeti egység(ek) vonatkozásában a hatósági ügyeket lezáró határozat, vagy végzés kiadmányozási joga.
16.4. A főosztályvezetőt illeti meg – az elnök által magához vont intézkedéseket kivéve – az általa vezetett szervezeti egység(ek) vonatkozásában a hatósági ügyeket lezáró elutasító határozat, vagy végzés kiadmányozási joga.
16.5. A főosztályvezetőt illeti meg – az elnök által magához vont intézkedéseket kivéve – az általa vezetett szervezeti egység(ek) vonatkozásában a Hivatal gazdálkodási rendjéről szóló szabályzatban meghatározott összeghatárig terjedő kötelezettségvállalással együtt járó végzés kiadmányozási joga.
16.6. A főosztályvezetőt illeti meg – az elnök által magához vont intézkedéseket kivéve – az általa vezetett szervezeti egység(ek) vonatkozásában a Hivatal gazdálkodási rendjéről szóló szabályzatban meghatározott összeghatárig terjedő kötelezettségvállalásra vonatkozó szerződések kiadmányozási joga.
16.7. A Felsőoktatási Főosztály vezetőjét illeti meg feladatkörében:
16.7.1. Az eljárást lezáró döntések kiadmányozási joga az alábbi ügyekben:
a) Magyar Felsőoktatási Akkreditációs Bizottság (a továbbiakban: MAB) felülvizsgálati eljárás;
b) szakirányú továbbképzés létesítése;
c) felsőoktatási intézmény alapító okiratának módosítása;
d) képzésindítás (alap- és mesterszak) nyilvántartásba vétele.
16.7.2. Az eljárás során keletkezett egyéb döntések kiadmányozási joga az alábbi ügyekben:
a) a felsőoktatási hatósági ellenőrzési eljárás során hozott végzés, a jelen melléklet 15.5.13. i) pontjában foglaltak kivételével;
b) MAB szakértő kirendelése (MAB felülvizsgálati eljárásban);
c) Országos Pedagógus-képzési és Továbbképzési Bizottság kirendelése (szakirányú továbbképzés létesítési eljárásban);
d) egyéb szakértői kirendelések, kötelezettségvállalást tartalmazó végzések;
e) pedagógus-továbbképzés alapítási eljárás folyamatában a szakértői kirendelő végzések.
16.7.3. A pedagógus-továbbképzési jegyzékbe való kérelmek esetén a nyilvántartásba vételi határozatok.
16.7.4. A pedagógus-továbbképzések akkreditációjával és szervezőinek ellenőrzésével kapcsolatos feladatok, a jóváhagyott pedagógus-továbbképzési programokkal és az indított továbbképzésekkel kapcsolatos nyilvántartási feladatok.
16.8. A Tanügy-igazgatási és Területi Koordinációs Főosztály vezetőjét illeti meg feladatkörében az alábbiakban felsorolt feladatok tekintetében, az ügyeket lezáró döntések, valamint a kötelezettségvállalással együtt járó végzések kiadmányozási joga:
16.8.1. szakmai ellenőrzéssel kapcsolatos feladatok,
16.8.2. a szakértői, vizsgaelnöki tevékenység, illetve a bejelentési kötelezettség teljesítésének ellenőrzésével kapcsolatos évenkénti felkészítésekről kiadott igazolások kiadmányozási joga,
16.8.3. a minősített alapfokú művészetoktatási intézményekkel, valamint a szakértői és rehabilitációs bizottságokkal kapcsolatos tanügy-igazgatási döntések kiadmányozási joga,
16.8.4. a tankönyvvé nyilvánítással, a tankönyvvé nyilvánítás megszüntetésével, a tankönyvjegyzékre történő felvétellel és törléssel kapcsolatban,
16.8.5. a kerettanterv jóváhagyása céljából indított eljárásokkal kapcsolatban,
16.8.6. az egyedi érettségi vizsgatárgyak akkreditációjával, átvételük engedélyezésével kapcsolatban.
16.9. A Jogi és Igazgatási Főosztály vezetőjét illeti meg a szabálysértési eljárásban hozott határozatok és egyéb iratok kiadmányozási joga.
16.10. Az Ekvivalencia és Nyelvvizsgáztatási Akkreditációs Főosztály vezetőjét illeti meg feladatkörében:
a) az általános iskolai és középiskolai bizonyítványok, valamint a felsőfokú oklevelek és tudományos fokozatok által tanúsított végzettségi szint elismerésével kapcsolatos hatósági iratok kiadmányozási joga;
b) az alap-, közép- és felsőfokú szakképesítések és – a Magyar Ekvivalencia és Információs Központ által működtetett szakbizottságok közreműködésével – a felsőfokú végzettséghez kapcsolódó szakképzettségek elismerésével kapcsolatos hatósági iratok kiadmányozási joga;
c) bizonyítványok és oklevelek nyelvvizsga-egyenértékűségével kapcsolatos tájékoztatások kiadmányozási joga;
d) a külföldi hivatalos eljárásban való felhasználás céljából a hazai oktatási intézményekben folytatott tanulmányokról, illetve bizonyítványokról, oklevelekről, valamint szakmai gyakorlatról szóló hatósági bizonyítványok kiadmányozási joga.
16.11. A Közoktatási Programok Főosztálya vezetőjét illeti meg feladatkörében a főosztály ügyrendjében meghatározott ügyekben készített ügyiratok kiadmányozási joga.
16.12. Az Informatikai és Üzemeltetési Főosztály vezetőjét illeti meg feladatkörében az informatikai biztonsági kérdésekkel kapcsolatos ügyekben a hatósági megkeresésekkel kapcsolatos levelezés kiadmányozási joga.

17. A főosztályvezető-helyettes átruházott kiadmányozási joga
17.1. A főosztályvezető-helyettes kiadmányozza a vezetése alá tartozó dolgozók és szervezeti egység vonatkozásában a saját feladatkörében hozott érdemi döntéseket, ügyiratokat.
17.2. A munkáltatói intézkedések közül a főosztályvezető-helyettest illeti meg a jelen melléklet 7.3. pontjában foglaltak kiadmányozási joga.
17.3. A Nyelvvizsgáztatási Akkreditációs Központ vezetőjét illeti meg feladatkörében a nyelvvizsga-akkreditációval kapcsolatos feladatok tekintetében a hatósági döntések kiadmányozási joga.
17.4. Az Informatikai és Üzemeltetési Főosztály Üzemeltetési és Iratkezelési Osztályának vezetőjét illeti meg feladatkörében a küldeménykezelő irodával (papír vagy elektronikus alapú iratkezeléssel) kapcsolatos ügyekben a hatósági megkeresésekkel kapcsolatos levelezés kiadmányozási joga.
17.5. Az Informatikai és Üzemeltetési Főosztály Oktatási Igazolványok Osztályának vezetőjét illeti meg feladatkörében:
17.5.1. a diákigazolvány-ügyekben hozott hatósági döntések kiadmányozási joga;
17.5.2. a diákigazolvány-ügyekben kiküldendő hiánypótlások kiadmányozási joga.
17.6. A Tanügy-igazgatási és Területi Koordinációs Főosztály Tanügy-igazgatási és Ellenőrzési Osztályának vezetőjét illeti meg a feladatkörébe tartozó eljárások során
17.6.1. a hiánypótlást elrendelő végzések,
17.6.2. az áttételről szóló végzések,
17.6.3. a felfüggesztésről szóló végzések kiadmányozási joga.
17.7. A Tanügy-igazgatási és Területi Koordinációs Főosztály Közoktatási Engedélyezési Osztályának vezetőjét illeti meg a feladatkörébe tartozó eljárások során
17.7.1. a hiánypótlást elrendelő végzések,
17.7.2. az áttételről szóló végzések,
17.7.3. a felfüggesztésről szóló végzések kiadmányozási joga.

18. Az osztályvezető átruházott kiadmányozási joga
18.1. Az osztályvezető kiadmányozza a vezetése alá tartozó dolgozók és szervezeti egység vonatkozásában a saját feladatkörében hozott érdemi döntéseket, ügyiratokat.
18.2. A munkáltatói intézkedések közül az osztályvezetőt illeti meg a jelen melléklet 7.3. pontjában foglaltak kiadmányozási joga.
18.3. A Felsőoktatási Főosztály Felsőoktatási Engedélyezési és Nyilvántartási Osztályának vezetőjét illeti meg feladatkörében:
18.3.1. Az eljárást lezáró döntések kiadmányozási joga az alábbi ügyekben:
a) képzésindítás (szakirányú továbbképzési szak, felsőfokú szakképzés) nyilvántartásba vétele;
b) adatváltozások nyilvántartása.
18.3.2. Az eljárás során keletkezett alábbi egyéb döntések, iratok kiadmányozási joga:
a) eljárást felfüggesztő végzések;
b) hiánypótlások, felhívások nyilatkozattételre;
c) számlakérők, fizetési végzések.
18.4. A Felsőoktatási Főosztály Felsőoktatási Felvételi és Hallgatói Osztályának vezetőjét illeti meg feladatkörében a felsőoktatási felvételi ügyekben az eljárást megszüntető vagy lezáró végzések kivételével minden egyéb végzés kiadmányozási joga.
18.5. A Felsőoktatási Főosztály Pedagógus-továbbképzési Osztályának vezetőjét illeti meg feladatkörében:
18.5.1. pedagógus-továbbképzéssel kapcsolatos hiánypótlásra felhívó végzés,
18.5.2. pedagógus-továbbképzéssel kapcsolatos eljárást felfüggesztő végzés,
18.6. A Tanügy-igazgatási és Területi Koordinációs Főosztály Közoktatási Információs Rendszerek Osztályának vezetőjét illeti meg a feladatkörébe tartozó eljárások során
18.6.1. az adatszolgáltatási ügyekben hozott döntések,
18.6.2. a KIR-ügyekben hozott hatósági döntések kiadmányozási joga,
18.6.3. a KIR-ügyekben kiküldendő hiánypótlások kiadmányozási joga.
18.7. A Felsőoktatási Főosztály Felsőoktatási Információs Rendszerek Osztályának vezetőjét illeti meg feladatkörében a hatósági döntések kiadmányozási joga, kivéve az elnök át nem ruházható kiadmányozási jogkörébe tartozó ügyeket.

III. A helyettesítés rendje

19. A Hivatal vezetőinek helyettesítése során, a helyettesítést ellátó vezető vagy ügyintéző:
a) a helyettesített vezető által irányított, vagy vezetett szervezeti egység által használt levélpapíron, vagy egyéb iraton,
b) az érintett szervezeti egység által használt bélyegző lenyomatának használatával,
c) a helyettesített vezető neve felett saját aláírásával,
d) a helyettesített vezető neve után pedig „h” betű feltüntetésével
jelzi, hogy az adott ügyben helyettesítőként járt el.

20. Az elnök helyettesítése
20.1. Az elnököt akadályoztatása esetén, illetve távollétében
20.1.1. a közoktatással és a kormányhivatalok szakmai irányításával kapcsolatos feladatok tekintetében a közoktatási elnökhelyettes,
20.1.2. a felsőoktatással kapcsolatos ügyekben a Felsőoktatási Főosztály vezetője,
20.1.3. a végzettségi, képzettségi szint elismerésével, külföldi bizonyítványok és oklevelek nyelvvizsga- egyenértékűségével, valamint a nyelvvizsga-akkreditációval kapcsolatos ügyekben az Ekvivalencia és Nyelvvizsga Főosztály vezetője,
20.1.4. informatikai, valamint üzemeltetéssel kapcsolatos ügyekben az Informatikai és Üzemeltetési Főosztály vezetője,
20.1.5. a Hivatal EU-s pályázati forrásokból megvalósított programjai tekintetében az elnököt akadályoztatása esetén, illetve távollétében – az elnök által erre esetenként adott írásbeli meghatalmazás keretei között – a projektigazgató
helyettesíti.
20.2. A 20.1. pontban meghatározott személyek akadályoztatása vagy távolléte esetében az elnököt az általa írásban kijelölt vezető helyettesíti az elnök írásbeli utasításának megfelelően.
20.3. A Hivatal gazdálkodásával, illetve pénzügyeivel kapcsolatos ügyekben az elnököt akadályoztatása esetén, illetve távollétében a gazdasági elnökhelyettes helyettesíti.
20.4. A helyettesítés során lehetőség szerint az elnökkel előzetesen egyeztetendő a kiadmányozásra kerülő irat tartalma – ha erre az idő rövidsége miatt nincs mód, akkor a kiküldéssel egyidejűleg másolatban megküldendő a kiadmányozott irat elektronikus változata az elnök e-mail címére.

21. Az elnökhelyettes helyettesítése
21.1. Az elnökhelyettest akadályoztatása esetén, illetve távollétében:
a) az elnök, vagy
b) az elnökhelyettes által kijelölt főosztályvezető, főosztályvezető-helyettes, vagy osztályvezető
helyettesíti.
21.2. A státus betöltetlensége esetén az elnökhelyettes helyettesítését ellátó vezetőt az elnök jelöli ki.
21.3. Az elnökhelyettest kötelezettségvállalási jogkörében távolléte, illetve akadályoztatása esetén az elnök helyettesíti.

22. A projektigazgató helyettesítése
22.1. A projektigazgatót akadályoztatása esetén, illetve távollétében:
a) az elnök, vagy
b) az elnök által írásban kijelölt személy, vagy
c) a projektigazgató-helyettes
helyettesíti.

23. A főosztályvezető helyettesítése
23.1. A főosztályvezetőt akadályoztatása esetén, illetve távollétében:
a) a főosztályvezető irányítását ellátó elnökhelyettes, vagy
b) a főosztályvezető-helyettes, vagy
c) a főosztályvezető által kijelölt osztályvezető, vagy
d) a főosztályvezető által kijelölt I. besorolási osztályú kormánytisztviselő
helyettesíti.
23.2. A főosztályvezető helyettesítésének részletes rendjét a főosztályok ügyrendje tartalmazza.
23.3. A főosztály-vezetői státus betöltetlensége esetén a főosztályvezető helyettesítését ellátó vezetőt, vagy I. besorolási osztályú kormánytisztviselőt az elnök jelöli ki.
23.4. A főosztályvezetőt kötelezettségvállalási jogkörében távolléte, illetve akadályoztatása esetén az elnökhelyettes helyettesíti.

24. A főosztályvezető-helyettes helyettesítése
24.1. A főosztályvezető-helyettest akadályoztatása esetén, illetve távollétében:
a) a főosztályvezető-helyettes vezetését ellátó főosztályvezető, vagy
b) a főosztályvezető által – lehetőség szerint a főosztályvezető-helyettes javaslatára – kijelölt osztályvezető, vagy
c) a főosztályvezető által – lehetőség szerint a főosztályvezető-helyettes javaslatára – kijelölt I. besorolási osztályú kormánytisztviselő
helyettesíti.

24.2. A főosztályvezető-helyettes helyettesítésének részletes rendjét a főosztályok ügyrendje tartalmazza.
24.3. A főosztályvezető-helyettesi státus betöltetlensége esetén a főosztályvezető-helyettes helyettesítését ellátó vezetőt, vagy I. besorolási osztályú kormánytisztviselőt az elnök jelöli ki.

25. Az osztályvezető helyettesítése
25.1. Az osztályvezetőt akadályoztatása esetén, illetve távollétében:
a) az osztályvezető vezetését ellátó főosztályvezető, vagy
b) az érintett főosztály főosztályvezető-helyettese, vagy
c) a főosztályvezető által – lehetőség szerint az osztályvezető javaslatára – kijelölt másik osztályvezető, vagy
d) a főosztályvezető által – lehetőség szerint az osztályvezető javaslatára – kijelölt I. besorolási osztályú kormánytisztviselő, vagy
e) az osztályvezető által kijelölt I. besorolási osztályú kormánytisztviselő
helyettesíti.
25.2. Az osztályvezetői státus betöltetlensége esetén az osztályvezető helyettesítését ellátó vezetőt, vagy I. besorolási osztályú kormánytisztviselőt az elnök jelöli ki.

26. Az ügyintéző helyettesítése
26.1. Az ügyintézőt akadályoztatása esetén, illetve távollétében a munkaköri leírásában meghatározott, illetve a közvetlen vezetője által kijelölt ügyintéző helyettesíti.
26.2. Az érintett ügyintézői státus betöltetlensége esetén az adott munkakör ellátására az ügyintézőt – lehetőség szerint az érintett szervezeti egység vezetőjének javaslatára – az elnök jelöli ki.

27. A munkavállaló helyettesítése
27.1. A munkavállalót akadályoztatása esetén, illetve távollétében a munkaköri leírásában meghatározott, illetve a közvetlen vezetője által kijelölt dolgozó helyettesíti.
27.2. Az érintett munkavállalói státus betöltetlensége esetén az adott munkakör ellátására a munkavállalót – lehetőség szerint az érintett szervezeti egység vezetőjének javaslatára – az elnök jelöli ki.

28. Az egyes szervezeti egységekben a helyettesítés rendjének további, illetve részletes szabályait a szervezeti egységek ügyrendje tartalmazza.

29. Az egyes, egymást helyettesítő munkakörök, illetve a munkakört ellátó személyek megnevezését a dolgozók munkaköri leírásának tartalmaznia kell.

4. melléklet


Az Oktatási Hivatal hatályos belső szabályzatainak jegyzéke

1. Belső Ellenőrzési Kézikönyv
2. Iratkezelési Szabályzat
3. Bizonylati Rend
4. Biztonsági Szabályzat
5. Ellenőrzési Nyomvonal
6. Gazdálkodási, Kötelezettségvállalási és Utalványozási Szabályzat
7. Gépjármű-üzemeltetési Szabályzat
8. Honlap kezelésére és közérdekű adatok közzétételére vonatkozó Szabályzat
9. Informatikai Biztonsági Szabályzat
10. Informatikai Biztonságpolitika
11. Informatikai Működésfolytonossági és Katasztrófaelhárítási Terv
12. Informatikai Szabályzat
13. Kockázatkezelési Szabályzat
14. Közbeszerzési Szabályzat
15. Közszolgálati Adatvédelmi Szabályzat
16. Közszolgálati Szabályzat
17. Logikai Hozzáférési Szabályzat
18. Mentési és Archiválási Szabályzat
19. Mobiltelefon-használati Szabályzat
20. Munkavédelmi Szabályzat
21. Rendészeti és Vagyonvédelmi Szabályzat
22. Reprezentációs Szabályzat
23. Szabályzat a Felesleges Vagyontárgyak Feltárásáról, Hasznosításáról és Selejtezéséről
24. Szabályzat a Hivatal Számviteli Politikájáról (Eszközök és Források Értékelési Szabályzata; Eszközök és Források Leltárkészítési és Leltározási Szabályzata; Önköltség-számítási Szabályzat; Pénzkezelési Szabályzat)
25. Szabályzat a közérdekű adatok megismerésére irányuló kérelmek intézésének rendjéről
26. Szabályzat a szigorú számadású nyomtatványok nyilvántartásáról
27. Szabályzat az Oktatási Hivatal által közzéteendő adatok meghatározásáról, illetve a közzététel módjáról
28. Számlarend
29. Szervezeti és Működési Szabályzat
30. Szerződéskötési Szabályzat
31. Titokvédelmi Szabályzat
32. Tűzvédelmi Szabályzat
33. Projektigazgatóság működésére vonatkozó szabályzat

5. melléklet


Vagyonnyilakozat-tételre kötelezett munkakörök jegyzéke
az Oktatási Hivatalban, az egyes vagyonnyilatkozat-tételi kötelezettségekről szóló

Sorsz.

Szervezeti egység

Munkakör

Vagyon-
nyilatkozat-tétel gyakorisága
(év)

1.

 

elnök

1

2.

közoktatási elnökhelyettes

2

3.

gazdasági elnökhelyettes

1

4.

közbeszerzési eljárás során javaslattételre, döntésre, ellenőrzésre jogosult

1

5.

Projektigazgatóság

projektigazgató

1

6.

projektigazgató-helyettes

1

7.

közbeszerzési referens

1

8.

pénzügyi kontroller

2

9.

beszerzési referens

2

10.

Jogi és Igazgatási Főosztály

főosztályvezető

1

11.

főosztályvezető-helyettes

1

12.

osztályvezető

1

13.

jogi referens

5

14.

jogi referens (közbeszerzési feladatokat ellátó)

1

15.

igazgatási referens

5

16.

Informatikai és Üzemeltetési Főosztály

főosztályvezető

2

17.

főosztályvezető-helyettes

2

18.

osztályvezető

2

19.

Belső Ellenőrzési Főosztály

főosztályvezető

2

20.

belső ellenőr

2

21.

Tanügy-igazgatási és Területi Koordinációs Főosztály

főosztályvezető

2

22.

főosztályvezető-helyettes

2

23.

osztályvezető

2

24.

névjegyzéki referens

5

25.

Felsőoktatási Főosztály

főosztályvezető

2

26.

főosztályvezető-helyettes

2

27.

osztályvezető

2

28.

ellenőrzési referens

5

29.

Ekvivalencia és Nyelvvizsgáztatási Akkreditációs Főosztály

főosztályvezető

2

30.

főosztályvezető-helyettes

2

31.

ekvivalencia referens

5

32.

nyelvvizsgáztatási referens/ügyintéző

5

33.

Közoktatási Programok Főosztálya

főosztályvezető

2

34.

főosztályvezető-helyettes

2

35.

osztályvezető

2

36.

titkosügyirat-kezelési ügyintéző

5

37.

tankönyvi referens

5

38.

Pénzügyi Osztály

osztályvezető

2

39.

pénzügyi referens/ügyintéző

2

40.

Számviteli Osztály

osztályvezető

2

41.

számviteli referens/ügyintéző

2

42.

eszköz- és készlet-nyilvántartási referens

2

43.

bérszámfejtő referens/ügyintéző

2

6. melléklet


Képzettségi pótlékokra jogosító munkakörök és képzettségek
az Oktatási Hivatalban

A Ktv. 48/A. §-a szerinti képzettségi pótlékra jogosító munkakörök és képzettségek a Szabályzat hatályba lépésekor az Oktatási Hivatalban nem kerültek meghatározásra.

7. melléklet


A szabálytalanságok kezelésének rendje

A szabálytalanságok kezelésének rendje meghatározza a szabálytalanság fogalmát, a szabálytalanságok észlelésének, az alkalmazandó intézkedések meghozatalának, végrehajtásának és nyomon követésének, továbbá mindezek nyilvántartásának rendjét.

1. A szabálytalanság

A Szabályzat alkalmazása során szabálytalanságnak minősül a FEUVE hatókörbe tartozó tevékenységek során
– a hatályos jogszabályok, így különösen:
a) a Büntető Törvénykönyvről szóló 1978. évi IV. törvény;
b) a szabálysértésekről szóló 1999. évi LXIX. törvény;
c) a Polgári Törvénykönyvről szóló 1959. évi IV. törvény;
d) a köztisztviselők jogállásáról szóló 1992. évi XXIII. törvény;
e) a Munka Törvénykönyvéről szóló 1992. évi XXII. törvény;
f) a közigazgatási hatósági eljárás és szolgáltatás általános szabályairól szóló 2004. évi CXL. törvény;
g) az államháztartásról szóló 2011. évi CXCV. törvény;
h) a közbeszerzésekről szóló 2011. évi CVIII. törvény;
i) államháztartásról szóló törvény végrehajtásáról szóló 368/2011. (XII. 31.) Korm. rendelet;
– az állami irányítás egyéb jogi eszközei, így különösen:
a) országgyűlési, kormány-, kormánybizottsági határozatok;
b) az oktatásért felelős miniszter utasításai;
– a Hivatal vonatkozó belső szabályzatai, belső elnöki utasításai, körlevelei,
– a szervezeti egységek ügyrendjei,
– a munkaköri leírások,
– a Hivatal által kötött polgári jogi szerződések
rendelkezéseinek megsértése, függetlenül attól, hogy a szabálytalanság szándékosan, vagy gondatlanul, aktív magatartással, vagy mulasztással valósul meg.

2. A szabálytalanságok alapesetei

A szabálytalanságok alapestei:
– a szándékosan okozott szabálytalanságok (félrevezetés, csalás, sikkasztás, megvesztegetés, szándékosan okozott szabálytalan kifizetés stb.)
– a nem szándékosan okozott szabálytalanságok (figyelmetlenségből, hanyag magatartásból, helytelenül vezetett nyilvántartásból stb. származó szabálytalanság)

3. A szabálytalanságok megelőzése

A szabályozottság biztosítása, a szabálytalanságok megakadályozása elsődlegesen az elnök felelőssége.
A szabálytalanságok megelőzésével kapcsolatosan az elnök felelőssége, hogy:
– a jogszabályoknak megfelelő szabályzatok alapján működjön a Hivatal,
– a szabályozottságot, illetve a szabályok betartását folyamatosan kísérje figyelemmel a vezető,
– szabálytalanság esetén hatékony intézkedés szülessék, a szabálytalanság korrigálásra kerüljön annak a mértéknek megfelelően, amilyen mértéket képviselt a szabálytalanság.
A szabálytalanságokkal kapcsolatos intézkedések általános célja, hogy:
– megakadályozza a különböző jogszabályokban és szabályzatokban meghatározott előírások megszegését (megelőzés),
– keretet biztosítson ahhoz, hogy azok sérülése, megsértése esetén a megfelelő állapot helyreállításra kerüljön, a hibák, hiányosságok, tévedések korrigálása, a felelősség megállapítása, az intézkedések foganatosítása megtörténjen.

4. A szabálytalanságok észlelése a FEUVE rendszerében

A szabálytalanságok észlelése a folyamatba épített előzetes, utólagos és vezetői ellenőrzés rendszerében történhet a munkavállaló és munkáltató részéről egyaránt.

4.1. A Hivatal valamely munkatársa észlel szabálytalanságot
Amennyiben a szabálytalanságot a Hivatal valamely munkatársa észleli, köteles értesíteni a szervezeti egység vezetőjét.
A kisebb súlyú szabálytalanság jelentése a szabálytalanság észlelőjének választása szerint szóban, vagy írásban történik. A vezető utasíthatja az észlelőt a szóban tett jelentés írásba foglalására.
Nagyobb súlyú szabálytalanság, valamint a vezető érintettsége esetében a jelentés írásban történik.
Amennyiben a szervezeti egység vezetője az adott ügyben érintett, a munkatársnak a vezető felettesét, annak érintettsége estén a felügyeleti szervet kell értesítenie.
Ha a szervezeti egység vezetője megalapozottnak látja a szabálytalanságot, úgy arról értesíti az elnököt.
A költségvetési szerv vezetőjének kötelessége gondoskodni a megfelelő intézkedések meghozataláról, illetve indokolt esetben a szükséges eljárások megindításáról.

4.2. A vezető észleli a szabálytalanságot
A vezető az általa észlelt, vagy más által jelentett információt értékeli. Az értékelés során az elnök elsősorban azt vizsgálja, hogy az információ valóban szabálytalanságra utal-e. Szabálytalanság esetén megvizsgálja továbbá annak jellegét (egyszeri, vagy ismétlődő) és súlyát (szándékos, gondatlan, vétlen, a hatályos szabályozás ellentmondásaiból szükségszerűen fakadó).

4.3. A Hivatal belső ellenőrzése észleli a szabálytalanságot
Amennyiben a belső ellenőr ellenőrzési tevékenysége során szabálytalanságot tapasztal, a Ber. rendelkezéseinek megfelelően jár el.
A költségvetési szervnek intézkedési tervet kell kidolgoznia a belső ellenőrzés megállapításai alapján, az intézkedési tervet végre kell hajtania.

4.4. Külső ellenőrzési szerv észleli a szabálytalanságot
A külső ellenőrzési szerv szabálytalanságra vonatkozó megállapításait az ellenőrzési jelentés tartalmazza. A büntető-, szabálysértési, kártérítési, illetve fegyelmi eljárás megindítására okot adó cselekmény, mulasztás, vagy hiányosság gyanúja esetén az ellenőrző szervezet működését szabályozó törvény, rendelet alapján jár el (pl. ÁSZ stb.).
A szabálytalanságra vonatkozó megállapítások alapján a Hivatalnak intézkedési tervet kell kidolgozni.

5. A szabálytalanság észlelését követő szükséges intézkedések, eljárások megindítása

Az intézkedés célja lehet:
– a szabálytalanság, valamint a szabálytalanság következményeinek felszámolása, a szabályszerű állapot helyreállítása;
– a felelősség megállapítása és érvényesítése;
– a szabálytalanság megismétlődésének megakadályozása, ideértve a FEUVE-rendszer továbbfejlesztésére tett javaslatokat is.
Jellemző intézkedések:
– hatósági döntés, valamint egyéb intézkedés, ügyirat, nyilvántartás esetében annak
a) kijavítása;
b) visszavonása;
c) módosítása;
d) kiegészítése,
– a felelősség megállapítása, valamint polgári jogi és munkajogi igény érvényesítése érdekében
a) fegyelmi büntetés, eljárás indítása;
b) munkajogi igény érvényesítése;
c) polgári jogi igény érvényesítése,
– a szabálytalansághoz vezető körülmények, feltételek megváltoztatása,
– a hatáskörrel és illetékességgel rendelkező szervek, szervezetek megkeresése (pl. rendőrség, ügyészség).
Kisebb súlyú szabálytalanság esetén az intézkedés szóban is megtehető, nagyobb súlyú szabálytalanságok esetén az intézkedést írásba kell foglalni.
A szabálytalanság súlyának és az írásba foglalás szükségességének megítélése az intézkedésre jogosult mérlegelési jogkörébe tartozik.
Az intézkedésre jogosult személy mérlegelés nélkül, írásban köteles intézkedni:
– bűncselekmény, vagy szabálysértés elkövetésének gyanúja, valamint a NEFMI által érvényesíthető polgári jogi, vagy munkajogi igény esetén;
– amennyiben jogszabály az intézkedés írásba foglalását írja elő.

6. Intézkedések, eljárások nyomon követése

Az intézkedésre jogosult személy, vagy az általa kijelölt vezető figyelemmel kíséri az intézkedés végrehajtását, a megindított eljárások helyzetét; annak során feltárja az esetleges további szabálytalanságok lehetőségeit és megszüntetésükre intézkedést, illetve javaslatot tesz.
Az intézkedés elrendelője a nyomon követés alapján, szükség szerint
– újabb intézkedést hoz;
– újabb intézkedés meghozatalát kezdeményezi az arra jogosult személynél;
– információt szolgáltat a belső ellenőrzés számára, elősegítve annak folyamatban lévő ellenőrzéseit, az ellenőrzési környezetre és a vezetési folyamatokat érintő eseményekre való nagyobb rálátást.

7. A szabálytalanság/intézkedés nyilvántartása

Az intézkedésre jogosult személy nyilvántartást vezet a bejelentett, illetve az általa észlelt szabálytalanságokról és a megtett intézkedésekről.
Szabálytalanság szóbeli jelentése és szóbeli intézkedés esetén a szabálytalanság nyilvántartásban történő rögzítése az intézkedésre jogosult mérlegelési jogkörébe tartozik. Az írásban bejelentett, külön intézkedést nem igénylő szabálytalanságokat a nyilvántartásban minden esetben rögzíteni kell.
A nyilvántartás minden esetben tartalmazza:
– a szabálytalanság észlelőjének nevét;
– a szabálytalanság észlelésének és jelentésének időpontjait;
– a szabálytalanság leírását olyan módon, hogy a kapcsolódó iratok visszakereshetőek legyenek;
– a meghozott intézkedések megnevezését, a végrehajtás lépéseit és határidőit, meghozott intézkedések hiányában a mellőzés indokait;
– az intézkedés eredményét, az ügy lezárásának időpontját.
A nyilvántartás elektronikusan és papíron is vezethető. A nyilvántartásban a szabálytalanságban érintett kormánytisztviselő (bejelentő, szabálytalanságot elkövető, tanú stb.) neve és beosztása kivételével más személyes adat nem rögzíthető és nem tárolható.
Az intézkedés elrendelője a szabálytalanságokról készített éves összesítőt az eljárásrend alkalmazásának éves ellenőrzési jelentésben történő értékelése céljából másolatban megküldi a belső ellenőr részére.
1

Az utasítást a 13/2012. (X. 1.) EMMI utasítás 1. § (2) bekezdése hatályon kívül helyezte 2012. október 2. napjával.

  • Másolás a vágólapra
  • Nyomtatás
  • Hatályos
  • Már nem hatályos
  • Még nem hatályos
  • Módosulni fog
  • Időállapotok
  • Adott napon hatályos
  • Közlönyállapot
  • Indokolás
Jelmagyarázat Lap tetejére