• Tartalom

47/2012. (XI. 30.) BM utasítás

47/2012. (XI. 30.) BM utasítás

az Országos Vízügyi Főigazgatóság Szervezeti és Működési Szabályzatáról1

2014.01.01.

A központi államigazgatási szervekről, valamint a Kormány tagjai és az államtitkárok jogállásáról szóló 2010. évi XLIII. törvény 73. § (1) bekezdésében meghatározott hatáskörömben eljárva, – figyelemmel a jogalkotásról szóló 2010. évi CXXX. törvény 23. § (4) bekezdés c) pontjára – a következő utasítást adom ki:

1. § Az Országos Vízügyi Főigazgatóság Szervezeti és Működési Szabályzatát (a továbbiakban: SZMSZ) az 1. mellékletben foglaltak szerint határozom meg.

1/A. §2 Az Országos Vízügyi Hatóság működési rendjét a 2. mellékletben foglaltak szerint határozom meg.

2. § Ez az utasítás a közzétételét követő napon lép hatályba.

1. melléklet a 47/2012. (XI. 30.) BM utasításhoz


Az Országos Vízügyi Főigazgatóság Szervezeti és Működési Szabályzata
Általános rendelkezések

1. Az Országos Vízügyi Főigazgatóság jogállása és alapadatai

1. § Az SZMSZ hatálya az Országos Vízügyi Főigazgatóságra (a továbbiakban: Főigazgatóság), a Főigazgatóság jogszabályban, illetve az alapító okiratában megjelölt feladatainak ellátására, működésére, szervezeti felépítésére, vezetőire és dolgozóira terjed ki.

2. §3 A Főigazgatóság, a vízügyi igazgatási, valamint a vízügyi hatósági feladatokat ellátó szervek kijelöléséről szóló 482/2013. (XII. 17.) Korm. rendelet (a továbbiakban: Korm. rendelet) alapján látja el feladatait.

3. § (1) A Főigazgatóság a belügyminiszter irányítása és felügyelete alatt álló, jogi személyiséggel rendelkező, önállóan működő és gazdálkodó központi költségvetési szerv.
(2)4 A Főigazgatóság középirányító szervként teljes körűen irányítja, koordinálja és ellenőrzi a vízügyi igazgatóságok szakmai tevékenységét és részt vesz a vízügyi igazgatóságok stratégiai céljainak kialakításában. A vízügyi igazgatóságok felsorolását az 1. függelék tartalmazza.
(3)5 A költségvetési szerv a vízügyi igazgatóságok középirányítójaként gyakorolja az államháztartásról szóló 2011. évi CXCV. törvény 9. § (1) bekezdés f), g) és h) pontjaiban megjelölt irányítási hatásköröket, melyekre tekintettel a vízügyi igazgatóságok ügyvezetési jellegű feladatai vonatkozásában teljes körű ellenőrzési jogokkal rendelkezik.

4. § A Főigazgatóság alapadatai:
1. megnevezése: Országos Vízügyi Főigazgatóság,
2. nevének az ügyvitel során használt rövidítése: OVF,
3. angol megnevezése: General Directorate of Water Management,
4. székhelye: Budapest,
5. címe: 1012 Budapest, Márvány u. 1/D,
6. alapítója: Magyarország Kormánya,
7. alapítás időpontja: 2012. január 1.,
8.6 alapító okirat száma: A-212/1/2013 (hatályos: 2013. december 13. napjától),
9. létrehozásáról rendelkező jogszabály: a vízügyi igazgatási szervek irányításának átalakításával összefüggésben egyes kormányrendeletek módosításáról szóló 300/2011. (XII. 22.) Korm. rendelet,
10. a Főigazgatóság jogelődje: Vízügyi és Környezetvédelmi Központi Igazgatóság,
11. működési terület: Magyarország területe,
12. törzskönyvi azonosító szám (PIR törzsszám): 796017,
13. adószáma: 15796019-2-41,
14. KSH statisztikai számjel: 15796019-8411-312-01,
15. ÁHT azonosító: 332317,
16.7 engedélyezett állományi létszám: 140 fő,
17. számlaszám: 10032000-00319841-00000000 (előirányzat-felhasználási keretszámla),
18. alaptevékenységi szakágazat: 841104 Területi általános igazgatási szervek tevékenysége,
19. államháztartási szakágazat szerinti besorolás: 841319 Vízügyi igazgatás,
20.8 Alaptevékenységek államháztartási szakfeladatrendi besorolása:
0630 Vízellátás
063010 Vízügy igazgatása
063020 Víztermelés, -kezelés, -ellátás
063070 Vízrajzi mérés
063080 Vízellátással kapcsolatos közmű építése, fenntartása, üzemeltetése
0820 Kulturális szolgáltatások
082051 Levéltári állomány gyarapítása, kezelése és védelme
082052 Levéltári szolgáltatás, tudományos, publikációs és információközvetítő tevékenység
082061 Múzeumi gyűjteményi tevékenység
082062 Múzeumi tudományos feldolgozó és publikációs tevékenység
082063 Múzeumi kiállítási tevékenység
082064 Múzeumi közművelődési, közönségkapcsolati tevékenység
0133 Egyéb általános szolgáltatások
013330 Pályázat- és támogatáskezelés, ellenőrzés
013340 Az állami vagyonnal való gazdálkodással kapcsolatos feladatok
0250 Egyéb védelmi ügyek
025010 Védelmi feladatok igazgatása és szabályozása
025020 Védelmi célú stratégiai tartalékok tárolása, kezelése
025090 Egyéb védelmi ügyek
0474 Többcélú fejlesztési projektek
047410 Ár- és belvízvédelemmel összefüggő tevékenységek
0530 Környezetszennyezés csökkentése
053020 Szennyeződésmentesítési tevékenységek
0412 Általános munkaügyek
041210 Munkaügy igazgatása
041237 Közfoglalkoztatási mintaprogram
0111 Államhatalmi, törvényhozó és végrehajtó szervezetek
011120 Kormányzati igazgatási tevékenység.

2. A Főigazgatóság alapító okirat szerinti alapfeladatai

5. §9 (1) Az OVF alaptevékenysége körében
a) irányítja, koordinálja és ellenőrzi a vízügyi igazgatóságok szakmai tevékenységét, és részt vesz a vízügyi igazgatóságok stratégiai céljainak kialakításában,
b) ellátja az államháztartásról szóló 2011. évi CXCV. törvény 9. § (1) bekezdés f), g) és h) pontjában meghatározott irányítási hatásköröket, amelyekre tekintettel a vízügyi igazgatóságok ügyvezetési jellegű feladatai vonatkozásában teljes körű ellenőrzési joggal rendelkezik,
c) ellátja a vizek kártételei elleni védelemmel, és ennek részeként az Országos Műszaki Irányító Törzs vezetésével kapcsolatos feladatokat,
d) ellátja az igazgatóságok vízrajzi tevékenységének országos szintű irányításával, a vízrajzi tevékenység egységességét biztosító szakfelügyelet ellátásával, a vízrajzi tevékenység összehangolásával és fejlesztésével kapcsolatos feladatokat,
e) ellátja az egységes vízügyi nyilvántartást biztosító Vízgazdálkodási Információs Rendszer (a továbbiakban: VIZIR) országos vonatkozású üzemeltetésével és fejlesztésével kapcsolatos feladatokat,
f) végzi a vizeink állapotértékelésével kapcsolatos feladatokat,
g) ellátja a közműves vízellátással és szennyvízkezeléssel kapcsolatos feladatokat,
h) végzi a vízügyi tárgyú nemzetközi kapcsolatok koordinálásával kapcsolatos feladatokat,
i) végzi az egyes európai uniós források felhasználásával megvalósuló vízügyi projektek tervezésével, a források felhasználásával megvalósuló központi, pályázati, valamint kiemelt kormányzati projektek megvalósításával kapcsolatos feladatokat, továbbá
j) ellátja az egyéb, jogszabály vagy a vízügyi igazgatási szervek irányításért felelős miniszter által a feladatkörébe utalt feladatokat.
(2) Az OVF irányítja
a) az igazgatóságok vagyonkezelésében lévő felszíni vizek, vízfolyások és csatornák, vízgazdálkodási rendszerek és védművek fenntartását, üzemeltetését, rekonstrukcióját és fejlesztését,
b) az igazgatóságok fenntartásában, üzemeltetésében lévő vízfolyásokon és csatornákon az öntözési célú vízszolgáltatást,
c) a felszíni és a felszín alatti vízkészletekkel való gazdálkodást,
d) a lehetséges víznyerő területek távlati ivóvízbázissá nyilvánításával kapcsolatos igazgatósági feladatellátást,
e) a VIZIR működtetésével kapcsolatos igazgatósági feladatellátást, gondoskodva a más információs rendszerekkel történő országos és nemzetközi adatcseréről, valamint adatszolgáltatásról,
f) az európai uniós jogi szabályozók végrehajtásához kapcsolódó vízgazdálkodási vonatkozású feladatokat,
g) a Startmunka program keretében megvalósuló vízügyi közfoglalkoztatási feladatok ellátását,
h) az Ivóvízminőség-javító Program végrehajtását.

6. §10 (1) Az OVF részt vesz
a) az országos vízgazdálkodási stratégia és koncepció, valamint az egyéb ágazati stratégiák és koncepciók szakmai megalapozásában,
b) a jogszabályokhoz kapcsolódó előzetes és utólagos hatásvizsgálatok, valamint háttéranyagok elkészítésében.
(2) Az OVF egyéb feladatkörében
a) felügyeli a vízügyi igazgatásra vonatkozó oktatási, kutatási, múzeumi és levéltári tevékenységekkel kapcsolatos feladatokat,
b) ellátja az Országos Vízgazdálkodási Tanács működésével kapcsolatos feladatokat,
c) véleményezi a kiemelt térségre és megyére készülő területfejlesztési koncepciót és programot, valamint területrendezési tervet,
d) közreműködik a vízvédelmi politika terén a közösségi fellépés kereteinek meghatározásáról szóló, 2000. október 23-i 2000/60/EK európai parlamenti és tanácsi irányelv végrehajtásához kapcsolódó vízgazdálkodási vonatkozású feladatokban,
e) közreműködik a vízgyűjtő-gazdálkodási terv elkészítésében,
f) előkészíti a települési szennyvíz kezeléséről szóló, 1991. május 21-i 91/271/EGK tanácsi irányelv által meghatározott jelentést,
g) előkészíti a Nemzeti Települési Szennyvízelvezetési és -tisztítási Megvalósítási Program kétévenkénti felülvizsgálatát tartalmazó kormányrendeletet megalapozó szakmai anyagot,
h) ellátja a Települési Szennyvíz Információs Rendszer szakmai feladatait, elvégzi a szakmai honlap karbantartását, fejlesztését, valamint szükség esetén az adatszolgáltatáshoz szükséges fejlesztéseket,
i) gondoskodik a víziközmű online adatfeldolgozó és információs rendszer üzemeltetéséről és fejlesztéséről,
j) végzi a szomszédos országokkal létesített vízgazdálkodási egyezmények végrehajtásából eredő feladatokat és biztosítja a képviseletet,
k) ellátja a többoldalú nemzetközi együttműködések vízgazdálkodási feladatainak végrehajtásából származó feladatokat,
l) a szakterülete vonatkozásában közreműködik az országhatáron átterjedő környezeti hatások vizsgálatáról szóló, Espooban (Finnország), 1991. február 26. napján aláírt egyezmény, illetve az egyes köz- és magánprojektek környezetre gyakorolt hatásainak vizsgálatáról szóló, 2011. december 13-i 2011/92/EU európai parlamenti és a tanács irányelv szerinti nemzetközi eljárásokban,
m) ellátja a Duna-menti országok nemzetközi vízminőségi riasztórendszer ügyeleti működtetésével kapcsolatos feladatokat,
n) közreműködik a vízgazdálkodási szakterületi feladatok ellátását támogató hatástanulmányok, vizsgálatok elvégzésében, jelentések készítésében, illetve alkalmazott kutatások folytatásában, alapozó kutatási tevékenységek koordinációjában és monitorizálásában,
o) háttéranyagokat, helyzetelemzéseket, felméréseket és statisztikai elemzéseket készít szakterületi stratégiák és tervek kialakításához és egyedi döntésekhez.

3. A Főigazgatóság vállalkozási tevékenysége

7. § (1) A Főigazgatóság alaptevékenységeinek ellátását nem veszélyeztetve, kérelem alapján és ellenérték fejében alaptevékenységétől eltérő, rendszeres haszonszerzés céljából, támogatáson kívüli forrásból, más jogi személy vagy természetes személy számára, nem kötelezően végzett szolgáltatói tevékenységet (vállalkozói tevékenységet) végezhet azzal a feltétellel, ha a vállalkozói tevékenységének aránya nem haladja meg a 33%-ot az Országos Vízügyi Főigazgatóság kiadásaiban.
(2) A Főigazgatóság az alábbi tevékenységi körökben végezhet vállalkozási tevékenységet:
1. TEÁOR 58.11 (Könyvkiadás),
2. TEÁOR 47.61 (Könyv kiskereskedelem),
3. TEÁOR 68.20 (Saját tulajdonú, bérelt ingatlan bérbeadása, üzemeltetése),
4. TEÁOR 68.32 (Ingatlankezelés),
5. TEÁOR 62.02 (Információtechnológiai szaktanácsadás),
6. TEÁOR 62.01 (Számítógépes programozás),
7. TEÁOR 62.03 (Számítógép üzemeltetés),
8. TEÁOR 95.11 (Számítógép, periféria javítása),
9. TEÁOR 62.09 (Egyéb információtechnológiai szolgáltatás),
10. TEÁOR 72.19 (Egyéb természettudományi, műszaki kutatás, fejlesztés),
11. TEÁOR 74.90 (M. n. s. egyéb szakmai, tudományos, műszaki tevékenység),
12. TEÁOR 64.20 (Vagyonkezelés),
13. TEÁOR 71.12 (Mérnöki tevékenység, műszaki tanácsadás),
14. TEÁOR 71.20 (Műszaki vizsgálat, elemzés),
15. TEÁOR 74.90 (Máshová nem sorolt, egyéb szakmai, tudományos, műszaki tevékenység),
16. TEÁOR 81.10 (Építmény üzemeltetés),
17. TEÁOR 85.59 (Máshová nem sorolt egyéb oktatás).
(3)11 A Főigazgatóság egyes alapfeladatai (különösen ár- és belvízi védekezés, rendkívüli helyzetek kezelése, építményüzemeltetés, pályázatkezelés) ellátásához külső erőforrásokat is igénybe vehet.
A Főigazgatóság szervezeti egységei, feladatai, valamint a vezetőkre vonatkozó szabályok

4. A Főigazgatóság szervezeti egységei és engedélyezett létszáma

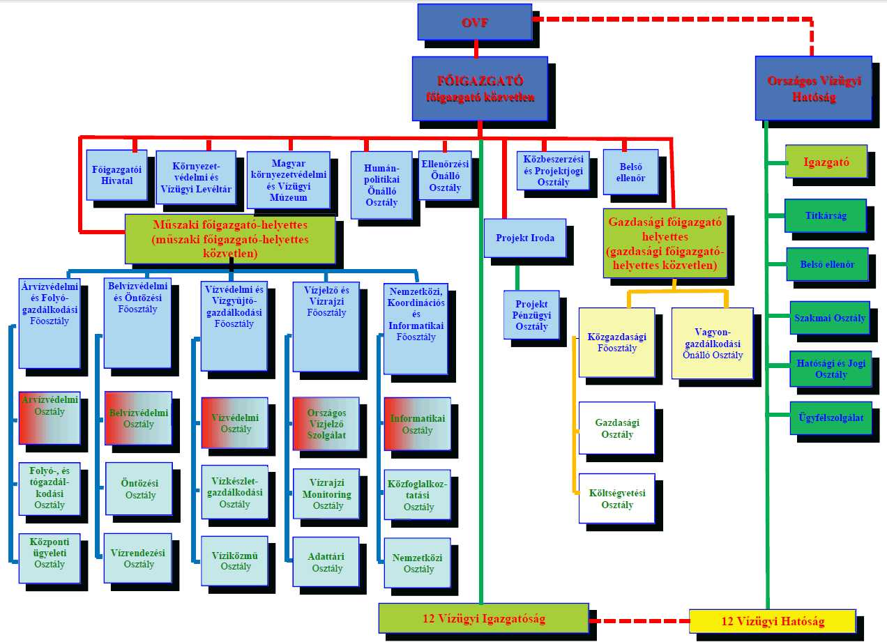
8. §12 (1) A Főigazgató közvetlen alárendeltsége alá tartozik:
a) Főigazgatói Hivatal
b) Belső ellenőr
c) Ellenőrzési Önálló Osztály
d) Humánpolitikai Önálló Osztály
e) Magyar Környezetvédelmi és Vízügyi Múzeum (Duna Múzeum, Esztergom)
f) Környezetvédelmi és Vízügyi Levéltár
g) Projekt Iroda (projektből finanszírozva)
ga) Projekt Pénzügyi Osztály
h) Közbeszerzési és Projektjogi Iroda (projektből finanszírozva).
(2) A műszaki főigazgató-helyettes alárendeltségébe tartozik:
a) Árvízvédelmi és Folyógazdálkodási Főosztály
aa) Árvízvédelmi Osztály
ab) Folyó- és Tógazdálkodási Osztály
ac) Központi Ügyeleti Osztály
b) Belvízvédelmi és Öntözési Főosztály
ba) Belvízvédelmi Osztály
bb) Öntözési Osztály
bc) Vízrendezési Osztály
c) Vízvédelmi és Vízgyűjtőgazdálkodási Főosztály
ca) Vízvédelmi Osztály
cb) Vízkészletgazdálkodási Osztály
cc) Víziközmű Osztály
d) Vízjelző és Vízrajzi Főosztály
da) Országos Vízjelző Szolgálat
db) Vízrajzi Monitoring Osztály
dc) Adattári Osztály
e) Nemzetközi, Koordinációs és Informatikai Főosztály
ea) Informatikai Osztály
eb) Közfoglalkoztatási Osztály
ec) Nemzetközi Osztály.
(3) A gazdasági főigazgató-helyettes alárendeltségébe tartozik:
a) Közgazdasági Főosztály
aa) Gazdasági Osztály
ab) Költségvetési Osztály
b) Vagyongazdálkodási Önálló Osztály.
(4) A Főigazgatóság létszámkeretét a szervezeti egységek létszáma szerinti bontásban a 3. függelék tartalmazza.
(5) A Főigazgatóság szervezeti egységeinek feladatait az Főigazgatóság ügyrendje tartalmazza.

9. §13 A Projekt Iroda és a Közbeszerzési és Projektjogi Iroda létszáma a mindenkori folyamatban lévő projektek mennyiségéhez, a feladatok magas színvonalú ellátásához és a projektekben rendelkezésre álló forrásokhoz igazodik.

5. A Főigazgatóság részletes feladatai

10. §14 A Főigazgatóság alaptevékenysége körében ellátott feladatait a Korm. rendelet tartalmazza, amelyet a Főigazgatóság alapító okirata, valamint az SZMSZ 5. és 6. §-a is rögzít.

11. § (1) A Főigazgatóság ellátja a belügyminiszter feladat- és hatáskörébe tartozó
a) a vizek kártételei elleni védelemmel,
b) vízrajzi tevékenységgel,
c) egyes európai uniós források felhasználásával megvalósuló központi, illetve pályázati, valamint kiemelt kormányzati fejlesztések megvalósításával,
d) központi vízügyi nyilvántartások és informatikai rendszerek üzemeltetésével kapcsolatos, valamint
e) egyéb, a belügyminiszter által feladatkörébe utalt
feladatokat.
(2) A Főigazgatóság eljár a Tisza-völgy árvízi biztonságának növelését, valamint az érintett térség terület- és vidékfejlesztését szolgáló program (a Vásárhelyi-terv továbbfejlesztése) közérdekűségéről és megvalósításáról szóló 2004. évi LXVII. törvény 4. §-ában foglalt – Kormány által kijelölt – vízügyi igazgatási szervként.
(3)15 A Főigazgatóság alaptevékenysége körében ellátja az 5. és 6. §-ban meghatározott feladatokat.

12. § (1)16 A Főigazgatóság a vízrajzi tevékenység körében
a) ellátja a vízügyi igazgatóságok vízrajzi tevékenységének országos szintű irányítását, a vízrajzi tevékenység egységességét biztosító szakfelügyeletet, a vízügyi igazgatóságok vízrajzi tevékenységének összehangolását és fejlesztését,
b) ellátja a VIZIR országos vonatkozású üzemeltetésével és fejlesztésével kapcsolatos feladatokat,
c) jóváhagyja a vízügyi igazgatóságok vízrajzzal kapcsolatos fejlesztési programjait, továbbá a közép- és hosszú távú terveit, elfogadja a beszámolóikat,
d) összehangolja a vízügyi igazgatóságok és más szervek vízrajzi típusú feladatainak ellátásával kapcsolatos teendőket,
e) javaslatot tesz az illetékes a miniszternek vízrajzi tevékenységhez kapcsolódó fejlesztésre,
f) tájékoztatja az a), d)–e) pontokban foglaltakról a közvéleményt.
(2) A Főigazgatóság a vízrajzi tevékenység egységes ellátása érdekében
a) felelős a vízrajzzal kapcsolatos módszertani fejlesztéseket megalapozó kutatási és műszaki fejlesztési programok kidolgozásáért, a középtávú és távlati fejlesztési tervek összeállításáért,
b) részt vesz a vízrajzi szabályozás szakmai előkészítésében,
c)17 irányítja és ellenőrzi a VIZIR működtetésével kapcsolatos igazgatósági feladatellátást, gondoskodva a más információs rendszerekkel történő országos és nemzetközi adatcseréről, valamint adatszolgáltatásról,
d) tájékoztatást ad a vízrajzi tevékenységről és az aktuális hidrológiai helyzetről,
e) gondoskodik a központi vízrajzi műszerszolgálat szervezéséről és ellátásáról, a vízrajzi állomásokon mért adatok összehangolásáról,
f)18 meghatározza az adatforgalmi szabályokat és gondoskodik azok betartásáról,
g) gondoskodik a vízjelzéssel kapcsolatos feladatok ellátásáról,
h) biztosítja rendkívüli helyzetekben (árvíz, belvíz, kisvíz, aszály, a felszín alatti vizekkel kapcsolatos szélsőséges helyzetek és vízszennyezés) a védekezési, kárelhárítási munkákhoz szükséges adatszolgáltatást, adatgyűjtést, illetve ezek elrendelésének előkészítését,
i) rendkívüli helyzetekben közreműködik a VIZIR működtetésében,
j) gondoskodik a Vízrajzi Évkönyv, valamint egyéb vízrajzi kiadványok szerkesztéséről és közreadásáról.
(3) A Főigazgatóság a vízrajzi tevékenység fejlesztése érdekében gondoskodik
a) a vízrajzi tevékenységgel kapcsolatos igények feltárásáról és a módszerek fejlesztéséről,
b) a vízrajzi tevékenységgel kapcsolatos módszertani fejlesztések, műszaki szabályozások megalapozásáról,
c) a vízrajzi tevékenység során alkalmazásra kerülő módszerekre, műszerekre, eszközökre, adatgyűjtő és -továbbító rendszerekre, építményekre vonatkozó javaslatok kidolgozásáról és bevezetéséről,
d) a hidrológiai értékelések fejlesztésének megalapozásáról.

13. § A Főigazgatóság az európai uniós, illetve kiemelt programok végrehajtása körében
a) ellátja a Vásárhelyi Terv továbbfejlesztése megvalósításával kapcsolatos beruházói és koordinációs feladatokat,
b) összefogja, irányítja, felügyeli a feladatkörében megvalósuló EU támogatású programokat,
c) ellátja a vízgazdálkodási beruházások európai uniós feladatainak előkészítését,
d) kedvezményezettként lebonyolítja, megvalósítja a feladatkörébe tartozó európai uniós források felhasználásra vonatkozó operatív programok központi programjaként meghatározott nagy- és kiemelt projektjeit, beruházásait, a megvalósításhoz szükséges beruházás-előkészítő és tervezési feladatokkal együtt,
e) szakértő szervezetként részt vesz a nem általa bonyolított pályázati programok megvalósításának szakmai ellenőrzésében, központi programokhoz való illeszkedésének vizsgálatában, szakmailag véleményezi a megvalósult pályázatok kitűzött céljainak való megfelelőségét,
f)19 ellátja a jelentős hazai és európai uniós támogatással megvalósuló vízügyi beruházásokkal kapcsolatos építtetői, beruházás lebonyolítói és koordinációs feladatokat,
g) beruházóként megvalósítja a kormányzat, illetve a Belügyminisztérium által feladatként részére előírt vízügyi fejlesztéseket, létrehozza és működteti a beruházások előkészítéséhez és megvalósításához szükséges projekt-végrehajtási egységet.

14. § A Főigazgatóság a központi víz- és környezeti kárelhárítási feladatok körében
1. meghatározza az árvízvédelmi és vízrendezési koncepciót, valamint stratégiát, kidolgozza az országos és térségi vízkárelhárítás, vízrendezési programokat és fejlesztési terveket, intézkedik a végrehajtásáról és értékeléséről,
2.20 irányítja az igazgatóságok vagyonkezelésében lévő felszíni vizek, vízfolyások és csatornák, vízgazdálkodási rendszerek és védművek fenntartását, üzemeltetését, rekonstrukcióját és fejlesztését,
3.21 végzi az a vizek kártételei elleni védekezés országos irányítását,
4.22 biztosítja a Főigazgatóság székhelyén az Országos Műszaki Irányító Törzs, valamint Központi Ügyelet működését,
5.23 végzi a vizeink állapotértékelését, a folyó és vízi út kataszterek kidolgozását, a folyók hosszú távú hasznosíthatósága feltételeinek felmérését, irányítja és felügyeli a hajóút-kitűzési, a víziút fenntartási tevékenységeket,
6. felügyeli a természetes nagy tavakon, többcélú tározókon a vízügyi intézkedési tervek végrehajtását, a part-, meder- és vízszint szabályozási feladatokat, a partvonal szabályozási teendőket,
7. felügyeli a védekezés humán erőforrásainak rendelkezésre állását, a védekező személyzet kiképzését,
8. ellátja a környezetvédelmi-vízminőségi kárelhárítás végrehajtásához szükséges, vízügyi igazgatóságokra háruló szakmai feladatok felügyeletét, ellenőrzését és koordinációját,
9. irányítja a vizek kártételei elleni védelemmel kapcsolatos vízkárelhárítás országos védekezési feladatainak megszervezését, operatív műveleti irányítását, végzi az árvíz- és belvízvédekezés, a vízminőségi kárelhárítás, a nukleáris balesetből eredő vízgazdálkodási kár vagy veszély esetén szükséges tevékenység országos irányítását, az ezzel járó központi szakfeladatok ellátását, a rendkívüli készültség beálltáig és rendkívüli készültségben az árvíz- és belvízvédekezés országos irányítását,
10. koordinálja és ellenőrzi a vizek kártételei elleni védelemmel kapcsolatos vízkárelhárítási védekezési eszközök, gépek, berendezések és felszerelések, a jégtörő hajópark és vízügyi távközlés működtetését és felhasználását, a fejlesztési javaslatok kidolgozását, jóváhagyott fejlesztések végrehajtását, a technológiák folyamatos korszerűsítését,
11. irányítja az árvízvédelmi feladatok, síkvidéki, a hegy- és dombvidéki, a mezőgazdasági vízszolgáltatás, a belterületi vízrendezési feladatok, valamint az árvíz- és belvízvédekezés és a helyi vízkárelhárítás szakmai feladatait,
12. irányítja az állami tulajdonú főművek fenntartásának, üzemeltetésének és fejlesztésének feladatait,
13. közreműködik az önkormányzati környezeti- és vízkárelhárítási szakmai feladatok irányításában,
14. ellátja az aszálykár-elhárítással kapcsolatos koordinációs feladatokat,
15.24 végzi a vízügyi tárgyú nemzetközi kapcsolatok koordinálását és részt vesz a határvízi és a nemzetközi együttműködésből eredő feladatok ellátásában,
16. végzi a védőművek építésében, fejlesztésében, előálló feladatok irányítását, összehangolását,
17.25 ellátja a vizek kártételei elleni védelemmel kapcsolatos országos tájékoztatását.
18.26 végrehajtja, illetve irányítja az árvízi kockázatok értékeléséről és kezeléséről szóló 2007/60/EK irányelvben megfogalmazott feladatokat.

15. § A Főigazgatóság a vízkészlet-gazdálkodási és vízrajzi feladatok körében
1.27 irányítja és koordinálja az EU Víz Keretirányelv szerinti hazai és nemzetközi vízgyűjtő-tervezési feladatok ellátásában, koordinálja a vízügyi igazgatóságok ez irányú területi feladatait,
2. ellátja a vízügyi igazgatási szervezet vízrajzi monitoring tevékenységével kapcsolatos, jogszabályban meghatározott feladatokat,
3. ellátja a védekezés alatt szükséges vízrajzi tevékenységet,
4. irányítja a vízügyi igazgatóságok által ellátott vízrajzi tevékenységet,
5. irányítja a területi észlelőrendszerek egységes hálózatának feladatait,
6. működteti az országos vízrajzi monitoring hálózatot, kidolgozza a fejlesztés irányelveit, koordinálja a vízrajzi beruházásokat,
7. biztosítja a vízrajzi monitoring hálózat adataiból képzett információk tárolását és közreadását,
8. ellátja az integrált folyógazdálkodás feladatait,
9.28 irányítja a nemzetközi vízügyi együttműködésből adódó feladatok ellátását,
10. a vízügyi igazgatóságokkal együttműködésben a vizekkel és a vízilétesítményekkel összefüggő állami feladatok körében vízügyi igazgatási tevékenységet lát el,
11. együttműködik a vízügyi igazgatóságokkal – a nemzeti vagyonról szóló törvény és a vagyonkezelési szerződés alapján végzett, az állam kizárólagos tulajdonában lévő vizek és vízilétesítmények vonatkozásában fennálló – vagyonkezelési feladatok ellátásában,
12. a vízügyi igazgatóságokkal együttműködésben a felszíni és a felszín alatti vízkészletekkel történő gazdálkodás keretén belül ellátja a vízkészletek állapotának, mennyiségének és minőségi paramétereinek nyilvántartásba vételét és folyamatos figyelemmel kísérését, a vízkészletek felhasználhatóságának értékelését,
12a.29 irányítja a több vízügyi igazgatóság illetékességi területét érintő víztestekkel kapcsolatos feladatok ellátását,
13. a felszíni és felszín alatti vízkészletekkel történő gazdálkodás tekintetében irányítja a vízügyi igazgatóságok által ellátott vízkészlet-gazdálkodási tevékenységet, gondoskodik
13.1. a vízkészletek mennyiségi és minőségi számbavételéről, az országos adatgyűjtés végrehajtásáról, a nagyobb térségek, víztestek vízkészleteinek rendszeres állapotértékeléséről és a napi, a kezelői feladatok ellátásához szükséges operatív vízkészlet-gazdálkodási feladatok megoldásáról,
13.2.30 az ellenőrzött és káros hatás nélküli vízvagyon-gazdálkodásról,
13.3. a vízhasználatok kielégítési összhangjáról, a vízvagyonnal való gazdálkodás megvalósításáról,
13.4. az állami vagyonra vonatkozó nyilvántartási, adatszolgáltatási és elszámolási kötelezettségek teljesítéséről.
14.31 az öntözési tevékenység irányítása keretében koordinálja az országos jelentőségű vízkészletek öntözési célú felhasználását a vízgazdálkodási rendszerek irányításán keresztül,
15.32 üzemelteti és fejleszti a hatáskörébe tartozó öntözővíz szolgáltatással kapcsolatos díjszámítás rendszerét.

16. § A Főigazgatóság a víziközmű feladatok körében
a) részt vesz a nemzetközi és magyarországi alapokból támogatott projektek végrehajtásában,
b) közreműködik rendkívüli helyzetekben – beleértve a nukleáris veszélyhelyzetet is – a víziközmű-szolgáltatás, illetve a vízellátás biztonságával kapcsolatos feladatok országos szervezésében és az ez irányú tevékenység operatív irányításában,
c)33 ellátja a sérülékeny üzemelő vízbázisok biztonságba helyezési munkálatainak előkészítését és végrehajtását, a biztonságban tartás és a működtetés feladatainak ellátását,
d)34 irányítja az ivóvízminőség javítását szolgáló és a települési szennyvizek elvezetésével, tisztításával és ártalommentes elhelyezésével kapcsolatos nemzeti és regionális programok előkészítését és megvalósítását, valamint a hozzájuk kapcsolódó adatgyűjtését,
e)35 előkészíti a települési szennyvíz kezeléséről szóló, 1991. május 21-i 91/271/EGK tanácsi irányelv által meghatározott jelentést,
f)36 előkészíti a Nemzeti Települési Szennyvízelvezetési és -tisztítási Megvalósítási Program kétévenkénti felülvizsgálatát tartalmazó kormányrendeletet megalapozó szakmai anyagot,
g)37 ellátja a Települési Szennyvíz Információs Rendszer szakmai feladatait, elvégzi a szakmai honlap karbantartását, fejlesztését, valamint intézkedik a rendszer szükséges fejlesztéseinek végrehajtásáról,
h)38 gondoskodik a víziközmű online adatfeldolgozó és információs rendszer üzemeltetéséről és intézkedik a szükséges fejlesztések végrehajtásáról.

16/A. §39 A Főigazgatóság az Országos Vízjelző Szolgálat tevékenységén keresztül:
a) naponta fogadja, ellenőrzi, tárolja, valamint a két- és többoldalú megállapodásokban foglalt rend szerint továbbítja a Duna-medence meteorológiai és hidrológiai mérőállomásának adatait,
b) az év minden napján – továbbá árvíz alatt vagy egyéb indokolt esetben naponta többször – előrejelzést készít a Duna, a Dráva, és a Tisza vízrendszerének fontosabb állomásain a következő időszakban várható vízállásokra vonatkozóan,
c) a téli időszakban előrejelzi a Dunán és a Tiszán várható jégviszonyokat, folyamatosan nyomon követi a főbb vízgyűjtőkön felhalmozódó hóban tárolt vízkészlet alakulását,
d) naponta közreadja a Napi Vízjárási Térképet és a hajózás számára létfontosságú Gázlójelentést, minden év március 1-jéig kiadja a Tavaszi Lefolyási Tájékoztatót,
e) működteti, karbantartja és folyamatosan továbbfejleszti a vízügyi felhasználók számára létrehozott hir.hydroinfo.hu és a nyilvánosság által is elérhető www.hydroinfo.hu weboldalakat.

17. § A Főigazgatóság az országos vízügyi informatikai szolgálattal kapcsolatos feladatok körében
1. irányítja és gondoskodik az országos vízügyi informatikai és hírközlési rendszerek folyamatos és biztonságos üzemeltetéséről, biztosítja e rendszerek szolgáltatásainak elérhetőségét az ágazat szereplői számára,
2. ellátja a Főigazgatóság és a vízügyi igazgatóságok informatikai és távközlési tevékenységének irányítását és ellenőrzését,
3. biztosítja a vízügyi műszaki információs rendszer (VIMIR) működését,
4. biztosítja a védekezési, vízkárelhárítási információs rendszer (VIR) működését,
5. biztosítja a vízügyi térinformatikai információs rendszer működését,
6. biztosítja a vízügyi szerverfarmon üzemelő informatikai rendszerek és vízügyi honlapok működését,
7. biztosítja és ellátja a Vízügyi Adattárt alkotó SQL szerver alapú alapadatbázisok, az ArcGIS alapú geoadatbázisok és a Lotus Domino alapú dokumentum adatbázisok együttes rendszerének fenntartását, illetve a tevékenységek országos irányítását,
8. ellátja az Egységes Digitális Rádiórendszer vízügyi VPN menedzselési és koordinációs feladatait,
9. javaslatot dolgoz ki a szakterület szakmai koncepciójára, fejlesztési stratégiájára, különböző időtávú tervekre, fejlesztésekre, a feladatok végrehajtásának módszereire és eszközrendszerére, gondoskodik ezek aktualizálásáról,
10. figyelemmel kíséri a szakterület helyzetét, a szakterületre vonatkozó jogszabályok és közjogi szervezetszabályozó eszközök érvényesülését, és a tapasztalatok alapján kezdeményezi azok módosítását,
11. összeállítja, aktualizálja, vezeti és archiválja a szakágazat alapdokumentumait, nyilvántartásait,
12. figyelemmel kíséri, illetve ellenőrzi az informatikai feladatokra fordítható pénzeszközök felhasználását,
13. működteti a Főigazgatóság informatikai rendszerét,
14. közreműködik a minisztériumi döntéseket megalapozó informatikai koncepciók, tanulmányok előkészítésében, kidolgozásában,
15. irányítja és megvalósítja a rendszerek fejlesztésével, valamint a beruházási célprogramok végrehajtásával kapcsolatos feladatokat,
16.40 EDR VPN gazda szervezetként ellátja a 346/2010. (XII. 28.) Korm. rendelet szerinti feladatokat.

18. § A Főigazgatóság a közgazdasági tevékenység területén
a) ellátja a vízügyi költségvetési szervek költségvetési tervezésének végrehajtásával, finanszírozásának előkészítésével kapcsolatos feladatokat; javaslatot készít a finanszírozás területén felmerülő problémák megoldására,
b) részt vesz az ágazati célelőirányzatok felhasználására, a vízkárelhárítási munkák finanszírozására vonatkozó közgazdasági feladatokban, közreműködik a finanszírozási feladatok megoldásában,
c) részt vesz a vízügyi költségvetési szervek költségvetési támogatásával kapcsolatos feladatokban, ellátja ennek pénzügyi, számviteli feladatainak irányítását,
d) közreműködik a vízügyi költségvetési szervek gazdálkodását érintő előirányzat-módosításokkal összefüggő feladatok végrehajtásában,
e) ellátja a vízgazdálkodási kormányzati beruházások éves zárszámadásával kapcsolatos feladatokat,
f) felügyeli és koordinálja a beszámolási és könyvvezetési kötelezettségből eredő intézményi (vízügyi igazgatóságok) feladatok ellátását, ennek keretében az intézményi éves költségvetéseket és az intézményi beszámolókat összeállíttatja, továbbá végzi azok összesítését és ellenőrzését,
g) koordinálja és ellenőrzi a vízügyi igazgatóságok éves feladatterveinek összeállítását, felülvizsgálatát; a vízügyi igazgatóságokkal történő (jóváhagyást célzó) egyeztetést,
h) közreműködik az ágazati gazdaságpolitikai célok megvalósításában, irányításában és értékelésében,
i) koordinálja és felügyeli a vízügyi igazgatóságok gazdálkodását és pénzügyi tevékenységét,
j) végzi a vízügyi igazgatóságok számviteli munkájának irányítását, felügyeletét.
k)41 ellátja az OVH gazdálkodási jogkörébe tartozó feladatokat.

19. § A Főigazgatóság a beruházási tevékenység területén
a) ellátja a beruházások részprogram finanszírozási alapokmányai elkészítésével összefüggő feladatokat, illetőleg a már folyamatban lévő beruházások részprogram alapokmányainak módosításait, azokat – szakmai felülvizsgálat után – jóváhagyásra előterjeszti,
b) ellátja a Főigazgatóság beruházói feladatkörébe utalt kormányzati beruházások tekintetében a beruházói feladatokat, lefolytatja a közbeszerzési eljárásokat,
c) végzi a beruházásokkal kapcsolatos – jogszabályokban előírt – adatszolgáltatási feladatokat,
d) közreműködik a beruházásokkal kapcsolatos észrevételek felülvizsgálatában és a szükséges intézkedések megtételében,
e) a vízgazdálkodási kormányzati beruházások éves költségvetési tervezéséről, a tervjavaslat összeállításáról,
f) közreműködik a vízgazdálkodási kormányzati beruházási célprogramok kidolgozásában,
g) irányítja a vízügyi kormányzati beruházási célprogramok végrehajtását, a beruházások folyamatos ellenőrzését, koordinálja az utófelülvizsgálatok elvégzését,
h) irányítja és végzi a beruházások lezárását, az elkészült létesítmények vagyonkezelésbe adását,
i)42 ellátja szakterületét érintően az egyes európai uniós és hazai nagyberuházásokkal kapcsolatos építtetői, beruházás lebonyolítói és koordinációs feladatokat,
j) ellátja a Vásárhelyi terv továbbfejlesztését, a vízgazdálkodásban megvalósuló európai uniós források felhasználásra vonatkozó operatív programok programokat,
k) ellátja európai uniós források felhasználásra vonatkozó operatív programok központi és pályázati programjainak szakmai előkészítését és megvalósítását,
l) végrehajtja a Projekt előkészítésben kedvezményezettként ellátandó feladatait (nagyprojektek, kiemelt projektek, európai uniós források felhasználásra vonatkozó operatív programok stb.),
m) ellátja az egyéb elnyert európai uniós projektek megvalósításának (melynek nem a Főigazgatóság a kedvezményezettje) a feladatait,
n) felügyeli és irányítja a vízügyi igazgatóságok valamennyi EU támogatású projektjének megvalósulását.

20. § A Főigazgatóság a belügyminiszter feladat- és hatáskörébe tartozó egyéb feladatok körében
a) elkészíti a feladatkörét érintő, vízgazdálkodással összefüggő jogszabályok szakmai tervezetét,
b) irányítja a döntéseit megalapozó koncepció, stratégia, tanulmány és terv előkészítését,
c) előkészíti a miniszter felelősségi körébe tartozó, a tevékenységi körét érintő vízügyi tárgyú koncessziós szerződéseket,
d) végzi a vízügyi kormányzati beruházások és beruházási célprogramok végrehajtásából adódó, a miniszter által meghatározott feladatokat,
e) ellátja a vízügyi szabványosítás nyilvántartási és fejlesztési tevékenységét,
f) a jóváhagyott vagyonkezelési stratégia alapján irányítja a vagyonkezelési tevékenységet,
g) ellátja a vízügyi építményfajtáknál kizárólagosan használt építési termékek megfelelőségét vizsgáló, ellenőrző és tanúsító szervezetek kijelölésével kapcsolatos jogszabályban előírt feladatokat,
h) a vízügyi igazgatóságok működését meghatározó közgazdasági feltételrendszer összehangolására és jobbítására irányuló javaslatokat tesz, a gazdaságirányítási tevékenység területén döntés-előkészítő munkát végez.

20/A. §43 A Főigazgatóság a vízügyi ágazat szakember biztosításának érdekében együttműködik különböző szintű oktatási intézményekkel, részt vesz a szakmai oktatási képzési tervek kialakításában, támogatja az oktatási intézmények képzési tevékenységét.

6. A Főigazgatóság vezetőire és dolgozóira vonatkozó szabályok

21. § A Főigazgatóság szervezeti felépítését, valamint az irányítás, az ellenőrzés és a vezetés kapcsolatrendszerét a 2. függelék szerinti belső szervezeti tagozódás ábra tartalmazza.

22. § (1) A Főigazgatóság vezetői:
a) a főigazgató,
b) a műszaki főigazgató-helyettes,
c) a gazdasági főigazgató-helyettes,
d)44 a főosztályvezető, a hivatalvezető, az irodavezető, a főosztályvezető-helyettes és az irodavezető-helyettes,
e) az osztályvezető.
f)45 múzeumvezető, levéltárvezető.
(2) A Főigazgatóság dolgozói:
a) referens (közalkalmazotti jogviszonyban),
b) ügyintéző (közalkalmazotti jogviszonyban),
c) munkavállaló (munkaviszonyban),
d) közfoglalkoztatott (közfoglalkoztatási jogviszonyban).

7. A főigazgató

23. § (1) A főigazgató a Főigazgatóság egyszemélyi felelős vezetője. A főigazgatót a belügyminiszter nevezi ki, menti fel és gyakorolja felette a munkáltatói jogokat.
(2) A főigazgató a jogszabályoknak és a szakmai követelményeknek megfelelően – a belügyminisztertől kapott utasítás és iránymutatás alapján – vezeti a Főigazgatóság szervezetét és tevékenységét, továbbá felelős a Főigazgatóság feladatainak ellátásáért.
(3) A főigazgató feladat- és hatáskörében – a jogszabályi előírásoknak és az SZMSZ rendelkezéseinek megfelelően – a Főigazgatóság saját szervezetére, valamint a szakmai irányítása alatt álló vízügyi igazgatóságokra normatív tartalmú belső szabályozásokat (főigazgatói utasítás, szabályzat) adhat ki.
(4) A főigazgató rendkívüli és indokolt esetben a Főigazgatóság feladat- és hatáskörébe tartozó bármely intézkedést, döntést magához vonhat, illetőleg meghatározott ügy intézésére bármely szervezeti egységvezetőt, referenst vagy ügyintézőt – az ügyrendben meghatározott feladatkörétől eltérően is – kijelölhet, és a hatályos jogszabályok keretei között az ügy intézésének módjára is utasítást adhat. Erről az ügyrend szerinti illetékes vezetőt egyidejűleg tájékoztatni kell.
(5) A főigazgató a feladatait saját hatáskörben, vagy az ügyrend szerint a főigazgató-helyettesre, a szervezeti egység vezetőjére átruházott hatáskörben látja el.
(6) A főigazgató személyesen jár el
a) mindazokban az ügyekben, amelyekben jogszabály az intézkedés (döntés) jogát személyes hatáskörébe utalja és a hatáskör átruházására nem biztosít lehetőséget,
b) ha az irányítási jogkörben kiadott miniszteri utasítás (egyéb felső vezetői döntés) így rendelkezik,
c) ha az intézkedés (döntés) jogát a maga részére fenntartja.
(7) A főigazgató irányítási jogkörében eljárva
a)46 felelős a jogszabályban előírt feladatok és az alapító okiratban megjelölt tevékenységek megfelelő ellátásáért,
b)47 biztosítja a – központi költségvetési törvényben meghatározott keretek között – a végrehajtáshoz szükséges személyi és tárgyi feltételeket, valamint meghatározza a jogszabályokból adódó feladatokat, a Főigazgatóság munkavégzésének főbb szabályait, felügyeli azok végrehajtását,
c) az irányítást gyakorló szerv útján javaslatot tesz a Főigazgatóság feladatkörét érintő jogszabály megalkotására és módosítására, felkérésre véleményezi a rendelkezésére bocsátott jogszabályok és közjogi szervezetszabályozó eszközök tervezetét,
d)48 irányítja a vízügyi igazgatóságok munkáját, biztosítja összehangolt működésüket, javaslatot tesz a belügyminiszter részére a szervezeti felépítésükre, jóváhagyásra felterjeszti a közfoglalkoztatási és vízügyi helyettes részére a szervezeti és működési szabályzatukat, továbbá ügyrendjüket,
e)49 javaslatot tesz a gazdasági főigazgató-helyettes, az igazgatók és a gazdasági igazgatóhelyettesek kinevezésére, felmentésére, fegyelmi felelősségre vonására, felettük a további munkáltatói jogkört gyakorolja,
f) a munkáltatói jogkör gyakorlójaként az e) pontban meghatározott kivétellel kinevezi és felmenti a Főigazgatóság dolgozóit, dönt a fegyelmi felelősségre vonásukról; dönt a jogviszony módosításáról, a vezetői megbízásról, az illetményről és a kártérítési felelősségre vonásról; egyéb munkáltatói jogköreit átruházza a Főigazgatóság szervezeti egységvezetőinek (főigazgató-helyettes, főosztályvezető, hivatalvezető, önálló osztály vezetője), akik e jogaikat az ügyrendben foglaltak szerinti körben és tartalommal gyakorolják,
g) gyakorolja a vagyonnyilatkozat-tételi eljárással kapcsolatos jogköröket,
h)50 biztosítja a Főigazgatóságon az esélyegyenlőség és fenntarthatóság megvalósulását, ágazati kollektív szerződést köt a közalkalmazotti érdekképviseletekkel,
i) a belső kontroll rendszer keretében működteti a belső ellenőrzést,
j) a belső ellenőrzés keretében gondoskodik arról, hogy a működés és a gazdálkodás során az alaptevékenységek szabályszerűen, gazdaságosan, hatékonyan és eredményesen kerüljenek végrehajtásra, az elszámolási kötelezettségek teljesítése maradéktalanul megtörténjen, valamint az erőforrások megvédésre kerüljenek a veszteségektől, károktól és a nem rendeltetésszerű használattól,
k) gondoskodik a belső ellenőrzéssel kapcsolatos adatszolgáltatási és tájékoztatási kötelezettségről az irányító szerv felé,
l) kialakítja a közérdekű adatközlés rendjét, kijelöli az adatfelelősöket,
m) figyelemmel kíséri a Főigazgatóság informatikai rendszereinek hiteles, megbízható és biztonságos üzemeltetését,
n) beszámol az éves költségvetési beszámoló keretében a FEUVE-rendszer, valamint a belső ellenőrzés működtetéséről.
(8) A főigazgató jogszabályban meghatározottak szerint felel a Főigazgatóság törvényes és hatékony gazdálkodásáért, pénzügyi tevékenységéért, amelynek keretében:
a) felelős a Főigazgatóság vagyonkezelésébe, használatába adott vagyon rendeltetésszerű igénybevételéért, az éves vagyonleltár előkészítéséért,
b) felelős a Főigazgatóság gazdálkodásában a szakmai hatékonyság és a gazdaságosság követelményeinek érvényesítéséért,
c) felelős a tervezési, beszámolási, információszolgáltatási kötelezettség teljesítéséért, annak teljességéért és hitelességéért, a gazdálkodási lehetőségek és a kötelezettségek összhangjáért,
d) közreműködik a Főigazgatóság éves költségvetésének fő kereteit meghatározó irányelvek elkészítésében,
e) érvényesíti a Főigazgatóság tevékenységében az állami feladatok ellátásáról szóló előirányzatokkal, létszámmal és vagyonnal való szabályszerű és hatékony gazdálkodást,
f) figyelemmel kíséri a jóváhagyott költségvetési előirányzatok teljesítését, az azokból ellátandó feladatok veszélyeztetése esetén megteszi a szükséges intézkedéseket, fejezeti vagy kormányzati hatáskörbe tartozó ügyekben a Belügyminisztériumnál intézkedést kezdeményez,
g) javaslatot tesz a jóváhagyott előirányzatok alapján a Főigazgatóság költségvetésére,
h) felelős az intézményi számviteli rendért.
(9) A főigazgatót akadályoztatása esetén
a) a Főigazgatóság működésével összefüggő gazdasági és pénzügyi feladatok kivételével a műszaki főigazgató- helyettes,
b) a Főigazgatóság működésével összefüggő gazdasági és pénzügyi feladatok tekintetében a gazdasági főigazgató- helyettes helyettesíti.
(10) A főigazgató akadályoztatásának esetére írásban rendelkezhet a kinevezés, a felmentés, illetve a fegyelmi jogkör gyakorlásának a műszaki főigazgató-helyettesre való átruházásáról. A főigazgató és a műszaki főigazgató-helyettes együttes akadályoztatása esetén a főigazgató által kijelölt személy irányítja a vízügyi igazgatóságok, főosztályok és egyéb belső szervezeti egységek tevékenységét. Az átruházott hatáskörben eljáró vezető e jogait a munkaköri leírásában foglaltak szerinti körben és tartalommal gyakorolja.
(11) A főigazgató a belügyminisztertől és a közfoglalkoztatási helyettes államtitkártól kapott felhatalmazás alapján részt vesz a vízügyi igazgatóságok vezetőinek kiválasztásával, illetve felmentésével kapcsolatos ügyekben.
(12) A főigazgató a költségvetési szerv működéséről és gazdálkodásáról szükség szerint, de legalább évente egyszer beszámol a belügyminiszternek.

8. A műszaki főigazgató-helyettes

24. § (1)51 A műszaki főigazgató-helyettes a főigazgató távollétében általános helyettesként jár el mindazokban az ügyekben, melyeket a jogszabály nem utal, illetve a főigazgató nem vont kizárólagos jogkörébe. Feladatait egyéb vonatkozásban munkaköri leírása, illetve kinevezése szerint végzi.
(2) A műszaki főigazgató-helyettes a főigazgató irányítása mellett végzi tevékenységét.
(3)52 A műszaki főigazgató-helyettes irányítja:
a) az Árvízvédelmi és Folyógazdálkodási Főosztály,
b) a Belvízvédelmi és Öntözési Főosztály,
c) a Vízvédelmi és Vízgyűjtőgazdálkodási Főosztály,
d) a Vízjelző és Vízrajzi Főosztály,
e) a Nemzetközi, Koordinációs és Informatikai Főosztály
szakmai tevékenységét.
(4) A műszaki főigazgató-helyettes a feladatkörében:
a) főigazgatói döntés meghozatalát, belső rendelkezés megtételét kezdeményezheti,
b) előkészíti, illetve véleményezi a hatáskörét érintő belső rendelkezéseket,
c) koordinálja a munkatervekben foglalt feladatok végrehajtását,
d) az irányítása alá tartozó területeken intézkedést tesz, döntést hoz, az adott feladat ellátására az ügyintézőt kijelöli,
e) javaslatot tesz a főigazgatónak a Főigazgatóság feladatköréhez kapcsolódó jogi norma kiadásának kezdeményezésére, véleményezi a rendelkezésére bocsátott jogszabály-tervezeteket és közjogi szervezetszabályozó eszközöket,
f) részt vesz a Főigazgatóság stratégiájának, költségvetésének és beszámolóinak kidolgozásában,
g) részt vesz a kockázatértékelés, a FEUVE rendszerének működtetésében, fejlesztésében, a szabálytalanságok feltárásában, kezelésében,
h) eljár azokban az ügyekben, amelyek ellátásával a főigazgató esetenként vagy állandó jelleggel megbízza,
i)53 gondoskodik a Projekt Iroda által irányított fejlesztések szakmai tartalmának meghatározásáról, a Projekt Iroda munkájának szakmai irányításáról.
(5) A műszaki főigazgató-helyettest a Vízkár-elhárítási Főosztály vezetője helyettesíti.
(6) A műszaki főigazgató-helyettes, valamint a Vízkár-elhárítási Főosztály vezetőjének egyidejű akadályoztatása esetén a műszaki főigazgató-helyettest a Vízkészlet-gazdálkodási, Víziközmű és Közfoglalkoztatási Főosztály vezetője helyettesíti.

9. A gazdasági főigazgató-helyettes

25. § (1)54 A gazdasási főigazgató-helyettes a főigazgató távollétében jár el mindazokban az ügyekben, melyeket a jogszabály nem utal, illetve a főigazgató nem vont kizárólagos jogkörébe. Feladatait egyéb vonatkozásban munkaköri leírása, illetve kinevezése szerint végzi.
(2) A gazdasági főigazgató-helyettes a főigazgató irányítása mellett végzi tevékenységét.
(3)55 A gazdasági főigazgató-helyettes irányítja a Közgazdasági Főosztály és a Vagyongazdálkodási Önálló Osztály és a Projekt Pénzügyi Osztály szakmai tevékenységét.
(4) A gazdasági főigazgató-helyettes a feladatkörében:
a) felelős a gazdasági szervezet feladatai jogszabályoknak megfelelő ellátásáért,
b) intézkedik a költségvetés felhasználására vonatkozó irányelvek, valamint a gazdálkodás részletes rendjének meghatározásáról,
c) a főigazgatói hatáskör érintetlenül hagyásával gazdasági rendelkezéseket hoz a pénzügyi gazdálkodási rendre és a számvitelre vonatkozóan, valamint elkészíti a gazdasági-pénzügyi vonatkozású belső szabályzatok tervezetét,
d) a főigazgató által átruházott hatáskörben, a főigazgatóval történt egyeztetést követően a működési költségvetésen belül előirányzat-átcsoportosítást hajthat végre,
e) a főigazgató akadályoztatása esetén átruházott hatáskörben, a főigazgatóval egyetértésben előirányzat- átcsoportosítást hajthat végre a működési költségvetés és a felhalmozási költségvetés között.
f)56 a Projekt Iroda által irányított fejlesztések pénzügyi, gazdasági, vagyonkezelési feladatainak ellátása során gondoskodik a Projekt Iroda munkájának szakmai irányításáról,
g)57 ellátja az OVH gazdálkodási jogkörébe tartozó feladatokat.
(5) A gazdasági főigazgató-helyettes az irányítása alatt álló szervezeti egységek útján gondoskodik
a) a tervezéssel,
b) az előirányzat-felhasználással,
c) a hatáskörébe tartozó előirányzat-módosítással,
d) az üzemeltetéssel, fenntartással, működtetéssel, beruházással,
e) a vagyon használatával, hasznosításával,
f) az éves vagyonleltár elkészítésével,
g) a vagyonleltár kiértékelésével,
h) a munkaerő-gazdálkodással,
i) a készpénzkezeléssel,
j) a könyvvezetéssel,
k) a beszámolási kötelezettséggel, valamint
l) az adatszolgáltatással
m)58 a vagyongazdálkodással
kapcsolatos feladatok ellátásáról.
(6) A gazdasági főigazgató-helyettes eljár az Magyar Nemzeti Vagyonkezelő Zrt.-vel (a továbbiakban: MNV Zrt.) kötött vagyonkezelői szerződésekben foglalt kötelezettségvállalások körében.
(7) A gazdasági főigazgató-helyettes vagy az általa írásban kijelölt személy ellenjegyzése nélkül a Főigazgatóságot terhelő gazdasági kihatású kötelezettség nem vállalható, követelés nem írható elő, gazdasági tartalmú intézkedés nem tehető.
(8) A gazdasági főigazgató-helyettest a Közgazdasági Főosztály vezetője helyettesíti.
(9) A gazdasági főigazgató-helyettes, valamint a Közgazdasági Főosztály vezetőjének egyidejű akadályoztatása esetén a gazdasági főigazgató-helyettest a Gazdasági Osztály vezetője helyettesíti.
(10)59 Az OVF gazdasági főigazgató-helyettese munkáját – az OVH gazdasági kérdéseinek a vonatkozásában – az OVH Titkárságával közösen látja el.

10. A főosztályvezető, az irodavezető és a főosztályvezető-helyettes

26. § (1) A főosztályvezető és az irodavezető feladat- és jogköre:
a) irányítja a vezetése alatt álló szervezeti egység munkáját, felelős a főosztály feladatainak, a szakmai követelményeknek, valamint a hatályos jogszabályokban és szabályzatokban foglaltaknak megfelelő, színvonalas ellátásáért,
b) megteszi a szükséges intézkedéseket a szervezeti egység ügykörébe tartozó feladatok folyamatos végrehajtására,
c) megilleti az intézkedés (döntés) joga a főosztály ügykörébe tartozó azon ügyekben, amelyekben részére a döntés jogát a főigazgató esetileg vagy állandó jelleggel átadta,
d) elkészíti a vezetése alatt álló szervezeti egységhez tartozó közalkalmazottak munkaköri leírását, gondoskodik ezek rendszeres felülvizsgálatáról, aktualizálásáról,
e)60 előkészíti és a Főigazgatói Hivatal részére átadja a szakterületét érintő belső szabályozást,
f)61 javaslatot tesz a munkáltatói jogkör gyakorlójának az általa vezetett szervezeti egység alkalmazottait érintő munkáltatói intézkedés megtételére,
g)62 gyakorolja az általa vezetett szervezeti egység feladatköréhez kapcsolódó hatásköröket és döntési jogköröket.
(2) A főosztályvezető és az irodavezető feladata továbbá az irányítása alá tartozó munkatársakat – az ügy elintézése érdekében köteles – a szükséges információkkal ellátni, az ügyintézés szakmai követelményeit biztosítani. Távollétében helyetteseként a főosztályvezető-helyettes illetve a kijelölt osztályvezető jár el.

27. §63 A főosztályvezető-helyettes, az irodavezető-helyettes, illetve a kijelölt osztályvezető a főosztályvezető távollétében irányítja a főosztály alá rendelt osztályok tevékenységét, biztosítja a folyamatos munkavégzést és megteszi a szükséges intézkedéseket ennek érdekében.

11. A hivatalvezető

28. § (1)64 A hivatalvezető a főigazgató közvetlen irányításával vezeti a Főigazgatói Hivatalt (a továbbiakban: Hivatal).
(2) A hivatalvezető
a) felelős a Hivatal feladatainak jogszerű, a szakmai követelményeknek megfelelő, határidőben történő teljesítéséért,
b) köteles a Hivatal feladatainak teljesítését akadályozó körülmény észlelése esetén haladéktalanul intézkedést kezdeményezni a főigazgatónál,
c) véleményezi a feladatkörét érintő jogszabályok, közjogi szervezetszabályozó eszközök és a szakmai koncepciók tervezeteit,
d) meghatározza a Hivatal munkatervi feladatait, előkészíti a munkaköri leírásokat, szervezi és ellenőrzi a feladatok végrehajtását,
e) gyakorolja a Hivatal feladatköréhez kapcsolódó hatásköröket és döntési jogköröket,
f) javaslatot tesz a munkáltatói jogkör gyakorlójának a Hivatal alkalmazottját érintő munkáltatói intézkedés megtételére,
g) ellátja mindazon ügyeket, amelyet felettes vezetője állandó vagy eseti jelleggel a feladat- és hatáskörébe utal.
(3)65 A hivatalvezetőt távolléte vagy akadályoztatása esetén a főigazgató által a Hivatal állományából kijelölt közalkalmazott helyettesíti.

12. Az osztályvezető

29. § (1) Az osztályvezető a főosztályvezető irányításával vezeti az osztályokra tagozódó főosztály meghatározott osztályát. Az Ellenőrzési Önálló Osztály vezetője, valamint a Humánpolitikai Osztály vezetője a főigazgató közvetlen irányítása mellett vezeti az osztályt. A Vagyongazdálkodási Önálló Osztály vezetője a gazdasági főigazgató-helyettes közvetlen irányítása mellett vezeti az osztályt.
(2) Az osztályvezető
a) felelős az osztály feladatainak jogszerű, a szakmai követelményeknek megfelelő, határidőben történő teljesítéséért,
b)66 köteles az osztály feladatainak teljesítését akadályozó körülmény észlelése esetén haladéktalanul intézkedést kezdeményezni az önálló osztályvezető, irodavezető esetén a főigazgatónál, illetve az irányítását ellátó főosztályvezetőnél,
c) véleményezi a feladatkörét érintő jogszabályok, közjogi szervezetszabályozó eszközök és a szakmai koncepciók tervezeteit,
d)67 meghatározza az osztály munkatervi feladatait, az önálló osztályvezető elkészíti, az osztályvezető előkészíti a munkaköri leírásokat, szervezi és ellenőrzi a feladatok végrehajtását,
e) gyakorolja a vezetése alatt álló osztály feladatköréhez kapcsolódó hatásköröket és döntési jogköröket,
f) javaslatot tesz a munkáltatói jogkör gyakorlójának az osztály alkalmazottját érintő munkáltatói intézkedés megtételére,
g) ellátja mindazon ügyeket, amelyet felettes vezetője állandó vagy eseti jelleggel a feladat- és hatáskörébe utal.
(3) Az osztályvezetőt távolléte vagy akadályoztatása esetén a közvetlen felettes által kijelölt – lehetőség szerint osztályvezetői beosztásban lévő – közalkalmazott helyettesíti.

12/a. A múzeumvezető és a levéltárvezető68

29/A. § (1) A főigazgató közvetlen irányításával és felügyeletével vezeti a múzeumvezető a múzeumot, a levéltárvezető a levéltárat. A múzeumvezető és a levéltárvezető a muzeális intézményekről, a nyilvános könyvtári ellátásról és a közművelődésről szóló 1997. évi CXL. törvény, illetve a köziratokról, a közlevéltárakról és a magánlevéltári anyag védelméről szóló 1995. évi LXVI. törvény rendelkezései alapján irányítja a vezetése alatt álló múzeumot, illetve levéltárat, továbbá annak munkájában közvetlenül részt vesz.
(2) A múzeumvezető és a levéltárvezető dönt azokban az ügyekben, amelyeket a főigazgató a hatáskörébe utalt. A múzeumvezető a múzeum, a levéltárvezető pedig a levéltár feladatainak teljesítéséért felelős.
(3) A múzeumvezető és a levéltárvezető
a) gondoskodik a fellelhető szakanyagok gyűjtéséről, nyilvántartásba vételéről, gyarapításáról, tudományos feldolgozásáról, publikálásról, a vízügyi gyűjtemény kezelése mellett a környezet- és természetvédelmi gyűjtemény kialakításáról és gondozásáról;
b) kidolgozza a múzeum, illetve a levéltár rövid és hosszú távú fejlesztési terveit, munkaprogramját;
c) kapcsolatot tart a kulturális ágazat szakmai vezetésével, társmúzeumok, levéltárak vezetőivel;
d) felelősséget visel a múzeum és a levéltár feladatainak ellátására szolgáló helyiségek és vagyontárgyak (így különösen az ingó- és ingatlanvagyon, gátőrház, immateriális javak, informatikai eszközök, gépjármű) rendeltetésszerű használatáért, állagmegóvásáért.
(4) Mind a múzeumvezetőt, mind a levéltárvezetőt távolléte vagy tartós akadályoztatása esetén az ügyrendben kijelölt személy helyettesíti.
(5) A múzeumvezetőre és a levéltárvezetőre egyebekben az osztályvezetőkre vonatkozó rendelkezéseket kell a megfelelő eltérésekkel alkalmazni.

13. A Főigazgatóság dolgozóira vonatkozó szabályok

30. § (1) Az érdemi feladatot ellátó ügyintéző és referens (a továbbiakban együtt: ügyintéző) feladata a Főigazgatóság feladat- és hatáskörébe tartozó ügyek érdemi döntésre, kiadmányozásra való előkészítése.
(2)69 Az ügyintéző a munkaköri leírásban részére megállapított, illetve a vezetője által rá osztott feladatokat – a kapott útmutatás és határidők betartásával – a jogszabályok, szakmai előírások, egyéb rendelkezések, valamint az ügyviteli szabályok megtartásával végzi.
(3) Az ügyintéző feladatát önállóan látja el, és felelős a saját tevékenységéért, valamint a jogszabályokban, továbbá a Főigazgatóság belső rendelkezéseiben előírt feladatainak teljesítéséért.

A működési rend fő szabályai

14. A Főigazgatóság dolgozóira vonatkozó foglalkoztatási jogviszonyok

31. § (1) A Főigazgatóság vezetői és dolgozói közalkalmazottak, jogállásukra a közalkalmazottak jogállásáról szóló 1992. évi XXXIII. törvény (a továbbiakban: Kjt.) rendelkezései irányadók.
(2) A Főigazgatóság munkavállalóira a munka törvénykönyvéről szóló 2012. évi I. törvény rendelkezései, a közfoglalkoztatottakra a közfoglalkoztatásról és a közfoglalkoztatáshoz kapcsolódó, valamint egyéb törvények módosításáról szóló 2011. évi CVI. törvény rendelkezései az irányadóak.

15. A munkáltatói jogok gyakorlása

32. §70 A Főigazgatóság vezetői és dolgozói felett a munkáltatói jogokat – a gazdasági főigazgató-helyettes kinevezését, felmentését és fegyelmi felelősségre vonását kivéve – a főigazgató gyakorolja. Főigazgatói jogkörbe tartozik a közalkalmazotti jogviszony létesítése, megszüntetése, módosítása, a vezető megbízás, továbbá az illetmény megállapítása, a fegyelmi és a kártérítési felelősségre vonás.

33. § A vezetői megbízás legfeljebb öt évig terjedő határozott időtartamra szól.

34. § A főigazgató a közvetlen alárendeltségében álló szervezeti egységek vezetői részére – a humánpolitikáért felelős vezető útján – gondoskodik a munkaköri leírások elkészítéséről. A szervezeti egységek vezetői saját hatáskörben intézkednek valamennyi, irányításuk alá tartozó munkavállaló munkaköri leírásának elkészítéséről.

16. A kiadmányozás rendje

35. § A főigazgatót, mint egyszemélyi felelős vezetőt, az intézmény tevékenységével összefüggő bármilyen ügyben teljes körű képviseleti és aláírási jog illeti meg. A Főigazgatóság feladatkörébe tartozó ügyekben – a jogszabályok keretei között – önállóan és egyéni felelősséggel dönt. A Főigazgatóság nevében jogokat szerezhet, illetve törvényben meghatározott módon és előzetes ellenjegyzés mellett kötelezettségeket vállalhat, követelést írhat elő.

36. § A főigazgató kiadmányozza
a) a Belügyminisztérium Közfoglalkoztatási Helyettes Államtitkárság útján a minisztériumokhoz, az országos hatáskörű szervekhez, az országgyűlési képviselőkhöz, az alapvető jogok biztosához és az Országgyűlés bármely szervezeti egységéhez, az Alkotmánybírósághoz, a Kúriához, a Legfőbb Ügyészséghez, az Állami Számvevőszékhez, az MNV Zrt.-hez intézett felterjesztéseket,
b) a Főigazgatóság egészét érintő, átfogó, illetőleg kiemelt jelentőségű ügyiratokat,
c) a Főigazgatóság útmutatásait tartalmazó ügyiratokat,
d) a személyes hatáskörébe tartozó intézkedéseket,
e) mindazon ügyiratokat, amelyek kiadmányozását magához vonja,
f)71 a projektek végrehajtásához kapcsolódó dokumentumokat.

37. § A pénzügyi kötelezettségvállalást érintő ügyiratok kiadmányozása az e tárgykört szabályozó külön szabályzat szerint történik.

38. § (1) A főigazgató-helyettes kiadmányozza
a) a Főigazgatóság ügykörének egészét érintő ügyiratokat,
b) a főigazgató-helyettes feladatkörében keletkező ügyiratokat, a Belügyminisztérium illetékes főosztályához intézett felterjesztéseket,
c) azokat az ügyiratokat, melyek kiadmányozásával a főigazgató megbízza,
d) azokat az ügyiratokat, amelyek kiadmányozását a főosztályvezetőtől magához vonja.
(2) A kiemelt jelentőségűnek ítélt ügyekben a főigazgató-helyettes az általa kiadmányozott ügyiratokat ellenjegyzés céljából megküldi a főigazgatónak.

39. § A főosztály vezetője, a hivatalvezető, az irodavezető, valamint a Humánpolitikai Osztály osztályvezetője kiadmányozza
a) a szakmai területét érintő feladatellátás munkafolyamatában keletkező ügyiratokat,
b) a főosztály, illetve osztály feladatkörébe utalt egyéb ügyek iratait,
c) azokat az ügyiratokat, amelyek kiadmányozásával a főigazgató megbízza.

40. §72 A belső ellenőrzési osztályvezető és a belső ellenőrök a költségvetési szervek belső kontrollrendszeréről és belső ellenőrzéséről szóló 370/2011. (XII. 31.) Korm. rendeletben meghatározott kiadmányozási jogosultsággal rendelkeznek.

41. § A kiadmányozási jogra vonatkozó szabályok szerint kell eljárni abban az esetben is, ha a Főigazgatóság egyik szervezeti egysége a másik részére, vagy felettes vezető részére
a) feljegyzést, véleményt, jelentést, észrevételt, előterjesztést, vagy annak végleges tervezetét továbbít,
b) az ügyet érdemi elintézés végett illetékességből véglegesen áttesz.

42. § Nem tartozik a kiadmányozási jog szabályai alá az a közbenső intézkedés, amely az ügy érdemi intézése során más szervezeti egységhez észrevételezésre, véleményezésre, illetőleg állásfoglalásra, adatszolgáltatásra, kiegészítő dokumentálására visszavárólag kerül megküldésre.

43. § Az ügyirat kiadmányozásra való előkészítéséért, a törvényességi, szakmai szempontoknak megfelelő kidolgozásáért, valamint az előírt határidőben való elintézéséért elsősorban az ügy illetékes előadója felelős.

44. § A kiadmányozásra vonatkozó követelményeknek megfelelő elintézésért, továbbá a más szervezeti egységekkel egyeztetett egységes állásfoglalás kialakításáért az előadó közvetlen felettes vezetője felelős, aki a kiadmány tervezetét felülvizsgálja, és azt – a szükséges módosítások elrendelése és végrehajtása után – jogosultsága esetén kiadmányozza, vagy pedig aláírásával látja el és szolgálati úton terjeszti elő a kiadmányozásra jogosultnak.

45. § A kiadmányozott ügyirat tartalmáért és formai helyességéért a kiadmányozó és az ügyintéző egyaránt felelős. Az ügyiratkezelés részletes szabályait külön szabályzat tartalmazza.

17. Az ügyintézés általános és fő szabályai

46. § (1) Az ügyintéző a közvetlen felettes vezetőjének van alárendelve, aki az ügy elintézésére útmutatást adhat. Az ügyintéző munkáját a felettes vezetői által adott utasítások és iránymutatások szerint, önállóan végzi.
(2) Ha az ügyintéző az ügyet a hatáskörében bármely okból nem tudja elintézni (elintézésére előkészíteni), a felmerült akadályt köteles a felettesének késedelem nélkül jelenteni.
(3) Az ügyintézőre vonatkozó szabályok az irányadók az ügy önálló intézését esetenként végző, vezető állású dolgozóra is.
(4) Az ügyintéző felelős a Főigazgatóság ügyrendje, valamint a munkaköri leírás alapján meghatározott, illetőleg a felelős vezető által kijelölt ügykör, valamint a munkatervben megállapított feladatok megfelelő színvonalú ellátásáért.
(5)73 Az ügyintéző felelősséggel tartozik a határidők betartásáért, a minősített adat megőrzéséért, továbbá a közérdekű adatok nyilvánosságára vonatkozó külön jogszabályi előírások betartásához szükséges intézkedések kezdeményezéséért.
(6) Az ügyintéző köteles az ügyirat-kezelési szabályzat rendelkezéseinek megfelelően eljárni, a szabályzat rendelkezéseit betartani.

18. Az ügyintézés színvonala, az ügyintézési határidők betartásáért való felelősség

47. § (1)74 A szervezeti egység vezetője vagy ügyintéző köteles az ügy elintézése érdekében a jogszabályokban, szakmai követelményekben meghatározott általános előírások betartásával, az érdekelt szervezeti egységekkel, vezetőkkel, ügyintézőkkel együttműködve a szükséges intézkedéseket megtenni.
(2) Amennyiben jogszabály vagy az erre jogosult vezető az ügy elintézésére határidőt állapít meg, és a határidő betartására valamilyen okból előreláthatólag nincs lehetőség, az ügy intézésével megbízott köteles ezt a tényt – az okok megjelölésével együtt – felettesével közölni, és intézkedést kezdeményezni.
(3) Amennyiben a szervezeti egységek vezetői a munkafeltételeket tekintve az ügyintézés színvonalát és a határidők betartását akadályozó vagy lehetetlenné tevő körülményt észlelnek, kötelesek erről – a szolgálati út betartásával – haladéktalanul tájékoztatni az irányításukat ellátó vezetőt.

48. § Feladat ellátására irányuló intézkedés általában írásban tehető. Szóban történt intézkedés tartalmát az utasított köteles az ügyiraton rögzíteni.

19. A szervezeti egységek együttműködése az ügyintézésben

49. § Az ügy elintézéséért a főigazgató, a főigazgató-helyettesek, a főosztályvezető vagy a hivatalvezető által kijelölt szervezeti egység vezetője felelős.

50. § (1)75 Több szervezeti egységet érintő ügy esetén a főigazgató jelöli ki az ügyintézés koordinálására jogosult és köteles vezetőt.
(2)76 A koordinációval megbízott vezető által kijelölt ügyintéző vagy vezető az egységes állásfoglalás kialakítása céljából köteles egyeztetni az ügy tartalma szerint érintett szervezeti egységek vezetőivel. Eltérő vélemény esetén meg kell kísérelni a vélemény egyeztetését, ennek hiányában a véleményeltérést és a vitás kérdéseket az ügyiraton rögzíteni kell.
(3)77 A projektek kezelésének komplexitása miatt a műszaki szakmai tartalom, illetve követelmény – előírásoknak megfelelő – meghatározásáért és végrehajtásáért a műszaki főigazgató-helyettes, a pénzügyi feltételek – előírásoknak megfelelő – meghatározásáért és végrehajtásáért a gazdasági főigazgató-helyettes, a támogatás felhasználási szabályoknak való megfelelőségért az irodavezető felelős.
(4)78 A projektek végrehajtásához kapcsolódó PR tevékenység koordinációjáért, illetve a Projekt Iroda munkájának PR támogatásáért a hivatalvezető felelős.
(5)79 A projektek végrehajtásához kapcsolódó jogi-közbeszerzési folyamatok koordinációjáért, illetve a Projekt Iroda munkájának jogi-közbeszerzési támogatásáért, továbbá az intézményi közbeszerzésekért a Közbeszerzési és Projektjogi Iroda vezetője felelős.

20. A vezetők és a dolgozók tájékoztatási kötelezettsége

51. § (1) A vezető köteles az irányítása alá tartozó munkatársakat rendszeresen tájékoztatni a feladataik ellátásához szükséges döntésekről és utasításokról, továbbá az egyes konkrét ügyek és feladatok megoldásához nélkülözhetetlen tényekről, elvekről és döntésekről.
(2)80 Amennyiben a vezető az (1) bekezdésben meghatározott kötelezettségének a beosztott vezető vagy ügyintéző írásbeli kérelme ellenére sem tesz eleget, a szervezeti egység vezetője és az ügyintéző az irányítást gyakorló vezető feletteséhez fordulhat.

52. § A munkatársak haladéktalanul kötelesek tájékoztatni vezetőjüket, amennyiben a munkájuk során szakmai vagy közéleti szempontból érzékeny ügyben érkezik hozzájuk megkeresés, illetve ilyen ügyben intézkedést kell tenniük.

21. Összeférhetetlenség

53. § A Főigazgatóság dolgozója nem létesíthet munkavégzésre irányuló további jogviszonyt, ha az a közalkalmazotti, munkavállalói, illetve közfoglalkoztatási jogviszonya alapján betöltött munkakörével (munkájával) összeférhetetlen.

54. § A vezető, továbbá a pénzügyi kötelezettségvállalásra jogosult közalkalmazott munkakörével, illetve vezetői megbízásával összeférhetetlen
a) ha közeli hozzátartozójával irányítási, felügyeleti, ellenőrzési vagy elszámolási kapcsolatba kerül,
b)81 a munkáltatóéval azonos, vagy ahhoz hasonló tevékenységet is végző, illetve a munkáltatóval rendszeres gazdasági kapcsolatban álló más gazdasági társaságban betöltött vezető tisztségviselői, felügyelőbizottsági tagsággal rendelkezik.

55. § (1) A munkáltató a vele közalkalmazotti jogviszonyban álló közalkalmazottal munkaköri feladatai ellátására munkavégzésre irányuló további jogviszonyt nem létesíthet.
(2) Amennyiben a közalkalmazott munkaideje a közalkalmazotti jogviszonyban és a munkavégzésre irányuló további jogviszonyban – részben vagy egészben – azonos időtartamra esik, a munkavégzésre irányuló további jogviszony csak a munkáltató előzetes írásbeli hozzájárulásával létesíthető.
(3) A közalkalmazott a munkaidejét nem érintő további munkavégzésre irányuló jogviszony létesítését – a tudományos, oktatói, művészeti, lektori, szerkesztői, valamint jogi oltalom alá eső szellemi tevékenység, továbbá a közérdekű önkéntes tevékenység kivételével – köteles a munkáltatónak előzetesen írásban bejelenteni, aki összeférhetetlenség esetén a további jogviszony létesítését írásban megtiltja.
(4) Ha a munkáltató az összeférhetetlenségről tudomást szerez, a tudomásszerzéstől számított öt munkanapon belül felszólítja a közalkalmazottat az összeférhetetlenség megszüntetésére.
(5) Ha a közalkalmazott a (3)–(4) bekezdés szerinti tiltás, illetve felszólítás kézhezvételét követő harminc napon belül az összeférhetetlenséget nem szünteti meg, a munkáltató a Kjt.-ben meghatározottak szerint jár el.
A belső ellenőrzés jogállása, feladatai

22. Belső ellenőrzés

56. § A főigazgató a belső kontrollrendszer keretében belső ellenőrzési rendszert működtet.

57. § A belső ellenőrök és az Ellenőrzési Önálló Osztály tevékenységét a főigazgatónak közvetlenül alárendelve végzi, jelentéseit közvetlenül neki küldi meg. A főigazgató biztosítja a belső ellenőrök és az Ellenőrzési Önálló Osztály funkcionális függetlenségét.

58. § A belső ellenőr független, tárgyilagos bizonyosságot adó és tanácsadó tevékenységet végez, amelynek célja, hogy az ellenőrzött szervezet működését fejlessze és eredményességét növelje. A belső ellenőr az ellenőrzött szervezet céljai elérése érdekében rendszerszemléletű megközelítéssel és módszeresen értékeli, illetve fejleszti az ellenőrzött szervezet irányítási és belső kontrollrendszerének hatékonyságát.

59. § A belső ellenőr feladatai:
a) kidolgozza és szükség esetén aktualizálja a belső ellenőrzési kézikönyvet,
b) szabályszerűségi, pénzügyi, rendszer-, teljesítmény- és informatikai ellenőrzéseket végez, valamint tanácsadó tevékenységet lát el,
c) feladatait éves ellenőrzési terv alapján, a belső ellenőrzési kézikönyv eljárási rendje szerint végzi,
d) koordinálja a Főigazgatóság külső ellenőrzéseit,
e) végrehajtja az éves ellenőrzési tervben foglalt feladatokat,
f) ellenőrzési nyilvántartást vezet,
g) ellenőrzi a jelentések kapcsán született intézkedési tervek végrehajtását,
h) ellenőrzi és értékeli a belső kontrollrendszer kiépítésének és működésének helyzetét, a működés gazdaságosságát, hatékonyságát és eredményességét,
i) elemzi, vizsgálja a rendelkezésre álló erőforrásokkal való gazdálkodást, a vagyon megóvását, gyarapítását, valamint az elszámolások megfelelőségét,
j) tevékenységéről éves ellenőrzési jelentésben számol be,
k) az ellenőrzés során tapasztalt szabálytalanság kezelésére köteles követni a belső ellenőrzési kézikönyvben szabályozott eljárásrendet.

23. A középirányító szerv ellenőrzésére vonatkozó szabályok

60. § (1) A középirányító szerv ellenőrzési feladatait az irányítása alá tartozó költségvetési szervek, a vízügyi igazgatóságok vonatkozásában az Ellenőrzési Önálló Osztály látja el.
(2) Az Ellenőrzési Önálló Osztály a vízügyi igazgatóságoknál
a)82 ellenőrzi és felülvizsgálja a belső ellenőrzési kézikönyvet,
b) szabályszerűségi, pénzügyi, rendszer-, teljesítmény- és informatikai ellenőrzéseket, valamint tanácsadó tevékenységet, továbbá a belügyminiszter külön elrendelése alapján a vízügyi igazgatóságok éves elemi költségvetési beszámolója tekintetében megbízhatósági ellenőrzést végez,
c) ellenőrzési nyilvántartást vezet,
d) ellenőrzi a jelentések kapcsán született intézkedési tervek végrehajtását,
e) tervezi és összehangolja a Főigazgatóság vízügyi igazgatóságokra vonatkozó ellenőrzési tevékenységét,
f) összeállítja az éves ellenőrzési tervet,
g) a vízügyi igazgatóságok éves ellenőrzési tervei alapján összefoglaló éves ellenőrzési tervet készít,
h) figyelemmel kíséri a vízügyi igazgatóságok éves ellenőrzési terveinek végrehajtását,
i) megküldi a Belügyminisztérium Ellenőrzési Főosztály részére tájékoztatásul az Ellenőrzési Önálló Osztály által készített lezárt ellenőrzési jelentéseket, a jóváhagyott intézkedési terveket és az intézkedési tervben meghatározott feladatok végrehajtásáról készített beszámolókat,
j) az Ellenőrzési Önálló Osztály és a vízügyi igazgatóságok ellenőrzési tevékenységével kapcsolatban az irányító szerv részére adatot szolgáltat,
k) felügyeletet gyakorol az alárendelt szervek ellenőrzési tevékenysége felett,
l) koordinálja a Főigazgatóságon keresztül lebonyolított – a vízügyi igazgatóságok felé irányuló – külső ellenőrzéseket,
m) gondoskodik az ellenőrzések tapasztalatainak hasznosításáról,
n) az ellenőrzés során tapasztalt szabálytalanság kezelésére köteles követni a belső ellenőrzési kézikönyvben szabályozott eljárásrendet.
Záró rendelkezések

61. § (1) Jelen SZMSZ-t szükség szerint, de legalább évente február 15-ig felül kell vizsgálni és a szükséges módosítást el kell végezni.
(2)83 Jelen SZMSZ hatálybalépését követő 60 napon belül el kell készíteni a Főigazgatóság ügyrendjét.

1. függelék a Szabályzathoz


A Főigazgatóság középirányító szervként irányítja, koordinálja és ellenőrzi a vízügyi igazgatóságok szakmai tevékenységét. A vízügyi igazgatóságok a következők:

1. Észak-dunántúli Vízügyi Igazgatóság
2. Közép-Duna-völgyi Vízügyi Igazgatóság
3. Alsó-Duna-völgyi Vízügyi Igazgatóság
4. Közép-dunántúli Vízügyi Igazgatóság
5. Dél-dunántúli Vízügyi Igazgatóság
6. Nyugat-dunántúli Vízügyi Igazgatóság
7. Felső-Tisza-vidéki Vízügyi Igazgatóság
8. Tiszántúli Vízügyi Igazgatóság
9. Észak-Magyarországi Vízügyi Igazgatóság
10. Közép-Tisza-vidéki Vízügyi Igazgatósága
11. Alsó-Tisza-vidéki Vízügyi Igazgatóság
12. Körös-vidéki Vízügyi Igazgatóság

2. függelék a Szabályzathoz84


SZMSZ 3. függelék85

irányító

szervezeti egység

létszám (fő)

Főigazgató

 

 

 

Főigazgató közvetlen

2 fő

Főigazgatói Hivatal

 

Belső ellenőr

 

Ellenőrzési Önálló Osztály

 

Humánpolitikai Önálló Osztály

 

Magyar Környezetvédelmi és Vízügyi Múzeum (Duna Múzeum, Esztergom)

 

Környezetvédelmi és Vízügyi Levéltár

 

Projekt Iroda
Projekt Pénzügyi Osztály

Projektből kerül finanszírozásra, így nem számít bele a Főigazgatóság jóváhagyott állományi létszámába

Közbeszerzési és Projektjogi Iroda

Műszaki főigazgató-helyettes

 

 

 

Műszaki főigazgató-helyettes közvetlen

2 fő

Árvízvédelmi és Folyógazdálkodási Főosztály

 

Belvízvédelmi és Öntözési Főosztály

 

Vízvédelmi és Vízgyűjtőgazdálkodási Főosztály

 

Vízjelző és Vízrajzi Főosztály

 

Nemzetközi Koordinációs Főosztály

 

Gazdasági főigazgató-helyettes

 

 

 

Gazdasági főigazgató-helyettes közvetlen

2 fő

Közgazdasági Főosztály

 

Vagyongazdálkodási Önálló Osztály

 

2. melléklet a 47/2012. (XI. 30.) BM utasításhoz86


Az Országos Vízügyi Hatóság
Működési rendje
az önálló feladat- és hatáskör tekintetében

I. FEJEZET
ÁLTALÁNOS RENDELKEZÉSEK

1. A működési rend hatálya

1. § Az OVH működési rendjének (a továbbiakban: Szabályzat) hatálya az OVH valamennyi szervezeti egységére, az OVH jogszabályban megjelölt feladatainak ellátására, működésére, szervezeti felépítésére, vezetőinek és munkatársainak jogállására terjed ki.

2. Az OVH jogállása, irányítsa, alapadatai

2. § (1) Az OVH a belügyminiszter (a továbbiakban: miniszter) irányítása és felügyelete alatt álló, az Országos Vízügyi Főigazgatóság (a továbbiakban: OVF) elkülönült, – jogszabályban meghatározott önálló feladat és hatáskörrel rendelkező – szervezeti egysége.
(2) A miniszter az OVH irányítását a Belügyminisztérium (a továbbiakban: minisztérium) közfoglalkoztatási és vízügyi helyettes államtitkár útján látja el.
(3) Az OVH
a) megnevezése 2014. január 1. napjától: Országos Vízügyi Hatóság (a továbbiakban: OVH),
b) megnevezésének rövidítése: OVH,
c) elnevezése angolul: National Authority for Water,
d) illetékessége: Magyarország egész területére kiterjed,
e) államháztartási szakágazat szerinti besorolás:
0111 Államhatalmi, törvényhozó és végrehajtó szervezetek
011120 Kormányzati igazgatási tevékenység.
(4) Az OVH a hatósági feladatait jogutódlással veszi át az Országos Környezetvédelmi, Természetvédelmi és Vízügyi Főfelügyelőségtől.

3. Az OVH alapfeladatai

3. § (1) Az OVH
a) kormányrendeletben meghatározott ügyekben első fokú vízügyi hatóságként, illetve első fokú szakhatóságként jár el,
b) mint felügyeleti szerv másodfokú hatóságként és szakhatóságként jár el az első fokon a területi vízügyi hatóság hatáskörébe tartozó hatósági és szakhatósági ügyekben, továbbá ellátja a felügyeleti tevékenységet,
c) szolgáltatja a miniszter által kért, a kormányzati munka ellátásához szükséges, tevékenységek során keletkezett adatokat,
d) elemzi és értékeli a feladat- és hatáskörét érintő jogszabályok végrehajtását,
e) felettes szervként végzi a területi szervek hatósági munkájának ellenőrzését,
f) véleményezi a feladat- és hatáskörét érintő jogszabálytervezeteket,
g) a hatósági feladatai során önállóan, egyéb feladatoknál pedig a miniszter felkérése alapján közreműködik a nemzetközi feladatok végrehajtásában,
h) ellátja azokat a feladatokat, amelyeket jogszabály a hatáskörébe utal.
(2) Az OVH az (1) bekezdésen túl
a) jogszabályban meghatározott nyilvántartást, illetve névjegyzéket vezet,
b) ellátja a jogerős döntéseivel szemben előterjesztett jogorvoslati kérelmekkel kapcsolatos közigazgatási peres és nemperes ügyekben a jogszabályban meghatározott képviseleti feladatokat, illetőleg gondoskodik azok ellátásáról,
c) ellátja a polgári peres, nemperes és munkaügyi perekben szükséges képviseleti feladatokat, illetőleg gondoskodik azok ellátásáról,
d) figyelemmel kíséri és véleményezi a vízgazdálkodással kapcsolatos országos programokat és terveket,
e) ellátja a feladatkörét érintő közérdekű bejelentések, javaslatok és panaszok kivizsgálásával, valamint az ebből eredő intézkedésekkel járó feladatokat,
f) ellátja a felügyelőségek tekintetében – a minisztériummal történt egyeztetés szerinti – központosított gazdasági feladatokat (szabályozás, koordináció, kontrolling és adatszolgáltatás).

II. FEJEZET
AZ OVH VEZETŐI

4. Az igazgató

4. § (1) Az OVH egyszemélyi felelős vezetője az igazgató, aki átfogóan irányítja, vezeti, koordinálja és ellenőrzi az OVH teljes tevékenységét a mindenkori vonatkozó jogszabályoknak megfelelően, amelynek keretében:
a) közvetlen irányításával ellátott személyügyi és belső ellenőrzési feladatok mellett – az osztályvezetők útján – irányítja a felügyelete alá tartozó szervezeti egységeket, illetőleg beszámoltatja őket a vezetésük alatt álló szervezeti egység munkájáról,
b) személyes hatáskörben jár el:
ba) azokban az ügyekben, amelyekben a jogszabály az intézkedés (döntés) jogát személyes hatáskörbe utalja, illetőleg a hatáskör átruházására nem biztosít lehetőséget,
bb) az OVH irányítását érintő jogkörben kiadott intézkedésekben,
bc) ha miniszteri utasítás, egyéb vezetői döntés így rendelkezik,
bd) az osztályok vezetőit érintő teljes körű munkáltatói jogkör gyakorlása során,
be) az OVH valamennyi dolgozója tekintetében a közszolgálati jogviszony vagy a munkajogviszony létesítése, megszüntetése, továbbá a díjazások megállapítása, valamint a fegyelmi jogkört érintő munkáltatói jogosítványok, kártérítési felelősségre vonás gyakorlása során,
bf) a humánpolitikai feladatok ellátásával megbízott ügyintéző irányításában.
(2) Egyebekben az igazgató hatáskörébe tartozik különösen:
a) az OVH szervezetének kialakítása a jóváhagyott és kihirdetett Szabályzat alapján,
b) az OVH munkájára vonatkozó stratégia kialakítása, a végrehajtás irányítása és ellenőrzése,
c) javaslattétel az OVH dolgozóinak kitüntetésére,
d) a túlmunka elrendelése,
e) az osztályok egymás közötti vitás szakmai ügyének elbírálása, ha a Szabályzatban meghatározott előzetes egyeztetés nem vezetett eredményre,
f) a közjogi szervezetszabályozó eszközök és belső normák kialakítása és véleményezése.
(3) Ha jogszabály vagy egyéb vezetői intézkedés eltérően nem rendelkezik, az igazgató az általános és elvi irányítás fenntartásával a szakmai feladatok koordinálása és elvégzése céljából, annak ellátására – állandó vagy eseti jelleggel – az osztályvezetők közül egy szakmai vezetőt nevez ki.
(4) Az igazgató az OVH hatáskörébe tartozó bármely intézkedést, döntést magához vonhat, illetőleg meghatározott ügy intézésére szakmai vezetőt, osztályvezetőt vagy érdemi ügyintézőt – a belső szabályzatban meghatározott feladatkörétől eltérően is – kijelölhet, és a jogszabályok keretei között az ügy elintézésének törvényes módjára is utasítást adhat. Erről a belső szabályzat szerint illetékes szervezeti egység vezetőjét tájékoztatni kell.
(5) Az igazgató köteles az irányítása alá tartozó szervezeti egységek vezetőit rendszeresen tájékoztatni a feladataik ellátásához szükséges döntésekről, számukra szükség esetén konzultációs lehetőséget biztosítani.
(6) Az igazgatót távolléte vagy akadályoztatása esetén a belső szabályzatban meghatározottak szerinti szakmai vezető helyettesíti, annak vele egyidejű távolléte esetén az igazgató által kijelölt osztályvezető.
(7) Az igazgató a belügyminiszter meghívása alapján részt vesz a Katasztrófavédelmi Koordinációs Tárcaközi Bizottság ülésein.
(8) Az igazgató
a) gondoskodik a nemzeti és a külföldi minősített adatok védelmére vonatkozó jogszabályok érvényre juttatásáról, a minősített adatok védelméhez szükséges személyi, adminisztratív, fizikai és elektronikai biztonsági követelmények érvényesítéséről, a minősítési jogkörök törvényes meghatározásáról,
b) gondoskodik az OVH ügyviteli rendszerének kialakításáról, a köziratokról, a közlevéltárakról és a magánlevéltári anyag védelméről szóló törvény alapján felelős az OVH – mint közfeladatot ellátó szerv – számára meghatározott követelmények teljesítéséért, az iratok szakszerű és biztonságos megőrzésére alkalmas irattár kialakításáért,
c) meghatározza – a vonatkozó jogszabályok keretei közt az OVF főigazgatójának javaslatára és a miniszter jóváhagyásával – az OVH szervezeti felépítését, működésének főbb szabályait, valamint kiadja az OVH működéséhez szükséges utasításokat és szabályzatokat,
d) biztosítja az OVH vagyonkezelésébe, használatába adott és a tulajdonában lévő vagyonnal kapcsolatosan a vagyonkezelői, tulajdonosi jogok rendeltetésszerű gyakorlását, az államháztartási belső kontrollrendszer megszervezését és hatékony működtetését, továbbá a szerv besorolásának megfelelően a szakmai és pénzügyi folyamatos nyomonkövetési (monitoring) rendszer működtetését, a tervezési, a beszámolási, valamint a közérdekű és közérdekből nyilvános adatok szolgáltatására vonatkozó kötelezettségek teljesítését, valamint a számviteli rend megtartását,
e) gondoskodik az OVH költségvetési keretei között a működéshez szükséges belső személyi és infrastrukturális feltételekről,
f) az OVF gazdasági főigazgató-helyettesével gyakorolja a kötelezettségvállalási és utalványozási jogot,
g) meghatározza a szervezeti egységek létszámát, működési feltételeit, a létszám- és illetménygazdálkodás alapelveit,
h) felelős a folyamatba épített előzetes, utólagos és vezetői ellenőrzési rendszer (a továbbiakban: FEUVE) megszervezéséért, működtetéséért, valamint a belső kontrollok működtetéséért, utasítást ad az intézmény teljes működését vagy egyes területeit érintő rendszeres és időszaki ellenőrzésben a feltárt hibák, hiányosságok megszüntetésére,
i) biztosítja a jutalmazás és az anyagi ösztönzés feltételrendszerét, valamint a kormánytisztviselők részére a pályán való előmenetel lehetőségét. Gondoskodik az OVH kormánytisztviselőinek folyamatos továbbképzéséről, és az ezzel összefüggő nyilvántartások vezetéséről,
j) jóváhagyja a dolgozók munkaköri leírását,
k) közvetlenül irányítja és vezeti a humánpolitikai ügyintéző munkáját,
l) folyamatosan teljeskörű tájékoztatást nyújt a minisztérium közfoglalkoztatási és vízügyi helyettes államtitkárának az OVH működéséről,
m) kapcsolatot tart a felügyeleti szervvel, a társintézményekkel, az intézménnyel hivatalból kapcsolatba kerülő személyekkel és cégekkel, illetve az erre vonatkozó felhatalmazást az intézmény alkalmazottainak megadja,
n) felelős az intézményen belüli munkavédelmi, tűzvédelmi előírások betartásáért,
o) gyakorolja a területi vízügyi hatóságok vezetői felett a munkáltatói jogokat.
(9) Az OVH igazgatója az OVF főigazgatójával egyetértésben az OVH-t érintő gazdálkodási ügyekben
a) szerződéseket köthet és kötelezettségeket vállalhat az OVF kötelezettségvállalási szabályai szerint,
b) a hatályos jogszabályi keretek között meghatározza az OVH pénzügyi-gazdasági irányításának részletes rendjét.
(10) Az igazgatót a belügyminiszter pályázat útján 5 év határozott időre nevezi ki, és gyakorolja felette a munkáltatói jogokat.
(11) Az OVH igazgatója a működtetéssel kapcsolatos feladatai keretében a tervezéssel, az előirányzat-felhasználással, a hatáskörébe tartozó előirányzat-módosítással, az üzemeltetéssel, fenntartással, munkaerő-gazdálkodással, a készpénzkezeléssel, a könyvvezetéssel és a beszámolási kötelezettséggel, az adatszolgáltatással kapcsolatos feladatokat lát el. Biztosítja az épület gazdaságos üzemeltetését, az infrastruktúra 100%-os kihasználtságát a feladat végrehajtása terén, illetve az épülethasznosítással kapcsolatban betartja a hatályos jogszabályokat.

5. A gazdálkodásért felelős vezető

5. § (1) Az OVH gazdálkodási jogkörébe tartozó feladatokat az OVF gazdasági főigazgató-helyettese gyakorolja.
(2) Az OVF gazdasági főigazgató-helyettesének a munkáját – az OVH gazdasági kérdéseinek a vonatkozásában – az OVH Titkárságával közösen látja el.

6. A szakmai vezető

6. § (1) A szakmai vezetőt az igazgató az osztályvezetők közül szakmai feladatok ellátására és koordinálására megbízással jelöli ki. A megbízatás visszavonásig érvényes. A szakmai vezető az igazgató általános helyettese.
(2) A szakmai vezető biztosítja, hogy az OVH vízügyi hatósági feladatait komplexen, a rendszerszerű összefüggésekre tekintettel lássa el. Ennek érdekében felelős az egyes szakterületi tevékenységek és feladatok összehangolt teljesítéséért.
(3) A szakmai vezető:
a) feladatait az igazgató közvetlen irányítása és felügyelete mellett látja el,
b) ellátja az OVH feladatainak összehangolását, elősegíti az osztályok közötti együttműködést,
c) közvetlenül irányítja a Szabályzat szerinti feladatokból következő szakterületi és funkcionális feladatokat,
d) ellátja az igazgató eseti felhatalmazása, illetve kijelölése alapján meghatározott, kiemelt feladatokat,
e) átruházott jogkörben gyakorolja a kiadmányozási jogot a Szabályzat szerint meghatározott hatáskörökben, ügykörökben.
(4) A szakmai vezető feladata különösen:
a) a szervezeti egységek tevékenységének irányítása,
b) intézkedéseknek és a felsőbb szervekhez történő előterjesztések kidolgozásának irányítása,
c) a jogszabályok és a közjogi szervezetszabályozó eszközök végrehajtásának irányítása, illetőleg felügyelete,
d) programok, tervek, pályázatok, projektek kialakításának és megvalósításának irányítása,
e) a szervezeti egységek vezetőinek beszámoltatása, valamint a szükséges információkkal való rendszeres ellátása.
(5) A szakmai vezető koordinálja a Hatósági és Jogi Osztályt, a Felügyeleti Osztályt, valamint az Ügyfélszolgálatot.
(6) A szakmai vezetőt távolléte vagy akadályoztatása esetén az igazgató által kijelölt másik osztályvezető helyettesíti.

7. Osztályvezető

7. § (1) Az osztályvezető
a) az igazgatótól, vagy szakmai vezetőtől kapott utasítás és iránymutatás alapján, a jogszabályokban és a szakmai előírásokban (szabvány, irányelv stb.) foglaltakra figyelemmel irányítja a vezetése alatt álló osztály munkáját,
b) gondoskodik az osztály dolgozóinak arányos munkamegosztásáról, a feladatoknak törvényes, kellő színvonalú, határidőben való teljesítéséről,
c) intézkedik a felettes vezető által személyes hatáskörébe utalt ügyekben,
d) felelős az osztály feladatainak jogszerű, a szakmai követelményeknek megfelelő, határidőben történő teljesítéséért,
e) köteles az általa irányított osztály munkáját rendszeresen ellenőrizni, az osztály ügyintézőit a feladatuk teljesítéséről beszámoltatni,
f) köteles az osztály feladatainak teljesítését akadályozó körülmény észlelése esetén haladéktalanul intézkedést kezdeményezni az irányítását ellátó szakmai vezetőnél.
(2) Az osztályvezetőt távolléte vagy akadályoztatása esetén a szakmai vezető által megbízott másik osztályvezető helyettesíti.

III. FEJEZET
AZ OVH NEM VEZETŐ BEOSZTÁSÚ DOLGOZÓI

8. Ügyintéző

8. § (1) Az ügyintéző gondoskodik az OVH szervezeti egységei feladat- és hatáskörébe tartozó ügyek közül a közvetlen vezetője általi kijelölés szerinti ügyek érdemi döntésre való előkészítéséről, felhatalmazás esetén kiadmányozásról, valamint a végrehajtás szervezéséről. Ennek érdekében különösen:
a) ellátja a munkaköri leírásban meghatározott feladatokat, illetőleg a munkakörével összefüggő vagy – átmenetileg – azzal össze nem függő azon feladatokat, amelyeknek végzésével vezetője megbízza,
b) felelős feladatainak a jogszabályoknak és a szakmai követelményeknek megfelelő, határidőben történő teljesítéséért,
c) jogosult és köteles intézkedést kezdeményezni munkavégzését akadályozó körülmény esetén vezetőjénél.
(2) Az ügyintézőt akadályoztatása vagy távolléte esetén a közvetlen felettese által kijelölt másik ügyintéző helyettesíti.
(3) Az ügyintézésért felelős személy az eljárás során
a) áttanulmányozza az ügyre vonatkozó iratokat és más információt tartalmazó anyagokat, szükség szerint intézkedik az ügyet érintő iratok pótlólagos összegyűjtésére és átmeneti csatolására, illetve a különböző ügyiratdarabok végleges szerelésére,
b) az ügyben folytatott jelentősebb tárgyalásról, értekezletről, megbeszélésről, szóbeli megállapodásról, egyeztetésről szükség szerint jegyzőkönyvet, emlékeztetőt vagy feljegyzést készít, a résztvevőkkel azt aláíratja és az ügyiratban elhelyezi,
c) elkészíti a kiadmány tervezetét,
d) az ügyiratot kiadmányozza vagy továbbítja a kiadmányozásra jogosulthoz,
e) az iratra feljegyzi a kezelői és a kiadói utasításokat, az irattári tételszámot,
f) megtartja az ügykezelésre (iratkezelésre) vonatkozó szabályokat,
g) a munkavégzés során tudomására jutott minősített adatot, magán- és üzleti titkot, valamint személyes adatot az érvényességi időn belül illetéktelen személynek nem adhatja át, illetve az adat tartalmát nem hozhatja illetéktelen személy tudomására vagy nyilvánosságra.

9. Ügykezelő

9. § Az ügykezelő a munkaköri leírásban részére megállapított, illetve a közvetlen vezetője által kiadott feladatokat a kapott utasítások és határidők figyelembevételével, jogszabályok és ügyviteli szabályok ismeretében és betartásával végzi.

10. Fizikai alkalmazott

10. § A fizikai alkalmazott tevékenységével segíti az érdemi ügyintézői, ügyviteli feladatok ellátását és ellátja mindazokat a kisegítői feladatokat, amellyel – a munkaköri leírásban foglaltak szerint – a munkáltatói jogkör gyakorlója megbízza. Munkáját a kapott utasítások, jogszabályok és ügyviteli szabályok ismeretében és betartásával végzi.

IV. FEJEZET
AZ ÜGYINTÉZÉS RENDJE

11. Az ügyintézés főbb szabályai

11. § (1) Az ügy elintézéséért a jelen Szabályzat szerint meghatározott szervezeti egység vezetője felelős.
(2) Több szervezeti egységet érintő ügy esetén az OVH egészére az igazgató jelöli ki az ügy elintézéséért felelős és az ügyintézés koordinálására jogosult és köteles vezetőt. Ha az ügy több szervezeti egység feladatkörét (ügykörét) érinti vagy az ügy elintézése több érdekelt szervezeti egység véleményének, intézkedésének összehangolását teszi szükségessé, az ügy elintézésére az erről szóló belső szabályzat szerint felelős és arra kijelölt szervezeti egység az ügyet megküldi az abban érintett szervezeti egység(ek)nek észrevétel, illetve szakmai vélemény közlése céljából. Véleményeltérés esetén az érintett szervezeti egységek egyeztetést, koordinációs megbeszélést kötelesek lefolytatni.
(3) Ha a (2) bekezdés szerinti egyeztetés eredménytelen, az ügyet az intézésért felelős szervezeti egység vezetője az érintett kérdések összefoglalásával és döntési javaslattal a szakmai vezető, illetőleg szükség esetén az igazgató elé terjeszti.
(4) Az ügyintéző az érdemi intézkedés tervezetét az egyeztetett álláspont, illetőleg szükség esetén a (3) bekezdés szerinti vezetői döntés alapján készíti el és terjeszti elő kiadmányozásra.
(5) Ha a jogszabály vagy az arra jogosult vezető az ügy elintézésére határidőt állapít meg, ennek betartása (betartatása) az ügyintéző és az őt irányító osztályvezető közös kötelezettsége és felelőssége.
(6) A szervezeti egységek vezetői kötelesek az irányításuk alá tartozó munkatársakat tájékoztatni a feladatok ellátásához szükséges információkról, döntésekről, illetőleg a feladat megoldásához szükséges egyéb adatokról, körülményekről.

12. Az ügykezelés és ügyiratkezelés

12. § (1) Az ügyiratkezelésért felelős szervezeti egység a nyilvántartásba vett iratokat haladéktalanul eljuttatja a címzett, illetve az ügy tárgya szerint érintett szervezeti egységhez.
(2) A szervezeti egységekhez, illetőleg az igazgatóhoz (feladatkörében eljáró szakmai vezetőhöz) továbbított iratokat az igazgató (szakmai vezető), majd az osztályvezető a döntés-előkészítés céljából ügyintézőre szignálja.

13. A kiadmányozás rendje

13. § (1) Az igazgató kiadmányozza, ha a kiadmányozás jogát, az arra vonatkozó rendelkezések szerint, külön intézkedéssel nem ruházta át:
a) a minisztériumok és más államigazgatási szervek vezetőihez (miniszter, államtitkár, helyettes államtitkárok) címzett jelentéseket, megkereséseket, tájékoztatásokat, továbbá az Alkotmánybírósághoz, az Alapvető Jogok Biztosának Hivatalához, a Legfőbb Ügyészséghez küldendő iratokat,
b) a területi szervek vezetőinek szóló megkereséseket, tájékoztatásokat,
c) a személyes hatáskörébe utalt döntéseket,
d) azokat az ügyiratokat, amelyben a kiadmányozás jogát magához vonta,
e) a személyzeti, munkaügyi és bérügyi feladatok ellátásával kapcsolatos iratokat,
f) az OVH tevékenységére vonatkozó adatszolgáltatásokat, az OVH munkatársait (kormánytisztviselőit) érintő személyzeti feladatokkal, minősítéssel, vagyonnyilatkozattal stb. kapcsolatos ügyiratokat,
g) azokat az ügyiratokat, amelyek kiadmányozása nem ruházható át.
(2) A szakmai vezető az igazgató távollétében vagy akadályoztatása esetén a képviseletében és nevében kiadmányozza az igazgató feladatkörét érintő ügyekben keletkezett iratokat.
(3) Az osztályvezető az igazgató képviseletében és nevében kiadmányozza a felügyelete alá tartozó (szakmai területét érintő) osztály által előkészített szakmai, hatósági döntéseket (határozatokat), bírósági megkereséseket tartalmazó ügyiratokat, a döntéssel összefüggésben keletkező, az igazgató kiadmányozási jogkörét érintő ügyiratok kivételével az osztály feladatkörébe utalt egyéb ügyeket.
(4) A Hatósági és Jogi Osztály vezetője kiadmányozza az igazgató által átruházott hatáskörben a hatósági ügyeket, és a kiadmányozási jogára vonatkozó részletes szabályokat az OVH Kiadmányozásra vonatkozó szabályzata tartalmazza.
(5) Az OVH által ügyeleti rendszerben végzett hatósági ellenőrzés során hozandó nem érdemi döntés kiadmányozására valamennyi vezető tisztséget betöltő kormánytisztviselő jogosult.
(6) Az ügyirat kiadmányozásra való előkészítéséért, a törvényességi, szakmai szempontoknak megfelelő kidolgozásáért, valamit az előírt határidőben való elintézéséért elsősorban az ügy illetékes előadója felelős, akinek a nevét az ügyiraton fel kell tüntetni, és aki az általa kidolgozott tervezetet aláírásával ellátva közvetlen felettese útján terjeszti elő kiadmányozásra.
(7) A kiadmányozott ügyirat tartalmáért és formai helyességéért a kiadmányozó felelős.
(8) A kötelezettségvállalásra, utalványozásra, ellenjegyzésre, érvényesítésre és teljesítésigazolásra, valamint a gazdasági tárgyú döntésekre vonatkozó részletes szabályokat az OVF Ügyrendje, valamint az OVF-nek a kötelezettségvállalás, pénzügyi ellenjegyzés, szakmai teljesítésigazolás, érvényesítés, utalványozás, valamint a jogi ellenjegyzés rendjéről és a gazdálkodási jogkörök gyakorlásáról szóló szabályzata tartalmazza.

14. Tájékoztatási, feladatmeghatározási és beszámoltatási kötelezettségek

14. § (1) A vezető köteles az irányítása alá tartozó munkatársakat rendszeresen tájékoztatni a feladataik ellátásához szükséges döntésekről és utasításokról, továbbá az egyes konkrét ügyek és feladatok megoldásához nélkülözhetetlen tényekről, elvekről és döntésekről.
(2) Amennyiben a vezető az (1) bekezdésben meghatározott kötelezettségének nem tesz eleget, a beosztott vezető és az ügyintéző az irányítást gyakorló vezető feletteséhez fordulhat.
(3) A munkatársak haladéktalanul kötelesek tájékoztatni vezetőjüket, amennyiben a munkájuk során szakmai vagy közéleti szempontból érzékeny ügyben érkezik hozzájuk megkeresés, illetve ilyen ügyben intézkedést kell tenniük.
(4) Az OVH igazgatója a vezetők tájékoztatása, a feladatok meghatározása és a vezetők beszámoltatása érdekében rendszeresen vezetői fórumokat (heti, havi vezetői értekezletek, feladatszabások, beszámoltatások) tart.
(5) A szervezeti egységek vezetői kötelesek az általuk irányított szervezet munkáját folyamatosan ellenőrizni, ennek keretében az ügyintézőket a kiadott feladatok végrehajtásáról beszámoltatni. A vezetői ellenőrzés formái különösen: kiadmányozási jog gyakorlása, gazdálkodási jellegű aláírási jog gyakorlása (kötelezettségvállalás, ellenjegyzés, érvényesítés, utalványozás), beszámoltatás szóban vagy írásban, napi, heti vagy havi rendszerességgel.

15. Felelősség az ügyintézés színvonaláért és az ügyintézési határidők betartásáért

15. § (1) A megbízott vezető vagy ügyintéző köteles az ügy elintézése érdekében a jogszabályok, szakmai követelmények, valamint a Kttv.-ben és az OVH belső szabályzataiban meghatározott általános előírások betartásával, az érdekelt szervezeti egységekkel, vezetőkkel, ügyintézőkkel együttműködve a szükséges intézkedéseket megtenni.
(2) Amennyiben jogszabály vagy az erre jogosult vezető az ügy elintézésére határidőt állapít meg és a határidő betartására valamilyen okból előreláthatólag nincs lehetőség, az ügy intézésével megbízott köteles ezt a tényt az okok megjelölésével együtt felettesével írásban közölni és intézkedést kezdeményezni.
(3) Amennyiben a szervezeti egységek vezetői a munkafeltételeket tekintve az ügyintézés színvonalát és a határidők betartását akadályozó vagy lehetetlenné tévő körülményt észlelnek, kötelesek erről – a szolgálati út betartásával – haladéktalanul tájékoztatni az irányításukat ellátó vezetőt.
(4) Az ügyintézés színvonaláért és a határidők betartásáért az ügy intézésével megbízott személy jogszabályban megállapított felelősséggel tartozik.
(5) Az ügyintézés szakmai követelményeit, beleértve az ügyiratok kezelését, az államtitok és a szolgálati titok megőrzését, az adatvédelem és a közérdekű adatok nyilvánosságának biztosítását jogszabályok, valamint utasítások és szabályzatok tartalmazzák.
(6) Feladat ellátására irányuló intézkedés általában írásban tehető. Szóban történt intézkedés tartalmát az utasított köteles az ügyiraton rögzíteni.

16. A kapcsolattartás és a képviselet általános szabályai

16. § (1) A minisztériumok, országos hatáskörű szervek, egyéb központi, illetve közigazgatási szervek és kormányhivatalok, járási hivatalok és önkormányzatok polgármesteri hivatalai vezetőivel az OVH hatáskörébe tartozó ügyekben az igazgató és a szakmai vezető tart fenn közvetlen munkakapcsolatot.
(2) Az (1) bekezdésben meghatározott szervek és hivatalok belső szervezeti egységeivel – a feladatkörükbe tartozó ügyekben – az osztályok vezetői tartanak munkakapcsolatot. Nemzetközi szervezetekkel, egyéb külföldi szervekkel az OVH elsősorban a minisztérium illetékes főosztályán keresztül tart kapcsolatot.
(3) A minisztériumok, országos hatáskörű szervek, önkormányzatok, állami, gazdasági és társadalmi szervek rendezvényein az OVH-t az igazgató, vagy a szakmai vezető, vagy döntése alapján az értekezlet tárgya szerint feladatkörét érintő osztályvezető képviseli.
(4) A kiküldött, illetve személyes meghívással rendelkező kormánytisztviselő – csak a felhatalmazása körében, illetőleg beosztásából eredő hatáskörében nyilváníthat véleményét – a rendezvényen kialakult, az OVH-t érintő álláspontról, valamint az általa képviselt és kinyilvánított állásfoglalásáról az igazgatót, illetve a közvetlen felettesét tájékoztatni köteles.
(5) Az OVH más – hazai vagy külföldi – szerv által létesített bizottságban, testületben történő állandó képviseletéhez a miniszter jóváhagyása szükséges. A testületi képviselet naprakész nyilvántartásáról a Titkárság gondoskodik a képviseletet ellátó szervezeti egység adatszolgáltatása alapján.

17. § (1) Az OVH szervezeti egységei (osztályai) ügykörüknek megfelelően és a hatáskörükbe tartozó kérdésekben, továbbá a minisztérium tevékenységét is érintő ügyekben munkakapcsolatot tartanak a minisztérium, az Országos Vízügyi Főigazgatóság, a vízügyi igazgatóságok és vízügyi hatóságok szakmai és funkcionális egységeivel.
(2) Az OVH együttműködik a minisztérium ügykör szerint érintett főosztályával (főosztályaival) a külföldi (nemzetközi) vízügyi kapcsolatok felvételében, fenntartásában, valamint az európai uniós (EU) tagsággal járó, ezzel összefüggő feladatokban.
(3) Az OVH folyamatosan, utasításra, illetve szükség szerint tájékoztatja a minisztert a közfoglalkoztatási és vízügyi felelős helyettes államtitkár útján, az irányítása alá tartozó szakterületet érintő jogszabályok érvényesüléséről, javaslatot tesz azok módosítására, kiegészítésére és közreműködik a jogi szabályozás továbbfejlesztésében. Megkeresésre úgyszintén tájékoztatja a minisztérium költségvetési főosztályának vezetőjét a költségvetési-pénzügyi helyzet alakulásáról.

18. § (1) Az OVH képviseletét az igazgató látja el, aki a képviseleti jogot – meghatározva annak terjedelmét – átruházhatja az általa erre felhatalmazott személyre. A képviselettel felhatalmazott személyek adatait képviseleti könyvben kell nyilvántartani és gondoskodni kell annak naprakész vezetéséről.
(2) Az OVH érdemi ügyintézői külön meghatalmazás nélkül jogosultak ellátni az OVH jogi képviseletét az OVH ellen indított közigazgatási perekben.
(3) Az OVH nevében nyilatkozatot az igazgató, távollétében, tartós akadályoztatása esetén az általa kijelölt személy tehet.
(4) A sajtó részéről érkező megkeresésekről a kormánytisztviselők kötelesek tájékoztatni felettesüket és a Titkárságon keresztül az igazgatót.

V. FEJEZET
A KORMÁNYTISZTVISELŐI JOGVISZONNYAL ÖSSZEFÜGGŐ EGYES RENDELKEZÉSEK,
A MUNKÁLTATÓI JOGOK GYAKORLÁSA

19. § (1) Az OVH igazgatója kormánytisztviselő. Az OVH dolgozói kormánytisztviselők, ügykezelők, illetve munkavállalók lehetnek. A kormánytisztviselők és ügykezelők jogállására a Kttv. és a külön jogszabályok, a munkavállalók jogállására az Mt. és a külön jogszabályok rendelkezései az irányadók.
(2) Az OVH igazgatóját a miniszter nevezi ki, menti fel. Az egyéb munkáltatói jogokat a közfoglalkoztatási és vízügyi felelős helyettes államtitkár gyakorolja.
(3) Az OVH kormánytisztviselői, ügykezelői és munkavállalói felett a munkáltatói jogokat az igazgató gyakorolja.
(4) Az igazgató tartós távolléte esetén a munkáltatói jogkört az általa kijelölt szakmai vezető gyakorolja.
(5) A Kttv. szerint adományozható címek fajtáját és számát, továbbá a képzettségi pótlékra jogosító munkaköröket és képzettségeket a Közszolgálati Szabályzat tartalmazza.
(6) A vagyonnyilatkozat-tételre kötelezettek körét az egyes vagyonnyilatkozat-tételi kötelezettségekről szóló 2007. évi CLII. törvényben foglaltak figyelembevételével a Közszolgálati Szabályzat tartalmazza.

20. § (1) A kormánytisztviselői jogviszonyból eredő munkáltatói jogkörök tekintetében az OVH igazgatója saját hatáskörében gyakorolja, illetőleg teljesíti:
a) a kormánytisztviselői jogviszony létesítésével (kinevezéssel), módosításával és megszüntetésével járó, a jogszabályban meghatározott munkáltatói jogokat és kötelezettségeket,
b) az alapilletmény legfeljebb 50%-kal történő megemelését vagy legfeljebb 20%-kal csökkentett mértékben történő megállapítását,
c) a kormánytisztviselő beleegyezésével tartalékállományba helyezését,
d) a kormánytisztviselő kirendelését más közigazgatási szervhez,
e) közigazgatási és szakmai tanácsadói, főtanácsadói cím adományozását,
f) a jogszabályban meghatározott vagyonnyilatkozattal kapcsolatos, a munkáltatói jogkör gyakorlójának hatáskörébe utalt feladatokat,
g) a vezetői megbízásra irányuló intézkedéseket és annak visszavonását,
h) a jogszabályban meghatározott és a kormánytisztviselők teljesítményértékelésével járó feladatokat az osztályvezetők részére átruházott feladatok kivételével,
i) a legalacsonyabb fokozatú minősítés esetén a közigazgatási szakmai tanácsadói, főtanácsadói cím visszavonását,
j) a fegyelmi kártérítési eljárás megindítását, vizsgálóbiztos kijelölését, a fegyelmi tanács két tagjának kijelölését, háromtagú fegyelmi tanácsban az eljárás lefolytatását,
k) a munkáltatói lakásépítési-vásárlási támogatás/kölcsön engedélyezését,
l) a jutalom fizetésének engedélyezését,
m) a hatályos Kttv. alapján a helyettesítési díj mértékének megállapítását,
n) a kormánytisztviselő magasabb besorolási fokozatba sorolását,
o) a fizetés nélküli szabadság engedélyezését,
p) a tanulmányi szerződés megkötését,
q) a lakásbérleti (albérlet) hozzájárulás, üdülési hozzájárulás, szociális támogatás engedélyezését,
r) a rendkívüli munkavégzés elrendelését,
s) a kirendelésre irányuló intézkedéseket,
t) a képzettségi pótlék, illetőleg az arra jogosító munkakörök megállapítását a Közszolgálati Szabályzat alapján,
u) az idegennyelvtudás-pótlékra jogosító nyelvek és munkakörök megállapítását a Közszolgálati Szabályzat alapján az ott meghatározott idegen nyelvek tekintetében,
v) a szabadság kiadását, illetve igénybevételének engedélyezését, egyéb munkaidő-kedvezményekkel kapcsolatos intézkedéseket,
w) a szakmai konferencián, továbbképzéseken való részvétel engedélyezését az anyagi feltételek előzetes egyeztetésével.
(2) Átruházott hatáskörben az osztályvezető az alábbi munkáltatói jogokat gyakorolja az általa vezetett szervezeti egység kormánytisztviselőit érintően:
a) a kormánytisztviselők munkaköri feladatainak meghatározását,
b) az éves szabadságolási terve elkészítését,
c) a belföldi kiküldetés engedélyezését és a teljesítés igazolását,
d) a távollévő kormánytisztviselők belső helyettesítésének megállapításával kapcsolatos intézkedéseket az (1) bekezdés j) pontjában meghatározott feladatok kivételével,
e) a minősítések elkészítését, illetőleg az ezzel járó egyéb feladatokat,
f) javaslattétel munkáltatói lakásépítési-vásárlási támogatás (kölcsön) engedélyezésére, valamint illetményelőleg engedélyezéséhez,
g) javaslattétel fegyelmi eljárás megindítására vagy a jogszabályban meghatározott körülményekre figyelemmel fegyelmi eljárás nélkül megrovás fegyelmi intézkedés meghozatalára.
(3) Az igazgató saját hatáskörében fenntartott, mind pedig az átruházott jogkörben gyakorolt munkáltatói döntések, intézkedések szakmai előkészítésében – a fegyelmi eljárások kivételével – a Titkárság működik közre.
(4) Az igazgató a (3) bekezdésben meghatározott munkáltatói jogkörök gyakorlását eseti jelleggel, vagy általános érvénnyel írásban más személyre – vezetői munkakört betöltő kormánytisztviselőre – ruházhatja át. Az erre vonatkozó felhatalmazást írásban bármikor azonnali hatállyal visszavonhatja. Az átruházott munkáltatói jogkörök gyakorlását esetenként az érintett kormánytisztviselők egyidejű értesítése mellett magához vonhatja, illetve azokat írásban másra ruházhatja át.
(5) A (4) bekezdés szerint az átruházott jogkörben eljáró vezető a munkáltatói jogkör gyakorlása során meghozott intézkedéseiről – kivéve a humánpolitikai ügyeket – a lehető legrövidebb időn belül köteles tájékoztatni az igazgatót.

21. § (1) Az OVF által foglalkoztatott munkavállalók esetében a 20. §-ban és jelen §-ban foglaltakat megfelelően alkalmazni kell.
(2) A munkavégzésre, a munkaidőre a Kttv. szabályai, az Mt. és Közszolgálati Szabályzat ezzel összefüggő rendelkezései irányadóak.

VI. FEJEZET
AZ OVH SZERVEZETI TAGOZÓDÁSA ÉS AZ EGYES SZERVEZETI EGYSÉGEK FELADATAI

17. Szervezeti tagozódás

22. § (1) Az OVH Titkárságra, és osztályokra mint szervezeti egységekre tagozódik.
(2) Közvetlenül az OVH igazgatójának közvetlen irányítása alatt végzi tevékenységét a belső ellenőr, a humánpolitikai ügyekért felelős ügyintéző, valamint a Titkárság.
(3) Az OVH (1) bekezdés szerinti szervezeti tagozódása és irányítási rendje a következő:
a) Titkárság,
b) Belső ellenőr,
c) Szakértői osztály,
d) Hatósági és jogi osztály,
e) Ügyfélszolgálat.

18. Titkárság

23. § (1) A Titkárság közvetlenül az igazgatónak van alárendelve.
(2) A Titkárságot osztályvezető vezeti, akit távolléte vagy akadályoztatása esetén az igazgató által kijelölt kormánytisztviselő helyettesít.
(3) A Titkárság
a) koordinálja az érintett szervezeti egységek, illetőleg a területi szervek bevonásával az országgyűlési képviselők megkereséseivel kapcsolatos feladatokat,
b) naprakészen tartja az OVH honlapját, biztosítja a közérdekű adatok nyilvánosságát,
c) koordinációs feladatkörében
ca) nyilvántartja a minisztérium vezetőit segítő munkaértekezleteinek napirendjén szereplő, különösen az igazgató feladataival összefüggő határidős feladatokat,
cb) koordinálja és figyelemmel kíséri a ca) pont szerinti munkaértekezleteken hozott döntésekből eredő feladatok végrehajtását,
cc) a cb) pontban meghatározott feladatokkal kapcsolatban összefogja és koordinálja az igazgatói álláspont kialakítására irányuló munkát, illetve ellenőrzi a munkaértekezleten meghozott döntésekből eredő feladatok végrehajtását,
d) követi és naprakészen tartja az igazgató által megszabott és az igazgató jelentési és tájékoztatási kötelezettségébe tartozó feladatokat és azok határidőinek betartását,
e) ellátja a folyamatba épített, előzetes és utólagos vezetői ellenőrzés (FEUVE) működése során észlelt szabálytalanságokkal kapcsolatban keletkezett iratanyagok nyilvántartási feladatait,
f) nyilvántartja az együttműködési megállapodásokat,
g) gondoskodik az OVH hivatali gépjárműveinek üzemeltetéséről, fenntartásáról, illetőleg a gépjármű-üzemeltetési szabályzatban meghatározott feladatoknak megfelelően ellátja a „kulcsos gépjárművek” igénybevételének engedélyezésével, a menetokmányok vezetésének ellenőrzésével, illetőleg az üzemeltetést érintő elszámolással járó adminisztrációs feladatokat,
h) gondoskodik az OVH hivatali működését szolgáló irodai eszközök, berendezések működtetésével, üzemeltetésével kapcsolatos egyéb funkcionális feladatok ellátásáról, az ezzel kapcsolatos és a beszerzésekre vonatkozó előterjesztések előkészítéséről, valamint azok gyakorlati végrehajtásáról,
i) koordinálja az OVH-t érintő munka- és tűzvédelmi feladatokat,
j) közreműködik az OVH működéséhez szükséges eszközöket, anyagokat érintő közbeszerzési, illetve beszerzési feladatokban, ideértve az erre irányuló előterjesztést, valamint a beszerzésre irányuló gyakorlati lebonyolítást,
k) elvégzi az informatika körébe tartozó feladatokat, továbbá ellátja az OVH-n az arra vonatkozó szabályok mellett, naprakész napló vezetésével egyidejűleg gondoskodik a TAKAR-NET rendszer használatára vonatkozó elérésekről,
l) iktatással kapcsolatos feladatai körében ellátja az OVH-hoz érkező iratok, beadványok, egyéb megkeresések nyilvántartásba vételét (iktatását), továbbá felel az Ügyiratkezelési Szabályzatnak megfelelő ügyiratkezelésért,
m) gondoskodik a kiadmányozott iratok közléséről (postázásáról) egyúttal vezeti a határidős nyilvántartást és az Ügyiratkezelési Szabályzatnak megfelelően gondoskodik a lezárult, befejezett ügyek, illetőleg iratok kezeléséről,
n) ellátja a vízügyi nyilvántartási feladatokat,
o) gondoskodik az ügyirat kezelési feladatok elvégzéséről,
p) gondoskodik – az igazgató közvetlen irányítása alatt – az OVH humánpolitikai ügyeinek ellátásáról, valamint
q) ellátja a gazdálkodással és az igazgatási szolgáltatási díjak beszedésével kapcsolatos feladatokat.
(4) A Titkárság a humánpolitikával összefüggő feladatok ellátása keretében:
a) elvégzi az OVH kormánytisztviselői vagy egyéb munkajogviszonyban lévő dolgozóit érintő – a munkaviszony létesítésével, módosításával, megszüntetésével kapcsolatos – feladatokat és vezeti az ezzel összefüggő – a jogszabály szerint szükséges – személyi nyilvántartást,
b) előkészíti, illetve külön szabályok szerint intézi a kormánytisztviselők juttatásaival, egyéb kedvezményeivel, továbbá jutalmazásával kapcsolatos ügyeket,
c) részt vesz az éves szabadságolási terv előkészítésében, illetőleg vezeti az ezzel kapcsolatos nyilvántartást,
d) koordinálja az egyes szakterületeket érintő szakmai tanfolyamok, továbbképzések szervezését, intézi a tanulmányi szerződéssel kapcsolatos ügyeket, továbbá közreműködik a közigazgatási alapvizsga, szakvizsga, ügykezelői alapvizsga szervezésével járó feladatokban és vezeti az ezzel összefüggő, a kormánytisztviselőket érintő nyilvántartásokat, továbbá szervezi az idegen nyelvű képzést,
e) közreműködik a törvényben előírt vagyonnyilatkozat-tétellel és teljesítményértékeléssel kapcsolatos feladatok ellátásában, illetőleg előkészíti az ezzel kapcsolatos ügyeket és vezeti a feladattal összefüggő nyilvántartásokat,
f) kialakítja az OVH humán erőforrásokkal kapcsolatos stratégiáját, intézi a kormánytisztviselők, munkavégzésre irányuló egyéb jogviszonyban állók utánpótlásával, a vezetők kiválasztásával – pályáztatásával – kapcsolatos szervezési, kapcsolattartási ügyeket,
g) elkészíti az éves létszámtervezetet, ez alapján végzi a létszámgazdálkodással összefüggő feladatokat, felügyeli és ellenőrzi a státuszbetöltések helyzetét,
h) elkészíti az éves személyi juttatási keret jogcímenkénti felhasználási tervét, nyomon követi és ellenőrzi a személyi juttatási keret évközi felhasználását, előterjesztéseket készít az igazgató felé a szabad pénzeszközök célirányos felhasználására,
i) szervezi a foglalkozás-egészségügyi szolgálat közreműködését, valamint az OVH egészségügyi, jóléti, szociális tevékenységét, működteti a Szociális Bizottságot,
j) közreműködik a nemzetbiztonsági szolgálatokról szóló törvényben előírt nemzetbiztonsági ellenőrzések előkészítésében, illetve lebonyolításában,
k) közreműködik a miniszter által adományozható és a miniszter felterjesztési hatáskörébe tartozó állami kitüntetésekre való javaslattétel előkészítésében,
l) elkészíti a vezetők és beosztottak munkaköri leírását.
(5) Költségvetési tervvel összefüggő feladatkörben a Titkárság az államháztartásért felelős minisztérium által kiadott tervezési szempontok alapján az OVF Közgazdasági Főosztály iránymutatása mellett összeállítja az OVH költségvetési javaslatát, figyelemmel a kiemelt előirányzatokra.
(6) A tárgyévi költségvetési törvény alapján lebontott keretszámokkal egyezően elkészíti az elemi költségvetést és megküldi az OVF Közgazdasági Főosztályának.
(7) Vagyongazdálkodással kapcsolatos feladatkörben ellátja az OVH kezelésében lévő vagyonnal, annak kezelésével összefüggő valamint a vagyonnal kapcsolatos szabályzatban meghatározott feladatokat.
(8) Ellátja az OVH vagyonnyilvántartásával kapcsolatos külön szabályzatban maghatározott feladatokat.
(9) Bérgazdálkodási feladatkörben – a jóváhagyott személyi juttatás előirányzat betartása mellett – ellátja az engedélyezett álláshely számhoz tartozó bérgazdálkodási tevékenységet az OVF Közgazdasági Főosztályával.
(10) Ellátja az államháztartási törvény, az éves költségvetési törvény, a számvitelről szóló törvény, az államháztartás szervezeti beszámolási és könyvvezetési kötelezettségeinek sajátosságáról és az államháztartás működési rendjéről szóló kormányrendelet szerinti feladatokat.
(11) A Felügyeleti Osztállyal együttműködik az igazgatási szolgáltatási díjak megfizetését érintő, jogszabályban előírt feladatok ellátásában.

19. Belső ellenőr

24. § (1) A belső ellenőr tevékenységét a vonatkozó jogszabályok, a nemzetközi belső ellenőrzési standardok, az államháztartásért felelős miniszter által közzétett módszertani útmutatók és kézikönyv minta alapján, az OVH igazgatója által jóváhagyott belső ellenőrzési kézikönyv szerint végzi.
(2) A belső ellenőr
a) vizsgálja és értékeli a folyamatba épített, előzetes és utólagos vezetői ellenőrzési rendszerek kiépítésének, működésének jogszabályoknak és szabályzatoknak való megfelelését,
b) vizsgálja és értékeli a pénzügyi irányítási és ellenőrzési rendszerek működésének gazdaságosságát, hatékonyságát és eredményességét,
c) vizsgálja a rendelkezésére álló erőforrásokkal való gazdálkodást, a vagyon megóvását és gyarapítását, valamint az elszámolások, beszámolók megbízhatóságát,
d) a vizsgált folyamatokkal kapcsolatban megállapításokat és ajánlásokat tesz, valamint elemzéseket, értékeléseket készít az OVH igazgatója számára az OVH működése eredményességének növelése, valamint a folyamatba épített, előzetes és utólagos vezetői ellenőrzési és a belső ellenőrzési rendszerek, a belső kontrollok javítása, továbbfejlesztése érdekében,
e) ajánlásokat és javaslatokat fogalmaz meg a kockázati tényezők, hiányosságok megszüntetése, kiküszöbölése vagy csökkentése, valamint a szabálytalanságok megelőzése, illetve feltárása érdekében,
f) nyomon követi az ellenőrzési jelentések alapján megtett intézkedéseket,
g) elvégzi a belső ellenőrzési tevékenység minőségértékelését,
h) a költségvetési szerven belül a nemzetközi belső ellenőrzési standardok és a belső ellenőrzési kézikönyvben rögzítettek szerint tanácsadási tevékenységet lát el.

20. Szakértői Osztály

25. § A Szakértői Osztály:
a) szakvéleményt készít az OVH első és másodfokú hatósági döntéseihez, szakhatósági állásfoglalásokhoz árvízvédelem, és egyes vízgazdálkodás szakterületen,
b) elvégzi a Hatósági és Jogi Osztály közreműködésével az OVH elsőfokú hatáskörében kiadott határozatokban foglaltak teljesítésének – éves ellenőrzési terv szerinti – ellenőrzését,
c) a Hatósági és Jogi Osztállyal együttműködve nyilvántartást vezet az OVH által kiadott hatósági engedélyekről,
d) a szakvéleménye kialakításához, amennyiben szükséges, kezdeményezi és a Hatósági és Jogi Osztály közreműködésével lefolytatja a helyszíni szemlét,
e) szakvéleményt készít a gyógyfürdőmedencék vízforgatás alóli mentességére irányuló kérelmekhez az Országos Tisztifőorvosi Hivatal által lefolytatott hatósági engedélyezési eljárásokban,
f) figyelemmel kíséri a vízbázis-védelemmel, a vízellátással és csatornázással, a szennyvíztisztítással, a szennyvíziszap elhelyezésével összefüggő programokat,
g) a hatósági tevékenységet érintően figyelemmel kíséri az Ivóvízminőség Javító Program, valamint a Nemzeti Települési, Szennyvíz-elvezetési és Tisztítási Program megvalósítását,
h) szakvéleményt készít az OVH hatáskörébe tartozó 314/2005. (XII. 25.) Korm. rendelet hatálya alá eső első és másodfokú ügyekben árvízvédelem, és egyes vízgazdálkodás szakterületen,
i) Közreműködik a jogszabályban meghatározott és feladatkörét érintő katasztrófaelhárítási feladatokban,
j) koordinálja a határokon átterjedő vízügyi hatásokkal kapcsolatos feladatokat,
k) ellátja a határvízi együttműködéssel kapcsolatos, az OVH-t érintő feladatokat, közreműködik az együttműködésből (kétoldalú szerződésekből) eredő kötelezettségek teljesítésében, az ezzel összefüggő tapasztalatok hasznosításában,
l) részt vesz az EU víz-keretirányelv végrehajtásával kapcsolatos külön jogszabályban meghatározott feladatokban,
m) az OVH hatáskörébe tartozó ügyekben véleményezi a szakterületeivel kapcsolatos programokat és terveket,
n) a Hatósági és Jogi Osztállyal együttműködve közreműködik a szakterületeit érintő jogszabálytervezetek véleményezésében,
o) külön ügyrend szerinti ügyeleti rendszerben ellátja a Nemzetközi Duna-védelmi Egyezmény keretében létrehozott Duna-menti Riasztó Rendszer működtetésével kapcsolatos feladatokat,
p) szakterületein figyelemmel kíséri a jogszabályok megfelelő alkalmazását, alkalmazhatóságát, érvényesülését és indokolt esetben feladatkörtől függően – a Hatósági és Jogi Osztályon keresztül – kezdeményezi a jogszabály felülvizsgálatát,
q) közreműködik a közigazgatási peres és nemperes ügyekben előterjesztett alperesi nyilatkozatok szakmai megalapozásában és véleményezi a felperesi nyilatkozatokat, az igazságügyi szakértői véleményeket,
r) részt vesz az OVH képviseletében a feladatainak ellátását segítő szakterületi szakmai fórumokon.

21. Hatósági és Jogi Osztály

26. § (1) Az OVH érintett osztályának közreműködésével ellátja a jogszabályban meghatározott és az OVH hatáskörébe utalt vízügyi hatósági ügyekben a hatósági hatáskörökből eredő közigazgatási feladatokat, lefolytatja a hatósági, szakhatósági eljárásokat, kivéve azokat, amelyeket jelen szabályzat az OVH más szervezeti egységének feladatkörébe utal.
(2) Gondoskodik
a) az OVH hatáskörébe, feladatkörébe tartozó a Hatósági és Jogi Osztály által ellátandó ügyekkel összefüggő közigazgatási perekben és nemperes eljárásokban keletkezett iratok bírósághoz határidőben történő benyújtásáról, továbbá a jogi képviseletről,
b) más hatóság döntését érintő közigazgatási perben – amennyiben a per tárgyát képező hatósági eljárásban az OVH szakhatóságként bevonásra került – az OVH, mint beavatkozó jogi képviseletéről, a beavatkozói nyilatkozat határidőben történő előkészítéséről, valamint annak és az OVH szakhatósági eljárásaiban keletkezett iratoknak a bírósághoz határidőben történő benyújtásáról.
(3) Véleményezi a hatósági tevékenységet érintő előterjesztéseket, szabályozási koncepciókat és tervezeteket.
(4) Figyelemmel kíséri a feladatkörét érintő jogszabályok érvényesülését, alkalmazását, illetőleg szükség esetén javaslatot tesz a jogszabályok felülvizsgálatára, illetve módosítására.
(5) Tájékoztatást ad a jogalkalmazási kérdésekkel kapcsolatos megkeresésekre.
(6) Felettes (a fellebbezés elbírálására jogosult) szervként végzi a területi szervek hatósági munkájának ellenőrzését, elkészíti az ellenőrzések megállapításait tartalmazó jelentéseket.
(7) Felügyeleti intézkedést vagy ügyészi fellépést kezdeményez más hatóság jogszabálysértő határozatának felülvizsgálatára.
(8) Véleményezi a szakterület szerint érintett szervezeti egység bevonásával a minisztérium vagy más állami szervek által megküldött – vízgazdálkodási tárgyú, illetőleg az OVH feladatkörét érintő – jogszabálytervezeteket, előterjesztéseket és az állami irányítás egyéb jogi eszközei körébe tartozó tervezett intézkedéseket.
(9) Figyelemmel kíséri az OVH feladatait, a hatósági jogalkalmazást érintő jogi szabályozást, indokolt esetben – az érintett szervezeti egység bevonásával – javaslatot készít elő a jogi szabályozás felülvizsgálatához, illetőleg kezdeményezi az érintett joganyag felülvizsgálatát.
(10) Részt vesz a közigazgatás korszerűsítéséből eredő, az erre irányuló feladatok megvalósítását szolgáló, az OVH-ra háruló tevékenység ellátásában.
(11) Közreműködik a vízgazdálkodási tárgyú vagy azokat közvetlenül érintő hatályos joganyag alkalmazása során felmerülő, az OVH feladat- és hatáskörét érintő – jogalkalmazás törvényességét és egységét szolgáló – jogszabály-értelmezési feladatokban, illetőleg előkészíti a jogszabály és az OVH hatáskörének keretei között érvényesíthető intézkedéseket az egységes jogalkalmazás érdekében.
(12) Összeállítja a peres eljárásokról készítendő értékelést, összegzi a tapasztalatokat, és azok alapján javaslatokat dolgoz ki.
(13) Ellátja azokat a közigazgatási jogi természetű feladatokat, amelyek nem tartoznak más szervezeti egység feladatkörébe.

27. § (1) Jogi, közigazgatási szempontból véleményezi, illetőleg előkészíti a közvélemény tájékoztatására irányuló ügyiratokat, közreműködik az ezzel kapcsolatos feladatokban.
(2) Ellátja az érintett szervezeti egységek, illetőleg a területi szervek bevonásával a jogalkalmazást érintő közérdekű bejelentésekkel, javaslatokkal, panaszokkal kapcsolatos – külön törvényben meghatározott – bejelentések kivizsgálásával kapcsolatos feladatokat.
(3) Jogi és közigazgatási szempontból véleményezi, illetve az érintett szervezeti egységgel együttműködve előkészíti az igazgató kiadmányozási jogkörébe utalt – az állami szervek, a minisztériumok, a Legfőbb Ügyészség, a bíróságok, az Alapvető Jogok Biztosának Hivatala, valamint az országgyűlési képviselők, a települési önkormányzatok, illetve képviselők – megkeresésével kapcsolatos választervezeteket.
(4) Elkészíti az OVH működésével kapcsolatos szerződéstervezeteket, szerződéseket.
(5) Gondoskodik az OVH feladataival összefüggő polgári jogi, közigazgatási jogi, munkajogi peres ügyekben a jogi képviseletről.
(6) Kiadmányozásra előkészíti az egyes szakterületi feladatokat ellátó szervezeti egységek javaslata alapján az OVH munka- és ellenőrzési tervét és az igazgató irányításával szervezi és ellenőrzi az abban meghatározott feladatok végrehajtását.
(7) Közreműködik a közvélemény tájékoztatását szolgáló munkában.
(8) Képviseli az OVH-t az igazgató által hatáskörébe utalt ügyekben.
(9) Vízügyi szakterületen szakvéleményt készít az OVH első- és másodfokú hatáskörébe tartozó döntésekhez, szakhatósági állásfoglalásokhoz.
(10) Közreműködik a vízügyi szakterületet érintő közigazgatási peres és nemperes ügyekben előterjesztett alperesi nyilatkozatok szakmai megalapozásában és véleményezi a felperesi nyilatkozatokat, az igazságügyi szakértői véleményeket.
(11) Nyilvántartja az igazgatói utasításokat, valamint egyéb igazgatói intézkedéseket.
(12) Vezeti az OVH szerződéseinek és peres eljárásainak nyilvántartását.
(13) Figyelemmel kíséri a jogalkotási folyamatokat, a Kormány jogalkotási tervét.
(14) Jogi közreműködést nyújt, és ellenjegyzést lát el a kötelezettség vállalások, szakvélemények előkészítésében és végrehajtásában.
(15) Véleményezi, illetve kidolgozza a belső szabályzatokat, közreműködik az egyéb igazgatói utasítások kidolgozásában, kezdeményezi az OVH feladatkörét érintő belső rendelkezések kiadását.
(16) Megteszi a szükséges intézkedéseket az ügykörébe tartozó feladatok folyamatos végrehajtása érdekében, és intézkedik az igazgató által személyes hatáskörébe utalt ügyekben.
(17) Ellátja a közbeszerzések lebonyolításával kapcsolatos feladatokat, koordinálja a közbeszerzési eljárások lefolytatását.
(18) Ellenőrzi, hogy az OVH működése megfeleljen a vonatkozó jogszabályokban rögzítetteknek, a jog gyakorlása feleljen meg társadalmi rendeltetésének, hogy ne alakulhasson ki a joggal való visszaélés gyakorlata.
(19) Ellátja az OVH képviseletét bíróság, közigazgatási szerv, más hatóság és szerv előtt, valamint harmadik személyekkel szemben végzi a tárgyalásra kerülő ügyek jogi előkészítését és lebonyolítását.
(20) Közreműködik az üzemi balesetek kivizsgálásában.
(21) Intézi az adatvédelemmel és közérdekű adatokkal kapcsolatos ügyeket.
(22) Ellátja az ellenőrzési és felügyeleti feladatokat, valamint a hatáskörébe utalt egyéb feladatokat.

22. Ügyfélszolgálat

28. § (1) Felvilágosítást ad ügyfelek részére ügyfélfogadás keretében.
(2) Általános ügyfélfogadási feladatokat lát el.
(3) Ellátja a telefonos ügyfélszolgálattal, továbbá a személyes ügyfélfogadással kapcsolatos feladatokat, amelynek keretében tájékoztatást nyújt az ügyfeleknek, valamint tájékoztatja az ügyfeleket eljárásbeli jogaikról és kötelezettségeikről.
1

Az utasítást a 16/2017. (VII. 31.) BM utasítás 3. §-a hatályon kívül helyezte 2017. augusztus 1. napjával.

2

Az 1/A. §-t a 39/2013. (XII. 31.) BM utasítás 1. §-a iktatta be.

3

Az 1. melléklet 2. §-a a 39/2013. (XII. 31.) BM utasítás 2. §-ával megállapított szöveg.

4

Az 1. melléklet 3. § (2) bekezdése a 39/2013. (XII. 31.) BM utasítás 2. §-ával megállapított szöveg.

5

Az 1. melléklet 3. § (3) bekezdését a 39/2013. (XII. 31.) BM utasítás 2. §-a iktatta be.

6

Az 1. melléklet 4. § 8. pontja a 39/2013. (XII. 31.) BM utasítás 2. §-ával megállapított szöveg.

7

Az 1. melléklet 4. § 16. pontja a 39/2013. (XII. 31.) BM utasítás 2. §-ával megállapított szöveg.

8

Az 1. melléklet 4. § 20. pontja a 39/2013. (XII. 31.) BM utasítás 2. §-ával megállapított szöveg.

9

Az 1. melléklet 5. §-a a 39/2013. (XII. 31.) BM utasítás 2. §-ával megállapított szöveg.

10

Az 1. melléklet 6. § a 39/2013. (XII. 31.) BM utasítás 2. §-ával megállapított szöveg.

11

Az 1. melléklet 7. § (3) bekezdése a 39/2013. (XII. 31.) BM utasítás 2. §-ával megállapított szöveg.

12

Az 1. melléklet 8. §-a a 39/2013. (XII. 31.) BM utasítás 2. §-ával megállapított szöveg.

13

Az 1. melléklet 9. §-a a 39/2013. (XII. 31.) BM utasítás 2. §-ával megállapított szöveg.

14

Az 1. melléklet 10. §-a a 39/2013. (XII. 31.) BM utasítás 2. §-a szerint módosított szöveg.

15

Az 1. melléklet 11. § (3) bekezdése a 39/2013. (XII. 31.) BM utasítás 2. §-ával megállapított szöveg.

16

Az 1. melléklet 12. § (1) bekezdése a 39/2013. (XII. 31.) BM utasítás 2. §-ával megállapított szöveg.

17

Az 1. melléklet 12. § (2) bekezdés c) pontja a 39/2013. (XII. 31.) BM utasítás 2. §-ával megállapított szöveg.

18

Az 1. melléklet 12. § (2) bekezdés f) pontja a 39/2013. (XII. 31.) BM utasítás 2. §-ával megállapított szöveg.

19

Az 1. melléklet 13. § f) pontja a 39/2013. (XII. 31.) BM utasítás 2. §-a szerint módosított szöveg

20

Az 1. melléklet 14. § 2. pontja a 39/2013. (XII. 31.) BM utasítás 2. §-ával megállapított szöveg.

21

Az 1. melléklet 14. § 3. pontja a 39/2013. (XII. 31.) BM utasítás 2. §-a szerint módosított szöveg.

22

Az 1. melléklet 14. § 4. pontja a 39/2013. (XII. 31.) BM utasítás 2. §-a szerint módosított szöveg.

23

Az 1. melléklet 14. § 5. pontja a 39/2013. (XII. 31.) BM utasítás 2. §-a szerint módosított szöveg.

24

Az 1. melléklet 14. § 15. pontja a 39/2013. (XII. 31.) BM utasítás 2. §-ával megállapított szöveg.

25

Az 1. melléklet 14. § 17. pontja a 39/2013. (XII. 31.) BM utasítás 2. §-a szerint módosított szöveg.

26

Az 1. melléklet 14. § 18. pontját a 39/2013. (XII. 31.) Korm. rendelet 2. §-a iktatta be.

27

Az 1. melléklet 15. § 1. pontja a 39/2013. (XII. 31.) BM utasítás 2. §-a szerint módosított szöveg.

28

Az 1. melléklet 15. § 9. pontja a 39/2013. (XII. 31.) BM utasítás 2. §-a szerint módosított szöveg.

29

Az 1. melléklet 15. § 12a. pontját a 39/2013. (XII. 31.) BM utasítás 2. §-a iktatta be.

30

Az 1. melléklet 15. § 13. pont 13.2. alpontja a 39/2013. (XII. 31.) BM utasítás 2. §-ával megállapított szöveg.

31

Az 1. melléklet 15. § 14. pontját a 39/2013. (XII. 31.) BM utasítás 2. §-a iktatta be.

32

Az 1. melléklet 15. § 15. pontját a 39/2013. (XII. 31.) BM utasítás 2. §-a iktatta be.

33

Az 1. melléklet 16. § c) pontja a 39/2013. (XII. 31.) BM utasítás 2. §-a szerint módosított szöveg.

34

Az 1. melléklet 16. § d) pontja a 39/2013. (XII. 31.) BM utasítás 2. §-a szerint módosított szöveg.

35

Az 1. melléklet 16. § e) pontját a 39/2013. (XII. 31.) BM utasítás 2. §-a iktatta be.

36

Az 1. melléklet 16. § f) pontját a 39/2013. (XII. 31.) BM utasítás 2. §-a iktatta be.

37

Az 1. melléklet 16. § g) pontját a 39/2013. (XII. 31.) BM utasítás 2. §-a iktatta be.

38

Az 1. melléklet 16. § h) pontját a 39/2013. (XII. 31.) BM utasítás 2. §-a iktatta be.

39

Az 1. melléklet 16/A. §-át a 39/2013. (XII. 31.) BM utasítás 2. §-a iktatta be.

40

Az 1. melléklet 17. § 16. pontja a 39/2013. (XII. 31.) BM utasítás 2. §-ával megállapított szöveg.

41

Az 1. melléklet 18. § k) pontját a 39/2013. (XII. 31.) BM utasítás 2. §-a iktatta be.

42

Az 1. melléklet 19. § i) pontja a 39/2013. (XII. 31.) BM utasítás 2. §-a szerint módosított szöveg

43

Az 1. melléklet 20/A. §-át a 39/2013. (XII. 31.) BM utasítás 2. §-a iktatta be.

44

Az 1. melléklet 22. § (1) bekezdés d) pontja a 39/2013. (XII. 31.) BM utasítás 2. §-ával megállapított szöveg.

45

Az 1. melléklet 22. § (1) bekezdés f) pontját a 39/2013. (XII. 31.) BM utasítás 2. §-a iktatta be.

46

Az 1. melléklet 23. § (7) bekezdés a) pontja a 39/2013. (XII. 31.) BM utasítás 2. §-ával megállapított szöveg.

47

Az 1. melléklet 23. § (7) bekezdés b) pontja a 39/2013. (XII. 31.) BM utasítás 2. §-ával megállapított szöveg.

48

Az 1. melléklet 23. § (7) bekezdés d) pontja a 39/2013. (XII. 31.) BM utasítás 2. §-ával megállapított szöveg.

49

Az 1. melléklet 23. § (7) bekezdés e) pontja a 39/2013. (XII. 31.) BM utasítás 2. §-ával megállapított szöveg.

50

Az 1. melléklet 23. § (7) bekezdés h) pontja a 39/2013. (XII. 31.) BM utasítás 2. §-a szerint módosított szöveg.

51

Az 1. melléklet 24. § (1) bekezdése a 39/2013. (XII. 31.) BM utasítás 2. §-a szerint módosított szöveg.

52

Az 1. melléklet 24. § (3) bekezdése a 39/2013. (XII. 31.) BM utasítás 2. §-ával megállapított szöveg.

53

Az 1. melléklet 24. § (4) bekezdés i) pontját a 39/2013. (XII. 31.) BM utasítás 2. §-a iktatta be.

54

Az 1. melléklet 25. § (1) bekezdése a 39/2013. (XII. 31.) BM utasítás 2. §-a szerint módosított szöveg.

55

Az 1. melléklet 25. § (3) bekezdése a 39/2013. (XII. 31.) BM utasítás 2. §-ával megállapított szöveg.

56

Az 1. melléklet 25. § (4) bekezdés f) pontját a 39/2013. (XII.31.) BM utasítás 2. §-a iktatta be.

57

Az 1. melléklet 25. § (4) bekezdés g) pontját a 39/2013. (XII.31.) BM utasítás 2. §-a iktatta be.

58

Az 1. melléklet 25. § (5) bekezdés m) pontját a 39/2013. (XII.31.) BM utasítás 2. §-a iktatta be.

59

Az 1. melléklet 25. § (10) bekezdését a 39/2013. (XII.31.) BM utasítás 2. §-a iktatta be.

60

Az 1. melléklet 26. § (1) bekezdés e) pontja a 39/2013. (XII.31.) BM utasítás 2. §-ával megállapított szöveg.

61

Az 1. melléklet 26. § (1) bekezdés f) pontja a 39/2013. (XII.31.) BM utasítás 2. §-ával megállapított szöveg.

62

Az 1. melléklet 26. § (1) bekezdés g) pontját a 39/2013. (XII.31.) BM utasítás 2. §-a iktatta be.

63

Az 1. melléklet 27. §-a a 39/2013. (XII. 31.) BM utasítás 2. §-a szerint módosított szöveg.

64

[Az 1. melléklet 28. § (1) bekezdés d) pontjában a 39/2013. (XII. 31.) BM utasítás 2. §-ával elrendelt módosítás, amely szerint az „előkészíti” szövegrész helyébe az „elkészíti” szöveg lép, nem vezethető át.]

65

Az 1. melléklet 28. § (3) bekezdése a 39/2013. (XII. 31.) BM utasítás 2. §-a szerint módosított szöveg.

66

Az 1. melléklet 29. § (2) bekezdés b) pontja a 39/2013. (XII. 31.) BM utasítás 2. §-a szerint módosított szöveg.

67

Az 1. melléklet 29. § (2) bekezdés d) pontja a 39/2013. (XII. 31.) BM utasítás 2. §-a szerint módosított szöveg.

68

Az 1. melléklet 12a. alcímet (29/A. §) a 39/2013. (XII. 31.) BM utasítás 2. §-a iktatta be.

69

Az 1. melléklet 30. § (2) bekezdése a 39/2013. (XII. 31.) BM utasítás 2. §-a szerint módosított szöveg.

70

Az 1. melléklet 32. §-a a 39/2013. (XII. 31.) BM utasítás 2. §-a szerint módosított szöveg.

71

Az 1. melléklet 36. § f) pontját a 39/2013. (XII. 31.) BM utasítás 2. §-a iktatta be.

72

[Az 1. melléklet 40. §-ában a 39/2013. (XII. 31.) BM utasítás 2. §-ával elrendelt módosítás, amely szerint „a belső ellenőrzés osztályvezető” helyébe „az Ellenőrzés Önálló Osztály vezetője” szöveg lép, nem vezethető át.]

73

Az 1. melléklet 46. § (5) bekezdése a 39/2013. (XII. 31.) BM utasítás 2. §-a szerint módosított szöveg.

74

Az 1. melléklet 47. § (1) bekezdése a 39/2013. (XII. 31.) BM utasítás 2. §-a szerint módosított szöveg.

75

Az 1. melléklet 50. § (1) bekezdése a 39/2013. (XII. 31.) BM utasítás 2. §-a szerint módosított szöveg.

76

Az 1. melléklet 50. § (2) bekezdése a 39/2013. (XII. 31.) BM utasítás 2. §-a szerint módosított szöveg.

77

Az 1. melléklet 50. § (3) bekezdését a 39/2013. (XII. 31.) BM utasítás 2. §-a iktatta be.

78

Az 1. melléklet 50. § (4) bekezdését a 39/2013. (XII. 31.) BM utasítás 2. §-a iktatta be.

79

Az 1. melléklet 50. § (5) bekezdését a 39/2013. (XII. 31.) BM utasítás 2. §-a iktatta be.

80

Az 1. melléklet 51. § (2) bekezdése a 39/2013. (XII. 31.) BM utasítás 2. §-a szerint módosított szöveg.

81

Az 1. melléklet 54. § b) pontja a 39/2013. (XII. 31.) BM utasítás 2. §-a szerint módosított szöveg.

82

Az 1. melléklet 60. § (2) bekezdés a) pontja a 39/2013. (XII. 31.) BM utasítás 2. §-ával megállapított szöveg.

83

Az 1. melléklet 60. § (2) bekezdése a 39/2013. (XII. 31.) BM utasítás 2. §-a szerint módosított szöveg.

84

Az 1. melléklet 2. függeléke a 39/2013. (XII. 31.) BM utasítás 2. §-ával megállapított szöveg.

85

Az 1. melléklet 3. függelékét a 39/2013. (XII. 31.) BM utasítás 2. §-a iktatta be.

86

A 2. mellékletet a 39/2013. (XII. 31.) BM utasítás 3. §-a iktatta be.

  • Másolás a vágólapra
  • Nyomtatás
  • Hatályos
  • Már nem hatályos
  • Még nem hatályos
  • Módosulni fog
  • Időállapotok
  • Adott napon hatályos
  • Közlönyállapot
  • Indokolás
Jelmagyarázat Lap tetejére