• Tartalom

5/2012. (III. 22.) VM utasítás

5/2012. (III. 22.) VM utasítás

a Mezőgazdasági és Vidékfejlesztési Hivatal Szervezeti és Működési Szabályzatának kiadásáról1

2012.03.24.

A központi államigazgatási szervekről, valamint a Kormány tagjai és az államtitkárok jogállásáról szóló 2010. évi XLIII. törvény 73. §-ának (1) bekezdésében foglalt jogkörömben eljárva a következő utasítást adom ki:

1. § (1) A Mezőgazdasági és Vidékfejlesztési Hivatal és Központi Szervének szervezetét és működésének rendjét meghatározó Szervezeti és Működési Szabályzatot, jelen utasítás 1. mellékleteként kiadom.

(2) A Mezőgazdasági és Vidékfejlesztési Hivatal kirendeltségeinek szervezetét és működésének rendjét meghatározó Szervezeti és Működési Szabályzatot jelen utasítás 2. mellékleteként kiadom.

(3) A Mezőgazdasági és Vidékfejlesztési Hivatal Intervenciós Intézkedések Igazgatósága szervezetét és működésének rendjét meghatározó Szervezeti és Működési Szabályzatot jelen utasítás 3. mellékleteként kiadom.

(4) A Mezőgazdasági és Vidékfejlesztési Hivatal Közvetlen Támogatások Igazgatósága szervezetét és működésének rendjét meghatározó Szervezeti és Működési Szabályzatot jelen utasítás 4. mellékleteként kiadom.

(5) A Mezőgazdasági és Vidékfejlesztési Hivatal Pénzügyi Igazgatósága szervezetét és működésének rendjét meghatározó Szervezeti és Működési Szabályzatot jelen utasítás 5. mellékleteként kiadom.

(6) A Mezőgazdasági és Vidékfejlesztési Hivatal Piaci Támogatások és Külkereskedelmi Intézkedések Igazgatósága szervezetét és működésének rendjét meghatározó Szervezeti és Működési Szabályzatot jelen utasítás 6. mellékleteként kiadom.

(7) A Mezőgazdasági és Vidékfejlesztési Hivatal Területi Igazgatósága szervezetét és működésének rendjét meghatározó Szervezeti és Működési Szabályzatot jelen utasítás 7. mellékleteként kiadom.

(8) A Mezőgazdasági és Vidékfejlesztési Hivatal Vidékfejlesztési Támogatások Igazgatósága szervezetét és működésének rendjét meghatározó Szervezeti és Működési Szabályzatot jelen utasítás 8. mellékleteként kiadom.

2. §2 Jelen utasítás a közzétételét követő napon lép hatályba,

1. melléklet az 5/2012. (III. 22.) VM utasításhoz


A Mezőgazdasági És Vidékfejlesztési Hivatal és Központi Szervének Szervezeti és Működési Szabályzata

A Mezőgazdasági és Vidékfejlesztési Hivatalról szóló 256/2007. (X. 4.) Korm. rendeletben meghatározott feladatok ellátása érdekében – az államháztartásról szóló 2011. évi CXCV. törvényben, az államháztartásról szóló törvény végrehajtásáról szóló 368/2011. (XII. 31.) Korm. rendeletben, továbbá a Mezőgazdasági és Vidékfejlesztési Hivatal XX/1130/14/2010. számú alapító okiratában foglaltakra figyelemmel – a Mezőgazdasági és Vidékfejlesztési Hivatal és Központi Szervének szervezeti és működési rendjére vonatkozóan a következő Szervezeti és Működési Szabályzatot adom ki.

ELSŐ RÉSZ
A MEZŐGAZDASÁGI ÉS VIDÉKFEJLESZTÉSI HIVATAL JOGÁLLÁSA, ADATAI ÉS FELADATAI

A Hivatal jogállása

1. § (1) A Mezőgazdasági és Vidékfejlesztési Hivatal (a továbbiakban: Hivatal) a vidékfejlesztési miniszter (a továbbiakban: miniszter) irányítása alatt álló, önálló jogi személyiséggel rendelkező, országos hatáskörű központi hivatal. A Hivatal önállóan működő és gazdálkodó, az előirányzatai felett teljes jogkörrel rendelkező központi költségvetési szerv.
(2) A Hivatal a Vidékfejlesztési Minisztérium (a továbbiakban: minisztérium) költségvetési fejezetén belül önálló címként szerepel.
(3) A Hivatal feladatairól, hatásköréről, szervezetéről és működéséről a Mezőgazdasági és Vidékfejlesztési Hivatalról szóló 256/2007. (X. 4.) Korm. rendelet rendelkezik.
(4) A Hivatal feladatait a jogszabályok, valamint a minisztériummal, mint az Agrár- és Vidékfejlesztési Operatív Program (a továbbiakban: AVOP) Irányító Hatósággal kötött megállapodás alapján látja el.
(5) A Hivatal a SAPARD Hivatal és az Agrárintervenciós Központ általános jogutódja.

A Hivatal adatai

2. § (1) A Hivatal székhelye: 1095 Budapest, Soroksári út 22–24.
A Hivatal levelezési címe: 1385 Budapest 62., Pf.: 867.
(2) A Hivatal alapító okiratának kelte és száma: 2003. június 25., 20289/1/2003.
A Hivatal alapító okirata módosításainak kelte és (száma):
a) 2005. november 29.
b) 2006. március 13., 3075/2/2006
c) 2008. május 8., 10284/2/2008
d) 2009. június 25., 31502/2009
e) 2010. november 25. XX/1130/14/2010
(3) A Hivatal irányító szerve: a Vidékfejlesztési Minisztérium.
A Hivatal szakmai irányító hatósága a minisztérium mindenkori hatályos Szervezeti és Működési Szabályzata szerint a minisztérium kijelölt szervezeti egysége.
(4) A Hivatal a működését 2003. július 1-jén kezdte meg, működése határozatlan időtartamú.
(5) A Hivatal államháztartási szakágazat szerinti besorolása: 841104 Területi általános igazgatási szervek tevékenysége.
(6) Alaptevékenységek besorolása az államháztartási szakfeladatrend szerint: 841122 (Központi általános végrehajtó igazgatási tevékenység).
(7) A Hivatal vállalkozási tevékenységet nem végez.
(8) A Hivatal adóazonosító száma: 15329547-2-43
(9) A Hivatal – törzskönyvi nyilvántartásba vételét igazoló – PIR azonosító száma: 329541-0-00
(10) A Hivatal KSH jelzőszáma: 15329547 8411 312 01
(11) A Hivatal bankszámlájának vezetője: Magyar Államkincstár Fővárosi Területi Igazgatósága
(12) A Hivatal előirányzat-felhasználási keretszámlája:
Magyar Államkincstár 10032000-00281629-00000000
(13) A Hivatal Gazdasági Főosztály, valamint a Pénzügyi Igazgatóság által kezelt bankszámlái részletesen a Hivatal Pénzkezelési Szabályzatában kerülnek feltüntetésre.
(14) A Hivatal részére engedélyezett létszám: 1152 fő.

A Hivatal feladatai

3. § (1) A Hivatal ellátja az egyes közösségi termékpálya-rendtartások szabályozási eszközeinek működtetésével kapcsolatos feladatokat.
(2) A Hivatal a Mezőgazdasági és Vidékfejlesztési Hivatalról szóló 256/2007. (X. 4.) Korm. rendelet alapján ellátja:
a) az Európai Unió (a továbbiakban: EU) belpiaci támogatásainak kezelésével;
b) a mezőgazdasági termékek exportengedélyezési és export-visszatérítési rendszerének kezelésével;
c) az intervenciós rendszer működésével;
d) a közvetlen kifizetések kezelésével és ehhez kapcsolódóan az Integrált Igazgatási és Ellenőrzési Rendszer (a továbbiakban: IIER) működtetésével és annak továbbfejlesztésével;
e) a Piaci Információs Rendszer működtetésével; valamint
f) a vidékfejlesztési, valamint kísérő intézkedések bonyolításával összefüggő feladatokat.
(3) A Hivatal ellátja a mezőgazdasági és vidékfejlesztési támogatások és egyéb intézkedések tekintetében a kifizető ügynökségi, valamint egyéb jogcímek végrehajtásával, és fejlesztéssel összefüggő feladatokat. A Hivatal folyamatosan biztosítja a jogszabályokban meghatározott akkreditációs kritériumok teljesülését, különös tekintettel az akkreditációs folyamatok betartására.
(4) A Hivatal ellátja az Európai Halászati Alapból (a továbbiakban: EHA) folyósított támogatások végrehajtásával összefüggő feladatokat az EHA Irányító Hatóság megbízása alapján.
(5) A Hivatal működteti:
a) az egységes mezőgazdasági ügyfél-nyilvántartási rendszert;
b) az intézkedések kezelésére szolgáló nyilvántartási és ellenőrzési rendszereket;
c) a földterület azonosítási rendszert;
d) a szőlőültetvények országos térinformatikai nyilvántartását;
e) az intervenciós raktárregisztert;
f) a mezőgazdasági, halászati, valamint mezőgazdasági célú általános csekély összegű („de minimis”) támogatások nyilvántartási rendszerét;
g) a tejkvóta-nyilvántartási rendszert;
h) a monitoring adat-nyilvántartási rendszert.
(6) A Hivatal az Európai Mezőgazdasági Orientációs és Garancia Alap Orientációs Részlege tekintetében – az Agrár- és Vidékfejlesztési Operatív Program végrehajtásában közreműködő szervezetként eljáró Mezőgazdasági és Vidékfejlesztési Hivatal által végzett feladatokról szóló 110/2004. (VI. 21.) FVM rendelet (a továbbiakban: 110/2004. (VI. 21.) FVM rendelet), illetve a minisztériummal, mint AVOP Irányító Hatósággal kötött megállapodás alapján – ellátja a vidékfejlesztési intézkedések lebonyolításával összefüggő feladatokat.
(7) A Hivatal ellátja a Halászati Orientációs Pénzügyi Eszközből (a továbbiakban: HOPE) folyósított támogatások végrehajtásával összefüggő feladatokat a 110/2004. (VI. 21.) FVM rendelet, illetve az AVOP Irányító Hatóság megbízása alapján.
(8) A Hivatal ellátja a SAPARD előcsatlakozási program teljesítésének szervezésével, valamint a SAPARD támogatási rendszer működtetésével összefüggő végrehajtó és kifizető feladatokat. A Hivatal folyamatosan biztosítja a jogszabályokban meghatározott SAPARD akkreditációs kritériumok teljesülését, különös tekintettel az akkreditációs folyamatok betartására.
(9) A Hivatal ellátja a jogszabályban meghatározott körben és módon az egyes nemzeti támogatások igénybevételével és végrehajtásával összefüggő feladatokat.
(10) A Hivatal feladatkörébe tartozik az IIER működtetése és annak továbbfejlesztése, ezen belül a Hivatal működteti különösen
a) az egységes mezőgazdasági ügyfél-nyilvántartási rendszert,
b) a Mezőgazdasági Parcella Azonosító Rendszert (MePAR), amely az EMGA területalapú kifizetések kizárólagos hivatkozási alapja,
c) az EMGA-ból és EMVA-ból finanszírozott támogatások igazgatási és ellenőrzési rendszerét.

MÁSODIK RÉSZ
A HIVATAL SZERVEZETE

4. § (1) A Hivatalt az elnök vezeti. Az elnököt határozatlan időtartamra a miniszter nevezi ki, és menti fel. Az elnök felett a munkáltatói jogokat a miniszter gyakorolja.
(2) A Hivatalban az elnök munkáját két elnökhelyettes segíti, akik közül az egyik a Hivatal elnökének általános helyettese. Az általános elnökhelyettes hatáskörének gyakorlásáért az elnöknek, illetőleg a miniszternek, míg a másik elnökhelyettes hatáskörének gyakorlásáért az elnöknek tartozik felelősséggel.
(3) A Hivatal gazdasági vezetőjét, az elnökhelyetteseket és a belső ellenőrzés vezetőjét – a Hivatal elnökének javaslata alapján – a miniszter nevezi ki, és menti fel. A kinevezés határozatlan időtartamra szól. Az elnökhelyettesek, a belső ellenőrzési vezető és a gazdasági vezető felett a munkáltatói jogokat – a kinevezés, a felmentés, továbbá a gazdasági vezető esetében a díjazás, valamint a belső ellenőrzési vezető esetében az áthelyezés kivételével – az elnök gyakorolja.
(4) A Hivatal feladatait a központi szerve, (a továbbiakban: Központi Szerv), a hatósági jogkörben első fokon eljáró igazgatóságok, valamint az önálló jogi személyiséggel nem rendelkező területi szervei útján látja el. A Hivatal területi szervei a megyei kirendeltségek, valamint a „Fővárosi és Pest Megyei Kirendeltség” (a továbbiakban együtt: Kirendeltségek).
(5) A Központi Szerv főosztályokból áll. A főosztályok élén főosztályvezetői besorolású vezetők (főosztályvezetők) állnak. A főosztályokon a főosztályvezető általános helyettesítésére egy, osztályt nem vezető főosztályvezető-helyettes működhet. A főosztályokon belül osztályok működnek. Az osztályokat főosztályvezető-helyettes vagy osztályvezető vezeti.
(6) Az igazgatóságok osztályokból állnak. Az igazgatóságok élén főosztályvezetői besorolású vezetők (igazgatók) állnak. Az igazgatóságokon az igazgató általános helyettesítésére egy, osztályt nem vezető főosztályvezető-helyettes működhet. Az igazgatóságokon belül osztályok működnek. Az osztályokat főosztályvezető-helyettes vagy osztályvezető vezeti.
(7) A Hivatal feladat- és hatáskörében eljáró vezetők, ügyintézők és ügykezelők közszolgálati jogviszony keretében végzik a munkájukat, jogállásukra a közszolgálati tisztviselőkről szóló 2011. évi CXCIX. törvény (a továbbiakban: Kttv.) rendelkezéseit kell alkalmazni. A munkavállalók munkaviszonyára a Munka Törvénykönyvéről szóló 1992. évi XXII. törvény (a továbbiakban: Mt.) rendelkezései az irányadóak.
A vezetők

A Hivatal elnöke

5. § (1) Az elnök a miniszter irányítása alatt, a jogszabályoknak és az akkreditációs feltételeknek megfelelően vezeti a Hivatalt. Az elnök a jogszabályban előírt feladat- és hatáskörében önállóan jár el és tevékenységéért a miniszternek felelős. Az elnök az AVOP végrehajtása során az AVOP Irányító Hatóság vezetőjének irányítása alatt és utasításával jár el. Az elnök államtitkári juttatásra jogosult kormánytisztviselő.
(2) A Hivatal elnöke szükség szerint, de évente legalább egy alkalommal köteles beszámolni a miniszternek a Hivatal tevékenységének ellátásáról, illetve működéséről.
(3) Az elnök feladatai:
a) elkészíti, illetve elkészítteti és a miniszterhez jóváhagyásra, benyújtja a Hivatal központi szervének, igazgatóságainak, valamint a Kirendeltségek Szervezeti és Működési Szabályzatát;
b) kialakítja, vezeti és ellenőrzi a Hivatal szervezetét, biztosítja a működés feltételeit, elemzi a feladatok végrehajtásával kapcsolatos szakmai, gazdasági információkat;
c) kialakítja a Hivatal belső munkarendjét és külső kapcsolatrendszerét;
d) irányítja, a hatósági jogkörben eljáró igazgatóság esetében felügyeli a Hivatal szervezeti egységeinek vezetőit és elsősorban a vezetőkön keresztül a Hivatal valamennyi foglalkoztatottját;
e) elkészítteti és a miniszternek jóváhagyásra benyújtja a Hivatal éves költségvetési tervét és az éves költségvetési beszámolóját;
f) elkészítteti és a miniszternek jóváhagyásra benyújtja a Hivatal munkatervét. A Hivatal munkatervét a központi szerv és az igazgatóságok munkatervei alkotják;
g) biztosítja az együttműködést a Hivatal tevékenységi körében a minisztériummal és annak szervezeti egységeivel, a Magyar Államkincstárral, a Nemzeti Alappal, az Igazoló Szervvel, az AVOP Irányító Hatósággal, a minisztériumokkal, az európai uniós szervekkel és az ellenőrző szervekkel, az átruházott feladatokat ellátó és együttműködő szervekkel és más szakigazgatási intézményekkel, szervekkel;
h) gondoskodik a belső ellenőrzés rendjének kialakításáról és működtetéséről, az ehhez szükséges források biztosításáról;
i) jóváhagyja a belső ellenőrzési vezető által készített, kockázatelemzéssel alátámasztott, stratégiai és éves ellenőrzési terveket, valamint a belső ellenőrzési éves képzési tervet;
j) jóváhagyja a belső ellenőrzés működési kézikönyvét;
k) elkészítteti és a belső ellenőrzési vezető rendelkezésére bocsátja a költségvetési szerv intézményi gazdálkodásának végrehajtási, pénzügyi lebonyolítási és ellenőrzési folyamatainak leírását tartalmazó ellenőrzési nyomvonalát (audit trail);
l) a Hivatal minőségirányítási rendszerének működtetése és eredményességének folyamatos fejlesztése;
m) a Hivatal valamennyi foglalkoztatottja tekintetében – kivéve az elnökhelyettesek, a belső ellenőrzési vezető, valamint a gazdasági vezető kinevezését és felmentését, továbbá a gazdasági vezető esetében a díjazását, valamint a belső ellenőrzési vezető áthelyezését – gyakorolja a munkáltatói jogkört, javaslatot tesz kitüntetésekre, jóváhagyja a képzési tervet azzal, hogy a munkáltatói jogkör gyakorlásának jogát – külön elnöki utasításban – más vezető beosztású személyre átruházhatja;
n) információt nyújt a Hivatal tevékenységéről.
(4) Az elnök felelős:
a) a Hivatal nemzeti és közösségi jogszabályokban meghatározott feladatainak ellátása során a szakmaiság, a törvényesség és a hatékonyság, valamint az akkreditációs feltételeknek való megfelelés biztosításért;
b) a Hivatal gazdálkodásában a törvényesség, a szakmai hatékonyság és a gazdaságosság követelményeinek érvényesítéséért;
c) a tervezési, beszámolási, információ szolgáltatási kötelezettségek teljesítéséért, azok valódiságáért és teljességéért;
d) a gazdasági lehetőségek és kötelezettségek összhangjáért;
e) a jogszabály által előírt belső szabályzatok kiadásáért;
f) az átruházott feladatok, illetőleg az együttműködő szervek által az együttműködés keretében végzendő feladatok ellátása érdekében kötendő megállapodások megkötéséért, illetve végrehajtásuk vonatkozásában a jogszabályi rendelkezések betartásáért;
g) a Hivatal katasztrófa-, biztonsági-, tűz-, polgári- és munkavédelmi előírások betartatásáért;
h) az éves ellenőrzési jelentés elkészíttetéséért;
i) a belső ellenőrök funkcionális (feladatköri és szervezeti) függetlenségének biztosításáért és ezt a felelősséget másra nem ruházhatja át;
j) a folyamatba épített, előzetes, utólagos és vezetői ellenőrzési rendszer létrehozásáért, működtetéséért és fejlesztéséért.
(5) Az elnök hatáskörében:
a) gyakorolja – az elsőfokú hatósági jogkör kivételével – a jogszabályok alapján a Hivatalt megillető jogköröket;
b) gyakorolja a kiadmányozási jogkört;
c) jóváhagyja az igazgatóságok, a főosztályok és a Kirendeltségek ügyrendjét;
d) intézkedik annak érdekében, hogy a Hivatalban a jogszabályoknak és a miniszter utasításainak megfelelő gyakorlat kerüljön kialakításra, és e követelményeket érvényesíti a működtetésben;
e) jóváhagyja a Végrehajtási Kézikönyveket;
f) kiadja a Hivatal tevékenységét szabályozó elnöki utasításokat és körleveleket (a továbbiakban együtt: belső szabályzatok);
g) képviseli a Hivatalt, így különösen a minisztérium és a külső szervek előtt, valamint a sajtókapcsolatokban;
h) rendelkezik az államháztartásról szóló 2011. évi CXCV. törvény rendelkezéseinek és a kincstári rendnek megfelelően – írásbeli megbízása alapján megbízottja útján is – a Hivatal bankszámlái és a SAPARD lebonyolítási számla felett;
i) kötelezettségeket vállalhat és hajthat végre a Hivatal működési és felhalmozási előirányzatai terhére a jóváhagyott költségvetésen belül;
j) a Kttv., az Mt. előírásai és a Hivatal jóváhagyott költségvetése alapján megállapítja a kormánytisztviselők, az ügykezelők és a munkavállalók jutalmazásának mértékét, gyakoriságát;
k) meghatározza a Hivatal – teljesítménykövetelmények alapjául szolgáló – kiemelt céljait, valamint a közvetlen irányítása alá tartozó vezetők és kormánytisztviselők tekintetében megállapítja a teljesítménykövetelményeket és értékeli a teljesítményeket;
l) egységes közszolgálati, valamint közszolgálati adatvédelmi szabályzatot alkot a Kttv. által a hivatali szervezet vezetőjének általános szabályozási hatáskörébe utalt tárgykörökről;
m) a Hivatal bármely kormánytisztviselőjét egyedi feladatok ellátásával bízhatja meg, melyről a kormánytisztviselő tájékoztatja felettesét;
n) ellát minden olyan további feladatot, amelyet jogszabály vagy a miniszter a feladatkörébe utal;
o) irányítja az elnökhelyettesek, a főosztályok és az igazgatóságok nem hatósági jogkörben végzett tevékenységét.

A Hivatal elnökhelyettesei

6. § (1) Az elnökhelyettesek a jogszabályoknak és a szakmai követelményeknek megfelelően irányítják, illetve felügyelik az elnök feladat- és hatáskörének a Hivatal Szervezeti és Működési Szabályzatában meghatározott része tekintetében a szakmai munkát, valamint döntenek a hatáskörükbe utalt ügyekben.
(2) A Hivatalban működő két elnökhelyettes közül az általános elnökhelyettes az elnököt – akadályoztatása esetén – általános jogkörrel helyettesíti azon intézkedések kivételével, amelyeket az elnök kizárólagos hatáskörében tart fenn. Az általános elnökhelyettes akadályoztatása esetén az elnököt a másik elnökhelyettes, vagy más, az elnök által kijelölt, a Hivatal állományába tartozó, állásfoglalásra jogosult, vezetői megbízatással rendelkező személy helyettesíti. A Hivatal másik elnökhelyettesét az általa kijelölt, az irányítása alá tartozó főosztályvezető besorolású vezető helyettesíti.
(3) Az (1) bekezdésben meghatározottakon túlmenően az elnökhelyettesek ellátják azokat a feladatokat, amelyekkel az elnök megbízza őket.
(4) Az elnökhelyettesek a közvetlenül irányításuk, illetve felügyeletük alá tartozó szervezeti egységek feladatainak teljesítéséről és az elnök által rájuk bízott feladat teljesítéséről rendszeresen, az elnök helyettesítése körében alkalmazott eljárásról az elnök akadályoztatásának megszűnését követően haladéktalanul beszámolnak az elnöknek.
(5) Az elnökhelyettesek meghatározzák a közvetlen irányításuk, illetve felügyeletük alá tartozó szervezeti egységek munkáját, ellenőrzik, illetve felügyelik – szükség szerint közvetlenül, személyesen – ennek teljesítését.
(6) Az elnökhelyettesek felelősek a közvetlen irányításuk, illetve felügyeletük alá tartozó szervezeti egységek feladatának elvégzéséért.
(7) Az elnökhelyettesek a jelen Szervezeti és Működési Szabályzatban és a közvetlen irányításuk, illetve felügyeletük alá tartozó szervezeti egységekre vonatkozó ügyrendben foglaltak szerint gyakorolják kiadmányozási jogkörüket, melynek gyakorlását beosztottjaikra átruházhatják, ez utóbbi azonban nem érinti a közvetlen irányításuk, illetve felügyeletük alá tartozó szervezeti egységek munkájáért való felelősségüket.
(8) Az elnökhelyettesek gyakorolják az irányításuk, illetve felügyeletük alá tartozó szervezeti egységek vezetői, illetve a közvetlen irányításuk alá tartozó kormánytisztviselők vonatkozásában az utasítási és ellenőrzési, illetve felügyeleti jogot.
(9) Az elnökhelyettesek a közvetlen irányításuk, illetve felügyeletük alá tartozó vezetők és kormánytisztviselők tekintetében megállapítják a munkateljesítmény értékeléséhez szükséges teljesítménykövetelményeket és értékelik a teljesítményeket.
(10) Az elnökhelyettesek jóváhagyják, illetve felülbírálják a közvetlen irányításuk, illetve felügyeletük alá tartozó szervezeti egységek vezetői és a szervezeti egységek vezetői által felügyelt osztályvezetők munkakörére, munkaköri leírására tett javaslatokat.
(11) Az elnökhelyettesek jóváhagyják, illetve felülvizsgálják a közvetlen irányításuk, illetve felügyeletük alá tartozó szervezeti egységek feladatkörére vonatkozó jogi szabályozás kezdeményezését.
(12) Az elnökhelyettesek ellenőrzik, hogy a jogszabályok, a közjogi szervezetszabályozó eszközök és a belső szabályzatok az általuk felügyelt szervezeti egységek munkájában érvényesüljenek.
(13) Az elnökhelyettesek beszámoltatják a közvetlen irányításuk, illetve felügyeletük alá tartozó szervezeti egységek vezetőit, illetve kormánytisztviselőit és munkavállalóit a szervezeti egységnél végzett munkákról, gondoskodnak a hivatali fegyelem megtartásáról.
(14) Az elnökhelyettesek értekezleteket hívnak össze az irányításuk, illetve felügyeletük alá tartozó tevékenységi körben felmerült fontosabb feladatok megoldásához szükséges szakmai vélemények, javaslatok megismerése, illetve az irányított, illetve felügyelt szervezeti egységek munkájának szervezése céljából.
(15) Az elnökhelyettesek szükség szerint egyedi feladatok ellátásával bízzák meg a közvetlen irányításuk, illetve felügyeletük alá tartozó szervezeti egység bármely kormánytisztviselőjét, melyről a kormánytisztviselő tájékoztatja közvetlen felettesét.
(16) Az elnökhelyettesek – a közvetlen irányításuk, illetve felügyeletük alá tartozó szervezeti egység vezetőjének javaslatára is figyelemmel – javaslatot tesznek az elnöknek a kormánytisztviselők, ügykezelők és a munkavállalók kitüntetésére, jutalmazására, segítik a felügyelt részlegek kormánytisztviselőinek szakmai fejlődését.
(17) Az elnökhelyettesek feladatkörébe tartozó ügyintézés keretében – kivéve, ha az adott ügyben, illetve eljárásban az elnök jár el –, valamint az elnök által átruházott hatáskörükben jogosultak a Hivatal képviseletére.

A főosztályvezető és az igazgató

7. § (1) A főosztályvezető és az igazgató önállóan vezeti a rábízott főosztályt (igazgatóságot), amely során felelős az általa vezetett szervezeti egység feladatainak elvégzéséért.
(2) A főosztályvezető és az igazgató az elnök felhatalmazása alapján a főosztály (igazgatóság) ügyrendjének megfelelően dönt azokban az ügyekben, amelyek előkészítése a felügyelt osztályok feladatkörébe tartozik.
(3) A főosztályvezető és az igazgató a jelen Szervezeti és Működési Szabályzatban és a főosztály/igazgatóság ügyrendjében foglaltak szerint gyakorolja kiadmányozási jogkörét, amelynek gyakorlását beosztottjaira átruházhatja, ez utóbbi azonban nem érinti a főosztály (igazgatóság) munkájáért való felelősségét.
(4) A főosztályvezető és az igazgató az általa vezetett szervezeti egység feladatait érintő kimutatások és egyéb adatok felhasználásával és elemzésével segíti és előkészíti az elnöki és felsőbb döntések meghozatalát, a döntéseket végrehajtja és azok végrehajtásáról tájékoztatást ad.
(5) A főosztályvezető és az igazgató felügyeli az irányítása alá tartozó szervezeti egységek által kidolgozott eljárási és fejlesztési elképzelések, programok, koncepciók megvalósítását.
(6) A főosztályvezető és az igazgató gyakorolja az irányítása alá tartozó szervezeti egységek vezetői, illetve a közvetlen irányítása alá tartozó kormánytisztviselők vonatkozásában az utasítási és ellenőrzési jogot. E munkatársai vonatkozásában a szabadság kiadása, illetve a magáncélú eltávozás esetén gyakorolja a munkáltatói jogokat.
(7) A főosztályvezető és az igazgató jóváhagyja, illetve felülbírálja az irányítása alá tartozó osztályvezetők által a felügyelt osztályokon dolgozók munkakörére, munkaköri leírására tett javaslatokat.
(8) A főosztályvezető és az igazgató jóváhagyja a felügyelt osztályok feladatkörére vonatkozó jogi szabályozás módosításának kezdeményezésére vonatkozó javaslatot.
(9) A főosztályvezető és az igazgató ellenőrzi, hogy a jogszabályok, a közjogi szervezetszabályozó eszközök és a belső szabályzatok az általa felügyelt szervezeti egységek munkájában érvényesüljenek.
(10) A főosztályvezető és az igazgató felülvizsgálja a felügyelt osztályok által készített tervezeteket, valamint jóváhagyja a felügyelt osztályok által készített végrehajtási eljárásrendeket.
(11) A főosztályvezető és az igazgató figyelemmel kíséri és szervezi a felügyelt osztályok munkatervi és egyéb feladatainak végrehajtását.
(12) A főosztályvezető és az igazgató beszámoltatja a felügyelt osztályok vezetőit, kormánytisztviselőit és munkavállalóit a szervezeti egységnél végzett munkákról, gondoskodik a hivatali fegyelem megtartásáról.
(13) A főosztályvezető és az igazgató értekezleteket hív össze az irányítása alá tartozó tevékenységi körben felmerült fontosabb feladatok megoldásához szükséges szakmai vélemények, javaslatok megismerése, illetve a felügyelt szervezeti egységek munkájának irányítása céljából.
(14) A főosztályvezető és az igazgató szükség szerint egyedi feladatok ellátásával bízza meg a felügyelt szervezeti egységek bármely kormánytisztviselőjét, amelyről a kormánytisztviselő tájékoztatja közvetlen felettesét.
(15) A főosztályvezető és az igazgató – a felügyelt osztályok vezetőinek javaslataira is figyelemmel – javaslatot tesz az elnöknek a főosztályon/igazgatóságon dolgozó kormánytisztviselők, ügykezelők és egyéb munkavállalók illetmény-eltérítésére, kitüntetésére, illetve jutalmazására, segíti munkatársainak szakmai fejlődését. A közvetlen irányítása alá tartozó kormánytisztviselők tekintetében teljesítményértékelést végez.
(16) A főosztályvezető és az igazgató más szervezeti egység vezetője feladatkörét érintő intézkedést csak az érintett szervezeti egység vezetőjének egyetértésével tehet, illetve jogosult az elnök elé terjeszteni azokat az ügyeket, amelyekben az érintett vezetők véleményének egyeztetése nem vezetett eredményre.
(17) A főosztályvezető és az igazgató biztosítja a főosztály (igazgatóság) együttműködését a Hivatal más szervezeti egységeivel. A főosztályvezető és az igazgató, vagy az általuk kijelölt személy felelős a Szervezési és Koordinációs Főosztály részére történő adatszolgáltatásáért.
(18) A főosztályvezető és az igazgatóság feladatkörébe tartozó ügyintézés keretében, valamint az elnök által átruházott hatáskörben a főosztályvezető (igazgató) jogosult a Hivatal képviseletére, és kötelezettsége áll fenn a Hivatal működésében érintett külső szervekkel való együttműködés tekintetében.
(19) A főosztályvezető és az igazgató az irányítása alá tartozó szervezeti egységek tevékenységéről a felettes vezetőjét rendszeresen tájékoztatja.
(20) A főosztályvezető és az igazgató felelős az irányítása alá tartozó szervezeti egység feladatköréhez kapcsolódó kockázatkezelési rendszer működtetéséért.
(21) Az igazgató részt vesz az irányítása alá tartozó szervezeti egység feladatkörébe tartozó, az EMGA-ból, az EMVA-ból, valamint az EHA-ból, vagy a nemzeti költségvetésből finanszírozott, illetve kifizetéssel nem járó intézkedések végrehajtásához kapcsolódó fejlesztési feladatok ellátásában.
(22) Az igazgató ellátja az irányítása alá tartozó szervezeti egység feladatkörébe tartozó panaszügyek kezelését.
(23) A főosztályi és az igazgatósági szervezetben szervezeti egység vezetése nélküli főosztályvezető-helyettes működhet, aki támogatja a főosztályvezető, vagy az igazgató munkáját és elvégzi a helyettesítésével járó feladatokat is.

A kirendeltség-vezető

8. § (1) A kirendeltség élén kirendeltség-vezető áll.
(2) A kirendeltség-vezető felelős a Kirendeltség feladatainak elvégzéséért.
(3) A kirendeltség-vezető a Területi Igazgatóság igazgatója irányításával, önállóan és a Területi Igazgatóság igazgatójának felelősen vezeti a rábízott Kirendeltséget, a Kirendeltség ügyrendjének és a munkaköri leírásoknak megfelelően. A kirendeltség-vezető szervezi és irányítja a felügyelt osztályok munkáját, ellenőrzi – szükség szerint közvetlenül, személyesen – ennek teljesítését.
(4) A kirendeltség-vezető a jelen Szervezeti és Működési Szabályzatban és a Kirendeltségek ügyrendjében foglaltak szerint gyakorolja kiadmányozási jogkörét, melynek gyakorlását az elnök engedélye, illetve a Végrehajtási (Működési) Kézikönyvekben leírtak alapján beosztottjaira átruházhatja, ezek azonban nem érintik a Kirendeltség munkájáért való felelősségét.
(5) A kirendeltség-vezető számviteli, statisztikai és egyéb adatok felhasználásával és elemzésével segíti és előkészíti az elnöki és felsőbb döntések meghozatalát, a döntéseket végrehajtja és azok végrehajtásáról tájékoztatást ad.
(6) A kirendeltség-vezető gyakorolja az irányítása alá tartozó osztályok vezetői, illetve a közvetlen irányítása alá tartozó kormánytisztviselők vonatkozásában az utasítási és ellenőrzési jogot. E munkatársai vonatkozásában a szabadság kiadása, illetve a magáncélú eltávozás esetén gyakorolja a munkáltatói jogokat.
(7) A kirendeltség-vezető jóváhagyja a felügyelt osztályok feladatkörére vonatkozó jogi szabályozás kezdeményezését.
(8) A kirendeltség-vezető gondoskodik arról, hogy a jogszabályok, a közjogi szervezetszabályozó eszközök és a belső szabályzatok az általa felügyelt osztályok munkájában érvényesüljenek.
(9) A kirendeltség-vezető felülvizsgálja a felügyelt osztályok által készített tervezeteket.
(10) A kirendeltség-vezető figyelemmel kíséri és szervezi a felügyelt osztályok munkatervi és egyéb feladatai végrehajtását, melyhez a szükséges feltételeket biztosítja részükre.
(11) A kirendeltség-vezető beszámoltatja a felügyelt osztályok vezetőit, illetve kormánytisztviselőit és munkavállalóit a szervezeti egységnél végzett munkákról, gondoskodik a hivatali fegyelem megtartásáról.
(12) A kirendeltség-vezető értekezleteket hív össze az irányítása alá tartozó tevékenységi körben felmerült fontosabb feladatok megoldásához szükséges szakmai vélemények, javaslatok megismerése, illetve a felügyelt osztályok munkájának irányítása céljából.
(13) A kirendeltség-vezető szükség szerint egyedi feladatok ellátásával bízza meg a felügyelt osztályok bármely kormánytisztviselőjét, melyről a kormánytisztviselő tájékoztatja közvetlen felettesét.
(14) A Kirendeltség állományába tartozó kormánytisztviselők tekintetében teljesítményértékelést végez, valamint – a felügyelt osztályok vezetőinek javaslataira is figyelemmel – javaslatot tesz a Területi Igazgatóság Igazgatójának a kormánytisztviselők, ügykezelők és a munkavállalók kitüntetésére, jutalmazására, segíti a felügyelt részlegek kormánytisztviselőinek szakmai fejlődését. A közvetlen irányítása alá tartozó kormánytisztviselők tekintetében teljesítményértékelést végez.
(15) A kirendeltség-vezető – a felügyelt osztályok vezetőinek javaslatára is figyelemmel – javaslatot tesz, a Területi Igazgatóság igazgatójával történt egyeztetés után, a Képzési Osztálynak a felügyelt szervezeti egységek kormánytisztviselőinek a feladatokhoz közvetlenül illeszkedő képzésen való részvételére, segíti a kormánytisztviselők szakmai fejlődését.
(16) A kirendeltség-vezető más szervezeti egység vezetője feladatkörét érintő intézkedést csak az érintett szervezeti egység vezetője egyetértésével tehet, illetve köteles a Területi Igazgatóság igazgatója elé terjeszteni azokat az ügyeket, amelyekben az érintett vezetők véleményének egyeztetése nem vezetett eredményre.
(17) A kirendeltség-vezető a Területi Igazgatóság igazgatója felé tett tájékoztatási kötelezettsége mellett, az osztályvezetőkön keresztül is biztosítja a szakmai kapcsolattartást a Hivatal más szervezeti egységeivel.
(18) A kirendeltség-vezető a Kirendeltség szakmai és egyéb feladatai tekintetében a Területi Igazgatóságon keresztül biztosítja a Kirendeltségek együttműködését a Hivatal más szervezeti egységeivel.
(19) A Kirendeltség feladatkörébe tartozó ügyintézés keretében – kivéve, ha az adott ügyben, illetve eljárásban a felettes vezető jár el – a kirendeltség-vezető jogosult a Hivatal képviseletére.
(20) A kirendeltség-vezető ellátja mindazokat a feladatokat, amelyekkel az elnök, illetve a Területi Igazgatóság igazgatója megbízza.
(21) A kirendeltség-vezető ellátja a Kirendeltség feladatkörébe tartozó panaszügyek kezelését.
(22) A kirendeltség-vezető tevékenységéről a Területi Igazgatóság igazgatóját folyamatosan tájékoztatja.
(23) A kirendeltség-vezető hatósági eljárás tekintetében szakmai iránymutatást nyújt az ügyintéző számára, valamint folyamatosan ellenőrzi a hatósági eljárás lefolytatásának és a határozat előkészítésének jogszerűségét.
(24) A kirendeltség-vezető javaslatot tesz a Területi Igazgatóság igazgatójának a kirendeltségi osztályok vezetőinek személyére, valamint a munkaköri leírásukba beépítendő feladatokra.
(25) A kirendeltség-vezető javaslatot tesz – a Területi Igazgatóság igazgatójával történt előzetes jóváhagyása után – a Gazdasági Főosztály vezetőjének a Kirendeltség munkáját érintő fejlesztésre, beruházásra.
(26) A kirendeltség-vezető vezetői és folyamatba épített ellenőrzési feladatokat lát el.
(27) A kirendeltség-vezető gondoskodik mindazon feladatok ellátásáról, amelyeket a Végrehajtási (Működési) Kézikönyvek, vagy végrehajtási eljárásrendek a kirendeltség vonatkozásában előírnak.
(28) A kirendeltség-vezető akadályoztatása esetén helyettesét – a kirendeltség-vezető javaslatára és az elnök jóváhagyásával – a Területi Igazgatóság igazgatója jelöli ki.

A főosztályvezető, az igazgató és a kirendeltség-vezető irányítása alá tartozó osztályvezető

9. § (1) A főosztályi és az igazgatósági szervezetben működő osztályvezető, illetve osztályt vezető főosztályvezető-helyettes a főosztályvezető és az igazgató irányításával önállóan és felelősen vezeti a rábízott osztályt a feladatkörének és a munkaköri leírásának megfelelően.
(2) Az osztályvezető:
a) szervezi, vezeti és ellenőrzi az osztály munkáját, gondoskodik arról, hogy a jogszabályok, a közjogi szervezetszabályozó eszközök, valamint a belső szabályzatok az osztály munkájában érvényesüljenek;
b) felelős az osztály feladatainak elvégzéséért;
c) meghatározza az osztály munkatervét és azt a főosztályvezető és az igazgató elé terjeszti jóváhagyásra;
d) javaslatot tesz a főosztályvezetőnek és az igazgatónak az osztály munkatársainak személyére, munkaköreire és a munkaköri leírásokra vonatkozóan;
e) megállapítja az osztály kormánytisztviselőinek, ügykezelőinek és munkavállalóinak feladatait, ellenőrzi ezek teljesítését, gondoskodik a munkatársak arányos foglalkoztatásáról, a szabadság kiadása, illetve a magáncélú eltávozás tekintetében gyakorolja a munkáltatói jogokat;
f) javaslatot tesz a főosztályvezetőnek és az igazgatónak az osztály munkáját érintő körben a Hivatalra vonatkozó jogi szabályozás kezdeményezésére, módosítására, fejlesztésre, beruházásra;
g) a hatósági eljárás tekintetében szakmai iránymutatást nyújt az ügyintéző számára, valamint gondoskodik a hatósági eljárás lefolytatásának és a határozat előkészítésének jogszerűségéről;
h) jelen Szervezeti és Működési Szabályzatban foglaltak szerint, valamint felhatalmazás alapján képviseli a Főosztályt és az Igazgatóságot, a Hivatalt;
i) figyelemmel kíséri és szervezi az osztály munkatervi és egyéb feladatainak végrehajtását, amelyhez a szükséges feltételeket biztosítja;
j) vezetői és folyamatba épített ellenőrzési feladatokat lát el;
k) biztosítja az osztály együttműködését a Hivatal más szervezeti egységeivel;
l) az osztály feladatkörében közleményeket, elnöki utasítás tervezeteket készít elő, módosítást kezdeményez, tájékoztatókat, körleveleket készít elő, illetve gondoskodik a piaci szereplők megfelelő tájékoztatásáról;
m) beszámoltatja az osztály kormánytisztviselőit és munkavállalóit a végzett munkájukról, gondoskodik a hivatali fegyelem megtartásáról;
n) az osztály állományába tartozó kormánytisztviselők tekintetében teljesítményértékelést végez, javaslatot tesz az illetmény-eltérítésre, kitüntetésre, jutalmazásra;
o) javaslatot tesz a képzésen való részvételre, kiküldetésre;
p) szükség szerint szakmai egyeztetéseket és értekezleteket tart;
q) ellátja mindazokat a feladatokat, amelyekkel felettes vezetői megbízták;
r) tevékenységéről a felettes vezetőjét folyamatosan tájékoztatja;
s) a hatáskörébe tartozó ügyekben kiadmányozásra jogosult és az elnök engedélye alapján e jogkörét beosztottjaira átruházhatja, ez azonban nem érinti az osztály munkájáért való felelősségét.

Az Elnök által adományozható címek

10. § (1) A Gazdasági Főosztály és az Informatikai Főosztály vezetőjének az elnök igazgatói címet adományozhat.
(2) Az igazgató irányítása alá tartozó főosztályvezető-helyettesi besorolású kormánytisztviselő az elnök döntése alapján jogosult az igazgató-helyettesi cím használatára.
(3) Az elnök közigazgatási tanácsadói, illetve közigazgatási főtanácsadói címet adományozhat a Kttv. 126. § (2)–(3) bekezdésben foglalt feltételekkel rendelkező kormánytisztviselőnek. A két adományozható cím együttesen nem haladhatja meg a közigazgatási szerv felsőfokú iskolai végzettségű kormánytisztviselői létszámának 20%-át.

A Hivatal szervezeti felépítése

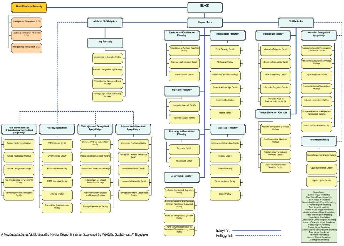
11. § A Hivatal központi szervből, hatósági jogkörben eljáró igazgatóságokból, valamint Kirendeltségekből áll.

12. § (1) A Hivatal az alábbi szervezeti egységekre tagolódik:
a) Az elnök közvetlen irányítása alá tartozó szervezeti egységek
aa) Gazdasági Főosztály
ab) Belső Ellenőrzési Főosztály
ac) Szervezési és Koordinációs Főosztály
ad) Közszolgálati Főosztály
ae) Biztonsági és Üzemeltetési Főosztály
af) Jogorvoslati Főosztály
ag) Fejlesztési Főosztály
b) Az elnökhelyettesek közvetlen irányítása, illetve felügyelete alá tartozó szervezeti egységek
ba) az általános elnökhelyettes közvetlen irányítása alá, a hatósági jogkörükben eljáró igazgatóságok esetén felügyelete alá tartozó szervezeti egységek
(i) Jogi Főosztály
(ii) Piaci Támogatások és Külkereskedelmi Intézkedések Igazgatósága
(iii) Intervenciós Intézkedések Igazgatósága
(iv) Vidékfejlesztési Támogatások Igazgatósága
(v) Pénzügyi Igazgatóság
bb) a nem általános elnökhelyettes közvetlen irányítása alá, a hatósági jogkörükben eljáró igazgatóságok esetén felügyelete alá tartozó szervezeti egységek
(i) Informatikai Főosztály
(ii) Területi Ellenőrzési Főosztály
(iii) Közvetlen Támogatások Igazgatósága
(iv) Területi Igazgatóság
c) Igazgató irányítása alá tartozó szervezeti egységek
ca) Közvetlen Támogatások Igazgatósága
– Területalapú Közvetlen Támogatások Koordinációs Osztály
– Állati Termékek Közvetlen Támogatási Osztálya
– Jogosultságkezelő Osztály
– Szerkezetátalakítási Támogatások Osztálya
– Erdészeti Támogatások Osztálya
– Környezetvédelmi és Vidékfejlesztési Támogatások Osztálya
– Kölcsönös Megfeleltetési Osztály
cb) Piaci Támogatások és Külkereskedelmi Intézkedések Igazgatósága
– Belpiaci Intézkedések Osztálya
– Külpiaci Intézkedések Osztálya
– Termelői Szervezetek Támogatási Osztálya
– Nemzeti Támogatások Osztálya
– Piaci Engedélyezési és Nyilvántartási Osztály
cc) Intervenciós Intézkedések Igazgatósága
– Intervenciós Felvásárlási Osztály
– Feldolgozott Termékek Intervenciós Osztály
– Intervenciós Tárolási Osztály
– Intervenciós Értékesítési Osztály
– Szerkezetátalakítási és Gazdálkodási Osztály
cd) Vidékfejlesztési Támogatások Igazgatósága
– SAPARD, AVOP és EMVA Leader Osztály
– Mezőgazdasági Beruházások Osztálya
– Infrastrukturális Beruházások Osztálya
– Feldolgozóipari és Halászati Beruházások Osztálya
– Közösségi Kezdeményezések Vidékfejlesztési Osztálya
– Pénzügyi Engedélyezési Osztály
ce) Területi Igazgatóság
– Ügyfélszolgálati Osztály
– Ügyfél-nyilvántartási Osztály
– Kirendeltségek Koordinációs Osztálya
– Hivatal területi szervei: a Kirendeltségek
cf) Pénzügyi Igazgatóság
– EMVA Kifizetési Osztály
– EMGA Kifizetési Osztály
– EMVA Könyvelési Osztály
– EMGA Könyvelési Osztály
– Jelentési Osztály
– Biztosíték- és Követeléskezelési Osztály
d) Főosztályvezető irányítása alá tartozó – főosztályi szervezettségű – szervezeti egységek
da) Gazdasági Főosztály
– Költségvetési és Kontrollig Osztály
– Pénzügyi Osztály
– Számviteli Osztály
– Bér- és Munkaügyi Osztály
– Ellátási Osztály
db) Informatikai Főosztály
– Informatikai Fejlesztési Osztály
– Informatikai Üzemeltetési Osztály
– Információbiztonsági Osztály
– Informatikai Szolgáltató Osztály
– Informatikai Adat- és Telekommunikációs Osztály
dc) Belső Ellenőrzési Főosztály
– Mezőgazdasági Támogatások Belső Ellenőrzési Osztály
– Vidékfejlesztési Támogatások Belső Ellenőrzési Osztály
– Gazdasági, Pénzügyi és Informatikai Belső Ellenőrzési Osztály
dd) Szervezési és Koordinációs Főosztály
– Akkreditációs és Auditokat Összefogó Osztály
– Szervezési és Információs Osztály
– Adminisztrációs Osztály
de) Közszolgálati Főosztály
– Humánpolitikai Osztály
– Képzési Osztály
– Elnöki Titkársági Osztály
– Minőségügyi Osztály
– Nemzetközi Kapcsolatok Osztálya
– Kommunikációs és Sajtó Osztály
df) Jogi Főosztály
– Jogtanácsosi és Igazgatási Osztály
– Normatív Támogatások Jogi Osztálya
– Vidékfejlesztési Támogatások Jogi Osztálya
– Pénzügyi Jogi- és Területalapú Támogatások Jogi Osztálya
dg) Területi Ellenőrzési Főosztály
– Közvetlen Támogatások Ellenőrzési Osztálya
– Piaci Támogatások Ellenőrzési Osztálya
– Vidékfejlesztési Támogatások Ellenőrzési Osztálya
– Modernizációs Támogatások Ellenőrzési Osztálya
dh) Biztonsági és Üzemeltetési Főosztály
– Biztonsági Osztály
– Üzemeltetési Osztály
di) Fejlesztési Főosztály
– Támogatási Jogcímek Osztálya
– Horizontális Ügyek Osztálya
dj) Jogorvoslati Főosztály
– Beruházási Támogatások Jogorvoslati Osztály
– Piaci Intézkedések és Állati Termékek Közvetlen Támogatása Jogorvoslati Osztály
– Közvetlen Támogatások Jogorvoslati Osztály
– Agrár-Környezetgazdálkodási és Területalapú Támogatások Jogorvoslati Osztály
(2) A Hivatal területi szervei:
– Fővárosi és Pest Megyei Kirendeltség
– Baranya Megyei Kirendeltség
– Bács-Kiskun Megyei Kirendeltség
– Békés Megyei Kirendeltség
– Borsod-Abaúj-Zemplén Megyei Kirendeltség
– Csongrád Megyei Kirendeltség
– Fejér Megyei Kirendeltség
– Győr-Moson-Sopron Megyei Kirendeltség
– Hajdú-Bihar Megyei Kirendeltség
– Heves Megyei Kirendeltség
– Jász-Nagykun-Szolnok Megyei Kirendeltség
– Komárom-Esztergom Megyei Kirendeltség
– Nógrád Megyei Kirendeltség
– Somogy Megyei Kirendeltség
– Szabolcs-Szatmár-Bereg Megyei Kirendeltség
– Tolna Megyei Kirendeltség
– Vas Megyei Kirendeltség
– Veszprém Megyei Kirendeltség
– Zala Megyei Kirendeltség
A Központi Szerv szervezeti egységeinek feladata

Gazdasági Főosztály

13. § (1) A Gazdasági Főosztály végzi az intézményi tervezéssel, gazdálkodással, finanszírozással, az előirányzat-felhasználással, a hatáskörébe utalt üzemeltetésre, fenntartásra vonatkozó, valamint a működtetéssel, a beruházással, a vagyon használatával, hasznosításával, védelmével, a készpénzkezeléssel, a könyvvezetéssel és a beszámolási kötelezettséggel, az adatszolgáltatással és beszámolással kapcsolatos összefoglaló és a saját szervezetére kiterjedő feladatokat. A Főosztály felelős a Hivatal mérlegében kezelt vagyon valós, leltárral alátámasztott kimutatásáért.
(2) A Főosztályhoz öt osztály tartozik: a Költségvetési és Kontrolling Osztály, a Pénzügyi Osztály, a Számviteli Osztály, a Bér- és Munkaügyi Osztály és az Ellátási Osztály.
(3) A Hivatal gazdasági vezetője a Gazdasági Főosztály főosztályvezetője – vagy a részére történt igazgatói cím adományozása esetén igazgatója –, aki feladatait az elnök közvetlen vezetése és ellenőrzése mellett látja el. A Gazdasági Főosztály főosztályvezetője vagy igazgatója az általa ellátott feladatok tekintetében az elnök helyettese. A Gazdasági Főosztály főosztályvezetőjének vagy igazgatójának helyettese a Gazdasági Főosztály főosztályvezető- helyettese.

Költségvetési és Kontrolling Osztály

14. § (1) A Költségvetési és Kontrolling Osztály feladata a tervezés és az előirányzat-gazdálkodás feladatkörben:
a) a Hivatal éves, valamint rövid, illetve középtávú költségvetési terveinek kidolgozása a vonatkozó minisztériumi irányelveknek megfelelően;
b) a Hivatal elemi költségvetésének elkészítése, előirányzat felhasználási terv összeállítása és karbantartása;
c) az előirányzatok módosításával kapcsolatos nyilvántartási feladatok ellátása, a rendelkezésre álló keretek kimutatása, vezetői információs adatszolgáltatás nyújtása.
(2) Az Osztály feladata a kontrolling feladatok ellátása körében:
a) a Hivatal belső működési folyamatainak elemzése a gazdaságosság, a költség-hatékonyság szempontjából, javaslattétel vezetői döntésekhez;
b) közreműködés a féléves és éves beszámolók pénzforgalmi jelentésének elkészítésében;
c) az éves szöveges költségvetési beszámoló összeállítása a felügyeleti szerv szempontjai és a társigazgatóságok részanyagai alapján;
d) az Osztály feladatkörét érintő szabályzatok rendszeres felülvizsgálata, aktualizálása;
e) forrásvizsgálat, kötelezettség vállalások vizsgálata, egyben az előirányzat gazdálkodás kontrollja.

Pénzügyi Osztály

15. § A Pénzügyi Osztály feladatai:
a) a Hivatal intézményi pénzforgalmával kapcsolatos ügyintézés, nyilvántartások és bevallások alapján az adók pénzforgalmi rendezése, elkészítése;
b) a bevételek és kötelezettségvállalások dokumentálása, bizonylatok ellenőrzése, fizetési kötelezettségek pénzügyi teljesítése;
c) a kötelezettségvállalások ellenőrzése, nyilvántartásba vétele; bejelentése a Magyar Államkincstárnak;
d) házi és valutapénztár kezelés, ellenőrzés;
e) a banki és pénztári bizonylatok előkészítése könyveléshez;
f) a belföldi kiküldetések költségelszámolásainak ellenőrzése, nyilvántartása, elszámolása;
g) analitikák, elemzések készítése;
h) hatályos jogszabályoknak megfelelően az Osztály munkáját érintő szabályzatok rendszeres felülvizsgálata, aktualizálása.

Számviteli Osztály

16. § (1) A Számviteli Osztály feladata a könyvvezetés keretében:
a) a gazdasági események folyamatos és naprakész, törvényi előírásoknak megfelelő nyilvántartása;
b) a banki és pénztárbizonylatok, gazdasági események, számlaösszefüggéseinek kijelölése;
c) a főkönyvi és analitikus nyilvántartások egyezőségének ellenőrzése;
d) a havi, negyedéves, féléves, éves zárással kapcsolatos feladatok ellátása;
e) az éves és féléves beszámoló megfelelő alátámasztásának biztosítása, a leltározás könyvvezetési feladatainak ellátása.
(2) A Számviteli Osztály feladata a beszámolás keretében:
a) a negyedéves mérlegjelentések elkészítése;
b) a Hivatal költségvetésének végrehajtásáról, vagyoni, pénzügyi helyzetéről féléves és éves intézményi költségvetési beszámoló készítése;
c) adatszolgáltatási kötelezettségek teljesítése az irányító szerv és egyéb külső szervek felé.
(3) A Számviteli Osztály feladata a vagyongazdálkodási feladatok körében:
a) a Hivatal vagyonának nyilvántartása, a vagyonban bekövetkezett változások rögzítése az intézményi gazdálkodást szolgáló tárgyi eszköznyilvántartó rendszerben, egyeztetés az analitikus és főkönyvi nyilvántartások között;
b) a Hivatal vagyongazdálkodásával kapcsolatos statisztikai feladatok ellátása, jelentések készítése;
c) részvétel a leltározás megszervezésében, az éves leltározási utasítás és ütemterv előkészítésében.
(4) A Számviteli Osztály feladata a hatályos jogszabályoknak megfelelően az intézményi számlatükör, számlarend, számviteli politika kialakítása, az Osztály feladatkörét érintő szabályzatok rendszeres felülvizsgálata, aktualizálása.

Bér- és Munkaügyi Osztály

17. § A Bér- és Munkaügyi Osztály feladatai:
a) ellátja a Hivatal bérszámfejtési, valamint bérgazdálkodási feladatait a kihelyezett központosított bérszámfejtés keretei között;
b) a Hivatal TB, családtámogatási kifizetőhellyel kapcsolatos feladatainak ellátása;
c) kezeli a Pénzügyi Osztály feladásai alapján a nem rendszeres (pl. étkezési hozzájárulás stb.) költségtérítéseket;
d) elkészíti a jogszabályokon alapuló bevallásokat és jelentéseket;
e) kezeli a munkaügyi dossziékat, munkáltatói igazolások kiadása;
f) kapcsolattartás a magánnyugdíj- és az önkéntes nyugdíjpénztárakkal, a pénztári tagok nyilvántartása;
g) az Osztály feladatkörét érintő szabályzatok rendszeres felülvizsgálata, aktualizálása.

Ellátási Osztály

18. § Az Ellátási Osztály feladatai:
a) a Központi Hivatal és a Kirendeltségek működésével, fenntartásával kapcsolatban a folyamatos munkavégzéséhez szükséges tárgyi feltételek biztosítása, melynek keretében irányítja és ellátja, az informatikai infrastruktúra kivételével, a Hivatal eszközei működőképes állapotának, valamint hatékony használatának és hasznosításának biztosítását;
b) irodai berendezések, felszerelések, segédanyagok beszerzési igényeinek összegyűjtése, kötelezettségvállalások elkészítése, a jóváhagyott beszerzések lebonyolítása, bizonylatolása;
c) részvétel az eszközleltár felvételében;
d) a Hivatal tevékenységének ellátásához szükséges gépjárművek beszerzésével, üzemeltetésével, fenntartásával kapcsolatos feladatok ellátása;
e) az Osztály feladatkörét érintő szabályzatok rendszeres felülvizsgálata, aktualizálása.

Informatikai Főosztály

19. § (1) A Főosztály feladata a Hivatal informatikai működésének folyamatos és zavartalan biztosítása, az informatikai tevékenység centralizált irányítású végrehajtása, ideértve a Kirendeltségeken folyó üzemeltetési tevékenységet is.
(2) A Főosztály bonyolítja le a Hivatalt érintő informatikai fejlesztési projekteket.
(3) A Főosztály biztosítja, hogy valamennyi informatikai tevékenység kizárólag ellenőrzött, szabályozott módon és korszerű minőségbiztosítási elvek alapján menjen végbe és felelős azért, hogy az adatvédelem és informatikai biztonság megfelelő szintet érjen el.
(4) A Főosztály biztosítja a szakmai erőforrást a szoftver és hardver felhasználását megalapozó oktatásokhoz. A fejlesztéssel kapcsolatos oktatási igényeket a Főosztály határozza meg.
(5) A Főosztály felügyeli a rendszeres működéshez szükséges informatikai eszközök beszerzését – az irodatechnikai eszközök (pl.: fénymásológép) kivételével –, továbbá a kellék- és segédanyagok beszerzését, és üzembe helyezi az informatikai eszközöket.
(6) A Főosztály működteti a számítástechnikai segédanyag-raktárat.
(7) Az Informatikai Főosztályhoz öt osztály tartozik: az Informatikai Fejlesztési Osztály, az Informatikai Üzemeltetési Osztály, az Információbiztonsági Osztály, az Informatikai Szolgáltató Osztály és az Informatikai Adat- és Telekommunikációs Osztály.

Informatikai Fejlesztési Osztály

20. § (1) Az Osztály határozza meg a programfejlesztési igényeket, karbantartja a programokat, az elkészült anyagok informatikai ellenőrzését is elvégzi.
(2) Az Osztály hosszú és középtávú tervekből az adott tervidőszakra eső feladatokat meghatározza, kialakítja és értékeli a stratégiát, szükség esetén változtatást kezdeményez.
(3) A Kirendeltségek által használt alkalmazások követelményrendszerének megfelelő módszertannal történő összegyűjtését az Osztály végzi.
(4) Az Osztály a Kirendeltségek munkatársait felkészíti a rendszerüzemeltetési feladatok végzésére, a rendszereket bevezeti, a kapcsolatos dokumentálást elvégzi.
(5) Az Osztály tevékenységi köréhez kapcsolódóan az informatikai, logikai környezetet gondozza. Kezeli, kialakítja, bevezeti, elterjeszti a szabványokat, módszertanokat, ajánlásokat, valamint ellenőrzi használatukat.
(6) Az Osztály a minőségbiztosítási tevékenysége keretében biztosítja az alkalmazások stabilitását, az eszközök homogenitását és kompatibilitását, a dokumentáltságot.
(7) Az Osztály meghatározza az alkalmazások használatba vétele előtti teszteket, részt vesz a tesztelésben és jóváhagyja az alkalmazásba vételt.
(8) A Hivatal Vezetői Információs Rendszerének informatikai eszközökkel történő megvalósítását az Osztály végzi.
(9) Az Osztály leírja a feladat struktúráját, részt vesz a felhasználói csoportok kialakításában, szerepkörök (jogosultság – hatáskör) meghatározásában.
(10) Az Osztály elemzi az eljárásrendek informatikai megvalósíthatóságát, és kezdeményezheti azok módosítását.

Informatikai Üzemeltetési Osztály

21. § (1) A felhasználó-központú működési rendet az üzemeltetés és a tanácsadó szolgálat működtetése során az Osztály alakítja ki.
(2) Az Osztály biztosítja a központi ügyviteli rendszerek üzemeltetési feltételeit.
(3) Az Osztály végzi a központi rendszerek, operációs rendszerek, adatbázis-kezelők, hálózati szoftverek üzemeltetését, karbantartását.
(4) Az Osztály biztosítja a Hivatal informatikai rendszerei működésével kapcsolatos hibakezelési „segítőszolgálat”-ot (helpdesk) a központi rendszerek tekintetében.
(5) Az Osztály üzemelteti a központi adatbázisszervereket, alkalmazásszervereket, végrehajtja a központi feldolgozásokat.
(6) Az Osztály nyilvántartja a központi rendszerekhez kapcsolódó licenceket, a változás követés biztosítását megszervezi.

Információbiztonsági Osztály

22. § (1) Az Osztály ellátja az információbiztonsággal és az adatvédelemmel kapcsolatos szervezési, tervezési, szabályozási és koordinációs feladatokat a vonatkozó EU-s és hazai előírásokra, szakmai szabályokra figyelemmel.
(2) Az Osztály rendszeresen felméri a Hivatal információbiztonsággal és adatvédelemmel összefüggő kockázatait, és javaslatokat fogalmaz meg azok kiküszöbölésére, illetve csökkentésére.
(3) Információbiztonsági és adatvédelmi szempontból az Osztály véleményezi a Hivatal többi szervezeti egysége által készített belső rendelkezések tervezeteit.
(4) Minőségbiztosítási tevékenysége keretében az Osztály felügyeli az informatikai rendszerekkel kapcsolatos változáskezelési folyamatokat.
(5) Az Osztály kialakítja az informatikai rendszerekkel kapcsolatos egységes fogalomtárat.

Informatikai Szolgáltató Osztály

23. § (1) Az Osztály üzemelteti a Hivatal elektronikus alapú megjelenési felületeit (Internetes WEB portál, Intranetes WEB portál), a portálokat a Kommunikációs és Sajtó Osztállyal egyeztetve fejleszti.
(2) Az Osztály biztosítja az Intraneten található WEB-es alkalmazások felügyeletét, naprakész állapotának fenntartását (telefonkönyv, cd jogtár, cd cégtár, hivatali dokumentumok), továbbá üzemelteti az elektronikus levelező rendszert.
(3) A Hivatal egyes szervezeti egységei között felmerülő csoportmunkák támogatására alkalmas rendszerek felügyeletét és üzemeltetését az Osztály látja el.
(4) Az Osztály nyilvántartja a Hivatal egyedi felhasználói szoftvereit, és az ezekhez kapcsolódó licencek, felhasználói hozzáférését, valamint használatuk felügyeletét ellátja. A Hivatal hosszú távú licencpolitikáját kialakítja, és folyamatosan aktualizálja.
(5) A Hivatal munkatársainak jogviszonyhoz kapcsolódó felhasználói jogosultságok kezelésének összefogását, koordinálását az Osztály látja el.
(6) Felhasználó jogosultság kiosztás szempontjából az Osztály felügyeli a Hivatal valamennyi rendszerét.
(7) Az Osztály üzemelteti a központi ügyviteli rendszereken kívül eső informatikai rendszereket.

Informatikai Adat- és Telekommunikációs Osztály

24. § Az Informatikai Adat- és Telekommunikációs Osztály feladatai:
a) biztosítja a helyi (LAN) és országos (WAN) adatátviteli szolgáltatásokat;
b) működteti a külső és belső távbeszélő szolgáltatásokat (IP-alapú, vezetékes, mobil);
c) biztosítja a külső egyedi hozzáférések (VPN, SSL stb.) technikai feltételeit;
d) biztosítja az adatátvitelhez szükséges kapcsolatok védelmi rendszereinek működését [Tűzfal, IDS, vírusvédelem (szerver, desktop, levelezés), VPN-szerver stb.];
e) elvégzi a Hivatal tulajdonában lévő mobiltelefon készülékekkel kapcsolatos ügyek kezelésével, a készülékek nyilvántartásával kapcsolatos feladatokat;
f) ellátja a Hivatal egységes IP alapú telefon hálózatának felügyeletével, működtetésével kapcsolatos ügyek kezelésének, az IP telefonkészülékek nyilvántartásának feladatait;
g) beszerzi, üzemelteti és karbantartja a fenti feladatai ellátásához közvetlenül kapcsolódó szolgáltatásokat, hardver és szoftver eszközöket;
h) fejleszti a feladatkörébe eső szolgáltatások minőségét és biztonságát, az ezeket támogató eszközöket, illetve szükség szerint részt vesz a feladatköréhez kapcsolódó egyéb fejlesztési feladatokban.

Belső Ellenőrzési Főosztály

25. § (1) A Belső Ellenőrzési Főosztály munkáját a Hivatal elnökének közvetlen irányítása alatt végzi, jelentéseit az elnöknek köteles benyújtani. A vonatkozó nemzeti és közösségi jogszabályoknak, elnöki utasításoknak és a belső ellenőrzési kézikönyvnek, valamint a nemzetközi ellenőrzési szabványoknak megfelelően látja el feladatait.
(2) A Főosztály ellátja a Belső ellenőrzési Kézikönyv kötelező felülvizsgálatával és folyamatos karbantartásával; a belső ellenőrzés szakmai színvonalának növelése érdekében a hazai és nemzetközi belső ellenőrzési standardokon alapuló, szakmai-módszertani anyagok összeállításával; valamint a Hivatal elnöke által elrendelt soron kívüli ellenőrzések lefolytatásával és tanácsadással kapcsolatos feladatokat.
(3) A Belső Ellenőrzési Főosztályon három osztály működik: a Mezőgazdasági Támogatások Belső Ellenőrzési Osztály, a Vidékfejlesztési Támogatások Belső Ellenőrzési Osztály; és a Gazdasági, Pénzügyi és Informatikai Belső Ellenőrzési Osztály.
(4) A belső ellenőr bizonyosságot adó és tanácsadó tevékenysége keretében a jogszabályoknak és a Hivatal belső szabályzatainak való megfelelést, a tervezést, a gazdálkodást és a közfeladatok ellátását vizsgálva megállapításokat és javaslatokat fogalmaz meg az elnök részére. A belső ellenőr ezen kívül más tevékenységbe nem vonható be.
(5) A belső ellenőrzést végző személy a Hivatalnál minősített adatot, üzleti titkot tartalmazó iratokba és más dokumentumokba is betekinthet, azokról másolatot, kivonatot kérhet, személyes adatokat kezelhet az adatvédelmi, illetve a minősített adat védelmére vonatkozó előírások betartásával.
(6) A Hivatal belső ellenőrzésért felelős vezetője a Belső Ellenőrzési Főosztály főosztályvezetője. A Belső Ellenőrzési Főosztály főosztályvezetőjének helyettese a Belső Ellenőrzési Főosztály főosztályvezető-helyettese.

Mezőgazdasági Támogatások Belső Ellenőrzési Osztály

26. § A Mezőgazdasági Támogatások Belső Ellenőrzési Osztály feladatai:
a) az EMGA-val és a nemzeti támogatásokkal kapcsolatos belső ellenőrzési feladatok ellátása, beleértve az átruházott feladatokat ellátó és együttműködő szervezetek auditját is;
b) nemzeti támogatási jogcímek végrehajtásának ellenőrzése;
c) saját területén belső ellenőrzési politika kialakítása és folyamatos aktualizálása;
d) a stratégiai és éves ellenőrzési tervek, továbbá éves ellenőrzési jelentések elkészítése a mezőgazdasági támogatások és az informatika területén;
e) belső ellenőrzések monitoring, és nyilvántartási rendszerének fejlesztése és működtetése az Osztály ellenőrzéseinél;
f) EMGA támogatások belső ellenőrzései alapján megbízhatósági (igazoló) nyilatkozat elkészítése;
g) EMGA támogatások megbízhatósági nyilatkozatában szereplő statisztikák kockázati szempontú értékelése, összehasonlítása az előző pénzügyi évben fennálló helyzettel.

Vidékfejlesztési Támogatások Belső Ellenőrzési Osztály

27. § A Vidékfejlesztési Támogatások Belső Ellenőrzési Osztály feladatai:
a) a kifizető ügynökségi, támogatási ellenőrzési politika kialakítása és fejlesztése a vidékfejlesztési támogatásokra vonatkozóan;
b) az EMVA, EHA keretében benyújtott pályázatok, illetve kérelmek kezelésével és a támogatások kifizetésével kapcsolatos belső ellenőrzési feladatok végrehajtása; a SAPARD, AVOP és a Nemzeti Vidékfejlesztési Terv (a továbbiakban: NVT) programok végrehajtásának működtetési időszaka alatti belső ellenőrzések ellátása;
c) a stratégiai és éves ellenőrzési tervek, továbbá az éves ellenőrzési jelentések elkészítése az Osztály tevékenységére;
d) belső ellenőrzések monitoring, és nyilvántartási rendszerének fejlesztése és működtetése az Osztály ellenőrzéseinél;
e) EMVA támogatások belső ellenőrzései alapján megbízhatósági (igazoló) nyilatkozat elkészítése;
f) EMVA támogatások megbízhatósági nyilatkozatában szereplő statisztikák kockázati szempontú értékelése, összehasonlítása az előző pénzügyi évben fennálló helyzettel.

Gazdasági, Pénzügyi és Informatikai Belső Ellenőrzési Osztály

28. § A Gazdasági, Pénzügyi és Informatikai Belső Ellenőrzési Osztály feladatai:
a) ellenőrzés a költségvetési beszámoló, valamint az előirányzat-maradványok kimunkálásának valódisága, szabályszerűsége, a befizetési kötelezettségek teljesítése tekintetében;
b) ellenőrzés a tárgyi eszközök kihasználtsága, fenntartása és fejlesztése, az egyéb erőforrások felhasználása tekintetében, a vagyon védelmének és az ésszerű hasznosításnak az ellenőrzése;
c) a létszám és illetménygazdálkodás ellenőrzése;
d) a bevételek alakulásának, a követelések nyilvántartása szabályszerűségének és beszedésének ellenőrzése;
e) a kötelezettségvállalások, közbeszerzések vizsgálata;
f) a Hivatal működésére vonatkozó szabályozottság, a bizonylati rend és okmányfegyelem helyzetének ellenőrzése;
g) a stratégiai és éves ellenőrzési tervek, továbbá az éves ellenőrzési jelentések elkészítése az Osztály tevékenységére;
h) belső ellenőrzések monitoring és nyilvántartási rendszerének fejlesztése és működtetése az Osztály ellenőrzéseinél informatikai belső ellenőrzések végzése;
i) belső kontrollrendszer elemek (kontrollkörnyezet, kockázatkezelés, kontrolltevékenységek, információs és kommunikációs rendszerek, monitoring) vizsgálata;
j) jogszabályban előírt képzési kötelezettségek teljesítésének ellenőrzése.

Szervezési és Koordinációs Főosztály

29. § (1) A Főosztály feladatkörébe tartozik a Hivatal akkreditációjával, valamint a külső szervek által végzett ellenőrzésekkel kapcsolatos hivatali szintű feladatok összefogása és végrehajtása; az intézményi folyamatokkal összefüggő szervezési és szabályozási feladatok ellátása; valamint a hivatali szintű, illetve több szervezeti egység munkájának összefogását igénylő belső és külső tájékoztatási, adatszolgáltatási, véleményezési feladatok összefogása, továbbá a vezetői információs rendszer kialakítása és működtetése, ezzel összefüggésben a hivatali szintű monitoring tevékenység irányítása és összefogása, illetve a Hivatal ügyiratforgalmának lebonyolítása, az iratanyag megfelelő tárolása és kezelése. A Főosztály látja el Tagállami szinten a Mezőgazdasági Menedzsment és Monitoring Információs Rendszer (Information System for Agricultural Market Management and Monitoring) (a továbbiakban: ISAMM) működtetéséhez szükséges Nemzeti Felhasználó Nyilvántartó Testület feladatait és a tagállami ISAMM koordinátori feladatokat.
(2) A mezőgazdasági, agrár-vidékfejlesztési, valamint halászati támogatásokhoz és egyéb intézkedésekhez kapcsolódó eljárás egyes kérdéseiről szóló 2007. évi XVII. törvény (a továbbiakban: 2007. évi XVII. törvény) 24. § (2) és (3) bekezdése, valamint az 1290/2005/EK tanácsi rendeletnek az Európai Mezőgazdasági Garanciaalapból (EMGA) és az Európai Mezőgazdasági Vidékfejlesztési Alapból (EMVA) származó pénzeszközök kedvezményezettjeire vonatkozó információk nyilvánosságra hozatala tekintetében történő alkalmazása részletes szabályainak megállapításáról szóló 259/2008/EK rendelet alapján az közérdekből nyilvános, a támogatások kifizetésére vonatkozó adatok elkészíttetése és közzététele a Hivatal honlapján.
(3) A Főosztály feladatainak végrehajtása érdekében együttműködik a Hivatal valamennyi szervezeti egységével. Nem közérdekből nyilvános, de a 2007. évi XVII. törvény 25. §-ában meghatározott szervektől, illetve esetekre vonatkozó adatkérés során – amennyiben az adat a kérelmek kezelésére alkalmazott rendszerből lekérdezhető – a Főosztály az adatokat önállóan gyűjti be.
(4) A Főosztályon belül három osztály működik: az Akkreditációs és Auditokat Összefogó Osztály, a Szervezési és Információs Osztály és az Adminisztrációs Osztály.

Akkreditációs és Auditokat Összefogó Osztály

30. § (1) Az Akkreditációs és Auditokat Összefogó Osztály feladatai akkreditációs feladatkörben:
a) az akkreditációs követelmények teljesítéséhez kapcsolódó hivatali intézkedési tervek kidolgozása, végrehajtatása, a teljesítés folyamatos figyelemmel kísérése, a határidők betartatása, szükséges intézkedések megtétele;
b) az érintett szervekkel (Európai Bizottság, Igazoló Szerv, minisztérium) történő kapcsolattartás az akkreditációs követelmények teljesülését érintően.
(2) Az Osztály feladatkörébe tartozik a Hivatalt érintő, külső szervek által végzett ellenőrzésekkel kapcsolatos hivatali szintű feladatok összefogása és végrehajtása az Európai Bizottság, az Európai Számvevőszék, az Igazoló Szervek, valamint a nemzeti jogszabályok által meghatározott ellenőrző szervek vizsgálatai vonatkozásában.
(3) Az Akkreditációs és Auditokat Összefogó Osztály (2) bekezdés szerinti feladatkörében ellátja:
a) a külső szervek által végzett ellenőrzések végrehajtása elősegítésének feladatait (feltételek biztosítása, felkészülést szolgáló egyeztetések szervezése, emlékeztetők készítése stb.);
b) a tájékoztatás nyújtása a külső ellenőrzések megkezdéséről, az ellenőrzések alapjául szolgáló ellenőrzési programról, irányelvekről;
c) a hivatali szintű adatszolgáltatást, együttműködve a vizsgált szakmai szervezeti egységekkel;
d) a jelentéstervezetek, jelentések véleményezésének összefogását, a hivatali szintű vélemény kialakítását, a hivatali válaszok elkészítését;
e) az intézkedési terv összeállításának összefogását, a hivatali szintű intézkedési terv kidolgozását;
f) az intézkedési terv végrehajtatását, a teljesítés folyamatos figyelemmel kísérését, a határidők betartatását, a szükséges intézkedések megtételét;
g) a külső ellenőrzésekről szóló nyilvántartás vezetését;
h) az éves külső ellenőrzésekről szóló hivatali beszámoló elkészítését.
(4) Az Akkreditációs és Auditokat Összefogó Osztály ellátja továbbá az akkreditációhoz és a Hivatalt érintő, külső szervek által végzett ellenőrzésekhez kapcsolódó külső és hivatali szakmai anyagok véleményezésének összefogását, a hivatali vélemény kialakítását.
(5) Az Akkreditációs és Auditokat Összefogó Osztály feladatkörébe tartozik az Európai Csalás Elleni Hivatal (OLAF) Koordinációs Irodával történő kapcsolattartás, valamint a kapcsolódó hivatali szintű feladatok összefogása és koordinációja.
(6) Az Akkreditációs és Auditokat Összefogó Osztály ellátja az átruházott vagy szakértői együttműködői feladatokat végző szervezetek éves értékelésével kapcsolatos hivatali szintű összefogó feladatokat.

Szervezési és Információs Osztály

31. § (1) Az Osztály feladata a Hivatal intézményi folyamataival összefüggő szervezési és információszolgáltatási feladatok ellátása, különös tekintettel
a) a belső információs rendszer kialakítására és működtetésére;
b) a hivatali szintű külső információ-szolgáltatási rendszer kialakítására, működtetésére, az ehhez szükséges hivatali szintű kapcsolattartásra;
c) az ISAMM működtetéséhez szükséges Nemzeti Felhasználó Nyilvántartó Testület feladataira;
d) a tagállami ISAMM koordinátor feladataira.
(2) Az Osztály feladatai az információszolgáltatással kapcsolatban:
a) a hivatali szintű, illetve több szervezeti egység munkájának összefogását igénylő belső és külső tájékoztatási, adatszolgáltatási, véleményezési feladatok ellátása;
b) a belső információs rendszer elemeinek meghatározása, információs szintjeihez tartozó adatkörök definiálása, standardizálása és karbantartása; a belső információs rendszer működtetése, továbbá a külső szervek számára nyújtott információk szolgáltatása, intézményi szintű kapcsolattartás;
c) az operatív irányítás támogatására rendszeres helyzetjelentések, és előrejelzések készítése;
d) a hivatali szintű működést érintő tájékoztatási és jelentésszolgálati feladatok ellátása, a Hivatal működéséről szóló egyes beszámolók összeállítása;
e) a Hivatal által kibocsátott Közlemények minisztérium részére való megküldésével és nyilvántartásával kapcsolatos feladatok ellátása;
g) a Hivatal féléves-, és éves munka- és ellenőrzési tervében meghatározott határidők nyilvántartása és a végrehajtás monitorozása, az Elnöki Értekezleten meghatározott feladatok nyilvántartása, a nyitott feladatok rendszeres jelentése;
h) a Hivatal vezetői értekezleti rendszerének működtetésével kapcsolatban az Osztály feladatkörébe rendelt feladatok ellátása (napirend, meghívó, emlékeztető készítése és nyilvántartása);
i) a Hivatal által végrehajtott támogatási programok Hivatal szintű monitoring feladatainak irányítása és a program monitoring feladatok ellátása.
(3) Az Osztály feladatai az intézményi folyamatokkal összefüggő szervezés tekintetében:
a) a Hivatal ellenőrzési nyomvonalának, ügyrendjeinek karbantartása;
b) a Hivatal egységes dokumentum rendszerének kialakítása, a központi dokumentum-nyilvántartás vezetése;
c) részvétel a Hivatal munkacsoportjaiban az intézményi folyamatokhoz való kapcsolódási pontok meghatározásában;
d) az intézményi működtetési folyamatok alakítása, szabályozása, szervezetbe illesztése.

Adminisztrációs Osztály

32. § (1) Az Adminisztrációs Osztály látja el a Hivatal központjának ügyiratkezelését, irányítja és felügyeli a Kirendeltségek iratkezelési tevékenységét a hatályos Iratkezelési Szabályzat szerint.
(2) Az Adminisztrációs Osztály feladatai ellátása során:
a) elkészíti a Hivatal Iratkezelési Szabályzatát, gondoskodik a folyamatos karbantartásáról, jogszabályváltozás esetén kezdeményezi a szükséges módosításokat;
b) előkészíti az iratkezelést és az ezzel kapcsolatos ügyvitel-szervezést érintő belső szabályzatokat, véleményezi az e tárgykörben készült előterjesztéseket;
c) részt vesz a Végrehajtási Kézikönyvek szabályozási folyamatainak kialakításában az iratkezelési szabályok érvényesítése érdekében;
d) részt vesz az iratkezelés lebonyolításával kapcsolatos kirendeltségi képzésekben a jogcím végrehajtás támogatása érdekében;
e) lebonyolítja a Központi Hivatal ügyiratforgalmát, melynek keretében:
ea) elvégzi a beérkező küldemények átvételét, érkeztetését,
eb) ellátja a beérkező küldemények nyilvántartásba vételével, iktatásával kapcsolatos feladatokat,
ec) ellátja a kimenő küldemények postázásával kapcsolatos feladatokat,
ed) irányítja és lebonyolítja a Központi Hivatal belső kézbesítésű ügyiratforgalmát;
f) felügyeli, és szakmailag támogatja a kézi irattárak szabályszerű működtetését;
g) a vonatkozó jogszabályi előírásoknak megfelelően működteti a központi irattárat, ennek keretében gyűjti a szervezeti egységek nem selejtezhető iratait;
h) tervezi és kezdeményezi – a jogcím specifikus igények alapján – az Osztály tevékenységi körébe tartozó ügyviteli anyagszükséglet beszerzését az Ellátási Osztálynál;
i) kezeli és karbantartja (rendelés, kiadás, visszavétel) a Hivatal bélyegző-nyilvántartását.

Közszolgálati Főosztály

33. § (1) A Főosztály feladata az elnök munkájának segítése; a Közös Értékelési Keretrendszer (továbbiakban: CAF) szerinti önértékelés tevékenységeinek elvégzése, illetve az ISO 9001-es szabvány szerinti minőségirányítási rendszer működtetésével kapcsolatos feladatok ellátása, valamint a kockázatkezelési rendszer működtetésének hivatali szintű összefogása és fenntartása, a Hivatal nemzetközi kapcsolatainak kialakítása, a Hivatal részvételének biztosítása az Európai Uniós programokban; valamint a sajtókapcsolatok megszervezése, ezen belül a Hivatal elnökének sajtóval kapcsolatos programjai szervezése és lebonyolítása, illetőleg a közvélemény tájékoztatása a sajtón keresztül.
(2) A Főosztály ellátja és szervezi a Hivatal működésével kapcsolatos emberi erőforrás-gazdálkodási feladatokat, ellátja és koordinálja a Hivatal foglalkozás-egészségügyi feladatait.
(3) A Főosztály előkészíti, koordinálja és nyilvántartja a munkáltatói jogkör gyakorlója által elrendelt fegyelmi ügyeket.
(4) A Főosztály elkészíti a szakterületéhez tartozó belső szabályzatokat, eljárásrendeket.
(5) A Főosztály ellátja a közszolgálati jogviszonnyal összefüggő szociális és jóléti támogatásokkal kapcsolatos feladatokat.
(6) A Főosztály eleget tesz az ellenőrző szervek által kért jelentéstételi kötelezettségének.
(7) A Főosztályhoz hat osztály tartozik: Elnöki Titkársági Osztály, a Minőségügyi Osztály, a Nemzetközi Kapcsolatok Osztálya, a Kommunikációs és Sajtó Osztály, a Humánpolitikai Osztály és a Képzési Osztály.

Elnöki Titkársági Osztály

34. § Az Elnöki Titkársági Osztály feladatai:
a) az elnöki programok nyilvántartása;
b) a programok lebonyolításában való közreműködés;
c) a kiemelt feladatok megvalósításának koordinálása;
d) határidő-figyelés.

Minőségügyi Osztály

35. § A Minőségügyi Osztály feladatai:
a) a CAF szerinti önértékelés megszervezése, lebonyolítása éves gyakorisággal;
b) a kockázatkezelési rendszer működtetésének hivatali szintű összefogása;
c) az ISO 9001-es szabvány szerinti minőségirányítási rendszer működtetése;
d) a minőségirányítási rendszer eredményességének folyamatos fejlesztése;
e) az Osztály vezetője elnöki kijelölés értelmében ellátja a hivatali szabálytalanság-felelősi feladatokat.

Nemzetközi Kapcsolatok Osztálya

36. § A Nemzetközi Kapcsolatok Osztályának feladatai:
(1) A nemzetközi kapcsolatok területén:
a) a Hivatal nemzetközi kapcsolatainak kialakítása, ezek hivatali szintű összefogása és fenntartása a tagállami kifizető ügynökségekkel, európai uniós intézményekkel, a leendő tagországok és egyéb országok intézményeivel;
b) a Hivatal feladatköréhez kapcsolódó nemzetközi rendezvények, konferenciák megszervezése és a lebonyolítás koordinálása;
c) az európai uniós és más külföldi delegációk fogadásával összefüggő minden technikai jellegű feladat (repülőtéri szállítás, szállásbiztosítás, tolmácsszervezés, étkeztetés, kíséret, egyéb technikai szolgáltatás) ellátása.
(2) A Hivatal nemzetközi projektjeinek előkészítése, a projekt megvalósításához kapcsolódó feladatok szervezése és koordinálása (ezen belül a twinning tevékenység összefogása) a szakmai szervezeti egységekkel és az érintett külső szervezetekkel együttműködve az Osztály feladatköréhez tartozóan.
(3) A külföldre történő hivatali utaztatások szakszerű előkészítése és lebonyolítása; fordíttatás; tolmácsolás szervezése.
(4) A Hivatal idegen nyelvű kommunikációs anyagainak összeállítása a Kommunikációs és Sajtó Osztállyal közösen.

Kommunikációs és Sajtó Osztály

37. § (1) A Kommunikációs és Sajtó Osztály feladatai az ügyfelek tájékoztatása tekintetében:
a) az igazgatóságokkal egyeztetve éves kommunikációs programot készít;
b) összefogja, szerkeszti, valamint nyomdai kivitelezésre előkészíti a Hivatal tevékenyégi körébe tartozó támogatási jogcímekkel és piacszabályozási intézkedésekkel kapcsolatos tájékoztató kiadványokat, valamint közreműködik azok elosztásának megszervezésében;
c) közreműködik a Hivatal külső honlapjának szerkesztési, frissítési feladataiban, kommunikációs szempontból ellenőrzi, véleményezi, és indokolt esetben szerkeszti a honlapon közzé tenni kívánt anyagokat;
d) ellátja a Hivatal országos szakkiállításokon és szakvásárokon való megjelenésének előkészítési és szervezési feladatait, s szükség esetén részt vesz a Kirendeltségek ilyen irányú, helyi-, megyei-, vagy regionális szereplésének előkészítésében;
e) érvényesíti a Hivatal arculati kézikönyvében rögzített követelményeket;
f) előkészíti és lebonyolítja a Hivatal esetenkénti, fizetett hirdetéseken keresztüli tájékoztató kampányait;
g) kommunikációs ügyekben tartja a kapcsolatot és együttműködik az Irányító Hatósággal, valamint a minisztérium Sajtóirodájával;
h) folyamatosan, statisztikailag nyilvántartja a Hivatal kommunikációs tevékenységének adatszerűen rögzíthető elemeit (kiadványok, sajtó-események, prezentációk száma, időpontja stb.), és ennek alapján időszakos jelentéseket készít.
(2) A Kommunikációs és Sajtó Osztály feladatai a Hivatal médiával való kapcsolata tekintetében:
a) a Hivatalnak a médiával kapcsolatos tájékoztatási kötelezettsége betartásáról való gondoskodás;
b) folyamatos kapcsolattartás a sajtóval, az elnöki, elnökhelyettesi nyilatkozatok előkészítése, szervezése, esetenként kezdeményezése;
c) a válaszadás megszervezése a médiában megjelenő, Hivatalt érintő és választ igénylő cikkekre, nyilatkozatokra és híradásokra;
d) elnöki, elnökhelyettesi felhatalmazás alapján nyilatkozattétel a médiának;
e) sajtótájékoztatók megszervezése, előkészítése és lebonyolítása;
f) a Hivatal sajtóközleményeinek szerkesztése, megjelentetése;
g) sajtófigyelés és a vezetés folyamatos tájékoztatása;
h) kapcsolattartás és a sajtótevékenység koordinálása a minisztérium Sajtóirodájával.

Humánpolitikai Osztály

38. § A Humánpolitikai Osztály feladatai:
a) a jogszabályi előírások alapján ellátja a közszolgálati jogviszony létesítésével, fennállásával és megszűntetésével kapcsolatos feladatokat;
b) elkészíti, nyilvántartja és karbantartja a személyügyi terveket, ellátja a Hivatal munkatársainak vagyonnyilatkozatával összefüggő feladatokat;
c) elkészíti a Hivatal munkaerő-tervét és felelős a létszámgazdálkodásért;
d) figyelemmel kíséri a létszám-változást, elemzi annak okait;
e) a munkatársak kiválasztása során érvényesíti az alkalmazással és kiválasztással, a munkaerő-felvétellel kapcsolatos egységes szempontokat;
f) működteti a kormánytisztviselők teljesítményértékelésének rendszerét, kidolgozza az ügykezelők, munkaszerződésesek értékelésének elveit, és ellátja a kapcsolódó jutalmazási feladatokat;
g) elkészíti – a szakmai igazgatóságok és főosztályok javaslatai alapján – a Hivatal éves kiemelt céljait;
h) elkészíti, kezeli és nyilvántartja a Hivatal munkatársainak összeférhetetlenségi és pártatlansági nyilatkozatát;
i) koordinálja a munkatársak munkaköri leírásával kapcsolatos feladatokat;
j) ellátja a munkavállalók belépésekor esedékes foglalkozás-egészségügyi feladatokat.

Képzési Osztály

39. § A Képzési Osztály feladatai:
a) elkészíti – a szakmai Igazgatóságok és Főosztályok javaslatai alapján – a Hivatal éves, és középtávú képzési tervét;
b) megszervezi a Hivatal stratégiai céljai eléréséhez kapcsolódó gyakorlati oktatásokat és továbbképzéseket;
c) megszervezi a Hivatal humánerőforrás fejlesztését, továbbképzését és előkészíti oktatáspolitikájának kialakítását;
d) szervezi a szakmai Igazgatóságok (Főosztályok) oktatási, továbbképzési feladatait;
e) szervezi az ügykezelői alapvizsgát, a kormánytisztviselők közigazgatási alap- és szakvizsgára történő beiskolázását;
f) vezeti a munkatársak szakmai továbbképzését tartalmazó nyilvántartást;
g) előkészíti és nyilvántartja a tanulmányi szerződéseket, továbbá figyelemmel kíséri a tanulmányi szerződésekből eredő jogok gyakorlását, illetve kötelezettségek teljesítését.

Jogi Főosztály

40. § (1) A Jogi Főosztály felelős a Hivatal egységes joggyakorlatának és belső jogi szabályozásának kialakításáért, továbbá ellátja a Hivatal működésével, és az egyes támogatási jogcímekkel, intézkedésekkel összefüggő jogszabályváltozások figyelemmel kísérésével kapcsolatos feladatot, amelyről tájékoztatást ad a Hivatal vezetője és a szervezeti egységei részére.
(2) A Jogi Főosztályhoz négy osztály tartozik: a Jogtanácsosi és Igazgatási Osztály, a Normatív Támogatások Jogi Osztálya, a Vidékfejlesztési Támogatások Jogi Osztálya, valamint a Pénzügyi Jogi- és Területalapú Támogatások Jogi Osztálya.

Jogtanácsosi és Igazgatási Osztály

41. § A Jogtanácsosi és Igazgatási Osztály feladatai:
a) elősegíti a Hivatal működésének szabályszerűségét, közreműködik a törvényesség érvényre juttatásában;
b) arra vonatkozó megkeresés esetén részt vesz a gazdasági és egyéb döntések, intézkedések jogi szempontból történő előkészítésében;
c) az érintett szervezeti egységekkel együttműködve előkészíti és nyilvántartja a Hivatal működésével kapcsolatos szerződéseket, közbeszerzési eljárás lefolytatásának szükségessége esetén lebonyolítja a vonatkozó közbeszerzési eljárást, részt vesz az esetleges jogorvoslati eljárásokban;
d) ellátja a jogi képviseletet a Hivatal működésével összefüggő peres és nem peres ügyekben, eljár bíróságok és más hatóságok előtt;
e) a hatáskörébe tartozó jogi kérdésekben tanácsot és tájékoztatást ad a Hivatal vezetőjének és munkatársainak;
f) elkészíti, folyamatosan karbantartja a Hivatal Szervezeti és Működési Szabályzatát;
g) ellátja a Hivatal szabályzatainak, elnöki utasításainak, körleveleinek véglegesítésével és kihirdetésével és nyilvántartásával kapcsolatos feladatokat;
h) ellátja a SAPARD és az AVOP jogcímek utógondozásával összefüggő egyes jogi feladatokat.

Normatív Támogatások Jogi Osztálya

42. § (1) A Normatív Támogatások Jogi Osztálya az alábbi Igazgatóságok hatáskörébe tartozó jogcímekkel összefüggésben látja el feladatait:
– Piaci Támogatások és Külpiaci Intézkedések Igazgatósága,
– Közvetlen Támogatások Igazgatósága egyes osztályai (Állati Termékek Közvetlen Támogatási Osztálya, Jogosultságkezelő Osztály, Szerkezetátalakítási Támogatások Osztálya, Erdészeti Támogatások Osztálya, Kölcsönös Megfeleltetési Osztály).
(2) A Normatív Támogatások Jogi Osztályának feladatai:
a) az egyes jogcímekkel kapcsolatos, illetve a Hivatal tevékenységét alapvetően meghatározó jogszabálytervezetek és előterjesztések véleményezése;
b) az egyes jogcímekhez kapcsolódó pályázati kiírások, közlemények véleményezése;
c) az egyes jogcímekhez kapcsolódó végrehajtási kézikönyvek, eljárásrendek, valamint döntés-, értesítés- és egyéb iratminták véglegesítése;
d) az egyes jogcímekhez kapcsolódó jogi vélemény, jogi állásfoglalás, tájékoztatás, tanács adása;
e) a Hivatal által első fokon elbírált ügyekben eseti közreműködés;
f) egyes – az átruházott feladatot ellátó, illetve együttműködő szervezetekkel – kötendő megállapodások előkészítése, véglegesítése;
g) a Területi Ellenőrzési Főosztály feladatkörét érintően az (1) bekezdés szerinti szervezeti egységekhez tartozó jogcímekkel kapcsolatosan, illetve általánosan, horizontális jelleggel felmerülő jogi feladatok ellátása.

Vidékfejlesztési Támogatások Jogi Osztálya

43. § Az Osztály feladatai a Vidékfejlesztési Támogatások Igazgatósága hatáskörébe tartozó EMVA, EHA jogcímekkel, valamint az Intervenciós Intézkedések Igazgatósága hatáskörébe tartozó jogcímekkel összefüggésben:
a) az egyes jogcímekkel kapcsolatos jogszabálytervezetek és előterjesztések véleményezése;
b) az egyes jogcímekhez kapcsolódó pályázati kiírások, közlemények, ajánlati felhívások véleményezése;
c) az egyes jogcímekhez kapcsolódó végrehajtási kézikönyvek, eljárásrendek, valamint döntés-, értesítés- és egyéb iratminták véglegesítése;
d) közreműködik az intervencióval kapcsolatos szerződésminták kialakításában, iránymutatást ad az intervencióval kapcsolatos szerződések és szerződés-módosítások elkészítéséhez;
e) az egyes jogcímekhez kapcsolódó jogi vélemény, jogi állásfoglalás, tájékoztatás, tanács adása;
f) a Hivatal által első fokon elbírált ügyekben eseti közreműködés;
g) egyes – az átruházott feladatot ellátó, illetve együttműködő szervezetekkel – kötendő megállapodások előkészítése, véglegesítése.

Pénzügyi Jogi- és Területalapú Támogatások Jogi Osztálya

44. § (1) Az Osztály ellát minden olyan jogi operatív feladatot, amely a Pénzügyi Igazgatóság, a Közvetlen Támogatások Igazgatósága Területalapú Közvetlen Támogatások Koordinációs Osztályának és a Környezetvédelmi és Vidékfejlesztési Támogatások Osztályának, valamint a Területi Igazgatóság közösségi támogatásokkal kapcsolatos munkájához kapcsolódik.
(2) Az Osztály feladatai:
a) ellátja a Pénzügyi Igazgatóság feladatkörébe tartozó forráskezelési, jelentési, kifizetési, számviteli, biztosítékkezelési és követeléskezelési feladatokkal kapcsolatos jogi teendőket, ennek keretében jogi szaktanácsot ad, jogi véleményeket készít;
b) intéz minden olyan napi, területi koordinációval kapcsolatos jogi ügyet, amely a Területi Igazgatóság közösségi támogatásokkal kapcsolatos feladataihoz kapcsolódik;
c) az egyes jogcímekkel kapcsolatos jogszabálytervezetek és előterjesztések véleményezése;
d) az egyes jogcímekhez kapcsolódó pályázati kiírások, közlemények véleményezése;
e) az egyes jogcímekhez kapcsolódó végrehajtási kézikönyvek, eljárásrendek, valamint döntés-, értesítés- és egyéb iratminták véglegesítése;
f) az egyes jogcímekhez kapcsolódó jogi vélemény, jogi állásfoglalás, tájékoztatás, tanács adása;
g) a Hivatal által első fokon elbírált ügyekben eseti közreműködés;
h) egyes – az átruházott feladatot ellátó, illetve együttműködő szervezetekkel – kötendő megállapodások előkészítése, véglegesítése.

Területi Ellenőrzési Főosztály

45. § (1) A Főosztály feladatai a megyei Kirendeltségek tekintetében a helyszíni ellenőrzési feladatok szakmai irányítása, szabályozása, felügyelete a Közös Agrárpolitika keretében az NVT-ben, az EMGA-ból, az EMVA-ból, az EHA-ból, és a nemzeti költségvetésből finanszírozott támogatások, intézkedések és programok (SAPARD, AVOP, ÚMVP) vonatkozásában.
(2) A Főosztály feladata az (1) bekezdés szerinti intézkedések vonatkozásában jogszabályok szerinti helyszíni ellenőrzési eljárásrendek, a kapcsolódó dokumentációk, formanyomtatványok kialakítása és karbantartása a közösségi, valamint nemzeti jogszabályoknak megfelelően.
(3) A Főosztály feladata a helyszíni ellenőrzésre történő kiválasztás módszerének meghatározása és a központi kiválasztás végrehajtása.
(4) A Főosztály feladata a helyszíni ellenőrzéseket végző szervek /szervezeti egységek szakmai felügyelete.
(5) A Főosztály feladata az (1) bekezdés szerinti végrehajtási tevékenységhez szükséges nyilvántartási rendszerek kialakításához a szakmai követelményrendszer meghatározása.
(6) A Főosztály feladata a helyszíni ellenőrzésekhez kapcsolódó közreműködői, szakértői feladatot ellátó szervekkel az együttműködés eljárásrendjének kidolgozása, minőségbiztosítási ellenőrzések végrehajtása a társ szervek által végrehajtott helyszíni ellenőrzésekhez kapcsolódóan, valamint a végrehajtott feladatok teljesítésigazolása.
(7) A Főosztály vezetői ellenőrzés keretében biztosítja a Főosztály munkatársai által végrehajtott helyszíni ellenőrzések szakmai felügyeletét.
(8) A Főosztályhoz négy osztály tartozik: a Közvetlen Támogatások Ellenőrzési Osztálya, a Piaci Támogatások Ellenőrzési Osztálya, a Vidékfejlesztési Támogatások Ellenőrzési Osztálya és a Modernizációs Támogatások Ellenőrzési Osztálya.

Közvetlen Támogatások Ellenőrzési Osztálya

46. § (1) Az Osztály feladata az EMOGA Garancia Részlege, az EMGA, és az EMVA tekintetében:
a) a terület alapú és növényi közvetlen támogatási intézkedésekkel;
b) az állatlétszám, illetve állati termékek közvetlen támogatási intézkedéseivel;
c) az NVT-ben meghatározott vidékfejlesztési támogatásokkal;
d) a hatáskörébe utalt alapvetően a terület- és állatlétszám alapú EMVA jogcímekkel kapcsolatos;
e) és a kölcsönös megfeleltetés által meghatározott
helyszíni ellenőrzési rendszer módszertanának kidolgozása és működtetése, valamint kapcsolódó helyszíni ellenőrzési feladatok ellátása.
(2) Az Osztály feladata továbbá:
a) az (1) bekezdésben meghatározott intézkedések hatályos jogszabályok szerinti ellenőrzési eljárásrendjének, valamint az ahhoz kapcsolódó dokumentációnak a kialakítása;
b) a helyszíni ellenőrzéseket végző szervek /szervezeti egységek vonatkozó szakmai felügyelete;
c) az egyes támogatási intézkedések végrehajtásához kapcsolódó ellenőrzési formanyomtatványok összeállítása;
d) az egyes jogcímek helyszíni ellenőrzését érintő nyilvántartási rendszerekkel kapcsolatban a követelmények kidolgozása;
e) minden, az ellenőrzési kézikönyv alapján az Osztály hatáskörébe utalt feladat.

Piaci Támogatások Ellenőrzési Osztálya

47. § (1) Az Osztály feladata az EMOGA Garancia Részlege, az EMGA és az EMVA tekintetében:
a) EU bel-, és külpiaci intézkedésekkel;
b) az intervenciós és magántárolási intézkedésekkel;
c) a külön rendeletben a Hivatal hatáskörébe utalt nemzeti támogatási és piacszabályozási intézkedésekkel;
d) a hatáskörébe utalt, egyes beruházás típusú EMVA jogcímekkel
kapcsolatos helyszíni ellenőrzési rendszer módszertanának kidolgozása és működtetése, valamint kapcsolódó helyszíni ellenőrzési feladatok ellátása.
(2) Az Osztály feladata továbbá:
a) az (1) bekezdésben meghatározott intézkedések hatályos jogszabályok szerinti ellenőrzési eljárásrendjének, valamint az ahhoz kapcsolódó dokumentációnak a kialakítása;
b) a helyszíni ellenőrzéseket végrehajtó szervek/szervezeti egységek vonatkozó szakmai felügyelete;
c) az egyes támogatási intézkedések végrehajtásához kapcsolódó ellenőrzési formanyomtatványok összeállítása;
d) az egyes jogcímek helyszíni ellenőrzését érintő nyilvántartási rendszerekkel kapcsolatban a követelmények kidolgozása;
e) minden, az ellenőrzési kézikönyv alapján az Osztály hatáskörébe utalt feladat.

Vidékfejlesztési Támogatások Ellenőrzési Osztálya

48. § (1) Az Osztály feladata az EMOGA Orientációs Részlege, az EMVA és az EHA tekintetében a SAPARD, az AVOP Programokkal, valamint az AVOP-, az NVT-, az EMVA- és az EHA technikai segítségnyújtással (TS), valamint a hatáskörébe utalt EMVA jogcímekkel kapcsolatos helyszíni ellenőrzési rendszer módszertanának kidolgozása és működtetése, valamint kapcsolódó helyszíni ellenőrzési feladatok ellátása az AVOP-, az NVT-, az EMVA – és az EHA technikai segítségnyújtás, valamint az EHA jogcímekkel kapcsolatban.
(2) Az Osztály feladata továbbá:
a) az (1) bekezdésben meghatározott intézkedések hatályos jogszabályok szerinti ellenőrzési eljárásrendjének, valamint az ahhoz kapcsolódó dokumentációnak a kialakítása;
b) a helyszíni ellenőrzéseket végrehajtó szervek/szervezeti egységek vonatkozó szakmai felügyelete;
c) az egyes támogatási intézkedések végrehajtásához kapcsolódó ellenőrzési formanyomtatványok összeállítása;

d) az egyes jogcímek helyszíni ellenőrzését érintő nyilvántartási rendszerekkel kapcsolatban a követelmények kidolgozása;
e) minden, az ellenőrzési kézikönyv és a működési kézikönyvek alapján az Osztály hatáskörébe utalt feladat.

Modernizációs Támogatások Ellenőrzési Osztálya

49. § (1) Az Osztály feladata az EMVA tekintetében a hatáskörébe utalt, alapvetően az EMVA I. tengelyéhez tartozó jogcímekkel kapcsolatos helyszíni ellenőrzési rendszer módszertanának kidolgozása és működtetése, valamint kapcsolódó helyszíni ellenőrzési feladatok ellátása.
(2) Az Osztály feladata továbbá:
a) az (1) bekezdésben meghatározott intézkedések hatályos jogszabályok szerinti ellenőrzési eljárásrendjének, valamint az ahhoz kapcsolódó dokumentációnak a kialakítása;
b) a helyszíni ellenőrzéseket végrehajtó szervek/szervezeti egységek vonatkozó szakmai felügyelete;
c) az egyes támogatási intézkedések végrehajtásához kapcsolódó ellenőrzési formanyomtatványok összeállítása;
d) az egyes jogcímek helyszíni ellenőrzését érintő nyilvántartási rendszerekkel kapcsolatban a követelmények kidolgozása;
e) minden, az ellenőrzési kézikönyv alapján az Osztály hatáskörébe utalt feladat.

Biztonsági és Üzemeltetési Főosztály

50. § (1) A Biztonsági és Üzemeltetési Főosztály általános feladata a Hivatal működésével kapcsolatos biztonsági és üzemeltetési szakmai feladatok tervezése, irányítása, ellátása, ellenőrzése, továbbá a honvédelmi, valamint a katasztrófák elleni védekezésről szóló törvényben meghatározottak szerinti, illetve az országvédelemmel, gazdaságmozgósítással és a katonai szövetséggel összefüggő állami feladatok Hivatalra háruló kötelezettségei végrehajtásának biztosítása.
(2) A Biztonsági és Üzemeltetési Főosztályhoz két osztály tartozik: a Biztonsági Osztály és az Üzemeltetési Osztály.

Biztonsági Osztály

51. § (1) A Biztonsági Osztály általános feladata a Hivatal őrzés-védelmével, tűzvédelmével, munkavédelmével, valamint a hatáskörébe utalt vagyonvédelemmel kapcsolatos feladatok tervezése, irányítása, koordinálása és ellenőrzése.
(2) A Biztonsági Osztály feladatkörében:
a) végzi a Hivatal objektumai élőerős őrzés-védelmével összefüggő szakmai felügyeleti, tervezési, szervezési, koordinációs és ellenőrzési feladatokat, valamint felügyeli, koordinálja, irányítja a Hivatal épületeiben történő benntartózkodásokkal összefüggő feladatokat, illetve összefogja a területi biztonsági megbízotti tevékenységet;
b) kialakítja – a vonatkozó nemzeti ajánlások és uniós elvárások alapján – a Hivatal biztonsági normarendszerét és ennek megfelelően tervezi, szervezi, irányítja a különböző elektronikai és mechanikai biztonságtechnikai rendszerek, rendszerelemek telepítését, üzemeltetését, valamint szükség szerinti fejlesztését;
c) elkészíti a Hivatal biztonságával kapcsolatos szabályzatokat, terveket, az alkalmazottak biztonsági felkészítését, folyamatos, tervszerű továbbképzését, illetve folyamatos kockázatelemzést végez az egyes szervezeti egységeknél felmerülő biztonsági kockázatok kezelhetősége érdekében;
d) összeállítja a Hivatal Tűzvédelmi Szabályzatát, gondoskodik annak teljes körű megismertetéséről, az abban foglaltak betartatásáról, biztosítja az Országos Tűzvédelmi Szabályzat szerinti technikai rendszer és eszköz készenlétben tartási kötelezettségek megvalósulását, azok szükség szerinti fejlesztését;
e) ellátja a hivatali gépjárműveket a szükséges tűzvédelmi eszközökkel;
f) elvégzi az Osztály ügyrendi feladataihoz szükséges forrásigény meghatározásával kapcsolatos feladatokat, valamint az anyagi források felhasználásának naprakész nyilvántartását;
g) végzi – a gépjárművek káreseményeivel kapcsolatos feladatokon kívül – minden egyéb, vagyonbiztosítással rendezett, illetve más káresemény teljes körű ügyintézését;
h) kezeli, folyamatosan naprakészen tartja, irattározza a Hivatal biztonságával, biztonsági rendszereivel kapcsolatos adatbázist;
i) elkészíti – a hatályos jogszabályoknak megfelelően – a Hivatal Munkavédelmi Szabályzatát, gondoskodik annak teljes körű megismertetéséről, az abban foglaltak betartatásáról, valamint érvényt szerez a dolgozók munkavédelmi és munkaegészségügyi kötelezettségeinek, jogosultságainak.

Üzemeltetési Osztály

52. § (1) Az Üzemeltetési Osztály általános feladata a Hivatal központi épületeinek üzemeltetésével, fenntartásával és fejlesztésével összefüggő szakmai feladatok ellátása.
(2) Az Üzemeltetési Osztály feladatkörében:
a) tervezi, szervezi, irányítja és ellátja – külső szolgáltatók igénybevételével és bevonásával – a központi épületek üzemeltetésével, fenntartásával és fejlesztésével kapcsolatos szakmai feladatokat;
b) gondoskodik az épületek, szabad terek tisztántartásáról, ápolásáról, a keletkezett hulladék elszállításáról;
c) rendszeresen ellenőrzi az épületek, belső terek, beépített épületgépészeti berendezések, felszerelések műszaki állapotát, intézkedik a rendellenes működtetés, a meghibásodások megszüntetésére;
d) ellenőrzi a karbantartási, takarítási, szolgáltatási szerződésekben foglalt tevékenységek teljesítését;
e) kapcsolatot tart a kommunális- és energiaszolgáltatókkal, előkészíti a szükséges szerződések folyamatos meglétét;
f) részt vesz az épületek fejlesztését, átalakítását, az elektromos, a gépészeti, a tűz és biztonságtechnikai rendszereket érintő eljárásokban.

Jogorvoslati Főosztály

53. § (1) A Főosztály feladata a Hivatal első fokon hozott döntései ellen benyújtott jogorvoslati kérelmek elbírálása, nem hatósági eljárásban a kirendeltségek által hozott döntések, elállási nyilatkozatok ellen benyújtott kifogások elbírálása, iránymutatások, ajánlások megfogalmazása a Hivatal első fokú hatóságai, a Hivatal elnöke részére. A Főosztály ellátja a jogi képviseletet a Hivatal hatáskörében hozott támogatási döntésekből, valamint szerződésekből eredő peres, nem peres és egyéb hatósági eljárásokban bíróságok, valamint egyéb hatóságok előtt. Szükség szerint kezdeményezi a jogsértő magatartások elleni büntető eljárás megindítását.
(2) A Főosztályhoz négy osztály tartozik: Beruházási Támogatások Jogorvoslati Osztály, Piaci Intézkedések és Állati Termékek Közvetlen Támogatása Jogorvoslati Osztály, Közvetlen Támogatások Jogorvoslati Osztály, Agrár-környezetgazdálkodási és Területalapú Támogatások Jogorvoslati Osztály.

Beruházási Támogatások Jogorvoslati Osztály

54. § Az Osztály feladatai:
a) AVOP, SAPARD, HOPE és EHA jogorvoslati kérelmeinek elbírálása;
b) EMVA I., III., IV. tengelyébe tartozó beruházási jogcímek jogorvoslati kérelmeinek elbírálása.

Piaci Intézkedések és Állati Termékek Közvetlen Támogatása Jogorvoslati Osztály

55. § Az Osztály feladatai:
a) állati termékek közvetlen támogatási jogcímei jogorvoslati kérelmeinek kezelése, továbbá bármely állatállomány-alapú támogatási jogcím fellebbezéseinek elbírálása;
b) nemzeti támogatások jogorvoslati kérelmeinek elbírálása;
c) tejkvóta jogcím jogorvoslati kérelmeinek kezelése;
d) bel és külpiaci intézkedésekkel, piaci engedélyezésekkel kapcsolatos jogorvoslati kérelmek kezelése.

Közvetlen Támogatások Jogorvoslati Osztály

56. § Az Osztály feladatai:
a) növényi termékek közvetlen támogatási jogcímei jogorvoslati kérelmeinek kezelése;
b) NVT területalapú támogatási jogcímek jogorvoslati kérelmeinek kezelése;
c) NVT szerkezetátalakítási támogatások jogcímei jogorvoslati kérelmeinek elbírálása;
d) EMVA II. tengelybe tartozó, valamint az I. tengelybe tartozó egyes jogcímek jogorvoslati kérelmeinek elbírálása;
e) a Pénzügyi Igazgatóság által hozott kompenzációs határozatok/végzések ellen benyújtott jogorvoslati kérelmek kezelése;
f) területhez kapcsolódó történelmi bázis vonatkozásában beadott fellebbezések elbírálása.

Agrár-környezetgazdálkodási és Területalapú Támogatások Jogorvoslati Osztály

57. § Az Osztály feladatai:
a) az NVT alapján beindított agrár-környezetgazdálkodási és kedvezőtlen adottságú területeken történő gazdálkodáshoz nyújtandó kompenzációs támogatásokhoz kapcsolódó fellebbezések elbírálása;
b) az EMVA-ból finanszírozott agrár-környezetgazdálkodási támogatáshoz kapcsolódó fellebbezések elbírálása;
c) az egységes területalapú és a hozzá kapcsolódó kiegészítő nemzeti támogatáshoz kapcsolódó fellebbezések elbírálása;
d) az intervenciós ügyekkel kapcsolatban benyújtott jogorvoslatok kezelése.

Fejlesztési Főosztály

58. § (1) A Fejlesztési Főosztály felelős a Hivatal elnöke által feladatkörébe rendelt támogatások, illetve belső hivatali folyamatok végrehajtási rendjének – az érintett szervezeti egységek bevonásával történő – kialakításáért, illetve továbbfejlesztéséért a szükséges tevékenységek koordinálásával, a fejlesztő munka összefogásával, illetőleg a szükséges döntések meghozatalának előkészítésével.
(2) A Főosztály feladatai:
a) a támogatásra/belső hivatali folyamatra vonatkozó jogszabályok, illetve meglévő folyamatok végrehajtási szempontú elemzése, és a végrehajtás problémás kérdéseinek felderítése;
b) a támogatásra/belső hivatali folyamatra vonatkozó jogszabályok megalkotásának nyomon követése, elemzése, a végrehajtási kérdésekhez kapcsolódó jogszabályi javaslatok kidolgozása;
c) a támogatásokkal kapcsolatos jogszabályok végrehajtási szempontú elemzése, a problémás kérdések felderítése és szükség esetén alternatív javaslatok kidolgozása;
d) a támogatások/belső hivatali folyamatok végrehajtásának a Hivatalban történő belső szervezeti megvalósítására, illetve az ehhez kapcsolódó esetleges szervezeti átalakításra vonatkozó javaslat kidolgozása;
e) a támogatások/belső hivatali folyamatok végrehajtásához kapcsolódó informatikai támogatás kifejlesztéséhez/továbbfejlesztéséhez szükséges követelményspecifikáció kidolgozása;
f) az informatikai fejlesztés során, a fejlesztés nyomon követése, a fejlesztői specifikációs igények kielégítése;
g) részvétel a támogatások/belső hivatali folyamatok végrehajtásához kapcsolódó szabályzatok, kézikönyvek kidolgozásában.
(3) A Fejlesztési Főosztályhoz két osztály tartozik: a Támogatási Jogcímek Osztálya és a Horizontális Ügyek Osztálya.
(4) A Fejlesztési Főosztály feladatai ellátása során szorosan együttműködik a Hivatal többi szervezeti egységével, így különösen a Közvetlen Támogatások Igazgatósága és a Vidékfejlesztési Támogatások Igazgatósága szakmai osztályaival.

Támogatási Jogcímek Osztálya

59. § A Támogatási Jogcímek Osztályának feladata: a Főosztály feladatainak a támogatások, illetve belső hivatali folyamatok egyedi sajátosságai tekintetében történő ellátása a főosztály vezetője által az Osztály feladatkörébe rendelt támogatások és belső hivatali folyamatok vonatkozásában.

Horizontális Ügyek Osztálya

60. § A Horizontális Ügyek Osztályának feladata: a Főosztály feladatainak a Főosztály feladatkörébe rendelt támogatások, illetve belső hivatali folyamatok több folyamatot érintő sajátosságai tekintetében történő ellátása, valamint részvétel a külső együttműködési projektek (twinning) fejlesztési feladatai megvalósításában.
Az Igazgatóságok feladatai

Közvetlen Támogatások Igazgatósága

61. § (1) Az Igazgatóság feladatkörébe tartozik az EMOGA Garancia Részlegből, illetve az EMGA-ból és ahhoz kapcsolódóan a nemzeti költségvetésből finanszírozott, a jogosult termőterület, állatlétszám, kvóta, illetve a termelt mennyiség, illetve a történelmi bázis jogosultság alapján, az igénylőknek fizetett támogatásokkal, valamint az NVT vidékfejlesztési intézkedésekkel kapcsolatos feladatok ellátása. Az Igazgatóság feladatkörébe tartoznak továbbá a hatáskörébe rendelt, az EMVA-ból a területhez, az állatlétszámhoz, illetve jövedelempótláshoz kötött és ahhoz kapcsolódóan a nemzeti költségvetés által társfinanszírozott intézkedések alapján fizetett támogatások végrehajtásával kapcsolatos feladatok. Az Igazgatóság a feladatkörébe tartozó intézkedések vonatkozásában elvégzi a támogatási kérelmek és pályázatok – a közösségi és nemzeti jogszabályok alapján, a végrehajtási kézikönyvekkel összhangban történő – engedélyezését és az engedélyezési feladattal összefüggő nyilvántartási rendszerek kezelését. Az Igazgatóság az EMVA intézkedések végrehajtásának eljárásrendjét jóváhagyásra az Irányító Hatósághoz felterjeszti.
(2) Az Igazgatóság feladatkörébe tartozik a hatáskörébe rendelt feladatok ellátásához szükséges belső eljárások, az azokhoz kapcsolódó átruházott feladatok, és az együttműködés keretében ellátandó feladatok szakmai eljárásrendjének kidolgozása, valamint a végrehajtási tevékenységhez szükséges nyilvántartási rendszerek kialakításához a szakmai követelményrendszer meghatározása.
(3) Az Igazgatósághoz hét osztály tartozik: a Területalapú Közvetlen Támogatások Koordinációs Osztálya, az Állati Termékek Közvetlen Támogatási Osztálya, a Jogosultságkezelő Osztály, a Szerkezetátalakítási Támogatások Osztálya, az Erdészeti Támogatások Osztálya, a Környezetvédelmi és Vidékfejlesztési Támogatások Osztálya és a Kölcsönös Megfeleltetési Osztály.
(4) Az Igazgatóság és szervezeti egységeinek feladatait, hatósági jogkörben végzett tevékenységét, szervezetét és működését az Igazgatóság Szervezeti és Működési Szabályzata tartalmazza.

Piaci Támogatások és Külkereskedelemi Intézkedések Igazgatósága

62. § (1) Az Igazgatóság feladatkörébe tartozik a Közös Agrárpolitika, illetve a nemzeti agrártámogatási rendszer hatálya alá tartozó egyes piactámogatási és piacszabályozási intézkedések végrehajtása. Az Igazgatóság a feladatkörébe tartozó intézkedések végrehajtása során – a közösségi és nemzeti jogszabályok alapján, a végrehajtási eljárásrendekben foglaltak szerint – elvégzi a kérelmek és igénylések adminisztratív ellenőrzését, a döntések, igazolások és hatósági bizonyítványok kibocsátását, a kirendeltségek közreműködését igénylő intézkedések esetében a bírálati munka koordinációját és szakmai felügyeletét. A külön jogszabályokban előírtakkal összhangban az Igazgatóság ellátja a nemzeti agrárkár-enyhítési rendszer működtetésével kapcsolatos feladatokat.
(2) Az Igazgatóság feladatkörébe tartozik a hatáskörébe rendelt feladatok ellátásához szükséges belső eljárások, valamint az azokhoz kapcsolódó átruházott, és együttműködés keretében ellátandó feladatok szakmai eljárásrendjének kidolgozása, a végrehajtási tevékenységhez szükséges nyilvántartási rendszerek kialakításához a szakmai követelményrendszer meghatározása.
(3) Az Igazgatósághoz öt osztály tartozik: a Belpiaci Intézkedések Osztálya, a Külpiaci Intézkedések Osztálya, a Termelői Szervezetek Támogatási Osztálya, a Nemzeti Támogatások Osztálya, valamint a Piaci Engedélyezési és Nyilvántartási Osztály.
(4) Az Igazgatóság és szervezeti egységeinek feladatait, hatósági jogkörben végzett tevékenységét, szervezetét és működését az Igazgatóság Szervezeti és Működési Szabályzata tartalmazza.

Intervenciós Intézkedések Igazgatósága

63. § (1) Az Igazgatóság feladatkörébe tartozik a Közös Agrárpolitika növényi termékek, illetve állati termékek intervenciós rendszerének működtetésével, az EU Élelmiszersegély program végrehajtásával, bizonyos szerkezetátalakítási támogatások végrehajtásával és az elnök által hatáskörbe utalt egyéb támogatási jogcímekkel kapcsolatos feladatok ellátása, amely magában foglalja az intervencióhoz kapcsolódó raktár-gazdálkodási és logisztikai feladatok megoldását, az intervencióra felajánlott árumennyiség felvásárlását, a felvásárolt intervenciós készletek tárolását, szükség esetén áttárolását, az intervenciós készletek értékesítését, az intervenciós intézkedések elszámolását az Európai Unióval az e-Faudit rendszerben, valamint az intervenciós intézkedésekről az előírt uniós és nemzeti jelentések elkészítését. Az Igazgatóság az intervenciós készletek tárolási technológiájának megfelelő tárolási intézkedéseket foganatosít. Az igazgatóság felelős – a Hivatal mérlegének és beszámolójának elkészítéséhez az EU támogatásokkal összefüggésben szükséges – az intervenciós készletekre vonatkozó adatok szolgáltatásáért, valamint az igazgatóság által nyújtott adatok valódiságáért.
(2) Az Igazgatóság feladatkörébe tartozik a hatáskörébe rendelt feladatok ellátásához szükséges belső eljárások, valamint az azokhoz kapcsolódó átruházott, és együttműködés keretében ellátandó feladatok szakmai eljárásrendjének kidolgozása, a végrehajtási tevékenységhez szükséges nyilvántartási rendszerek kialakításához a szakmai követelményrendszer meghatározása.
(3) Az Igazgatósághoz öt osztály tartozik: az Intervenciós Felvásárlási Osztály, a Feldolgozott Termékek Intervenciós Osztály, az Intervenciós Tárolási Osztály, az Intervenciós Értékesítési Osztály és a Szerkezetátalakítási és Gazdálkodási Osztály.
(4) Az Igazgatóság és szervezeti egységeinek feladatait, hatósági jogkörében végzett tevékenységé, szervezetét és működését az Igazgatóság Szervezeti és Működési Szabályzata tartalmazza.

Vidékfejlesztési Támogatások Igazgatósága

64. § (1) Az Igazgatóság feladatkörébe tartozik a SAPARD és az AVOP keretében nyertes pályázatok utógondozása, a Technikai Segítségnyújtási intézkedések (AVOP, NVT, EMVA, EHA) tekintetében a pénzügyi engedélyezési feladatok ellátása, a Nemzeti Szerkezetátalakítási Program végrehajtása kapcsán hatáskörébe utalt feladatok végrehajtása, az EMVA-ból finanszírozott beruházási és szolgáltatási jellegű jogcímekre beérkezett kérelmek központi kezelése, a támogatási és kifizetési döntések meghozatala. Az EHA-ból finanszírozott intézkedések esetében pedig a támogatási és kifizetési kérelmek kezelése, a támogatási határozat kibocsátása és a kifizetési döntések meghozatala. Az Igazgatóság az EMVA intézkedések végrehajtásának eljárásrendjét jóváhagyásra az Irányító Hatósághoz felterjeszti.
(2) Az Igazgatóság feladatkörébe tartozik a hatáskörébe rendelt feladatok ellátásához szükséges belső eljárásrendek kidolgozása, a végrehajtási tevékenységhez szükséges nyilvántartási rendszerek kialakítása, karbantartása és a szakmai követelményrendszer meghatározása.
(3) Az Igazgatósághoz hat osztály tartozik: a SAPARD, AVOP és EMVA Leader Osztály, a Mezőgazdasági Beruházások Osztálya, az Infrastrukturális Beruházások Osztálya, a Feldolgozóipari és Halászati Beruházások Osztálya, a Közösségi Kezdeményezések Vidékfejlesztési Osztálya, és a Pénzügyi Engedélyezési Osztály.
(4) Az Igazgatóság és szervezeti egységeinek feladatait, hatósági jogkörben végzett tevékenységét, szervezetét és működését az Igazgatóság Szervezeti és Működési Szabályzata tartalmazza.

Pénzügyi Igazgatóság

65. § (1) A Pénzügyi Igazgatóság végzi a Hivatal feladatkörébe tartozó támogatások forráskezelési, jelentési, kifizetési, számviteli, biztosítékkezelési és követeléskezelési feladatait. Az Igazgatóság felelős – a Hivatal mérlegének és beszámolójának elkészítéséhez az EU támogatásokkal összefüggésben szükséges – adatok szolgáltatásáért, valamint az igazgatóság által nyújtott adatok valódiságáért.
(2) Az Igazgatóság feladatkörébe tartozik a hatáskörébe rendelt feladatok ellátásához szükséges belső eljárások, valamint az azokhoz kapcsolódó átruházott, és együttműködés keretében ellátandó feladatok szakmai eljárásrendjének kidolgozása, a végrehajtási tevékenységhez szükséges nyilvántartási rendszerek kialakításához a szakmai követelményrendszer meghatározása.
(3) Az Igazgatósághoz hat osztály tartozik: az EMVA Kifizetési Osztály, az EMGA Kifizetési Osztály, az EMVA Könyvelési Osztály, az EMGA Könyvelési Osztály, a Jelentési Osztály és a Biztosíték- és Követeléskezelési Osztály.
(4) Az Igazgatóság és szervezeti egységeinek feladatait, hatósági jogkörben végzett tevékenységét, szervezetét és működését az Igazgatóság Szervezeti és Működési Szabályzata tartalmazza.

Területi Igazgatóság

66. § (1) Az Igazgatóság ellátja az ügyfélregisztrációs rendszer vezetésével kapcsolatos feladatokat. Az Igazgatóság feladata a központi és a kirendeltségi ügyfélszolgálati tevékenység ellátása, koordinációja és a panaszkezeléssel összefüggő feladatai ellátása. Az Igazgatóság feladatkörébe tartozik a Kirendeltségek tájékoztatása, a Kirendeltségek szakmai, személyi és tárgyi működési feltételeinek koordinálása, a kétoldalú információ áramlás biztosítása a szakmai igazgatóságok és a Kirendeltségek között, valamint a kirendeltség-vezetők vezetői munkájának értékelése és támogatása.
(2) Az Igazgatóság feladatkörébe tartozik a hatáskörébe rendelt feladatok ellátásához szükséges belső eljárások, valamint az azokhoz kapcsolódó átruházott, és együttműködés keretében ellátandó feladatok szakmai eljárásrendjének kidolgozása, a végrehajtási tevékenységhez szükséges nyilvántartási rendszerek kialakításához a szakmai követelményrendszer meghatározása. Az Igazgatóság feladatkörébe tartozik az átruházott és együttműködő szervezetekkel való hivatali szintű – szakmai együttműködésen túlmutató – kapcsolattartás és koordináció.
(3) Az Igazgatósághoz három osztály tartozik: a Kirendeltségek Koordinációs Osztálya, az Ügyfélszolgálati Osztály és az Ügyfél-nyilvántartási Osztály.
(4) Az Igazgatóság és szervezeti egységeinek feladatait, hatósági jogkörben végzett tevékenységét, szervezetét és működését az Igazgatóság Szervezeti és Működési Szabályzata tartalmazza.
A Kirendeltségek szervezeti egységeinek feladata

67. § A Kirendeltségek és szervezeti egységeinek feladatait, szervezetét és működését a Kirendeltségek Szervezeti és Működési Szabályzata tartalmazza.

HARMADIK RÉSZ
A HIVATAL MŰKÖDÉSE

Elnöki Értekezlet

68. § (1) Az Elnöki Értekezlet a Hivatal szervezetével és működésével kapcsolatos jelentősebb kérdések eldöntésének, információcserének, feladatmegosztásnak és az elnöki döntést igénylő kérdések megvitatásának, valamint a feladatok végrehajtásáról adott tájékoztatásnak, beszámolásnak szükség szerinti rendszerességgel megtartott fóruma.
(2) Az Elnöki Értekezlet résztvevői köre: az elnök, az elnökhelyettesek, az igazgatóságok, a főosztályok vezetői, a minőségirányítási vezető, valamint a szükség szerint meghívottak. A résztvevők – akadályoztatásuk esetén – kötelesek helyettesítésükről gondoskodni.
(3) Az Elnöki Értekezleten hozott döntések és kiadott feladatok végrehajtásának eredményességét figyelemmel kell kísérni.

Elnökhelyettesi Értekezlet

69. § (1) Az Elnökhelyettesi Értekezlet az elnökhelyettes közvetlen irányítása, illetve felügyelete alá tartozó főosztályok, igazgatóságok működésével és feladatainak ellátásával, végrehajtásával kapcsolatos ügyekben az elnökhelyettes munkáját elősegítő szükség szerinti rendszerességgel tartott tájékoztatási, szakmai és beszámolási fórum.
(2) Az Elnökhelyettesi Értekezlet résztvevői köre: az elnökhelyettes, az elnökhelyettes közvetlen irányítása, illetve felügyelete alá tartozó igazgatóságok és főosztályok vezetői, valamint a szükség szerint meghívottak. A résztvevők – akadályoztatásuk esetén – kötelesek helyettesítésükről gondoskodni.
(3) Az Elnökhelyettesi Értekezleten hozott döntések és kiadott feladatok végrehajtásának eredményességét figyelemmel kell kísérni.

EMVA Koordinációs Testület

70. § (1) Az EMVA Koordinációs Testület a Hivatal mint EMVA Kifizető Ügynökség feladatai ellátása érdekében létrehozott, döntéshozó, koordináló, felügyelő, az EMVA-val kapcsolatos feladatok végrehajtását szolgáló – heti rendszerességgel összehívott – operatív testületként működik.
(2) Az EMVA Koordinációs Testület ülései résztvevői köre: az elnök, az elnökhelyettesek, a Közvetlen Támogatások Igazgatósága, a Vidékfejlesztési Támogatások Igazgatósága, az Informatikai Főosztály, a Fejlesztési Főosztály, továbbá az EMVA és az IIER projektek vezetői, valamint a szükség szerinti meghívottak. A résztvevők – akadályoztatásuk esetén – kötelesek helyettesítésükről gondoskodni.
(3) Az EMVA Koordinációs Testület dönt az egyes EMVA jogcímek bevezetéséről, a bevezetéshez és a végrehajtáshoz szükséges intézkedésekről, a bevezetésre kerülő intézkedésekkel kapcsolatos feladatok szervezeti egységekhez való rendeléséről. Az EMVA Koordinációs Testület folyamatosan figyelemmel kíséri az EMVA jogcímekkel kapcsolatos fejlesztés és végrehajtás helyzetét, és – amennyiben szükséges – meghatározza a fejlesztéssel, végrehajtással összefüggő operatív feladatokat.
(4) Az EMVA Koordinációs Testület ülésein hozott döntések és kiadott feladatok végrehajtásának eredményességét figyelemmel kell kísérni.

Igazgatósági, Főosztályi, Kirendeltségi Értekezlet

71. § (1) Az Igazgatósági, a Főosztályi, illetve a Kirendeltségi Értekezlet az igazgatóság, a főosztály, illetve a Kirendeltség működésével és feladatainak ellátásával kapcsolatos ügyekben az igazgató, a főosztályvezető, illetve a kirendeltségvezető munkáját elősegítő szükség szerinti rendszerességgel tartott tájékoztatási, szakmai és beszámolási fórum.
(2) Az Igazgatósági, a Főosztályi, illetve a Kirendeltségi Értekezlet résztvevői: az igazgató, főosztályvezető és a kirendeltségvezető, valamint a közvetlen irányításuk, illetve felügyeletük alá tartozó szervezeti egységek vezetői, a főosztályvezető-helyettes, valamint a szükség szerint meghívottak. A résztvevők – akadályoztatásuk esetén – kötelesek helyettesítésükről gondoskodni.
(3) Az Igazgatósági, a Főosztályi, illetve a Kirendeltségi Értekezleten hozott döntések és kiadott feladatok végrehajtásának eredményességét figyelemmel kell kísérni.

Kirendeltségek Vezetői Értekezlete

72. § (1) A Kirendeltségek Vezetői Értekezlete a Kirendeltségek szervezetét, működését, feladatainak ellátását érintő átfogó, rövid távú stratégiai ügyekben az elnök, az elnökhelyettesek, a Területi Igazgatóság igazgatója és a kirendeltségvezetők munkáját elősegítő szükség szerint, de legalább kéthavonta egy alkalommal megtartott tájékoztató, döntés-előkészítő, és beszámoltatási fórum.
(2) A Kirendeltségek Vezetői Értekezletének állandó résztvevői: az elnök, az elnökhelyettesek, a Területi Igazgatóság igazgatója, a Kirendeltségek Koordinációs Osztályának vezetője, valamint valamennyi Kirendeltség vezetője. A napirendnek megfelelően meghívásra kerülnek az illetékes szakmai igazgatóságok, főosztályok vezetői, illetve munkatársai.
(3) A Kirendeltségek Vezetői Értekezleten hozott döntések és kiadott feladatok végrehajtásának eredményességét figyelemmel kell kísérni.

Szakmai értekezletek

73. § (1) A Hivatal szervezeti egységei az operatív szakmai feladatok egyeztetése céljából szükség szerinti gyakorisággal a szervezeti egységek közötti szakmai értekezleteket tartanak azzal, hogy az értekezleteket a hatékony munkaidő- kihasználás és a költségkímélő technikai megoldások szempontjaira tekintettel kötelesek megszervezni (különösen audio konferencia rendszerű szakmai értekezletek lebonyolításával).
(2) A szakmai értekezleteken hozott döntések és kiadott feladatok végrehajtásának eredményességét figyelemmel kell kísérni.

A munkacsoport

74. § (1) Jelen Szervezeti és Működési Szabályzatban meghatározott feladatokon túlmutató, több szervezeti egységet érintő eseti feladat elvégzésére az elnök – a központi államigazgatási szervekről, valamint a Kormány tagjai és az államtitkárok jogállásáról szóló 2010. évi XLIII. törvény rendelkezéseinek megfelelően – munkacsoportot hozhat létre. Az elnök jelöli ki a munkacsoport vezetőjét, tagjait és működésének idejét. Az elnök határozza meg a munkacsoport által elvégzendő feladatokat, a munkatársak eredeti munkakörükbe tartozó feladatok ellátása alóli részbeni vagy teljes felmentését a munkacsoportban való részvétel tartamára. Amennyiben a munkacsoport befejezte működését, a Hivatal munkatársai eredeti munkakörükben változatlan feltételekkel folytatják feladataik ellátását.
(2) A munkacsoportban való közreműködésre az elnök a Hivatal feladatához kapcsolódó területeken elismert szakembereket kérhet fel.
(3) Az elnök dönt a munkacsoport munkájában résztvevők erkölcsi és anyagi elismeréséről.

A belső irányítás egyes írott eszközei

75. § (1) A Hivatal belső irányításának eszközei: az elnöki utasítások, elnöki körlevelek, az egyes szervezeti egységek ügyrendjei, a végrehajtási vagy működési kézikönyvek, valamint az igazgatók által kiadható szakmai iránymutatások.
(2) A belső irányítás (1) bekezdésben foglalt eszközeinek közös szabályai:
a) a belső irányítási eszköz – amennyiben a hatálybalépésének napjára vonatkozóan külön rendelkezést nem tartalmaz – a jóváhagyással lép hatályba;
b) a belső irányítási eszközöket a Hivatal belső információs rendszereiben hozzáférhetővé kell tenni, a Hivatal belső hálóján (intraneten) vagy elektronikus körlevélben ki kell hirdetni, illetőleg közzé kell tenni;
c) biztosítani kell az érintettek számára történő megismerhetőségüket;
d) biztosítani kell nyilvántartásukat;
e) az adott belső irányítási eszközben foglaltak betartásáért és végrehajtásáért minden hatálya alá tartozó dolgozót fegyelmi felelősség terhel;
f) a belső irányítási eszközt annak kibocsátója – azonos szintű irányítási eszközzel – módosíthatja, visszavonhatja, hatályon kívül helyezheti;
g) feleljenek meg a jogszerűség, célszerűség, világosság, áttekinthetőség és végrehajthatóság követelményének;
h) fogalmazásuk legyen egyértelmű és tömör, szerkesztésük megfelelően tagolt;
i) tartalmazzák a kapcsolódó jogszabályokra és – ahol az értelmezhető – a Hivatal más belső írásos irányítási eszközeire való hivatkozást, de ne ismételjék meg azokat;
j) illeszkedjenek a Hivatal működésébe.

76. § (1) Az elnök – évente 1-től kezdődően folyamatosan sorszámozott – elnöki utasításban rendelkezik a tevékenység, a vezetés-irányítás, a működés, a gazdálkodás fontosabb feladatairól, valamint az azokra vonatkozó szabályozásról.
(2) Az elnöki utasítás a Hivatal működéséből adódó és mindenki által betartandó irányelveket és keretszabályokat tartalmazza a Hivatal valamennyi szervezeti egységére – beleértve a Hivatal területi szerveit is – kötelező módon.
(3) Az elnöki utasítások tervezetét az elnök által kijelölt szakmai felelős készíti el és a hivatali egyeztetést követően átadja a Jogi Főosztálynak. A javaslatot a Jogi Főosztályon belül a Jogtanácsosi és Igazgatási Osztály készíti elő jóváhagyásra, majd a jóváhagyást követően az elnöki utasításokat kihirdeti és nyilvántartja.

77. § (1) Az elnök – évente 1-től kezdődően folyamatosan sorszámozott – a Hivatal jogszabályoknak és belső szabályoknak megfelelő működésének elősegítése érdekében elnöki körlevelet ad ki.
(2) Az elnöki körlevél – az abban meghatározott személyi hatály szerint – a Hivatal valamennyi, vagy egyes szervezeti egységeire, területi szerveire vonatkozóan tartalmaz kötelező előírásokat.
(3) Az elnöki körleveleket a szakmai felelős javaslata alapján a Jogi Főosztályon belül a Jogtanácsosi és Igazgatási Osztály készíti elő elnöki jóváhagyásra, majd a jóváhagyást követően az elnöki körleveleket kihirdeti és nyilvántartja.

78. § (1) A főosztályok, igazgatóságok, a Kirendeltségek az osztályok feladatainak leírására, a feladataikhoz kapcsolódó folyamatok meghatározásárára ügyrendet adnak ki.
(2) A főosztályok, az igazgatóságok és a Kirendeltségek ügyrendjét az elnök hagyja jóvá.

79. § A Végrehajtási Kézikönyvek a Hivatal által végrehajtandó támogatási és egyéb piacszabályozási intézkedéseket, illetve a Hivatal feladatainak végrehajtását szolgáló működési folyamatokat, az érintett szervezeti egységek és intézmények kapcsolatrendszerét, az egyes részfolyamatokat, tevékenységeket, felelősségi köröket és az igényléshez, a pályázatok és a kérelmek ügyintézéséhez, valamint az eljáráshoz kapcsolódó dokumentációt részletesen és egységes szerkezetben meghatározó eljárási rendek.

A munkáltatói jogok gyakorlása

80. § (1) A Hivatal kormánytisztviselői, ügykezelői és munkavállalói felett a munkáltatói jogkört az elnök gyakorolja.
(2) A munkáltatói jogok gyakorlásának rendjét külön elnöki utasítás szabályozza.

A munkaterv

81. § (1) A Hivatal az elnök által elfogadott és a miniszter által jóváhagyott éves munkaterv alapján tevékenykedik.
(2) A munkaterv tartalmazza a jogszabályokból és a miniszter utasításaiból a Hivatalra vonatkozó kötelezettségeket, a Hivatal vezetői által meghatározott és a Hivatal szervezeti egységei által javasolt feladatokat.
(3) A munkatervben meg kell jelölni a feladat elvégzéséért felelős szervezeti egységet, a közreműködő szervezeti egységet és a feladat elvégzésének határidejét.
(4) A Szervezési és Információs Osztály a munkaterv végrehajtásáról éves beszámolót készít.

Az ügyintézés rendje

82. § (1) A Hivatal feladatkörébe tartozó ügyeket az a szervezeti egység köteles intézni, amelynek a jelen Szervezeti és Működési Szabályzat szerint az ügy a feladatkörébe tartozik. A Hivatal szervezeti egységei a munkafeladatok határidőre történő, szakszerű elvégzése érdekében kezdeményezően és kölcsönösen együttműködve kötelesek eljárni. A szervezeti egységek a munkavégzésük során tudomásukra jutott, de más részleg feladatkörébe tartozó tényt, adatot, tapasztalatot kötelesek haladéktalanul az érdekelt részleghez továbbítani.
(2) Amennyiben a feladat megoldásában több szervezeti egység érintett, úgy a feladat elvégzéséért az első helyen kijelölt szervezeti egység a felelős, egyúttal köteles gondoskodni arról, hogy a megoldásban a többi érintett szervezeti egység álláspontja összehangoltan érvényesüljön. A feladathoz a közreműködő szervezeti egységek szakterületük szempontjait feltáró részanyagokat, észrevételeket, javaslatokat adnak. A nem érvényesített javaslatokról a javaslattevőt tájékoztatni kell. Véleményeltérés esetén a szervezeti egységeknek egymás között egyeztetniük kell, ennek eredménytelensége esetén a közös felettes vezető dönt.
(3) A jelen szabályzatban fel nem sorolt, de hasonló jellegű, illetve kapcsolódó feladatok szervezeti egységek közötti megosztásáról – vita esetén – az érintett egységek közös felettes vezetője dönt.
(4) A szervezeti egység feladatait saját ügyintézői által köteles ellátni. Ez nem érinti a vezetőnek azt a jogát, hogy az elnök engedélye alapján a feladat célszerű, hatékony megoldásához külső munkaerőt alkalmazzon.
(5) A Hivatalhoz beérkező, a Hivatal alaptevékenysége körébe tartozó ügyiratok elintézési határideje – ha jogszabály, vagy elnöki utasítás másképp nem rendelkezik – 30 nap. A „sürgős” jelzésű iratokat haladéktalanul el kell intézni. A sürgősséget, a kiadmányozást végző vezető tünteti fel és kíséri figyelemmel.
(6) A stratégiai előkészítést igénylő, a közigazgatási hatósági eljárás és szolgáltatás általános szabályairól szóló 2004. évi CXL. törvény hatálya alá nem tartozó feladatok egyedi ügyintézési határidejét az ügyben illetékes vezető állapítja meg. Jogszabályban illetve a felügyeleti szerv által megállapított határidők az érintett szervezeti egységekre is kötelezőek.
(7) Az ügyirat-kezelés, valamint az elektronikus ügyirat-kezelés rendjét külön elnöki utasítás tartalmazza.

A kiadmányozási jog

83. § (1) A kiadmányozási jog az arra jogosult vezetőnek az ügy érdemi elintézésére irányuló eljárási cselekménye.
(2) A kiadmányozási jog magában foglalja a témavázlatok, a tervezetek jóváhagyásához, az érdemi döntéshez és az írásbeli intézkedéshez való jogot.
(3) A kiadmányozási jog az elnököt, az elnökhelyettest, az igazgatót, a főosztályvezetőt, főosztályvezető-helyettest, az osztályvezetőt, kirendeltségvezetőt, a Végrehajtási Kézikönyvekben kijelölt ügyintézőt illeti meg.
(4) A kiadmányozásra jogosult a döntést vagy intézkedést az előkészítés ellenőrzése után hatáskörében eljárva, a megszabott határidőn belül hozza meg.
(5) A vezető felelős az ügyek határidőn belüli előkészítéséért és az előterjesztett javaslatért.
(6) A kiadmányozás gyakorlása az alábbiak szerint történik:
a) az elnök kiadmányozza a minisztérium és más közigazgatási szervek részére készített előterjesztést, jelentést, az elnöki utasítást és az elnöki körlevelet, az elnöki utasításban meghatározott összeget meghaladó kötelezettségvállalásról szóló iratot, a jogszabály által az elnök hatáskörébe utalt, át nem ruházható vagy át nem ruházott döntést és intézkedést, valamint a munkáltatói és egyéb jogkörökben magának fenntartott döntéseket és intézkedéseket;
b) az elnökhelyettes kiadmányozza a saját feladatkörébe tartozó ügyeket, valamint az elnök által átruházott hatáskörbe tartozó ügyeket, valamint azon ügyeket, amelyek ellátásával az elnök megbízta;
c) az igazgató kiadmányozza a saját feladatkörébe tartozó ügyeket, valamint az elnök által átruházott hatáskörbe tartozó ügyeket;
d) a főosztályvezető kiadmányozza a főosztály feladatkörében mindazokat az ügyeket, amelyek kiadmányozása nem az elnök, az elnökhelyettes és az igazgató kiadmányozási jogkörébe tartozik, valamint az elnök által átruházott hatáskörbe tartozó ügyeket;
e) az osztályvezető kiadmányozza a hatáskörébe tartozó ügyeket, valamint az igazgató, főosztályvezető által átruházott hatáskörbe tartozó ügyeket;
f) az ügyintéző kiadmányozza a Végrehajtási Kézikönyvben meghatározott ügyeket. Amennyiben a Végrehajtási Kézikönyv másként nem rendelkezik, ügyintéző önállóan kiadmányozásra nem jogosult;
g) a vezető távollétében a helyettesítésére jogosult vezető, illetve ügyintéző kiadmányozza a vezető kiadmányozási jogkörébe tartozó ügyeket, valamint a vezető által ráruházott ügyeket.
(7) A főosztályok és osztályok ügyrendje szabályozza a szervezeti egységnél irányadó kiadmányozási jog gyakorlását.
(8) Az adott szervezeti egység kiadmányozási rendjéről, a kiadmányozó személyéről és annak változásáról minden vezető köteles a közvetlen felettest, az Adminisztrációs Osztályt, illetve a kiadmány hitelesítését végző érintett szervezeti egységet, ennek hiányában a hitelesítésre feljogosított érintett ügyintézőt, illetve ügykezelőt tájékoztatni.

A Hivatal képviselete, a kötelezettségvállalás rendje

84. § (1) A Hivatal képviseletét a felügyeletet ellátó szerv és a külső szervek, szervezetek felé az elnök látja el. A képviseletet az elnökhelyettes, az igazgató, illetve a főosztályvezető feladatkörébe tartozó ügyintézés keretében – kivéve, ha az adott ügyben, illetve eljárásban az elnök jár el –, valamint az elnök által átruházott hatáskörben az elnökhelyettes, az igazgató, illetve a főosztályvezető, vagy az elnök által külön írásban felhatalmazott kormánytisztviselő jogosult ellátni.
(2) Az ügyintézés körében felmerülő egyeztetési ügyekben az egyes főosztályok, igazgatóságok, illetve osztályok vezetői járhatnak el.
(3) A Hivatal nevében történő kötelezettségvállalás rendjét elnöki utasítás szabályozza.

Kapcsolattartás a sajtóval

85. § (1) A Hivatal feladatkörébe tartozó átfogó, vagy még el nem döntött kérdésekben sajtónyilatkozatot kizárólag az elnök tehet.
(2) Az elnökhelyettes és a Hivatal más vezetője, vagy ügyintézője kizárólag az elnök felhatalmazása alapján nyilatkozhatnak.
(3) A szolgálati titokra vonatkozó előírásokat, valamint a Hivatal érdekeit minden nyilatkozatot tevőnek be kell tartania.
(4) A Hivatal belső, vezetői, testületi anyagai, tervezetei megtárgyalásuk után is csak külön írásbeli, elnöki engedéllyel hozhatók nyilvánosságra.
(5) A Hivatal vezetője, munkatársa a hivatalával összefüggésben tudomására jutott bizalmas tényt, adatot nem hozhat nyilvánosságra, vezető erre engedélyt nem adhat.
(6) A sajtónyilatkozat adásának körülményeiért és a nyilatkozat tartalmáért a nyilatkozó fegyelmi felelősséggel tartozik.

A munkavégzés rendje

86. § (1) A Hivatalon belüli főosztályok, igazgatóságok és az azokat irányító főosztályvezetők, igazgatók – a Szervezeti és Működési Szabályzatban foglaltak kivételével – azonos jogállásúak, tevékenységüket mellérendeltségben végzik. Kötelezettségük és joguk mindazon feladatok ellátása és jogosítványok gyakorlása, amelyek rájuk nézve a jelen Szervezeti és Működési Szabályzatból következnek.
(2) A Hivatal részlegei, vezetői és ügyintézői tevékenységük során konstruktív együttműködésre kötelezettek. Bármely szervezeti egység a feladatkörébe eső, de (részben) más szervezet feladatkörébe is tartozó, vagy azt érintő ügyekben az érintettekkel egyeztetve köteles eljárni.
(3) A munkaidő hétfőtől csütörtökig reggel 8 órától délután 16 óra 30 percig, pénteken reggel 8 órától délután 14 óráig tart.
(4) Az ügyfélfogadás rendjének részletes szabályait külön elnöki utasítás tartalmazza.
(5) A Hivatal munkatársa a munkahelyről munkaidő alatt történő eltávozását köteles közvetlen felettesével engedélyeztetni.
(6) A Hivatal munkatársa köteles a betegszabadság igénybevételét, betegállományba vételét, kórházi ápolását közvetlen felettesének – indokolt akadályoztatás esetén annak megszűntét követő – 24 órán belül bejelenteni.
(7) Szabadság igénybevétele esetén a folyamatban levő ügyek átadását-átvételét úgy kell megszervezni, hogy a munkavégzés folyamatos maradjon, időpontját ésszerűen úgy kell meghatározni, hogy az átadó és az átvevő lehetőleg személyesen jelen legyen.
(8) A Hivatal vezető beosztású kormánytisztviselője szabadság igénybevétele esetén a folyamatban lévő ügyeket személyesen, a zökkenőmentes ügyintézéshez szükséges tájékoztatás megadásával köteles átadni, átvenni.

Vegyes rendelkezések

87. § (1) A Hivatal szervezeti felépítésének ábráját az „A” függelék, a vagyonnyilatkozat tételre kötelezett munkakörök felsorolását a „B” függelék tartalmazza.
(2) A Hivatal és Központi Szervének Szervezeti és Működési Szabályzata nyilvános, bárki – a Hivatal nyilvánosság számára nyitva álló, hivatalos helyiségében és a Hivatal web-oldalán – megtekintheti.

2. melléklet az 5/2012. (III. 22.) VM utasításhoz


A Mezőgazdasági és Vidékfejlesztési Hivatal Kirendeltségeinek Szervezeti és Működési Szabályzata

A Mezőgazdasági és Vidékfejlesztési Hivatalról szóló 256/2007. (X. 4.) Korm. rendeletben meghatározott feladatok ellátása érdekében – az államháztartásról szóló 2011. évi CXCV. törvényben, az államháztartásról szóló törvény végrehajtásáról szóló 368/2011. (XII. 31.) Korm. rendeletben, továbbá a Mezőgazdasági és Vidékfejlesztési Hivatal XX/1130/14/2010. számú alapító okiratában foglaltakra figyelemmel – a Mezőgazdasági és Vidékfejlesztési Hivatal területi szervei (a továbbiakban: Kirendeltségek) szervezeti és működési rendjére vonatkozóan a következő Szervezeti és Működési Szabályzatot adom ki.

ELSŐ RÉSZ
A KIRENDELTSÉG SZERVEZETE

A Kirendeltség

1. § (1) A Hivatal tizenkilenc Kirendeltsége a Területi Igazgatóság irányítása, illetve felügyelete alatt működik.
(2) A Kirendeltségek – a (3) bekezdésben foglalt kivétellel – a megye illetékességi területén látják el a Hivatal helyi feladatait.
(3) Egyes Kirendeltségek (a továbbiakban együtt: regionális illetékességű Kirendeltségek) a régió illetékességi területén ellátják a SAPARD, az AVOP és a LEADER jogcímekkel, illetve a hatáskörükbe utalt EMVA jogcímekkel, az EMOGA Orientációs Részlegéből és a HOPE-ból finanszírozott támogatásokkal kapcsolatos feladatokat.
(4) A Hivatal hét regionális illetékességű Kirendeltséget működtet. A regionális illetékességű Kirendeltségek az alábbi illetékességi területen látják el a (3) bekezdésben meghatározott feladataikat:
a) Borsod-Abaúj-Zemplén megyei Kirendeltség, Miskolc székhellyel, Borsod-Abaúj Zemplén, Nógrád és Heves megyei illetékességgel;
b) Csongrád megyei Kirendeltség, Szeged székhellyel, Csongrád, Békés és Bács-Kiskun megyei illetékességgel;
c) Főváros és Pest megyei Kirendeltség, Budapest székhellyel, Budapesti és Pest megyei illetékességgel;
d) Somogy megyei Kirendeltség, Kaposvár székhellyel, Somogy, Tolna és Baranya megyei illetékességgel;
e) Szabolcs-Szatmár-Bereg megyei Kirendeltség, Nyíregyháza székhellyel, Szabolcs-Szatmár-Bereg, Jász-Nagykun- Szolnok és Hajdú-Bihar megyei illetékességgel;
f) Veszprém megyei Kirendeltség, Veszprém székhellyel, Veszprém, Komárom-Esztergom és Fejér megyei illetékességgel;
g) Zala megyei Kirendeltség, Zalaegerszeg székhellyel, Zala, Vas és Győr-Moson-Sopron megyei illetékességgel.

A vezetők

A kirendeltségvezető

2. § (1) A Kirendeltséget a kirendeltségvezető vezeti.
(2) A kirendeltségvezető felelős a Kirendeltség feladatainak elvégzéséért.
(3) A kirendeltségvezető a Területi Igazgatóság igazgatója irányításával, önállóan és a Területi Igazgatóság igazgatójának felelősen vezeti a rábízott Kirendeltséget, a Kirendeltség ügyrendjének és a munkaköri leírásoknak megfelelően. A kirendeltségvezető szervezi és irányítja a felügyelt osztályok munkáját, ellenőrzi – szükség szerint közvetlenül, személyesen – ennek teljesítését.
(4) A kirendeltségvezető a jelen Szervezeti és Működési Szabályzatban és a Kirendeltségek ügyrendjében foglaltak szerint gyakorolja kiadmányozási jogkörét, melynek gyakorlását az elnök engedélye, illetve a Végrehajtási Kézikönyvekben leírtak alapján beosztottjaira átruházhatja, ezek azonban nem érintik a Kirendeltség munkájáért való felelősségét.
(5) A kirendeltségvezető számviteli, statisztikai és egyéb adatok felhasználásával és elemzésével segíti és előkészíti az elnöki és felsőbb döntések meghozatalát, a döntéseket végrehajtja és azok végrehajtásáról tájékoztatást ad.
(6) A kirendeltségvezető gyakorolja az irányítása alá tartozó osztályok vezetői, illetve a közvetlen irányítása alá tartozó kormánytisztviselők vonatkozásában az utasítási és ellenőrzési jogot. E munkatársai vonatkozásában a szabadság kiadása, illetve a magáncélú eltávozás esetén gyakorolja a munkáltatói jogokat.
(7) A kirendeltségvezető gondoskodik arról, hogy a jogszabályok, a közjogi szervezetszabályozó eszközök és a belső szabályzatok az általa felügyelt osztályok munkájában érvényesüljenek.
(8) A kirendeltségvezető felülvizsgálja a felügyelt osztályok által készített tervezeteket.
(9) A kirendeltségvezető figyelemmel kíséri és szervezi a felügyelt osztályok munkatervi és egyéb feladatai végrehajtását, melyhez a szükséges feltételeket biztosítja részükre.
(10) A kirendeltségvezető beszámoltatja a felügyelt osztályok vezetőit, illetve kormánytisztviselőit és munkavállalóit a szervezeti egységnél végzett munkákról, gondoskodik a hivatali fegyelem megtartásáról.
(11) A kirendeltségvezető szakmai értekezleteket hív össze az irányítása alá tartozó tevékenységi körben felmerült fontosabb feladatok megoldásához szükséges szakmai vélemények, javaslatok megismerése, illetve a felügyelt osztályok munkájának irányítása céljából.
(12) A kirendeltségvezető szükség szerint egyedi feladatok ellátásával bízza meg a felügyelt osztályok bármely kormánytisztviselőjét, melyről a kormánytisztviselő tájékoztatja közvetlen felettesét.
(13) A Kirendeltség állományába tartozó kormánytisztviselők tekintetében teljesítményértékelést végez, valamint – a felügyelt osztályok vezetőinek javaslataira is figyelemmel – javaslatot tesz a Területi Igazgatóság igazgatójának a kormánytisztviselők, ügykezelők és a munkavállalók kitüntetésére, jutalmazására, segíti a felügyelt részlegek kormánytisztviselőinek szakmai fejlődését. A közvetlen irányítása alá tartozó kormánytisztviselők tekintetében teljesítményértékelést végez.
(14) A kirendeltségvezető – a felügyelt osztályok vezetőinek javaslatára is figyelemmel – javaslatot tesz, a Területi Igazgatóság igazgatójával történt egyeztetés után, a Képzési Osztálynak a felügyelt szervezeti egységek kormánytisztviselőinek a feladatokhoz közvetlenül illeszkedő képzésen való részvételére, segíti a kormánytisztviselők szakmai fejlődését.
(15) A kirendeltségvezető más szervezeti egység vezetője feladatkörét érintő intézkedést csak az érintett szervezeti egység vezetője egyetértésével tehet, illetve köteles a Területi Igazgatóság igazgatója elé terjeszteni azokat az ügyeket, amelyekben az érintett vezetők véleményének egyeztetése nem vezetett eredményre.
(16) A kirendeltségvezető a Területi Igazgatóság igazgatója felé tett tájékoztatási kötelezettsége mellett, az osztályvezetőkön keresztül is biztosítja a szakmai kapcsolattartást a Hivatal más szervezeti egységeivel.
(17) A kirendeltségvezető a Kirendeltség szakmai és egyéb feladatai tekintetében a Területi Igazgatóságon keresztül biztosítja a Kirendeltségek együttműködését a Hivatal más szervezeti egységeivel.
(18) A Kirendeltség feladatkörébe tartozó ügyintézés keretében – kivéve, ha az adott ügyben, illetve eljárásban a felettes vezető jár el – a kirendeltségvezető jogosult a Hivatal képviseletére.
(19) A kirendeltségvezető ellátja mindazokat a feladatokat, amelyekkel az elnök, illetve a Területi Igazgatóság igazgatója megbízza.
(20) A kirendeltségvezető tevékenységéről a Területi Igazgatóság igazgatóját folyamatosan tájékoztatja.
(21) A kirendeltségvezető hatósági eljárás tekintetében szakmai iránymutatást nyújt az ügyintéző számára, valamint folyamatosan ellenőrzi a hatósági eljárás lefolytatásának és a határozat előkészítésének jogszerűségét.
(22) A kirendeltségvezető javaslatot tesz a Területi Igazgatóság igazgatójának a kirendeltségi osztályok vezetőinek személyére, valamint a munkaköri leírásukba beépítendő feladatokra.
(23) A kirendeltségvezető javaslatot tesz – a Területi Igazgatóság igazgatójával történt előzetes jóváhagyása után – a Gazdasági Főosztály vezetőjének a Kirendeltség munkáját érintő fejlesztésre, beruházásra.
(24) A kirendeltségvezető vezetői és folyamatba épített ellenőrzési feladatokat lát el.
(25) A kirendeltségvezető gondoskodik mindazon feladatok ellátásáról, amelyeket a Végrehajtási (Működési) Kézikönyvek, vagy végrehajtási eljárásrendek a kirendeltség vonatkozásában előírnak.
(26) Az EMVA III–IV. tengellyel kapcsolatos feladatokat a regionális illetékességű Kirendeltség állományához tartozó munkatársak látják el. A megyei Kirendeltségnél dolgozó, de a regionális illetékességű Kirendeltség állományában levő munkatársak irányítása a regionális illetékességű Kirendeltség kirendeltségvezetője hatáskörébe tartozik.

A kirendeltségvezető irányítása alá tartozó osztályvezető

3. § (1) A kirendeltségen belül osztályok működnek. A kirendeltségi szervezetben működő osztályvezető a kirendeltségvezető irányításával önállóan és felelősen vezeti a rábízott osztályt a feladatkörének és a munkaköri leírásoknak megfelelően.
(2) Az osztályvezető:
a) szervezi, vezeti és ellenőrzi az osztály munkáját, gondoskodik arról, hogy a jogszabályok, és a közjogi szervezetszabályozó eszközök, valamint a belső szabályzatok az osztály munkájában érvényesüljenek;
b) felelős az osztály feladatainak elvégzéséért;
c) meghatározza az osztály munkatervét és azt a kirendeltségvezető elé terjeszti jóváhagyásra;
d) javaslatot tesz a kirendeltségvezetőnek az osztály munkatársainak személyére, munkaköreire és a munkaköri leírásokra vonatkozóan;
e) megállapítja az osztály kormánytisztviselőinek, ügykezelőinek és munkavállalóinak feladatait, ellenőrzi ezek teljesítését, gondoskodik a munkatársak arányos foglalkoztatásáról, a szabadság kiadása, illetve a magáncélú eltávozás tekintetében gyakorolja a munkáltatói jogokat;
f) javaslatot tesz a kirendeltségvezetőnek az osztály munkáját érintő körben a Hivatalra vonatkozó jogi szabályozás kezdeményezésére, módosítására, fejlesztésre, beruházásra;
g) a hatósági eljárás tekintetében szakmai iránymutatást nyújt az ügyintéző számára, valamint gondoskodik a hatósági eljárás lefolytatásának és a határozat előkészítésének jogszerűségéről;
h) jelen Szervezeti és Működési Szabályzatban foglaltak szerint, valamint felhatalmazás alapján képviseli az Igazgatóságot, a Hivatalt;
i) figyelemmel kíséri és szervezi az osztály munkatervi és egyéb feladatainak végrehajtását, amelyhez a szükséges feltételeket biztosítja;
j) vezetői és folyamatba épített ellenőrzési feladatokat lát el;
k) biztosítja az osztály együttműködését a Hivatal más szervezeti egységeivel;
l) az osztály feladatkörében közleményeket, elnöki utasítás tervezeteket készít elő, módosítást kezdeményez, tájékoztatókat, körleveleket készít elő, illetve gondoskodik a piaci szereplők megfelelő tájékoztatásáról;
m) beszámoltatja az osztály kormánytisztviselőit és munkavállalóit a végzett munkájukról, gondoskodik a hivatali fegyelem megtartásáról;
n) az osztály állományába tartozó kormánytisztviselők tekintetében teljesítményértékelést végez, javaslatot tesz az illetményeltérítésre, kitüntetésre, jutalmazásra;
o) maga, és az irányítása alá tartozó munkatársai tekintetében javaslatot tesz az igazgatónak képzésen való részvételre, kiküldetésre;
p) szükség szerint szakmai egyeztetéseket és értekezleteket tart;
q) ellátja mindazokat a feladatokat, amelyekkel felettes vezetői megbízták;
r) tevékenységéről a felettes vezetőjét folyamatosan tájékoztatja;
s) a hatáskörébe tartozó ügyekben kiadmányozásra jogosult és az elnök engedélye alapján e jogkörét beosztottjaira átruházhatja, ez azonban nem érinti az osztály munkájáért való felelősségét.
(3) A kirendeltségvezető irányítása alá tartozó osztályvezető akadályoztatása esetén helyettesét – a kirendeltségvezető irányítása alá tartozó osztályvezető javaslatára és a Területi Igazgatóság igazgatójának jóváhagyásával – a kirendeltségvezető jelöli ki.

MÁSODIK RÉSZ
A KIRENDELTSÉG FELADATAI

4. § (1) A regionális illetékességű Kirendeltségeken öt osztály működik: Normatív Támogatások Kérelemkezelési Osztálya, EMVA Beruházások Kérelemkezelési Osztálya, Vidékfejlesztési Osztály, Helyszíni Ellenőrzési Osztály, Törzskari és Jogi Osztály.
(2) A nem regionális illetékességű Kirendeltségeken két osztály működik: Kérelemkezelési Osztály és Helyszíni Ellenőrzési Osztály. A nem regionális illetékességű Kirendeltség kirendeltségvezetője közvetlen irányítása alá tartoznak: a jogi szakreferens, az informatikus, a gazdasági ügyintéző, az ügyviteli referens és az ügykezelő.
(3) A Kirendeltségek az IIER-hez kapcsolódóan ellátják a MePAR rendszer használatával és az ügyfélregiszterrel kapcsolatos helyi feladatokat.
(4) A Kirendeltségek rotációs rendszerben, kapcsolt munkaköri feladatként ellátják a kirendeltségi ügyfélszolgálati feladatokat.
(5) A Kirendeltségek ellátják mindazokat a feladatokat, amelyeket a Végrehajtási (Működési) Kézikönyvek számukra előírnak.

A Kirendeltségekhez tartozó szervezeti egységek

Kérelemkezelési Osztály

5. § (1) A Kérelemkezelési Osztály a nem regionális illetékességű Kirendeltségen működik.
(2) Az Osztály ellátja:
a) az EMGA és az EMVA nem beruházás jellegű jogcímeivel kapcsolatos kérelemkezelési feladatokat;
b) a hatáskörébe rendelt, a végrehajtás tekintetében alapvetően normatívnak minősülő EMVA támogatási jogcímeivel kapcsolatos kérelemkezelési feladatokat;
c) az EU egyes belpiaci intézkedéseihez kapcsolódó kérelemkezelési feladatokat;
d) az EU intervenciós intézkedéseihez kapcsolódó kérelemkezelési feladatokat;
e) a közvetlen támogatások kezelését;
f) az egyes nemzeti költségvetésből biztosított támogatásokhoz és a nemzeti agrár-kárenyhítési rendszerhez kapcsolódó kérelemkezelési feladatokat;
g) a kísérő intézkedésekkel kapcsolatos feladatokat;
h) a vonatkozó kérelmek pénzügyi ellenőrzési feladatait;
i) az Osztály által kezelt kérelmekhez kapcsolódó monitoring feladatokat;
j) az IIER-hez kapcsolódóan a MePAR rendszerrel és az Ügyfélregiszterrel kapcsolatos helyi feladatokat;
k) az ügyfélszolgálati tevékenységet.

Normatív Támogatások Kérelemkezelési Osztálya

6. § (1) A Normatív Támogatások Kérelemkezelési Osztálya a regionális illetékességű Kirendeltségen működik.
(2) Az Osztály ellátja:
a) az EMGA és az EMVA nem beruházás jellegű jogcímeivel kapcsolatos kérelemkezelési feladatokat;
b) az EU egyes belpiaci intézkedéseihez kapcsolódó kérelemkezelési feladatokat;
c) az EU intervenciós intézkedéseihez kapcsolódó kérelemkezelési feladatokat;
d) a közvetlen támogatások kezelését;
e) az egyes nemzeti költségvetésből biztosított támogatásokhoz és a nemzeti agrár-kárenyhítési rendszerhez kapcsolódó kérelemkezelési feladatokat;
f) a kísérő intézkedésekkel kapcsolatos feladatokat;
g) az Osztály által kezelt kérelmek pénzügyi ellenőrzési feladatait;
h) az Osztály által kezelt kérelmekhez kapcsolódó monitoring feladatokat;
i) az IIER-hez kapcsolódóan a MePAR rendszerrel és az Ügyfélregiszterrel kapcsolatos helyi feladatokat;
j) az ügyfélszolgálati tevékenységet.

EMVA Beruházások Kérelemkezelési Osztály

7. § (1) Az EMVA Beruházások Kérelemkezelési Osztály a regionális illetékességű Kirendeltségen működik.
(2) Az Osztály ellátja:
a) az EMVA finanszírozási körbe tartozó alapvetően mezőgazdasági és élelmiszeripari beruházási-fejlesztési típusú támogatási jogcímek támogatási kérelemkezelési feladatait;
b) az agrár-vidékfejlesztési infrastrukturális és erdészeti beruházási fejlesztési típusú támogatási jogcímek támogatási kérelemkezelési feladatait;
c) az Osztály által kezelt jogcímekhez kapcsolódó kifizetési kérelemkezelési feladatait;
d) az Osztály által kezelt kérelmekhez kapcsolódó monitoring feladatokat;
e) az ügyfélszolgálati tevékenységet.

Helyszíni Ellenőrzési Osztály

8. § (1) A Helyszíni Ellenőrzési Osztály ellátja:
a) az EMVA jogcímekkel kapcsolatos helyszíni ellenőrzési feladatokat;
b) az EU egyes belpiaci intézkedéseihez kapcsolódó helyszíni ellenőrzési feladatokat;
c) az EU intervenciós intézkedéseivel kapcsolatos ellenőrzéseket;
d) a közvetlen támogatásokkal kapcsolatos ellenőrzéseket;
e) a kísérő intézkedések ellenőrzését;
f) az egyes nemzeti költségvetésből biztosított támogatásokhoz kapcsolódó helyszíni ellenőrzési feladatokat;
g) a helyszíni ellenőrzés adatainak rögzítését az IIER-ben.
(2) A regionális illetékességű Kirendeltség Helyszíni Ellenőrzési Osztálya – az (1) bekezdésben felsoroltakon kívül – ellátja:
a) az AVOP támogatásigényléshez kapcsolódó helyszíni ellenőrzési feladatokat;
b) a SAPARD és az AVOP monitoring tevékenységhez kapcsolódó helyszíni ellenőrzési feladatokat.

Vidékfejlesztési Osztály

9. § (1) A Vidékfejlesztési Osztály a regionális illetékességű Kirendeltségen működik.
(2) Az Osztály ellátja:
a) az EMVA III. és IV. tengely támogatási és kifizetési kérelemkezelési feladatait;
b) az Osztály által kezelt kérelmekhez kapcsolódó monitoring feladatokat;
c) az AVOP program végrehajtását célzó pályázatok utógondozását, beleértve a szerződések módosítását, a kapcsolódó támogatási igénylésekkel összefüggő számlakezelési és pénzügyi engedélyezési feladatokat, a megvalósult pályázatok menedzselését;
d) a SAPARD és AVOP programok megvalósult pályázatainak figyelemmel kísérését;
e) a SAPARD, AVOP, AVOP-LEADER projektek monitoringjának gondozását;
f) a SAPARD, AVOP, AVOP-LEADER projektekkel kapcsolatos adatok rögzítését a SMIR és az EMIR rendszerben;
g) az ügyfélszolgálati tevékenységet;
h) a SAPARD, AVOP programok pályázatai dokumentációjának kötelező irattározását.

Törzskari és Jogi Osztály

10. § (1) A Törzskari és Jogi Osztály a regionális illetékességű Kirendeltségen működik.
(2) Az Osztály feladatai:
a) az intézményi folyamatokkal összefüggő, a Kirendeltséget érintő szervezési, koordinációs és szabályozási feladatok ellátása;
b) a külső és belső szervek által végzett ellenőrzésekkel kapcsolatos kirendeltségi szintű feladatok összefogása;
c) a Kirendeltséget, illetve a Kirendeltség több szervezeti egysége munkájának összefogását igénylő belső és külső tájékoztatási, adatszolgáltatási, feladat-monitoring, véleményezési feladatok kirendeltségi szintű összefogása;
d) a Kirendeltség ügyirat-, és ügyfélforgalmának felügyelete, lebonyolítása, az iratanyag megfelelő tárolása és kezelése;
e) a kirendeltségvezető munkájának adminisztrációs biztosítása;
f) a Kirendeltség feladatkörébe tartozó gazdasági feladatok ellátása;
g) a Kirendeltség informatikai rendszere működésének (HW, SW) folyamatos és zavartalan biztosítása, valamint hatékony használatának és hasznosításának biztosítása;
h) a Kirendeltség tűzvédelmével, munkavédelmével, valamint a hatáskörébe utalt vagyonvédelemmel kapcsolatos feladatok elvégzése és ellenőrzése, a biztonsági előírások szükséges mértékű megismertetése a Kirendeltség munkatársai számára;
i) a belső eljárási szabályozásban előírtakkal összhangban a támogatási jogcímekkel és piacszabályozási intézkedésekkel kapcsolatos egyes jogi feladatok végrehajtása;
j) az egyes jogcímekhez kapcsolódó jogi vélemény, tájékoztatás, tanácsadás;
k) az AVOP és a SAPARD támogatásokkal összefüggő támogatási szerződéssel, szerződésmódosítással kapcsolatos, valamint egyéb jogi tevékenységek eljárásrend szerinti ellátása;
l) az AVOP és a SAPARD támogatások biztosítékaival kapcsolatos egyes jogi tevékenységek eljárásrend szerinti ellátása;
m) az AVOP támogatásokkal összefüggő szabálytalansági eljárások lebonyolítása;
n) az EMVA keretében megvalósuló projektekhez kapcsolódó közbeszerzési eljárások ellenőrzése;
o) a belső eljárási szabályozásban előírtakkal összhangban a másodfokú döntések előkészítésével kapcsolatos egyes feladatok végrehajtása;
p) az ügyfélszolgálati és tájékoztatási tevékenység.

HARMADIK RÉSZ
A KIRENDELTSÉG MŰKÖDÉSE

Kirendeltségi Értekezlet

11. § (1) A Kirendeltségi Értekezlet a Kirendeltség működésével és feladatainak ellátásával kapcsolatos ügyekben a kirendeltségvezető munkáját elősegítő szükség szerinti rendszerességgel tartott tájékoztatási, szakmai és beszámolási fórum.
(2) A Kirendeltségi Értekezlet résztvevői: a kirendeltségvezető, a közvetlen irányítása alá tartozó szervezeti egységek vezetői, valamint a szükség szerint meghívottak. A résztvevők – akadályoztatásuk esetén – kötelesek helyettesítésükről gondoskodni.
(3) A Kirendeltségi Értekezleten hozott döntések és kiadott feladatok végrehajtásának eredményességét figyelemmel kell kísérni.

Kirendeltségek Vezetői Értekezlete

12. § (1) A Kirendeltségek Vezetői Értekezlete a Kirendeltségek szervezetét, működését, feladatainak ellátását érintő átfogó, rövid távú stratégiai ügyekben az elnök, az elnökhelyettesek, a Területi Igazgatóság igazgatója és a kirendeltségvezetők munkáját elősegítő tájékoztató, döntés-előkészítő, és beszámoltatási fórum.
(2) A Kirendeltségek Vezetői Értekezletét az elnök, az elnökhelyettesek vagy a Területi Igazgatóság igazgatója hívja össze szükség szerint, de legalább kéthavonta egy alkalommal.
(3) A Kirendeltségek Vezetői Értekezletének állandó résztvevői: az elnök, az elnökhelyettesek, a Területi Igazgatóság igazgatója, a Kirendeltségek Koordinációs Osztályának vezetője, valamint valamennyi Kirendeltség vezetője. A napirendnek megfelelően meghívásra kerülnek az illetékes szakmai igazgatóságok, főosztályok vezetői, illetve munkatársai.
(4) A Kirendeltségek Vezetői Értekezletéről a Kirendeltségek Koordinációs Osztálya emlékeztetőt készít, amelyet valamennyi érintetthez eljuttat.

A belső irányítás egyes írott eszközei

13. § (1) A Kirendeltség belső irányításának eszközei: az egyes szervezeti egységek ügyrendjei, valamint a végrehajtási vagy működési kézikönyvek, szakmai iránymutatások.

(2) A belső irányítás (1) bekezdésben foglalt eszközeinek közös szabályai:
a) a belső irányítási eszközben meg kell határozni hatálybalépésének napját, ennek hiányában a jóváhagyással lép hatályba;
b) a belső irányítási eszközöket a Hivatal belső információs rendszereiben hozzáférhetővé kell tenni, a Hivatal belső hálóján (intraneten) ki kell hirdetni, illetőleg közzé kell tenni;
c) biztosítani kell az érintettek számára történő megismerhetőségüket;
d) biztosítani kell nyilvántartásukat;
e) az adott belső irányítási eszközben foglaltak végrehajtásáért minden hatálya alá tartozó dolgozót fegyelmi felelősség terhel;
f) a belső irányítási eszközt annak kibocsátója – azonos szintű irányítási eszközzel – módosíthatja, visszavonhatja, hatályon kívül helyezheti;
g) feleljenek meg a jogszerűség, célszerűség, világosság, áttekinthetőség és végrehajthatóság követelményének;
h) fogalmazásuk legyen egyértelmű és tömör, szerkesztésük megfelelően tagolt;
i) tartalmazzák a kapcsolódó jogszabályokra és – ahol az értelmezhető – a Hivatal belső írásos irányítási eszközeire való hivatkozást, de ne ismételjék meg azokat;
j) illeszkedjenek a Hivatal működésébe.

14. § (1) A Kirendeltség az osztályok feladatainak leírására, a feladataikhoz kapcsolódó folyamatok meghatározásárára ügyrendet ad ki.
(2) A Kirendeltség ügyrendjét az elnök hagyja jóvá.

15. § A Végrehajtási (Működési) Kézikönyvek és a végrehajtási eljárásrendek a Hivatal által végrehajtandó támogatási és egyéb piacszabályozási intézkedéseket, illetve a Hivatal feladatainak végrehajtását szolgáló működési folyamatokat, az érintett szervezeti egységek és intézmények kapcsolatrendszerét, az egyes részfolyamatokat, tevékenységeket, felelősségi köröket és a kérelembenyújtáshoz, az igényléshez, valamint a kérelembírálati és ügyintézési eljáráshoz, valamint a pályázati eljáráshoz kapcsolódó dokumentációt részletesen és egységes szerkezetben meghatározó eljárási rendek.

Vegyes rendelkezések

16. § (1) A Hivatal szervezeti felépítésének ábráját a Hivatal és Központi Szervének Szervezeti és Működési Szabályzata „A” függeléke, a vagyonnyilatkozat-tételi kötelezettséggel járó munkakörök felsorolását a Hivatal és Központi Szervének Szervezeti és Működési Szabályzata „B” függeléke tartalmazza.
(2) A Hivatal Kirendeltségeinek Szervezeti és Működési Szabályzata nyilvános, bárki – a Hivatal nyilvánosság számára nyitva álló, hivatalos helyiségében és a Hivatal web-oldalán – megtekintheti.

3. melléklet az 5/2012. (III. 22.) VM utasításhoz


A Mezőgazdasági és Vidékfejlesztési Hivatal Intervenciós Intézkedések Igazgatóságának Szervezeti és Működési Szabályzata

A Mezőgazdasági és Vidékfejlesztési Hivatalról szóló 256/2007. (X. 4.) Korm. rendeletben meghatározott feladatok ellátása érdekében – az államháztartásról szóló 2011. évi CXCV. törvényben, az államháztartásról szóló törvény végrehajtásáról szóló 368/2011. (XII. 31.) Korm. rendeletben, továbbá a Mezőgazdasági és Vidékfejlesztési Hivatal XX/1130/14/2010. számú alapító okiratában foglaltakra figyelemmel – a Mezőgazdasági és Vidékfejlesztési Hivatal Intervenciós Intézkedések Igazgatóságának (a továbbiakban: Igazgatóság) Szervének szervezeti és működési rendjére vonatkozóan a következő Szervezeti és Működési Szabályzatot adom ki.

ELSŐ RÉSZ
AZ IGAZGATÓSÁG SZERVEZETE

1. § (1) Az Igazgatóság a Hivatal egyik szervezeti egysége, amely hatósági jogkörben történő feladatvégzése tekintetében önálló.
(2) Az Igazgatóságot az igazgató önállóan vezeti.

A vezetők

Az igazgató

2. § (1) Az Igazgatóságot az igazgató vezeti, aki felelős az Igazgatóság feladatainak elvégzéséért.
(2) Az igazgató gyakorolja a jogszabály alapján az Igazgatóságot megillető elsőfokú hatósági jogköröket.
(3) Az igazgató az elnök felhatalmazása alapján az Igazgatóság ügyrendjének megfelelően határoz azokban az ügyekben, amelyek előkészítése a felügyelt osztályok feladatkörébe tartozik.
(4) Az igazgató a jelen Szervezeti és Működési Szabályzatban és az Igazgatóság ügyrendjében foglaltak szerint gyakorolja kiadmányozási jogkörét, amelynek gyakorlását beosztottjaira átruházhatja, ez utóbbi azonban nem érinti az Igazgatóság munkájáért való felelősségét.
(5) Az igazgató az Igazgatóság feladatait érintő kimutatások és egyéb adatok felhasználásával és elemzésével segíti és előkészíti az elnöki és felsőbb döntések meghozatalát.
(6) A döntéseket az igazgató végrehajtja és azok végrehajtásáról tájékoztatást ad.
(7) Az igazgató ellenőrzi a felügyelt szervezeti egységek által kidolgozott eljárási és fejlesztési elképzelések, programok, koncepciók megvalósítását.
(8) Az igazgató gyakorolja az irányítása alá tartozó szervezeti egységek vezetői, illetve a közvetlen irányítása alá tartozó kormánytisztviselők vonatkozásában az utasítási és ellenőrzési jogot. E munkatársai vonatkozásában a szabadság kiadása, illetve a magáncélú eltávozás esetén gyakorolja a munkáltatói jogokat.
(9) Az igazgató jóváhagyja az irányítása alá tartozó osztályvezetők által a felügyelt osztályokon dolgozók munkakörére, munkaköri leírására tett javaslatokat.
(10) Az igazgató jóváhagyja a felügyelt osztályok feladatkörére vonatkozó jogi szabályozás módosításának kezdeményezésre vonatkozó javaslatot.
(11) Az igazgató ellenőrzi, hogy a jogszabályok, a közjogi szervezetszabályozó eszközök és a belső szabályzatok az általa felügyelt szervezeti egységek munkájában érvényesüljenek.
(12) Az igazgató figyelemmel kíséri és szervezi a felügyelt osztályok munkatervi és egyéb feladatainak végrehajtását.
(13) Az igazgató beszámoltatja az irányítása alá tartozó osztályok vezetőit, kormánytisztviselőit és munkavállalóit a szervezeti egységnél végzett munkáról, gondoskodik a hivatali fegyelem megtartásáról.
(14) Az igazgató szakmai értekezleteket hív össze az irányítása alá tartozó tevékenységi körben felmerült fontosabb feladatok megoldásához szükséges szakmai vélemények, javaslatok megismerése, illetve az irányítása alá tartozó szervezeti egységek munkájának irányítása céljából.
(15) Az igazgató szükség szerint egyedi feladatok ellátásával bízza meg az irányítása alá tartozó szervezeti egységek bármely kormánytisztviselőjét, amelyről a kormánytisztviselő tájékoztatja közvetlen felettesét.
(16) Az igazgató – az irányítása alá tartozó osztályok vezetőinek javaslataira is figyelemmel – javaslatot tesz az elnöknek az Igazgatóságon dolgozó kormánytisztviselők, ügykezelők és egyéb munkavállalók illetményeltérítésére, kitüntetésére, illetve jutalmazására, segíti munkatársainak szakmai fejlődését. A közvetlen irányítása alá tartozó kormánytisztviselők tekintetében teljesítményértékelést végez.
(17) Az igazgató más szervezeti egység vezetője feladatkörét érintő intézkedést csak az érintett szervezeti egység vezetőjének egyetértésével tehet, illetve jogosult az elnök elé terjeszteni azokat az ügyeket, amelyekben az érintett vezetőkkel történt egyeztetés nem vezetett eredményre.
(18) Az igazgató biztosítja az Igazgatóság együttműködését a Hivatal más szervezeti egységeivel.
(19) Az Igazgatóság feladatkörébe tartozó ügyintézés keretében, valamint az elnök által átruházott hatáskörben az igazgató jogosult a Hivatal képviseletére, és kötelezettsége áll fenn a Hivatal működésében érintett külső szervekkel való együttműködés tekintetében.
(20) Az igazgató rendszeresen tájékoztatja tevékenységéről a felettes vezetőjét.
(21) Az igazgató részt vesz az irányítása alá tartozó szervezeti egység feladatkörébe tartozó, az EMGA-ból, EMVA-ból és EHA-ból finanszírozott intézkedések végrehajtásához kapcsolódó fejlesztési feladatok ellátásában.

Az igazgató irányítása alá tartozó osztályvezető

3. § (1) Az Igazgatóságon belül osztályok működnek. Az igazgatósági szervezetben működő osztályvezető az igazgató irányításával önállóan és felelősen vezeti a rábízott osztályt a feladatkörének és a munkaköri leírásának megfelelően.
(2) Az osztályvezető:
a) szervezi, vezeti és ellenőrzi az osztály munkáját, gondoskodik arról, hogy a jogszabályok és a közjogi szervezetszabályozó eszközök, valamint a belső szabályzatok az osztály munkájában érvényesüljenek;
b) felelős az osztály feladatainak elvégzéséért;
c) meghatározza az osztály munkatervét és azt az igazgató elé terjeszti jóváhagyásra;
d) javaslatot tesz az igazgatónak az osztály munkatársainak személyére, munkaköreire és a munkaköri leírásokra vonatkozóan;
e) megállapítja az osztály kormánytisztviselőinek, ügykezelőinek és munkavállalóinak feladatait, ellenőrzi ezek teljesítését, gondoskodik a munkatársak arányos foglalkoztatásáról, a szabadság kiadása, illetve a magáncélú eltávozás tekintetében gyakorolja a munkáltatói jogokat;
f) javaslatot tesz az igazgatónak az osztály munkáját érintő körben a Hivatalra vonatkozó jogi szabályozás kezdeményezésére, módosítására, fejlesztésre, beruházásra;
g) a hatósági eljárás tekintetében szakmai iránymutatást nyújt az ügyintéző számára, valamint gondoskodik a hatósági eljárás lefolytatásának és a határozat előkészítésének jogszerűségéről;
h) jelen Szervezeti és Működési Szabályzatban foglaltak szerint, valamint felhatalmazás alapján képviseli az Igazgatóságot, a Hivatalt;
i) figyelemmel kíséri és szervezi az osztály munkatervi és egyéb feladatainak végrehajtását, amelyhez a szükséges feltételeket biztosítja;
j) vezetői és folyamatba épített ellenőrzési feladatokat lát el;
k) biztosítja az osztály együttműködését a Hivatal más szervezeti egységeivel;
l) az osztály feladatkörében közleményeket, elnöki utasítás tervezeteket készít elő, módosítást kezdeményez, tájékoztatókat, körleveleket készít elő, illetve gondoskodik a piaci szereplők megfelelő tájékoztatásáról;
m) beszámoltatja az osztály kormánytisztviselőit és munkavállalóit a végzett munkájukról, gondoskodik a hivatali fegyelem megtartásáról;
n) az osztály állományába tartozó kormánytisztviselők tekintetében teljesítményértékelést végez, javaslatot tesz az illetményeltérítésre, kitüntetésre, jutalmazásra;
o) maga, és az irányítása alá tartozó munkatársai tekintetében javaslatot tesz az igazgatónak képzésen való részvételre, kiküldetésre;
p) szükség szerint szakmai egyeztetéseket és értekezleteket tart;
q) ellátja mindazokat a feladatokat, amelyekkel felettes vezetői megbízták;
r) tevékenységéről a felettes vezetőjét folyamatosan tájékoztatja;
s) a hatáskörébe tartozó ügyekben kiadmányozásra jogosult és az elnök engedélye alapján e jogkörét beosztottjaira átruházhatja, ez azonban nem érinti az osztály munkájáért való felelősségét.

MÁSODIK RÉSZ
AZ IGAZGATÓSÁG FELADATAI

4. § (1) Az Igazgatóság feladatkörébe tartozik a Közös Agrárpolitika növényi termékek, illetve állati termékek intervenciós és magántárolási rendszerének működtetésével, az EU Élelmiszersegély program végrehajtásával, bizonyos szerkezetátalakítási támogatások végrehajtásával és az elnök által hatáskörbe utalt egyéb támogatási jogcímekkel kapcsolatos feladatok ellátása, amely magában foglalja az intervencióhoz kapcsolódó raktár-gazdálkodási és logisztikai feladatok megoldását, az intervencióra felajánlott árumennyiség felvásárlását, a felvásárolt intervenciós készletek tárolását, szükség esetén áttárolását, az intervenciós készletek értékesítését, az intervenciós intézkedések elszámolását az Európai Unióval az e-Faudit rendszerben, valamint az intervenciós intézkedésekről az előírt uniós és nemzeti jelentések elkészítését. Az Igazgatóság az intervenciós készletek tárolási technológiájának megfelelő tárolási intézkedéseket foganatosít. Az Igazgatóság felelős – a Hivatal mérlegének és beszámolójának elkészítéséhez az EU támogatásokkal összefüggésben szükséges – az intervenciós készletekre vonatkozó adatok szolgáltatásáért, valamint az igazgatóság által nyújtott adatok valódiságáért.
(2) Az Igazgatóság első fokú hatósági jogkörrel saját feladatkörében:
a) az Igazgatóság által kezelt jogcímek esetében elvégzi;
b) a megyei kirendeltségeken végrehajtott jogcímek esetében felügyeli a kérelmek és pályázatok – a közösségi és nemzeti jogszabályok alapján, a végrehajtási kézikönyvekkel összhangban történő – elbírálását, valamint a feladattal összefüggő nyilvántartási rendszerek kezelését.
(3) Az Igazgatóság az általa az intervenciós felvásárlással, tárolással, magántárolással, értékesítéssel, az EU Élelmiszersegély Programmal és szerkezetátalakítási jogcímekkel összefüggésben kiállított határozatok, fizetési felszólítások megküldésével kezdeményezi a Pénzügyi Igazgatóságnál a számlakezelési és behajtási feladatok végrehajtását.
(4) Az Igazgatóság feladatkörébe tartozik az (1), (2) és (3) bekezdésben meghatározott feladatok ellátásához szükséges belső eljárások, valamint az azokhoz kapcsolódó átruházott, és együttműködés keretében ellátandó feladatok szakmai eljárásrendjének kidolgozása, a végrehajtási tevékenységhez szükséges nyilvántartási rendszerek kialakításához a szakmai követelményrendszer meghatározása.
(5) Az Igazgatósághoz öt osztály tartozik: az Intervenciós Felvásárlási Osztály, a Feldolgozott Termékek Intervenciós Osztály, az Intervenciós Tárolási Osztály, az Intervenciós Értékesítési Osztály és a Szerkezetátalakítási és Gazdálkodási Osztály.

Az Intervenciós Intézkedések Igazgatósághoz tartozó szervezeti egységek

Intervenciós Felvásárlási Osztály

5. § (1) Az Intervenciós Felvásárlási Osztály feladata az Európai Unió belső piaci egyensúlyának fenntartására, a piaci zavarok elhárítására, illetve megszüntetésére irányuló gabona, cukor, alkohol és rizs termékek körében történő intervenciós felvásárlási és a hatáskörébe utalt egyéb támogatási intézkedések lebonyolítása.
(2) Az Intervenciós Felvásárlási Osztály feladatai ellátása során az (1) bekezdésben meghatározott jogcímeket érintően elvégzi:
a) a hatáskörébe utalt jogcímek végrehajtási kézikönyveinek uniós szabályokkal összhangban való kidolgozására javaslat készítését;
b) a végrehajtási kézikönyvekben leírtakkal összhangban az intézkedések végrehajtásával összefüggő adminisztratív ellenőrzési és bírálati feladatokat;
c) a végrehajtási kézikönyvek alapján az intézkedések végrehajtásával kapcsolatos, Megyei Kirendeltségeken történő adminisztratív ellenőrzési és bírálati feladatok összehangolását és ellenőrzését;
d) az intervenciós felvásárlási intézkedések lebonyolításához kapcsolódó nyilvántartások vezetését, illetve felügyeletét, különös tekintettel az IIER felvásárlási moduljába rögzített adatok vonatkozásában;
e) a nyilvántartási rendszerekkel szembeni követelmények kidolgozását;
f) a felvásárlandó mennyiség és az alkalmazott vételár meghatározását, illetve az intervenciós felvásárlási intézkedések végrehajtásához kapcsolódó jelentések összeállítását és elküldését, különös tekintettel az e-Faudit jelentésre;
g) a felajánlótól érkező panaszok és fellebbezések kezelését, továbbá a külső szervektől érkező, a felajánlókkal kapcsolatos adatszolgáltatások előkészítését.
(3) Az Intervenciós Felvásárlási Osztály feladata továbbá – igazgatói utasításnak megfelelően – a társosztályok tehermentesítése céljából ideiglenesen átvett jogcímek esetén a végrehajtási feladatok ellátása.

Feldolgozott Termékek Intervenciós Osztály

6. § (1) A Feldolgozott Termékek Intervenciós Osztály feladata az Európai Unió belső piaci egyensúlyának fenntartására, a piaci zavarok elhárítására, illetve megszüntetésére irányuló, a hús- és tejtermékek körében történő intervenciós felvásárlások, tárolások, értékesítések lebonyolítása, az EU Élelmiszersegély program, valamint a magántárolási rendszer működtetése.
(2) A Feldolgozott Termékek Intervenciós Osztály feladatai ellátása során az (1) bekezdésben meghatározott jogcímeket érintően elvégzi:
a) a hatáskörébe utalt jogcímek végrehajtási kézikönyveinek uniós szabályokkal összhangban való kidolgozására javaslat készítését;
b) a végrehajtási kézikönyvekben leírtakkal összhangban az intézkedések végrehajtásával összefüggő adminisztratív ellenőrzési és bírálati feladatokat;
c) az intervenciós felvásárlási, tárolási, értékesítési és magántárolási intézkedések lebonyolításához kapcsolódó (a jóváhagyott piaci szereplőkre, valamint a felvásárolt, tárolt, értékesített, illetve magántárolási támogatásban részesített intervenciós készletekre vonatkozó) nyilvántartások vezetését, illetve felügyeletét;
d) a nyilvántartási rendszerekkel szembeni követelmények kidolgozását;
e) az intervenciós felvásárlási, tárolási, értékesítési és magántárolási intézkedések végrehajtásához kapcsolódó jelentések összeállítását és elküldését, különös tekintettel az e-Faudit jelentésre;
f) a kezelt jogcímekkel összefüggő panaszok és fellebbezések kezelését, továbbá a külső szervek által kért adatszolgáltatások előkészítését.
(3) A Feldolgozott Termékek Intervenciós Osztály feladata az „EU Élelmiszersegély program” jogcím végrehajtási eljárásrendjének kidolgozása, a kapcsolódó joganyagok elkészítése, a közbeszerzési eljárás szakmai szempontból történő előkészítése és a lebonyolításban való részvétel, a program végrehajtásához kapcsolódó adminisztratív és felügyeleti intézkedések megtétele, a résztvevők és termékek ellenőrzésre történő kiválasztása.
(4) A Feldolgozott Termékek Intervenciós Osztály feladata továbbá – igazgatói utasításnak megfelelően – a társosztályok tehermentesítése céljából ideiglenesen átvett jogcímek esetén a végrehajtási feladatok ellátása.

Intervenciós Tárolási Osztály

7. § (1) Az Intervenciós Tárolási Osztály feladata az Európai Unió belső piaci egyensúlyának fenntartására, a piaci zavarok elhárítására, illetve megszüntetésére irányuló gabona, cukor, alkohol és rizs intervenciós tárolási és raktározási intézkedések lebonyolítása.
(2) Az Intervenciós Tárolási Osztály feladatai ellátása során az (1) bekezdésben meghatározott jogcímeket érintően elvégzi:
a) a hatáskörébe utalt jogcímek végrehajtási kézikönyveinek uniós szabályokkal összhangban való kidolgozására javaslat készítését;
b) a végrehajtási kézikönyvekben leírtakkal összhangban az intézkedések végrehajtásával összefüggő adminisztratív ellenőrzési és bírálati feladatokat;
c) az intervenciós tárolási intézkedések lebonyolításához kapcsolódó raktár- és készletnyilvántartások vezetését, illetve felügyeletét, különös tekintettel az IIER készlet moduljába rögzített adatok vonatkozásában;
d) a raktározási szerződések megkötését, módosítását és megszüntetését, az intervenciós központok kijelölését, módosítását, továbbá a raktározási feltételek kidolgozását;
e) a nyilvántartási rendszerekkel szembeni követelmények kidolgozását;
f) az intervenciós tárolási és raktárnyilvántartási intézkedések végrehajtásához kapcsolódó jelentések összeállítását és elküldését, valamint a leltározás előkészítését;
g) a felvásárláskori diszponálás és az intervenciós raktárak között bonyolított árumozgások optimalizálásához kapcsolódó koordinációs feladatok elvégzését, illetve a szállítási távolság meghatározását, esetleg módosítását;
h) az üres, de még intervencióra nem felajánlott raktárkapacitások feltárását és az intervenciós rendszerbe történő bevonását;
i) az intervenciós készletek veszteségkezelését, leltározását, különös tekintettel az e-Faudit jelentésre;
j) az értékesítendő (minőségcsökkent) tételekre javaslat tételét;
k) a hátralékos követelésekkel kapcsolatos felügyeleti feladatok elvégzését, illetve a megtérülések átütemezésének menedzsmentjét;
l) a raktározóktól érkező tárolási panaszok és a veszteségkezelésekkel kapcsolatos fellebbezések kezelését, továbbá a külső szervek által kért, készletekkel kapcsolatos adatszolgáltatások előkészítését.
(3) Az Intervenciós Tárolási Osztály feladata továbbá – igazgatói utasításnak megfelelően – a társosztályok tehermentesítése céljából ideiglenesen átvett jogcímek esetén a végrehajtási feladatok ellátása.

Intervenciós Értékesítési Osztály

8. § (1) Az Intervenciós Értékesítési Osztály feladata az Európai Unió belső piaci egyensúlyának fenntartására, a piaci zavarok elhárítására, illetve megszüntetésére irányuló gabona, cukor, alkohol és rizs intervenciós értékesítési intézkedések és a hatáskörébe utalt egyéb támogatási intézkedések lebonyolítása.
(2) Az Intervenciós Értékesítési Osztály feladatai ellátása során az (1) bekezdésben meghatározott jogcímeket érintően elvégzi:
a) a hatáskörébe utalt jogcímek végrehajtási kézikönyveinek uniós szabályokkal összhangban való kidolgozására javaslat készítését;
b) a végrehajtási kézikönyvekben leírtakkal összhangban az intézkedések végrehajtásával összefüggő adminisztratív ellenőrzési és bírálati feladatokat;
c) az intervenciós értékesítési intézkedések lebonyolításához kapcsolódó nyilvántartások vezetését, illetve felügyeletét, különös tekintettel az IIER értékesítési moduljába rögzített adatok vonatkozásában;
d) a jogcímeket érintő nyilvántartási rendszerekkel szembeni követelmények kidolgozását;
e) az intervenciós értékesítési pályázatok bizottsági döntést követő elbírálását, a kitárolások engedélyezését, illetve az intervenciós értékesítési intézkedések végrehajtásához kapcsolódó jelentések összeállítását és elküldését, különös tekintettel az e-Faudit jelentésre;
f) a hátralékos értékesítési követelésekkel és biztosítékkezeléssel kapcsolatos ellenőrzési feladatok elvégzését;
g) a vevőktől érkező panaszok és fellebbezések kezelését, továbbá a külső szervektől érkező vevőkkel kapcsolatos adatszolgáltatások előkészítését.
(3) Az Intervenciós Értékesítési Osztály feladata továbbá – igazgatói utasításnak megfelelően – a társosztályok tehermentesítése céljából ideiglenesen átvett jogcímek esetén a végrehajtási feladatok ellátása.

Szerkezetátalakítási és Gazdálkodási Osztály

9. § (1) A Szerkezetátalakítási és Gazdálkodási Osztály feladata az Igazgatóság által kezelt nem közvetlenül intervencióhoz kapcsolódó támogatási intézkedések lebonyolítása.
(2) Az Szerkezetátalakítási és Gazdálkodási Osztály feladatai ellátása során az (1) bekezdésben meghatározott jogcímeket érintően elvégzi:
a) a hatáskörébe utalt jogcímek végrehajtási kézikönyveinek uniós szabályokkal összhangban való kidolgozására javaslat készítését;
b) a végrehajtási kézikönyvekben leírtakkal összhangban az intézkedések végrehajtásával összefüggő adminisztratív ellenőrzési feladatokat;
c) az ezen jogcímekhez kapcsolódó nyilvántartások vezetését, szerződések megkötését, módosítását és megszüntetését;
d) a nyilvántartási rendszerekkel szembeni követelmények kidolgozását, illetve azok előkészítését;
e) az intézkedések végrehajtásához kapcsolódó jelentések összeállítását és elküldését;
f) az intézkedésekkel kapcsolatos panaszok és fellebbezések kezelését, továbbá a külső szervek által kért adatszolgáltatások előkészítését;
g) ellátja ezen feladatok utógondozását az esetben is, amennyiben az egy korábbi Szervezeti és Működési Szabályzat alapján más szervezeti egységhez volt sorolva.
(3) A Szerkezetátalakítási és Gazdálkodási Osztály feladata továbbá – igazgatói utasításnak megfelelően – a társosztályok tehermentesítése céljából ideiglenesen átvett jogcímek esetén a végrehajtási feladatok ellátása.

HARMADIK RÉSZ
AZ IGAZGATÓSÁG MŰKÖDÉSE

Igazgatósági Értekezlet

10. § (1) Az Igazgatósági Értekezlet az Igazgatóság működésével és feladatainak ellátásával kapcsolatos ügyekben az igazgató munkáját elősegítő szükség szerinti rendszerességgel tartott tájékoztatási, szakmai és beszámolási fórum.
(2) Az Igazgatósági Értekezlet résztvevői: az igazgató, a közvetlen irányítása alá tartozó szervezeti egységek vezetői, valamint a szükség szerint meghívottak. A résztvevők – akadályoztatásuk esetén – kötelesek helyettesítésükről gondoskodni.
(3) Az Igazgatósági Értekezleten hozott döntések és kiadott feladatok végrehajtásának eredményességét figyelemmel kell kísérni.

A belső irányítás egyes írott eszközei

11. § (1) Az Igazgatóság belső irányításának hatósági eljárásban alkalmazott eszközei: az igazgatóság ügyrendje, a végrehajtási kézikönyvek, valamint az igazgató által kiadható szakmai iránymutatás.
(2) A belső irányítás (1) bekezdésben foglalt eszközeinek közös szabályai:
a) a belső irányítási eszközben meg kell határozni hatálybalépésének napját, ennek hiányában a jóváhagyással lép hatályba;
b) a belső irányítási eszközöket a Hivatal belső információs rendszereiben hozzáférhetővé kell tenni, a Hivatal belső hálóján (intraneten) ki kell hirdetni, illetőleg közzé kell tenni;
c) biztosítani kell az érintettek számára történő megismerhetőségüket;
d) biztosítani kell nyilvántartásukat;
e) az adott belső irányítási eszközben foglaltak végrehajtásáért minden hatálya alá tartozó dolgozót fegyelmi felelősség terhel;
f) a belső irányítási eszközt annak kibocsátója – azonos szintű irányítási eszközzel – módosíthatja, visszavonhatja, hatályon kívül helyezheti;
g) feleljenek meg a jogszerűség, célszerűség, világosság, áttekinthetőség és végrehajthatóság követelményének;
h) fogalmazásuk legyen egyértelmű és tömör, szerkesztésük megfelelően tagolt;
i) tartalmazzák a kapcsolódó jogszabályokra és – ahol az értelmezhető – a Hivatal belső írásos irányítási eszközeire való hivatkozást, de ne ismételjék meg azokat;
j) illeszkedjenek a Hivatal működésébe.

12. § (1) Az Igazgatóság az osztályok feladatainak leírására, a feladataikhoz kapcsolódó folyamatok meghatározásárára ügyrendet ad ki.
(2) Az Igazgatóság ügyrendjét az elnök hagyja jóvá.

13. § A Végrehajtási Kézikönyvek és a végrehajtási eljárásrendek a Hivatal által végrehajtandó támogatási és egyéb piacszabályozási intézkedéseket, illetve a Hivatal feladatainak végrehajtását szolgáló működési folyamatokat, az érintett szervezeti egységek és intézmények kapcsolatrendszerét, az egyes részfolyamatokat, tevékenységeket, felelősségi köröket és a kérelembenyújtáshoz, az igényléshez, valamint a kérelembírálati és ügyintézési eljáráshoz kapcsolódó dokumentációt részletesen és egységes szerkezetben meghatározó eljárásrendek.

14. § (1) Az igazgató szakmai iránymutatást adhat ki. A szakmai iránymutatás:
a) ajánlást ad jogszabály vagy a belső irányítás egyéb eszközeiben foglaltak végrehajtásának fő irányára és módszerére;
b) formájában olyan tény és adat közölhető, amelyet a jogszabály vagy a belső irányítás egyéb eszközeiben meghatározottak végrehajtásáért felelős szervezeti egységnek a feladata teljesítéséhez ismernie kell.
(2) Az (1) bekezdésében foglaltakon túlmenően a szakmai iránymutatással szemben támasztott további követelmény, hogy legyen összhangban a jogszabályokkal és az irányítás Hivatalon belüli egyéb írásos eszközeiben foglaltakkal, valamint hogy azokkal ellentétben nem állhat.
(3) Kirendeltségekre vonatkozó szakmai iránymutatást csak a Területi Igazgatóság igazgatójának egyidejű tájékoztatása mellett lehet kiadni.
(4) A szakmai iránymutatás kiadásának részletes szabályait külön elnöki utasítás szabályozza.

Vegyes rendelkezések

15. § (1) A Hivatal szervezeti felépítésének ábráját a Hivatal és Központi Szervének Szervezeti és Működési Szabályzata „A” függeléke, a vagyonnyilatkozat-tételi kötelezettséggel járó munkakörök felsorolását a Hivatal és Központi Szervének Szervezeti és Működési Szabályzata „B” függeléke tartalmazza.
(2) A Hivatal Intervenciós Intézkedések Igazgatóságának Szervezeti és Működési Szabályzata nyilvános, bárki – a Hivatal nyilvánosság számára nyitva álló, hivatalos helyiségében és a Hivatal web-oldalán – megtekintheti.

4. melléklet az 5/2012. (III. 22.) VM utasításhoz


A Mezőgazdasági és Vidékfejlesztési Hivatal Közvetlen Támogatások Igazgatóságának Szervezeti és Működési Szabályzata

A Mezőgazdasági és Vidékfejlesztési Hivatalról szóló 256/2007. (X. 4.) Korm. rendeletben meghatározott feladatok ellátása érdekében – az államháztartásról szóló 2011. évi CXCV. törvényben, az államháztartásról szóló törvény végrehajtásáról szóló 368/2011. (XII. 31.) Korm. rendeletben, továbbá a Mezőgazdasági és Vidékfejlesztési Hivatal XX/1130/14/2010. számú alapító okiratában foglaltakra figyelemmel – a Mezőgazdasági és Vidékfejlesztési Hivatal Közvetlen Támogatások Igazgatóságának (a továbbiakban: Igazgatóság) szervezeti és működési rendjére vonatkozóan a következő Szervezeti és Működési Szabályzatot adom ki.

ELSŐ RÉSZ
AZ IGAZGATÓSÁG SZERVEZETE

1. § (1) Az Igazgatóság a Hivatal egyik szervezeti egysége, amely hatósági jogkörben történő feladatvégzése tekintetében önálló.
(2) Az Igazgatóságot az igazgató önállóan vezeti.

A vezetők

Az igazgató

2. § (1) Az Igazgatóságot az igazgató vezeti, aki felelős az Igazgatóság feladatainak elvégzéséért.
(2) Az igazgató gyakorolja a jogszabály alapján az Igazgatóságot megillető elsőfokú hatósági jogköröket.
(3) Az igazgató az elnök felhatalmazása alapján az Igazgatóság ügyrendjének megfelelően határoz azokban az ügyekben, amelyek előkészítése a felügyelt osztályok feladatkörébe tartozik.
(4) Az igazgató a jelen Szervezeti és Működési Szabályzatban és az Igazgatóság ügyrendjében foglaltak szerint gyakorolja kiadmányozási jogkörét, amelynek gyakorlását beosztottjaira átruházhatja, ez utóbbi azonban nem érinti az Igazgatóság munkájáért való felelősségét.
(5) Az igazgató az Igazgatóság feladatait érintő kimutatások és egyéb adatok felhasználásával és elemzésével segíti és előkészíti az elnöki és felsőbb döntések meghozatalát.
(6) A döntéseket az igazgató végrehajtja és azok végrehajtásáról tájékoztatást ad.
(7) Az igazgató ellenőrzi a felügyelt szervezeti egységek által kidolgozott eljárási és fejlesztési elképzelések, programok, koncepciók megvalósítását.
(8) Az igazgató gyakorolja az irányítása alá tartozó szervezeti egységek vezetői, illetve a közvetlen irányítása alá tartozó kormánytisztviselők vonatkozásában az utasítási és ellenőrzési jogot. E munkatársai vonatkozásában a szabadság kiadása, illetve a magáncélú eltávozás esetén gyakorolja a munkáltatói jogokat.
(9) Az igazgató jóváhagyja az irányítása alá tartozó osztályvezetők által a felügyelt osztályokon dolgozók munkakörére, munkaköri leírására tett javaslatokat.
(10) Az igazgató jóváhagyja a felügyelt osztályok feladatkörére vonatkozó jogi szabályozás módosításának kezdeményezésre vonatkozó javaslatot.
(11) Az igazgató ellenőrzi, hogy a jogszabályok, a közjogi szervezetszabályozó eszközök és a belső szabályzatok az általa felügyelt szervezeti egységek munkájában érvényesüljenek.
(12) Az igazgató figyelemmel kíséri és szervezi a felügyelt osztályok munkatervi és egyéb feladatainak végrehajtását.
(13) Az igazgató beszámoltatja az irányítása alá tartozó osztályok vezetőit, kormánytisztviselőit és munkavállalóit a szervezeti egységnél végzett munkáról, gondoskodik a hivatali fegyelem megtartásáról.
(14) Az igazgató szakmai értekezleteket hív össze az irányítása alá tartozó tevékenységi körben felmerült fontosabb feladatok megoldásához szükséges szakmai vélemények, javaslatok megismerése, illetve az irányítása alá tartozó szervezeti egységek munkájának irányítása céljából.
(15) Az igazgató szükség szerint egyedi feladatok ellátásával bízza meg az irányítása alá tartozó szervezeti egységek bármely kormánytisztviselőjét, amelyről a kormánytisztviselő tájékoztatja közvetlen felettesét.
(16) Az igazgató – az irányítása alá tartozó osztályok vezetőinek javaslataira is figyelemmel – javaslatot tesz az elnöknek az Igazgatóságon dolgozó kormánytisztviselők, ügykezelők és egyéb munkavállalók illetményeltérítésére, kitüntetésére, illetve jutalmazására, segíti munkatársainak szakmai fejlődését. A közvetlen irányítása alá tartozó kormánytisztviselők tekintetében teljesítményértékelést végez.
(17) Az igazgató más szervezeti egység vezetője feladatkörét érintő intézkedést csak az érintett szervezeti egység vezetőjének egyetértésével tehet, illetve jogosult az elnök elé terjeszteni azokat az ügyeket, amelyekben az érintett vezetőkkel történt egyeztetés nem vezetett eredményre.
(18) Az igazgató biztosítja az Igazgatóság együttműködését a Hivatal más szervezeti egységeivel.
(19) Az Igazgatóság feladatkörébe tartozó ügyintézés keretében, valamint az elnök által átruházott hatáskörben az igazgató jogosult a Hivatal képviseletére, és kötelezettsége áll fenn a Hivatal működésében érintett külső szervekkel való együttműködés tekintetében.
(20) Az igazgató rendszeresen tájékoztatja tevékenységéről a felettes vezetőjét.
(21) Az igazgató részt vesz az irányítása alá tartozó szervezeti egység feladatkörébe tartozó, az EMGA-ból, az EMVA-ból finanszírozott intézkedések végrehajtásához kapcsolódó fejlesztési feladatok ellátásában.

Az igazgató irányítása alá tartozó osztályvezető

3. § (1) Az Igazgatóságon belül osztályok működnek. Az igazgatósági szervezetben működő osztályvezető az igazgató irányításával önállóan és felelősen vezeti a rábízott osztályt a feladatkörének és a munkaköri leírásának megfelelően.
(2) Az osztályvezető:
a) szervezi, vezeti és ellenőrzi az osztály munkáját, gondoskodik arról, hogy a jogszabályok és a közjogi szervezetszabályozó eszközök, valamint a belső szabályzatok az osztály munkájában érvényesüljenek;
b) felelős az osztály feladatainak elvégzéséért;
c) meghatározza az osztály munkatervét, és azt az igazgató elé terjeszti jóváhagyásra;
d) javaslatot tesz az igazgatónak az osztály munkatársainak személyére, munkaköreire és a munkaköri leírásokra vonatkozóan;
e) megállapítja az osztály kormánytisztviselőinek, ügykezelőinek és munkavállalóinak feladatait, ellenőrzi ezek teljesítését, gondoskodik a munkatársak arányos foglalkoztatásáról, a szabadság kiadása, illetve a magáncélú eltávozás tekintetében gyakorolja a munkáltatói jogokat;
f) javaslatot tesz az igazgatónak az osztály munkáját érintő körben a Hivatalra vonatkozó jogi szabályozás kezdeményezésére, módosítására, fejlesztésre, beruházásra;
g) a hatósági eljárás tekintetében szakmai iránymutatást nyújt az ügyintéző számára, valamint gondoskodik a hatósági eljárás lefolytatásának és a határozat előkészítésének jogszerűségéről;
h) jelen Szervezeti és Működési Szabályzatban foglaltak szerint, valamint felhatalmazás alapján képviseli az Igazgatóságot, a Hivatalt;
i) figyelemmel kíséri és szervezi az osztály munkatervi és egyéb feladatainak végrehajtását, amelyhez a szükséges feltételeket biztosítja;
j) vezetői és folyamatba épített ellenőrzési feladatokat lát el;
k) biztosítja az osztály együttműködését a Hivatal más szervezeti egységeivel;
l) az osztály feladatkörében közleményeket, elnöki utasítás tervezeteket készít elő, módosítást kezdeményez, tájékoztatókat, körleveleket készít elő, illetve gondoskodik a piaci szereplők megfelelő tájékoztatásáról;
m) beszámoltatja az osztály kormánytisztviselőit és munkavállalóit a végzett munkájukról, gondoskodik a hivatali fegyelem megtartásáról;
n) az osztály állományába tartozó kormánytisztviselők tekintetében teljesítményértékelést végez, javaslatot tesz az illetményeltérítésre, kitüntetésre, jutalmazásra;
o) maga, és az irányítása alá tartozó munkatársai tekintetében javaslatot tesz az igazgatónak képzésen való részvételre, kiküldetésre;
p) szükség szerint szakmai egyeztetéseket és értekezleteket tart;
q) ellátja mindazokat a feladatokat, amelyekkel felettes vezetői megbízták;
r) tevékenységéről a felettes vezetőjét folyamatosan tájékoztatja;
s) a hatáskörébe tartozó ügyekben kiadmányozásra jogosult és az elnök engedélye alapján e jogkörét beosztottjaira átruházhatja, ez azonban nem érinti az osztály munkájáért való felelősségét.

MÁSODIK RÉSZ
AZ IGAZGATÓSÁG FELADATAI

4. § (1) Az Igazgatóság feladatkörébe tartozik az EMOGA garancia részlegből, illetve az EMGA-ból és ahhoz kapcsolódóan a nemzeti költségvetésből finanszírozott, a jogosult termőterület, állatlétszám, kvóta, illetve a termelt mennyiség, illetve a történelmi bázis jogosultság alapján, az igénylőknek fizetett támogatásokkal, valamint az NVT vidékfejlesztési intézkedésekkel kapcsolatos feladatok ellátása. Az Igazgatóság feladatkörébe tartoznak továbbá a hatáskörébe rendelt, az EMVA-ból és ahhoz kapcsolódóan a nemzeti költségvetés által társfinanszírozott intézkedések alapján fizetett támogatások végrehajtásával kapcsolatos feladatok. Az Igazgatóság a feladatkörébe tartozó intézkedések vonatkozásában elvégzi a támogatási kérelmek és pályázatok – a közösségi és nemzeti jogszabályok alapján, a végrehajtási kézikönyvekkel összhangban történő – engedélyezését és az engedélyezési feladattal összefüggő nyilvántartási rendszerek kezelését.
(2) Az Igazgatóság feladatkörébe tartozik az (1) bekezdésben meghatározott feladatok ellátásához szükséges belső eljárások, az azokhoz kapcsolódó átruházott feladatok, és az együttműködés keretében ellátandó feladatok szakmai eljárásrendjének kidolgozása, valamint a végrehajtási tevékenységhez szükséges nyilvántartási rendszerek kialakításához a szakmai követelményrendszer meghatározása.
(3) Az Igazgatósághoz hét osztály tartozik: a Területalapú Közvetlen Támogatások Koordinációs Osztálya, az Állati Termékek Közvetlen Támogatási Osztálya, a Jogosultságkezelő Osztály, a Szerkezetátalakítási Támogatások Osztálya, az Erdészeti Támogatások Osztálya, a Környezetvédelmi és Vidékfejlesztési Támogatások Osztálya és a Kölcsönös Megfeleltetési Osztály.

A Közvetlen Támogatások Igazgatósághoz tartozó szervezeti egységek

Területalapú Közvetlen Támogatások Koordinációs Osztály

5. § (1) A Területalapú Közvetlen Támogatások Koordinációs Osztály (a továbbiakban: TKTKO) feladata: részvétel az EMOGA Garancia Részlegből, illetve az EMGA-ból, az EMVA-ból és azokhoz kapcsolódóan a nemzeti költségvetésből finanszírozott területalapú közvetlen támogatásokra vonatkozó egységes igénylés és ellenőrzés végrehajtási rendszerének kialakításában és naprakész működtetésében.
(2) A TKTKO feladata továbbá az egységes területalapú támogatás (SAPS), valamint a növényi termékek közvetlen, termeléshez kötött támogatási jogcímeire vonatkozó végrehajtási rendszerének kialakítása és naprakész működtetése, valamint az ezekhez kapcsolódó termeléstől elválasztott történelmi bázisjogosultságok megállapítása.
(3) A TKTKO feladatainak ellátása során elvégzi:
a) az (1) és (2) bekezdésben meghatározott – a TKTKO illetékességi körébe tartozó – támogatási intézkedések hatályos jogszabályokban rögzített szabályoknak megfelelő egységes végrehajtási eljárásrendjének, valamint az ahhoz kapcsolódó dokumentáció kialakítását;
b) az (1) és (2) bekezdésben meghatározott – a TKTKO illetékességi körébe tartozó – területalapú közvetlen támogatási intézkedések egységes végrehajtásához kapcsolódó kérelem formanyomtatványok és egyéb dokumentáció összeállítását;
c) a TKTKO illetékességi körébe tartozó egyes területalapú jogcímeket érintő közös nyilvántartási rendszerekkel szembeni követelmények kidolgozását, különös tekintettel a MePAR hatékony működtetésére;
d) a területalapú és a termelési támogatások jogcímcsoportok körébe tartozó jogcímek végrehajtási kézikönyvei alapján a TKTKO hatáskörébe utalt feladatokat, különös tekintettel az engedélyezési feladatokra;
e) az (1) és (2) bekezdésben meghatározott támogatási intézkedések – a TKTKO illetékességi körébe tartozó – végrehajtásához kapcsolódó jelentési kötelezettségek teljesítését;
f) a TKTKO illetékességi körébe tartozó területalapú támogatási intézkedések végrehajtásához kapcsolódó, más szervezeti egységek számára történő adatszolgáltatásokat;
g) a hatáskörébe rendelt jogcímekkel kapcsolatos monitoring feladatokhoz kapcsolódó szakmai együttműködést.

Állati Termékek Közvetlen Támogatási Osztálya

6. § (1) Az Állati Termékek Közvetlen Támogatási Osztályának feladata az EMGA-ból és a hozzá kapcsolódó nemzeti költségvetésből finanszírozott, a szarvasmarha és a juh termékpályán, állatlétszám alapján közvetlenül a termelőnek fizetett támogatások előkészítése és végrehajtása.
(2) Az Állati Termékek Közvetlen Támogatási Osztálya feladatainak ellátása során elvégzi:
a) az (1) bekezdésben meghatározott támogatási jogcímek hatályos jogszabályokban és végrehajtási kézikönyvekben rögzítetteknek megfelelő végrehajtását és működtetését;
b) az egyes intézkedések végrehajtására vonatkozó belső eljárásrendhez kapcsolódó dokumentumok, a támogatás igénybevételéhez szükséges formanyomtatványok és tájékozató anyagok összeállítását;
c) az egyes jogcímeket érintő nyilvántartási rendszerekkel szembeni követelmények kidolgozását;
d) az állatlétszám-alapú támogatások jogcímcsoport körébe tartozó jogcímek végrehajtási kézikönyvei alapján az Osztály hatáskörébe utalt feladatokat, különös tekintettel az engedélyezési feladatokra;
e) az (1) bekezdésben meghatározott támogatási intézkedések végrehajtásához kapcsolódó jelentési kötelezettségek teljesítését.
(3) Az Állati Termékek Közvetlen Támogatási Osztálya feladata az Egységes Támogatási Rendszer részét nem képező termeléshez kötött állatlétszám alapú, közvetlenül a termelőnek fizetett támogatások előkészítése és végrehajtása.
(4) Az Osztály a (3) bekezdésben foglalt felelősségi körében ellátja az alábbi feladatokat:
a) a (3) bekezdésben meghatározott támogatási jogcímek hatályos jogszabályokban és végrehajtási kézikönyvekben rögzítetteknek megfelelő végrehajtását és működtetését;
b) az egyes intézkedések végrehajtására vonatkozó belső eljárásrendhez kapcsolódó dokumentumok, a támogatás igénybevételéhez szükséges formanyomtatványok és tájékozató anyagok összeállítását;
c) az egyes jogcímeket érintő nyilvántartási rendszerekkel szembeni követelmények kidolgozását;
d) az állatlétszám-alapú támogatások jogcímcsoport körébe tartozó jogcímek végrehajtási kézikönyvei alapján az Osztály hatáskörébe utalt feladatokat, különös tekintettel az engedélyezési feladatokra;
e) a (3) bekezdésben meghatározott támogatási intézkedések végrehajtásához kapcsolódó jelentési kötelezettségek teljesítését.

Jogosultságkezelő Osztály

7. § (1) Az Osztály feladata az EMGA-ból és a hozzá kapcsolódó nemzeti költségvetésből finanszírozott, a tej termékpályán, közvetlenül a tejtermelőnek fizetett támogatások előkészítése és végrehajtása, valamint az országos kvóta felosztásának, illetve a kvóta kihasználásának és a túlteljesítésének pontos meghatározása érdekében a tejkvóta rendszer teljes körű működtetése, valamint a működtetés kapcsán felmerülő hatósági feladatok ellátása.
(2) Az Osztály feladatainak ellátása során elvégzi a tej termékpályához kapcsolódó, közvetlen termelői támogatások jogcímcsoport körébe tartozó jogcím hatályos jogszabályokban és végrehajtási kézikönyvekben rögzítetteknek megfelelő, az Osztály hatáskörébe utalt engedélyezési, illetve egyéb feladatokat, valamint a tejkvóta rendszer teljes körű működtetéséből adódó hatósági feladatokat, így különösen:
a) a felvásárlói jóváhagyásokkal kapcsolatos feladatokat (jóváhagyások, illetve elutasítások ügyében határozathozatal, helyszíni ellenőrzési jegyzőkönyvek kiértékelése, a jóváhagyás visszavonása stb.);
b) egyéni közvetlen értékesítés kvóta mennyiségek, és beszállítási kvótatípushoz tartozó referencia zsírtartalom kezelésével kapcsolatos feladatokat (mindkét tejkvóta típus tekintetében a kvóta mennyiség ideiglenes átengedésével, átruházásával, kvótamennyiségről való lemondással stb. kapcsolatos feladatokat, határozathozatalt);
c) a kvóta teljesítés megállapításával kapcsolatos feladatokat (a kvóta kihasználásával, az alul-, vagy túlteljesítéssel kapcsolatos határozatok, igazolások kiállítása stb.);
d) a kvóta alul- vagy nem teljesítésével kapcsolatos, vis maior ügyek kezelését;
e) a nemzeti kvótatartalékban levő, beszállítási, illetve közvetlen értékesítési kvóta elosztásával kapcsolatos feladatokat;
f) kvóta átcsoportosítási ügyek intézésével kapcsolatos feladatokat (ideiglenes és végleges átcsoportosítások ügyében határozathozatal, összesítések elkészítése, jelentéstételi kötelezettség teljesítése az EU Bizottság számára);
g) a tejszövetkezeti közös kvótakezeléssel kapcsolatos feladatokat;
h) az ENAR- tejkvóta adatbázis adattisztításával kapcsolatos feladatokat;
i) közreműködik a tejzsír-tartalom meghatározására létrehozott szakértői munkacsoport munkájában, majd azt követően a tejzsír vizsgálatára és a vizsgálati adatok nyilvántartására vonatkozó rendszer kiépítésében, a tej és tejzsír mennyiségek adminisztratív nyilvántartási feladatainak ellátásában és ellenőrzésében;
j) a jogcím működtetésével együtt járó adminisztratív ellenőrzési feladatokat (tejtermelők és felvásárlók telephelyei, termelési és értékesítési adatainak, ellenőrzése);
k) a tejtermelőre és a felvásárlóra vonatkozó eljárásrendet is magában foglaló tejkvóta-szabályzat kidolgozásával, karbantartásával kapcsolatos feladatokat;
l) az (1) bekezdésben meghatározott támogatási intézkedések, valamint a tejkvóta rendszer működtetésének végrehajtásához kapcsolódó jelentési kötelezettségek teljesítésével kapcsolatos feladatokat.
(3) Az Osztály feladatainak ellátása során elvégzi a termeléstől elválasztott támogatások történelmi bázisjogosultság kezelésével kapcsolatos nyilvántartási tranzakciós, adatbázis-kezelési és engedélyezési feladatokat:
a) támogatási jogcímek hatályos jogszabályokban és végrehajtási kézikönyvekben rögzítetteknek megfelelő végrehajtását és működtetését;
b) részvétel az egyes jogcímeket érintő nyilvántartási rendszerekkel szembeni követelmények kidolgozásában;
c) támogatási intézkedések végrehajtásához kapcsolódó jelentési kötelezettségek teljesítését;
d) támogatási intézkedések végrehajtásához kapcsolódó közlemények kidolgozását;
e) a történelmi bázisjogosultságok érvényesítését az SPS jogosultságokban.
(4) A Jogosultságkezelő Osztály feladatainak ellátása során elvégzi az Egységes Támogatási Rendszer jogosultság kezelésével kapcsolatos nyilvántartásba vételi, tranzakciós és adatbázis-kezelési feladatokat.
(5) Az Osztály a (4) bekezdésben foglalt felelősségi körében az alábbi feladatokat látja el:
a) az egységes támogatási rendszerre vonatkozó közösségi és nemzeti jogszabályok megalkotásának nyomon követése, végrehajtási szempontú elemzése, a végrehajtási problémák felderítése és javaslatok kidolgozása azok kezelésére;
b) az egységes támogatási rendszer végrehajtási szempontú elemzése, részvétel a végrehajtási koncepció kidolgozásában, javaslat kidolgozása az egységes támogatási rendszerre vonatkozó belső engedélyezési folyamatokra;
c) részvétel az egységes támogatási rendszerre vonatkozó belső szabályozó dokumentumok, kézikönyvek, eljárásrendek megalkotásában;
d) a támogatási jogosultságok megállapításának, nyilvántartásának, tranzakcióinak eljárásrendi kialakítása, illetve az eljárások informatikai támogatásának kifejlesztéséhez szükséges feladatok ellátása, továbbá a rendszer üzemeltetése;
e) az Egységes Támogatási Rendszer végrehajtási kézikönyvei alapján az osztály hatáskörébe utalt feladatok elvégzése, különös tekintettel az engedélyezési feladatokra;
f) az informatikai fejlesztések nyomon követése, specifikációs igények kielégítése.

Szerkezetátalakítási Támogatások Osztálya

8. § (1) Az Osztály feladata EMOGA Garancia Részlegéből finanszírozott Félig önellátó gazdaságok támogatása, Termelői csoportok létrehozásának és működésének támogatása, az EU környezetvédelmi, állatjóléti és -higiéniai előírásainak való megfeleléshez nyújtott támogatás, valamint az EMVA-ból finanszírozott, hatáskörébe rendelt támogatási jogcímek engedélyezéséhez kapcsolódó végrehajtási rendszer működtetése és fejlesztése.
(2) Az Osztály feladatai ellátása során elvégzi:
a) a hatáskörébe rendelt jogcímek végrehajtási kézikönyveiben foglaltakkal összhangban levő adminisztratív ellenőrzési és bírálati feladatokat;
b) a hatáskörébe rendelt támogatási jogcímek végrehajtásához kapcsolódó jelentési kötelezettségek teljesítését;
c) a hatáskörébe rendelt támogatási jogcímek végrehajtási eljárásrendjének elkészítésével kapcsolatos feladatokat, valamint az eljárásrendek dokumentációjának fejlesztését;
d) az egyes jogcímekhez tartozó formanyomtatványok és a hozzájuk kapcsolódó kitöltési útmutatók karbantartását és fejlesztését;
e) a hatáskörébe rendelt jogcímeket érintő nyilvántartási rendszerekkel, adatbázisokkal szembeni követelmények karbantartását és fejlesztését;
f) a hatáskörébe rendelt jogcímek esetében közreműködik az auditok szakmai előkészítésében és lebonyolításában;
g) az informatikai támogatás továbbfejlesztéséhez szükséges javaslatok és követelmények megfogalmazását;
h) a hatáskörébe rendelt jogcímek végrehajtási kézikönyvei alapján az Osztály hatáskörébe utalt feladatokat, különös tekintettel az engedélyezési feladatokra;
i) a hatáskörébe rendelt EMVA jogcímekkel kapcsolatos monitoring feladatokhoz kapcsolódó szakmai együttműködést.

Erdészeti Támogatások Osztálya

9. § (1) Az Osztály feladata az EMOGA Garancia Részlegéből finanszírozott Mezőgazdasági Területek Erdősítése támogatás, valamint az EMVA-ból finanszírozott, a hatáskörébe rendelt erdészeti támogatási jogcímek engedélyezéséhez kapcsolódó végrehajtási rendszer működtetése és fejlesztése.
(2) Az Osztály feladatai ellátása során elvégzi:
a) a hatáskörébe rendelt jogcímek végrehajtási kézikönyveiben foglaltakkal összhangban levő adminisztratív ellenőrzési és bírálati feladatokat;
b) a hatáskörébe rendelt támogatási jogcímek végrehajtásához kapcsolódó jelentési kötelezettségek teljesítését;
c) a hatáskörébe rendelt támogatási jogcímek végrehajtási eljárásrendjének elkészítésével kapcsolatos feladatokat, valamint az eljárásrendek dokumentációjának fejlesztését;
d) az egyes jogcímekhez tartozó formanyomtatványok és a hozzájuk kapcsolódó kitöltési útmutatók karbantartását és fejlesztését;
e) a hatáskörébe rendelt jogcímeket érintő nyilvántartási rendszerekkel, adatbázisokkal szembeni követelmények karbantartását és fejlesztését;
f) a hatáskörébe rendelt jogcímek esetében közreműködik az auditok szakmai előkészítésében és lebonyolításában;
g) az informatikai támogatás továbbfejlesztéséhez szükséges javaslatok és követelmények megfogalmazását;
h) a hatáskörébe rendelt jogcímek végrehajtási kézikönyvei alapján az Osztály hatáskörébe utalt feladatokat, különös tekintettel az engedélyezési feladatokra;
i) a hatáskörébe rendelt EMVA jogcímekkel kapcsolatos monitoring feladatokhoz kapcsolódó szakmai együttműködést;
j) a fentiek kapcsán és a hatályos delegálási szerződésnek megfelelően vonja be tevékenységébe a fővárosi és megyei kormányhivatalok erdészeti igazgatóságait.

Környezetvédelmi és Vidékfejlesztési Támogatások Osztálya

10. § (1) Az Osztály feladata az EMVA-ból finanszírozott Kedvezőtlen adottságú területek támogatása, Agrár-környezetgazdálkodás támogatása, Natura 2000 gyepterületek támogatása, valamint más, a hatáskörébe rendelt támogatási jogcímek engedélyezéséhez kapcsolódó végrehajtási rendszer működtetése és fejlesztése.
(2) Az Osztály feladatai ellátása során elvégzi:
a) a hatáskörébe rendelt jogcímek végrehajtási kézikönyveiben foglaltakkal összhangban levő adminisztratív ellenőrzési és bírálati feladatokat;
b) a hatáskörébe rendelt támogatási jogcímek végrehajtásához kapcsolódó jelentési kötelezettségek teljesítését;
c) a hatáskörébe rendelt támogatási jogcímek végrehajtási eljárásrendjének elkészítésével kapcsolatos feladatokat, valamint az eljárásrendek dokumentációjának fejlesztését;
d) az egyes jogcímekhez tartozó formanyomtatványok és a hozzájuk kapcsolódó kitöltési útmutatók karbantartását és fejlesztését;
e) a hatáskörébe rendelt jogcímeket érintő nyilvántartási rendszerekkel, adatbázisokkal szembeni követelmények karbantartását és fejlesztését;
f) a hatáskörébe rendelt jogcímek esetében közreműködik az auditok szakmai előkészítésében és lebonyolításában;
g) az informatikai támogatás továbbfejlesztéséhez szükséges javaslatok és követelmények megfogalmazását;
h) az NVT és az ÚMVP területalapú támogatások körébe tartozó jogcímek végrehajtási kézikönyvei alapján az osztály hatáskörébe utalt feladatokat, különös tekintettel az engedélyezési feladatokra;
i) a hatáskörébe rendelt EMVA jogcímekkel kapcsolatos monitoring feladatokhoz kapcsolódó szakmai segítségnyújtást;
j) az (1) bekezdésben meghatározott támogatási intézkedések végrehajtásához kapcsolódó jelentési kötelezettségek teljesítését;
k) a Fejlesztési Főosztály által készített, az osztály végrehajtási feladatai közé rendelt jogcímek esetén a dokumentációk, követelményjegyzékek, eljárásrendekkel kapcsolatos szakmai segítségnyújtást.

Kölcsönös Megfeleltetési Osztály

11. § (1) A Kölcsönös Megfeleltetési Osztály feladata a közvetlen kifizetésekhez kapcsolódó kölcsönös megfeleltetés előírásainak körébe tartozó jogszabályban foglalt követelményekre, valamit a helyes mezőgazdasági és környezeti állapotra vonatkozó ellenőrzések végrehajtási rendszerének kialakítása és naprakész működtetése.
(2) Az Osztály az (1) bekezdésben foglalt felelősségi körében az alábbi feladatokat látja el:
a) a kölcsönös megfeleltetésre vonatkozó közösségi és nemzeti jogszabályok megalkotásának nyomon követése, végrehajtási szempontú elemzése, a végrehajtási problémák felderítése és javaslatok kidolgozása azok kezelésére;
b) a kölcsönös megfeleltetési rendszer végrehajtási szempontú elemzése, részvétel a kölcsönös megfeleltetési koncepció kidolgozásában, javaslat kidolgozása a kölcsönös megfeleltetési ellenőrzések belső folyamataira a Hivatalnál és a kölcsönös megfeleltetés végrehajtásában részt vevő további ellenőrző szervezeteknél;
c) a kölcsönös megfeleltetésre vonatkozó belső szabályozó dokumentumok, kézikönyvek, eljárásrendek kidolgozása;
d) a kölcsönös megfeleltetési ellenőrzési és szankcionálási eljárások informatikai támogatásának kifejlesztéséhez szükséges feladatok ellátása;
e) az informatikai fejlesztések nyomon követése, specifikációs igények kielégítése;
f) a kölcsönös megfeleltetés végrehajtásában részt vevő ellenőrző szervezetekkel való együttműködés formájának kialakítása, szabályozásának megteremtése, folyamatos együttműködés a kölcsönös megfeleltetés végrehajtásában részt vevő ellenőrző szervezetekkel az eljárások, belső szabályozók kialakításában és az informatikai támogatás kifejlesztésében, a kölcsönös megfeleltetési adatok átadásában és átvételében;
g) kiértékelési eljárás kialakítása a kölcsönös megfeleltetési ellenőrzések eredménye vonatkozásában, az eredmények kiértékelése és nyomon követése;
h) a kölcsönös megfeleltetési szankciók megállapítása és adatátadás a támogatási jogcímek folyamataihoz.

HARMADIK RÉSZ
AZ IGAZGATÓSÁG MŰKÖDÉSE

Igazgatósági Értekezlet

12. § (1) Az Igazgatósági Értekezlet az Igazgatóság működésével és feladatainak ellátásával kapcsolatos ügyekben az igazgató munkáját elősegítő szükség szerinti rendszerességgel tartott tájékoztatási, szakmai és beszámolási fórum.
(2) Az Igazgatósági Értekezlet résztvevői: az igazgató, a közvetlen irányítása alá tartozó szervezeti egységek vezetői, valamint a szükség szerint meghívottak. A résztvevők – akadályoztatásuk esetén – kötelesek helyettesítésükről gondoskodni
(3) Az Igazgatósági Értekezleten hozott döntések és kiadott feladatok végrehajtásának eredményességét figyelemmel kell kísérni.

A belső irányítás egyes írott eszközei

13. § (1) Az Igazgatóság belső irányításának hatósági eljárásban alkalmazott eszközei: az Igazgatóság ügyrendje, a végrehajtási kézikönyvek, valamint az igazgató által kiadható szakmai iránymutatás.
(2) A belső irányítás (1) bekezdésben foglalt eszközeinek közös szabályai:
a) a belső irányítási eszközben meg kell határozni hatálybalépésének napját, ennek hiányában a jóváhagyással lép hatályba;
b) a belső irányítási eszközöket a Hivatal belső információs rendszereiben hozzáférhetővé kell tenni, a Hivatal belső hálóján (intraneten) ki kell hirdetni, illetőleg közzé kell tenni;
c) biztosítani kell az érintettek számára történő megismerhetőségüket;
d) biztosítani kell nyilvántartásukat;
e) az adott belső irányítási eszközben foglaltak végrehajtásáért minden hatálya alá tartozó dolgozót fegyelmi felelősség terhel;
f) a belső irányítási eszközt annak kibocsátója – azonos szintű irányítási eszközzel – módosíthatja, visszavonhatja, hatályon kívül helyezheti;
g) feleljenek meg a jogszerűség, célszerűség, világosság, áttekinthetőség és végrehajthatóság követelményének;
h) fogalmazásuk legyen egyértelmű és tömör, szerkesztésük megfelelően tagolt;
i) tartalmazzák a kapcsolódó jogszabályokra és – ahol az értelmezhető – a Hivatal belső írásos irányítási eszközeire való hivatkozást, de ne ismételjék meg azokat;
j) illeszkedjenek a Hivatal működésébe.

14. § (1) Az Igazgatóság az osztályok feladatainak leírására, a feladataikhoz kapcsolódó folyamatok meghatározásárára ügyrendet ad ki.
(2) Az Igazgatóság ügyrendjét az elnök hagyja jóvá.

15. § A Végrehajtási Kézikönyvek és a végrehajtási eljárásrendek a Hivatal által végrehajtandó támogatási és egyéb piacszabályozási intézkedéseket, illetve a Hivatal feladatainak végrehajtását szolgáló működési folyamatokat, az érintett szervezeti egységek és intézmények kapcsolatrendszerét, az egyes részfolyamatokat, tevékenységeket, felelősségi köröket és a kérelem-benyújtáshoz, az igényléshez, valamint a kérelem-bírálati és ügyintézési eljáráshoz kapcsolódó dokumentációt részletesen és egységes szerkezetben meghatározó eljárási rendek.

16. § (1) Az igazgató szakmai iránymutatást adhat ki. A szakmai iránymutatás:
a) ajánlást ad jogszabály vagy a belső irányítás egyéb eszközeiben foglaltak végrehajtásának fő irányára és módszerére;
b) szakmai iránymutatás formájában olyan tény és adat közölhető, amelyet a jogszabály vagy a belső irányítás egyéb eszközeiben meghatározottak végrehajtásáért felelős szervezeti egységnek a feladata teljesítéséhez ismernie kell.
(2) Az (1) bekezdésében foglaltakon túlmenően a szakmai iránymutatással szemben támasztott további követelmény, hogy legyen összhangban a jogszabályokkal és az irányítás Hivatalon belüli egyéb írásos eszközeiben foglaltakkal, valamint hogy azokkal ellentétben nem állhat.
(3) Kirendeltségekre vonatkozó szakmai iránymutatást csak a Területi Igazgatóság igazgatójának egyidejű tájékoztatása mellett lehet kiadni.
(4) A szakmai iránymutatás kiadásának részletes szabályait külön elnöki utasítás szabályozza.

Vegyes rendelkezések

17. § (1) A Hivatal szervezeti felépítésének ábráját a Hivatal és Központi Szervének Szervezeti és Működési Szabályzata ”A” függeléke, a vagyonnyilatkozat-tételi kötelezettséggel járó munkakörök felsorolását a Hivatal és Központi Szervének Szervezeti és Működési Szabályzata ”B” függeléke tartalmazza.
(2) A Hivatal Közvetlen Támogatások Igazgatóságának Szervezeti és Működési Szabályzata nyilvános, bárki – a Hivatal nyilvánosság számára nyitva álló, hivatalos helyiségében és a Hivatal web-oldalán – megtekintheti.

5. melléklet az 5/2012. (III. 22.) VM utasításhoz


Mezőgazdasági és Vidékfejlesztési Hivatal
Pénzügyi Igazgatóságának Szervezeti és Működési Szabályzata

A Mezőgazdasági és Vidékfejlesztési Hivatalról szóló 256/2007. (X. 4.) Korm. rendeletben meghatározott feladatok ellátása érdekében – az államháztartásról szóló 2011. évi CXCV. törvényben, az államháztartásról szóló törvény végrehajtásáról szóló 368/2011. (XII. 31.) Korm. rendeletben, továbbá a Mezőgazdasági és Vidékfejlesztési Hivatal XX/1130/14/2010. számú alapító okiratában foglaltakra figyelemmel – a Mezőgazdasági és Vidékfejlesztési Hivatal Pénzügyi Igazgatóságának (a továbbiakban: Igazgatóság) szervezeti és működési rendjére vonatkozóan a következő Szervezeti és Működési Szabályzatot adom ki.

ELSŐ RÉSZ
AZ IGAZGATÓSÁG SZERVEZETE

1. § (1) Az Igazgatóság a Hivatal egyik szervezeti egysége, mely hatósági jogkörben történő feladatvégzése tekintetében önálló.
(2) Az Igazgatóságot az igazgató önállóan vezeti.

A vezetők

Az igazgató

2. § (1) Az Igazgatóságot az igazgató vezeti, aki felelős az Igazgatóság feladatainak elvégzéséért.
(2) Az igazgató gyakorolja a jogszabály alapján az Igazgatóságot megillető elsőfokú hatósági jogköröket.
(3) Az igazgató az elnök felhatalmazása alapján az Igazgatóság ügyrendjének megfelelően határoz azokban az ügyekben, amelyek előkészítése a felügyelt osztályok feladatkörébe tartozik.
(4) Az igazgató a jelen Szervezeti és Működési Szabályzatban és az Igazgatóság ügyrendjében foglaltak szerint gyakorolja kiadmányozási jogkörét, amelynek gyakorlását beosztottjaira átruházhatja, ez utóbbi azonban nem érinti az Igazgatóság munkájáért való felelősségét.
(5) Az igazgató az Igazgatóság feladatait érintő kimutatások és egyéb adatok felhasználásával és elemzésével segíti és előkészíti az elnöki és felsőbb döntések meghozatalát.
(6) A döntéseket az igazgató végrehajtja és azok végrehajtásáról tájékoztatást ad.
(7) Az igazgató ellenőrzi a felügyelt szervezeti egységek által kidolgozott eljárási és fejlesztési elképzelések, programok, koncepciók megvalósítását.
(8) Az igazgató gyakorolja az irányítása alá tartozó szervezeti egységek vezetői, illetve a közvetlen irányítása alá tartozó kormánytisztviselők vonatkozásában az utasítási és ellenőrzési jogot. E munkatársai vonatkozásában a szabadság kiadása, illetve a magáncélú eltávozás esetén gyakorolja a munkáltatói jogokat.
(9) Az igazgató jóváhagyja, illetve felülbírálja az irányítása alá tartozó osztályvezetők által a felügyelt osztályokon dolgozók munkakörére, munkaköri leírására tett javaslatokat.
(10) Az igazgató jóváhagyja a felügyelt osztályok feladatkörére vonatkozó jogi szabályozás módosításának kezdeményezését.
(11) Az igazgató ellenőrzi, hogy a jogszabályok, a közjogi szervezetszabályozó eszközök és a belső szabályzatok az általa felügyelt szervezeti egységek munkájában érvényesüljenek.
(12) Az igazgató figyelemmel kíséri és szervezi a felügyelt osztályok munkatervi és egyéb feladatai végrehajtását.
(13) Az igazgató beszámoltatja az irányítása alá tartozó osztályok vezetőit, kormánytisztviselőit és munkavállalóit a szervezeti egységnél végzett munkáról, gondoskodik a hivatali fegyelem megtartásáról.
(14) Az igazgató szakmai értekezleteket hív össze az irányítása alá tartozó tevékenységi körben felmerült fontosabb feladatok megoldásához szükséges szakmai vélemények, javaslatok megismerése, illetve az irányítása alá tartozó szervezeti egységek munkájának irányítása céljából.
(15) Az igazgató szükség szerint egyedi feladatok ellátásával bízza meg az irányítása alá tartozó szervezeti egységek bármely kormánytisztviselőjét, amelyről a kormánytisztviselő tájékoztatja közvetlen felettesét.
(16) Az igazgató – az irányítása alá tartozó osztályok vezetőinek javaslataira is figyelemmel – javaslatot tesz az elnöknek az Igazgatóságon dolgozó kormánytisztviselők, ügykezelők és egyéb munkavállalók illetmény-eltérítésére, kitüntetésére, illetve jutalmazására, segíti munkatársainak szakmai fejlődését. A közvetlen irányítása alá tartozó kormánytisztviselők tekintetében teljesítményértékelést végez.
(17) Az igazgató más szervezeti egység vezetője feladatkörét érintő intézkedést csak az érintett szervezeti egység vezetőjének egyetértésével tehet, illetve jogosult az elnök elé terjeszteni azokat az ügyeket, amelyekben az érintett vezetőkkel történt egyeztetés nem vezetett eredményre.
(18) Az igazgató biztosítja az Igazgatóság együttműködését a Hivatal más szervezeti egységeivel.
(19) Az Igazgatóság feladatkörébe tartozó ügyintézés keretében, valamint az elnök által átruházott hatáskörben az igazgató jogosult a Hivatal képviseletére, és kötelezettsége áll fenn a Hivatal működésében érintett külső szervekkel való együttműködés tekintetében.
(20) Az igazgató rendszeresen tájékoztatja tevékenységéről a felettes vezetőjét.
(21) Az igazgató részt vesz az irányítása alá tartozó szervezeti egység feladatkörébe tartozó, az EMGA-ból, az EMVA-ból, az EHA-ból, vagy a nemzeti költségvetésből finanszírozott intézkedések végrehajtásához kapcsolódó fejlesztési feladatok ellátásában.

Az igazgató irányítása alá tartozó osztályvezető

3. § (1) Az Igazgatóságon belül osztályok működnek. Az igazgatósági szervezetben működő osztályvezető az igazgató irányításával önállóan és felelősen vezeti a rábízott osztályt a feladatkörének és a munkaköri leírásának megfelelően.
(2) Az osztályvezető:
a) szervezi, vezeti és ellenőrzi az osztály munkáját, gondoskodik arról, hogy a jogszabályok, és a közjogi szervezetszabályozó eszközök, valamint a belső szabályzatok az osztály munkájában érvényesüljenek;
b) felelős az osztály feladatainak elvégzéséért;
c) meghatározza az osztály munkatervét és azt az igazgató elé terjeszti jóváhagyásra;
d) javaslatot tesz az igazgatónak az osztály munkatársainak személyére, munkaköreire és a munkaköri leírásokra vonatkozóan;
e) megállapítja az osztály kormánytisztviselőinek, ügykezelőinek és munkavállalóinak feladatait, ellenőrzi ezek teljesítését, gondoskodik a munkatársak arányos foglalkoztatásáról, a szabadság kiadása, illetve a magáncélú eltávozás tekintetében gyakorolja a munkáltatói jogokat;
f) javaslatot tesz az igazgatónak az osztály munkáját érintő körben a Hivatalra vonatkozó jogi szabályozás kezdeményezésére, módosítására, fejlesztésre, beruházásra;
g) a hatósági eljárás tekintetében szakmai iránymutatást nyújt az ügyintéző számára, valamint gondoskodik a hatósági eljárás lefolytatásának és a határozat előkészítésének jogszerűségéről;
h) jelen Szervezeti és Működési Szabályzatban foglaltak szerint, valamint felhatalmazás alapján képviseli az Igazgatóságot, a Hivatalt;
i) figyelemmel kíséri és szervezi az osztály munkatervi és egyéb feladatainak végrehajtását, amelyhez a szükséges feltételeket biztosítja;
j) vezetői és folyamatba épített ellenőrzési feladatokat lát el;
k) biztosítja az osztály együttműködését a Hivatal más szervezeti egységeivel;
l) az osztály feladatkörében közleményeket, elnöki utasítás tervezeteket készít elő, módosítást kezdeményez, tájékoztatókat, körleveleket készít elő, illetve gondoskodik a piaci szereplők megfelelő tájékoztatásáról;
m) beszámoltatja az osztály kormánytisztviselőit és munkavállalóit a végzett munkájukról, gondoskodik a hivatali fegyelem megtartásáról;
n) az osztály állományába tartozó kormánytisztviselők tekintetében teljesítményértékelést végez, javaslatot tesz az illetmény-eltérítésre, kitüntetésre, jutalmazásra;
o) maga, és az irányítása alá tartozó munkatársai tekintetében javaslatot tesz az igazgatónak képzésen való részvételre, kiküldetésre;
p) szükség szerint szakmai egyeztetéseket és értekezleteket tart;
q) ellátja mindazokat a feladatokat, amelyekkel felettes vezetői megbízták;
r) tevékenységéről a felettes vezetőjét folyamatosan tájékoztatja;
s) a hatáskörébe tartozó ügyekben kiadmányozásra jogosult és az elnök engedélye alapján e jogkörét beosztottjaira átruházhatja, ez azonban nem érinti az osztály munkájáért való felelősségét.

MÁSODIK RÉSZ
AZ IGAZGATÓSÁG FELADATAI

4. § (1) Az Igazgatóság végzi a Hivatal feladatkörébe tartozó támogatások forráskezelési, jelentési, kifizetési, számviteli, biztosítékkezelési és követeléskezelési feladatait. Az Igazgatóság felelős – a Hivatal mérlegének és beszámolójának elkészítéséhez az EU támogatásokkal összefüggésben szükséges – adatok szolgáltatásáért, valamint az igazgatóság által nyújtott adatok valódiságáért.
(2) Az Igazgatósághoz hat osztály tartozik: az EMVA Kifizetési Osztály, az EMGA Kifizetési Osztály, az EMVA Könyvelési Osztály, az EMGA Könyvelési Osztály, a Jelentési Osztály és a Biztosíték- és Követeléskezelési Osztály.

A Pénzügyi Igazgatósághoz tartozó szervezeti egységek

EMVA Kifizetési Osztály

5. § (1) Az EMVA Kifizetési Osztály feladatait a SAPARD és AVOP programok, az NVT, az EMVA és az EHA intézkedéseivel összefüggésben látja el.
(2) A SAPARD vonatkozásában ellátott feladatok:
a) a SAPARD lebonyolítási számlán jóváírt, a kedvezményezettektől behajtott illetve a kedvezményezettek által visszautalt összegek továbbutalása a SAPARD EFK, illetve a Nemzeti Alap számlájára;
b) szükség esetén intézkedés az árfolyam-különbözetek rendezéséhez, valamint a pénzforgalom nélküli átvezetésekhez szükséges dokumentumok kiállításáról és továbbításáról.
(3) Az AVOP vonatkozásában ellátott feladatok:
a) a lebonyolítási számlákon jóváírt, a kedvezményezettektől behajtott illetve a kedvezményezettek által visszautalt összegek továbbutalása az AVOP EFK számlára;
b) a bankszámlák forgalmának ellenőrzése, rögzítése;
c) a nyilvántartási feladatokat az EMIR rendszer alkalmazásával látja el.
(4) Az NVT, az EMVA és az EHA vonatkozásában a Közvetlen Támogatások és a Vidékfejlesztési Támogatások Igazgatósága kifizetési engedélye alapján a kifizetés teljesítése:
a) A kifizetésekhez szükséges forrás biztosításához kapcsolódó éves, havi tervezési feladatok ellátása:
aa) havi finanszírozási igény elkészítése, majd megküldése a minisztérium Költségvetési és Gazdálkodási Főosztályának,
ab) szükség esetén a havi finanszírozási igényen felüli, pótlólagos forrásigény összeállítása, majd megküldése a minisztérium Költségvetési és Gazdálkodási Főosztályának,
ac) az EU forrás átmeneti hiánya esetén Havi finanszírozási terv elkészítése, majd megküldése a Magyar Államkincstárnak (a továbbiakban: MÁK),
ad) A rendelkezésre álló források ellenőrzése, nyilvántartása;
b) a kedvezményezettek Hivatallal szembeni tartozásának, illetve köztartozásának ellenőrzése, rendezése (kivéve EHA):
ba) a támogatások kifizetését megelőzően a Hivatallal szembeni tartozások tekintetében ellenőrzést végez, gondoskodik az ún. kompenzáció révén ezek térüléséről, illetve a maradványösszeg ügyfél részére történő utalásáról,
bb) a Nemzeti Adó- és Vámhivataltól (a továbbiakban: NAV) heti rendszerességgel megkapott adatállomány alapján a levonandó köztartozások tekintetében ellenőrzést végez, gondoskodik a támogatási összegek hátralékkal való csökkentéséről, a hátralék összegének az NAV felé, illetve az esetleges maradványösszegek ügyfél felé történő utalásáról;
c) Az utalványozás bonyolítása az IIER és a GIRO rendszer segítéségével:
ca) végső ellenőrzések végrehajtása,
cb) utalványozandó köteg(ek) létrehozása,
cc) utalványozandó köteg(ek) ELECTRA rendszerbe importálása,
cd) utalványozandó köteg(ek) elektronikus aláírása,
ce) utalványozandó köteg(ek) GIRO Zrt.-nek való továbbítása,
cf) az elektronikus úton nem teljesíthető engedélyezések összesítése, ellenőrzése, jóváhagyatása, illetve papíralapú megbízáson történő benyújtása a MÁK részére;
d) Elektronikus és papíralapú válaszállományok fogadása és feldolgozása:
da) elektronikus válaszállományok: a GIRO Zrt. által megküldött bankkivonatok, ellenőrző és beszámoló jelentések fogadása, betöltése valamint feldolgozása az IIER-ben,
db) a visszaérkezett tételek feldolgozása, ismételt kiutalásuk végrehajtása,
dc) a követelésekhez kapcsolódó befizetések azonosítása, összepontozása,
dd) papíralapú válaszállományok: a MÁK által küldött bankkivonatok fogadása;
e) A bankszámlák forgalmának ellenőrzése, rögzítése,
f) A beszedéssel, kompenzálással kapcsolatos további feladatok:
fa) az esetleges téves befizetések/túlfizetések visszautalása,
fb) a beszedett , kompenzált összegek forrásrendezése;
g) Az analitikus nyilvántartás és a főkönyv egyeztetése az EMGA, EMVA Könyvelési Osztállyal. A nyilvántartási feladatokat az IIER rendszer segítségével látja el.
(5) Átutalás meghiúsulása esetén a kifizetés újraindítása, amennyiben azok a MÁK átutalási rendszere miatti, az átutaláshoz szükséges dokumentumok hibás kitöltéséből eredő okra vezethető vissza.
(6) Szakterületére vonatkozóan monitoring és vezetői információs adatszolgáltatást nyújt.

EMGA Kifizetési Osztály

6. § (1) Az EMGA Kifizetési Osztály feladatait az Európai Mezőgazdasági Garancia Alapból (EMGA), valamint a VM fejezeti költségvetéséből finanszírozott intézkedések, illetve a Nemzeti agrárkár-enyhítési rendszer vonatkozásában látja el.
(2) Forrás biztosítása, ellenőrzése, nyilvántartása:
a) az EMGA-ból finanszírozott támogatási jogcímek előfinanszírozásához, folyósításához szükséges források biztosítása a Hivatal EMGA Megelőlegezési számlára és onnan a források átvezetése a kapcsolódó lebonyolítási számlákra;
b) a rendelkezésre álló források ellenőrzése, nyilvántartása;
c) a kifizetések megvalósulásához szükséges Heti finanszírozási terv összeállítása és továbbítása a MÁK felé;
d) esetenként Hóközi finanszírozási igény összeállítása és benyújtása a minisztérium Költségvetési és Gazdálkodási Főosztályának.
(3) A kedvezményezettek Hivatallal szembeni tartozásának, illetve köztartozásának ellenőrzése, rendezése:
a) a támogatási összegek kifizetésre előkészítése során a Hivatallal szembeni tartozások tekintetében ellenőrzést végez, gondoskodik az ún. kompenzáció révén ezek térüléséről, illetve az esetleges maradványösszeg ügyfél részére történő utalásáról;
b) a NAV-tól hetente megkapott adatállomány alapján a levonandó köztartozások tekintetében ellenőrzést végez, gondoskodik a támogatási összegek hátralékkal való csökkentéséről, a hátralék összegének a NAV felé, illetve az esetleges maradványösszegek ügyfél felé történő utalásáról.
(4) Utalványozás bonyolítása:
a) utalványozandó köteg(ek) létrehozása;
b) utalványozandó köteg(ek) ELECTRA rendszerbe importálása;
c) utalványozandó köteg(ek) elektronikus aláírása;
d) utalványozandó köteg(ek) GIRO Zrt.-nek való továbbítása;
e) az elektronikus úton nem teljesíthető engedélyezések összesítése, ellenőrzése, jóváhagyatása, illetve papíralapú megbízáson történő benyújtása a MÁK részére.
(5) Elektronikus és papíralapú válaszállományok fogadása és feldolgozása:
a) elektronikus válaszállományok: a GIRO Zrt. által megküldött bankkivonatok, ellenőrző és beszámoló jelentések fogadása, betöltése valamint feldolgozása az IIER-ben;
b) a visszaérkezett tételek feldolgozása, ismételt kiutalásuk végrehajtása;
c) követeléshez kapcsolódó befizetések azonosítása és összepontozása, esetleges téves befizetések visszautalása;
d) papíralapú válaszállományok: a MÁK által küldött bankkivonatok fogadása.
(6) Beszedéssel, kompenzálással kapcsolatos feladatok:
a) a túlfizetés miatt utalványozandó köteg(ek) készítése, ellenőrzése, jóváhagyása;
b) a beszedett, kompenzált összegek megfelelő számlára utalása.
(7) Közreműködés:
a) az analitikus nyilvántartás és a főkönyv egyeztetésében;
b) az Osztályt érintő, külső vagy belső, szerv vagy szervezeti egység részére történő adatszolgáltatásban;
c) a Biztosíték és Követeléskezelési Osztály utalványozási feladatainak ellátásában.
(8) Pénzügyi szabályok felügyelete:
a) támogatási jogcímenként a kifizetési szabályok és adatok nyilvántartása (fizetési ütemezés, határidők);
b) az analitikus nyilvántartás követelményeinek folyamatokban és az integrált informatikai rendszerben való érvényesülésének felügyelete;
c) a forráskezeléshez kapcsolódó hazai jogszabályok változásának figyelemmel kísérése.
(9) Éves, havi tervezési feladatok ellátása:
a) a Kincstári Egységes Számláról igénybeveendő hitelekhez az Éves finanszírozási terv összeállítása és megküldése a MÁK-nak;
b) havi finanszírozási igény elkészítése, majd megküldése a minisztérium Költségvetési és Gazdálkodási Főosztályának;
c) havi finanszírozási terv elkészítése, majd megküldése a MÁK-nak.
(10) Cukorilleték befizetésekkel kapcsolatosan a befizetett cukorilleték utalványozása a MÁK részére.
(11) Az osztály a nyilvántartási feladatait az IIER rendszer alkalmazásával látja el.

EMVA Könyvelési Osztály

7. § (1) Az EMVA Könyvelési Osztály feladatait a SAPARD és AVOP programok intézkedései és az EMVA, valamint az EHA célokra rendelkezésre álló támogatási jogcímekkel összefüggésben látja el.
(2) A SAPARD és az AVOP vonatkozásában intézkedik a feltárt szabálytalanságokhoz tartozó követelések pontos összegének megállapítására, valamint a szabálytalanság elkövetőjének az adósok nyilvántartásába történő felvételéről.
(3) A SAPARD vonatkozásában ellátott feladatok:
a) A SAPARD lebonyolítási számlán jóváírt, a kedvezményezettektől behajtott ill. a kedvezményezettek által visszautalt összegek nyilvántartása és könyvelése:
aa) a banki bizonylatok ellenőrzése, előkészítése a könyveléshez,
ab) kontírozás, könyvelési adatok számítógépes feldolgozása,
ac) főkönyvi és analitikus nyilvántartások egyezőségének ellenőrzése,
ad) a lebonyolítási számla forgalmának nyilvántartása,
ae) téves utalások, valamint szabálytalanságok miatt bekövetkező visszafizetésekkel kapcsolatos feladatok ellátása;
b) A SAPARD lebonyolítási számlán jóváírt kamat kiszámítása, nyilvántartása és könyvelése;
c) A SAPARD Programban pénzügyileg zárt projektek nyilvántartása és adatszolgáltatás.
(4) Az AVOP vonatkozásában ellátott feladatok:
a) a lebonyolítási számlákon jóváírt, a kedvezményezettektől behajtott illetve a kedvezményezettek által visszautalt összegek nyilvántartása;
b) a bankszámlák forgalmának ellenőrzése, rögzítése;
c) az EMIR követelés modul-adatainak az analitikai követelésnyilvántartással való összehasonlításában a nyilvántartási feladatokat az EMIR rendszer alkalmazásával látja el;
d) az AVOP zárómunkacsoport-üléseken való részvétel;
e) az időszaki zárással kapcsolatos feladatok ellátása;
f) adatszolgáltatási kötelezettség;
g) az AVOP Programban pénzügyileg zárt projektek nyilvántartása követelés-ellenőrzés és adatszolgáltatás.
(5) Az EMVA, EHA alapok vonatkozásában ellátott feladatok:
a) könyvelési eljárásaival biztosítja, hogy az alkalmazott számviteli rendszer minden Regionális Kirendeltség, minden projekt, intézkedés, vagy alintézkedés vonatkozásában euróban és nemzeti valutában is kimutassa az összegeket, a kötelezettségben vállalt ráfordítást, a részletezéseket és a végső elszámolást;
b) intézkedik a feltárt szabálytalanságokhoz tartozó követelések pontos összegének megállapítására, valamint a szabálytalanság elkövetőjének az adósok nyilvántartásába történő felvételéről;
c) a Jogi Főosztály és a Vidékfejlesztési Támogatások Igazgatósága javaslata alapján a teljesítés elmaradása esetén a további támogatás összegének módosítása, törlése és könyvelése;
d) a szabálytalanság kezeléséhez kapcsolódóan az adósság-nyilvántartás részletes vezetése, a behajtandó és az érvényesített kintlévőségek részletes adatainak nyilvántartása;
e) a Hivatalnak az EMVA, EHA alapokhoz kapcsolódó kifizetések, követelések és visszafizetések nyilvántartása:
ea) a teljesítések elszámolása,
eb) a banki bizonylatok ellenőrzése, előkészítése a könyveléshez,
ec) kontírozás, könyvelési adatok számítógépes feldolgozása az IIER rendszerben,
ed) főkönyvi és analitikus nyilvántartások egyezőségének ellenőrzése,
ef) a lebonyolítási számla forgalmának nyilvántartása,
eg) téves kifizetések, valamint szabálytalanságok miatt bekövetkező visszafizetésekkel kapcsolatos feladatok ellátása;
f) az időszaki zárással kapcsolatos feladatok ellátása;
g) havi feladások elkészítése és eljuttatása a minisztérium részére;
h) a Halászati Operatív Program (HOP) tekintetében a háromoldalú megállapodásokban rögzített követelés- és költségnyilatkozatok elkészítése, azok fejlesztésében való részvétel;
i) adatszolgáltatási kötelezettséghez való Jelentés elkészítése és egyeztetés a helyes SFC2007 internet alapú információs rendszeren keresztül történő jelentéshez;
j) szakterületre vonatkozóan monitoring és vezetői információs adatszolgáltatást nyújt;
k) az egyes intézkedésekhez tartozó banki műveletek könyvelése. A főkönyvi feladások napi egyeztetése;
l) az EMVA esetében a nyilvántartási feladatokat az IIER rendszer alkalmazásával látja el.
(6) A téves vagy meghiúsult átutalások és a szabálytalanságból eredő jogtalan felhasználás esetén a megfelelő könyvelési feladatok elvégzése.

EMGA Könyvelési Osztály

8. § (1) Az EMGA Könyvelési Osztály által EMGA-val kapcsolatos könyvelési feladatok:
a) Számviteli elvek felügyelete:
aa) a mindenkori hatályos – évente felülvizsgált – MÁK-VM-MVH Együttműködési megállapodás felügyelete a könyvvezetési kötelezettségek tekintetében,
ab) az EU költségvetési nomenklatúrának és az Együttműködési megállapodásnak megfelelően az EMGA számviteli politika és a Számviteli VHK rendszeres felülvizsgálata, karbantartása és annak elszámolásokban való érvényesítése;
b) A teljes pénzügyi lebonyolítás könyvelési tételeinek paraméterezése, és végrehajtása az alábbiak szerint:
ba) biztosítékokkal kapcsolatos könyvelés,
bb) engedélyezéssel kapcsolatos könyvelés,
bc) forráslehívással kapcsolatos könyvelés,
bd) kifizetéssel kapcsolatos könyvelés,
be) EU visszatérítésekkel kapcsolatos könyvelés,
bf) kompenzálással kapcsolatos könyvelés,
bg) szabálytalanságokkal kapcsolatos könyvelés,
bh) követeléskezeléssel kapcsolatos könyvelés,
bi) intervencióval kapcsolatos könyvelés,
bj) egyéb könyvelési tételek;
c) Rendszeres feladatok:
ca) automatikus könyvelés ellenőrzése és jóváhagyása a rendszeren keresztül,
cb) heti, havi, negyedéves, éves egyeztetések elvégzése a rendszeren keresztül, illetve lekérdezések alapján,
cc) havi főkönyvi feladások összeállítása a minisztérium és intézményi könyvelés számára a rendszer segítségével,
cd) év végi beszámolók összeállítása a rendszer segítségével,
ce) a paraméter állomány folyamatos frissítése és karbantartása az eljárásrendi és jogszabályi háttér változásai alapján;
d) Közreműködés:
da) az egységes adatszolgáltatási tábla összeállításában,
db) a Jelentési Osztály jelentési feladatainak ellátásában,
dc) egyéb adatszolgáltatás összeállításában;
e) Az EMGA programból finanszírozott támogatási jogcímekhez kapcsolódó könyvelési feladatok;
f) ÁFA bevallások elkészítése;
g) Az intervenciós készletek főkönyvi könyvelésének irányítása, ellenőrzése.
(2) Az EMGA esetében a nyilvántartási feladatokat az IIER rendszer alkalmazásával látja el.
(3) Az NVT-vel kapcsolatos könyvelési feladatok:
a) a kötelezettségek, a kifizetések, visszafizetések, lehívások, átutalások nyilvántartása és könyvelése;
b) A minősítéssel, egyeztetéssel és zárással kapcsolatos feladatok ellátása és
ba) dokumentumok, bizonylatok átvétele, feldolgozásra történő továbbítása,
bb) a bizonylatok feldolgozása és a könyvelés folyamán a munkafolyamatba épített ellenőrzés ellátása,
bc) a napi egyeztetési feladatok ellátása,
bd) a napi egyeztetést követően a feldolgozott alapbizonylatok könyvelési mappákban való elhelyezése,
be) időszaki egyeztetési, nyitási, zárási munkák elvégzése;
c) Az NVT nyilvántartás és könyvelés biztosítása terén az IIER rendszer használatán keresztül:
ca) eredményszemléletű könyvelésének irányítása, ellenőrzése,
cb) könyvelési rendszer paraméterezése,
cc) beszedéssel és kifizetéssel kapcsolatos feladatok,
cd) a beszedendő, illetve kifizetendő összegekkel kapcsolatos könyvelési feladatok irányítása, ellenőrzése.
(4) Az NVT esetében a nyilvántartási feladatokat az IIER rendszer alkalmazásával látja el.

Jelentési Osztály

9. § (1) A Jelentési Osztály feladatai az EMGA és EMVA keretében finanszírozott intézkedések pénzügyi jelentéseinek elkészítése, jóváhagyatása és továbbítása kapcsán:
a) Adatszolgáltatási kötelezettségek felügyelete:
aa) EU-s havi, negyedéves, féléves, éves adatszolgáltatási kötelezettségek teljesítése,
ab) nemzeti adatszolgáltatási kötelezettségek teljesítése;
b) Belső adatszolgáltatás koordinációja:
ba) az EU költségvetési nomenklatúra sorainak beazonosítása és változásainak nyomon követése, illetve annak koordinálása a Közvetlen Támogatások Igazgatóságának, Piaci Támogatások és Külkereskedelmi Intézkedések Igazgatóságának és az Intervenciós Intézkedések Igazgatóságának bevonásával,
bb) az egységes adatszolgáltatási tábla meghatározása,
bc) az adatkérő résztáblák elkészítése, jóváhagyatása továbbítása,
bd) beérkező résztáblák fogadása, feldolgozása;
c) Jelentések készítése:
ca) kapcsolattartás és kommunikáció nemzeti és nemzetközi szinten az adott jelentések elkészítéséhez szükséges külső szervezetekkel (EU Bizottság, minisztérium, NGM, NAV , KSH stb.),
cb) heti, havi, negyedéves, féléves EU-s jelentések készítése, jóváhagyatása, továbbítása,
cc) hazai jelentési kötelezettségek teljesítése (minisztérium, NGM, illetékes hatóság, KSH, NAV), jelentések jóváhagyatása és továbbítása;
d) Éves elszámolási eljárás koordinálása:
da) éves jelentés összeállítása, egyes jelentések elkészítése és a szükséges egyeztetések elvégzése,
db) X tábla összeállításának koordinációja a Jogi Főosztály, a Közvetlen Támogatások Igazgatóságának, a Piaci Támogatások és Külkereskedelmi Intézkedések Igazgatóságának, az Informatikai Igazgatóságnak, a Vidékfejlesztési Támogatások Igazgatóságának és az Intervenciós Intézkedések Igazgatóságának bevonásával,
bc) éves beszámoló ellenőrzése, jóváhagyatása és továbbítása,
bd) az Európai Bizottság szerveivel való éves elszámolási eljárással kapcsolatos egyeztetési, adatszolgáltatási feladatok ellátása, valamint auditok/ellenőrzések folyamatának nyomon követése, az ellenőrzésekkel és jegyzőkönyveivel kapcsolatos koordinációs feladatok ellátása,
de) a számla elszámolásra vonatkozó Bizottsági állásfoglalások jogosságának vizsgálata az érintett szakmai részlegek bevonásával, valamint a hazai állásfoglalások és indoklásuk kidolgozásában való részvétel,
df) a Bizottsággal történő kétoldalú egyeztető tárgyalások, illetve egyéb egyeztető procedúrák előkészítése, az ott résztvevő vezetők felkészítése, folyamatos tájékoztatása,
dg) a számla-elszámolási döntések továbbítása a forrásrendezési és a könyvelési feladatok elvégzéséhez;
e) Közreműködés
ea) az analitikus nyilvántartás és a főkönyv-egyeztetésekben,
eb) az Osztályt érintő, külső vagy belső, nemzeti vagy közösségi szerv vagy szervezeti egység részére történő adatszolgáltatásban.
(2) A nyilvántartási feladatokat az IIER rendszer alkalmazásával látja el.
(3) Az Európai Unióval kapcsolatteremtés és Agráralapok Irányító Bizottsága vonatkozásában:
a) Irányító Bizottság elé kerülő anyagok véleményezése/véleményeztetése;
b) tagállami érdekek képviselete;
c) a Bizottságtól érkező visszaigazolandó anyagok/kérdések megválaszolása.

Biztosíték- és Követeléskezelési Osztály

10. § (1) Az EMGA és EMVA alapokból finanszírozott jogcímek tekintetében ellátja a támogatásokhoz, kiviteli engedélyekhez és a nemzeti jogcímekhez a biztosítékok kezelésével összefüggő alábbi feladatokat:
a) a biztosítékok jogcímenkénti központi nyilvántartása, amely tartalmazza az ügyfél egyedi nyilvántartó számát, a biztosíték típusát, összegét, lejárati idejét, a biztosíték ügylethez való hozzárendelését;
b) a biztosíték központi nyilvántartásba vétele előtt a biztosíték összegének és a biztosítékra vonatkozó további feltételeknek a megfelelő ellenőrzése (lejárati idő, garancia hitelessége);
c) bankgaranciák, kezesi nyilatkozatok őrzése, a MÁK-tól érkező bankszámlakivonatok archiválása;
d) a felszabadított és visszaigényelt készpénzbiztosítékok szabályszerű előkészítése az átutalásra;
e) a bankgaranciát nyújtó hitelintézetek számára a garancia módosítására vonatkozó értesítés elkészítése, megküldése;
f) a biztosítékok feloldása, visszatartása (átutalás, bankértesítés, ügyfélértesítés);
g) a visszatartott és behajtott biztosítékok megállapítása és átutalásra előkészítése – a jogcím finanszírozása szerint meghatározott arányban – a megfelelő számlára;
h) az analitikus nyilvántartás és a főkönyv egyeztetése az EMGA Könyvelési Osztállyal és az EMVA Könyvelési Osztállyal;
i) külső kapcsolattartás, adatszolgáltatás.
(2) A fenti feladatokat az IIER alkalmazásával látja el.
(3) Követeléskezelési feladatok ellátása az EMOGA Garancia Részlege, az EMGA, az EMVA és az EHA tekintetében az Európai Unió belpiaci és külpiaci támogatásaival, a közvetlen kifizetésekkel, nemzeti kiegészítő támogatásokkal, az intervenciós rendszerrel, valamint a vidékfejlesztési (kísérő) intézkedésekkel összefüggően:
a) visszafizetési kötelezettséget megállapító határozatok és döntések nyilvántartása;
b) az adósság-nyilvántartás részletes vezetése, a kintlévőségek részletes adatainak nyilvántartása;
c) a követelésekkel kapcsolatos kamatok, árfolyamok nyilvántartása, karbantartása;
d) kintlévőségek rendszeres minősítése és értékelése;
e) adóhatósági végrehajtási eljárások megindítása;
f) intézkedések előkészítése a behajthatatlan követelések kivezetésére;
g) az adósokkal szemben megindított felszámolási-, végelszámolási- és csődeljárás kapcsán végrehajtandó feladatok ellátása;
h) hatósági átutalási megbízás, bankgarancia érvényesítése;
i) pénzügyi döntések elleni fellebbezések, kifogások kezelése;
j) támogatás visszatartásáról szóló végzések ellenőrzése;
k) fizetési halasztás, részletfizetés elbírálása;
l) a követeléskezeléssel kapcsolatos rendszeres adatszolgáltatások, valamint a kapcsolódó jelentések elkészítése és továbbítása;
m) a Hivatallal szemben fennálló köztartozásról, illetve köztartozás-mentességről szóló hatósági bizonyítványok kiállítása.
(4) A SAPARD és AVOP programok intézkedései tekintetében ellátja az alábbi feladatokat:
a) beszedési megbízás, bankgarancia érvényesítése;
b) visszafizetési kötelezettséget megállapító határozatok meghozatala AVOP-os projektek esetén;
c) adóhatósági végrehajtási eljárások megindítása;
d) az adósokkal szemben megindított felszámolási-, végelszámolási- és csődeljárás kapcsán végrehajtandó feladatok ellátása;
e) a követeléskezeléssel kapcsolatos eseti adatszolgáltatások elkészítése és továbbítása.
(5) A fenti feladatokat az IIER rendszer alkalmazásával látja el.

HARMADIK RÉSZ
AZ IGAZGATÓSÁG MŰKÖDÉSE

Igazgatósági Értekezlet

11. § (1) Az Igazgatósági Értekezlet az Igazgatóság működésével és feladatainak ellátásával kapcsolatos ügyekben az igazgató munkáját elősegítő szükség szerinti rendszerességgel tartott tájékoztatási, szakmai és beszámolási fórum.
(2) Az Igazgatósági Értekezlet résztvevői: az igazgató, a közvetlen irányítása alá tartozó szervezeti egységek vezetői, valamint a szükség szerint meghívottak. A résztvevők – akadályoztatásuk esetén – kötelesek helyettesítésükről gondoskodni.
(3) Az Igazgatósági Értekezleten hozott döntések és kiadott feladatok végrehajtásának eredményességét figyelemmel kell kísérni.

A belső irányítás egyes írott eszközei

12. § (1) Az Igazgatóság belső irányításának hatósági eljárásban alkalmazott eszközei: az igazgatóság ügyrendje, a végrehajtási kézikönyvek, valamint az igazgató által kiadható szakmai iránymutatás.
(2) A belső irányítás (1) bekezdésben foglalt eszközeinek közös szabályai:
a) a belső irányítási eszközben meg kell határozni hatálybalépésének napját, ennek hiányában a jóváhagyással lép hatályba;
b) a belső irányítási eszközöket a Hivatal belső információs rendszereiben hozzáférhetővé kell tenni, a Hivatal belső hálóján (intraneten) ki kell hirdetni, illetőleg közzé kell tenni;
c) biztosítani kell az érintettek számára történő megismerhetőségüket;
d) biztosítani kell nyilvántartásukat;
e) az adott belső irányítási eszközben foglaltak végrehajtásáért minden hatálya alá tartozó dolgozót fegyelmi felelősség terhel;
f) a belső irányítási eszközt annak kibocsátója – azonos szintű irányítási eszközzel – módosíthatja, visszavonhatja, hatályon kívül helyezheti;
g) feleljenek meg a jogszerűség, célszerűség, világosság, áttekinthetőség és végrehajthatóság követelményének;
h) fogalmazásuk legyen egyértelmű és tömör, szerkesztésük megfelelően tagolt;
i) tartalmazzák a kapcsolódó jogszabályokra és – ahol az értelmezhető – a Hivatal belső írásos irányítási eszközeire való hivatkozást, de ne ismételjék meg azokat;
j) illeszkedjenek a Hivatal működésébe.

13. § (1) Az Igazgatóság az osztályok feladatainak leírására, a feladataikhoz kapcsolódó folyamatok meghatározásárára ügyrendet ad ki.
(2) Az Igazgatóság ügyrendjét az elnök hagyja jóvá.

14. § A Végrehajtási (Működési) Kézikönyvek és a végrehajtási eljárásrendek a Hivatal által végrehajtandó támogatási és egyéb piacszabályozási intézkedéseket, illetve a Hivatal feladatainak végrehajtását szolgáló működési folyamatokat, az érintett szervezeti egységek és intézmények kapcsolatrendszerét, az egyes részfolyamatokat, tevékenységeket, felelősségi köröket és a kérelem-benyújtáshoz, az igényléshez, valamint a kérelem-bírálati és ügyintézési eljáráshoz, valamint a pályázati eljáráshoz kapcsolódó dokumentációt részletesen és egységes szerkezetben meghatározó eljárási rendek.

15. § (1) Az igazgató szakmai iránymutatást adhat ki. A szakmai iránymutatás:
a) ajánlást ad jogszabály vagy a belső irányítás egyéb eszközeiben foglaltak végrehajtásának fő irányára és módszerére;
b) szakmai iránymutatás formájában olyan tény és adat közölhető, amelyet a jogszabály vagy a belső irányítás egyéb eszközeiben meghatározottak végrehajtásáért felelős szervezeti egységnek a feladata teljesítéséhez ismernie kell.
(2) Az (1) bekezdésében foglaltakon túlmenően a szakmai iránymutatással szemben támasztott további követelmény, hogy legyen összhangban a jogszabályokkal és az irányítás Hivatalon belüli egyéb írásos eszközeiben foglaltakkal, valamint hogy azokkal ellentétben nem állhat.
(3) Kirendeltségekre vonatkozó szakmai iránymutatást csak a Területi Igazgatóság igazgatójának egyidejű tájékoztatása mellett lehet kiadni.
(4) A szakmai iránymutatás kiadásának részletes szabályait külön elnöki utasítás szabályozza.

Vegyes rendelkezések

16. § (1) A Hivatal szervezeti felépítésének ábráját a Hivatal és Központi Szervének Szervezeti és Működési Szabályzata ”A” függeléke, a vagyonnyilatkozat-tételi kötelezettséggel járó munkakörök felsorolását a Hivatal és Központi Szervének Szervezeti és Működési Szabályzata ”B” függeléke tartalmazza.
(2) A Hivatal Pénzügyi Igazgatóságának Szervezeti és Működési Szabályzata nyilvános, bárki – a Hivatal nyilvánosság számára nyitva álló, hivatalos helyiségében és a Hivatal web-oldalán – megtekintheti.

6. melléklet az 5/2012. (III. 22.) VM utasításhoz


A Mezőgazdasági és Vidékfejlesztési Hivatal
Piaci Támogatások és Külkereskedelmi Intézkedések Igazgatóságának
Szervezeti és Működési Szabályzata

A Mezőgazdasági és Vidékfejlesztési Hivatalról szóló 256/2007. (X. 4.) Korm. rendeletben meghatározott feladatok ellátása érdekében – az államháztartásról szóló 2011. évi CXCV. törvényben, az államháztartásról szóló törvény végrehajtásáról szóló 368/2011. (XII. 31.) Korm. rendeletben, továbbá a Mezőgazdasági és Vidékfejlesztési Hivatal XX/1130/14/2010. számú alapító okiratában foglaltakra figyelemmel – a Mezőgazdasági és Vidékfejlesztési Hivatal Piaci Támogatások és Külkereskedelmi Intézkedések Igazgatóságának (a továbbiakban: Igazgatóság) szervezeti és működési rendjére vonatkozóan a következő Szervezeti és Működési Szabályzatot adom ki.

ELSŐ RÉSZ
AZ IGAZGATÓSÁG SZERVEZETE

1. § (1) Az Igazgatóság a Hivatal egyik szervezeti egysége, amely hatósági jogkörben történő feladatvégzése tekintetében önálló.
(2) Az Igazgatóságot az igazgató önállóan vezeti.

A vezetők

Az igazgató

2. § (1) Az Igazgatóságot az igazgató vezeti, aki felelős az Igazgatóság feladatainak elvégzéséért.
(2) Az igazgató gyakorolja a jogszabály alapján az Igazgatóságot megillető elsőfokú hatósági jogköröket.
(3) Az igazgató az elnök felhatalmazása alapján az Igazgatóság ügyrendjének megfelelően határoz azokban az ügyekben, amelyek előkészítése a felügyelt osztályok feladatkörébe tartozik.
(4) Az igazgató a jelen Szervezeti és Működési Szabályzatban és az Igazgatóság ügyrendjében foglaltak szerint gyakorolja kiadmányozási jogkörét, amelynek gyakorlását beosztottjaira átruházhatja, ez utóbbi azonban nem érinti az Igazgatóság munkájáért való felelősségét.
(5) Az igazgató az Igazgatóság feladatait érintő kimutatások és egyéb adatok felhasználásával és elemzésével segíti és előkészíti az elnöki és felsőbb döntések meghozatalát.
(6) A döntéseket az igazgató végrehajtja és azok végrehajtásáról tájékoztatást ad.
(7) Az igazgató ellenőrzi a felügyelt szervezeti egységek által kidolgozott eljárási és fejlesztési elképzelések, programok, koncepciók megvalósítását.
(8) Az igazgató gyakorolja az irányítása alá tartozó szervezeti egységek vezetői, illetve a közvetlen irányítása alá tartozó kormánytisztviselők vonatkozásában az utasítási és ellenőrzési jogot. E munkatársai vonatkozásában a szabadság kiadása, illetve a magáncélú eltávozás esetén gyakorolja a munkáltatói jogokat.
(9) Az igazgató jóváhagyja az irányítása alá tartozó osztályvezetők által a felügyelt osztályokon dolgozók munkakörére, munkaköri leírására tett javaslatokat.
(10) Az igazgató jóváhagyja a felügyelt osztályok feladatkörére vonatkozó jogi szabályozás módosításának kezdeményezésre vonatkozó javaslatot.
(11) Az igazgató ellenőrzi, hogy a jogszabályok, a közjogi szervezetszabályozó eszközök és a belső szabályzatok az általa felügyelt szervezeti egységek munkájában érvényesüljenek.
(12) Az igazgató figyelemmel kíséri és szervezi a felügyelt osztályok munkatervi és egyéb feladatainak végrehajtását.
(13) Az igazgató beszámoltatja az irányítása alá tartozó osztályok vezetőit, kormánytisztviselőit és munkavállalóit a szervezeti egységnél végzett munkáról, gondoskodik a hivatali fegyelem megtartásáról.
(14) Az igazgató szakmai értekezleteket hív össze az irányítása alá tartozó tevékenységi körben felmerült fontosabb feladatok megoldásához szükséges szakmai vélemények, javaslatok megismerése, illetve az irányítása alá tartozó szervezeti egységek munkájának irányítása céljából.
(15) Az igazgató szükség szerint egyedi feladatok ellátásával bízza meg az irányítása alá tartozó szervezeti egységek bármely kormánytisztviselőjét, amelyről a kormánytisztviselő tájékoztatja közvetlen felettesét.
(16) Az igazgató – az irányítása alá tartozó osztályok vezetőinek javaslataira is figyelemmel – javaslatot tesz az elnöknek az Igazgatóságon dolgozó kormánytisztviselők, ügykezelők és egyéb munkavállalók illetmény-eltérítésére, kitüntetésére, illetve jutalmazására, segíti munkatársainak szakmai fejlődését. A közvetlen irányítása alá tartozó kormánytisztviselők tekintetében teljesítményértékelést végez.
(17) Az igazgató más szervezeti egység vezetője feladatkörét érintő intézkedést csak az érintett szervezeti egység vezetőjének egyetértésével tehet, illetve jogosult az elnök elé terjeszteni azokat az ügyeket, amelyekben az érintett vezetőkkel történt egyeztetés nem vezetett eredményre.
(18) Az igazgató biztosítja az Igazgatóság együttműködését a Hivatal más szervezeti egységeivel.
(19) Az Igazgatóság feladatkörébe tartozó ügyintézés keretében, valamint az elnök által átruházott hatáskörben az igazgató jogosult a Hivatal képviseletére, és kötelezettsége áll fenn a Hivatal működésében érintett külső szervekkel való együttműködés tekintetében.
(20) Az igazgató rendszeresen tájékoztatja tevékenységéről a felettes vezetőjét.
(21) Az igazgató részt vesz az irányítása alá tartozó szervezeti egység feladatkörébe tartozó, az EMGA-ból vagy a nemzeti költségvetésből finanszírozott, illetve kifizetéssel nem járó intézkedések végrehajtásához kapcsolódó fejlesztési feladatok ellátásban.

Az igazgató irányítása alá tartozó osztályvezető

3. § (1) Az Igazgatóságon belül osztályok működnek. Az Igazgatóság szervezetében működő osztályvezető az igazgató irányításával önállóan és felelősen vezeti a rábízott osztályt a feladatkörének és a munkaköri leírásának megfelelően.
(2) Az osztályvezető:
a) szervezi, vezeti és ellenőrzi az osztály munkáját, gondoskodik arról, hogy a jogszabályok és a közjogi szervezetszabályozó eszközök, valamint a belső szabályzatok az osztály munkájában érvényesüljenek;
b) felelős az osztály feladatainak elvégzéséért;
c) meghatározza az osztály munkatervét és azt az igazgató elé terjeszti jóváhagyásra;
d) javaslatot tesz az igazgatónak az osztály munkatársainak személyére, munkaköreire és a munkaköri leírásokra vonatkozóan;
e) megállapítja az osztály kormánytisztviselőinek, ügykezelőinek és munkavállalóinak feladatait, ellenőrzi ezek teljesítését, gondoskodik a munkatársak arányos foglalkoztatásáról, a szabadság kiadása, illetve a magáncélú eltávozás tekintetében gyakorolja a munkáltatói jogokat;
f) javaslatot tesz az igazgatónak az osztály munkáját érintő körben a Hivatalra vonatkozó jogi szabályozás kezdeményezésére, módosítására, fejlesztésre, beruházásra;
g) a hatósági eljárás tekintetében szakmai iránymutatást nyújt az ügyintéző számára, valamint gondoskodik a hatósági eljárás lefolytatásának és a határozat előkészítésének jogszerűségéről;
h) jelen Szervezeti és Működési Szabályzatban foglaltak szerint, valamint felhatalmazás alapján képviseli az Igazgatóságot, illetve a Hivatalt;
i) figyelemmel kíséri és szervezi az osztály munkatervi és egyéb feladatainak végrehajtását, amelyhez a szükséges feltételeket biztosítja;
j) vezetői és folyamatba épített ellenőrzési feladatokat lát el;
k) biztosítja az osztály együttműködését a Hivatal más szervezeti egységeivel;
l) az osztály feladatkörében közleményeket, elnöki utasítás tervezeteket készít elő, módosítást kezdeményez, tájékoztatókat, körleveleket készít elő, illetve gondoskodik a piaci szereplők megfelelő tájékoztatásáról;
m) beszámoltatja az osztály kormánytisztviselőit és munkavállalóit a végzett munkájukról, gondoskodik a hivatali fegyelem megtartásáról;
n) az osztály állományába tartozó kormánytisztviselők tekintetében teljesítményértékelést végez, javaslatot tesz az illetmény-eltérítésre, kitüntetésre, jutalmazásra;
o) maga, és az irányítása alá tartozó munkatársai tekintetében javaslatot tesz az igazgatónak képzésen való részvételre, kiküldetésre;
p) szükség szerint szakmai egyeztetéseket és értekezleteket tart;
q) ellátja mindazokat a feladatokat, amelyekkel felettes vezetői megbízták;
r) tevékenységéről a felettes vezetőjét rendszeresen tájékoztatja;
s) a hatáskörébe tartozó ügyekben kiadmányozásra jogosult és az elnök engedélye alapján e jogkörét beosztottjaira átruházhatja, ez azonban nem érinti az osztály munkájáért való felelősségét.

MÁSODIK RÉSZ
AZ IGAZGATÓSÁG FELADATAI

4. § (1) Az Igazgatóság feladatkörébe tartozik a Közös Agrárpolitika, illetve a nemzeti agrártámogatási rendszer hatálya alá tartozó egyes piactámogatási és piacszabályozási intézkedések végrehajtása. Az Igazgatóság a feladatkörébe tartozó intézkedések végrehajtása során – a közösségi és nemzeti jogszabályok alapján, a végrehajtási eljárásrendekben foglaltak szerint – elvégzi a kérelmek, igénylések, bejelentések, nyilatkozatok, panaszok (a továbbiakban együtt: kérelem) adminisztratív ellenőrzését, a döntések, igazolások és hatósági bizonyítványok kibocsátását, a Kirendeltségek közreműködését igénylő intézkedések esetében a bírálati munka koordinációját és szakmai felügyeletét. A külön jogszabályokban előírtakkal összhangban az Igazgatóság ellátja a nemzeti agrárkár-enyhítési rendszer működtetésével kapcsolatosan hatáskörébe utalt feladatokat.
(2) Az Igazgatóság gondoskodik az (1) bekezdésben meghatározott feladatok ellátásához szükséges belső eljárások kidolgozásáról.
(3) Az Igazgatóság meghatározza a hatáskörébe tartozó nemzeti, illetve közösségi támogatások, valamint az egyéb feladatainak végrehajtásához szükséges nyilvántartási rendszerek szakmai követelményrendszerét, részt vesz annak kialakításában és gondoskodik a nyilvántartások vezetéséről.
(4) Az Igazgatósághoz öt osztály tartozik: a Belpiaci Intézkedések Osztálya, a Külpiaci Intézkedések Osztálya, a Termelői Szervezetek Támogatási Osztálya, a Nemzeti Támogatások Osztálya, valamint a Piaci Engedélyezési és Nyilvántartási Osztály.

A Piaci Támogatások és Külkereskedelmi Intézkedések Igazgatósághoz tartozó
szervezeti egységek

Belpiaci Intézkedések Osztálya

5. § (1) A Belpiaci Intézkedések Osztályának feladata egyes közös piaci rendtartások keretében alkalmazott támogatási és egyéb intézkedések végrehajtása. A hatáskörébe tartozó, de a megyei Kirendeltségek közreműködésével végrehajtott intézkedések esetében az Osztály elvégzi a koordinációval, valamint a szakmai felügyelettel kapcsolatos feladatokat is.
(2) A Belpiaci Intézkedések Osztálya feladatai ellátása során elvégzi:
a) a végrehajtási eljárásrendekben foglaltakkal összhangban az (1) bekezdésben meghatározott intézkedések végrehajtásával összefüggő adminisztratív ellenőrzési és bírálati feladatokat, illetve a végrehajtási feladatok koordinációját;
b) az egyes jogcímek végrehajtását támogató nyilvántartási rendszerekkel szembeni követelmények meghatározását;
c) a hatáskörébe tartozó belpiaci intézkedések végrehajtásához kapcsolódóan az Európai Bizottság részére közvetlenül megküldendő szakmai jelentések és beszámolók összeállítását és továbbítását.

Külpiaci Intézkedések Osztálya

6. § (1) A Külpiaci Intézkedések Osztályának feladata az agrártermékek közösségi vámterületről harmadik országba, illetve exportnak minősülő rendeltetési helyre irányuló forgalmához kapcsolódóan a Hivatal hatáskörébe utalt feladatok elvégzése, valamint egyes engedélyezési, illetve támogatási intézkedések végrehajtása.
(2) A Külpiaci Intézkedések Osztálya feladatai ellátása során elvégzi:
a) a végrehajtási eljárásrendekben foglaltakkal összhangban az (1) bekezdésben meghatározott intézkedések, azaz a közösségi szabályozás alá tartozó mezőgazdasági termékekkel kapcsolatos export-engedélyezési, és export-visszatérítési, valamint a hatáskörébe utalt egyéb intézkedések végrehajtásával összefüggő adminisztratív ellenőrzési és bírálati feladatokat, illetve a végrehajtási feladatok koordinációját;
b) az egyes jogcímek végrehajtását támogató nyilvántartási rendszerekkel szembeni követelmények meghatározását;
c) a hatáskörébe tartozó intézkedések végrehajtásához kapcsolódóan az Európai Bizottság részére közvetlenül megküldendő szakmai jelentések, beszámolók összeállítását és továbbítását.

Termelői Szervezetek Támogatási Osztálya

7. § (1) A Termelői Szervezetek Támogatási Osztályának feladata egyes, a Közös Agrárpolitika keretén belül a termelői szervezetek, illetve azok regionális vagy országos társulásai részére normatív módon, valamint támogatási program alapján biztosított támogatásokkal kapcsolatos feladatok ellátása, valamint egyéb intézkedések végrehajtása.
(2) A Termelői Szervezetek Támogatási Osztálya feladatai ellátása során elvégzi:
a) a végrehajtási eljárásrendekben foglaltakkal összhangban az (1) bekezdésben meghatározott intézkedések végrehajtásával összefüggő adminisztratív ellenőrzési és bírálati feladatokat;
b) a hatáskörébe tartozó, de a megyei Kirendeltségek közreműködésével lebonyolított intézkedések esetében a koordinációval, valamint a szakmai felügyelettel kapcsolatos feladatokat;
c) az egyes jogcímek végrehajtását támogató nyilvántartási rendszerekkel szembeni követelmények meghatározását;
d) a hatáskörébe tartozó intézkedések végrehajtásához kapcsolódóan az Európai Bizottság részére közvetlenül megküldendő szakmai jelentések és beszámolók összeállítását és továbbítását.

Nemzeti Támogatások Osztálya

8. § (1) A Nemzeti Támogatások Osztályának feladata egyes, a nemzeti költségvetés terhére biztosított támogatási intézkedések végrehajtása.
(2) A Nemzeti Támogatások Osztálya feladatai ellátása során elvégzi:
a) a vonatkozó nemzeti szabályozásban előírt módon az (1) bekezdésben meghatározott intézkedések végrehajtásával összefüggő adminisztratív ellenőrzési és bírálati feladatokat;
b) a hatáskörébe tartozó, de a megyei Kirendeltségek közreműködésével lebonyolított intézkedések esetében a koordinációval, valamint a szakmai felügyelettel kapcsolatos feladatokat;
c) a hatáskörébe tartozó intézkedések végrehajtását támogató nyilvántartási rendszerekkel, így különösen a mezőgazdasági „de minimis”, a halászati „de minimis” és a hatáskörébe utalt mezőgazdasági célú általános „de minimis” támogatások nyilvántartását szolgáló informatikai rendszerrel szembeni szakmai követelmények meghatározását;
d) a mezőgazdasági „de minimis”, a halászati „de minimis” és a hatáskörébe utalt mezőgazdasági célú általános „de minimis” nyilvántartási rendszer működtetését;
e) a külön jogszabályokban foglaltakkal összhangban a nemzeti agrárkár-enyhítési rendszer működtetésével kapcsolatban az Igazgatóság részére előírt feladatokat;
f) az egyes nemzeti támogatási intézkedések végrehajtásához kapcsolódóan készítendő szakmai jelentések és beszámolók összeállítását.

Piaci Engedélyezési és Nyilvántartási Osztály

9. § (1) A Piaci Engedélyezési és Nyilvántartási Osztály feladata a Közös Agrárpolitika és a nemzeti agrárszabályozási rendszer keretében működtetett egyes piacszabályozási célú jóváhagyási, engedélyezési és egyes fizetéssel járó intézkedések végrehajtása. A hatáskörébe tartozó, de a megyei Kirendeltségek közreműködésével végrehajtott intézkedések esetében az Osztály elvégzi a koordinációval, valamint a szakmai felügyelettel kapcsolatos feladatokat is.
(2) A Piaci Engedélyezési és Nyilvántartási Osztály feladatai ellátása során elvégzi:
a) az (1) bekezdésben meghatározott engedélyezési, jóváhagyási és fizetéssel járó piacszabályozási intézkedések végrehajtásával összefüggő adminisztratív ellenőrzési, bírálati és nyilvántartási feladatokat, illetve a végrehajtási feladatok koordinációját;
b) az egyes intézkedések végrehajtását támogató nyilvántartási rendszerekkel szembeni követelmények meghatározását;
c) a hatáskörébe tartozó intézkedések végrehajtásához kapcsolódóan az Európai Bizottság részére készítendő szakmai jelentések és beszámolók összeállítását és továbbítását.

HARMADIK RÉSZ
AZ IGAZGATÓSÁG MŰKÖDÉSE

Igazgatósági Értekezlet

10. § (1) Az Igazgatósági Értekezlet az Igazgatóság működésével és feladatainak ellátásával kapcsolatos ügyekben az igazgató munkáját elősegítő szükség szerinti rendszerességgel tartott tájékoztatási, szakmai és beszámolási fórum.
(2) Az Igazgatósági Értekezlet résztvevői: az igazgató, a főosztályvezető-helyettes, a közvetlen irányítása alá tartozó szervezeti egységek vezetői, az igazgatósági koordinátor, valamint a szükség szerint meghívottak. A résztvevők – akadályoztatásuk esetén – kötelesek helyettesítésükről gondoskodni.
(3) Az Igazgatósági Értekezleten hozott döntések és kiadott feladatok végrehajtásának eredményességét, elvégzését figyelemmel kell kísérni.

A belső irányítás egyes írott eszközei

11. § (1) Az Igazgatóság belső irányításának hatósági eljárásban alkalmazott eszközei: az Igazgatóság ügyrendje, a Végrehajtási Kézikönyvek, valamint az igazgató által kiadható szakmai iránymutatások és utasítások.
(2) A belső irányítás (1) bekezdésben foglalt eszközeinek közös szabályai:
a) a belső irányítási eszköz – amennyiben a hatálybalépés napjára vonatkozóan külön rendelkezést nem tartalmaz – a jóváhagyással lép hatályba;
b) a belső irányítási eszközöket a Hivatal belső információs rendszereiben hozzáférhetővé kell tenni, a Hivatal belső hálóján (intraneten) vagy elektronikus körlevélben ki kell hirdetni, illetőleg közzé kell tenni;
c) biztosítani kell az érintettek számára történő megismerhetőségüket;
d) biztosítani kell nyilvántartásukat;
e) az adott belső irányítási eszközben foglaltak betartásáért és végrehajtásáért minden hatálya alá tartozó dolgozót fegyelmi felelősség terhel;
f) a belső irányítási eszközt annak kibocsátója – azonos szintű irányítási eszközzel – módosíthatja, visszavonhatja, hatályon kívül helyezheti;
g) feleljenek meg a jogszerűség, célszerűség, világosság, áttekinthetőség és végrehajthatóság követelményének;
h) tartalmazzák a kapcsolódó jogszabályokra és – ahol az értelmezhető – a Hivatal más belső írásos irányítási eszközeire való hivatkozást, de ne ismételjék meg azokat;
i) illeszkedjenek a Hivatal működésébe.

12. § (1) Az Igazgatóság az osztályok feladatainak leírására, a feladataikhoz kapcsolódó folyamatok meghatározásárára ügyrendet ad ki.
(2) Az Igazgatóság ügyrendjét az elnök hagyja jóvá.

13. § A Végrehajtási Kézikönyvek és a végrehajtási eljárásrendek az Igazgatóság által végrehajtandó támogatási és egyéb piacszabályozási intézkedéseket, illetve a Hivatal feladatainak végrehajtását szolgáló működési folyamatokat, az érintett szervezeti egységek és intézmények kapcsolatrendszerét, az egyes részfolyamatokat, tevékenységeket, felelősségi köröket és a kérelem-benyújtáshoz, az igényléshez, valamint a kérelem-bírálati és ügyintézési eljáráshoz kapcsolódó dokumentációt részletesen és egységes szerkezetben meghatározó eljárási rendek.

14. § (1) Az igazgató szakmai iránymutatást adhat ki:
a) jogszabály vagy a belső irányítás egyéb eszközeiben foglaltak végrehajtásának fő irányára és módszerére;
b) olyan információ, tény, illetve adat közlése vagy felhasználása érdekében, amelyet a jogszabály vagy a belső irányítás egyéb eszközeiben meghatározottak végrehajtásáért felelős szervezeti egységnek vagy megyei Kirendeltségnek a feladata teljesítéséhez ismernie kell.
(2) Az (1) bekezdésében foglaltakon túlmenően a szakmai iránymutatással szemben támasztott további követelmény, hogy legyen összhangban a jogszabályokkal és az irányítás Hivatalon belüli egyéb írásos eszközeiben foglaltakkal.
(3) Kirendeltségekre vonatkozó szakmai iránymutatást csak a Területi Igazgatóság igazgatójának egyidejű tájékoztatása mellett lehet kiadni.
(4) A szakmai iránymutatás kiadásának részletes szabályait külön elnöki utasítás szabályozza.

Vegyes rendelkezések

15. § (1) A Hivatal szervezeti felépítésének ábráját a Hivatal és Központi Szervének Szervezeti és Működési Szabályzata ”A” függeléke, a vagyonnyilatkozat-tételi kötelezettséggel járó munkakörök felsorolását a Hivatal és Központi Szervének Szervezeti és Működési Szabályzata ”B” függeléke tartalmazza.
(2) A Hivatal Piaci Támogatások és Külkereskedelmi Intézkedések Igazgatóságának Szervezeti és Működési Szabályzata nyilvános, bárki – a Hivatal nyilvánosság számára nyitva álló, hivatalos helyiségében és a Hivatal külső honlapján – megtekintheti.

7. melléklet az 5/2012. (III. 22.) VM utasításhoz


A Mezőgazdasági és Vidékfejlesztési Hivatal
Területi Igazgatóságának Szervezeti és Működési Szabályzata

A Mezőgazdasági és Vidékfejlesztési Hivatalról szóló 256/2007. (X. 4.) Korm. rendeletben meghatározott hatósági feladatok ellátása érdekében – a Mezőgazdasági és Vidékfejlesztési Hivatal (a továbbiakban: Hivatal) alapító okiratának kiadásáról szóló XX/1130/14/2010. számú dokumentumban foglaltakra figyelemmel – a Hivatal Területi Igazgatóságának (a továbbiakban: Igazgatóság) szervezeti és működési rendjére vonatkozóan a következő Szervezeti és Működési Szabályzatot állapítom meg.

ELSŐ RÉSZ
AZ IGAZGATÓSÁG SZERVEZETE

1. § (1) Az Igazgatóság a Hivatal egyik szervezeti egysége, amely hatósági jogkörben történő feladatvégzése tekintetében önálló.
(2) Az Igazgatóságot az igazgató önállóan vezeti.

A vezetők

Az igazgató

2. § (1) Az Igazgatóságot az igazgató vezeti, aki felelős az Igazgatóság feladatainak elvégzéséért.
(2) Az igazgató gyakorolja a jogszabály alapján az Igazgatóságot megillető elsőfokú hatósági jogköröket.
(3) Az igazgató az elnök felhatalmazása alapján az Igazgatóság ügyrendjének megfelelően határoz azokban az ügyekben, amelyek előkészítése a felügyelt osztályok feladatkörébe tartozik.
(4) Az igazgató a jelen Szervezeti és Működési Szabályzatban és az Igazgatóság ügyrendjében foglaltak szerint gyakorolja kiadmányozási jogkörét, amelynek gyakorlását beosztottjaira átruházhatja, ez utóbbi azonban nem érinti az Igazgatóság munkájáért való felelősségét.
(5) Az igazgató az Igazgatóság feladatait érintő kimutatások és egyéb adatok felhasználásával és elemzésével segíti és előkészíti az elnöki és felsőbb döntések meghozatalát.
(6) A döntéseket az igazgató végrehajtja és azok végrehajtásáról tájékoztatást ad.
(7) Az igazgató ellenőrzi a felügyelt szervezeti egységek által kidolgozott eljárási és fejlesztési elképzelések, programok, koncepciók megvalósítását.
(8) Az igazgató gyakorolja az irányítása alá tartozó szervezeti egységek vezetői, illetve a közvetlen irányítása alá tartozó kormánytisztviselők vonatkozásában az utasítási és ellenőrzési jogot. E munkatársai vonatkozásában a szabadság kiadása, illetve a magáncélú eltávozás esetén gyakorolja a munkáltatói jogokat.
(9) Az igazgató jóváhagyja az irányítása alá tartozó osztályvezetők által a felügyelt osztályokon dolgozók munkakörére, munkaköri leírására tett javaslatokat.
(10) Az igazgató jóváhagyja a felügyelt osztályok feladatkörére vonatkozó jogi szabályozás módosításának kezdeményezésre vonatkozó javaslatot.
(11) Az igazgató ellenőrzi, hogy a jogszabályok, a közjogi szervezetszabályozó eszközök és a belső szabályzatok az általa felügyelt szervezeti egységek munkájában érvényesüljenek.
(12) Az igazgató figyelemmel kíséri és szervezi a felügyelt osztályok munkatervi és egyéb feladatainak végrehajtását.
(13) Az igazgató beszámoltatja az irányítása alá tartozó osztályok vezetőit, kormánytisztviselőit és munkavállalóit a szervezeti egységnél végzett munkáról, gondoskodik a hivatali fegyelem megtartásáról.
(14) Az igazgató szakmai értekezleteket hív össze az irányítása alá tartozó tevékenységi körben felmerült fontosabb feladatok megoldásához szükséges szakmai vélemények, javaslatok megismerése, illetve az irányítása alá tartozó szervezeti egységek munkájának irányítása céljából.
(15) Az igazgató szükség szerint egyedi feladatok ellátásával bízza meg az irányítása alá tartozó szervezeti egységek bármely kormánytisztviselőjét, amelyről a kormánytisztviselő tájékoztatja közvetlen felettesét.
(16) Az igazgató – az irányítása alá tartozó osztályok vezetőinek javaslataira is figyelemmel – javaslatot tesz az elnöknek az Igazgatóságon dolgozó kormánytisztviselők, ügykezelők és egyéb munkavállalók illetmény-eltérítésére, kitüntetésére, illetve jutalmazására, segíti munkatársainak szakmai fejlődését. A közvetlen irányítása alá tartozó kormánytisztviselők tekintetében teljesítményértékelést végez.
(17) Az igazgató más szervezeti egység vezetője feladatkörét érintő intézkedést csak az érintett szervezeti egység vezetőjének egyetértésével tehet, illetve jogosult az elnök elé terjeszteni azokat az ügyeket, amelyekben az érintett vezetőkkel történt egyeztetés nem vezetett eredményre.
(18) Az igazgató biztosítja az Igazgatóság együttműködését a Hivatal más szervezeti egységeivel.
(19) Az Igazgatóság feladatkörébe tartozó ügyintézés keretében, valamint az elnök által átruházott hatáskörben az igazgató jogosult a Hivatal képviseletére, és kötelezettsége áll fenn a Hivatal működésében érintett külső szervekkel való együttműködés tekintetében.
(20) Az igazgató rendszeresen tájékoztatja tevékenységéről a felettes vezetőjét.
(21) Az igazgató részt vesz az irányítása alá tartozó szervezeti egység feladatkörébe tartozó, az EMGA-ból, az EMVA-ból, az EHA-ból, vagy a nemzeti költségvetésből finanszírozott, illetve kifizetéssel nem járó intézkedések végrehajtásához kapcsolódó fejlesztési feladatok ellátásában.

Az igazgató irányítása alá tartozó osztályvezető

3. § (1) Az igazgatóságon belül osztályok működnek. Az igazgatósági szervezetben működő osztályvezető az igazgató irányításával önállóan és felelősen vezeti a rábízott osztályt a feladatkörének és a munkaköri leírásának megfelelően.
(2) Az osztályvezető:
a) szervezi, vezeti és ellenőrzi az osztály munkáját, gondoskodik arról, hogy a jogszabályok, és a közjogi szervezetszabályozó eszközök, valamint a belső szabályzatok az osztály munkájában érvényesüljenek;
b) felelős az osztály feladatainak elvégzéséért;
c) meghatározza az osztály munkatervét és azt az igazgató elé terjeszti jóváhagyásra;
d) javaslatot tesz az igazgatónak az osztály munkatársainak személyére, munkaköreire és a munkaköri leírásokra vonatkozóan;
e) megállapítja az osztály kormánytisztviselőinek, ügykezelőinek és munkavállalóinak feladatait, ellenőrzi ezek teljesítését, gondoskodik a munkatársak arányos foglalkoztatásáról, a szabadság kiadása, illetve a magáncélú eltávozás tekintetében gyakorolja a munkáltatói jogokat;
f) javaslatot tesz az igazgatónak az osztály munkáját érintő körben a Hivatalra vonatkozó jogi szabályozás kezdeményezésére, módosítására, fejlesztésre, beruházásra;
g) a hatósági eljárás tekintetében szakmai iránymutatást nyújt az ügyintéző számára, valamint gondoskodik a hatósági eljárás lefolytatásának és a határozat előkészítésének jogszerűségéről;
h) jelen Szervezeti és Működési Szabályzatban foglaltak szerint, valamint felhatalmazás alapján képviseli az Igazgatóságot, a Hivatalt;
i) figyelemmel kíséri és szervezi az osztály munkatervi és egyéb feladatainak végrehajtását, amelyhez a szükséges feltételeket biztosítja;
j) vezetői és folyamatba épített ellenőrzési feladatokat lát el;
k) biztosítja az osztály együttműködését a Hivatal más szervezeti egységeivel;
l) az osztály feladatkörében közleményeket, elnöki utasítás tervezeteket készít elő, módosítást kezdeményez, tájékoztatókat, körleveleket készít elő, illetve gondoskodik a piaci szereplők megfelelő tájékoztatásáról;
m) beszámoltatja az osztály kormánytisztviselőit és munkavállalóit a végzett munkájukról, gondoskodik a hivatali fegyelem megtartásáról;
n) az osztály állományába tartozó kormánytisztviselők tekintetében teljesítményértékelést végez, javaslatot tesz az illetmény-eltérítésre, kitüntetésre, jutalmazásra;
o) maga, és az irányítása alá tartozó munkatársai tekintetében javaslatot tesz az igazgatónak képzésen való részvételre, kiküldetésre;
p) szükség szerint szakmai egyeztetéseket és értekezleteket tart;
q) ellátja mindazokat a feladatokat, amelyekkel felettes vezetői megbízták;
r) tevékenységéről a felettes vezetőjét folyamatosan tájékoztatja;
s) a hatáskörébe tartozó ügyekben kiadmányozásra jogosult és az elnök engedélye alapján e jogkörét beosztottjaira átruházhatja, ez azonban nem érinti az osztály munkájáért való felelősségét.

MÁSODIK RÉSZ
AZ IGAZGATÓSÁG FELADATAI

4. § (1) Az Igazgatóság felelős a Hivatal területi szervei (továbbiakban Kirendeltségek) személyi és szakmai működési feltételeinek meghatározásáért.
(2) Az Igazgatóság feladata a központi és a kirendeltségi ügyfélszolgálati tevékenység irányítása, a panaszkezeléssel összefüggő feladatok ellátása és hatósági jogkörében az ügyfélregiszter működtetése.
(3) Az Igazgatóság szervezi a különböző támogatási jogcímek végrehajtásáért felelős igazgatóságok és főosztályok, valamint a Kirendeltségek közötti szakmai együttműködést, irányítja, illetve felügyeli a Kirendeltségeket.
(4) Az Igazgatóság feladatkörébe tartozik az átruházott és együttműködő szervezetekkel való hivatali szintű – szakmai együttműködésen túlmutató – kapcsolattartás és koordináció.
(5) Az Igazgatóság feladatkörébe tartozik a Kirendeltségek tájékoztatása, a kirendeltségvezetők vezetői munkájának, a Kirendeltségek tevékenységének teljesítmény értékelése és támogatása.
(6) Az Igazgatóság gondoskodik a (2)–(4) bekezdésekben meghatározott feladatok ellátásához szükséges belső eljárások kidolgozásáról.
(7) Az Igazgatósághoz három osztály tartozik: a Kirendeltségek Koordinációs Osztálya, az Ügyfél-nyilvántartási Osztály és az Ügyfélszolgálati Osztály. A Kirendeltségek az Igazgatóság irányítása, illetve felügyelete alatt állnak.

A Területi Igazgatósághoz tartozó szervezeti egységek

Kirendeltségek Koordinációs Osztálya

5. § A Kirendeltségek Koordinációs Osztályának feladata:
a) közreműködik a Központi Szerv és a Kirendeltségek közötti kapcsolatokban megnyilvánuló koordináció és kommunikáció lebonyolításában;
b) figyelemmel kíséri, modellezi, és döntés után kivitelezi a Kirendeltségek szervezeti struktúrájának feladatokhoz igazodó változásait;
c) a feladatokhoz igazodóan a Kirendeltségekkel együtt felméri a humánerőforrás szükségletet (létszám, foglalkozási struktúra, feladatarányos létszámmegosztás a Kirendeltségek között); továbbá felméri a belső szakmai továbbképzések képzési igényeit;
d) biztosítja a Kirendeltségeket érintő támogatási jogcímekkel kapcsolatos szakmai egyeztetések lebonyolítását, részt vesz a szakmai igazgatóságok által kezdeményezett és szervezett fórumokon, munkacsoport-üléseken, szükség esetén kezdeményezi azok megtartását;
e) figyelemmel kíséri a Kirendeltségeket érintő akkreditációs kritériumok teljesülését, továbbítja a Kirendeltségekhez a szakmai és egyéb információs anyagokat;
f) megszervezi a kirendeltségvezetői értekezletet.

Ügyfél-nyilvántartási Osztály

6. § a) az Osztály ellátja az Egységes Mezőgazdasági Ügyfél-nyilvántartási Rendszer (továbbiakban ügyfél-nyilvántartási rendszer) vezetésével összefüggő hatósági feladatokat;
b) az ügyfél-nyilvántartási rendszer kialakítása során együttműködik a hatáskörrel rendelkező hatósággal;
c) működteti a támogatási adatok nyilvántartására az ügyfél-nyilvántartási rendszert, koordinálja a vele összefüggő fejlesztéseket, az Informatikai Főosztály segítségével;
d) megállapítja a regisztrációs (nyilvántartási) számot, és azt tárolja;
e) biztosítja és nyilvántartja az ügyféltörzshöz való hozzáférési rögzítői, jóváhagyói jogosultságokat és ellenőrzi;
f) az ügyfél-nyilvántartásban tárolt adatokat folyamatosan ellenőrzi, azt a közhiteles adatokkal összevezeti;
g) kezeli és koordinálja a szakmai igazgatóságok és a megyei Kirendeltségek bevonásával, a Hivatal tevékenységével kapcsolatos panasz ügyeket;
h) a végrehajtási ügyek során a támogatási kifizetésekkel kapcsolatos jegyzői, bírósági végrehajtói lefoglalásokat intézi;
i) az ügyfél-nyilvántartásban a jogutódokat és az örökösöket nyilvántartja;
j) elvégzi az Osztály feladatkörét érintő szabályzatok, eljárásrendek rendszeres felülvizsgálatát, aktualizálását.

Ügyfélszolgálati Osztály

7. § Az Ügyfélszolgálati Osztály feladatkörében ellátja a Központi Hivatal ügyfélszolgálati tevékenységét. Koordinálja a Kirendeltségek ügyfélszolgálatát. E feladatai során:
a) begyűjti és feldolgozza a szakmai igazgatóságoktól az ügyfélszolgálat ellátásához szükséges írásos információs anyagokat;
b) megszervezi a Kirendeltségek ügyfélszolgálati tevékenységét ellátó munkatársak rendszeres és egységes tájékoztatását;
c) ellátja, és szükség szerint fejleszti a Központi Hivatal ügyfélszolgálati tevékenységét;
d) összegzi és továbbítja az ügyfél-kommunikáció során szerzett információkat és tapasztalatokat az illetékes szakmai igazgatóságok részére;
e) közreműködik a Hivatal honlapján lévő Gyakran Ismétlődő Kérdések rovat szerkesztésében;
f) közreműködik az ügyfelek tájékoztatását segítő kiadványok összeállításában;
g) kezdeményezi a Kommunikációs és Sajtó Osztálynál a sajtóban közérdeklődésre számot tartó publikációk és cikkek megjelentetését.

HARMADIK RÉSZ
AZ IGAZGATÓSÁG MŰKÖDÉSE

Igazgatósági Értekezlet

8. § (1) Az Igazgatósági Értekezlet az Igazgatóság működésével és feladatainak ellátásával kapcsolatos ügyekben az igazgató munkáját elősegítő szükség szerinti rendszerességgel tartott tájékoztatási, szakmai és beszámolási fórum.
(2) Az Igazgatósági Értekezlet résztvevői: az igazgató, a közvetlen irányítása alá tartozó szervezeti egységek vezetői, valamint a szükség szerint meghívottak. A résztvevők – akadályoztatásuk esetén – kötelesek helyettesítésükről gondoskodni.
(3) Az Igazgatósági Értekezleten hozott döntések és kiadott feladatok végrehajtásának eredményességét figyelemmel kell kísérni.

A belső irányítás egyes írott eszközei

9. § (1) Az Igazgatóság belső irányításának hatósági eljárásban alkalmazott eszközei: az Igazgatóság ügyrendje, a végrehajtási kézikönyvek, valamint az igazgató által kiadható szakmai iránymutatás.
(2) A belső irányítás (1) bekezdésben foglalt eszközeinek közös szabályai:
a) a belső irányítási eszközben meg kell határozni hatálybalépésének napját, ennek hiányában a jóváhagyással lép hatályba;
b) a belső irányítási eszközöket a Hivatal belső információs rendszereiben hozzáférhetővé kell tenni, a Hivatal belső hálóján (intraneten) ki kell hirdetni, illetőleg közzé kell tenni;
c) biztosítani kell az érintettek számára történő megismerhetőségüket;
d) biztosítani kell nyilvántartásukat;
e) az adott belső irányítási eszközben foglaltak végrehajtásáért minden hatálya alá tartozó dolgozót fegyelmi felelősség terhel;
f) a belső irányítási eszközt annak kibocsátója – azonos szintű irányítási eszközzel – módosíthatja, visszavonhatja, hatályon kívül helyezheti;
g) feleljenek meg a jogszeruség, célszeruség, világosság, áttekinthetoség és végrehajthatóság követelményének;
h) fogalmazásuk legyen egyértelmu és tömör, szerkesztésük megfeleloen tagolt;
i) tartalmazzák a kapcsolódó jogszabályokra és – ahol az értelmezheto – a Hivatal belso írásos irányítási eszközeire való hivatkozást, de ne ismételjék meg azokat;
j) illeszkedjenek a Hivatal muködésébe.

10. § (1) Az Igazgatóság az osztályok feladatainak leírására, a feladataikhoz kapcsolódó folyamatok meghatározásárára ügyrendet ad ki.
(2) Az Igazgatóság ügyrendjét az elnök hagyja jóvá.

11. § A Végrehajtási Kézikönyvek és a végrehajtási eljárásrendek a Hivatal által végrehajtandó támogatási és egyéb piacszabályozási intézkedéseket, illetve a Hivatal feladatainak végrehajtását szolgáló működési folyamatokat, az érintett szervezeti egységek és intézmények kapcsolatrendszerét, az egyes részfolyamatokat, tevékenységeket, felelősségi köröket és a kérelem-benyújtáshoz, az igényléshez, valamint a kérelem-bírálati és ügyintézési eljáráshoz, valamint a pályázati eljáráshoz kapcsolódó dokumentációt részletesen és egységes szerkezetben meghatározó eljárási rendek.

12. § (1) Az igazgató szakmai iránymutatást adhat ki. A szakmai iránymutatás:
a) ajánlást ad jogszabály vagy a belső irányítás egyéb eszközeiben foglaltak végrehajtásának fő irányára és módszerére;
b) szakmai iránymutatás formájában olyan tény és adat közölhető, amelyet a jogszabály vagy a belső irányítás egyéb eszközeiben meghatározottak végrehajtásáért felelős szervezeti egységnek a feladata teljesítéséhez ismernie kell.
(2) Az (1) bekezdésében foglaltakon túlmenően a szakmai iránymutatással szemben támasztott további követelmény, hogy legyen összhangban a hatályos jogszabályokkal, a közjogi szervezetszabályozó eszközökkel és az irányítás Hivatalon belüli egyéb írásos eszközeiben foglaltakkal, valamint hogy azokkal ellentétben nem állhat.
(3) Kirendeltségekre vonatkozó szakmai iránymutatást csak a Területi Igazgatóság igazgatójának egyidejű tájékoztatása mellett lehet kiadni.
(4) A szakmai iránymutatás kiadásának részletes szabályait külön elnöki utasítás szabályozza.

Vegyes rendelkezések

13. § (1) A Hivatal szervezeti felépítésének ábráját a Hivatal és Központi Szervének Szervezeti és Működési Szabályzata ”A” függeléke, a vagyonnyilatkozat-tételi kötelezettséggel járó munkakörök felsorolását a Hivatal és Központi Szervének Szervezeti és Működési Szabályzata ”B” függeléke tartalmazza.
(2) A Hivatal Területi Igazgatóságának Szervezeti és Működési Szabályzata nyilvános, bárki – a Hivatal nyilvánosság számára nyitva álló, hivatalos helyiségében és a Hivatal web-oldalán – megtekintheti.

8. melléklet az 5/2012. (III. 22.) VM utasításhoz


Mezőgazdasági és Vidékfejlesztési Hivatal
Vidékfejlesztési Támogatások Igazgatóságának Szervezeti és Működési Szabályzata

A Mezőgazdasági és Vidékfejlesztési Hivatalról szóló 256/2007. (X. 4.) Korm. rendeletben meghatározott hatósági feladatok ellátása érdekében – a Mezőgazdasági és Vidékfejlesztési Hivatal (a továbbiakban: Hivatal) alapító okiratának kiadásáról szóló XX/1130/14/2010. számú dokumentumban foglaltakra figyelemmel – a Hivatal Vidékfejlesztési Támogatások Igazgatóságának (a továbbiakban: Igazgatóság) szervezeti és működési rendjére vonatkozóan a következő Szervezeti és Működési Szabályzatot állapítom meg.

ELSŐ RÉSZ
AZ IGAZGATÓSÁG SZERVEZETE

1. § (1) Az Igazgatóság a Hivatal egyik szervezeti egysége, amely hatósági jogkörben történő feladatvégzése tekintetében önálló.
(2) Az Igazgatóságot az igazgató önállóan vezeti.

A vezetők

Az igazgató

2. § (1) Az Igazgatóságot az igazgató vezeti, aki felelős az Igazgatóság feladatainak elvégzéséért.
(2) Az igazgató gyakorolja a jogszabály alapján az Igazgatóságot megillető elsőfokú hatósági jogköröket.
(3) Az igazgató az elnök felhatalmazása alapján az Igazgatóság ügyrendjének megfelelően határoz azokban az ügyekben, amelyek előkészítése a felügyelt osztályok feladatkörébe tartozik.
(4) Az igazgató a jelen Szervezeti és Működési Szabályzatban és az Igazgatóság ügyrendjében foglaltak szerint gyakorolja kiadmányozási jogkörét, amelynek gyakorlását beosztottjaira átruházhatja, ez utóbbi azonban nem érinti az Igazgatóság munkájáért való felelősségét.
(5) Az igazgató az Igazgatóság feladatait érintő kimutatások és egyéb adatok felhasználásával és elemzésével segíti és előkészíti az elnöki és felsőbb döntések meghozatalát.
(6) A döntéseket az igazgató végrehajtja és azok végrehajtásáról tájékoztatást ad.
(7) Az igazgató ellenőrzi a felügyelt szervezeti egységek által kidolgozott eljárási és fejlesztési elképzelések, programok, koncepciók megvalósítását.
(8) Az igazgató gyakorolja az irányítása alá tartozó szervezeti egységek vezetői, illetve a közvetlen irányítása alá tartozó kormánytisztviselők vonatkozásában az utasítási és ellenőrzési jogot. E munkatársai vonatkozásában a szabadság kiadása, illetve a magáncélú eltávozás esetén gyakorolja a munkáltatói jogokat.
(9) Az igazgató jóváhagyja az irányítása alá tartozó osztályvezetők által a felügyelt osztályokon dolgozók munkakörére, munkaköri leírására tett javaslatokat.
(10) Az igazgató jóváhagyja a felügyelt osztályok feladatkörére vonatkozó jogi szabályozás módosításának kezdeményezésre vonatkozó javaslatot.
(11) Az igazgató ellenőrzi, hogy a jogszabályok, a közjogi szervezetszabályozó eszközök és a belső szabályzatok az általa felügyelt szervezeti egységek munkájában érvényesüljenek.
(12) Az igazgató figyelemmel kíséri és szervezi a felügyelt osztályok munkatervi és egyéb feladatainak végrehajtását.
(13) Az igazgató beszámoltatja az irányítása alá tartozó osztályok vezetőit, kormánytisztviselőit és munkavállalóit a szervezeti egységnél végzett munkáról, gondoskodik a hivatali fegyelem megtartásáról.
(14) Az igazgató szakmai értekezleteket hív össze az irányítása alá tartozó tevékenységi körben felmerült fontosabb feladatok megoldásához szükséges szakmai vélemények, javaslatok megismerése, illetve az irányítása alá tartozó szervezeti egységek munkájának irányítása céljából.
(15) Az igazgató szükség szerint egyedi feladatok ellátásával bízza meg az irányítása alá tartozó szervezeti egységek bármely kormánytisztviselőjét, amelyről a kormánytisztviselő tájékoztatja közvetlen felettesét.
(16) Az igazgató – az irányítása alá tartozó osztályok vezetőinek javaslataira is figyelemmel – javaslatot tesz az elnöknek az Igazgatóságon dolgozó kormánytisztviselők, ügykezelők és egyéb munkavállalók illetmény-eltérítésére, kitüntetésére, illetve jutalmazására, segíti munkatársainak szakmai fejlődését. A közvetlen irányítása alá tartozó kormánytisztviselők tekintetében teljesítményértékelést végez.
(17) Az igazgató más szervezeti egység vezetője feladatkörét érintő intézkedést csak az érintett szervezeti egység vezetőjének egyetértésével tehet, illetve jogosult az elnök elé terjeszteni azokat az ügyeket, amelyekben az érintett vezetőkkel történt egyeztetés nem vezetett eredményre.
(18) Az igazgató biztosítja az Igazgatóság együttműködését a Hivatal más szervezeti egységeivel.
(19) Az Igazgatóság feladatkörébe tartozó ügyintézés keretében, valamint az elnök által átruházott hatáskörben az igazgató jogosult a Hivatal képviseletére, és kötelezettsége áll fenn a Hivatal működésében érintett külső szervekkel való együttműködés tekintetében.
(20) Az igazgató rendszeresen tájékoztatja tevékenységéről a felettes vezetőjét.
(21) Az igazgató részt vesz az irányítása alá tartozó szervezeti egység feladatkörébe tartozó, az EMVA-ból, EMGA-ból és az EHA-ból finanszírozott intézkedések végrehajtásához kapcsolódó fejlesztési feladatok ellátásában.

Az igazgató irányítása alá tartozó osztályvezető

3. § (1) Az igazgatóságon belül osztályok működnek. Az igazgatósági szervezetben működő osztályvezető az igazgató irányításával önállóan és felelősen vezeti a rábízott osztályt a feladatkörének és a munkaköri leírásának megfelelően.
(2) Az osztályvezető:
a) szervezi, vezeti és ellenőrzi az osztály munkáját, gondoskodik arról, hogy a jogszabályok, és a közjogi szervezetszabályozó eszközök, valamint a belső szabályzatok az osztály munkájában érvényesüljenek;
b) felelős az osztály feladatainak elvégzéséért;
c) meghatározza az osztály munkatervét és azt az igazgató elé terjeszti jóváhagyásra;
d) javaslatot tesz az igazgatónak az osztály munkatársainak személyére, munkaköreire és a munkaköri leírásokra vonatkozóan;
e) megállapítja az osztály kormánytisztviselőinek, ügykezelőinek és munkavállalóinak feladatait, ellenőrzi ezek teljesítését, gondoskodik a munkatársak arányos foglalkoztatásáról, a szabadság kiadása, illetve a magáncélú eltávozás tekintetében gyakorolja a munkáltatói jogokat;
f) javaslatot tesz az igazgatónak az osztály munkáját érintő körben a Hivatalra vonatkozó jogi szabályozás kezdeményezésére, módosítására fejlesztésre, beruházásra;
g) a hatósági eljárás tekintetében szakmai iránymutatást nyújt az ügyintéző számára, valamint gondoskodik a hatósági eljárás lefolytatásának és a határozat előkészítésének jogszerűségéről;
h) jelen Szervezeti és Működési Szabályzatban foglaltak szerint, valamint felhatalmazás alapján képviseli az Igazgatóságot, a Hivatalt;
i) figyelemmel kíséri és szervezi az osztály munkatervi és egyéb feladatainak végrehajtását, amelyhez a szükséges feltételeket biztosítja;
j) vezetői és folyamatba épített ellenőrzési feladatokat lát el;
k) biztosítja az osztály együttműködését a Hivatal más szervezeti egységeivel;
l) az osztály feladatkörében közleményeket, elnöki utasítás tervezeteket készít elő, módosítást kezdeményez, tájékoztatókat, körleveleket készít elő, illetve gondoskodik az ágazati és piaci szereplők megfelelő tájékoztatásáról;
m) beszámoltatja az osztály kormánytisztviselőit és munkavállalóit a végzett munkájukról, gondoskodik a hivatali fegyelem megtartásáról;
n) az osztály állományába tartozó kormánytisztviselők tekintetében teljesítményértékelést végez, javaslatot tesz az illetmény-eltérítésre, kitüntetésre, jutalmazásra;
o) maga, és az irányítása alá tartozó munkatársai tekintetében javaslatot tesz az igazgatónak képzésen való részvételre, kiküldetésre;
p) szükség szerint szakmai egyeztetéseket és értekezleteket tart;
q) ellátja mindazokat a feladatokat, amelyekkel felettes vezetői megbízták;
r) tevékenységéről a felettes vezetőjét folyamatosan tájékoztatja;
s) a hatáskörébe tartozó ügyekben kiadmányozásra jogosult és az elnök engedélye alapján e jogkörét beosztottjaira átruházhatja, ez azonban nem érinti az osztály munkájáért való felelősségét.

MÁSODIK RÉSZ
AZ IGAZGATÓSÁG FELADATAI

4. § (1) Az Igazgatóság feladatkörébe tartozik a vidékfejlesztési támogatások esetében a SAPARD és az AVOP intézkedései tekintetében: az AVOP Program Záró Végrehajtási Jelentést követően, az EU AUDIT-tal összefüggő, továbbá az Európai Támogatásokat Auditáló Főigazgatóság (a továbbiakban: EUTAF) Záró Nyilatkozat észrevételeire tett intézkedések ellenőrzésekor, –valamint egyedi esetekben – felmerülő műveletek, feladatok, egyeztetések végrehajtása.
(2) Az EMVA-ból finanszírozott beruházási és szolgáltatási jellegű intézkedések vonatkozásában – az informatikai fejlesztés kivételével – a Fejlesztési Főosztály irányítása alatt szakmailag közreműködik a kivitelezési rendszer szükséges fejlesztésében és adatbázis létrehozásában. A végrehajtás tekintetében elvégzi a hatáskörébe rendelt jogcímekre beérkezett kérelmek központi mintavételes ellenőrzését és a VM Forrás Allokációt és Programvégrehajtást Felügyelő Bizottság (FAB) döntésének figyelembevételével meghozza a támogatási döntéseket.
(3) Az EHA-ból finanszírozott intézkedések esetében végzi a program végrehajtási rendszer kidolgozását és fejlesztését, majd a támogatási és kifizetési kérelmek kezelésének – a helyszíni ellenőrzések kivételével – az adminisztratív ellenőrzését, értékelését. A VM Bíráló Bizottság támogatási javaslatának figyelembevételével kiadja a támogatási határozatot. A kifizetési kérelmek esetében dönt a kifizetésekről.
(4) Az Igazgatóság elvégzi a Nemzeti Diverzifikációs Programok (NDP) végrehajtása kapcsán hatáskörébe utalt feladatokat.
(5) A Technikai Segítségnyújtási intézkedések (ÚMVP, HOP) esetében az Igazgatóság látja el a pénzügyi engedélyezési feladatokat.
(6) Az Igazgatósághoz hat osztály tartozik: a SAPARD, AVOP és EMVA Leader Osztály, a Mezőgazdasági Beruházások Osztálya, az Infrastrukturális Beruházások Osztálya, a Feldolgozóipari és Halászati Beruházások Osztálya, a Közösségi Kezdeményezések Vidékfejlesztési Osztálya, és a Pénzügyi Engedélyezési Osztály.

A Vidékfejlesztési Támogatások Igazgatósághoz tartozó szervezeti egységek

SAPARD, AVOP és EMVA Leader Osztály

5. § (1) A SAPARD, AVOP és EMVA Leader Osztály ellátja:
a) a LEADER+ intézkedés kivételével, az AVOP, illetve SAPARD Működési Kézikönyvek és a kivitelezéshez szükséges dokumentumok fejlesztését, karbantartását, a kapcsolódó szabályozástervezetek véleményezését;
b) a feladatköréhez tartozó ügyekben egyedi szakmai állásfoglalások kiadását;
c) az AVOP és a SAPARD programok pályázatainak utógondozását;
d) az AVOP és a SAPARD programok, projektek megvalósulásával kapcsolatban a külső ellenőrzésekkel összefüggő adatszolgáltatásban és a jelentések központi véleményezésében valamint a szabálytalanságkezelésben való részvételt.
(2) Az Osztály feladata a hatáskörébe rendelt támogatási jogcímek kérelemkezeléséhez kapcsolódó központi ellenőrzési és döntés előkészítési tevékenységek elvégzése, illetve – az informatikai fejlesztés kivételével – részvétel a teljes végrehajtási rendszer fejlesztésében.
(3) Az Osztály feladatai ellátása során elvégzi:
a) a hatáskörébe rendelt jogcímekre a kérelmek bírálati rendszerének működtetését, irányítását, koordinálását;
b) a hatáskörébe rendelt jogcímek esetében a kérelmek bírálatának eljárásrend szerinti, központi mintavételes folyamatba épített ellenőrzését, az ellenőrzés kiértékelését, szükség esetén intézkedési javaslat kidolgozását és végrehajtását;
c) a hatáskörébe rendelt jogcímek esetében az igazgatói döntés előkészítését;
d) a hatáskörébe rendelt támogatási jogcímek működtetéséhez, végrehajtásához kapcsolódó, vezetői információs igények kielégítését;
e) a hatáskörébe rendelt támogatási jogcímek végrehajtási eljárásrendjének, valamint a dokumentációjának a Fejlesztési Főosztály munkájával összehangolt fejlesztését, illetve karbantartását, a kapcsolódó szabályozástervezetek véleményezését;
f) a hatáskörébe rendelt jogcímeket érintő nyilvántartási rendszerekkel kapcsolatos feladatokat, adatbázisok létrehozását, valamint az adatbázis karbantartását;
g) a hatáskörébe rendelt jogcímek esetében az auditok szakmai előkészítését és lebonyolítását;
h) az informatikai támogatás továbbfejlesztéséhez szükséges javaslatok és követelmények megfogalmazását;
i) a hatáskörébe rendelt jogcímekkel összefüggő monitoring feladatokhoz kapcsolódó szakmai együttműködést.

Mezőgazdasági Beruházások Osztálya

6. § (1) Az Osztály feladata a hatáskörébe rendelt, alapvetően beruházási – fejlesztési típusú támogatási jogcímek kérelemkezeléséhez kapcsolódó központi ellenőrzési és döntés előkészítési tevékenységek elvégzése, illetve – az informatikai fejlesztés kivételével – részvétel a teljes végrehajtási rendszer fejlesztésében.
(2) Az Osztály feladatai ellátása során elvégzi:
a) a hatáskörébe rendelt jogcímekre a kérelmek bírálati rendszerének működtetését, irányítását, koordinálását;
b) a hatáskörébe rendelt jogcímek esetében a kérelmek bírálatának eljárásrend szerinti, központi mintavételes folyamatba épített ellenőrzését, az ellenőrzés kiértékelését, szükség esetén intézkedési javaslat kidolgozását és végrehajtását;
c) a hatáskörébe rendelt jogcímek esetében az igazgatói döntés előkészítését;
d) a hatáskörébe rendelt támogatási jogcímek működtetéséhez, végrehajtásához kapcsolódó, vezetői információs igények kielégítését;
e) a hatáskörébe rendelt támogatási jogcímek végrehajtási eljárásrendjének, valamint a dokumentációjának a Fejlesztési Főosztály munkájával összehangolt fejlesztését, illetve karbantartását, a kapcsolódó szabályozástervezetek véleményezését;
f) a hatáskörébe rendelt jogcímeket érintő nyilvántartási rendszerekkel kapcsolatos feladatokat, adatbázisok létrehozását, valamint az adatbázis karbantartását;
g) a hatáskörébe rendelt jogcímek esetében az auditok szakmai előkészítését és lebonyolítását;
h) az informatikai támogatás továbbfejlesztéséhez szükséges javaslatok és követelmények megfogalmazását;
i) a hatáskörébe rendelt jogcímekkel összefüggő monitoring feladatokhoz kapcsolódó szakmai együttműködést.

Infrastrukturális Beruházások Osztálya

7. § (1) Az Osztály feladata a hatáskörébe rendelt, alapvetően beruházási – fejlesztési típusú támogatási jogcímek kérelemkezeléséhez kapcsolódó központi ellenőrzési és döntés előkészítési tevékenységek elvégzése, illetve – az informatikai fejlesztés kivételével – részvétel a teljes végrehajtási rendszer fejlesztésében.
(2) Az Osztály feladatai ellátása során elvégzi:
a) a hatáskörébe rendelt jogcímekre a kérelmek bírálati rendszerének működtetését, irányítását, koordinálását;
b) a hatáskörébe rendelt jogcímek esetében a kérelmek bírálatának eljárásrend szerinti, központi mintavételes folyamatba épített ellenőrzését, az ellenőrzés kiértékelését, szükség esetén intézkedési javaslat kidolgozását és végrehajtását;
c) a hatáskörébe rendelt jogcímek esetében az igazgatói döntés előkészítését;
d) a hatáskörébe rendelt támogatási jogcímek működtetéséhez, végrehajtásához kapcsolódó, vezetői információs igények kielégítését;
e) a hatáskörébe rendelt támogatási jogcímek végrehajtási eljárásrendjének, valamint a dokumentációjának a Fejlesztési Főosztály munkájával összehangolt fejlesztését;
f) a hatáskörébe rendelt jogcímeket érintő nyilvántartási rendszerekkel kapcsolatos feladatokat, adatbázisok létrehozását, valamint az adatbázis karbantartását.;
g) a hatáskörébe rendelt jogcímek esetében az auditok szakmai előkészítését és lebonyolítását;
h) az informatikai támogatás továbbfejlesztéséhez szükséges javaslatok és követelmények megfogalmazását;
i) a hatáskörébe rendelt jogcímekkel összefüggő monitoring feladatokhoz kapcsolódó szakmai együttműködést.

Feldolgozóipari és Halászati Beruházások Osztálya

8. § (1) Az Osztály feladata a hatáskörébe rendelt, alapvetően beruházási – fejlesztési típusú támogatási jogcímek kérelemkezeléséhez kapcsolódó központi ellenőrzési és döntés előkészítési rendszer működtetése, illetve – az informatikai fejlesztés kivételével – részvétel a teljes végrehajtási rendszer fejlesztésében.
(2) Az Osztály feladatai ellátása során elvégzi:
a) a hatáskörébe rendelt jogcímekre a kérelmek bírálati rendszerének működtetését, irányítását, koordinálását;
b) a hatáskörébe rendelt jogcímek esetében a kérelmek bírálatának eljárásrend szerinti, központi mintavételes folyamatba épített ellenőrzését, az ellenőrzés kiértékelését, szükség esetén intézkedési javaslat kidolgozását és végrehajtását;
c) a hatáskörébe rendelt jogcímek esetében az igazgatói döntés előkészítését;
d) a hatáskörébe rendelt támogatási jogcímek működtetéséhez, végrehajtásához kapcsolódó, vezetői információs igények kielégítését;
e) a hatáskörébe rendelt támogatási jogcímek végrehajtási eljárásrendjének, valamint a dokumentációjának a Fejlesztési Főosztály munkájával összehangolt fejlesztését, illetve karbantartását, a kapcsolódó szabályozástervezetek véleményezését;
f) a hatáskörébe rendelt jogcímeket érintő nyilvántartási rendszerekkel kapcsolatos feladatokat, adatbázisok létrehozását, valamint az adatbázis karbantartását;
g) a hatáskörébe rendelt jogcímek esetében az auditok szakmai előkészítését és lebonyolítását;
h) az informatikai támogatás továbbfejlesztéséhez szükséges javaslatok és követelmények megfogalmazását;
i) az EHA finanszírozású támogatási és kifizetési kérelmek esetében a kérelemkezelés teljes folyamatát, a támogatási kérelmek esetében bele értve a VM Bíráló Bizottság számára döntésre történő felterjesztést is.
j) a hatáskörébe rendelt jogcímekkel összefüggő monitoring feladatokhoz kapcsolódó szakmai együttműködést.
(3) A halászati intézkedések esetében az Osztály a felelős – helyszíni ellenőrzés kivételével – a kérelemkezelés teljes folyamatának végzéséért.
(4) Az Osztály végzi a halászati jogcímek végrehajtását szabályozó Végrehajtási Kézikönyvek kidolgozását és karbantartását valamint az ilyen jogcímekkel összefüggő monitoring feladatokhoz kapcsolódó szakmai együttműködést is.

Közösségi Kezdeményezések Vidékfejlesztési Osztálya

9. § (1) Az Osztály feladata a hatáskörébe rendelt – alapvetően vidékfejlesztési típusú támogatási jogcímek kérelemkezeléséhez kapcsolódó központi ellenőrzési és döntés előkészítési tevékenységek elvégzése, illetve – az informatikai fejlesztés kivételével – részvétel a teljes végrehajtási rendszer fejlesztésében.
(2) Az Osztály feladatai ellátása során elvégzi:
a) a hatáskörébe rendelt jogcímekre a kérelmek bírálati rendszerének működtetését, irányítását, koordinálását;
b) a hatáskörébe rendelt jogcímek esetében a kérelmek bírálatának eljárásrend szerinti, központi mintavételes folyamatba épített ellenőrzését, az ellenőrzés kiértékelését, szükség esetén intézkedési javaslat kidolgozását és végrehajtását;
c) a hatáskörébe rendelt jogcímek esetében az igazgatói döntés előkészítését;
d) a hatáskörébe rendelt támogatási jogcímek működtetéséhez, végrehajtásához kapcsolódó, vezetői információs igények kielégítését;
e) a hatáskörébe rendelt támogatási jogcímek végrehajtási eljárásrendjének, valamint a dokumentációjának a Fejlesztési Főosztály munkájával összehangolt fejlesztését, illetve karbantartását, a kapcsolódó szabályozástervezetek véleményezését;
f) a hatáskörébe rendelt jogcímeket érintő nyilvántartási rendszerekkel kapcsolatos feladatokat, adatbázisok létrehozását, valamint az adatbázis karbantartását;
g) a hatáskörébe rendelt jogcímek esetében az auditok szakmai előkészítését és lebonyolítását;
h) az informatikai támogatás továbbfejlesztéséhez szükséges javaslatok és követelmények megfogalmazását;
i) a hatáskörébe rendelt jogcímekkel összefüggő monitoring feladatokhoz kapcsolódó szakmai együttműködést.
(3) Az Osztály végzi az AVOP LEADER+ intézkedések végrehajtásából eredő feladatait, különös tekintettel a LEADER projektek utógondozására.

Pénzügyi Engedélyezési Osztály

10. § (1) A Pénzügyi Engedélyezési Osztály feladata a hatáskörébe rendelt, alapvetően működés finanszírozására irányuló támogatási jogcímek kérelemkezeléséhez kapcsolódó központi ellenőrzési és döntés előkészítési tevékenységek ellátása, illetve – az informatikai fejlesztés kivételével – részvétel a teljes végrehajtási rendszer fejlesztésében. Feladata továbbá az AVOP intézkedései tekintetében: az AVOP Program Záró Végrehajtási Jelentést követően, az EU AUDIT-tal összefüggő, továbbá az EUTAF Záró Nyilatkozat észrevételeire tett intézkedések ellenőrzésekor, – valamint egyedi esetekben – felmerülő műveletek, feladatok, egyeztetések végrehajtása. Az ÚMVP és HOP Technikai Segítségnyújtás intézkedésekre vonatkozóan a pénzügyi engedélyezési feladatok ellátása.
(2) A Pénzügyi Engedélyezési Osztály végzi:
a) az AVOP Program Záró Végrehajtási Jelentést követően, az EU AUDIT-tal összefüggő, továbbá az EUTAF Záró Nyilatkozat észrevételeire tett intézkedések ellenőrzésekor, – valamint egyedi esetekben – felmerülő műveletek, feladatok, egyeztetések végrehajtását;
b) az ÚMVP és HOP Technikai Segítségnyújtás jogcímekhez kapcsolódóan a szabályozási, fejlesztési feladatok ellátását, a tervezési feladatokat, a kötelezettségvállalások forrásigazolását és nyilvántartását, a kifizetési kérelmek formai, tartalmi ellenőrzését, fedezetvizsgálatát, pénzügyi engedélyezési feladatainak ellátását, kapcsolódó jelentések elkészítését;
c) a hatáskörébe rendelt jogcímek esetében a kérelmek bírálatának eljárásrend szerinti, központi mintavételes folyamatba épített ellenőrzését, az ellenőrzés kiértékelését, szükség esetén intézkedési javaslat kidolgozását és végrehajtását;
d) a hatáskörébe rendelt jogcímek esetében az igazgatói döntés előkészítését;
e) a hatáskörébe rendelt támogatási jogcímek működtetéséhez, végrehajtásához kapcsolódó, vezetői információs igények kielégítését;
f) a hatáskörébe rendelt támogatási jogcímek végrehajtási eljárásrendjének, valamint a dokumentációjának a Fejlesztési Főosztály munkájával összehangolt fejlesztését, illetve karbantartását, a kapcsolódó szabályozástervezetek véleményezését;
g) a hatáskörébe rendelt jogcímeket érintő nyilvántartási rendszerekkel kapcsolatos feladatokat, adatbázisok létrehozását, valamint az adatbázis karbantartását;
h) a hatáskörébe rendelt jogcímek esetében az auditok szakmai előkészítését és lebonyolítását;
i) az informatikai támogatás továbbfejlesztéséhez szükséges javaslatok és követelmények megfogalmazását;
j) a hatáskörébe rendelt jogcímekkel összefüggő monitoring feladatokhoz kapcsolódó szakmai együttműködést.

HARMADIK RÉSZ
AZ IGAZGATÓSÁG MŰKÖDÉSE

Igazgatósági Értekezlet

11. § (1) Az Igazgatósági Értekezlet az Igazgatóság működésével és feladatainak ellátásával kapcsolatos ügyekben az igazgató munkáját elősegítő szükség szerinti rendszerességgel tartott tájékoztatási, szakmai és beszámolási fórum.
(2) Az Igazgatósági Értekezlet résztvevői: az igazgató, a közvetlen irányítása alá tartozó szervezeti egységek vezetői, valamint a szükség szerint meghívottak. A résztvevők – akadályoztatásuk esetén – kötelesek helyettesítésükről gondoskodni.
(3) Az Igazgatósági Értekezleten hozott döntések és kiadott feladatok végrehajtásának eredményességét figyelemmel kell kísérni.

A belső irányítás egyes írott eszközei

12. § (1) Az Igazgatóság belső irányításának hatósági eljárásban alkalmazott eszközei: az Igazgatóság ügyrendje, a végrehajtási kézikönyvek, valamint az igazgató által kiadható szakmai iránymutatás.
(2) A belső irányítás (1) bekezdésben foglalt eszközeinek közös szabályai:
a) a belső irányítási eszközben meg kell határozni hatálybalépésének napját, ennek hiányában a jóváhagyással lép hatályba;
b) a belső irányítási eszközöket a Hivatal belső információs rendszereiben hozzáférhetővé kell tenni, a Hivatal belső hálóján (intraneten) ki kell hirdetni, illetőleg közzé kell tenni;
c) biztosítani kell az érintettek számára történő megismerhetőségüket;
d) biztosítani kell nyilvántartásukat;
e) az adott belső irányítási eszközben foglaltak végrehajtásáért minden hatálya alá tartozó dolgozót fegyelmi felelősség terhel;
f) a belső irányítási eszközt annak kibocsátója – azonos szintű irányítási eszközzel – módosíthatja, visszavonhatja, hatályon kívül helyezheti;
g) feleljenek meg a jogszerűség, célszerűség, világosság, áttekinthetőség és végrehajthatóság követelményének;
h) fogalmazásuk legyen egyértelmű és tömör, szerkesztésük megfelelően tagolt;
i) tartalmazzák a kapcsolódó jogszabályokra és – ahol az értelmezhető – a Hivatal belső írásos irányítási eszközeire való hivatkozást, de ne ismételjék meg azokat;
j) illeszkedjenek a Hivatal működésébe.

13. § (1) Az Igazgatóság az osztályok feladatainak leírására, a feladataikhoz kapcsolódó folyamatok meghatározásárára ügyrendet ad ki.
(2) Az Igazgatóság ügyrendjét az elnök hagyja jóvá.

14. § A Végrehajtási Kézikönyvek és a végrehajtási eljárásrendek a Hivatal által végrehajtandó támogatási és egyéb piacszabályozási intézkedéseket, illetve a Hivatal feladatainak végrehajtását szolgáló működési folyamatokat, az érintett szervezeti egységek és intézmények kapcsolatrendszerét, az egyes részfolyamatokat, tevékenységeket, felelősségi köröket és a kérelem-benyújtáshoz, az igényléshez, valamint a kérelem-bírálati és ügyintézési eljáráshoz, valamint a pályázati eljáráshoz kapcsolódó dokumentációt részletesen és egységes szerkezetben meghatározó eljárási rendek.

15. § (1) Az igazgató szakmai iránymutatást adhat ki. A szakmai iránymutatás:
a) ajánlást ad jogszabály vagy a belső irányítás egyéb eszközeiben foglaltak végrehajtásának fő irányára és módszerére;
b) szakmai iránymutatás formájában olyan tény és adat közölhető, amelyet a jogszabály vagy a belső irányítás egyéb eszközeiben meghatározottak végrehajtásáért felelős szervezeti egységnek a feladata teljesítéséhez ismernie kell.
(2) Az (1) bekezdésében foglaltakon túlmenően a szakmai iránymutatással szemben támasztott további követelmény, hogy legyen összhangban a jogszabályokkal és az irányítás Hivatalon belüli egyéb írásos eszközeiben foglaltakkal, valamint hogy azokkal ellentétben nem állhat.
(3) Kirendeltségekre vonatkozó szakmai iránymutatást csak a Területi Igazgatóság igazgatójának egyidejű tájékoztatása mellett lehet kiadni.
(4) A szakmai iránymutatás kiadásának részletes szabályait külön elnöki utasítás szabályozza.

Vegyes rendelkezések

16. § (1) A Hivatal szervezeti felépítésének ábráját a Hivatal és Központi Szervének Szervezeti és Működési Szabályzata ”A” függeléke, a vagyonnyilatkozat-tételi kötelezettséggel járó munkakörök felsorolását a Hivatal és Központi Szervének Szervezeti és Működési Szabályzata ”B” függeléke tartalmazza.
(2) A Hivatal Vidékfejlesztési Támogatások Igazgatóságának Szervezeti és Működési Szabályzata nyilvános, bárki – a Hivatal nyilvánosság számára nyitva álló, hivatalos helyiségében és a Hivatal web-oldalán – megtekintheti.

A Mezőgazdasági és Vidékfejlesztési Hivatal és Központi Szerve
Szervezeti és Működési Szabályzatának „B” függeléke


A vagyonnyilatkozat tételre kötelezett munkakörök

A Mezőgazdasági és Vidékfejlesztési Hivatalban vagyonnyilatkozat tételére kötelezett az egyes vagyonnyilatkozat-tételi kötelezettségekről szóló 2007. évi CLII. törvény
a) pontja alapján 5 évenként:
a vezető ellenőrzési szakreferens
az ellenőrzési szakreferens
a vezető helyszíni ellenőr
a helyszíni ellenőr
b) pontja alapján évenként:
a közbeszerzési vezető szakreferens
a közbeszerzési szakreferens
c) pontja alapján 5 évenként: a Hivatal valamennyi vezetője.
1

Az utasítást a 11/2013. (VI. 12.) VM utasítás 2. § (2) bekezdése hatályon kívül helyezte 2013. július 12. napjával.

2

A 2. § a 2010: CXXX. törvény 12. § (2) bekezdése alapján módosított szöveg.

  • Másolás a vágólapra
  • Nyomtatás
  • Hatályos
  • Már nem hatályos
  • Még nem hatályos
  • Módosulni fog
  • Időállapotok
  • Adott napon hatályos
  • Közlönyállapot
  • Indokolás
Jelmagyarázat Lap tetejére