• Tartalom

6/2014. (XI. 13.) FM utasítás

6/2014. (XI. 13.) FM utasítás

az Országos Környezetvédelmi és Természetvédelmi Főfelügyelőség Szervezeti és Működési Szabályzatának kiadásáról1

2014.11.15.

A központi államigazgatási szervekről, valamint a Kormány tagjai és az államtitkárok jogállásáról szóló 2010. évi XLIII. törvény 73. § (1) bekezdésében foglalt jogkörömben eljárva a következő utasítást adom ki:

1. § (1) Az Országos Környezetvédelmi és Természetvédelmi Főfelügyelőség (a továbbiakban: Főfelügyelőség) szervezetét és működésének rendjét meghatározó Szervezeti és Működési Szabályzatot (a továbbiakban: Szabályzat) jelen utasítás 1. mellékleteként adom ki.

(2) Az ügyintézés részletes szabályait, valamint a Főfelügyelőség vezetőit segítő munkaértekezletek – a főosztályvezetői értekezlet, a hivatali munkaértekezlet és a szervezeti egységek munkaértekezletei működésének, valamint a szakértői, a hatósági, a kommunikációs tevékenységgel és a jogalkalmazással összefüggő szakmai egyeztetések – szabályait főigazgatói utasítás (a továbbiakban: Ügyrend) állapítja meg.

(3) A munkáltatói jogok gyakorlásának részletes szabályait a – főigazgatói utasítással közzétett – Közszolgálati Szabályzat állapítja meg.

(4) A Szabályzatban nem szabályozott szervezeti, valamint közszolgálati jogviszonnyal kapcsolatos esetekben a központi államigazgatási szervekről, valamint a Kormány tagjai és az államtitkárok jogállásáról szóló 2010. évi XLIII. törvény, valamint a közszolgálati tisztviselőkről szóló 2011. évi CXCIX. törvény (a továbbiakban: Kttv.), a munka törvénykönyvéről szóló 2012. évi I. törvény (a továbbiakban: Mt.), valamint az ezekhez kapcsolódó jogszabályok rendelkezéseit kell alkalmazni.

2. § Ez az utasítás a közzétételét követő napon lép hatályba.

3. §2

1. melléklet a 6/2014. (XI. 13.) FM utasításhoz

Az Országos Környezetvédelmi és Természetvédelmi Főfelügyelőség
Szervezeti és Működési Szabályzata
1. A Szabályzat hatálya
1. § A Szabályzat hatálya a Főfelügyelőség valamennyi szervezeti egységére, a Főfelügyelőség jogszabályban megjelölt feladatainak ellátására, működésére, szervezeti felépítésére, vezetőinek és munkatársainak jogállására terjed ki.
2. A Főfelügyelőség jogállása, irányítása
2. § (1) A Főfelügyelőség a környezetvédelemért felelős miniszter (a továbbiakban: Miniszter) irányítása alatt álló központi hivatal, központi költségvetési szerv.
(2) A Miniszter az (1) bekezdés szerinti szervezetirányítást a Földművelésügyi Minisztérium (a továbbiakban: Minisztérium) környezetügyért felelős államtitkára útján látja el.
(3) A Főfelügyelőség
a) megnevezése 2014. január 1. napjától: Országos Környezetvédelmi és Természetvédelmi Főfelügyelőség,
b) megnevezésének rövidítése: OKTF,
c) elnevezése angolul: National Inspectorate for Environment and Nature,
d) létrehozásáról szóló jogszabály: a Környezetvédelmi Főfelügyelőségről és a környezetvédelmi felügyelőségekről szóló 1/1990. (XI. 13.) KTM rendelet,
e) alapításának időpontja: 1990. december 1.,
f) módosításokkal egységes szerkezetbe foglalt alapító okiratának
fa) kelte: 2014. október 29.,
fb) száma: IfPF/234/6/2014.,
g) székhelye: 1016 Budapest, Mészáros u. 58/A,
h) postacíme: 1539 Budapest, Pf. 675,
i) illetékessége: országos,
j) törzskönyvi azonosítószáma: 597771,
k) feladatai ellátásának forrásai: a központi költségvetési támogatás, az intézmény működési, valamint a kiegészítő jellegű szolgáltató tevékenységéből származó bevételei.
3. A Főfelügyelőség állami alapfeladatai és kiegészítő tevékenysége
3.1. A Főfelügyelőség állami alapfeladatai
3. § (1) A Főfelügyelőség
a) a környezetvédelmi, természetvédelmi, vízvédelmi hatósági és igazgatási feladatokat ellátó szervek kijelöléséről szóló 481/2013. (XII. 17.) Korm. rendeletben, valamint egyéb jogszabályokban megjelölt hatósági eljárásokban a Kormány által kijelölt környezetvédelmi és természetvédelmi elsőfokú hatóságként, illetve elsőfokú szakhatóságként jár el,
b) másodfokú hatóságként és szakhatóságként jár el a környezetvédelmi és természetvédelmi felügyelőségek (a továbbiakban: Felügyelőségek) hatósági jogkörébe tartozó ügyekben,
c) szolgáltatja a Miniszter részére az általa kért, a kormányzati munka ellátásához szükséges, tevékenysége során keletkezett adatokat,
d) elemzi és értékeli a feladat- és hatáskörét érintő jogszabályok végrehajtását,
e) felettes (a fellebbezés elbírálására jogosult) szervként végzi a Felügyelőségek hatósági munkájának ellenőrzését,
f) véleményezi a feladat- és hatáskörét érintő jogszabálytervezeteket,
g) a hatósági feladatai során önállóan, egyéb feladatoknál pedig a Miniszter felkérése alapján közreműködik a nemzetközi feladatok végrehajtásában,
h) koordinálja a határokon átterjedő környezeti hatásokkal kapcsolatos hatósági feladatokat,
i) ellátja az integrált szennyezésmegelőzéssel, az elérhető legjobb technikák műszaki dokumentációinak kidolgozásával kapcsolatos feladatokat, valamint a továbbképzési feladatokat,
j) középirányítói jogokat gyakorol a Felügyelőségek felett, ennek keretében gyakorolja az államháztartásról szóló 2011. évi CXCV. törvény 9. § (1) bekezdés f), g) és h) pontjaiban megjelölt irányítási hatásköröket, melyekre tekintettel a Felügyelőségek ügyvezetési jellegű feladatai vonatkozásában teljes körű ellenőrzési jogokkal rendelkezik,
k) ellátja azokat a feladatokat, amelyeket jogszabály a hatáskörébe utal.
(2) A Főfelügyelőség az (1) bekezdésben foglaltakon túl
a) jogszabályban meghatározott nyilvántartást, illetve névjegyzéket vezet,
b) ellátja a jogerős döntéseivel szemben előterjesztett jogorvoslati kérelmekkel kapcsolatos közigazgatási peres és nemperes ügyekben a jogszabályban meghatározott képviseleti feladatokat, illetve gondoskodik – az 5. § (10) bekezdésének megfelelően – azok ellátásáról,
c) ellátja a polgári peres, nemperes és munkaügyi perekben szükséges képviseleti feladatokat, illetve gondoskodik – az 5. § (10) bekezdésének megfelelően – azok ellátásáról,
d) koordinátorként közreműködik az Európai Unió Környezetvédelmi Jogalkalmazók Nemzetközi Szövetségének (a továbbiakban: IMPEL) környezetvédelmi felügyelői informális hálózatának munkájában,
e) közreműködik a közvélemény tájékoztatását szolgáló munkában, különös figyelemmel a környezet- és természetvédelmi tevékenységgel kapcsolatos civil szervezetek, érdekképviseletek informálására, tevékenységük támogatására,
f) a Minisztériummal együttműködik a Szennyezőanyag-kibocsátási és -szállítási Nyilvántartás (a továbbiakban: PRTR) létrehozása és működtetése kapcsán felmerülő nemzetközi jelentési, adatszolgáltatási kötelezettségek végrehajtásában, az ennek elősegítésére kifejlesztett informatikai rendszerek üzemeltetésében, továbbfejlesztésében,
g) figyelemmel kíséri és véleményezi a környezetvédelemmel, természetvédelemmel kapcsolatos országos programokat és terveket,
h) figyelemmel kíséri és véleményezi a környezeti hatásokkal, a szennyezésmegelőzéssel, a környezethasználattal kapcsolatos országos programokat és terveket,
i) ellátja a környezetvédelmi vezetési és hitelesítési rendszer (a továbbiakban: EMAS) nyilvántartásával kapcsolatos feladatokat,
j) ellátja a feladatkörét érintő közérdekű bejelentések, javaslatok és panaszok kivizsgálásával, valamint az ebből eredő intézkedésekkel járó feladatokat,
k) közreműködik a jogszabályban meghatározott és feladatkörét érintő polgári védelmi, katasztrófaelhárítási feladatokban,
l) ellátja a Felügyelőségek tekintetében – a Minisztériummal történt egyeztetés szerinti – központosított gazdasági feladatokat (szabályozás, koordináció, kontrolling és adatszolgáltatás),
m) ellátja az országhatárt átlépő hulladékszállítási tevékenységgel összefüggő, jogszabályban meghatározott feladatokat.
(3) Alaptevékenység szakfeladatának száma és megnevezése:
Államháztartási szakágazati besorolás:
841216 Környezet- és természetvédelem igazgatása
(4) Alaptevékenységek kormányzati funkció szerinti besorolása:
051010 Hulladékgazdálkodás igazgatása
053010 Környezetszennyezés csökkentésének igazgatása
050320 Szennyeződésmentesítési tevékenységek
050410 Természet- és tájvédelem igazgatása és támogatása
3.2. Kiegészítő tevékenység
4. § A Főfelügyelőség jogosult a közhatalmi tevékenységén túl az alaptevékenységével megegyező, az alaptevékenység ellátására létrehozott kapacitás kihasználását célzó, a költségvetésben az alaptevékenységre meghatározott mértéken felül, támogatáson kívüli forrásból, nem kötelezően és nem haszonszerzés céljából, kiegészítő jelleggel szolgáltatás végzésére is, melynek során az ebből származó éves bevétele nem haladhatja meg összkiadásainak 20%-át.
4. A Főfelügyelőség vezetői és munkatársai
4.1. A Főfelügyelőség vezetőinek és munkatársainak feladatköre
4.1.1. FŐIGAZGATÓ
5. § (1) A Főfelügyelőség vezetője a főigazgató, aki a Főfelügyelőség egyszemélyi felelős vezetője, átfogóan irányítja, vezeti, koordinálja és ellenőrzi a Főfelügyelőség teljes tevékenységét, amelynek keretében
a) közvetlen irányításával ellátott személyügyi és belső ellenőrzési feladatok mellett – a főigazgató-helyettesek és a főosztályvezetők útján – irányítja a felügyelete alá tartozó szervezeti egységeket, illetve beszámoltatja őket a vezetésük alatt álló terület, szervezeti egység munkájáról,
b) személyes hatáskörben jár el
ba) azokban az ügyekben, amelyekben a jogszabály az intézkedés (döntés) jogát személyes hatáskörbe utalja, illetve a hatáskör átruházására nem biztosít lehetőséget,
bb) a Főfelügyelőség irányítását érintő jogkörben kiadott intézkedésekben,
bc) miniszteri utasítás, egyéb vezetői döntés rendelkezése esetén,
bd) a főigazgató-helyetteseket – a gazdálkodásért felelős vezető kivételével – a főosztályok vezetőit és az integritás tanácsadót érintő teljes körű munkáltatói jogkör gyakorlása során,
be) a Főfelügyelőség valamennyi dolgozója tekintetében – a gazdálkodásért felelős vezető kinevezését és felmentését kivéve – a közszolgálati jogviszony vagy a munkajogviszony létesítése, megszüntetése, továbbá a díjazások megállapítása, valamint a fegyelmi jogkört érintő munkáltatói jogosítványok gyakorlása során.
(2) Egyebekben a főigazgató hatáskörébe tartozik különösen
a) a Főfelügyelőség szervezetének kialakítása a Szabályzat alapján,
b) a Főfelügyelőség munkájára vonatkozó stratégia kialakítása, a végrehajtás irányítása és ellenőrzése,
c) a gondoskodás az államháztartási, költségvetési és számviteli előírásoknak megfelelő nyilvántartások vezetéséről, bevallások, beszámolók, illetve a Főfelügyelőség önálló költségvetésének elkészíttetéséről,
d) javaslattétel a Főfelügyelőség dolgozóinak kitüntetésére,
e) a túlmunka elrendelése,
f) a főosztályok egymás közötti vitás szakmai ügyének elbírálása, ha a Szabályzatban meghatározott előzetes egyeztetés nem vezetett eredményre,
g) a jogszabályok, közjogi szervezetszabályozó eszközök és belső normák kialakítása és véleményezése.
(3) Ha jogszabály vagy egyéb vezetői intézkedés eltérően nem rendelkezik, a főigazgató az általános és elvi irányítás fenntartásával egyes feladatok ellátását állandó vagy eseti jelleggel a főigazgató-helyettesre, illetve a főosztályok vezetőire átruházhatja.
(4) A főigazgató a Főfelügyelőség hatáskörébe tartozó bármely intézkedést, döntést magához vonhat, illetve meghatározott ügy intézésére főigazgató-helyettest, főosztályvezetőt vagy érdemi ügyintézőt – az Ügyrendben meghatározott feladatkörétől eltérően is – kijelölhet, és a jogszabályok keretei között az ügy elintézésének törvényes módjára is utasítást adhat. Erről az Ügyrend szerint illetékes szervezeti egység vezetőit tájékoztatni kell.
(5) A főigazgató köteles az irányítása alá tartozó szervezeti egységek vezetőit rendszeresen tájékoztatni a feladataik ellátásához szükséges döntésekről, számukra szükség esetén konzultációs lehetőséget biztosítani.
(6) A főigazgatót távolléte vagy akadályoztatása esetén a gazdasági főigazgató-helyettes helyettesíti, a főigazgató és a gazdasági főigazgató-helyettes egyidejű távolléte esetén a főigazgatót a szakmai főigazgató-helyettes helyettesíti.
(7) A főigazgató a belügyminiszter meghívása alapján részt vesz a Katasztrófavédelmi Koordinációs Tárcaközi Bizottság ülésein.
(8) A főigazgató
a) gondoskodik a nemzeti és a külföldi minősített adatok védelmére vonatkozó jogszabályok érvényre juttatásáról, a minősített adatok védelméhez szükséges személyi, adminisztratív, fizikai és elektronikai biztonsági követelmények érvényesítéséről, a minősítési jogkörök törvényes meghatározásáról,
b) gondoskodik a Főfelügyelőség ügyviteli rendszerének kialakításáról, a köziratokról, a közlevéltárakról, és a magánlevéltári anyag védelméről szóló törvény alapján felelős a Főfelügyelőség – mint közfeladatot ellátó szerv – számára meghatározott követelmények teljesítéséért, az iratok szakszerű és biztonságos megőrzésére alkalmas irattár kialakításáért.
(9) A főigazgató gazdálkodási jogkörében eljárva
a) a Főfelügyelőség éves költségvetésében biztosított előirányzatok mértékéig szerződéseket köthet és kötelezettségeket vállalhat,
b) gondoskodik az előírt pénzügyi, gazdálkodási feladatok ellátásáról,
c) a hatályos jogszabályi keretek között meghatározza a Főfelügyelőség pénzügyi-gazdasági irányításának részletes rendjét.
(10) A Főfelügyelőségnek a bíróságok és a hatóságok előtti jogi képviseletét a Jogi Főosztály és a Hatósági Főosztály e feladattal megbízott kormánytisztviselői látják el. A Főfelügyelőség jogi képviseletére vagy egyes kérdésekben jogi tanácsadásra más személyekkel vagy szervezetekkel – így különösen ügyvédi irodával – kivételes esetben, a Főfelügyelőség megbízásával köthető szerződés.
4.1.2. A FŐIGAZGATÓ-HELYETTESEK
6. § (1) A főigazgatót e Szabályzat szerint és az Ügyrendben meghatározott feladatok ellátásában, irányításában és koordinálásában általános, szakmai és gazdasági főigazgató-helyettesek segítik.
(2) A főigazgató-helyettes
a) feladatait a főigazgató közvetlen irányítása és felügyelete mellett látja el,
b) közvetlenül irányítja a Szabályzat és az Ügyrend szerinti feladatokból következő szakterületi és funkcionális feladatokat,
c) ellátja a főigazgató eseti felhatalmazása, illetve kijelölése alapján meghatározott, kiemelt feladatokat,
d) átruházott jogkörben gyakorolja a kiadmányozási jogot a Szabályzat és az Ügyrend szerint meghatározott hatáskörökben, ügykörökben.
(3) A főigazgató-helyettes feladata különösen
a) az alárendeltségébe tartozó szervezeti egységek tevékenységének irányítása,
b) intézkedések, a felsőbb szervekhez történő előterjesztések kidolgozásának irányítása,
c) a jogszabályok és a közjogi szervezetszabályozó eszközök végrehajtásának irányítása, illetve felügyelete,
d) programok, tervek, pályázatok, projektek kialakításának és megvalósításának irányítása,
e) az irányítása alá tartozó szervezeti egységek vezetőinek beszámoltatása, valamint a szükséges információkkal való rendszeres ellátása.
(4) Az általános főigazgató-helyettes a (3) bekezdésben meghatározott feladatkörén kívül koordinálja az Engedélyezési Főosztály, az Emisszió-kereskedelmi és Termékdíj Főosztály, valamint a Hulladéklerakási Főosztály működését.
(5) A szakmai főigazgató-helyettes koordinálja a Hatósági Főosztályt, a Szakértői Főosztályt és a Jogi Főosztályt, valamint az egymást érintő ügyekben végzett tevékenységüket.
(6) A főigazgató-helyettest távolléte vagy akadályoztatása esetén a főigazgató által kijelölt másik főigazgató-helyettes vagy főosztályvezető helyettesíti.
7. § (1) A gazdasági főigazgató-helyettes irányítja a gazdasági osztályvezető munkáját, szükség esetén koordinálja a Gazdasági Osztály együttműködését a Főfelügyelőség többi szervezeti egységével, továbbá gyakorolja a Gazdálkodási Szabályzatban és a Gazdasági Osztály ügyrendjében meghatározott jogköröket.
(2) A gazdasági főigazgató-helyettest távolléte vagy akadályoztatása esetén a Gazdasági Osztály osztályvezetője helyettesíti.
4.1.3. A FŐOSZTÁLYVEZETŐ
8. § (1) A főosztályvezető a főigazgató, illetve a főigazgató-helyettesek utasításai, valamint a Szabályzat, illetve az Ügyrend előírásai szerint vezeti a Főfelügyelőség főosztályát.
(2) A főosztályvezető
a) a főigazgató-helyettes közvetlen irányítása alatt végzi tevékenységét,
b) irányítja a főosztály és a vezetése alatt álló osztály(ok) munkáját,
c) felelős a vezetése alatt álló főosztály, illetve a főosztály szervezeti egységeinek (osztályainak) tevékenységéért, a főosztály munkájáért, a főosztály ügykörébe tartozó feladatok ellátásának jogszerűségéért, szakszerűségéért, szakmai színvonaláért, a határidők betartásáért és ellenőrzéséért,
d) köteles az általa irányított főosztály szervezeti egységeinek munkáját rendszeresen ellenőrizni, az osztályvezetőket, a főosztály ügyintézőit a feladatuk teljesítéséről beszámoltatni, továbbá az irányítását ellátó vezetőnél az ügyintézők feladatainak ellátását veszélyeztető körülményt a megoldási javaslattal együtt jelezni,
e) intézkedést köteles kezdeményezni az irányítását ellátó vezetőnél a feladatellátást veszélyeztető körülmények észlelése esetén.
(3) A főosztályvezetőt
a) illeti meg az intézkedési jog az irányítása alatt álló főosztály szervezeti egységeinek (osztályainak) ügykörébe tartozó minden olyan ügyben, amely nem tartozik a főigazgató, illetve a főigazgató-helyettesek hatáskörébe,
b) akadályoztatása esetén a kinevezett helyettese vagy az azzal megbízott szervezeti egység vezetője helyettesíti.
(4) A főosztályvezető feladata a (2) bekezdésben meghatározottakon túl
a) a szakterületét érintő belső normák kiadásának, módosításának, visszavonásának kezdeményezése,
b) a javaslattétel a főigazgató részére a főosztály létszám- és személyi juttatási keretével való gazdálkodásra, elismerés adományozására, elmarasztalásra,
c) az ügyviteli, adatvédelmi, valamint biztonsági előírások betartásának és betartatásának rendszeres ellenőrzése.
4.1.4. FŐOSZTÁLYVEZETŐ-HELYETTES
9. § A főosztályvezető-helyettes
a) teljes jogkörben helyettesíti a főosztályvezetőt annak akadályoztatása vagy távolléte esetén,
b) az ügyrendben meghatározott ügyekben vagy ügykörben eljár a főosztályvezető jogkörében,
c) az a) és b) pontban meghatározott feladatainak ellátása mellett osztályvezetői jogkörben irányítja a vezetése alatt álló osztály munkáját,
d) a főosztályvezető-helyettes a főosztályvezetőnek van közvetlenül alárendelve.
4.1.5. OSZTÁLYVEZETŐ
10. § (1) Az osztályvezető
a) a főigazgatótól, főigazgató-helyettestől, főosztályvezetőtől vagy annak helyettesétől kapott utasítás és iránymutatás alapján, a jogszabályokban és a szakmai előírásokban foglaltakra figyelemmel irányítja a vezetése alatt álló osztály munkáját, gondoskodik az osztály dolgozóinak arányos munkamegosztásáról, a feladatok törvényes, szakmai követelményeknek megfelelő, határidőben való teljesítéséről,
b) intézkedik a főosztályvezető vagy más felettes vezető által személyes hatáskörébe utalt ügyekben,
c) felelős az osztály feladatainak jogszerű, a szakmai követelményeknek megfelelő, határidőben történő teljesítéséért,
d) köteles az osztály feladatainak teljesítését akadályozó körülmény észlelése esetén haladéktalanul intézkedést kezdeményezni az irányítását ellátó főosztályvezetőnél.
(2) Az osztályvezetőt távolléte vagy akadályoztatása esetén a főosztályvezető által megbízott, osztályt vezető főosztályvezető-helyettes vagy másik osztályvezető helyettesíti.
4.2. A Főfelügyelőség nem vezető beosztású dolgozóinak feladatköre
4.2.1. ÜGYINTÉZŐ
11. § (1) Az ügyintéző gondoskodik a Főfelügyelőség szervezeti egységeinek feladat- és hatáskörébe tartozó ügyek közül a közvetlen vezetője általi kijelölés szerinti ügyek érdemi döntésre való előkészítéséről, felhatalmazás esetén kiadmányozásról, valamint a végrehajtás szervezéséről. Ennek érdekében különösen
a) ellátja a munkaköri leírásban meghatározott feladatokat, illetve a munkakörével összefüggő vagy – átmenetileg – azzal össze nem függő azon feladatokat, amelyeknek végzésével vezetője megbízza,
b) felelős feladatainak a jogszabályoknak és a szakmai követelményeknek megfelelő, határidőben történő teljesítéséért,
c) jogosult és köteles a vezetőjénél intézkedést kezdeményezni a munkavégzést akadályozó körülmény esetén.
(2) Az ügyintézőt akadályoztatása vagy távolléte esetén a közvetlen felettese által kijelölt másik ügyintéző helyettesíti.
(3) Az ügyintézésért felelős személy az eljárás során – az ügykezelésre, iratkezelésre vonatkozó szabályok betartása mellett –
a) áttanulmányozza az ügyre vonatkozó iratokat és más információt tartalmazó anyagokat, szükség szerint intézkedik az ügyet érintő iratok pótlólagos összegyűjtéséről és átmeneti csatolásáról, illetve a különböző ügyiratdarabok végleges szereléséről,
b) az ügyben folytatott jelentősebb tárgyalásról, értekezletről, megbeszélésről, szóbeli megállapodásról, egyeztetésről szükség szerint jegyzőkönyvet, emlékeztetőt vagy feljegyzést készít, a résztvevőkkel azt aláíratja, és az ügyiratban elhelyezi,
c) elkészíti a kiadmány tervezetét,
d) az ügyiratot kiadmányozza vagy továbbítja a kiadmányozásra jogosulthoz,
e) az iratra feljegyzi a kezelői és a kiadói utasításokat, az irattári tételszámot.
(4) Az ügyintéző a munkavégzése során tudomására jutott minősített adatot, magán- és üzleti titkot, valamint személyes adatot az érvényességi időn belül illetéktelen személynek nem adhatja át, illetve az adat tartalmát nem hozhatja illetéktelen személy tudomására vagy nyilvánosságra.
4.2.2. ÜGYKEZELŐ
12. § Az ügykezelő a munkaköri leírásban részére megállapított, illetve a közvetlen vezetője által kiadott feladatokat a kapott utasítások és határidők figyelembevételével, jogszabályok és ügyviteli szabályok ismeretében és betartásával végzi.
4.2.3. FIZIKAI ALKALMAZOTT
13. § A fizikai alkalmazott a tevékenységével segíti az érdemi ügyintézői, ügyviteli feladatok ellátását, és ellátja mindazokat a kisegítői feladatokat, amelyekkel – a munkaköri leírásban foglaltak szerint – a munkáltatói jogkör gyakorlója megbízza. Munkáját a kapott utasítások, a jogszabályok és az ügyviteli szabályok ismeretében és betartásával végzi.
5. Az ügyintézés főbb szabályai
5.1. AZ EGYES SZERVEZETI EGYSÉGEK EGYÜTTMŰKÖDÉSE AZ ÜGYINTÉZÉSBEN
14. § (1) Az ügy elintézéséért a Szabályzat, illetve az Ügyrend szerint meghatározott szervezeti egység vezetője felelős.
(2) Több szervezeti egységet érintő ügy esetén a Főfelügyelőség egészére a főigazgató jelöli ki az ügy elintézéséért felelős és az ügyintézés koordinálására jogosult és köteles vezetőt. Ha az ügy több szervezeti egység feladatkörét (ügykörét) érinti, vagy az ügy elintézése több érdekelt szervezeti egység véleményének, intézkedésének összehangolását teszi szükségessé, az ügy elintézésére az Ügyrend szerint felelős és arra kijelölt szervezeti egység az ügyet megküldi az abban érintett szervezeti egység(ek)nek észrevétel, illetve szakmai vélemény közlése céljából. Véleményeltérés esetén az érintett szervezeti egységek egyeztetést, koordinációs megbeszélést kötelesek lefolytatni.
(3) Ha a (2) bekezdés szerinti egyeztetés eredménytelen, az ügyet az intézésért felelős szervezeti egység vezetője az érintett kérdések összefoglalásával és döntési javaslattal az érintett főigazgató-helyettes, illetve szükség esetén a főigazgató elé terjeszti.
(4) Az ügyben környezetvédelmi, természetvédelmi együttes szakkérdésben kialakult véleményeltérés esetén a főigazgató dönt. A döntésig az ügy nem kiadmányozható. A főigazgató a döntés előtt – szükség esetén – a főigazgató-helyettesektől vagy a főosztályvezetői szakmai értekezlettől állásfoglalást kér.
(5) Az ügyintéző az érdemi intézkedés tervezetét az egyeztetett álláspont, illetve szükség esetén a (3)–(4) bekezdés szerinti vezetői döntés alapján készíti el és terjeszti elő kiadmányozásra.
(6) Ha a jogszabály vagy az arra jogosult vezető az ügy elintézésére határidőt állapít meg, ennek betartása (betartatása) az ügyintéző és az őt irányító vezető közös kötelezettsége és felelőssége.
(7) A szervezeti egységek vezetői kötelesek az irányításuk alá tartozó munkatársakat tájékoztatni a feladatok ellátásához szükséges információkról, döntésekről, illetve a feladat megoldásához szükséges egyéb adatokról, körülményekről.
5.2. AZ ÜGYKEZELÉS ÉS ÜGYIRATKEZELÉS
15. § (1) Az ügyiratkezelésért felelős szervezeti egység a nyilvántartásba vett iratokat haladéktalanul eljuttatja a címzett, illetve az ügy tárgya szerint érintett szervezeti egységhez.
(2) A szervezeti egységhez, a főigazgatóhoz, illetve a feladatkörében eljáró főigazgató-helyetteshez továbbított iratokat a főigazgató, a főigazgató-helyettes, a főosztályvezető a döntés-előkészítés céljából a főosztályra, osztályra vagy ügyintézőre szignálja.
5.3. A KIADMÁNYOZÁS RENDJE
16. § (1) A főigazgató kiadmányozza, ha a kiadmányozás jogát az arra vonatkozó rendelkezések szerint külön intézkedéssel nem ruházta át
a) a minisztériumok (miniszter, államtitkár, helyettes államtitkárok) és más államigazgatási szervek vezetőjéhez címzett jelentéseket, megkereséseket, tájékoztatásokat, továbbá az országgyűlési képviselőkhöz, az Országgyűlés tisztségviselőihez, az Alkotmánybírósághoz, az Alapvető Jogok Biztosának Hivatalához, a Legfőbb Ügyészséghez, valamint a politikai pártok vezetőihez, illetve a parlamenti pártok frakcióvezetőihez küldendő iratokat,
b) a Felügyelőségek vezetőinek szóló megkereséseket, tájékoztatásokat,
c) a személyes hatáskörébe utalt döntéseket,
d) azokat az ügyiratokat, amelyben a kiadmányozás jogát magához vonta,
e) a Főfelügyelőség költségvetési, számviteli és pénzügyi beszámolóit,
f) a személyzeti, munkaügyi és bérügyi feladatok ellátásával kapcsolatos iratokat,
g) a Főfelügyelőség tevékenységére vonatkozó adatszolgáltatásokat, a Főfelügyelőség munkatársait, kormánytisztviselőit érintő személyzeti feladatokkal, minősítéssel, vagyonnyilatkozattal kapcsolatos ügyiratokat,
h) azokat az ügyiratokat, amelyek kiadmányozása nem ruházható át.
(2) A főigazgató-helyettes a főigazgató távollétében vagy akadályoztatása esetén a képviseletében és nevében kiadmányozza a főigazgató feladatkörét érintő ügyekben keletkezett iratokat.
(3) A főosztályvezető – a Szakértői Főosztály főosztályvezetőjének kivételével – a főigazgató képviseletében és nevében kiadmányozza a felügyelete alá tartozó (szakmai területét érintő) főosztály által előkészített szakmai, hatósági döntéseket, bírósági megkereséseket tartalmazó ügyiratokat, a döntéssel összefüggésben keletkező, a főigazgató kiadmányozási jogkörét érintő ügyiratok kivételével a főosztály feladatkörébe utalt egyéb ügyeket.
(4) A főosztályvezető-helyettesek, az osztályvezetők és az érdemi ügyintézők kiadmányozási jogára vonatkozó részletes szabályokat az Ügyrend tartalmazza.
(5) Az ügyirat kiadmányozásra való előkészítéséért, a törvényességi, szakmai szempontoknak megfelelő kidolgozásáért, valamint az előírt határidőben való elintézéséért elsősorban az ügy illetékes előadója felelős, akinek a nevét az ügyiraton fel kell tüntetni, és aki az általa kidolgozott tervezetet aláírásával ellátva közvetlen felettese útján terjeszti elő kiadmányozásra.
(6) A kiadmányozott ügyirat tartalmáért és formai helyességéért a kiadmányozó felelős.
(7) A kötelezettségvállalásra, utalványozásra, ellenjegyzésre, érvényesítésre és teljesítésigazolásra, valamint a gazdasági tárgyú döntésekre vonatkozó részletes szabályokat a Gazdálkodási Szabályzat és a Gazdasági Osztály ügyrendje tartalmazza.
5.4. TÁJÉKOZTATÁSI, FELADATMEGHATÁROZÁSI ÉS BESZÁMOLTATÁSI KÖTELEZETTSÉGEK
17. § (1) A vezető köteles az irányítása alá tartozó munkatársakat rendszeresen tájékoztatni a feladataik ellátásához szükséges döntésekről és utasításokról, továbbá az egyes konkrét ügyek és feladatok megoldásához nélkülözhetetlen tényekről, elvekről és döntésekről.
(2) Ha a vezető az (1) bekezdésben meghatározott kötelezettségének nem tesz eleget, a beosztott vezető és az ügyintéző az irányítást gyakorló vezető feletteséhez fordulhat.
(3) A munkatársak haladéktalanul kötelesek tájékoztatni vezetőjüket, amennyiben a munkájuk során szakmai vagy közéleti szempontból érzékeny ügyben érkezik hozzájuk megkeresés, illetve ilyen ügyben intézkedést kell tenniük.
(4) A főigazgató a vezetők tájékoztatása, a feladatok meghatározása és a vezetők beszámoltatása érdekében rendszeresen vezetői fórumokat (heti, havi vezetői értekezletek, feladatszabások, beszámoltatások) tart.
(5) A szervezeti egységek vezetői kötelesek az általuk irányított szervezet munkáját folyamatosan ellenőrizni, ennek keretében az ügyintézőket a kiadott feladatok végrehajtásáról beszámoltatni. A vezetői ellenőrzés formái különösen: kiadmányozási jog gyakorlása, gazdálkodási jellegű aláírási jog gyakorlása (kötelezettségvállalás, ellenjegyzés, érvényesítés, utalványozás), beszámoltatás szóban vagy írásban, napi, heti vagy havi rendszerességgel.
5.5. MUNKAKÖR ÁTADÁSÁNAK-ÁTVÉTELÉNEK RENDJE
18. § (1) A kormánytisztviselői munkakör betöltőjének személyében történő változás, illetve a kormányzati szolgálati jogviszony megszűnése esetén a munkaköri feladatokat, az annak ellátásával összefüggő információkat és iratokat átadás-átvételi eljárás keretében át kell adni a főigazgató által kijelölt átvevőnek. Ha átvevő kijelölésére nem kerül sor, az átadó a nála lévő ügyeket a szervezeti egység vezetője részére adja át.
(2) A munkakör átadás-átvételét úgy kell megszervezni, hogy a munka folyamatossága biztosítva legyen.
(3) Az átadás időtartama – rendkívüli ok miatti akadályoztatás esetét leszámítva – maximum 1 hét lehet.
(4) A munkakör átadás-átvételt jegyzőkönyvbe kell foglalni, melyet az átadó és az átvevő ír alá. A jegyzőkönyvet a munkakör átadójának közvetlen felettese kézjegyével látja el, igazolva az átadás-átvétel megfelelőségét és szakszerű lebonyolítását.
(5) A jegyzőkönyvet négy példányban kell elkészíteni, melyből egy-egy példány az átadónál, az átvevőnél, a szervezeti egység vezetőjénél marad. A jegyzőkönyv negyedik példányát meg kell küldeni a Főigazgatói Titkárság részére, és azt az átadó személyi anyagában kell elhelyezni.
(6) Ha a munkakör átadás-átvételkor az átadó rendkívüli ok miatt akadályoztatva van, képviseletéről a közvetlen felettese köteles gondoskodni.
(7) Az ügyiratok átadás-átvételére vonatkozó részletes szabályok tekintetében a hatályos Iratkezelési Szabályzat előírásai az irányadók.
(8) Munkakör átvitele nélküli belső áthelyezés esetén, illetve a 30 napot meghaladó fizetés nélküli szabadság igénybevételét megelőzően a munkakör átadás-átvételére vonatkozó, (1)–(7) bekezdésben meghatározott rendelkezéseket kell alkalmazni.
5.6. FELELŐSSÉG AZ ÜGYINTÉZÉS SZÍNVONALÁÉRT ÉS AZ ÜGYINTÉZÉSI HATÁRIDŐK BETARTÁSÁÉRT
19. § (1) A megbízott vezető vagy ügyintéző köteles az ügy elintézése érdekében a jogszabályok, szakmai követelmények, valamint a Kttv.-ben és a Főfelügyelőség belső szabályzataiban meghatározott általános előírások betartásával, az érdekelt szervezeti egységekkel, vezetőkkel, ügyintézőkkel együttműködve a szükséges intézkedéseket megtenni.
(2) Ha a jogszabály vagy az erre jogosult vezető az ügy elintézésére határidőt állapít meg, és a határidő betartására valamilyen okból előreláthatólag nincs lehetőség, az ügy intézésével megbízott köteles ezt a tényt az okok megjelölésével együtt felettesével írásban közölni és intézkedést kezdeményezni.
(3) Ha a szervezeti egység vezetője a munkafeltételeket tekintve az ügyintézés színvonalát és a határidők betartását akadályozó vagy lehetetlenné tévő körülményt észlel, köteles erről – a szolgálati út betartásával – haladéktalanul tájékoztatni az irányítását ellátó vezetőt.
(4) Az ügyintézés színvonaláért és a határidők betartásáért az ügy intézésével megbízott személy jogszabályban megállapított felelősséggel tartozik.
(5) Az ügyintézés szakmai követelményeit, beleértve az ügyiratok kezelését, az államtitok és a szolgálati titok megőrzését, az adatvédelem és a közérdekű adatok nyilvánosságának biztosítását jogszabályok, valamint utasítások és szabályzatok tartalmazzák.
(6) Feladat ellátására irányuló intézkedés írásban vagy szóban tehető. A szóban történt intézkedés tartalmát az utasított köteles az ügyiraton rögzíteni.
6. A kapcsolattartás és a képviselet általános szabályai
20. § (1) A Főfelügyelőség képviseletét a főigazgató látja el, aki a képviseleti jogot – meghatározva annak terjedelmét – átruházhatja az általa erre felhatalmazott személyre. A képviselettel felhatalmazott személyek adatait képviseleti könyvben kell nyilvántartani, és gondoskodni kell annak naprakész vezetéséről.
(2) A Főfelügyelőség érdemi ügyintézői a Főfelügyelőség ellen indított közigazgatási perekben a jogi képviseletet meghatalmazással látják el.
(3) A Főfelügyelőség nevében nyilatkozatot a főigazgató, távollétében, tartós akadályoztatása esetén a főigazgató-helyettes tehet. A főigazgató-helyettes távollétében vagy tartós akadályoztatása esetén nyilatkozatot az általa kijelölt főosztályvezető tehet.
(4) A sajtó részéről érkező megkeresésekről a kormánytisztviselők kötelesek tájékoztatni felettesüket és a Főigazgatói Titkárságon keresztül a főigazgatót.
21. § (1) A minisztériumok, országos hatáskörű szervek, egyéb központi, illetve közigazgatási szervek és kormányhivatalok, járási hivatalok és települési önkormányzatok, polgármesteri hivatalok vezetőivel a Főfelügyelőség hatáskörébe tartozó ügyekben a főigazgató, főigazgató-helyettes tart fenn közvetlen munkakapcsolatot.
(2) Az (1) bekezdésben meghatározott szervek és hivatalok belső szervezeti egységeivel – a feladatkörükbe tartozó ügyekben – a főosztályok vezetői tartanak munkakapcsolatot. Nemzetközi szervezetekkel, egyéb külföldi szervekkel a Főfelügyelőség elsősorban a Minisztérium illetékes főosztályán keresztül tart kapcsolatot.
(3) A minisztériumok, országos hatáskörű szervek, önkormányzatok, állami, gazdasági és civil szervezetek rendezvényein a Főfelügyelőséget a főigazgató vagy döntése alapján a rendezvény tárgya szerint érintett főigazgató-helyettes, főosztályvezető képviseli.
(4) A kiküldött, illetve személyes meghívással rendelkező kormánytisztviselő – csak a felhatalmazása körében, illetve beosztásából eredő hatáskörében nyilváníthat véleményt – a rendezvényen kialakult, a Főfelügyelőséget érintő álláspontról, valamint az általa képviselt és kinyilvánított állásfoglalásáról a főigazgatót, illetve a közvetlen felettesét tájékoztatni köteles.
(5) A Főfelügyelőség más – hazai vagy külföldi – szerv által létesített bizottságban, testületben történő állandó képviseletéhez a Miniszter jóváhagyása szükséges. A testületi képviselet naprakész nyilvántartásáról a Főigazgatói Titkárság gondoskodik a képviseletet ellátó szervezeti egység adatszolgáltatása alapján.
22. § (1) A Főfelügyelőség szervezeti egységei ügykörüknek megfelelően és a hatáskörükbe tartozó kérdésekben, továbbá a Minisztérium tevékenységét is érintő ügyekben munkakapcsolatot tartanak a Minisztérium, az Országos Hulladékgazdálkodási Ügynökség Nonprofit Korlátolt Felelősségű Társaság, az Országos Meteorológiai Szolgálat és a Nemzeti Környezetügyi Intézet szakmai és funkcionális egységeivel.
(2) A Főfelügyelőség együttműködik a Minisztérium ügykör szerint érintett főosztályával a nemzetközi környezet- és természetvédelmi kapcsolatok felvételében, fenntartásában, az európai uniós tagsággal járó, ezzel összefüggő feladatokban.
(3) A Főfelügyelőség folyamatosan tájékoztatja a Minisztert, az illetékes állami vezetőket, szervezeti egységek vezetőit az irányításuk alá tartozó szakterületet érintő jogszabályok érvényesüléséről, javaslatot tesz azok módosítására, kiegészítésére, és közreműködik a jogi szabályozás továbbfejlesztésében. Megkeresésre tájékoztatja a Minisztérium költségvetésért felelős főosztályának vezetőjét a költségvetési-pénzügyi helyzet alakulásáról.
7. A kormánytisztviselői jogviszonnyal összefüggő egyes rendelkezések, a munkáltatói jogok gyakorlása
23. § (1) A Főfelügyelőség főigazgatója kormánytisztviselő. A Főfelügyelőség dolgozói kormánytisztviselők, ügykezelők, illetve munkavállalók lehetnek. A kormánytisztviselők és ügykezelők jogállására a Kttv. és a külön jogszabályok, a munkavállalók jogállására az Mt. és a külön jogszabályok rendelkezései az irányadók.
(2) A főigazgatót a Miniszter nevezi ki, menti fel és gyakorolja a vele kapcsolatos egyéb munkáltatói jogokat.
(3) A Főfelügyelőség kormánytisztviselői, ügykezelői és munkavállalói felett a munkáltatói jogokat a főigazgató gyakorolja, kivéve a gazdasági vezető kinevezését és felmentését. A gazdasági vezetőt a Miniszter nevezi ki, illetve menti fel a főigazgató javaslatára, az egyéb munkáltatói jogokat a gazdasági vezető felett a főigazgató gyakorolja.
(4) A főigazgató tartós távolléte esetén a munkáltatói jogkört az általa kijelölt főigazgató-helyettes gyakorolja.
(5) A Kttv. alapján adományozható címek fajtáját és számát, továbbá a képzettségi pótlékra jogosító munkaköröket és képzettségeket a Közszolgálati Szabályzat tartalmazza.
24. § (1) A kormánytisztviselői jogviszonyból eredő munkáltatói jogkörök tekintetében a főigazgató saját hatáskörben gyakorolja, illetve teljesíti:
1. a kormánytisztviselői jogviszony létesítésével, módosításával és megszüntetésével járó, a jogszabályban meghatározott munkáltatói jogokat és kötelezettségeket,
2. az alapilletmény legfeljebb 50%-kal történő megemelését vagy legfeljebb 20%-kal csökkentett mértékben történő megállapítását,
3. a kormánytisztviselő beleegyezésével történő tartalékállományba helyezését,
4. a kormánytisztviselő kirendelését más közigazgatási szervhez,
5. a közigazgatási és szakmai tanácsadói, főtanácsadói cím adományozását,
6. a jogszabályban meghatározott vagyonnyilatkozattal kapcsolatos, a munkáltatói jogkör gyakorlójának hatáskörébe utalt feladatokat,
7. a vezetői megbízásra irányuló intézkedéseket és azok visszavonását,
8. a jogszabályban meghatározott és a kormánytisztviselők teljesítményértékelésével járó feladatokat a főosztályvezetők részére átruházott feladatok kivételével,
9. a legalacsonyabb fokozatú minősítés esetén a közigazgatási szakmai tanácsadói, főtanácsadói cím visszavonását,
10. a fegyelmi kártérítési eljárás megindítását, vizsgálóbiztos kijelölését, a fegyelmi tanács két tagjának kijelölését, háromtagú fegyelmi tanácsban az eljárás lefolytatását,
11. a munkáltatói lakásépítési-vásárlási támogatás/kölcsön engedélyezését,
12. a jutalom fizetésének engedélyezését,
13. a Kttv. alapján a helyettesítési díj mértékének megállapítását,
14. a kormánytisztviselő magasabb besorolási fokozatba sorolását,
15. a fizetés nélküli szabadság engedélyezését,
16. a tanulmányi szerződés megkötését,
17. a lakásbérleti hozzájárulás, üdülési hozzájárulás, szociális támogatás engedélyezését,
18. a rendkívüli munkavégzés elrendelését,
19. a kirendelésre irányuló intézkedéseket,
20. a képzettségi pótlék, illetve az arra jogosító munkakörök megállapítását a Közszolgálati Szabályzat alapján,
21. az idegennyelvtudás-pótlékra jogosító nyelvek és munkakörök megállapítását a Közszolgálati Szabályzat alapján az ott meghatározott idegen nyelvek tekintetében,
22. a szabadság kiadását, illetve igénybevételének engedélyezését, egyéb munkaidő-kedvezményekkel kapcsolatos intézkedéseket,
23. a szakmai konferencián, tanfolyamokon, továbbképzéseken való részvétel engedélyezését az anyagi feltételek előzetes egyeztetésével,
24. az általánostól eltérő munkarend megállapítását,
25. a munkavégzési kötelezettség alóli mentesítést,
26. a kormánytisztviselő munkakörébe nem tartozó, illetve más munkahelyen történő ideiglenes munkavégzés elrendelését,
27. a munkáltatói jogkör gyakorlója által meghozott döntésekről szóló értesítések kiadását,
28. a kormánytisztviselői jogviszonyban jogszabály erejénél fogva bekövetkező változásokról szóló értesítést, valamint a munkáltató mérlegelési jogkörébe nem tartozó munkáltatói intézkedéseket, ide nem értve a jogviszony megszűnésének eseteit.
(2) Átruházott hatáskörben a főosztályvezető az alábbi munkáltatói jogokat gyakorolja az általa vezetett szervezeti egység kormánytisztviselőit érintően:
a) a kormánytisztviselők munkaköri feladatainak meghatározása, munkavégzés módjának előírása,
b) az éves szabadságolási terv elkészítése,
c) a belföldi kiküldetés engedélyezése és a teljesítés igazolása,
d) a távollévő kormánytisztviselők belső helyettesítésének megállapításával kapcsolatos intézkedések az (1) bekezdés 10. pontjában meghatározott feladatok kivételével,
e) a minősítések elkészítése, illetve az ezzel járó egyéb feladatok,
f) javaslattétel munkáltatói lakásépítési-vásárlási támogatás engedélyezésére, valamint illetményelőleg engedélyezéséhez,
g) javaslattétel fegyelmi eljárás megindítására vagy a jogszabályban meghatározott körülményekre figyelemmel fegyelmi eljárás nélkül megrovás fegyelmi intézkedés meghozatalára.
(3) A főigazgatót mind a saját hatáskörében fenntartott, mind pedig az átruházott jogkörben gyakorolt munkáltatói döntések, intézkedések szakmai előkészítésében – a fegyelmi eljárások kivételével – a Főigazgatói Titkárság segíti.
(4) A főigazgató a (2) bekezdésben meghatározott munkáltatói jogkörök gyakorlását eseti jelleggel vagy általános érvénnyel írásban más személyre – vezetői munkakört betöltő kormánytisztviselőre – ruházhatja át. Az erre vonatkozó felhatalmazást írásban bármikor azonnali hatállyal visszavonhatja. Az átruházott munkáltatói jogkörök gyakorlását esetenként az érintett kormánytisztviselők egyidejű értesítése mellett magához vonhatja, illetve azokat írásban másra ruházhatja át.
(5) Az átruházott jogkörben eljáró vezető munkakört betöltő kormánytisztviselő a munkáltatói jogkör gyakorlása során meghozott intézkedéseiről – a humánpolitikai ügyekért felelős ügyintéző egyidejű értesítése mellett – a lehető legrövidebb időn belül köteles tájékoztatni a főigazgatót.
25. § (1) A Főfelügyelőség által foglalkoztatott munkavállalók esetében a 24. §-ban foglaltakat megfelelően alkalmazni kell.
(2) A munkavégzésre, a munkaidőre a Kttv. szabályai, az Mt. és a Közszolgálati Szabályzat rendelkezései irányadóak.
(3) A Főigazgató által adományozható közigazgatási, szakmai tanácsadói és főtanácsadói cím együttesen nem haladhatja meg a Főfelügyelőség felsőfokú iskolai végzettségű kormánytisztviselői létszámának 20%-át.
8. A Főfelügyelőség szervezeti tagozódása és az egyes szervezeti egységek feladatai
8.1. SZERVEZETI TAGOZÓDÁS
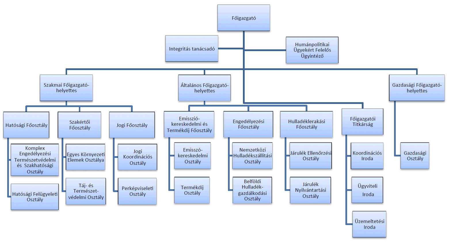
26. § (1) A Főfelügyelőség Főigazgatói Titkárságra, főosztályokra és osztályokra mint szervezeti egységekre tagozódik.
(2) Közvetlenül a főigazgatónak alárendelve végzi tevékenységét:
a) a Főigazgatói Titkárság,
b) a humánpolitikai ügyekért felelős ügyintéző,
c) a belső ellenőrzési tevékenységet – megbízási jogviszony keretében – ellátó belső ellenőr, valamint
d) az integritási és korrupciós kockázatok kezelésében részt vevő integritás tanácsadó.
(3) A Főfelügyelőség (1) bekezdés szerinti szervezeti tagozódása és irányítási rendje a következő:
1. a Főigazgató közvetlen alárendeltségében:
a) Főigazgatói Titkárság,
aa) Koordinációs Iroda,
ab) Ügyviteli Iroda,
ac) Üzemeltetési Iroda,
b) humánpolitikai ügyekért felelős ügyintéző,
c) megbízási jogviszony keretében foglalkoztatott belső ellenőr,
d) integritás tanácsadó,
2. az általános főigazgató-helyettes alárendeltségében:
a) Emisszió-kereskedelmi és Termékdíj Főosztály,
aa) Emisszió-kereskedelmi Osztály,
ab) Termékdíj Osztály,
b) Hulladéklerakási Főosztály,
ba) Járulék Ellenőrzési Osztály,
bb) Járulék Nyilvántartási Osztály,
c) Engedélyezési Főosztály,
ca) Nemzetközi Hulladékszállítási Osztály,
cb) Belföldi Hulladékgazdálkodási Osztály,
3. a szakmai főigazgató-helyettes alárendeltségében:
a) Jogi Főosztály,
aa) Jogi Koordinációs Osztály,
ab) Perképviseleti Osztály,
b) Hatósági Főosztály,
ba) Komplex Engedélyezési, Természetvédelmi és Szakhatósági Osztály,
bb) Hatósági Felügyeleti Osztály,
c) Szakértői Főosztály,
ca) Egyes Környezeti Elemek Osztálya,
cb) Táj- és Természetvédelmi Osztály,
4. gazdasági főigazgató-helyettes alárendeltségében:
Gazdasági Osztály.
8.1.1. FŐIGAZGATÓI TITKÁRSÁG
27. § (1) A Főigazgatói Titkárság közvetlenül a főigazgatónak van alárendelve.
(2) A Főigazgatói Titkárságot főosztályvezető vezeti, akit távolléte vagy akadályoztatása esetén a főigazgató által megnevezett kormánytisztviselő helyettesít.
(3) A Főigazgatói Titkárságon a főosztályvezető irányítása alatt Koordinációs Iroda, Ügyviteli Iroda és Üzemeltetési Iroda működik.
(4) A Koordinációs Iroda
a) koordinálja az érintett szervezeti egységek, illetve a területi szervek bevonásával a Főfelügyelőséghez beérkezett hivatalos megkeresésekkel kapcsolatos feladatokat,
b) nyilvántartja a Minisztérium vezetőit segítő munkaértekezleteinek napirendjén szereplő, különösen a főigazgató feladataival összefüggő határidős feladatokat,
c) koordinálja és figyelemmel kíséri a b) pont szerinti munkaértekezleteken hozott döntésekből eredő feladatok végrehajtását,
d) a c) pontban meghatározott feladatokkal kapcsolatban összefogja és koordinálja a főigazgatói álláspont kialakítására irányuló munkát,
e) ellátja a telefonos ügyfélszolgálattal, továbbá a személyes ügyfélfogadással kapcsolatos feladatokat, amelynek keretében tájékoztatást nyújt az ügyfeleknek,
f) működteti a Common Assessment Framework (a továbbiakban: CAF) minőségbiztosítási rendszert,
g) előkészíti és közreműködik a Főfelügyelőség által benyújtandó pályázatok összeállításában és azok végrehajtásában,
h) koordinálja a villamosenergia-termelők részére az üvegházhatású gázok közösségi kereskedelmi rendszerében és az erőfeszítés-megosztási határozat végrehajtásában történő részvételről szóló 2012. évi CCXVII. törvény alapján történő derogációs kiosztás végrehajtási szabályairól szóló 341/2013. (IX. 25.) Korm. rendeletből eredő feladatokat.
(5) Az Ügyviteli Iroda
a) követi és naprakészen tartja a főigazgató által megszabott és a főigazgató jelentési és tájékoztatási kötelezettségébe tartozó feladatokat és azok határidőinek betartását,
b) ellátja a folyamatba épített, előzetes és utólagos vezetői ellenőrzés (FEUVE) működése során észlelt szabálytalanságokkal kapcsolatban keletkezett iratanyagok nyilvántartási feladatait,
c) nyilvántartja az együttműködési megállapodásokat,
d) közreműködik az Országos Környezetvédelmi Információs Rendszerbe (OKIR) kerülő adatok feltöltésében,
e) iktatással kapcsolatos feladatai körében ellátja a Főfelügyelőséghez érkező iratok, beadványok, egyéb megkeresések nyilvántartásba vételét (iktatását), továbbá felel az Iratkezelési Szabályzatnak megfelelő ügyiratkezelésért,
f) gondoskodik a kiadmányozott iratok közléséről (postázásáról) egyúttal vezeti a határidős nyilvántartást és az Iratkezelési Szabályzatnak megfelelően gondoskodik a lezárult, befejezett ügyek, illetve iratok kezeléséről.
(6) Az Üzemeltetési Iroda
a) gondoskodik a Főfelügyelőség hivatali gépjárműveinek üzemeltetéséről, fenntartásáról, illetve a gépjármű-üzemeltetési szabályzatban meghatározott feladatoknak megfelelően ellátja a „kulcsos gépjárművek” igénybevételének engedélyezésével, a menetokmányok vezetésének ellenőrzésével, illetve az üzemeltetést érintő elszámolással járó adminisztrációs feladatokat,
b) gondoskodik a Főfelügyelőség hivatali működését szolgáló irodai eszközök, berendezések működtetésével, üzemeltetésével kapcsolatos egyéb funkcionális feladatok ellátásáról, az ezzel kapcsolatos és a beszerzésekre vonatkozó előterjesztések előkészítéséről, valamint azok gyakorlati végrehajtásáról,
c) koordinálja a Főfelügyelőséget érintő munka- és tűzvédelmi feladatokat,
d) közreműködik a Főfelügyelőség működéséhez szükséges eszközöket, anyagokat érintő közbeszerzési, illetve beszerzési feladatokban, ideértve az erre irányuló előterjesztést, valamint a beszerzésre irányuló gyakorlati lebonyolítást,
e) elvégzi az informatika körébe tartozó feladatokat, továbbá ellátja a Főfelügyelőségen az arra vonatkozó szabályok mellett, naprakész napló vezetésével egyidejűleg a TAKAR-NET rendszer működtetését,
f) ellátja a Hulladékminősítő Bizottság titkársági feladatait,
g) naprakészen tartja a Főfelügyelőség honlapját, biztosítja a közérdekű adatok nyilvánosságát.
8.1.2. HUMÁNPOLITIKAI ÜGYEKÉRT FELELŐS ÜGYINTÉZŐ
28. § Humánpolitikával összefüggő feladatok ellátása keretében a humánpolitikai ügyekért felelős ügyintéző:
a) elvégzi a Főfelügyelőség kormánytisztviselői vagy egyéb munkajogviszonyban lévő alkalmazottait érintő – a munkaviszony létesítésével, módosításával, megszüntetésével kapcsolatos – feladatokat, és vezeti az ezzel összefüggő – a jogszabály szerint szükséges – személyi nyilvántartást,
b) előkészíti, illetve külön szabályok szerint intézi a kormánytisztviselők juttatásaival, egyéb kedvezményeivel, továbbá jutalmazásával kapcsolatos ügyeket,
c) részt vesz az éves szabadságolási terv előkészítésében, illetve vezeti az ezzel kapcsolatos nyilvántartást,
d) koordinálja az egyes szakterületeket érintő szakmai tanfolyamok, továbbképzések szervezését, intézi a tanulmányi szerződéssel kapcsolatos ügyeket, továbbá közreműködik a közigazgatási alapvizsga, közigazgatási szakvizsga, ügykezelői alapvizsga szervezésével járó feladatokban és vezeti az ezzel összefüggő, a kormánytisztviselőket érintő nyilvántartásokat, továbbá szervezi az idegen nyelvű képzést,
e) közreműködik a törvényben előírt vagyonnyilatkozat-tétellel és teljesítményértékeléssel kapcsolatos feladatok ellátásában, illetve előkészíti az ezzel kapcsolatos ügyeket, és vezeti a feladattal összefüggő nyilvántartásokat,
f) kialakítja a Főfelügyelőség humán erőforrásokkal kapcsolatos stratégiáját, intézi a kormánytisztviselők, munkavégzésre irányuló egyéb jogviszonyban állók utánpótlásával, a vezetők kiválasztásával – pályáztatásával – kapcsolatos szervezési, kapcsolattartási ügyeket,
g) elkészíti az éves létszámtervezetet, ez alapján végzi a létszámgazdálkodással összefüggő feladatokat, felügyeli és ellenőrzi a státuszbetöltések helyzetét,
h) elkészíti az éves személyi juttatási keret jogcímenkénti felhasználási tervét, nyomon követi és ellenőrzi a személyi juttatási keret évközi felhasználását, előterjesztéseket készít a főigazgató felé a szabad pénzeszközök célirányos felhasználására,
i) szervezi a foglalkozás-egészségügyi szolgálat közreműködését, valamint a Főfelügyelőség egészségügyi, jóléti, szociális tevékenységét, működteti a Szociális Bizottságot,
j) közreműködik a nemzetbiztonsági szolgálatokról szóló törvényben előírt nemzetbiztonsági ellenőrzések előkészítésében, illetve lebonyolításában,
k) közreműködik a Miniszter által adományozható és a Miniszter felterjesztési hatáskörébe tartozó állami kitüntetésekre való javaslattétel előkészítésében,
l) ellátja a CAF minőségbiztosítási rendszer működtetéséhez kapcsolódó feladatokat, melynek során együttműködik a Főigazgatói Titkársággal.
8.1.3. BELSŐ ELLENŐR
29. § (1) A belső ellenőr tevékenységét a vonatkozó jogszabályok, a nemzetközi belső ellenőrzési standardok, az államháztartásért felelős miniszter által közzétett módszertani útmutatók és kézikönyvminta alapján, a Főfelügyelőség főigazgatója által jóváhagyott belső ellenőrzési kézikönyv szerint, közvetlenül a főigazgató irányítása alatt álló – megbízási jogviszony keretében – külső szakértő látja el.
(2) A belső ellenőr
a) vizsgálja és értékeli a folyamatba épített, előzetes és utólagos vezetői ellenőrzési rendszerek kiépítésének, működésének jogszabályoknak és szabályzatoknak való megfelelését,
b) vizsgálja és értékeli a pénzügyi irányítási és ellenőrzési rendszerek működésének gazdaságosságát, hatékonyságát és eredményességét,
c) vizsgálja a rendelkezésére álló erőforrásokkal való gazdálkodást, a vagyon megóvását és gyarapítását, valamint az elszámolások, beszámolók megbízhatóságát,
d) a vizsgált folyamatokkal kapcsolatban megállapításokat és ajánlásokat tesz, valamint elemzéseket, értékeléseket készít a főigazgató számára a Főfelügyelőség működése eredményességének növelése, valamint a folyamatba épített, előzetes és utólagos vezetői ellenőrzési és a belső ellenőrzési rendszerek, a belső kontrollok javítása, továbbfejlesztése érdekében,
e) ajánlásokat és javaslatokat fogalmaz meg a kockázati tényezők, hiányosságok megszüntetése, kiküszöbölése vagy csökkentése, valamint a szabálytalanságok megelőzése, illetve feltárása érdekében,
f) nyomon követi az ellenőrzési jelentések alapján megtett intézkedéseket,
g) elvégzi a belső ellenőrzési tevékenység minőségértékelését,
h) a költségvetési szerven belül a nemzetközi belső ellenőrzési standardok és a belső ellenőrzési kézikönyvben rögzítettek szerint tanácsadási tevékenységet lát el.
8.1.4. INTEGRITÁS TANÁCSADÓ
30. § (1) A főigazgató a Főfelügyelőségen az államigazgatási szervek integritásirányítási rendszeréről és az érdekérvényesítők fogadásának rendjéről szóló 50/2013. (II. 25.) Korm. rendelet (a továbbiakban: 50/2013. Korm. rendelet) szerint integritás tanácsadót jelöl ki.
(2) Az integritás tanácsadó alapvető feladata a főigazgató támogatása az integritási és korrupciós kockázatok kezelésében.
(3) Az integritás tanácsadó jogállására, feladataira és felelősségére vonatkozó részletes szabályokat az 50/2013. Korm. rendelet tartalmazza.
8.2. Egyes szervezeti egységek feladatai
8.2.1. EMISSZIÓ-KERESKEDELMI ÉS TERMÉKDÍJ FŐOSZTÁLY
31. § (1) Az Emisszió-kereskedelmi és Termékdíj Főosztály a Miniszter felkérése alapján közreműködik a nemzetközi feladatok végrehajtásában.
(2) Az Emisszió-kereskedelmi és Termékdíj Főosztály a termékdíjköteles termékekkel, valamint a termékdíjköteles termékekkel kapcsolatos tevékenységekkel összefüggő feladatkörben ellátja
a) az újrahasználható csomagolószerekkel kapcsolatos – külön jogszabályban meghatározott – nyilvántartásba vételi, tájékoztatásadási feladatokat,
b) a betétdíj alkalmazásának szabályairól szóló kormányrendeletben foglalt nyilvántartásba vételi, tájékoztatási, ellenőrzési feladatokat,
c) a csomagolásról és a csomagolási hulladékkal kapcsolatos hulladékgazdálkodási tevékenységről szóló kormányrendeletben meghatározott jóváhagyási, adatszolgáltatással kapcsolatos, valamint ellenőrzési feladatokat,
d) a hulladékká vált gépjárművekről szóló kormányrendeletben meghatározott közvetítő szervezet nyilvántartásba vételével kapcsolatos, illetve adatszolgáltatással kapcsolatos feladatokat,
e) az elektromos és elektronikus berendezésekkel kapcsolatos hulladékgazdálkodási tevékenységekről szóló kormányrendeletben meghatározott feladatokat, úgy mint
ea) megállapodások határozatban történő jóváhagyása,
eb) nyilvántartásba vétellel kapcsolatos feladatok,
ec) közvetítő szervezetekkel kapcsolatos feladatok,
ed) tájékoztatásadással kapcsolatos feladatok,
ee) biztosíték létrehozásával kapcsolatos feladatok,
ef) adatszolgáltatással kapcsolatos feladatok,
eg) ellenőrzési feladatok,
eh) hulladékgazdálkodási bírság kiszabásával kapcsolatos feladatok,
f) az elem- és akkumulátor-hulladékkal kapcsolatos hulladékgazdálkodási tevékenységekről szóló kormányrendeletben meghatározott feladatokat, úgy mint
fa) megállapodások határozatban történő jóváhagyása,
fb) nyilvántartásba vétellel kapcsolatos feladatok,
fc) közvetítő szervezetekkel kapcsolatos feladatok,
fd) tájékoztatásadással kapcsolatos feladatok,
fe) biztosíték létrehozásával kapcsolatos feladatok,
ff) adatszolgáltatással kapcsolatos feladatok,
fg) ellenőrzési feladatok,
fh) hulladékgazdálkodási bírság kiszabásával kapcsolatos feladatok,
g) a gumiabroncsok behozatalával összefüggő – külön jogszabályban meghatározott – feladatokat.
(3) Emisszió-kereskedelmi feladatkörében
a) az üvegházhatású gázok kibocsátási egységeinek kereskedelméről szóló hatályos jogszabályok alapján vizsgálja a szén-dioxid kibocsátási engedély iránt benyújtott kérelmeket, (kiadmányozásra) előkészíti és kiadmányozza a szén-dioxid kibocsátási engedélyeket,
b) vizsgálja az éves monitoring jelentéseket, és értékeli az engedélyesek bejelentéseit, ennek keretében ellenőrzi a kibocsátási engedélyben és a nyomonkövetési tervben meghatározott előírások teljesítését, valamint az éves kibocsátási jelentéseket, azok jogszabályi megfelelését,
c) előkészíti és kiadmányozza az emisszió-kereskedelmi rendszerhez kapcsolódó hivatalból indított eljárásokat, ennek keretében különösen a szankciók alkalmazásával kapcsolatos hatáskörökben hozott döntéseket,
d) felügyeli az emisszió-kereskedelmi rendszer működtetését,
e) ellátja a kibocsátási egység forgalmi jegyzék működtetésével és kezelésével járó feladatokat figyelemmel a hatályos jogszabályok rendelkezéseire,
f) ellátja a külön jogszabály szerint a Főfelügyelőség hatáskörébe utalt együttes végrehajtási hitelesítői nyilvántartási feladatokat, amivel összefüggésben meghozza a jogaszályban előírt döntéseket,
g) elvégzi a jogszabályban meghatározott allokációs feladatokat,
h) munkakapcsolatot tart a Minisztérium érintett szakmai főosztályaival, közreműködik a Minisztérium emisszió-kereskedelmi koncepcióinak véleményezésében,
i) szakterületén figyelemmel kíséri a jogszabályok alkalmazását, érvényesülését és szükség esetén kezdeményezi a jogszabály felülvizsgálatát,
j) a Főfelügyelőséget képviselve munkakapcsolatot tart az Európai Unió tagországainak nemzeti tisztviselőivel, és részt vesz az emisszió-kereskedelmi rendszer továbbfejlesztésére irányuló uniós tevékenységben,
k) naprakészen biztosítja a jogszabályban meghatározott kibocsátási adatokhoz történő honlapon keresztüli nyilvános hozzáférést,
l) ellátja a Kiotói Egyezmény végrehajtásával összefüggő, a Főfelügyelőség hatáskörébe utalt feladatokat,
m) jóváhagyja és felülvizsgálja a légijármű-üzemeltetők által benyújtott nyomonkövetési tervet,
n) ellátja az 50 MWth és annál nagyobb teljes névleges bemenő hőteljesítményű tüzelőberendezések működési feltételeiről és légszennyező anyagainak kibocsátási határértékeiről szóló miniszteri rendeletben előírt feladatokat.
(4) Az Emisszió-kereskedelmi és Termékdíj Főosztály emisszió-kereskedelemmel összefüggő feladatok ellátása során tevékenységét érintően szükség szerint helyszíni ellenőrzést tart.
(5) Az Emisszió-kereskedelmi és Termékdíj Főosztály ellátja az EMAS szakmai véleményezését, kiadmányozza az EMAS rendszerrel összefüggésben a Főfelügyelőség által meghozandó döntéseket, továbbá elvégzi az EMAS nyilvántartásával kapcsolatos feladatokat.
(6) A főigazgató felkérése alapján az Emisszió-kereskedelmi és Termékdíj Főosztály képviseli a Főfelügyelőséget, és nemzeti koordinátorként közreműködik az IMPEL munkájában, és működteti a hazai IMPEL-hálózatot.
(7) Az Emisszió-kereskedelmi és Termékdíj Főosztály a Szakértői Főosztállyal közösen a Minisztériummal együttműködik a PRTR létrehozása és működtetése kapcsán felmerülő nemzetközi jelentési, adatszolgáltatási kötelezettségek végrehajtásában, az ennek elősegítésére kifejlesztett informatikai rendszerek üzemeltetésében, továbbfejlesztésében.
(8) Az Emisszió-kereskedelmi és Termékdíj Főosztály, amennyiben szükséges, eseti jelleggel közreműködik az Engedélyezési Főosztály Szabályzat szerinti egyik alapfeladatát képező Zöld Kommandó ügyeleti rendszerének működtetésében.
8.2.2. HULLADÉKLERAKÁSI FŐOSZTÁLY
32. § A Hulladéklerakási Főosztály feladatai az alábbiak:
1. A hulladékról szóló 2012. évi CLXXXV. törvény (a továbbiakban: Ht.) 68. § (3) bekezdésében meghatározott feladatok ellátásának keretében nyilvántartást vezet a kötelezettek jogszabályban meghatározott bejelentési kötelezettsége vonatkozásában.
2. A Ht. 68. § (6) bekezdésében meghatározott feladatok ellátásának keretében nyilvántartást vezet a kötelezettek jogszabályban meghatározott adatszolgáltatási kötelezettsége vonatkozásában.
3. Ellátja a beérkező hulladéklerakási bejelentő lapok és a beérkező hulladéklerakási járulék adatszolgáltatási lapok ellenőrzésével, illetve javításával összefüggő feladatokat.
4. A jogszabályban meghatározott központi költségvetési fizetési számlát nyilvántartó hatósággal együttműködve ellenőrzi a Ht. 68. § (4) bekezdésében rögzített kötelezettség teljesítését.
5. Ellátja a hulladéklerakási járulék fizetésére kötelezettek helyszíni ellenőrzését, és vizsgálja a Ht. 68. § (5) bekezdésében, a 69. § (1) bekezdésében, a 69/A. § és 69/B. §-ában előírt kötelezettségek teljesítését.
6. A Ht. 69. § (2) bekezdésében meghatározott feladat vonatkozásában felszólítja a kötelezetteket a járulékfizetési kötelezettség maradéktalan teljesítésére, eljár a Ht. 69. § (4) bekezdése alapján.
7. Ellátja a feladatkört érintő közigazgatási perekben a Főfelügyelőség szakértői képviseletét.
8. Előkészíti a feladatkört érintően érkezett észrevételekre, megkeresésekre adandó válaszok tervezeteit.
9. Összeállítja a feladatkörében végzett hatósági ügyintézés vonatkozásában a hatósági döntések tervezeteit.
10. Elkészíti a feladatkörébe tartozó szakvéleményeket.
11. Ellátja a Minisztérium számára szolgáltatandó, a kormányzati munka ellátásához szükséges, a Főfelügyelőség tevékenysége során keletkezett, a szakterületét érintő adatok összegyűjtését, összegzését, az általa kezelt nyilvántartásokat naprakészen vezeti.
12. Véleményezi a feladatkörét érintő jogszabálytervezeteket.
13. Elemzi és értékeli az anyagi és eljárási jogszabályok végrehajtását, és szükség esetén javaslatot tesz azok kiegészítésére, módosítására, illetve hatályon kívül helyezésére.
14. Együttműködik a Gazdasági Osztállyal a hulladéklerakási járulék megfizetését érintő, jogszabályban előírt feladatok ellátásában.
15. Amennyiben szükséges, eseti jelleggel közreműködik az Engedélyezési Főosztály Szabályzat szerinti alapfeladatát képező Zöld Kommandó ügyeleti rendszerének működtetésében.
8.2.3. ENGEDÉLYEZÉSI FŐOSZTÁLY
33. § (1) Az Engedélyezési Főosztály alapfeladatai között ellátja, koordinálja és szervezi az illegális nemzetközi hulladékszállítások megelőzése, felderítése, az illegális hulladékszállítmányok visszafordításának intézése, valamint a jogsértő cselekményekkel szembeni eljárásokat kezdeményező szolgálata Zöld Kommandó ügyeleti rendszerének működtetését.
(2) Az Engedélyezési Főosztály nemzetközi és hazai hulladékgazdálkodással kapcsolatos feladatkörében
a) Ellátja az országhatárt átlépő hulladékszállítási tevékenységgel összefüggő, jogszabályban meghatározott feladatokat, amelyek a következők:
aa) ellenőrzi a Magyarországon keresztül érkező és az azt elhagyó (export, import, tranzit) hulladékszállítmányokat, továbbá részt vesz a Magyarországon keresztül érkező és az azt elhagyó hulladékszállításokhoz kapcsolódóan, az abban közreműködő részt vevő személyek és szervezetek ellenőrzésében,
ab) ellátja a nemzetközi hulladékszállítással kapcsolatos engedélyezési feladatokat,
ac) együttműködik a Magyarországon keresztül érkező és az azt elhagyó illegális hulladékszállítások megelőzése, felderítése, illetve a közös ellenőrzések szervezése érdekében a szomszédos országok társhatóságaival, valamint a jogszabályban meghatározott magyar hatóságokkal,
ad) fogadja és rögzíti a zöldlistás, valamint sárgalistás hulladékszállítmányok kísérő dokumentumait, továbbá ellenőrzi ezek megfelelőségét a kapcsolódó adatbázisokban rögzített adatok figyelembevételével,
ae) közreműködik a nemzetközi hulladékszállítással kapcsolatos jogszabályok véleményezésében, valamint nemzetközi fórumokon nemzeti álláspont képviseletében.
b) Elvégzi a külön jogszabályban meghatározott esetekben az elsőfokú hulladékgazdálkodási eljárásokkal kapcsolatos nyilvántartási, engedélyezési és ellenőrzési feladatokat, a Főfelügyelőség más osztályai által ellátandó feladatok kivételével.
c) Gondoskodik a Főosztály feladatkörébe és hatáskörébe tartozó bírságolási eljárások lefolytatásáról.
d) Közreműködik a feladatkörét érintő hulladékgazdálkodással kapcsolatos jogszabályok véleményezésében a Jogi Főosztály koordinálásával.
e) Fogadja az importőrök, exportőrök és üzemeltetők adatszolgáltatásait az Európai Unióba belépő fémhigany-szállítmányok mennyiségére, árára, származási és rendeltetési országára, valamint tervezett felhasználására vonatkozóan.
f) A fémhiganyra, egyes higanyvegyületekre és keverékekre vonatkozó kiviteli és fémhigany-keverési tilalom megsértése, valamint a fémhigany-szállítmányokra vonatkozó a) pont szerinti adatszolgáltatási kötelezettség nem vagy nem megfelelő teljesítése esetén eljár a hulladékgazdálkodási bírság mértékéről, valamint kiszabásának és megállapításának módjáról szóló kormányrendelet alapján.
g) Figyelemmel kíséri és véleményezi a hulladékok keletkezésével, ártalmának megelőzésével, minősítésével, kezelési technológiájával, hulladékgazdálkodás tervezésével összefüggő és hatáskörét érintő országos programokat és terveket.
h) Ellátja a hulladékkezelési technológiával és a hulladékok minősítésével együtt járó jogszabályban előírt feladatokat.
i) Ellenőrzi a Ht. 82/A. § (1) bekezdésében meghatározott kötelezettség teljesítését, a feladat ellátásának keretében a Gazdasági Osztállyal együttműködve nyilvántartást vezet, a kötelezettség teljesítése érdekében az érintetteket felszólítja a díjak maradéktalan teljesítésére.
j) Ellátja a biológiailag lebomló mosószerekkel kapcsolatos feladatokat.
8.2.4. JOGI FŐOSZTÁLY
34. § A Jogi Főosztály feladatai az alábbiak:
a) Jogi, közigazgatási szempontból véleményezi a Főfelügyelőséget érintő jogszabálytervezeteket, koordinálja az egyes szervezeti egységek véleményezéséi tevékenységét.
b) Az egységes jogalkalmazás biztosítása érdekében jogértelmezési tevékenységet végez, javaslatokat fogalmaz meg a jogi szabályozás továbbfejlesztésére az érintett szakfőosztályokkal együttműködve.
c) Ellátja az érintett szervezeti egységek, illetve a Felügyelőségek bevonásával a jogalkalmazást érintő közérdekű bejelentések, javaslatok, panaszok kivizsgálásával kapcsolatos – külön törvényben meghatározott – feladatokat.
d) Jogi és közigazgatási szempontból véleményezi, illetve az érintett szervezeti egységgel együttműködve előkészíti a főigazgató kiadmányozási jogkörébe utalt – az állami szervek, a minisztériumok, a Legfőbb Ügyészség, a bíróságok, az Alapvető Jogok Biztosának Hivatala, valamint az országgyűlési képviselők, illetve a települési önkormányzatok, illetve képviselők – megkeresésével kapcsolatos választervezeteket.
e) Előkészíti a Főfelügyelőség alapító okiratát, SZMSZ-ét és szükség szerinti módosításait, gondoskodik azok belső egyeztetéséről, a Minisztérium részére való megküldéséről, valamint a Minisztériummal történő egyeztetéséről.
f) Koordinálja a Felügyelőségek alapító okirat- és SZMSZ-módosításait.
g) Előkészíti a főigazgatói utasítás formájában megjelenő belső szabályzatokat, azok módosításait.
h) Elkészíti a Főfelügyelőség működésével kapcsolatos szerződéseket, koordinálja a szükséges beszerzési, közbeszerzési eljárások lefolytatását, együttműködik az Üzemeltetési Irodával.
i) Gondoskodik a Főfelügyelőség feladataival összefüggő polgári jogi, munkajogi és közigazgatási jogi peres ügyekben a jogi képviseletről.
j) Ellátja azokat a közigazgatási jogi természetű feladatokat, amelyek nem tartoznak más szervezeti egység feladatkörébe.
k) Együttműködik az Engedélyezési Főosztállyal a Zöld Kommandó ügyeleti rendszerének működtetésében.
8.2.5. HATÓSÁGI FŐOSZTÁLY
35. § A Hatósági Főosztály feladatai az alábbiak:
1. A Főfelügyelőség érintett főosztályának közreműködésével ellátja a jogszabályban meghatározott és a Főfelügyelőség hatáskörébe utalt környezetvédelmi és természetvédelmi hatósági ügyekben a hatósági hatáskörökből eredő közigazgatási feladatokat, lefolytatja a hatósági, szakhatósági eljárásokat, kivéve azokat, amelyeket a Szabályzat nem utal a Főfelügyelőség más szervezeti egységének feladatkörébe.
2. Gondoskodik
a) a Főfelügyelőség feladat- és hatáskörébe tartozó, általa ellátandó ügyekkel összefüggő közigazgatási perekben és nemperes eljárásokban keletkezett iratok bírósághoz határidőben történő benyújtásáról, továbbá a Főfelügyelőség jogi képviseletéről,
b) más hatóság döntését érintő közigazgatási perben – ha a per tárgyát képező hatósági eljárásban a Főfelügyelőség szakhatóságként bevonásra került – a Felügyelőség mint beavatkozó jogi képviseletéről, a beavatkozói nyilatkozat határidőben történő előkészítéséről, valamint annak és a Főfelügyelőség szakhatósági eljárásaiban keletkezett iratoknak a bírósághoz határidőben történő benyújtásáról.
3. Tájékoztatásul továbbítja az elsőfokú hatáskörében meghozott jogerős döntéseket a Szakértői Főosztálynak.
4. Véleményezi a hatósági tevékenységet érintő előterjesztéseket, szabályozási koncepciókat és tervezeteket.
5. Figyelemmel kíséri a feladatkörét érintő jogszabályok érvényesülését, alkalmazását, illetve szükség esetén javaslatot tesz a jogszabályok felülvizsgálatára, módosítására.
6. Tájékoztatást ad a jogalkalmazási kérdésekkel kapcsolatos megkeresésekre.
7. A fellebbezés elbírálására jogosult szervként végzi a Felügyelőségek hatósági munkájának ellenőrzését, elkészíti az ellenőrzések megállapításait tartalmazó jelentéseket.
8. Felügyeleti intézkedést vagy ügyészi fellépést kezdeményez más hatóság jogszabálysértő határozatának felülvizsgálatára.
9. Feladatkörében eljárva gondoskodik a környezetvédelmi és természetvédelmi bírságok kivetésével kapcsolatos hatósági döntések kiadmányozásáról.
10. Előkészíti a környezetvédelmi és természetvédelmi ügyekben a hivatalból indult eljárásokkal, kötelezésekkel kapcsolatos hatósági döntéseket.
11. Véleményezi a szakterület szerint érintett szervezeti egység bevonásával a Minisztérium vagy más állami szervek által megküldött – környezet- és természetvédelmi tárgyú, illetve a Főfelügyelőség feladatkörét érintő – jogszabálytervezeteket, előterjesztéseket és a közjogi szervezetszabályozó eszközök körébe tartozó tervezett intézkedéseket.
12. Figyelemmel kíséri a Főfelügyelőség feladatait, a hatósági jogalkalmazást érintő jogi szabályozást, indokolt esetben – az érintett szervezeti egység bevonásával – javaslatot készít elő a jogi szabályozás felülvizsgálatához, illetve kezdeményezi az érintett joganyag felülvizsgálatát.
13. Részt vesz a közigazgatás korszerűsítéséből eredő, az erre irányuló feladatok megvalósítását szolgáló, a Főfelügyelőségre háruló tevékenység ellátásában.
14. Közreműködik a környezet- és természetvédelmi tárgyú vagy azokat közvetlenül érintő jogszabályok alkalmazása során felmerülő, a Főfelügyelőség feladat- és hatáskörét érintő – jogalkalmazás törvényességét és egységét szolgáló – jogszabály-értelmezési feladatokban, illetve előkészíti a jogszabály és a Főfelügyelőség hatáskörének keretei között érvényesíthető intézkedéseket az egységes jogalkalmazás érdekében.
15. Összeállítja a peres eljárásokról készítendő értékelést, összegzi a tapasztalatokat, és azok alapján javaslatokat dolgoz ki.
16. Szükség szerint közreműködik az Engedélyezési Főosztály Szabályzat szerinti alapfeladatát képező Zöld Kommandó ügyeleti rendszerének működtetésében.
17. A Szakértői Főosztály közreműködésével a hatósági jogalkalmazás körében ellátja a természetvédelem szakterületén a szakértői működés engedélyezésével kapcsolatos elsőfokú hatásköröket, és vezeti az ezzel kapcsolatos nyilvántartást, illetve névjegyzéket, továbbá ellátja az igazságügyi környezetvédelmi és természetvédelmi területeken szakértői tevékenység folytatásához szükséges szakmai gyakorlat szakirányú jellegének igazolását, vezeti az ezzel kapcsolatos nyilvántartást.
18. Szükség esetén együttműködik a Szakértői Főosztállyal a barlangi túravezető, illetve barlangi kutatásvezető vizsga lebonyolításával, valamint az arcképes barlangi túravezetői vagy barlangi kutatásvezetői igazolvány kiállításával összefüggésben felmerülő feladatok ellátásában.
8.2.6. SZAKÉRTŐI FŐOSZTÁLY
36. § A Szakértői Főosztály feladatai az alábbiak:
1. Természetvédelmi és környezetvédelmi (zaj- és rezgés elleni védelem, levegőtisztaság-védelem, hulladékgazdálkodás, környezeti hatások vizsgálata, földtani közeg védelme és kármentesítés szakterületen) szakvéleményt készít a Főfelügyelőség első- és másodfokú hatósági döntéseihez.
2. Elvégzi a Hatósági Főosztály közreműködésével a Főfelügyelőség elsőfokú hatáskörében kiadott természetvédelmi határozatokban foglaltak teljesítésének – éves ellenőrzési terv szerinti – ellenőrzését.
3. A Hatósági Főosztállyal együttműködve nyilvántartást vezet a Főfelügyelőség által kiadott védett, fokozottan védett állatfajokat érintő hatósági engedélyekről.
4. A Hatósági Főosztály koordinálásával véleményezi a Főfelügyelőség hatáskörébe utalt természetvédelmi és tájvédelmi szakértői tevékenység engedélyezésével, a névjegyzékbe történő bejegyzéssel kapcsolatos kérelmeket.
5. A Szakértői Főosztály – főigazgató által elnöki tisztséggel megbízott – tagja gondoskodik a környezetvédelmi, természetvédelmi és tájvédelmi szakértői tevékenységről szóló külön jogszabályban meghatározott bizottság (Szakértői Bizottság) működéséről.
6. A Szakértői Főosztály – főigazgató által delegált – tagja részt vesz a Körzeti Erdőterv Bizottság munkájában.
7. Elvégzi a barlangi túravezető, illetve barlangi kutatásvezető vizsga lebonyolítását, valamint az arcképes barlangi túravezetői vagy barlangi kutatásvezetői igazolvány kiállítását, szükség esetén a Hatósági Főosztály bevonásával.
8. A szakvéleménye kialakításához, amennyiben szükséges, kezdeményezi és a Hatósági Főosztály közreműködésével lefolytatja a helyszíni szemlét.
9. Közreműködik a jogszabályban meghatározott és feladatkörét érintő katasztrófaelhárítási feladatokban.
10. Felkérésre közreműködik az Országos Környezeti Kármentesítési Program (OKKP) kidolgozásában és az abból adódó feladatok végrehajtásában.
11. Részt vesz a környezeti tudat- és szemléletformáló feladatok alakításában.
12. Koordinálja a határokon átterjedő környezeti hatásokkal kapcsolatos feladatokat.
13. Természetvédelem, tájvédelem és környezetvédelem (zaj- és rezgés elleni védelem, levegőtisztaság-védelem, hulladékgazdálkodás, földtani közeg védelme) szakterületen szakvéleményt készít a stratégiai hatásvizsgálattal és az Espoo-i Egyezmény végrehajtásával összefüggő ügyekben.
14. A Minisztériummal együttműködik a PRTR létrehozása és működtetése kapcsán felmerülő nemzetközi jelentési, adatszolgáltatási kötelezettségek végrehajtásában, az ennek elősegítésére kifejlesztett informatikai rendszerek üzemeltetésében, továbbfejlesztésében az Engedélyezési, a Jogi, valamint az Emisszió-kereskedelmi és Termékdíj Főosztállyal együttesen.
15. Ellátja a határvízi együttműködéssel kapcsolatos, a Főfelügyelőséget érintő feladatokat, közreműködik az együttműködésből (kétoldalú szerződésekből) eredő kötelezettségek teljesítésében, az ezzel összefüggő tapasztalatok hasznosításában.
16. Részt vesz az EU víz-keretirányelv végrehajtásával kapcsolatos külön jogszabályban meghatározott feladatokban.
17. A Főfelügyelőség hatáskörébe tartozó ügyekben véleményezi a szakterületeivel kapcsolatos programokat és terveket.
18. A Hatósági Főosztállyal együttműködve közreműködik a szakterületeit érintő jogszabálytervezetek véleményezésében.
19. Szakterületein figyelemmel kíséri a jogszabályok megfelelő alkalmazását, alkalmazhatóságát, érvényesülését és indokolt esetben feladatkörtől függően – a Hatósági Főosztályon keresztül – kezdeményezi a jogszabály felülvizsgálatát.
20. Közreműködik a közigazgatási peres és nemperes ügyekben előterjesztett alperesi nyilatkozatok szakmai megalapozásában, és véleményezi a felperesi nyilatkozatokat, az igazságügyi szakértői véleményeket.
21. Részt vesz a Főfelügyelőség képviseletében a feladatainak ellátását segítő szakterületi szakmai fórumokon.
8.2.7. GAZDASÁGI OSZTÁLY
37. § A Gazdasági Osztály feladatai az alábbiak:
a) A költségvetési tervvel összefüggő feladatkörében az államháztartásért felelős miniszter által kiadott tervezési szempontok alapján a költségvetésért felelős főosztály iránymutatása mellett összeállítja a Főfelügyelőség költségvetési javaslatát, figyelemmel a kiemelt előirányzatokra.
b) A tárgyévi költségvetési törvény alapján lebontott keretszámokkal egyezően elkészíti az elemi költségvetést, és előterjeszti főigazgatói jóváhagyásra.
c) Vagyongazdálkodással kapcsolatos feladatkörben ellátja a Főfelügyelőség kezelésében lévő vagyonnal, annak kezelésével összefüggő, az ügyrendben, valamint a vagyonnal kapcsolatos szabályzatban meghatározott feladatokat.
d) Ellátja a Főfelügyelőség vagyonnyilvántartásával kapcsolatos külön szabályzatban meghatározott feladatokat.
e) Bérgazdálkodási feladatkörben – a jóváhagyott személyi juttatás előirányzat betartása mellett – ellátja az engedélyezett létszámkerethez tartozó bérgazdálkodási tevékenységet.
f) Ellátja az államháztartási törvény, az éves költségvetési törvény, a számvitelről szóló törvény, az államháztartás szervezeti beszámolási és könyvvezetési kötelezettségeinek sajátosságáról és az államháztartás működési rendjéről szóló kormányrendelet szerinti feladatokat.
g) Ellátja a központosított gazdasági tevékenység keretében a felügyelőségek tekintetében a Minisztériummal történt egyeztetés szerinti egyes központi gazdasági feladatokat (szabályozás, koordináció, kontrolling és adatszolgáltatás).
h) Nyilvántartja a főigazgatói utasításokat, valamint egyéb főigazgatói intézkedéseket. Vezeti a Főfelügyelőség szerződéseinek nyilvántartását.
i) A Hulladéklerakási Főosztállyal együttműködik a hulladéklerakási járulék megfizetését érintő, jogszabályban előírt feladatok ellátásában.
j) A Gazdasági Osztály osztályvezetőjét távolléte vagy akadályoztatása esetén a gazdasági főigazgató-helyettes helyettesíti.
9. Egyéb rendelkezések
38. § A Főfelügyelőség engedélyezett létszámkerete 135 fő. A létszámkeret elosztása szervezeti egységek szerint a következő:
A Főfelügyelőség engedélyezett létszámkerete 135 fő. A létszámkeret elosztása szervezeti egységek szerint a következő:

Főigazgató:

1 fő

Főigazgató-helyettesek:

3 fő

Főigazgatói Titkárság:

23 fő

Emisszió-kereskedelmi és Termékdíj Főosztály:

12 fő

Hulladéklerakási Főosztály:

16 fő

Engedélyezési Főosztály:

18 fő

Jogi Főosztály:

12 fő

Hatósági Főosztály:

22 fő

Szakértői Főosztály:

16 fő

Gazdasági Osztály:

10 fő

Humánpolitikai ügyekért felelős ügyintéző:

1 fő

Integritás tanácsadó:

1 fő

Összesen:

135 fő

39. § A vagyonnyilatkozat-tételi kötelezettséggel járó munkakörök felsorolását, a Főfelügyelőség alaptevékenységét és ellátandó feladatait szabályozó jogszabályokat, valamint a Főfelügyelőség szervezeti felépítését az 1. függelék tartalmazza.

1. függelék az Országos Környezetvédelmi és Természetvédelmi Főfelügyelőség Szervezeti és Működési Szabályzatához

I. Vagyonnyilatkozat-tételi kötelezettséggel járó munkakörök
Az egyes vagyonnyilatkozat-tételi kötelezettségekről szóló 2007. évi CLII. törvény 4. § a) pontja alapján az egyes szervezeti egységek vagyonnyilatkozat-tételi kötelezettséggel járó munkakörei:
a) az Emisszió-kereskedelmi és Termékdíj Főosztály, a Hulladéklerakási Főosztály, az Engedélyezési Főosztály, a Jogi Főosztály, a Hatósági Főosztály és a Szakértői Főosztály esetében:
– főosztályvezető, főosztályvezető-helyettes és osztályvezető, továbbá
– valamennyi érdemi ügyintézői munkakör (I. besorolási osztály).
b) a Gazdasági Osztályon:
– a munkaköri leírás alapján közbeszerzési eljárásban közreműködők,
– a pénzeszközök felhasználására, a gazdálkodás ellenőrzésére jogosító munkakörök.
II. A Főfelügyelőség alaptevékenységét és ellátandó feladatait szabályozó jogszabályok
– Az üvegházhatású gázok közösségi kereskedelmi rendszerében és az erőfeszítés-megosztási határozat végrehajtásában történő részvételről szóló 2012. évi CCXVII. törvény
– A hulladékról szóló 2012. évi CLXXXV. törvény
– A környezetvédelmi termékdíjról szóló 2011. évi LXXXV. törvény
– A környezetvédelmi, természetvédelmi, vízvédelmi hatósági és igazgatási feladatokat ellátó szervek kijelöléséről szóló 481/2013. (XII. 17.) Korm. rendelet
– A nem közművel összegyűjtött háztartási szennyvíz begyűjtésére vonatkozó közszolgáltatási tevékenység részletes szabályairól szóló 455/2013. (XI. 29.) Korm. rendelet
– A villamosenergia-termelők részére az üvegházhatású gázok közösségi kereskedelmi rendszerében és az erőfeszítés-megosztási határozat végrehajtásában történő részvételről szóló 2012. évi CCXVII. törvény alapján történő derogációs kiosztás végrehajtási szabályairól szóló 341/2013. (IX. 25.) Korm. rendelet
– A hulladéklerakási járulék megfizetéséről és felhasználásának céljairól szóló 318/2013. (VIII. 28.) Korm. rendelet
– A telepengedély, illetve a telep létesítésének bejelentése alapján gyakorolható egyes termelő és egyes szolgáltató tevékenységekről, valamint a telepengedélyezés rendjéről és a bejelentés szabályairól szóló 57/2013. (II. 27.) Korm. rendelet
– A hulladékkal kapcsolatos nyilvántartási és adatszolgáltatási kötelezettségekről szóló 440/2012. (XII. 29.) Korm. rendelet
– A hulladékgazdálkodási tevékenységek nyilvántartásba vételéről, valamint hatósági engedélyezéséről szóló 439/2012. (XII. 29.) Korm. rendelet
– A közszolgáltató hulladékgazdálkodási tevékenységéről és a hulladékgazdálkodási közszolgáltatás végzésének feltételeiről szóló 438/2012. (XII. 29.) Korm. rendelet
– Az üvegházhatású gázok közösségi kereskedelmi rendszerében és az erőfeszítés-megosztási határozat végrehajtásában való részvételről szóló 2012. évi CCXVII. törvény végrehajtásának egyes szabályairól szóló 410/2012. (XII. 28.) Korm. rendelet
– A környezetvédelmi termékdíjról szóló 2011. évi LXXXV. törvény végrehajtásáról szóló 343/2011. (XII. 29.) Korm. rendelet
– A díj ellenében végzett közúti árutovábbítási, a saját számlás áruszállítási, valamint az autóbusszal díj ellenében végzett személyszállítási és a saját számlás személyszállítási tevékenységről, továbbá az ezekkel összefüggő jogszabályok módosításáról szóló 261/2011. (XII. 7.) Korm. rendelet
– A levegő védelméről szóló 306/2010. (XII. 23.) Korm. rendelet
– Az országhatárt átlépő hulladékszállításról szóló 180/2007. (VII. 3.) Korm. rendelet
– Az európai közösségi jelentőségű természetvédelmi rendeltetésű területekről szóló 275/2004. (X. 8.) Korm. rendelet
– A veszélyes hulladékkal kapcsolatos tevékenységek végzésének feltételeiről szóló 98/2001. (VI. 15.) Korm. rendelet
– A természetvédelmi bírság kiszabásával kapcsolatos szabályokról szóló 33/1997. (II. 20.) Korm. rendelet
– A hulladékgazdálkodási engedélyhez vagy nyilvántartásba vételhez kötött tevékenységekkel kapcsolatos felügyeleti díj megfizetésének részletes szabályairól szóló 95/2013. (X. 14.) VM rendelete
– A hulladékjegyzékről szóló 72/2013. (VIII. 27.) VM rendelet
– Az európai közösségi jelentőségű természetvédelmi rendeltetésű területekkel érintett földrészletekről szóló 14/2010. (V. 11.) KvVM rendelet
– A környezetvédelmi, természetvédelmi, valamint a vízügyi hatósági eljárások igazgatási szolgáltatási díjairól szóló 33/2005. (XII. 27.) KvVM rendelet
– A védett és a fokozottan védett növény- és állatfajokról, a fokozottan védett barlangok köréről, valamint az Európai Közösségben természetvédelmi szempontból jelentős növény- és állatfajok közzétételéről szóló 13/2001. (V. 9.) KöM rendelet
III. A Főfelügyelőség szervezeti felépítése
1

Az utasítást a 3/2015. (II. 4.) FM utasítás 3. §-a hatályon kívül helyezte 2015. február 5. napjával, e hatályon kívül helyező utasítás 2. §-a alapján a folyamatban lévő eljárásokban is alkalmazni kell.

2

A 3. § a 2010: CXXX. törvény 12. § (2) bekezdése alapján hatályát vesztette.

  • Másolás a vágólapra
  • Nyomtatás
  • Hatályos
  • Már nem hatályos
  • Még nem hatályos
  • Módosulni fog
  • Időállapotok
  • Adott napon hatályos
  • Közlönyállapot
  • Indokolás
Jelmagyarázat Lap tetejére