• Tartalom

1/2015. (I. 30.) IM utasítás

1/2015. (I. 30.) IM utasítás

az Igazságügyi Hivatal Szervezeti és Működési Szabályzatáról1

2015.07.11.

A központi államigazgatási szervekről, valamint a Kormány tagjai és az államtitkárok jogállásáról szóló 2010. évi XLIII. törvény 73. § (1) bekezdésében meghatározott hatáskörömben eljárva – a jogalkotásról szóló 2010. évi CXXX. törvény 23. § (4) bekezdés c) pontjára figyelemmel – az alábbi utasítást adom ki:

1. § Az Igazságügyi Hivatal Szervezeti és Működési Szabályzatát (a továbbiakban: SZMSZ) az utasítás 1. mellékletében foglaltak szerint határozom meg.

2. § Az SZMSZ-t és az Igazságügyi Hivatal belső szabályzatait szükség szerint, de legalább évente felül kell vizsgálni.

3. § Ez az utasítás a közzétételét követő napon lép hatályba.

1. melléklet az 1/2015. (I. 30.) IM utasításhoz

Az Igazságügyi Hivatal Szervezeti és Működési Szabályzata
Általános rendelkezések
1.2 Az Igazságügyi Hivatal jogállása, alapadatai és tevékenysége
1. § (1) Az Igazságügyi Hivatal (a továbbiakban: Hivatal) önálló jogi személyiséggel rendelkező központi költségvetési szervként működő központi hivatal.
(2) A Hivatalnak a központi államigazgatási szervekről, valamint a Kormány tagjai és az államtitkárok jogállásáról szóló törvény szerinti irányítását az igazságügyért felelős miniszter (a továbbiakban: miniszter) látja el.
(3) A Hivatal alapadatai:
a) megnevezése: Igazságügyi Hivatal;
b) rövidítése: IH;
c) angol nyelvű megnevezése: Office of Justice;
d) német nyelvű megnevezése: Justizamt;
e) francia nyelvű megnevezése: Office de la Justice;
f) székhelye: 1088 Budapest, Múzeum utca 17.;
g) postafiók címe: 1465 Budapest, Pf. 1669;
h) alapító szerve: Kormány;
i) létrehozásáról szóló jogszabály: az Igazságügyi Hivatalról szóló 233/2014. (IX. 18.) Korm. rendelet;
j) alapítás időpontja: 2014. október 1.;
k) Alapító Okiratának kelte: 2014. szeptember 30.; száma: IX-09/ID/75/4/2014.;
l) jogutódlással kapcsolatos rendelkezés: az Igazságügyi Hivatal a Közigazgatási és Igazságügyi Hivatalból kiválással jött létre;
m) törzskönyvi azonosító száma (PIR): 827058;
n) statisztikai számjele: 15827052-8411-312-01;
o) adószáma: 15827052-2-42;
p) előirányzat-felhasználási keretszámla száma: 10032000-00334693-00000000;
q) intézményi bankszámlát vezeti: Magyar Államkincstár;
r) költségvetési szakágazati rend szerinti besorolása: 841129 Egyéb kormányzati kiegészítő szolgáltatás;
s) alaptevékenységének kormányzati funkció szerinti besorolása:
sa) 014040 Társadalomtudományi, humán alapkutatás,
sb) 034030 Pártfogó felügyelői tevékenység,
sc) 036020 Jogi segítségnyújtás, áldozatsegítés, kárenyhítés, kárpótlás,
sd) 083030 Egyéb kiadói tevékenység,
se)3 033010 Igazságügy igazgatása,
sf)4 095020 Iskolarendszeren kívüli egyéb oktatás, képzés
(4) A Hivatal kiegészítő, kisegítő vagy vállalkozási tevékenységet nem folytat.
2. A Hivatal szervezete
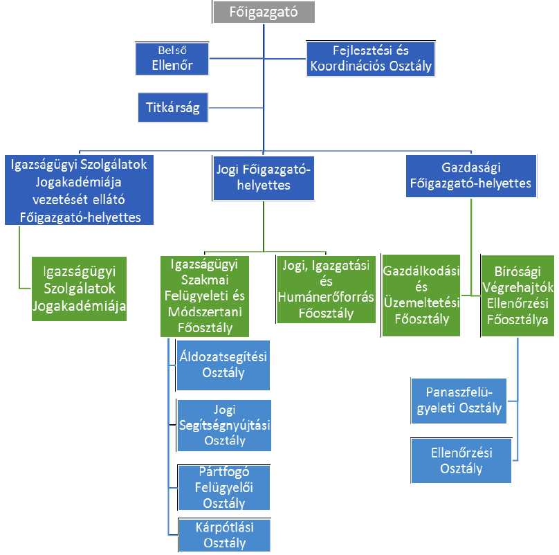
2. § (1)5 A Hivatal önálló szervezeti egységei a Fejlesztési és Koordinációs Osztály, az osztály jogállású Titkárság, a főosztályként működő Igazságügyi Szolgálatok Jogakadémiája, valamint a főosztályok.
(2) A Hivatal nem önálló szervezeti egységei – az (1) bekezdésben meghatározott kivétellel – az osztályok.
(3) A Hivatal szervezeti felépítését az 1. függelék tartalmazza.
(4) A Hivatal önálló szervezeti egységeinek feladatait a 2. függelék tartalmazza.
3. § (1) Az önálló szervezeti egység ellátja a 2. függelékben, valamint az önálló szervezeti egység vezetőjének tevékenységét irányító vezető által meghatározott feladatokat.
(2) Az önálló szervezeti egység az (1) bekezdés szerinti feladataival összefüggésben, az SZMSZ-ben foglaltak szerint
a) részt vesz a szakmai felelősségébe tartozó szabályozási koncepciók és jogszabálytervezetek véleményezésében,
b) figyelemmel kíséri a jogszabályok alkalmazását,
c) a feladatkörébe tartozó kérdésekben jogalkotási javaslatot tesz,
d) javaslatot tesz a feladatkörébe tartozó szakmai kérdések stratégiai irányának meghatározására,
e) a felettes vezetők számára előkészíti a feladatkörébe tartozó döntéseket, határozatokat, tájékoztatókat,
f) előkészíti a feladatkörébe tartozó szerződéseket,
g) ellátja a feladatkörébe tartozó kérdések tekintetében a tájékoztatási feladatokat, valamint az ezzel kapcsolatos médiamegjelenésekhez szakmai háttéranyagokat készít,
h) kezdeményezi a tevékenységéhez kapcsolódóan jelentkező szakmai közreműködés igényének felmerülése esetén a megfelelő kompetenciával rendelkező társfőosztály, egyéb szerv, szervezet bevonását,
i) felel a feladatkörébe tartozó szakterületek folyamatos figyelemmel kíséréséért, indokolt esetben a szükséges intézkedések megtételének kezdeményezéséért,
j) ellátja a hatáskörébe utalt előirányzatok szakmai kezelői feladatait,
k) együttműködik az információátadás és tájékoztatás szempontjából a Hivatal további önálló szervezeti egységeivel,
l) a szakterületét érintően feladatkörében konzultációkat szervez a szakmai és civil szervezetekkel,
m) ellátja a jogszabályban meghatározott hatósági feladatokat.
(3) Az önálló szervezeti egység létszámát a főigazgató határozza meg.
4. § A nem önálló szervezeti egység létszámát és feladatkörét az önálló szervezeti egység vezetője a főigazgató által jóváhagyott ügyrendben határozza meg.
A Hivatal vezetői és munkatársai
3. A főigazgató
5. § (1)6 A Hivatalt főigazgató vezeti, akit határozatlan időre a miniszter nevez ki és ment fel. A főigazgató felett a munkáltatói jogokat a miniszter gyakorolja. A főigazgató közvetlenül irányítja a főigazgató-helyetteseknek, a Fejlesztési és Koordinációs Osztály vezetőjének, a Titkárság vezetőjének, a belső ellenőrnek és az integritás tanácsadónak a munkáját.
(2) A főigazgató felel a Hivatal folyamatos, jogszerű és hatékony működéséért, valamint az Alapító Okiratban foglalt feladatok maradéktalan teljesítéséért.
(3) A főigazgató
a) kiadja a Hivatal működéséhez szükséges belső szabályzatokat,
b) gondoskodik a Hivatal stratégiai célkitűzéseinek meghatározásáról és munkatervének elkészítéséről, továbbá jóváhagyja a Hivatal intézményi munkatervét,
c) gyakorolja a jogszabály által a Hivatalnak címzett feladat- és hatásköröket,
d) jogosult az információszolgáltatás meghatározott rendje keretében a Hivatal beszámolóinak, értékelésének összeállításához a fővárosi és megyei kormányhivatalok igazságügyi szolgálataitól (a továbbiakban: Igazságügyi Szolgálatok) adatokat, értékeléseket kérni,
e) általános kiadmányozási jogkört gyakorol,
f) a miniszter elé terjeszti a miniszteri döntést igénylő kérdéseket,
g) gondoskodik a Hivatal éves költségvetésének, valamint költségvetési beszámolójának elkészítéséről és végrehajtásáról,
h) évente, illetve szükség esetén eseti jelleggel beszámol a miniszternek a Hivatal működéséről,
i) gondoskodik a működéshez szükséges belső személyi és infrastrukturális feltételek biztosításáról,
j) az SZMSZ-ben meghatározott kivételekkel gyakorolja a Hivatal munkatársai felett a munkáltatói jogokat,
k) a Hivatal feladatainak ellátása érdekében megbízási szerződést köt,
l) képviseli a Hivatalt harmadik személyekkel szemben, jóváhagyja a Hivatalt érintő sajtónyilatkozatokat,
m) kötelezettségvállalási és utalványozási jogot gyakorol a gazdasági főigazgató-helyettes ellenjegyzésével,
n) felel a Hivatal vagyonának megóvásáért,
o) gondoskodik a Hivatal iratkezelésének és irattárának szabályszerű kialakításáról,
p) gondoskodik a Hivatal belső kontrollrendszerének létrehozásáról, működtetéséről és fejlesztéséről,
q) gondoskodik a belső ellenőrzés kialakításáról, megfelelő működtetéséről és függetlenségének biztosításáról, jóváhagyja az éves ellenőrzési tervet és az éves ellenőrzési jelentést, kiadja a belső ellenőrzési kézikönyvet,
r) felelős a Hivatalon belüli munkavédelmi, tűzvédelmi, polgári védelmi, katasztrófavédelmi előírások megtartásáért,
s)7 gondoskodik az államigazgatási szervek integritásirányítási rendszeréről és az érdekérvényesítők fogadásának rendjéről szóló 50/2013. (II. 25.) Korm. rendelet 3. és 4. §-ában meghatározott feladatok ellátásáról, az integritási és korrupciós kockázatok kezelésében való támogatására – közvetlen irányítása alá tartozó – integritás tanácsadót jelöl ki,
t) gondoskodik a belső adatvédelmi felelős jogszabályban meghatározott feladatainak ellátásáról, a feladat ellátására – közvetlen irányítása alá tartozó – belső adatvédelmi felelőst bíz meg vagy nevez ki,
u) ellátja a jogszabály, illetve a miniszter által meghatározott egyéb feladatokat.
(4) A főigazgató feladat- és hatáskörét az SZMSZ-ben foglaltak szerint közvetlenül vagy a Hivatal önálló szervezeti egységein keresztül gyakorolja.
(5) A főigazgató az SZMSZ szerint meghatározott és a Hivatal szervezeti egységeihez delegált hatásköröket főigazgatói utasítás formájában bármikor magához vonhatja.
(6) A főigazgató munkájának támogatása érdekében Fejlesztési és Koordinációs Osztály, valamint Titkárság működik.
(7) A főigazgatót akadályoztatása vagy távolléte esetén – a (8) bekezdésben foglalt kivétellel – a főigazgató utasításai szerint eljárva a jogi főigazgató-helyettes helyettesíti. A főigazgató helyettesítését a tisztség betöltetlensége esetén a jogi főigazgató-helyettes látja el.
(8) A főigazgatót a jogi főigazgató-helyettes akadályoztatása vagy távolléte esetén a főigazgató utasításai szerint eljárva a gazdasági főigazgató-helyettes helyettesíti.
(9) A főigazgató – akadályoztatása vagy távolléte esetére – önálló szervezeti egység feladatkörével összefüggő hatáskörei vonatkozásában az önálló szervezeti egység vezetőjét is kijelölheti helyettesítésre. Az önálló szervezeti egység vezetője a főigazgató helyettesítését a főigazgató utasítása szerint látja el.
4. A jogi főigazgató-helyettes
6. § (1) A jogi főigazgató-helyettest a miniszter nevezi ki és menti fel. A jogi főigazgató-helyettes felett a munkáltatói jogokat a kinevezés és a felmentés kivételével a főigazgató gyakorolja, feladatait a főigazgató irányítása és ellenőrzése mellett látja el.
(2) A jogi főigazgató-helyettes közvetlenül irányítja a Jogi, Igazgatási és Humánerőforrás Főosztály, valamint az Igazságügyi Szakmai Felügyeleti és Módszertani Főosztály vezetőjének tevékenységét.
(3) A jogi főigazgató-helyettes
a) gondoskodik az irányítása alá tartozó szervezeti egység munkájának megszervezéséről, ennek keretében irányítja és felügyeli a jogszabályokban, a közjogi szervezetszabályozó eszközökben, a belső szabályzatokban, döntésekben meghatározott feladatok végrehajtását, kezdeményezi a szükséges intézkedések megtételét,
b) figyelemmel kíséri az irányítása alá tartozó szervezeti egységek munkáját, szükség szerint szakmai támogatást nyújt, feltárja a vitás kérdéseket, problémás helyzeteket, hatásköri összeütközéseket, feladatvégzést akadályozó tényezőket, és intézkedik az elhárításuk érdekében,
c) az általa felügyelt szakterületek vonatkozásában a főigazgatói döntések előkészítéséhez szakmai támogatást nyújt,
d) gyakorolja a főigazgató által átruházott kiadmányozási jogkört,
e) ellátja a kockázatértékeléssel és a kockázatkezeléssel kapcsolatos feladatokat, biztosítja a folyamatba épített, előzetes, utólagos és vezetői ellenőrzést, valamint a szabálytalanságkezelési rendszert,
f) az SZMSZ-ben foglalt eltérésekkel ellátja a Hivatal működése során felmerülő jogi és szabályozási feladatokat,
g) a jogvitákban, valamint a peres és nem peres eljárásokban gondoskodik a Hivatal jogi képviseletének ellátásáról,
h) a jogszabályokban, közjogi szervezetszabályozó eszközökben és belső szabályzatokban meghatározottak szerint gondoskodik – a közbeszerzési eljárásokat követő szerződéskötés és a jogi segítői szerződések, valamint a jogi segítségnyújtáshoz kapcsolódó tolmácsszerződések kivételével – a Hivatal polgári jogi szerződéseinek, megállapodásainak elkészítéséről, valamint azokat jogi ellenjegyzésével látja el,
i) az SZMSZ-ben foglalt kivételekkel, valamennyi szervezeti egység bevonásával gondoskodik a Hivatal feladatkörét érintő jogszabálytervezetek, előterjesztések, jelentések, közjogi szervezetszabályozó eszközök tervezetei véleményezéséről, valamint ellátja az ezzel kapcsolatos koordinációs feladatokat,
j) véleményezi a Hivatal belső szabályzatainak és az önálló szervezeti egységek ügyrendjeinek tervezetét,
k) elkészíti a Hivatal vezetői utánpótlás tervét, szükség szerint kezdeményezi a Hivatal szervezetének fejlesztését,
l) jóváhagyja az irányítása alá tartozó szervezeti egységek munka- és ellenőrzési tervét,
m) gondoskodik a digitális szerkesztőségi feladatok ellátásáról,
n) támogatja a Jogi Szakvizsga Bizottság munkáját,
o) felel a Hivatal humánerőforrás-gazdálkodásáért és humánigazgatásáért,
p) ellenőrzi a munkaügyi programok és nyilvántartások, továbbá a személyügyi és munkaügyi adatbázisok előírásoknak megfelelő szabályszerű vezetését,
q) felel az irányítása alá tartozó szervezeti egységek feladat- és hatáskörét érintően felmerülő hatósági, szakmai felügyeleti és módszertani feladatok ellátásáért, biztosítja az ezzel kapcsolatos szervezési feladatok ellátását.
(4) A jogi főigazgató-helyettes feladatellátását a főigazgató közvetlen irányítása alatt működő Titkárság támogatja.
(5) A jogi főigazgató-helyettest akadályoztatása vagy távolléte esetén a Jogi, Igazgatási és Humánerőforrás Főosztály vezetője, együttes akadályoztatásuk vagy távollétük esetén az Igazságügyi Szakmai Felügyeleti és Módszertani Főosztály vezetője helyettesíti. A jogi főigazgató-helyettesi tisztség betöltetlensége esetén a jogi főigazgató-helyettes jogköreit a Jogi, Igazgatási és Humánerőforrás Főosztály vezetője gyakorolja.
5. A gazdasági főigazgató-helyettes
7. § (1) A gazdasági főigazgató-helyettest a miniszter nevezi ki és menti fel. A gazdasági főigazgató-helyettes felett a munkáltatói jogokat a kinevezés és a felmentés kivételével a főigazgató gyakorolja, feladatait a főigazgató irányítása és ellenőrzése mellett látja el.
(2) A gazdasági főigazgató-helyettes közvetlenül irányítja a Gazdálkodási és Üzemeltetési Főosztály vezetőjének tevékenységét.
(3) A gazdasági főigazgató-helyettes
a) gondoskodik a mindenkori szakmai követelmények érvényesítéséről, a jogszabályokban, közjogi szervezetszabályozó eszközökben és a Hivatal belső szabályzataiban foglaltak betartásáról és betartatásáról, azokhoz iránymutatást ad, ellenőrzi a szakmai szervezeti egységek gazdasági munkáját, valamint gazdasági intézkedéseket hoz,
b) koordinálja a Hivatal költségvetési, gazdálkodási, pénzügyi, elemzési, tervezési és vagyongazdálkodási, üzemeltetési és informatikai tevékenységét,
c) az általa felügyelt szakterületek vonatkozásában a főigazgatói döntések előkészítéséhez szakmai támogatást nyújt,
d) gyakorolja a főigazgató által átruházott kiadmányozási jogkört,
e) felelős a költségvetési tervezéssel, az előirányzat-felhasználással, a hatáskörébe tartozó előirányzat-módosítással, a pénzkezeléssel, a könyvvezetéssel, beszámolási és adatszolgáltatási, adózási és adóbevallási kötelezettséggel, az üzemeltetéssel, fenntartással, működtetéssel, beruházással, a vagyon használatával és hasznosításával kapcsolatos feladatok jogszabályoknak megfelelő ellátásáért,
f) felügyeli a Hivatal pénzügyi-gazdasági (gazdálkodási) és számviteli tevékenységét, közreműködik a működéshez szükséges pénzügyi feltételeinek meghatározásában,
g) gondoskodik a költségvetés-tervezéssel és végrehajtással, előirányzat-felhasználással kapcsolatos feladatok végrehajtásáról, folyamatosan figyelemmel kíséri a költségvetés végrehajtásának alakulását, és gondoskodik a költségvetés végrehajtásáról szóló időszakos adatszolgáltatási kötelezettség teljesítéséről,
h) jóváhagyja az irányítása alá tartozó szervezeti egységek munka- és ellenőrzési tervét,
i) elkészíti a számviteli és a gazdálkodással összefüggő szabályzatokat,
j) iránymutatást ad a felügyelete alá tartozó szervezeti egységek szakmai munkájához, amelyet a folyamatba épített, előzetes és utólagos vezetői ellenőrzés keretében ellenőriz,
k) koordinálja a Hivatalon belüli gazdálkodási feladatok végrehajtását, projektek pénzügyi lebonyolítását, elszámolását,
l) a munkaerő-gazdálkodás tekintetében a Magyar Államkincstárral együttműködve gondoskodik az illetményszámfejtéshez, bérszámfejtéshez szükséges feladatok elvégzéséről, valamint a kapcsolódó egyéb technikai feladatok ellátásáról,
m) gondoskodik a beszerzési és közbeszerzési feladatok – ide értve a közbeszerzési eljárások lefolytatását követő szerződéskötést is –, eljárások szabályszerű lebonyolításáról,
n) ellenjegyzi a Hivatal feladatainak végrehajtását szolgáló kötelezettségvállalásokat.
(4) A gazdasági főigazgató-helyettes feladatellátását a főigazgató közvetlen irányítása alatt működő Titkárság támogatja.
(5) A gazdasági főigazgató-helyettest akadályoztatása vagy távolléte esetén a Gazdálkodási és Üzemeltetési Főosztály vezetője, együttes akadályoztatásuk vagy távollétük esetén a Gazdálkodási és Üzemeltetési Főosztály ügyrendjében meghatározottak szerint a Gazdálkodási és Üzemeltetési Főosztály vezetőjének helyettesítésére kijelölt kormánytisztviselő helyettesíti. A gazdasági főigazgató-helyettesi tisztség betöltetlensége esetén a gazdasági főigazgató-helyettes jogköreit a Gazdálkodási és Üzemeltetési Főosztály vezetője gyakorolja.
6. Az önálló szervezeti egység vezetője
8. § (1) Az önálló szervezeti egység vezetője a jogszabályoknak, a közjogi szervezetszabályozó eszközöknek, a belső szabályzatoknak, valamint a szakmai követelményeknek megfelelően az irányítást gyakorló felettes vezető utasítása, szakmai iránymutatása és ellenőrzése alapján vezeti az önálló szervezeti egység munkáját, valamint felel az önálló szervezeti egység feladatainak ellátásáért.
(2) Az önálló szervezeti egység vezetője – az (1) bekezdésben meghatározottakkal összefüggésben – elkészíti az önálló szervezeti egység ügyrendjét és annak mellékleteként a munkaköri leírásokat, valamint szervezi és ellenőrzi az önálló szervezeti egységhez tartozó műveletek végrehajtását.
(3) Az önálló szervezeti egység vezetője dönt az önálló szervezeti egység feladat- és hatáskörébe utalt ügyekben, amennyiben a főigazgató által adott utasítás eltérően nem rendelkezik.
(4) Az önálló szervezeti egység vezetője gyakorolja a főigazgató által átruházott kiadmányozási jogkört.
(5) Az önálló szervezeti egység vezetője kezdeményezési és véleményezési jogot gyakorol az irányítása alá tartozó szervezeti egység munkatársait érintő munkáltatói joggyakorlás vonatkozásában.
(6) Az önálló szervezeti egység vezetőjének az ügyrendben megjelölt helyettese az önálló szervezeti egység ügyrendjében meghatározottak, valamint az önálló szervezeti egység vezetőjének utasítása szerint helyettesíti az önálló szervezeti egység vezetőjét.
(7) Az önálló szervezeti egység vezetője gyakorolja mindazon jogokat és ellátja mindazon feladatokat, amelyeket a Hivatal belső szabályzatai, valamint felettes vezetői hatáskörébe utalnak.
7. A nem önálló szervezeti egység vezetője
9. § (1) A nem önálló szervezeti egység vezetője az önálló szervezeti egység ügyrendje és az önálló szervezeti egység vezetőjének utasítása szerint irányítja és ellenőrzi a vezetése alatt álló nem önálló szervezeti egység munkáját. A nem önálló szervezeti egység vezetője felelős a nem önálló szervezeti egység feladatainak teljesítéséért.
(2) A nem önálló szervezeti egység vezetőjének akadályoztatása vagy távolléte, illetve e tisztség betöltetlensége esetén a helyettesítés az önálló szervezeti egység ügyrendjében meghatározottak szerint történik.
8.8 Igazságügyi Szolgálatok Jogakadémiája vezetését ellátó főigazgató-helyettes
10. § (1) Az Igazságügyi Szolgálatok Jogakadémiája vezetését ellátó főigazgató-helyettes feladatait a főigazgató irányítása mellett látja el.
(2) Az Igazságügyi Szolgálatok Jogakadémiája vezetését ellátó főigazgató-helyettes közvetlenül irányítja az Igazságügyi Szolgálatok Jogakadémiája tevékenységét.
(3) Az Igazságügyi Szolgálatok Jogakadémiája vezetését ellátó főigazgató-helyettes
a) gondoskodik az irányítása alá tartozó szervezeti egység munkájának megszervezéséről, ennek keretében irányítja a jogszabályokban, közjogi szervezetszabályozó eszközökben, belső szabályzatokban, döntésekben meghatározott feladatok végrehajtását, kezdeményezi a szükséges intézkedések megtételét,
b) előkészíti a feladat- és hatáskörébe tartozó területek vonatkozásában a főigazgatói döntéseket,
c) jóváhagyja az irányítása alá tartozó szervezeti egység munka- és ellenőrzési tervét,
d) felelős az Igazságügyi Szolgálatok Jogakadémiája működtetéséért,
e) elkészíti az Igazságügyi Szolgálatok Jogakadémiája tevékenységéhez kapcsolódó éves képzési tervét,
f) a szakmai feladatellátása során szerzett tapasztalatok alapján javaslatot tesz a főigazgató részére képzések tartalmára a feltárt hiányosságok megszüntetése érdekében.
(4) Az Igazságügyi Szolgálatok Jogakadémiája vezetését ellátó főigazgató-helyettes feladatellátását a főigazgató közvetlen irányítása alatt működő Titkárság támogatja.
(5) Az Igazságügyi Szolgálatok Jogakadémiája vezetését ellátó főigazgató-helyettest akadályoztatása vagy távolléte esetén a jogi főigazgató-helyettes, együttes akadályoztatásuk vagy távollétük esetén a gazdasági főigazgató-helyettes helyettesíti. Az Igazságügyi Szolgálatok Jogakadémiája vezetését ellátó főigazgató-helyettesi tisztség betöltetlensége esetén az Igazságügyi Szolgálatok Jogakadémiája vezetését ellátó főigazgató-helyettes jogköreit a jogi főigazgató-helyettes gyakorolja.
9. Munkatársak
11. § (1) A Hivatal munkatársai a közszolgálati tisztviselőkről szóló 2011. évi CXCIX. törvény (a továbbiakban: Kttv.) hatálya alá tartozó kormánytisztviselők és kormányzati ügykezelők, valamint a munka törvénykönyvéről szóló 2012. évi I. törvény hatálya alá tartozó munkavállalók.
(2) A Hivatal munkatársai felett a munkáltatói jogokat – az SZMSZ-ben meghatározott kivételekkel – a főigazgató gyakorolja.
(3) A Hivatal munkatársai a feladataikat a jogszabályokban foglaltak betartásával, a felettes vezető irányítása alapján, az adott szervezeti egység ügyrendjében és a munkaköri leírásaikban foglaltaknak megfelelően végzik.
(4) A Kttv. 126. § (1) bekezdése alapján adományozható közigazgatási tanácsadói és közigazgatási főtanácsadói címek, illetve a Kttv. 127. § (1) bekezdése alapján adományozható szakmai tanácsadói és szakmai főtanácsadói címek számát a főigazgató a törvényes kereteken belül meghatározhatja.
(5)9 A Hivatalnál vagyonnyilatkozat-tételhez kötött munkakörökre vonatkozó rendelkezéseket a 3. függelék tartalmazza.
(6)10
A hivatali tájékoztatás és döntés-előkészítés fórumai
10. Az országos szakmai értekezlet
12. § (1) A főigazgató a Hivatal, valamint az Igazságügyi Szolgálatok szakmai tevékenységének, helyzetének értékelése, a Hivatalt és az Igazságügyi Szolgálatokat érintő változások nyomon követése, illetve feladatok meghatározása érdekében szükség szerint, de évente legalább 3 alkalommal országos szakmai értekezletet tart.
(2) Az országos szakmai értekezlet előkészítése és napirendjének összeállítása az Igazságügyi Szakmai Felügyeleti és Módszertani Főosztály vezetőjének feladata.
(3) Az országos szakmai értekezlet résztvevői:
a) a főigazgató,
b) a főigazgató-helyettesek,
c) az Igazságügyi Szolgálatok vezetői,
d) az Igazságügyi Szakmai Felügyeleti és Módszertani Főosztály vezetője,
e) a Fejlesztési és Koordinációs Osztály vezetője,
f) a Titkárság vezetője, valamint
g) a főigazgató által meghívott személyek.
(4) Az országos szakmai értekezleten meghatározott feladatokról, iránymutatásokról a Titkárság vezetője emlékeztetőt készít, amelyet az értekezlet résztvevőinek rendelkezésére bocsát.
11. A főigazgatói értekezlet
13. § (1) A főigazgatói értekezlet a Hivatal legfőbb döntés-előkészítő és tanácsadó fóruma, amely szükség szerint, de legalább kétheti gyakorisággal ülésezik.
(2) A főigazgatói értekezlet a főigazgató vezetésével áttekinti a Hivatal stratégiai és operatív feladatainak ellátását.
(3) A főigazgatói értekezlet javaslatot tesz
a) intézkedés tételére,
b) intézkedés elfogadására,
c) egyeztetés megindítására.
(4) A főigazgatói értekezlet vizsgálja az intézkedések megvalósulását.
(5) A főigazgatói értekezlet előkészítése és napirendjének összeállítása a Fejlesztési és Koordinációs Osztály vezetőjének a feladata.
(6) A főigazgatói értekezlet állandó résztvevői a főigazgató, a főigazgató-helyettesek, a Fejlesztési és Koordinációs Osztály vezetője, a főosztályvezetők, valamint a Titkárság vezetője. A főigazgatói értekezletre további személyeket a főigazgató hív meg.
(7) A főigazgatói értekezlet résztvevőinek tájékoztatása, javaslata alapján a főigazgató döntést hoz és iránymutatást ad.
(8) A főigazgatói értekezleten meghatározott feladatokról, iránymutatásokról a Titkárság vezetője emlékeztetőt készít, amelyet főigazgatói jóváhagyást követően az értekezlet résztvevői, valamint a feladatok végrehajtására kötelezett felelősök rendelkezésére bocsát.
12. A vezetői értekezlet
14. § (1) A vezetői értekezlet a főigazgató-helyettes vezetésével – az irányítása alá tartozó szakterületeket érintően – áttekinti a feladatok ellátását, véleményezi és döntésre előkészíti a főigazgatói értekezlet napirendjére kerülő előterjesztéseket, javaslatokat. A vezetői értekezlet szükség szerint, de legalább kéthetente ülésezik.
(2) A vezetői értekezletet az értekezletet összehívó vezető által kijelölt szervezeti egység készíti elő. Az előkészítés során a kijelölt szervezeti egység tájékoztatja az értekezletet összehívó vezető felett irányítást gyakorló vezetőt az értekezlet összehívásáról, aki az értekezleten részt vehet, annak napirendjére javaslatokat tehet.
(3) A vezetői értekezlet résztvevői a vezetői értekezlet összehívója, a főosztályvezető, az osztályvezető, valamint a főigazgató-helyettes által meghívott személyek.
(4) A vezetői értekezlet résztvevőinek tájékoztatása, javaslata alapján a főigazgató-helyettes a főigazgatói döntést nem igénylő előterjesztések, javaslatok tárgyában döntést hoz és iránymutatást ad.
(5) A főigazgató-helyettes által kijelölt szervezeti egység vezetője gondoskodik arról, hogy az értekezleten meghatározott feladatokról, iránymutatásokról emlékeztető készüljön, amelyet az értekezlet résztvevői, valamint a feladatok végrehajtására kötelezett felelősök rendelkezésére bocsát.
13. A főosztályvezetői értekezlet
15. § (1) A főosztályvezető az általa összehívott főosztályvezetői értekezlet keretében áttekinti a feladat- és hatáskörébe tartozó feladat ellátását.
(2) A főosztályvezetői értekezletet a főosztályvezető által kijelölt kormánytisztviselő készíti elő. Az előkészítés során a kijelölt kormánytisztviselő tájékoztatja az értekezletet összehívó főosztályvezető felett irányítást gyakorló vezetőt az értekezlet összehívásáról, aki az értekezleten részt vehet, annak napirendjére javaslatot tehet.
(3) A főosztályvezetői értekezlet résztvevői a főosztályvezető, az általa irányított szervezeti egységek vezetői, valamint a főosztályvezető által meghívott személyek.
14. A munkacsoport
16. § (1) A főigazgató, valamint a főigazgató előzetes jóváhagyásával a főigazgató-helyettesek több szervezeti egység feladatkörét érintő, eseti feladat elvégzésére munkacsoportot hozhatnak létre.
(2) A munkacsoport célja a meghatározott feladat komplex megközelítésű, a szakterületek közös feladatellátásán alapuló hatékony munkavégzés, illetve az ehhez szükséges javaslatok felvázolása, kidolgozása.
(3) A munkacsoport tagját a helyettesítésre egyébként jogosult személy helyettesíti.
15. A hivatali állományértekezlet
17. § (1) A főigazgató a Hivatalt és munkatársait érintő aktuális kérdésekről évente, illetve rendkívüli esetben előre egyeztetett időpontban hivatali állományértekezletet tart.
(2) A hivatali állományértekezlet résztvevői a Hivatal valamennyi munkatársa, továbbá a főigazgató által meghívott más személyek.
(3) A főigazgató a hivatali állományértekezleten
a) beszámol a Hivatal legutóbbi állományértekezlet óta eltelt időszakban végzett munkájáról,
b) beszámol a munkatársakat is érintő esetleges szervezeti, személyi változásokról,
c) értékeli a Hivatal és a munkatársak teljesítményét,
d) értékeli a Hivatal munkakörülményeinek változását,
e) ismerteti az elkövetkezendő időszak feladatait.
(4) A hivatali állományértekezlet lehetőséget ad arra, hogy a Hivatal munkatársai kifejtsék véleményüket, észrevételeiket, kérdéseket tegyenek fel, és azokra választ kapjanak.
A Hivatal működésével kapcsolatos egyéb rendelkezések
16. A munkavégzés általános szabályai
18. § (1) A szervezeti egységek folyamatos működését a mindenkor hatályos jogszabályok, közjogi szervezetszabályozó eszközök, belső szabályzatok, valamint a felettes vezetők utasításai határozzák meg.
(2) A főigazgató-helyettesek, valamint – a Titkárság vezetőjének kivételével – az önálló szervezeti egységek vezetői a főigazgató jóváhagyásával jogosultak az általuk irányított szakterülethez tartozó feladatok vonatkozásában közvetlenül utasítást adni a közvetlen irányításuk alá nem tartozó szervezeti egységek munkatársai részére a közvetlen felettes előzetes tájékoztatása mellett. Ez esetben az utasított munkatársnak a közvetlen vezetőjét haladéktalanul tájékoztatnia kell. A munkatárs ebben az esetben a feladatellátás tekintetében kizárólag a feladatot szignáló vezetőnek tartozik felelősséggel és beszámolási kötelezettséggel.
(3) A vezetői munkakört betöltő, az ügyintéző, az ügykezelő és a munkavállaló feladatait, felelősségi körét az (1) bekezdésben foglaltakon túl a munkaköri leírás tartalmazza.
(4) A munkaköri leírás – a feladat elvégzésének ellenőrzésére és a felelősség megállapítására alkalmas módon – tartalmazza az ellátandó feladatokat, az alá- és fölérendeltségi viszonyokat, a munkakörre vonatkozó elvárásokat, a szakmai, minőségi teljesítménykövetelményt, valamint a munkakört ellátó munkatárs felelősségét és ehhez igazodó hatáskörét.
17. A munkavégzés elvei
19. § (1) A Hivatal működésében a törvényességet a mindenkor hatályos jogszabályokban, közjogi szervezetszabályozó eszközökben, belső szabályzatokban, az SZMSZ-ben, illetve az ügyrendekben előírtak maradéktalan betartásával kell biztosítani.
(2) A törvényességért és a szabályszerű működésért, illetve a Hivatal hatáskörébe tartozó feladatok eredményes végrehajtásáért a főigazgató felelős.
(3) A Hivatal önálló szervezeti egységeinek vezetői önállóan, teljes felelősséggel vezetik az irányításuk alá tartozó szervezeti egységek szakmai munkáját, felelősek a jogszabályokban, a közjogi szervezetszabályozó eszközökben, belső szabályzatokban, továbbá a főigazgatótól, főigazgató-helyettestől kapott utasítások jogszerű és szakszerű, törvényes és színvonalas, valamint határidőben történő végrehajtásáért.
(4) A Hivatal nem önálló szervezeti egységének vezetője a szervezeti egységét az irányítást gyakorló közvetlen felettes vezető irányításával vezeti. A nem önálló szervezeti egység vezetője felel a nem önálló szervezeti egység tevékenységéért.
(5) A munkatárs illetéktelen személynek és szervnek nem adhat tájékoztatást olyan tényekről, adatokról, amelyek tevékenysége során jutottak tudomására, és kiszolgáltatásuk az állam, a Hivatal, annak munkatársa vagy bármely állampolgár számára hátrányos vagy jogellenesen előnyös következményekkel járna.
(6) A munkatárs köteles megőrizni a minősített adatot, tevékenysége során szakszerűen, pártatlanul, jogszabályszerűen és a kulturált ügyintézés szabályai szerint eljárni.
18. A munkavégzés tervszerűsége
20. § (1) A tervszerű munkát a Hivatal intézményi munkaterve biztosítja.
(2) A Hivatal intézményi munkaterve egy naptári évre szóló intézkedési és erőforrás-felhasználási stratégiai tervdokumentum.
(3) A Hivatal intézményi munkaterve tartalmazza az adott évre vonatkozó szervezeti célokat, programokat és intézkedéseket, azok teljesítési határidőit, a teljesítéshez szükséges személyi, tárgyi, szakmai és szervezeti feltételeket, valamint a teljesítésért felelős munkatársak meghatározását.
19. Ügyintézési határidő
21. § (1) Az ügyek intézése a jogszabályok, közjogi szervezetszabályozó eszközök, belső szabályzatok, ügyrendek és a felettes vezető által előírt határidőben történik.
(2) A jogszabályokban, közjogi szervezetszabályozó eszközökben, belső szabályzatokban, ügyrendekben előírt ügyintézési határidő hiányában az ügyek intézésére a vezető által a feladatok kiadása során megállapított egyedi ügyintézési határidő az irányadó.
(3) A határidőket naptári napban, kivételesen órában kell meghatározni. A határidő számításának kezdő napja a Hivatalhoz történő érkeztetés, ennek hiányában az első iktatás napja, befejező napja pedig a regisztrált továbbítás napja.
(4) Az ügyintéző a feladatainak ütemezése során úgy jár el, hogy a vezetői jóváhagyás a határidő lejárta előtt, ésszerű időben beszerezhető legyen.
(5) Ha a beadvány az előírt határidő alatt érdemben nem intézhető el, akkor az ügyintéző a késedelem okáról és az ügyintézés várható időtartamáról a felettesét tájékoztatja, aki gondoskodik az ügyben érintettek haladéktalan tájékoztatásáról.
20. Az együttműködés tartalmi elemei
22. § (1) A Hivatal valamennyi vezetője és munkatársa köteles a hivatali feladatok végrehajtásában együttműködni. Az önálló szervezeti egységek közötti együttműködés kialakításáért az önálló szervezeti egységek vezetői a felelősek.
(2) Amennyiben egy feladat elvégzésében több szervezeti egység érintett, a feladat elvégzéséért az első helyen kijelölt szervezeti egység a felelős, amely egyúttal köteles gondoskodni az egyeztetés kezdeményezéséről annak érdekében, hogy a feladatellátásban a többi érdekelt szervezeti egység álláspontja összehangoltan érvényesüljön. Ehhez a közreműködő szervezeti egységek szakterületük szempontjait feltáró munkarészeket, észrevételeket, javaslatokat adnak. A nem érvényesített javaslatról a javaslattevőt értesíteni kell. Véleményeltérés esetén a szervezeti egységeknek egymás között egyeztetniük kell, ennek eredménytelensége esetén a közös felettes vezető dönt.
(3) A főigazgató összetett megközelítést és több szakterület szoros együttműködését igénylő feladat elvégzése érdekében a feladatkörükben érintett vezetők és tárgykör szerint illetékes ügyintézők hatékony együttműködésével megvalósuló csoportos munkavégzést rendelhet el. A csoportos munkavégzés során az érintett vezetőket és az illetékes ügyintézőket a feladat megfelelő határidőben történő elvégzése érdekében kiemelt együttműködési kötelezettség és felelősség terheli.
(4)11 A Hivatal feladat- és hatáskörébe tartozó ügyekben más külső fél vagy külső szerv felé képviselt hivatali álláspont kiadása kizárólag a főigazgató jóváhagyásával történhet, melynek koordinálásáért a Fejlesztési és Koordinációs Osztály vezetője felel.
21. A belső szabályozás és irányítás rendje
23. § (1) A főigazgató a Hivatal számára belső szabályzatot adhat ki.
(2) Belső szabályzat
a) a közjogi szervezetszabályozó eszközként kiadott főigazgatói utasítás,
b) az egyéb irányító eszközként kiadott
ba) eljárási rend,
bb)12
bc) körlevél.
(3) A főigazgató a Hivatal szakmai irányítása alatt álló Igazságügyi Szolgálatok szakterületi tevékenységének megfelelő ellátása érdekében szakmai iránymutatást biztosító eszközként módszertani állásfoglalást, módszertani kézikönyvet, ügymenetmodellt és szakmai irányítói tájékoztatást adhat ki.
(4) A főigazgató által kiadott szakmai iránymutatást biztosító eszközök közül a módszertani állásfoglalás az Igazságügyi Szolgálatok részére kötelező érvényű.
22. A szervezeti egységek kapcsolata
24. § (1) A Hivatal önálló szervezeti egységei mellérendelt viszonyban állnak egymással.
(2) A Hivatal nem önálló szervezeti egységei mellérendelt viszonyban állnak egymással.
(3) A szervezeti egységek feladataik végrehajtása során egymással szemben együttműködési, konzultációs és tájékoztatási joggal, illetve kötelezettséggel rendelkeznek.
(4) Az egymással mellérendelt viszonyban álló szervezeti egységek véleményeltérése esetén a felügyeleti rendben felettük álló legközelebbi közös felettes dönt.
(5) A Hivatal nem önálló szervezeti egységei egymással közvetlen munkakapcsolatban állnak, az egymással összefüggő feladatok megoldása érdekében rendszeresen konzultálnak egymással, a feladatok elvégzéséhez szükséges döntések meghozatalánál a kiadmányozási szabályzat rendelkezései szerint járnak el.
(6) A Hivatal szervezeti egységeinek vezetői a kiemelkedő jelentőségű ügyekről haladéktalanul tájékoztatják a főigazgatót, illetve a közvetlen felügyeletet ellátó vezetőt.
23. A képviselet
25. § (1) A főigazgatót a Hivatal tevékenységével összefüggő ügyekben általános egyszemélyi képviseleti jog illeti meg. A főigazgató akadályoztatása esetén a képviselet rendjére az SZMSZ-nek a főigazgató helyettesítésének rendjére vonatkozó rendelkezései az irányadóak.
(2) A főigazgató képviseleti jogát esetenként vagy az ügyek meghatározott csoportjára nézve általánosságban – írásban – átruházhatja. A dokumentumnak meg kell felelnie az adott képviselet ellátására jogszabályban előírt tartalmi és formai követelményeknek.
(3) A felügyeleti szerv, a külföldi felek, az állami szervek, valamint a civil szervezetek vezetőivel a főigazgató tart kapcsolatot.
(4) A főigazgató-helyettesek, valamint az önálló szervezeti egységek vezetői a saját szakterületeiken, működési körükön belül jogosultak főigazgatói felhatalmazás alapján a Hivatal képviseletére. A megbízottakkal való kapcsolattartásért feladat- és hatáskörében a felhatalmazás alapján a főigazgató-helyettes, illetve az önálló szervezeti egység vezetője felel.
(5) A Hivatalnak a bíróságok és más hatóságok előtti képviseletét – az SZMSZ-ben meghatározott kivételekkel – a jogi főigazgató-helyettes, illetve a Jogi, Igazgatási és Humánerőforrás Főosztály e feladattal megbízott, az adott perben a jogszabályok alapján képviseletre jogosult kormánytisztviselői látják el. E körben utasítást a képviselet ellátására vonatkozóan a Jogi, Igazgatási és Humanerőforrás Főosztály vezetőjének részére csak a főigazgató vagy a jogi főigazgató-helyettes adhat.
(6) Peren kívüli és perbeli egyezség csak a főigazgató előzetes, írásbeli engedélye alapján köthető.
(7) A külső szervek tájékoztatásának, valamint a külföldi felekkel folytatott hivatalos levelezések általános szabályait, a sajtótevékenység és a tömegtájékoztatás rendjét önálló eljárási rend tartalmazza.
24. A döntési és kiadmányozási jogkör
26. § (1) A kiadmányozás az adott ügy elintézésére vonatkozó rendelkezésre, illetve az abban történő döntésre ad felhatalmazást.
(2) A kiadmányozási jog kiterjed az intézkedések kiadására és jóváhagyására, az érdemi döntések meghozatalára, az azt tartalmazó ügyirat aláírására, valamint az ügyirat elküldésének és irattárba helyezésének elrendelésére.
(3) Az általános kiadmányozási jog a főigazgatót illeti meg. A Hivatalon belüli kiadmányozás részletes szabályait a főigazgatói utasításként kiadott kiadmányozási szabályzat rögzíti. A kiadmányozási szabályzatban rögzített kiadmányozási jog nem átruházható.
(4) A főigazgató kiadmányozza
a) az illetékes miniszter, államtitkár vagy helyettes államtitkár elé benyújtandó előterjesztést, jelentést, tájékoztatást, állásfoglalást és állásfoglalás-kérést, valamint
b) a jogszabályok által a főigazgató hatáskörébe utalt és át nem ruházott ügyben hozott döntéseket.
(5) A (4) bekezdésben meghatározott kiadmányozási jog nem átruházható.
(6) A főigazgató távolléte vagy akadályoztatása, illetve a tisztség betöltetlensége esetén a (4) bekezdés szerint meghatározott ügyekben az iratot a jogi főigazgató-helyettes, a főigazgató és a jogi főigazgató-helyettes egyidejű távolléte vagy akadályoztatása, illetve a tisztségek betöltetlensége esetén a gazdasági főigazgató-helyettes kiadmányozza.
(7) A kiadmányozásra előkészített ügyiratokat a főigazgató eltérő intézkedése hiányában a szolgálati út betartása mellett kell a kiadmányozásra jogosult elé terjeszteni.
(8) A főigazgató által kiadmányozásra kerülő ügyiratokat – a főigazgató közvetlen irányítása alatt álló szervezeti egységek kivételével – az illetékes főigazgató-helyettes útján, a főigazgató-helyettes által kiadmányozásra kerülő ügyiratokat az illetékes főosztályvezető útján kell előterjeszteni.
(9) A főigazgató részére kiadmányozásra előterjesztett ügyiratok vonatkozásában a Fejlesztési és Koordinációs Osztály vezetője a kiadmányozást megelőző véleményezési jogot gyakorolhat.
(10) Az iratot oly módon kell a kiadmányozásra jogosultnak előterjeszteni, hogy – az ügyintézési határidőre figyelemmel – a döntéshozatalhoz kellő idő álljon rendelkezésre.
(11) Sürgős esetben az irat címzettjéhez a kiadmányozást megelőzően is el lehet juttatni az iratot oly módon, hogy annak munkapéldány jellege az iratból kitűnjön. Erről az ügyintéző tájékoztatja a kiadmányozásra jogosultat.
25. A kötelezettségvállalás, utalványozás, ellenjegyzés és érvényesítés
27. § A Hivatal működésének kötelezettségvállalással, utalványozással, ellenjegyzéssel, érvényesítéssel és a teljesítésigazolás rendjével kapcsolatos részletes szabályait a főigazgatói utasításként kiadott gazdálkodási keretszabályzat határozza meg.
Záró rendelkezések
28. § (1)13 A főigazgató az SZMSZ hatálybalépését követő 30 napon belül főigazgatói utasításban adja ki
a) a kiadmányozási szabályzatot,
b) az irat- és adatkezelési szabályzatot,
c) a közszolgálati szabályzatot,
d) a belső ellenőrzési alapszabályt, valamint
e) a gazdálkodási keretszabályzatot.
(2) A főigazgató az (1) bekezdésben szereplő szabályzatokon túl egyéb belső szabályzatok kiadásáról is rendelkezhet.
29. § (1) Az önálló szervezeti egység vezetője az SZMSZ végrehajtására, így különösen a nem önálló szervezeti egységek feladatkörének meghatározására az SZMSZ hatálybalépésétől számított 45 napon belül ügyrendet készít, amelyet a főigazgató hagy jóvá.
(2) Az önálló szervezeti egység vezetője a jóváhagyott ügyrendet megküldi a Titkárság vezetője részére.
(3) Az önálló szervezeti egység vezetője gondoskodik az SZMSZ-nek, valamint az annak alapján kiadott belső szabályzatoknak a hatálybalépést, illetve a jóváhagyást követő 5 munkanapon belül történő, a munkatársakkal való dokumentált megismertetéséről.

1. függelék14

AZ IGAZSÁGÜGYI HIVATAL SZERVEZETI FELÉPÍTÉSE

2. függelék

AZ ÖNÁLLÓ SZERVEZETI EGYSÉGEK, VALAMINT A BELSŐ ELLENŐR FELADAT- ÉS HATÁSKÖREI
1. Az Igazságügyi Hivatal szervezeti egységeinek általános feladatai
1.1. Az anyagi és az eljárási jogszabály-módosítások tervezeteinek véleményezése, valamint a szakterületét érintő jogszabályi változások figyelemmel kísérése, szükség szerint jogszabály-módosítási javaslat kezdeményezése.
1.2. A szakterületét érintő belső szabályzatok tervezeteinek elkészítése, elemzése, valamint ezek érvényesülésének értékelése.
1.3. A tevékenységére vonatkozó lehetséges stratégiai fejlesztési irányvonalakra való javaslattétel.
1.4. Jogértelmezés kezdeményezése, szakmai vélemény kérése az arra kijelölt szervezeti egység útján a felügyeleti szervtől.
1.5. Beszámoló, jelentés, statisztikai kimutatás készítése. A jogszabály által előírt adatszolgáltatások teljesítése és az egyéb statisztikai jelentések elkészítése.
1.6. A szakterületére vonatkozó értékelő, elemző tevékenység elvégzése, a beszámoló jelentések elkészítése, valamint az egységes eljárásokra vonatkozó intézkedések megtétele.
1.7. Az együttműködési megállapodások tervezeteinek, tájékoztató anyagok, iratminták, formanyomtatványok, kitöltési útmutatók elkészítése.
1.8. Az együttműködési megállapodásból fakadó – szakterületét érintő – feladatok ellátása.
1.9. Szakmai értekezleteken, előadásokon, továbbképzéseken való részvétel.
1.10. A tevékenységével összefüggő adatok nyilvántartása, a tevékenységéről szükség szerinti információ- és adatszolgáltatás.
1.11. A jogszabályokból fakadó nyilvánosságrahozatali kötelezettség teljesítése.
1.12. A szakterületéhez tartozó informatikai rendszerek működtetése.
1.13. A szakterületét érintő beszerzési, közbeszerzési eljárások lefolytatásában való közreműködés.
2. A Titkárság
2.1. A Titkárság titkársági feladatai ellátása során
a) megszervezi, ütemezi, figyelemmel kíséri a főigazgatót érintő programokat,
b)15 támogatja a főigazgató-helyettesek feladatellátását,
c) gondoskodik az országos szakmai értekezlet, a főigazgatói értekezlet, a vezetői értekezlet és a hivatali állományértekezlet szervezési és adminisztrációs feladatairól,
d) gondoskodik az emlékeztetők, intézkedési tervek, belső jelentések nyilvántartásáról,
e) összeállítja, és a főigazgató elé terjeszti a Hivatal rendezvénytervét, valamint szervezi a rendezvényeket,
f) ellátja a Hivatal belső szabályzatainak közzétételével kapcsolatos feladatokat,
g) ellátja a főigazgató által meghatározott egyéb feladatokat.
2.2. A Titkárság dokumentumkezelési feladatai ellátása során
a) az irányadó jogszabályok, közjogi szervezetszabályozó eszközök és belső szabályzatok alapján szervezi és végzi a Hivatal iratkezelési feladatait,
b) gondoskodik a szakmai ügyintézést támogató rendszerek felhasználói jogosultságainak engedélyezéséről, módosításáról és megszüntetéséről,
c) átadja a rendezett, maradandó értékű iratokat az előírt őrzési időt követően az illetékes levéltár, illetve szerv részére, az iratselejtezési eljáráshoz szükséges levéltári hozzájárulást beszerzi,
d) elkészíti és aktualizálja a bélyegzők használatának rendjéről szóló szabályzatot, vezeti a Hivatal bélyegzőinek központi nyilvántartását, kiadja, leltározza, ellenőrzi és selejtezi a bélyegzőket,
e) részt vesz a Hivatal működését szolgáló irat- és ügyirat-kezelési rendszer fejlesztésében, közreműködik a programok tesztelésében és oktatásában,
f) gondoskodik az arculati előírások teljesítéséről,
g) elkészíti, aktualizálja az iratkezelési szabályzatot,
h) az osztály keretében, a főigazgató közvetlen irányítása alatt működő titkos ügyiratkezelő ellátja a minősített adatok és iratok kezelését,
i) ellátja a főigazgató által meghatározott egyéb feladatokat.
2.3. A Titkárság egyéb feladatai ellátása során szervezeti keretet biztosít a belső adatvédelmi felelős és az integritás tanácsadó feladatainak ellátásához.
3. A Fejlesztési és Koordinációs Osztály
3.1. A Fejlesztési és Koordinációs Osztály fejlesztési feladatai körében
a) előkészíti, és a főigazgatóhoz jóváhagyásra előterjeszti a Hivatal intézményi munkatervét,
b) összeállítja a főigazgatói értekezlet napirendjét, és nyomon követi a főigazgatói értekezleten meghatározott feladatok, iránymutatások végrehajtását,
c) véleményezi a főigazgató részére érkező megkereséseket, véleményezheti a főigazgatói kiadmányok tervezetét,
d) véleményezi a Hivatalhoz benyújtott közérdekű bejelentésekkel, javaslatokkal és panaszokkal kapcsolatos kiadmányok tervezetét,
e) figyelemmel kíséri a Hivatal informatikai és nyilvántartó rendszereinek működését,
f) a Hivatal feladatellátásához kapcsolódó tájékoztató kampányokat tervez és szervez a miniszter által vezetett minisztériummal együttműködve,
g) feladatai hatékony végrehajtása érdekében folyamatos és közvetlen kapcsolatot tart a Hivatal munkatársaival.
3.2. A Fejlesztési és Koordinációs Osztály koordinációs feladatkörében eljárva
a) ellenőrzi a Hivatal intézményi munkatervében foglalt határidők teljesítését, az ellenőrzés eredményéről jelentést készít a főigazgató részére, indokolt esetben javaslatot tesz a Hivatal intézményi munkatervében szereplő feladatok és határidők módosítására,
b) támogatja a szervezeti egységeket a Hivatal intézményi munkatervében rögzített követelmények teljesítését szolgáló eljárásrendek kialakításában,
c) támogatást nyújt a több szervezeti egység együttműködését igénylő feladatok végrehajtásának koordinációjában,
d) koordinálja a Hivatal éves szakmai beszámolójának összeállítását,
e) koordinálja a Hivatal önálló pályázati tevékenységének előkészítését és végrehajtását,
f) koordinálja a Hivatal projektjeinek fenntartásából eredő szerződéses kötelezettséghez kapcsolódó tevékenységeket.
4. A belső ellenőr
4.1.16 A Hivatalban belső ellenőr működik. A belső ellenőr a tevékenységét közvetlenül a főigazgatónak alárendelve végzi, jelentéseit közvetlenül a főigazgatónak küldi meg. A belső ellenőr a megbízatásával kapcsolatban vagy a személyére nézve felmerült összeférhetetlenségi ok tudomására jutásáról köteles haladéktalanul jelentést tenni a főigazgatónak.
4.2.17 A belső ellenőr feladatkörében eljárva
a) ellátja a Hivatal belső ellenőrzési feladatait,
b) végzi a belső ellenőrzés független, tárgyilagos, bizonyosságot adó és tanácsadó tevékenységét, a feladat ellátása során nem utasítható,
c) elkészíti és évente felülvizsgálja a belső ellenőrzési tevékenység végrehajtását szabályozó belső ellenőrzési kézikönyvet,
d) összeállítja a kockázatelemzéssel alátámasztott stratégiai és éves ellenőrzési tervet,
e) megszervezi, irányítja és nyomon követi az ellenőrzési terv megvalósulását, végrehajtását, ennek alapján elkészíti az éves ellenőrzési jelentését,
f) tájékoztatja a főigazgatót az éves ellenőrzési terv megvalósításáról és az attól való eltérésekről.
5. A Jogi, Igazgatási és Humánerőforrás Főosztály
5.1. A Jogi, Igazgatási és Humánerőforrás Főosztály általános jogi feladatkörében eljárva
a) a Hivatalon belüli egységes eljárás és jogalkalmazás biztosítása érdekében ellátja az igazgatósági szintű jogi koordinációs tevékenységet, elősegíti az eljárási törvények és az alapfeladatok ellátásához kapcsolódó jogszabályok érvényesülését,
b) indokolt esetben javaslatot tesz büntető-, szabálysértési, kártérítési, illetve fegyelmi eljárás megindítására,
c) a Hivatalt érintően indult peres és nem peres eljárásokban – a 6.1. e), 6.2. d) és 6.4. l) pontban foglalt megkötéssel – ellátja a Hivatal jogi képviseletét,
d) gondoskodik a Hivatal jogait és kötelezettségeit érintő polgári jogi, valamint egyéb szerződések, megállapodások előkészítéséről, ide nem értve a közbeszerzési szabályzat hatálya alá tartozó közbeszerzés beszerzési eljárása eredményeként kötendő szerződéseket, a jogi segítői szerződéseket, valamint a jogi segítségnyújtás szakfeladat ellátáshoz kapcsolódó tolmácsszerződéseket,
e) a közbeszerzési eljárásokat követő szerződések kivételével aláírás előtt előzetesen véleményezi, és jogi kifogás hiányában ellenjegyzi a Hivatal által kötendő megállapodásokat, szerződéseket,
f) közreműködik a Hivatal szerződéseinek megkötésénél, valamint – a Hivatal által kezelt fejezeti kezelésű előirányzatok kivételével – részt vesz a szerződésekből fakadó és az egyéb igények érvényesítésével kapcsolatos feladatok ellátásában,
g) intézkedik a Hivatal javára fennálló követelések behajtásában,
h) előkészíti a Hivatal egészét érintő főigazgatói, illetve főigazgató-helyettesi feladatkörbe utalt feladatokat,
i) a Hivatal más szervezeti egységének megkeresése alapján jogi állásfoglalást, véleményt nyújt.
5.2. A Jogi, Igazgatási és Humánerőforrás Főosztály igazgatási feladatkörében eljárva
a) ellátja a főosztály igazgatási tevékenységével kapcsolatos jogi feladatokat,
b) előkészíti a Hivatal Alapító Okirata, valamint Szervezeti és Működési Szabályzata módosítását,
c) jogi főigazgató-helyettesi ellenjegyzésre előkészíti a belső szabályzatok tervezetét, ennek keretében elvégzi a tervezetek egységes szempontú felülvizsgálatát, véleményezését és az érintett szervezeti egységgel való egyeztetését, melynek során felel azért, hogy a tervezetek a már kiadott belső szabályzatokkal, illetve jogszabályi előírásokkal összhangban legyenek,
d) előkészíti és jóváhagyásra felterjeszti a Főosztály ügyrendjét,
e) folyamatosan felülvizsgálja a hatályban lévő belső szabályzatokat, ennek során az önálló szervezeti egységek vezetői javaslatainak figyelembevételével javaslatot készít azok módosítására, szükség esetén deregulációjára, továbbá indokolt esetben új belső szabályzatok elfogadását javasolja,
f) javaslatot készít a főigazgató részére a Hivatal munkáját és munkaszervezetét érintő szabályozásra,
g) nyilvántartja a Hivatal belső szabályzatait és az ügyrendeket,
h) a jogi segítői szerződések és a munkaszerződések kivételével nyilvántartja a Hivatal által megkötött szerződéseket, és őrzi azok egy eredeti példányát,
i) nyilvántartja a Hivatalnál működő jogtanácsosokat,
j) elkészíti a Főosztály feladatkörébe tartozó folyamatleírásokat, belső szabályzatokat, egyszerűsíti és optimalizálja az ügymeneteket,
k) valamennyi szervezeti egység bevonásával gondoskodik a Hivatal feladatkörét érintő jogszabálytervezetek, előterjesztések, jelentések, közjogi szervezetszabályozó eszközök tervezetei véleményezéséről, valamint ellátja az ezzel kapcsolatos koordinációs feladatokat,
l) az érintett szervezeti egységek véleményének figyelembevételével gondoskodik a Hivatal kommunikációs stratégiájának kialakításáról és a tájékoztató anyagok elkészítéséről,
m) a főigazgató jóváhagyását követően közreműködik a média tájékoztatásával kapcsolatos feladatok ellátásában, gondoskodik az Igazságügyi Hivatal protokollfeladatainak ellátásáról,
n) az SZMSZ-ben foglalt eltérésekkel szervezi és koordinálja a Hivatal által tartott konferenciákat, képzéseket és más rendezvényeket.
5.3. A Jogi, Igazgatási és Humánerőforrás Főosztály humánerőforrás feladatkörében eljárva
a) előkészíti és végrehajtja a főigazgató hatáskörébe tartozó személyügyi, munkaügyi, szervezési, fegyelmi, kártérítési, szociális, jóléti és kegyeleti döntéseket, valamint ellátja a Hivatal közszolgálati, béren kívüli juttatásokról szóló és egyéb belső szabályzataiban a Főosztály hatáskörébe utalt feladatokat, kialakítja a hivatali munkaköri rendszert,
b) előkészíti a Hivatal létszámgazdálkodással összefüggő feladatainak végrehajtását,
c) ellátja a Hivatallal kormányzati szolgálati jogviszonyban, munkajogi jogviszonyban vagy más munkavégzésre irányuló jogviszonyban állókkal kapcsolatos humánigazgatási feladatokat, kezeli és nyilvántartja a személyi anyagaikat, vezeti a személyügyi számítógépes nyilvántartást, továbbá karbantartja a személyügyi adatokat,
d) előkészíti a szükséges munkaügyi dokumentumokat, a munkaszerződések egy eredeti példányát őrzi és nyilvántartja,
e) az érintett szervezeti egységek bevonásával gondoskodik a Hivatal és felsőoktatási intézmények közötti együttműködések, szakmai gyakorlatokkal összefüggő megállapodások kialakításáról, közreműködik az egyes ösztöndíjprogramok megvalósításában,
f) figyelemmel kíséri a Hivatal személyi állományának szociális helyzetét, ellátja a belső szabályzatokban foglalt jóléti, szociális és egészségügyi juttatásokkal kapcsolatos feladatokat,
g) a Hivatal személyi állománya tekintetében gondoskodik az elismerési, kitüntetési rendszer működtetéséről, a főigazgatói előterjesztések előkészítéséről, a beérkezett javaslatokat döntésre előkészíti,
h) javaslatot tesz a humánpolitikai szakterületet érintő belső szabályzatok előkészítésére, illetve módosítására,
i) közreműködik a Hivatalnak a külső szervektől véleményezés céljából érkezett, a Főosztály feladatkörét érintő tervezetekkel kapcsolatos álláspontjának kialakításában,
j) figyelemmel kíséri az iskolarendszerű vagy tanfolyami, szakmai és idegen nyelvi képzéseket, továbbképzéseket és az oktatási, továbbképzési keret felhasználását, és erről tájékoztatást nyújt a Hivatal munkatársai részére,
k) ellátja a Hivatal személyi állományának képzésével, továbbképzésével, közigazgatási alap- és szakvizsga szervezésével, tanulmányi szerződéseivel kapcsolatos feladatokat, a feladat ellátásához éves képzési tervet készít,
l) összehangolja és szervezi a pártfogó felügyelői, jogi segítségnyújtó és áldozatsegítő szolgálatként, valamint kárpótlási hatóságként kijelölt szervnél működő pártfogó felügyelők, kormánytisztviselők és kormányzati ügykezelők ügyviteli vizsgáját,
m) előírt pályáztatás esetén előkészíti és közzéteszi az álláspályázatokat, közreműködik a pályázatok lebonyolításban, és előkészíti az elbírálásukat,
n) közreműködik a kormánytisztviselők és kormányzati ügykezelők éves teljesítményértékelésével, az ügykezelők értékelésével kapcsolatos feladatok végrehajtásában,
o) felügyeli a Hivatal személyi állományának egészségi, pszichikai és fizikai alkalmasságával, foglalkozás-egészségügyi helyzetével kapcsolatos tevékenységet,
p) feladat- és hatáskörét érintően munkaügyi és személyügyi statisztikai adatszolgáltatást végez,
q) előkészíti és kezeli a Hivatal és a magánszemélyek között, munkavégzésre irányuló egyéb jogviszony létesítésére kötendő szerződéseket, valamint a Hivatal munkatársainak tanulmányi szerződéseit,
r) gondoskodik az esélyegyenlőségi terv elkészítéséről és végrehajtásáról,
s) közreműködik a nemzetbiztonsági ellenőrzéssel kapcsolatos feladatok ellátásában,
t) gondoskodik az éves szabadságolási tervek elkészítéséről,
u) ellátja a Hivatal személyi állományából nyilatkozattételre kötelezettek vagyonnyilatkozat-tételével összefüggő feladatokat.
5.4. A Jogi, Igazgatási és Humánerőforrás Főosztály egyéb feladatai körében
a) közreműködik az intézményi költségvetés kialakításában,
b) igény szerint támogatja a jogi szakvizsgabizottság munkáját,
c) tájékoztatja a Fejlesztési és Koordinációs Osztály vezetőjét az önálló szervezeti egység által ellátott pályázati feladatok végrehajtásáról,
d) támogatja a Magyar Közlöny Lap- és Könyvkiadó Kft. tevékenységét,
e) elvégzi a Magyar Közlöny Hivatalos Lapja digitális szerkesztési feladatait.
6. Az Igazságügyi Szakmai Felügyeleti és Módszertani Főosztály
6.1. Az Igazságügyi Szakmai Felügyeleti és Módszertani Főosztály jogi segítségnyújtási feladatkörében
a) ellátja a jogi segítségnyújtásról szóló törvényben foglalt feladatokat,
b) ellátja a jogi segítői névjegyzék vezetésével kapcsolatos feladatokat, így különösen
ba) aláírásra előkészíti az igazságügyért felelős miniszter által vezetett minisztérium nevében a jogi segítőkkel és tolmácsokkal jogi szolgáltatások nyújtására kötendő szolgáltatási szerződéseket,
bb) a jogi segítői névjegyzékbe történő felvételre irányuló kérelmet benyújtó kérelmezőnek – amennyiben a jogszabályi feltételeknek megfelel – aláírás céljából megküldi a jogi segítői szolgáltatási szerződés tervezetét, egyidejűleg felhívja a szerződés aláírására,
bc) amennyiben a jogi segítői névjegyzékbe történő felvételre irányuló kérelmet benyújtó kérelmező által visszaküldött szerződés hiányos, vagy nem a kérelemben foglalt adatokat tartalmazza, a szerződést visszaküldi a kérelmezőnek, és felhívja a szerződés kérelemnek megfelelő kitöltésére, illetve módosítására,
c) a jogi segítségnyújtási eljárásban méltányossági jogkört gyakorol,
d) másodfokon eljár a jogi segítségnyújtással kapcsolatosan a jogszabály által a Hivatal hatáskörébe utalt közigazgatási hatósági ügyekben,
e) a Hivatal hatósági feladatainak ellátásából fakadóan indult peres és nem peres eljárásokban a személyes megjelenéssel járó kötelezettség kivételével ellátja az eljárási jogszabályokban rögzített feladatokat, így különösen kiadmányozásra előkészíti a Hivatal nyilatkozatát, és gondoskodik az iratoknak a bírósághoz való továbbításáról,
f) felügyeleti eljárást kezdeményez a Kormány által jogi segítségnyújtó szolgálatként kijelölt szervezetek jogi segítségnyújtással kapcsolatos jogszabálysértő döntéseivel szemben, kiadmányozásra előkészíti a Hivatal felügyeleti jogkörben hozott döntéseit,
g) a jogi segítségnyújtás országos adatbázisából statisztikai kimutatást készít, adatot szolgáltat,
h) a főigazgató által meghatározott keretek között a jogi segítségnyújtás tekintetében – ideértve a szakmai pályázatok és az együttműködési megállapodások rendszerét is – tájékoztató, koordinációs és képviseleti tevékenységet lát el,
i) a főigazgató által meghatározott körben ellátja a belföldi, külföldi és nemzetközi igazságügyi és jogi segítségnyújtó szervezetekkel fennálló kapcsolatok kialakítására, fenntartására és fejlesztésére irányuló képviseleti tevékenységet,
j) lefolytatja a jogi segítségnyújtást érintő szakmai ellenőrzéseket, a szakmai ellenőrzések tapasztalatai alapján jogszabály-módosításra, módszertani állásfoglalás vagy szakmai irányító tájékoztatás kiadására tehet javaslatot,
k)18
l) a jogi segítségnyújtási szakterületet érintő általános szakmai kérdésekben módszertani állásfoglalásokat készít elő a Jogi Segítségnyújtó Szolgálat területi szervei egységes jogalkalmazásának támogatására,
m) egyedi ügyekben közvetlen szakmai támogatást nyújt a Jogi Segítségnyújtó Szolgálat területi szervei számára,
n) szakmai támogatást nyújt a Fejlesztési és Koordinációs Osztály részére a szakterületet érintő projektek megvalósításához, a projektek megvalósításából eredő szerződéses kötelezettségek teljesítéséhez,
o) a Hivatalhoz érkező, jogi segítségnyújtást érintő panaszok és közérdekű bejelentések tekintetében a főigazgató által meghatározott körben ellátja a panaszokról és közérdekű bejelentésekről szóló törvényben meghatározott feladatokat,
p) tájékoztatja a Fejlesztési és Koordinációs Osztály vezetőjét az önálló szervezeti egység által a jogi segítségnyújtási területet érintően ellátott pályázati feladatok végrehajtásáról.
6.2. Az Igazságügyi Szakmai Felügyeleti és Módszertani Főosztály áldozatsegítési feladatkörében
a) ellátja a bűncselekmények áldozatainak segítéséről és az állami kárenyhítésről szóló törvényben foglalt feladatokat,
b) másodfokon eljár az áldozatsegítéssel kapcsolatosan a jogszabály által a Hivatal hatáskörébe utalt közigazgatási hatósági ügyekben,
c) az áldozatsegítési eljárásban méltányossági jogkört gyakorol,
d) a Hivatal hatósági feladatainak ellátásából fakadóan indult peres és nem peres eljárásokban a személyes megjelenéssel járó kötelezettség kivételével ellátja az eljárási jogszabályokban rögzített feladatokat, így különösen kiadmányozásra előkészíti a Hivatal nyilatkozatát, és gondoskodik az iratoknak a bírósághoz való továbbításáról,
e) a hozzá forduló ügyfelek részére tájékoztatást nyújt az áldozatsegítésről szóló törvény alapján,
f) felügyeleti eljárást kezdeményez az Áldozatsegítő Szolgálat területi szervei jogszabálysértő döntéseivel szemben, a kiadmányozási jogkör gyakorlója számára előkészíti a Hivatal felügyeleti jogkörben hozott döntéseit,
g) az Áldozatsegítő Szolgálat területi szervei által megállapított azonnali pénzügyi segélyek összegének a Hivatal által történő kifizetését megelőzően teljesítésigazolással látja el az erre vonatkozó hatósági döntéseket,
h) gondoskodik a bűncselekmények áldozatainak segítéséről és az állami kárenyhítésről szóló 2005. évi CXXXV. törvény 41. § (2) bekezdésben előírt tájékoztató előkészítéséről és annak az Áldozatsegítő Szolgálat területi szervei részére történő eljuttatásáról,
i) figyelemmel kíséri az áldozati jogok érvényesülését, tájékoztatást kér az áldozatokkal kapcsolatba kerülő hatóságoktól, intézményektől, szervezetektől és tapasztalatairól évente elemző jelentést készít,
j) az áldozatsegítés országos adatbázisából statisztikai kimutatást készít, adatot szolgáltat,
k) a főigazgató által meghatározott keretek között az áldozatsegítés tekintetében – ideértve a szakmai pályázatok és az együttműködési megállapodások rendszerét is – tájékoztató, koordinációs és képviseleti tevékenységet lát el,
l) a főigazgató által meghatározott körben ellátja a belföldi, külföldi és nemzetközi igazságügyi és áldozatsegítő szervezetekkel fennálló kapcsolatok kialakítására, fenntartására és fejlesztésére irányuló képviseleti tevékenységet,
m) lefolytatja az áldozatsegítést érintő szakmai ellenőrzéseket, a szakmai ellenőrzések tapasztalatai alapján jogszabály-módosításra, módszertani állásfoglalás vagy szakmai irányító tájékoztatás kiadására tehet javaslatot,
n)19
o) szakmai támogatást nyújt a Fejlesztési és Koordinációs Osztály részére a szakterületet érintő projektek megvalósításához, a projektek megvalósításából eredő szerződéses kötelezettségek teljesítéséhez,
p)20 az áldozatsegítő szakterületet érintően gondoskodik a Hivatal gyermekek védelméről és a gyámügyi igazgatásról szóló törvényben, valamint a hozzátartozók közötti erőszak miatt alkalmazható távoltartásról szóló törvényben foglalt jelzőrendszeri feladatainak ellátásáról,
q) ellátja a rendőrség nyomozó hatóságainál létesítendő gyermekmeghallgató szobák kialakításáról szóló jogszabályban meghatározott feladatokat,
r)21 központi szinten az Igazságügyi Szolgálatok Jogakadémiája közreműködésével ellátja a rendőrség áldozatsegítő feladatairól szóló utasításban foglalt képzési tevékenységet a rendőrség személyi állománya tekintetében,
s) az áldozatsegítési szakterületet érintően szakmai támogatást nyújt a Hivatal által a Nemzeti Bűnmegelőzési Tanácsba delegált személy számára,
t) az áldozatsegítési szakterületet érintő általános szakmai kérdésekben módszertani állásfoglalásokat készít elő az Áldozatsegítő Szolgálat területi szervei egységes jogalkalmazásának támogatására,
u) egyedi ügyekben közvetlen szakmai támogatást nyújt az Áldozatsegítő Szolgálat területi szervei számára,
v) a Hivatalhoz érkező, áldozatsegítést érintő panaszok és közérdekű bejelentések tekintetében a főigazgató által meghatározott körben ellátja a panaszokról és közérdekű bejelentésekről szóló törvényben meghatározott feladatokat,
w) gondoskodik a kötelező érvényű nemzetközi dokumentumokban foglalt feladatok ellátásáról,
x) tájékoztatja a Fejlesztési és Koordinációs Osztály vezetőjét az önálló szervezeti egység által az áldozatsegítési területet érintően ellátott pályázati feladatok végrehajtásáról.
6.3. Az Igazságügyi Szakmai Felügyeleti és Módszertani Főosztály pártfogó felügyelői feladatkörében
a)22 ellátja a pártfogó felügyelői tevékenységgel kapcsolatos jogszabályok által a Hivatal hatáskörébe utalt feladatokat, különös tekintettel a szabadságvesztés és az előzetes letartóztatás végrehajtását, a büntetések, az intézkedések, egyes kényszerintézkedések és a szabálysértési elzárás végrehajtását, valamint a büntetőügyekben hozott határozatok végrehajtását szabályozó jogszabályokban foglalt feladatokra,
b) lefolytatja a pártfogó felügyelői szolgálatot érintő szakmai ellenőrzéseket, a szakmai ellenőrzések tapasztalatai alapján jogszabály-módosításra, módszertani állásfoglalás vagy szakmai irányító tájékoztatás kiadására tehet javaslatot,
c)23
d) elemzi a Pártfogó Felügyelői Szolgálat területi szerveinek ügyforgalmi adatait,
e) a c) és d) pontban foglalt feladatok ellátásából származó tapasztalatok alapján javaslatot tesz a pártfogó felügyelői segély céljára biztosítandó forrás mértékére a Pártfogó Felügyelői Szolgálat területi szervei számára,
f) a főigazgató által meghatározott körben a pártfogó felügyelői tevékenységgel kapcsolatos ügyekben – ideértve a szakmai pályázatok és az együttműködési megállapodások rendszerét is – tájékoztató, koordinációs és képviseleti tevékenységet lát el,
g) a főigazgató által meghatározott körben ellátja a belföldi, külföldi és nemzetközi igazságügyi, pártfogó felügyelői és helyreállító igazságszolgáltatási szervezetekkel fennálló kapcsolatok kialakítására, fenntartására és fejlesztésére irányuló képviseleti tevékenységet,
h) szakmai támogatást nyújt a Fejlesztési és Koordinációs Osztály részére a szakterületet érintő projektek megvalósításához, a projektek megvalósításából eredő szerződéses kötelezettségek teljesítéséhez,
i) a pártfogó felügyelői szakterületet érintően gondoskodik a Hivatal gyermekek védelméről és a gyámügyi igazgatásról szóló törvényben, valamint a hozzátartozók közötti erőszak miatt alkalmazható távolságtartásról szóló törvényben foglalt jelzőrendszeri feladatainak ellátásáról,
j) szakmai támogatást nyújt a büntetőügyekben alkalmazott közvetítői tevékenységről szóló törvényben, valamint a szabálysértésekről, a szabálysértési eljárásról és a szabálysértési nyilvántartási rendszerről szóló törvényben foglalt közvetítői tevékenységek ellátásához,
k) ellátja a szabálysértési ügyekben alkalmazható közvetítői eljárás egyes kérdéseiről szóló rendeletben foglalt közvetítői eljárással kapcsolatosan a Hivatal hatáskörébe utalt feladatokat,
l) gondoskodik a kötelező érvényű nemzetközi dokumentumokban foglalt feladatok ellátásáról,
m) a pártfogó felügyelői szolgálat országos adatbázisából statisztikai kimutatást készít, adatot szolgáltat,
n) a pártfogó felügyelői szakterületet érintően szakmai támogatást nyújt a Hivatal által a Nemzeti Bűnmegelőzési Tanácsba delegált személy számára,
o) a pártfogó felügyelői szakterületet érintő általános szakmai kérdésekben módszertani állásfoglalásokat készít elő a Pártfogó Felügyelői Szolgálat területi szervei egységes jogalkalmazásának támogatására,
p) egyedi ügyekben közvetlen szakmai támogatást nyújt a Pártfogó Felügyelői Szolgálat területi szervei számára,
q) a Hivatalhoz érkező, pártfogó felügyelői szakterületet érintő panaszok és közérdekű bejelentések tekintetében a főigazgató által meghatározott körben ellátja a panaszokról és közérdekű bejelentésekről szóló törvényben meghatározott feladatokat,
r) tájékoztatja a Fejlesztési és Koordinációs Osztály vezetőjét az önálló szervezeti egység által a pártfogó felügyelői területet érintően ellátott pályázati feladatok végrehajtásáról.
6.4. Az Igazságügyi Szakmai Felügyeleti és Módszertani Főosztály kárpótlási feladatkörében
a) első fokon eljár a vagyoni kárpótlási eljárással kapcsolatos igazgatási és közigazgatási hatósági ügyekben,
b) ellátja a személyi kárpótlási eljárásokkal összefüggő hatósági feladatokat,
c) ellátja a nemzeti gondozásról szóló törvényben foglalt feladatokat,
d) ellátja a külön jogszabályokban meghatározott, személyes szabadságukban jogtalanul korlátozott személyek társadalombiztosítási és munkajogi helyzetének rendezésével kapcsolatos ügyeket,
e) eljár a kárpótlási jegy termőföldtulajdon megszerzésére történő felhasználásának egyes kérdéseiről szóló törvény szerinti, a kárpótlási jegy visszatérítésére irányuló eljárásban,
f) folytatja az eljárást a folyamatban lévő vagyoni kárpótlási ügyekben, valamint a kárpótlási ügyekben hozott közigazgatási hatósági döntésekkel szemben előterjesztett jogorvoslati kérelmek ügyében,
g) a kárpótlási ügyekben – ideértve az együttműködési megállapodások rendszerét is – tájékoztató, koordinációs és képviseleti tevékenységeket lát el,
h) gondoskodik a vagyoni kárpótlási eljárások lezárásával összefüggő egyes kérdésekről szóló törvényben foglalt információk védelméről, megőrzéséről és további feldolgozásra alkalmassá tételéről,
i) ellátja az egyes értékpapírok előállításával, kezelésével és fizikai megsemmisítésével kapcsolatban meghatározott feladatokat,
j) ellátja a megszűnt Országos Kárrendezési és Kárpótlási Hivatal, a megszűnt Központi Kárrendezési Iroda és területi hivatalai, a megszűnt Igazságügyi Hivatal és területi hivatalai, a megszűnt Közigazgatási és Igazságügyi Minisztérium Igazságügyi Szolgálata, továbbá a Közigazgatási és Igazságügyi Hivatal kárpótlási szakterülete iratanyagainak irattárazásával és archiválásával kapcsolatos feladatokat,
k) miniszteri elbírálás céljából felterjesztésre előkészíti a vagyoni kárpótlási ügyekben első fokon hozott közigazgatási hatósági döntésekkel szemben előterjesztett jogorvoslati kérelmeket,
l) a Hivatal hatósági feladatainak ellátásából fakadóan indult peres és nem peres eljárásokban a személyes megjelenéssel járó kötelezettség kivételével ellátja az eljárási jogszabályokban rögzített feladatokat, így különösen kiadmányozásra előkészíti a Hivatal nyilatkozatát, és gondoskodik az iratoknak a bírósághoz való továbbításáról,
m) a jogszabályban foglaltaknak megfelelően adatot szolgáltat,
n) a Hivatalhoz érkező, kárpótlási szakterületet érintő panaszok és közérdekű bejelentések tekintetében a főigazgató által meghatározott körben ellátja a panaszokról és közérdekű bejelentésekről szóló törvényben meghatározott feladatokat,
o) tájékoztatja a Fejlesztési és Koordinációs Osztály vezetőjét az önálló szervezeti egység által a kárpótlási területet érintően ellátott pályázati feladatok végrehajtásáról.
6.5. Az Igazságügyi Szakmai Felügyeleti és Módszertani Főosztály a kutatói és jogalkotást támogató feladatkörében
a) a miniszter felkérése alapján folytatott tudományos és kutatói tevékenysége által segíti a miniszter által vezetett minisztérium jogszabály-előkészítési feladatainak ellátását,
b) felkérés alapján közreműködik a feladatkörével összefüggő jogszabálytervezetek és jogszabályi koncepciók előkészítésében,
c) felkérés alapján közreműködik a miniszter által vezetett minisztérium feladatkörével összefüggő jogalkotási program tervezésében,
d) a jogalkotás támogatása érdekében összehasonlító elemzéseket végez, vizsgálja a feladatkörével összefüggő hazai és nemzetközi szabályozási környezetet,
e) felkérés alapján véleményezi a feladatkörével összefüggő európai uniós jogforrások és egyéb nemzetközi dokumentumok tartalmát,
f) felkérés alapján megvizsgálja a feladatkörével összefüggő európai uniós jogforrások és egyéb nemzetközi dokumentumok hazai jogrendszerbe illeszthetőségét,
g) elkészíti a kutatói és jogalkotást támogató tevékenységére vonatkozó folyamatleírásokat, szabályzatokat, továbbá összehangolja a 6.5. pont szerinti tevékenységét a Főosztály jogi segítségnyújtási, áldozatsegítési, pártfogó felügyelői, valamint kárpótlási tevékenységével.
6.6. Az Igazságügyi Szakmai Felügyeleti és Módszertani Főosztály egyéb feladatai körében
a) közreműködik a Hivatalnak a külső szervektől véleményezés céljából érkezett, a Főosztály feladatkörét érintő tervezetekkel kapcsolatos álláspontjának kialakításában, illetve a feladatkörét érintően ilyen javaslatokat önállóan előkészít,
b) közreműködik az intézményi költségvetés kialakításában,
c) elkészíti a feladataira vonatkozó folyamatleírásokat, szükség szerint előkészíti a szakterületéhez kapcsolódó belső szabályzatok tervezeteit, törekszik az ügymeneteit egyszerűsíteni és harmonizálni,
d) ellátja a Hivatal egészét érintő, feladatkörébe utalt egyéb feladatokat.
7. A Gazdálkodási és Üzemeltetési Főosztály
7.1. A Gazdálkodási és Üzemeltetési Főosztály pénzügyi, számviteli és költségvetési feladatai körében
a) elkészíti és folyamatosan aktualizálja a Főosztály hatáskörébe tartozó feladatok megalapozását és ellátását szolgáló szabályzatokat és ügyrendeket, összeállítja a főosztály éves munka- és ellenőrzési tervét,
b) közreműködik a Hivatal intézményi gazdálkodásával összefüggő szerződések, megállapodások előkészítésében, véleményezi a pénzügyi ellenjegyzést igénylő, más szervezeti egységek által előkészített szerződések, megállapodások tervezeteit, ellátja a pénzügyi ellenjegyzést,
c) ellátja az államháztartási törvényben, a számviteli törvényben és egyéb jogszabályokban előírt, pénzügyi, számviteli feladatok szervezését, irányítását,
d) felelős az államháztartás működési rendjének változása kapcsán a Hivatalt érintő intézkedések végrehajtásáért, a végrehajtás folyamatos ellenőrzéséért,
e) felelős a költségvetési szerv működtetéséért, a költségvetés tervezéséért, az előirányzatok módosításának, átcsoportosításának és felhasználásának végrehajtásáért, a finanszírozási, adatszolgáltatási, beszámolási és a vagyon használatával, védelmével összefüggő feladatok teljesítéséért, a pénzügyi, számviteli rend betartásáért,
f) elkészíti a Hivatal intézményi elemi költségvetését, éves beszámolóját, valamint az időközi mérlegjelentéseket,
g) ellátja az intézményi gazdálkodási, pénzkezelési, könyvvezetési, az ezzel kapcsolatos adatszolgáltatási és technikai feladatokat, működteti a házipénztárt, bonyolítja a banki átutalásokat,
h) ellátja a folyamatba épített, előzetes és utólagos vezetői ellenőrzéssel összefüggő feladatait,
i) vezeti az illetménygazdálkodással kapcsolatos nyilvántartásokat, kapcsolatot tart az illetményszámfejtést végző Magyar Államkincstárral, gondoskodik az intézményi kifizetések számfejtéséről,
j) biztosítja az állami adóhatóság útján teljesítendő befizetési kötelezettségek bevallását és befizetését,
k) képviseli a Hivatalt a költségvetését érintő jogszabálytervezetek előkészítésében, a szakmai egyeztetéseken,
l) elvégzi a számviteli törzs kialakítását, aktualizálását, koordinálja a főkönyvi könyvelést, karbantartja az analitikus nyilvántartást biztosító rendszerek központi törzsállományait,
m) közreműködik az intézményi beszerzések, szolgáltatás megrendelések lebonyolításában, elvégzi a kapcsolódó pénzügyi és számviteli feladatokat,
n) koordinálja a külső és belső ellenőrzést végző szervek munkáját, részükre a kért adatszolgáltatást összeállítja, véleményezi a belső és külső ellenőrzési szervek által elkészített jelentéseket, elkészíti a jelentésekben tett megállapítások, javaslatok hasznosulására vonatkozó intézkedési tervet, valamint a hozzá kapcsolódó beszámolót,
o) nyilvántartja, elszámolja a reprezentációs kiadásokat, megállapítja és megfizeti az ezen kiadásokat terhelő személyi jövedelemadót,
p) ellátja a Hivatal vezetőinek és munkatársainak belföldi és külföldi kiküldetésével kapcsolatos pénzügyi és elszámolási feladatokat, vezeti a kapcsolódó analitikus nyilvántartásokat,
q) ellátja a „Jogi segítségnyújtás”, valamint a „Bűncselekmények áldozatainak kárenyhítése” fejezeti kezelésű előirányzatokhoz kapcsolódó elkülönített számlák kezelését, az előirányzatok feletti rendelkezési jogosultságok gyakorlását, az előirányzatok felhasználásának pénzügyi lebonyolítását, azok pénzügyi elszámolását, a jogszabályban előírt nyilvántartások vezetését, ideértve az előirányzat-felhasználáshoz kapcsolódó követelések és kötelezettségek nyilvántartásának vezetését is, ezzel összefüggésben kapcsolatot tart a fővárosi és megyei kormányhivatalok igazságügyi szolgálataival, továbbá – a fejezet által meghatározottak szerint – adatot szolgáltat a fejezet főkönyvi könyveléséhez, és felelős a szolgáltatott adatok valódiságáért,
r) közreműködik az előirányzat kezeléséért felelős minisztériumi szakterület megkeresésére a fejezeti kezelésű előirányzatok pénzügyi és számviteli szabályozására vonatkozó belső szabályzatok elkészítésében.
7.2. A Gazdálkodási és Üzemeltetési Főosztály beszerzési feladatai körében
a) vezeti és irányítja a Hivatal működésével, a kezelt programokkal és kiemelt projektekkel kapcsolatos beszerzéseket, a jogi és közbeszerzési tevékenységeket a tervezéstől a teljesítésigazolásig, a beszerzések tartalmának meghatározása, az ajánlatok értékelése és a szállítói teljesítés szakmai igazolása során,
b) felelős a közbeszerzési eljárások előkészítéséért, lebonyolításában szorosan együttműködik a közbeszerzési tanácsadóval (közbeszerzési eljárás lebonyolítással kapcsolatos feladatok tekintetében),
c) részt vesz a közbeszerzési szabályzat hatálya alá tartozó közbeszerzés, beszerzési eljárás eredményeként kötendő polgári jogi vagy egyéb szerződések előkészítésében,
d) gondoskodik az adott közbeszerzési eljárásban a jogi szakértelemmel bíró közreműködőről, amennyiben azt nem közbeszerzési tanácsadó látja el.
7.3. A Gazdálkodási és Üzemeltetési Főosztály informatikai feladatai körében
a) üzemelteti a Hivatal szakmai és a működéshez szükséges informatikai és kommunikációs rendszerét,
b) ellátja az intézmény rendszergazdai feladatait,
c) felelős az intézményi adatbázisok frissítéséért, a tárolt személyi adatok időszerűségéért és valódiságáért (belső telefonkönyv, beléptető rendszer, e-mail címek),
d) felelős az intézményi információk megjelenítéséért a Hivatal által üzemeltetett ingatlanokat érintő belső informatikai hálózatán (intranet),
e) felelős a Hivatal működése, feladatainak ellátása során észlelt informatikai hibák, problémák kijavításáért, megoldásához szükséges intézkedések megtételéért,
f) a pártfogó felügyelői tevékenységgel, jogi segítségnyújtással, áldozatsegítéssel és kárpótlással kapcsolatos tevékenységek ellátása érdekében országosan egységes informatikai rendszert működtet.
7.4. A Gazdálkodási és Üzemeltetési Főosztály üzemeltetési feladatai körében
a) a Hivatal által kezelt intézmények működési feltételeit folyamatosan biztosítja,
b) felelős a Hivatal igényeinek nyomon követéséért és azok teljesüléséért,
c) koordinálja a Hivatal szervezeti egységei részére a munkavégzéshez szükséges eszköz-, készlet- és szolgáltatási igényeket,
d) megszervezi és végzi a Hivatal iratkézbesítési feladatait,
e) ellátja költségvetési szerv működtetésével, üzemeltetésével, a költségvetési szerv vagyongazdálkodása körében a beruházással, a vagyon használatával, hasznosításával, védelmével kapcsolatos feladatokat,
f) ellátja a gépkocsik üzemeltetésével kapcsolatos feladatokat, nyilvántartja a gépkocsik futásteljesítményét, havonta elszámolást készít a gépkocsik norma szerinti üzemanyag-felhasználásáról,
g) ellátja a vezetékes és mobiltelefonok használatával, elszámolásával kapcsolatos feladatokat,
h) felelős az ingatlanok fenntartásával, karbantartásával, üzemeltetésével, őrzés-védelmével kapcsolatos feladatok irányításának megszervezéséért, a vagyongazdálkodás körébe tartozó egyes feladatok ellátásáért,
i) érvényesíti a garanciális és szavatossági igényeket,
j) felelős a leltározással, tárgyi eszköz nyilvántartással, selejtezéssel kapcsolatos feladatok ellátásáért,
k) felelős a feladatkörébe tartozó erőforrások szabályszerű, gazdaságos, hatékony és eredményes felhasználásáért és működtetéséért, az épületek üzemeltetésével kapcsolatban felmerülő költségek elszámolásáért,
l) elvégzi a szükséges beruházási, felújítási és karbantartási munkákat, és a végrehajtás során betartja és betartatja a tűz-, vagyon- és munkavédelemre vonatkozó, valamint egyéb hatósági előírásokat,
m) részt vesz a vagyonvédelemmel és takarítással megbízott vállalkozók munkájának irányításában, ellenőrzésében.
8.24 Bírósági Végrehajtók Ellenőrzési Főosztálya
8.1. A Bírósági Végrehajtók Ellenőrzési Főosztálya az önálló bírósági végrehajtó intézkedése ellen benyújtott panaszügyek intézésére, a panaszügyek felügyeletére és a fegyelmi eljárások nyilvántartására vonatkozó feladatainak körében
a) a Magyar Bírósági Végrehajtói Kamara bevonásával áttekinti a már elintézett panaszokat,
b) ellenőrzi a panaszkezeléssel összefüggő kimutatás alapján a panaszügyintézés eljárási szabályainak betartását,
c) mintavétel útján történő eljárással ellenőrzi a panaszok elbírálását,
d) tájékoztatja a panaszügyek intézéséről az igazságügyért felelős minisztert,
e) véleményezi a kamara panaszeljárási szabályzatát,
f) nyilvántartást vezet a kamara által megküldött adatok alapján a fegyelmi eljárásokról,
g) tájékoztatja az igazságügyért felelős minisztert a folyamatban lévő és lezárt fegyelmi eljárásokról.
8.2. A Bírósági Végrehajtók Ellenőrzési Főosztálya az önálló bírósági végrehajtók ügyvitelének, hivatali működésének és magatartásának ellenőrzésére irányuló vizsgálatok lefolytatására vonatkozó feladatainak körében
a) ellenőrzi a végrehajtók ügyvitelét, hivatali működését és magatartását, ennek keretében átfogó vizsgálatot, soron kívüli vizsgálatot, célvizsgálatot és utóvizsgálatot folytat le;
b) a vizsgálatok lefolytatásának céljából összeállítja a kockázatelemzési szempontokat;
c) kockázatelemzés alapján összeállítja a stratégiai ellenőrzési és az éves ellenőrzési tervet;
d) elkészíti a Végrehajtók Ellenőrzési Kézikönyvét, és azt rendszeresen felülvizsgálja;
e) az önálló végrehajtók tevékenységére vonatkozóan éves ellenőrzési jelentést állít össze;
f) gondoskodik az ellenőrzések nyilvántartásáról, valamint az ellenőrzési dokumentumok megőrzéséről, illetve a dokumentumok és az adatok biztonságos tárolásáról;
g) gondoskodik az ellenőrök szakmai továbbképzéséről, ennek érdekében éves képzési tervet készít;
h) megszervezi az ellenőrzési tevékenységet, irányítja az ellenőrzések végrehajtását, összehangolja az ellenőrzést;
i) ellátja a bírósági végrehajtásról szóló 1994. évi LIII. törvényben, valamint az önálló bírósági végrehajtók ügyvitelének, hivatali működésének és magatartásának ellenőrzésére irányuló vizsgálatok lefolytatásáról szóló jogszabályban meghatározott egyéb feladatokat.
9.25 Az Igazságügyi Szolgálatok Jogakadémiája
9.1. Az Igazságügyi Szolgálatok Jogakadémiája tevékenysége során:
a) a fővárosi és megyei kormányhivatalok pártfogó felügyelői, jogi segítségnyújtói és áldozatsegítési feladatokat ellátó kormánytisztviselői, valamint önálló bírósági végrehajtók, igazságügyi szakértők, közvetítők, a felszámolói és vagyonfelügyelői szakirányú szakképzettséggel rendelkező személyek, továbbá az igazságszolgáltatásban közreműködő, illetve ahhoz szakmai tevékenységükkel közvetlenül kapcsolódó más személyek részére jogi és az igazságszolgáltatási tevékenységhez közvetlenül kapcsolódó nem jogi tárgyú szakmai képzéseket, illetve továbbképzéseket szervez,
b) a Hivatal szakmai feladatellátásért felelős szervezeti egységeinek bevonásával gondoskodik a Hivatal feladatkörét érintő szakmai képzések, továbbképzések tematikájának véleményezéséről, valamint ellátja az ezzel kapcsolatos koordinációs feladatokat,
c) elkészíti a szervezeti egység munka- és ellenőrzési tervét,
d) ellátja a szervezeti egység feladat- és hatáskörébe tartozó feladatokat.

3.26 függelék

VAGYONNYILATKOZAT-TÉTELHEZ KÖTÖTT MUNKAKÖRÖK
1. Az egyes vagyonnyilatkozat-tételi kötelezettségekről szóló 2007. évi CLII. törvény (a továbbiakban: Vtk.) 4. § a) pontja alapján a Hivatalban a vagyonnyilatkozat-tételre a Vtk. 3. § (1) és (2) bekezdésében foglalt munkaköröket ellátó személyek kötelezettek a Vtk. 5. §-ában meghatározott esedékességi idő betartásával.
2. A vagyonnyilatkozat-tételi kötelezettségnek
a) a jogelőd intézménynél a jelenlegivel megegyező munkakörben foglalkoztatott, korábban vagyonnyilatkozatot adó kormánytisztviselők és kormányzati ügykezelők esetében a korábbi vagyonnyilatkozat-tétel időpontjától számítva a Vtk. szerinti esedékesség időpontjában;
b) a jogelőd intézménynél rendszeresített munkaköröktől eltérő, vagyonnyilatkozat-tételi kötelezettséggel járó munkakörben foglalkoztatott kormánytisztviselők és kormányzati ügykezelők esetében a Vtk. szerinti esedékesség időpontjában
köteles eleget tenni.
3. Vagyonnyilatkozat-tételre kötelezett:
a) a főigazgató,
b) a főigazgató-helyettes,
c) a főosztályvezető,
d) a főosztályvezető-helyettes,
e) az osztályvezető,
f) az osztályvezető-helyettes,
g) a kötelezettségvállalásra, utalványozásra jogosult kormánytisztviselő,
h) a belső ellenőr,
i) a közbeszerzési eljárásban részt vevő kormánytisztviselő,
j) a jogtanácsos, jogi szakértő,
k) az a kormánytisztviselő, aki közigazgatási hatósági ügyekben javaslattételre, döntésre vagy ellenőrzésre jogosult,
l) az integritás tanácsadó.
1

Az utasítást a 26/2015. (XII. 23.) IM utasítás 3. § (2) bekezdése hatályon kívül helyezte 2015. december 24. napjával.

2

Az 1. melléklet I. Fejezet 1. alcíme a 7/2015. (III. 6.) IM utasítás 1. §-ával megállapított szöveg.

3

Az 1. melléklet 1. § (3) bekezdés s) pont se) alpontját a 7/2015. (III. 6.) IM utasítás 1. §-a iktatta be.

4

Az 1. melléklet 1. § (3) bekezdés s) pont sf) alpontját a 16/2015. (VII. 10.) IM utasítás 1. §-a iktatta be.

5

Az 1. melléklet 2. § (1) bekezdése a 16/2015. (VII. 10.) IM utasítás 1. §-ával megállapított szöveg.

6

Az 1. melléklet 5. § (1) bekezdése a 7/2015. (III. 6.) IM utasítás 1. §-ával megállapított szöveg.

7

Az 1. melléklet 5. § (3) bekezdés s) pontja a 7/2015. (III. 6.) IM utasítás 1. §-ával megállapított szöveg.

8

Az 1. melléklet 8. alcímét (10. §) a 7/2015. (III. 6.) IM utasítás 1. §-a hatályon kívül helyezte, újonnan a 16/2015. (VII. 10.) IM utasítás 1. §-a iktatta be.

9

Az 1. melléklet 11. § (5) bekezdése a 7/2015. (III. 6.) IM utasítás 1. §-ával megállapított szöveg.

10

Az 1. melléklet 11. § (6) bekezdését a 7/2015. (III. 6.) IM utasítás 1. §-a hatályon kívül helyezte.

11

Az 1. melléklet 22. § (4) bekezdése a 7/2015. (III. 6.) IM utasítás 1. §-ával megállapított szöveg.

12

Az 1. melléklet 23. § (2) bekezdés b) pont bb) alpontját a 7/2015. (III. 6.) IM utasítás 1. §-a hatályon kívül helyezte.

13

Az 1. melléklet 28. § (1) bekezdés nyitó szövegrésze a 7/2015. (III. 6.) IM utasítás 1. §-a szerint módosított szöveg.

14

Az 1. melléklet 1. függeléke a 16/2015. (VII. 10.) IM utasítás 1. §-ával megállapított szöveg.

15

Az 1. melléklet 2. függelék 2.1. pont b) alpontja a 16/2015. (VII. 10.) IM utasítás 1. §-ával megállapított szöveg.

16

Az 1. melléklet 2. függelék 4. alcím 4.1. pontja a 7/2015. (III. 6.) IM utasítás 1. §-ával megállapított szöveg.

17

Az 1. melléklet 2. függelék 4. alcím 4.2. pontját a 7/2015. (III. 6.) IM utasítás 1. §-a iktatta be.

18

Az 1. melléklet 2. függelék 6.1. pont k) alpontját a 16/2015. (VII. 10.) IM utasítás 1. §-a hatályon kívül helyezte.

19

Az 1. melléklet 2. függelék 6.2. pont n) alpontját a 16/2015. (VII. 10.) IM utasítás 1. §-a hatályon kívül helyezte.

20

Az 1. melléklet 2. függelék 6. alcím 6.2. pont p) alpontja a 7/2015. (III. 6.) IM utasítás 1. §-a szerint módosított szöveg.

21

Az 1. melléklet 2. függelék 6.2. pont r) alpontja a 16/2015. (VII. 10.) IM utasítás 1. §-ával megállapított szöveg.

22

Az 1. melléklet 2. függelék 6. alcím 6.3. pont a) alpontja a 7/2015. (III. 6.) IM utasítás 1. §-a szerint módosított szöveg.

23

Az 1. melléklet 2. függelék 6.3. pont c) alpontját a 16/2015. (VII. 10.) IM utasítás 1. §-a hatályon kívül helyezte.

24

Az 1. melléklet 2. függelék 8. alcímét a 7/2015. (III. 6.) IM utasítás 1. §-a iktatta be.

25

Az 1. melléklet 2. függelék 9. alcímét a 16/2015. (VII. 10.) IM utasítás 1. §-a iktatta be.

26

Az 1. melléklet 3. függelékét a 7/2015. (III. 6.) IM utasítás 1. §-a iktatta be.

  • Másolás a vágólapra
  • Nyomtatás
  • Hatályos
  • Már nem hatályos
  • Még nem hatályos
  • Módosulni fog
  • Időállapotok
  • Adott napon hatályos
  • Közlönyállapot
  • Indokolás
Jelmagyarázat Lap tetejére