• Tartalom

1/2015. (II. 9.) MEKH utasítás

1/2015. (II. 9.) MEKH utasítás

a Magyar Energetikai és Közmű-szabályozási Hivatal Szervezeti és Működési Szabályzatáról1

2015.02.11.

A Magyar Energetikai és Közmű-szabályozási Hivatalról szóló 2013. évi XXII. törvény 12. § c) pontjában meghatározott hatáskörömben eljárva, figyelemmel a jogalkotásról szóló 2010. évi CXXX. törvény 23. § (4) bekezdés c) pontjára, a következő utasítást adom ki:

1. § A Magyar Energetikai és Közmű-szabályozási Hivatal (a továbbiakban: Hivatal) Szervezeti és Működési Szabályzatát (a továbbiakban: Szabályzat) az 1. mellékletben foglaltak szerint határozom meg.

2. § (1) Ez az utasítás a közzétételét követő napon lép hatályba.

(2)2

1. melléklet az 1/2015. (II. 9.) MEKH utasításhoz

A Magyar Energetikai és Közmű-szabályozási Hivatal Szervezeti és Működési Szabályzata
I. FEJEZET
A HIVATAL ÁLTALÁNOS ADATAI, JOGÁLLÁSA
A Hivatal jogállása és alapadatai
1. § (1) A Hivatalt az Országgyűlés a Magyar Energetikai és Közmű-szabályozási Hivatalról szóló 2013. évi XXII. törvénnyel hozta létre. A Hivatal alapító szerve az Országgyűlés, alapítási dátuma: 2013. április 4.
(2) A Hivatal a Magyar Energia Hivatal általános és egyetemes jogutódja.
2. § (1) A Hivatal önálló szabályozó szerv.
(2) A Hivatal fejezetet irányító szervi jogállással bíró központi költségvetési szerv.
(3) A Hivatal költségvetése az Országgyűlés költségvetési fejezetén belül önálló címet képez.
(4) A Hivatal az alaptevékenységen kívül rendszeresen ellátott kiegészítő, kisegítő és vállalkozási tevékenységet nem végez.
(5) A Hivatal jogállását, feladatait és hatáskörét
a) a Magyar Energetikai és Közmű-szabályozási Hivatalról szóló 2013. évi XXII. törvény (a továbbiakban: MEKH tv.),
c) a víziközmű-szolgáltatásról szóló 2011. évi CCIX. törvény (a továbbiakban: Vksztv.),
d) a földgázellátásról szóló 2008. évi XL. törvény (a továbbiakban: Get.),
e) a villamos energiáról szóló 2007. évi LXXXVI. törvény (a továbbiakban: Vet.),
f) a földgáz biztonsági készletezéséről szóló 2006. évi XXVI. törvény,
g) a távhőszolgáltatásról szóló 2005. évi XVIII. törvény (a továbbiakban: Tszt.),
i) az egyes közszolgáltatások ellátásáról és az ezzel összefüggő törvénymódosításokról szóló 2013. évi CXXXIV. törvény, valamint
j) az a)–i) pont szerinti törvények felhatalmazása alapján kiadott jogszabályok
rendelkezései határozzák meg.
(6) A Hivatal vagyonkezelésébe, tulajdonosi jogkörébe tartozó gazdálkodó szervezet nincs.
(7) A Hivatalhoz az irányító szerv által rendelt más költségvetési szerv nincs.
3. § (1) A Hivatal alapadatai a következők:
a) a Hivatal megnevezése: Magyar Energetikai és Közmű-szabályozási Hivatal,
b) a Hivatal megnevezésének rövidítése: MEKH,
c) angol nyelvű megnevezés: Hungarian Energy and Public Utility Regulatory Authority,
d) német nyelvű megnevezés: Ungarische Regulierungsbehörde für Energie- und Versorgungswirtschaft,
e) francia nyelvű megnevezés: Autorité National de Régulation de l'Énergie et des Services Publics,
f)    orosz nyelvű megnevezés: Управление по регулированию энергетики и коммунальных услуг Венгрии,
g) a Hivatal székhelye: 1081 Budapest, II. János Pál pápa tér 7.,
h) költségvetési szektor: 1051,
i) költségvetési szakág: 841312 Energia, üzemanyag-ellátás igazgatása,
j) PIR törzsszám: 814164,
k) államháztartási egyedi azonosító: 039013,
l) adószám: 15814160-2-42,
m) statisztikai számjel: 15814160-8413-311-01,
n) TB nyilvántartási szám: 216 226 317,
o) kincstári számlaszám: 10032000-01714373-00000000,
p) letéti számlaszám: 10032000-01714373-20000002,
q) fejezeti befizetési számlaszám: 10032000-00333403-60000006,
r) fejezeti előirányzat-felhasználási keret elosztási számlaszám: 10032000-00333403-40000004,
s) fejezeti maradvány-elszámolási számlaszám: 10032000-00333403-10000001.
(2) A Hivatal alapító okirata szerint a következő alaptevékenységeket látja el:
a) a földgáz- és villamosenergia-ellátással kapcsolatos feladatait;
b) a földgáz- és villamosenergia-ellátás biztonságának és a földgáz- és villamosenergia-piac hatékony működésének felügyeletével kapcsolatos feladatait;
c) a földgáz biztonsági készletezésével kapcsolatos feladatait;
d) az egyenlő bánásmód követelményének érvényesítésével és a hatásos verseny elősegítésével kapcsolatos feladatait;
e) a törvényben meghatározott esetekben a távhőtermelő létesítmény létesítésének és a távhő termelésének engedélyezését, a távhőszolgáltatás csatlakozási díjának jóváhagyásával és a távhőszolgáltatónak értékesített távhő árra, valamint a lakossági felhasználónak és külön kezelt intézménynek nyújtott távhőszolgáltatás díjára vonatkozó javaslat elkészítésével, továbbá a távhőszolgáltatási támogatások ellenőrzésével összefüggő feladatokat;
f) a földgáz és a villamos energia rendszerhasználati díjak meghatározására és szabályozására vonatkozó keretszabályokra, a csatlakozási díjak meghatározásának szempontjaira és a csatlakozási díjak elemeire, az egyetemes szolgáltatás, valamint a külön díj ellenében végezhető szolgáltatások körére és díjaira vonatkozó szabályok, a földgáz felajánlás és hazai termelés árára vonatkozó, a hazai termelésű földgáz termelő részére megállapítandó kapcsolt termelésszerkezet-átalakítási hozzájárulás, illetve kiegyenlítő hozzájárulás mértékének előkészítését, valamint a földgáz- és villamosenergia-ellátás, továbbá a víziközmű-szolgáltatás területén az ágazati jogszabályokban foglalt fogyasztóvédelmi feladatokat;
g) törvényben meghatározott rendeletalkotási feladatokat;
h) a víziközmű-szolgáltatással kapcsolatos jogszabályban előírt feladatokat;
i) kiadja a megújuló energiaforrásból vagy hulladékból nyert energiával termelt villamos energia, valamint a kapcsoltan termelt villamos energia eredetére vonatkozó bizonyítványt, illetve származási garanciát;
j) az energiastatisztikai feladatok ellátása során:
ja) az Országos Statisztikai Adatgyűjtési Program keretében gyűjti és kezeli a külön jogszabályban meghatározott energetikai tárgyú adatokat;
jb) létrehozza és fenntartja a nyilvánosság tájékoztatását szolgáló nemzeti energia- és közmű-statisztikai tájékoztatási rendszert;
jc) adatokat szolgáltat az Európai Uniónak, nemzetközi szervezeteknek és a hivatalos statisztikai szolgálathoz tartozó szerveknek a Vet., az Stt. és az egyéb vonatkozó jogszabályok alapján;
k) a hulladékgazdálkodási közszolgáltatási díjjal kapcsolatos, jogszabályban előírt díjmegállapítási, díjelőkészítési, valamint díjfelügyeleti feladatokat.
A Hivatal szervezeti felépítése
4. § (1) A Hivatalban önálló szervezeti egység az Elnöki Kabinet, az Általános Elnökhelyettes Titkársága, az Energetikáért Felelős Elnökhelyettes Titkársága, a főosztályok, az önálló osztályok és a belső adatvédelmi felelős.
(2) A Hivatalban nem önálló szervezeti egység az osztály és – az Általános Elnökhelyettes Titkársága, a Közszolgáltatásokért Felelős Elnökhelyettes Titkársága, valamint az Energetikáért Felelős Elnökhelyettes Titkársága kivételével – az elnökhelyettesi titkárságok.
(3) Az egységes hivatali működés kialakítása és biztosítása érdekében a főosztályokon legalább egy fő jogász, jogi előadó vagy jogtanácsos (a továbbiakban együtt: jogász) munkakört kell létesíteni. A jogász munkakör betöltésének tekinthető, ha a főosztályvezetőnek van jogi végzettsége.
(4) Minden önálló szervezeti egység – kivéve a belső ellenőrzés – köteles gondoskodni ellenőrzési nyomvonalának évente történő elkészítéséről és minden év február 15-ig az Elnöki Kabinet és a Jogi és Humánpolitikai Főosztály részére való megküldéséről.
(5) A Hivatal létszámkerete 321 fő, amelytől külön elnöki döntéssel 20%-kal el lehet térni. A Hivatal létszámkereteit az elnök, illetve az elnökhelyettesek irányítása alá tartozó szervezeti egységek együttes létszáma szerinti bontásban az elnök külön dokumentumban határozza meg.
(6) A Hivatal megalapította az Energetikai Állandó Választottbíróságot, mely a Hivataltól függetlenül működik.
5. § (1) A Hivatal szervezeti ábráját a Szabályzat 1. függeléke tartalmazza.
(2) A Hivatal szervezeti egységeinek feladatait a Szabályzat 2. függeléke tartalmazza.
(3) Az egyes vagyonnyilatkozat-tételi kötelezettségekről szóló 2007. évi CLII. törvényre figyelemmel a vagyonnyilatkozat-tételi kötelezettséggel járó munkaköröket a Szabályzat 3. függeléke tartalmazza.
A Hivatal tevékenységi köre
6. § (1) A Hivatal a villamosenergia-piac szabályozása körében
a) jóváhagyja a villamosenergia-ipari engedélyeket és szabályzatokat, ellenőrzi az azokban foglaltak betartását,
b) kiadja a megújuló energiaforrásból és a nagy hatékonyságú kapcsolt villamosenergia-termelés eredetét igazoló származási garanciát, megállapítja az átvételi kötelezettség alá eső villamos energia mennyiségét és az átvételi kötelezettség időtartamát,
c) megállapítja a villamos energia rendszerhasználati díjakat (beleértve az ezekkel kapcsolatos kiegyenlítő fizetéseket is), a villamos energia hálózati csatlakozási díjak meghatározásának szempontjait, a díjak elemeit, mértékét és alkalmazásuk szabályait,
d) előkészíti a külön díj ellenében végezhető szolgáltatások körét és díjait,
e) jóváhagyja a jogszabályban nem szabályozott speciális tarifák mértékét és alkalmazási szabályait,
f) előkészíti az egyetemes szolgáltatás árait és árképzési szabályait,
g) biztosítja a szétválasztási szabályok és a hálózathoz hozzáférés szabályainak érvényesülését,
h) a jelentős piaci erő megállapítása és a nagykereskedelmi árak vizsgálata céljából piacelemzést végez, segíti a szabad kereskedőváltást,
i) intézkedik ellátási zavarok esetén,
j) eljár a piaci visszaélésekkel kapcsolatos ügyekben.
(2) A Hivatal a földgázpiac szabályozása körében
a) kiadja a földgázipari engedélyeket és jóváhagyja a szabályzatokat, ellenőrzi az azokban foglaltak betartását,
b) előkészíti a földgáz rendszerhasználati díjak megállapítására vonatkozó keretszabályokat, megállapítja a földgáz rendszerhasználati díjakat és alkalmazásuk feltételeit, valamint a földgáz csatlakozási díjak meghatározásának szempontjait, a csatlakozási díjak elemeit, a csatlakozási díjakat és alkalmazásuk szabályait,
c) megállapítja a kiegyenlítő fizetések mértékét,
d) előkészíti az egyetemes szolgáltatás árait és árképzési szabályait,
e) előkészíti a vételre felajánlott forrás és a hazai termelésű földgáz árképzésére vonatkozó szabályokat és áralkalmazási feltételeket, ezek árát és mennyiségét,
f) előkészíti a külön díj ellenében végezhető szolgáltatások körét és díjait,
g) elvégzi a jogszabályok által előírt eszköz- és költség-felülvizsgálatot,
h) meghatározza a vezetékes PB-gáz szolgáltatásra, a tartályos PB-gáz értékesítési tevékenységre, a 11,5 kg-os palackos PB-gáz értékesítési tevékenységre vonatkozó átlagárakat,
i) ellenőrzi az alkalmazandó árak betartását,
j) biztosítja a szétválasztási szabályok és a hálózathoz hozzáférés érvényesülését,
k) a jelentős piaci erő megállapítása és a nagykereskedelmi árak vizsgálata céljából piacelemzést végez,
l) segíti a szabad kereskedőváltást,
m) intézkedik ellátási zavarok esetén,
n) ellenőrzi a földgáz biztonsági készletezésére, a tárgyalásos tárolói hozzáférésre, valamint a hatósági árral érintett földgázforrás felhasználására vonatkozó szabályok érvényesülését,
o) eljár a piaci visszaélésekkel kapcsolatos ügyekben.
(3) A Hivatal az egységes európai belső földgáz- és villamosenergia-piac kialakulását segítendő együttműködik az európai társhatóságokkal és az Európai Bizottsággal (a továbbiakban: Bizottság), valamint az Energiaszabályozók Együttműködési Ügynökségével (a továbbiakban: ACER) a belső piaci uniós szabályozás kialakításában és a belső piaci működés ellenőrzésében, valamint a piaci visszaélésekkel kapcsolatos ügyekben.
(4) A Hivatal a távhőellátás területén
a) kiadja a távhőtermelők távhőtermelői létesítési engedélyeit, a távhőtermelői és távhő-szolgáltatói működési engedélyeket, ellenőrzi az azokban foglaltak betartását,
b) előzetesen jóváhagyja és ellenőrzi a csatlakozási díj mértékét,
c) javaslatot tesz a távhőszolgáltatási célú távhőtermelés, a lakossági távhőszolgáltatás díjaira, valamint a távhőszolgáltatási támogatás mértékére,
d) ellenőrzi, hogy a távhőszolgáltatónak, a lakossági felhasználóknak, a külön kezelt intézménynek értékesített távhő ára megfelel-e a Tszt.-ben előírt követelményeknek,
e) elvégzi a jogszabályok által előírt eszköz- és költség-felülvizsgálatot.
(5) A Hivatal a víziközmű-szolgáltatás területén
a) kiadja a víziközmű-szolgáltatói működési és más engedélyeket, ellenőrzi az azokban foglaltak betartását, jogszabálysértés esetén megteszi a szükséges intézkedéseket,
b) javaslatot tesz a közműves ivóvízellátás, a közműves szennyvízelvezetés és -tisztítás díjára, továbbá az ivóvíz átadási árára és az átvett szennyvíz kezelési díjára,
c) díjfelügyeletet lát el a víziközmű-szolgáltatás díjaira vonatkozóan,
d) jóváhagyja az üzemeltetési szerződés megkötésére irányuló pályázatok kiírását, az üzemeltetési szerződéseket és azok módosítását, a gördülő fejlesztési terveket, az üzletszabályzatokat és a beszerzési szabályzatokat,
e) jogszabályban meghatározott esetben közérdekű üzemeltetőt jelöl ki,
f) vízilétesítményt víziközművé minősít, vagy a minősítést megtagadja,
g) eltérést enged a víziközmű-szolgáltatás díjától addig nem nyújtott víziközmű-szolgáltatás bevezetése esetén,
h) a víziközmű-szolgáltatással kapcsolatos nyilvántartásokat vezet.
(6) A Hivatal a hulladékgazdálkodási közszolgáltatás területén
a) javaslatot tesz a hulladékgazdálkodási közszolgáltatási díjra,
b) megállapítja a hulladékgazdálkodási közszolgáltatási díjat a működését megkezdő közszolgáltató esetében,
c) díjfelügyeletet lát el a hulladékgazdálkodási közszolgáltatás díjaira vonatkozóan.
(7) A Hivatal a hulladékgazdálkodási közszolgáltatás ideiglenes ellátásával kapcsolatban
a) ellenőrzi az ideiglenes ellátás díjának megfelelőségét,
b) ellenőrzi a közérdekű szolgáltató az ideiglenes ellátás díjából nem fedezhető többletköltségeinek indokoltságát.
(8) A Hivatal a nem rendszeres kéményseprő-ipari közszolgáltatással kapcsolatos feladatok ellátása során elbírálja a közérdekű közszolgáltató indokolt költségei iránti igényét, ellenőrzi annak indokoltságát, megállapítja az egy hónapra eső költségösszeget.
(9) A Hivatal eljárásaira a közigazgatási hatósági eljárás és szolgáltatás általános szabályairól szóló 2004. évi CXL. törvény (a továbbiakban: Ket.) rendelkezéseit kell alkalmazni a Vet., a Get., a Tszt., a Vksztv. és a vezetékes energetikai rendszerekre, illetve a víziközmű-szolgáltatás felügyeletére vonatkozó jogszabályokban foglalt eltérésekkel. A közérdekű bejelentésekre a panaszokról és a közérdekű bejelentésekről szóló 2013. évi CLXV. törvény rendelkezései vonatkoznak.
(10) A Hivatal a fogyasztóvédelem területén a villamosenergia- és földgázellátás, továbbá a víziközmű-szolgáltatás tekintetében
a) dönt az elosztói, egyetemes szolgáltatói, kereskedői, víziközmű-szolgáltatói üzletszabályzatok jóváhagyásáról, és ellenőrzi az azokban foglaltak betartását,
b) kiadja – a víziközmű-szolgáltatás kivételével – az engedélyköteles tevékenység folytatásának minimális minőségi követelményeit, elvárt színvonalát, a szolgáltatás minőségét szabályozó határozatokat, és ellenőrzi az azokban foglaltak betartását,
c) dönt a törvényekben meghatározott felhasználói panaszokban, eljár a víziközmű-szolgáltatókkal szemben felmerülő egyes panaszok ügyében,
d) ellátja az egyéb, jogszabályban meghatározott, a Hivatal hatáskörébe utalt fogyasztóvédelmi feladatokat.
(11) A Hivatal statisztikai feladatai körében és mint a statisztikai szolgálathoz tartozó hivatalos statisztikai szerv eleget tesz a hazai és nemzetközi szervezetek, illetve egyéb szervezetek részére történő rendszeres és eseti adatszolgáltatási kötelezettségeinek.
(12) A Hivatal ellátja a nagykereskedelmi energiapiacok integritásáról és átláthatóságáról szóló 1227/2011/EU parlamenti és tanácsi rendelet (a továbbiakban: REMIT) alapján előírt feladatokat.
II. FEJEZET
A HIVATAL VEZETÉSE
A Hivatal elnöke
7. § (1) A Hivatalt az elnök vezeti.
(2) A Hivatal elnöke
a) rendeletben megállapítja a villamos energia rendszerhasználati díjakat és alkalmazásuk szabályait, a villamos energiáról szóló törvény szerinti elosztók közötti kiegyenlítő fizetések mértékét, a villamos energia hálózati csatlakozási díjak meghatározásának szempontjait, a díjak elemeit, a csatlakozási díjakat és alkalmazásuk szabályait,
b) rendeletben megállapítja a földgáz rendszerhasználati díjakat, a földgázellátásról szóló törvény szerinti rendszerüzemeltető által nyújtott szolgáltatás minőségének a földgáz rendszerhasználati díjakon keresztül történő ösztönzésének szabályait, a nyújtott szolgáltatás minőségétől függően alkalmazható földgáz rendszerhasználati díjakat, valamint a földgáz rendszerhasználati díjak alkalmazásának feltételeit, a földgáz csatlakozási díjak meghatározásának szempontjait, a díjak elemeit, a csatlakozási díjakat és alkalmazásuk szabályait,
c) kiadja a Hivatal szervezeti és működési szabályzatát és egyéb szabályzatait,
d) irányítja a Hivatal munkaszervezetét, meghatározza létszámkeretét és a kiadmányozás rendjét,
e) képviseli a Hivatalt belföldön és a nemzetközi kapcsolatokban, gondoskodik a Hivatal részvételéről nemzetközi szervezetekben,
f) a Hivatal nevében megállapodásokat köthet, kötelezettségeket vállalhat,
g) gyakorolja a közszolgálati tisztviselőkről szóló törvényben a hivatali szervezet vezetője számára meghatározott hatásköröket,
h) gyakorolja a Hivatallal közszolgálati jogviszonyban vagy munkaviszonyban álló alkalmazottak feletti munkáltatói jogkört,
i) a Hivatal költségvetése tekintetében ellátja mindazon feladatokat, amelyeket az államháztartásról szóló törvény a fejezetet irányító szerv vezetőjének hatáskörébe utal,
j) törvényben kapott felhatalmazás alapján rendeletet ad ki,
k) a minősített adat védelméről szóló törvény rendelkezései alapján dönt a Hivatal tevékenysége során kezelt adatok minősítéséről,
l) évente beszámol az Országgyűlésnek a Hivatal munkájáról, illetve külön felkérésre tájékoztatást ad az Országgyűlés feladatkörrel rendelkező bizottságának,
m) együttműködési megállapodást köthet más állami szervekkel, tagállami felügyeleti hatóságokkal, társadalmi szervezetekkel,
n) a Hivatal feladatkörét érintő napirendi pontok tárgyalása esetén meghívásra részt vesz a Kormány ülésén,
o) kiadja a Hivatal feladat- és hatáskörének ellátására és a jogszabályok végrehajtásának biztosítására irányuló belső normatív utasításokat, valamint az egyedi elnöki utasításokat; a jogszabályi előírások figyelembevételével a normatív utasításban foglaltaktól egyedi ügyben eltérő eljárási rendet alkalmazhat, illetve egyedi döntést hozhat,
p) gondoskodik a Hivatal jogszabályokban meghatározott feladatainak ellátásáról, és ellátja mindazokat a feladatokat, amelyeket jogszabály vagy a Szabályzat a hatáskörébe utal, illetve amelyeket saját hatáskörben megtart,
q) dönt, illetve intézkedik azokban az ügyekben, amelyeket jogszabály kifejezetten az elnök személyes hatáskörébe utal, vagy amelyeket egyébként saját hatáskörébe von,
r) kiadmányozza azon döntéseket, amelyek kiadmányozási jogát nem ruházta át, az átruházott kiadmányozási jogot az elnök bármikor, különösen annak kiemelt súlyára tekintettel magához visszavonhatja, vagy a Szabályzatban foglaltaktól eltérően határozhatja meg,
s) rendelkezik a jogszabályok keretein belül a Hivatal költségvetésében jóváhagyott előirányzatok (létszám-, bér- és jutalom-, működési és felhalmozási kiadások) felett,
t) meghatározott feladatok ellátására munkacsoportot hozhat létre, működtethet,
u) meghatározott ügy intézésére kijelölhet bármely köztisztviselőt, és számára a jogszabályok keretei között az ügy intézésének módjára is utasítást adhat,
v) a Szabályzatban foglalt általános helyettesítési rendtől szükség esetén eltérhet,
w) gondoskodik a szabálytalanságok kezelésének hivatali szabályozásáról és működtetéséről, valamint az ellenőrzési nyomvonal összeállításáról,
x) vezeti a földgázellátási válsághelyzet fennállása alatt teendő intézkedésekre vonatkozó döntésének előkészítése során a Kormányt tanácskozási jogkörrel segítő bizottságot, amelynek elnöke az energiapolitikáért felelős miniszter,
y) ellátja mindazokat a feladatokat, amelyeket törvény, törvény felhatalmazása alapján kiadott jogszabály vagy szabályzat a feladatkörébe utal.
(3) A Hivatal elnöke felelős a közfeladatok jogszabályban, alapító okiratban, belső szabályzatban foglaltaknak megfelelő ellátásáért, valamint a költségvetési szerv számára jogszabályban előírt kötelezettségek teljesítéséért. A Hivatal elnöke felelős továbbá a belső kontrollrendszer létrehozásáért, működtetéséért és fejlesztéséért az államháztartásért felelős miniszter által közzétett módszertani útmutatók figyelembevételével.
8. § Az elnök közvetlenül irányítja
a) az elnökhelyettesek,
b) az Elnöki Kabinet vezetője (a továbbiakban: kabinetigazgató),
c) a belső ellenőrzés,
d) a biztonsági vezető,
e) az információ biztonsági felelős, valamint
f) a belső adatvédelmi felelős
munkáját.
9. § Az elnök munkájának és feladatainak ellátása érdekében Elnöki Kabinet működik, melyet főosztályvezetői besorolású kabinetigazgató vezet.
10. § (1) Az elnököt – eltérő rendelkezése hiányában – az adott ügyben feladatköre szerint érintett elnökhelyettes, egyébként tartós, 30 napot meghaladó akadályoztatása esetén az általános elnökhelyettes helyettesíti.
(2) Az elnök közszolgálati jogviszonyával összefüggő, a MEKH tv.-ben nem nevesített munkáltatói intézkedéseket az általános elnökhelyettes teszi meg.
Elnökhelyettesek
11. § (1) Az elnök vezetői munkájának támogatása érdekében a Hivatal egyes szakmai és funkcionális ágazatainak irányítását – az elnök által kinevezett – elnökhelyettesek végzik.
(2) Az elnökhelyettesek az elnök által átruházott jogkörben képviselik a Hivatalt és végzik a szakterületi feladatok előkészítését és végrehajtását az elnök irányításával, továbbá részt vesznek az elnök feladatait és felelősségi körét érintő szakmai ügyek hivatali szintű megvalósításában.
(3) Az elnökhelyettesek az elnök közvetlen irányítása mellett az elnöktől kapott utasítások, a jogszabályok és a Hivatal belső szabályzataiban foglaltak figyelembevételével – önálló felelősséggel – irányítják az alárendelt önálló szervezeti egységek vezetőinek tevékenységét, az elnök által átruházott jogkörben a szakterületüket érintően gondoskodnak a Hivatal szakmai álláspontjának kialakításról és képviselik azt. Az elnökhelyettesek szakterületüket érintően képviselik a Hivatalt.
(4) Az elnökhelyettesek biztosítják, hogy az általuk irányított szervezeti egységek egymással együttműködve és egymást kölcsönösen tájékoztatva egységes álláspontot képviselve vegyenek részt a közigazgatási és hatósági munkában, valamint a Hivatal egyéb feladatainak ellátásában.
(5) Az elnökhelyettesek Szabályzatban foglalt szakosított feladatait, felelősségi körét munkaköri leírásuk tartalmazza.
(6) Az elnökhelyetteseket az elnök írásbeli rendelkezése alapján – az abban megjelölt terjedelemben – másik elnökhelyettes, illetve az elnök vagy az elnökhelyettes által írásban kijelölt főosztályvezető helyettesíti.
12. § (1) Az elnökhelyettesek kötelesek a saját szakterületükön
a) kialakítani és érvényesíteni a Hivatal stratégiai terveinek koncepcióját;
b) feladataikat a jogszabályok és az elnök utasításai alapján ellátni;
c) összeállítani és a kabinetigazgatónak határidőre megküldeni az irányításuk alá tartozó szervezeti egységekre vonatkozó, összesített éves munkatervet és az éves értékelő jelentést;
d) azon ügyekben, melyekben a kiadmányozás jogát az elnök magának fenntartotta vagy magához vonta, az irat előzetes szignózásával az elnököt szakmai egyetértésükről és a döntés jogszerűségéről biztosítani;
e) irányítani, koordinálni, összehangolni, ellenőrizni a közvetlen irányításuk alá tartozó szervezeti egységek tevékenységét, feladatait, azok végrehajtását;
f) az irányításuk alá tartozó szervezeti egységekre vonatkozóan az ügyintézési határidők nyilvántartási és ellenőrzési rendszerét kialakítani és működtetni, valamint az ügyintézési határidők betartását érvényesíteni;
g) gondoskodni a Hivatal feladatainak ellátása során a jogszabályok, közjogi szervezetszabályozó eszközök, a belső szabályzatok és egyedi elnöki utasítások betartásáról és érvényesüléséről;
h) tájékoztatni az irányításuk alá tartozó szervezeti egységek vezetőit az elnök szakmai álláspontjáról;
i) rendszeresen tájékoztatni az elnököt a Hivatal időarányos és rendkívüli feladatainak teljesítéséről, valamint javaslatot tenni az elnök hatáskörébe tartozó intézkedések meghozatalára;
j) értékelni az irányításuk alá tartozó szervezeti egységek tevékenységét, a vezetők munkáját, valamint ennek megfelelően kezdeményezni a szükséges intézkedéseket;
k) működtetni és ellenőrizni az általuk irányított szervezeti egységek belső kontrollrendszerét;
l) közreműködni a Hivatalt érintő jogszabályok előkészítésében, a jogszabályok tervezeteinek kialakításában, véleményezésében, a javaslattételben, a belső szabályozás előkészítésében;
m) részt venni az igazgatási és érdekegyeztetési feladatok ellátásában;
n) javaslatot tenni a nyilvánosság tájékoztatásának fő irányvonalára;
o) az elnök részére a kért összefoglaló szakmai anyagokat előkészíteni;
p) a saját hatáskörükbe tartozó és egymás ügykörét érintő kérdésekben egyetértésben intézkedni és dönteni, egyetértés hiányában az ügyet az elnök elé terjeszteni; valamint
q) eljárni mindazokban az ügyekben, amelyek ellátásával az elnök esetenként vagy állandó jelleggel megbízza őket.
(2) Az elnökhelyettesek jogosultak, illetve kötelesek
a) a feladatkörükbe tartozó ügyben az elnököt akadályoztatása esetén helyettesíteni, azoknak a jogköröknek a kivételével, amelyekben az intézkedés jogát az elnök a saját részére kizárólagosan fenntartotta, illetve amelyekben jogszabály tiltja a helyettesítést;
b) szakterületi és hatásköri elhatárolásnak megfelelően elnökhelyettesi értekezlet szervezésére, megtartására;
c) részt venni az irányításuk alá tartozó szakterület munkáját érintő értekezleten, megbeszélésen, az irányításuk alá tartozó szervezeti egységek munkájával kapcsolatban véleményt nyilvánítani, tájékoztatást kérni, illetve a hatáskörükbe utalt ügyekben dönteni a működést, a feladat-végrehajtást érintő kérdésekben, beszámoltatni az irányításuk alá tartozó szervezeti egységek vezetőit;
d) a feladatkörüket érintő kérdésekben – a Szabályzat 43. §-ában foglaltak figyelembevételével – a médiatartalom-szolgáltatók részére nyilatkozatot, tájékoztatást adni;
e) a Hivatal feladatkörébe tartozó és szakterületüket érintő bármely kérdésben elnöki döntés meghozatalát, intézkedés megtételét kezdeményezni;
f) hatáskörükben eljárva képviselni a Hivatalt belföldi és külföldi jogi és természetes személyek és egyéb szervezetek előtt, helyi és központi államigazgatási szervek előtt;
g) ellátni a jogszabályalkotásra irányuló szakmai javaslatok államigazgatási képviseletét;
h) meghatározni az irányításuk alá tartozó szervezeti egységek munkatársaira vonatkozó szakmai követelményeket.
Általános elnökhelyettes
13. § (1) Az általános elnökhelyettes felelős a Hivatal közigazgatás-szakmai működtetéséért.
(2) Az általános elnökhelyettes
a) képviseli az elnököt a kormányzati szervekkel, más külső szervekkel és szervezetekkel való kapcsolattartásban, az elnök által meghatározott körben;
b) szervezi a Hivatal működésével kapcsolatos azon jogi és stratégiai feladatok ellátását, amelyek során közigazgatási, minisztériumi egyeztetés szükséges;
c) stratégiai és operatív kérdésekben képviseli az elnököt a Hivatal szervezeti egységei előtt, közvetíti és kommunikálja az elnöki döntéseket és egyedi elnöki utasításokat, valamint szükség szerint tájékoztatja az elnököt a feladatok végrehajtásának teljesítéséről;
d) koordinálja a több elnökhelyettes ügykörét érintő feladatok ellátását.
(3) Az általános elnökhelyettes az általa vezetett szakterületek vonatkozásában meghatározott feladat ellátására munkacsoportot hozhat létre és működtethet.
(4) Az általános elnökhelyettes a Jogi és Humánpolitikai Főosztály útján előkészíti a Hivatal Szervezeti és Működési Szabályzatát és annak módosítását, az alapító okirat módosítását, részt vesz a belső szabályozások kidolgozásában, valamint a külső és a belső jogszabálytervezetek véleményezésében, illetve előkészítésében.
Nemzetközi kapcsolatokért felelős elnökhelyettes
14. § (1) A nemzetközi kapcsolatokért felelős elnökhelyettes kötelessége:
a) az európai uniós belső energiapiaci koordinációs nemzetközi együttműködés területén
aa) az érintett főosztályok bevonásával és azok piacintegrációval kapcsolatos munkájának koordinálásával gondoskodni a Hivatal szakterületén folyó nemzetközi, illetve az európai belső piac kiépítésével járó feladatok teljesítéséről, különösen a piacintegrációs folyamatban a hazai érdekek képviseletéről, együttműködési megállapodások és szerződések előkészítéséről és végrehajtásáról, valamint az európai integrációs szervezetekkel való együttműködésről;
ab) ellátni – a Hivatal érintett szervezeti egységeinek bevonásával – a Hivatal feladatkörébe tartozó európai uniós feladatokat;
ac) ellátni – a Hivatal érintett szervezeti egységeinek bevonásával – a jogharmonizációs tervezetekkel és a kötelezettségszegési ügyekkel összefüggő feladatokat;
ad) koordinálni a Hivatal tevékenységét az európai földgáz- és villamos energia belső piacok kialakításával, valamint a távhővel kapcsolatos nemzetközi feladatokban, előkészíteni a Hivatal álláspontját piacintegrációs kérdésekben a Hivatal más szervezeti egységeivel együttműködve;
ae) összehangolni a Hivatal nemzetközi tevékenységét az Európai Unió Tanácsa, a Bizottság és az Európai Parlament szakmai szerveivel, szervezeti egységeivel, az európai parlamenti képviselőkkel való kapcsolattartásban;
af) gondoskodni az Európai Unió intézményeivel, az ACER-rel és a CEER-rel való együttműködéshez szükséges – a Hivatal hatáskörét érintő területen előirányzott – hazai intézkedések előkészítéséről és végrehajtásáról a Hivatal érintett szervezeti egységeinek bevonásával;
ag) az európai integrációból és együttműködésből adódó feladatok ellátása során gondoskodni a nemzeti érdekek képviseletéről, vizsgálni a hatályos és a készülő európai uniós jogszabályok rendelkezéseinek alkalmazhatóságát és javaslatot kidolgozni a szükséges jogharmonizációra a szakterületért felelős elnökhelyettessel együttműködve;
b) a Hivatalt érintő két- vagy többoldalú nemzetközi kapcsolatok területén
ba) gondozni és fejleszteni a Hivatal nemzetközi kapcsolatrendszerét;
bb) felügyelni a két- és többoldalú megállapodásokban foglalt kötelezettségek Hivatalon belüli végrehajtását;
bc) gondoskodni a Hivatal vezetői szintű nemzetközi tárgyalásainak, megbeszéléseinek – a Hivatal érintett szervezeti egységeinek bevonásával történő – előkészítéséről és lebonyolításáról;
bd) összefogni a Hivatalhoz külföldi hatóságoktól, szabályozó hatóságoktól és nemzetközi szervezetektől beérkező megkeresésekkel kapcsolatos munkát;
be) előkészíttetni és elnöki jóváhagyásra felterjeszteni a Hivatal éves, árazott nemzetközi munkatervét;
bf) közvetlenül vezetni, irányítani és rendszeresen értékelni a titkársága és a Nemzetközi Kapcsolatok Főosztálya munkáját;
c) tájékoztatást adni a Hivatal nemzetközi feladatainak ellátásában részt vevő szervezeti egységek részére a Hivatal számára releváns általános külpolitikai eseményekről és folyamatban lévő európai uniós ügyekről;
d) koordinálni a Hivatal tevékenységét a víziközmű szolgáltatással és hulladékgazdálkodási közszolgáltatással kapcsolatos nemzetközi feladatokban.
(2) A nemzetközi kapcsolatokért felelős elnökhelyettes a tevékenységéről az elnököt havonta tájékoztatni köteles. A nemzetközi kapcsolatokért felelős elnökhelyettes, továbbá akadályoztatása esetén a Nemzetközi Kapcsolatok Főosztályának főosztályvezetője feladataik ellátása során szükséges esetben – különösen a magyar energiapiac működését jelentősen befolyásoló kérdésekben – előzetesen tájékoztatják az elnököt, vagy tőle előzetes döntést, illetve jóváhagyást kérnek.
(3) A nemzetközi kapcsolatokért felelős elnökhelyettes köteles gondoskodni arról, hogy a Hivatal szervezeti egységei a szakterületüket érintő valamennyi – a Hivatal nemzetközi együttműködése keretében szerzett – a Hivatal feladat- és hatáskörét érintő európai uniós és nemzetközi döntésről, intézkedésről, jogszabályváltozásról és egyéb információról tájékoztatást kapjanak, és hogy szakmai álláspontjukat kifejthessék nemzetközi kérdésekben, valamint hogy a nemzetközi együttműködésbe a Hivatal szervezeti egységei a szükséges mértékig bevonásra kerüljenek.
15. § (1) Az elnökhelyettesek mellett, feladataik ellátásának segítése érdekében titkárságok működnek.
(2) Az elnökhelyettesek közvetlenül vezetik a titkárságukat és irányítják titkárságuk valamennyi munkatársának tevékenységét. Ez alól a Szabályzat kivételt tehet.
16. § Az általános elnökhelyettes szakmailag irányítja
a) az Általános Elnökhelyettes Titkársága,
b) a Jogi és Humánpolitikai Főosztály,
c) a Gazdasági Főosztály,
d) a Beszerzési Önálló Osztály,
e) az Informatikai Főosztály,
f) a Fogyasztóvédelmi Főosztály, valamint
g) az Elemzési és Statisztikai Főosztály
vezetőjének a tevékenységét.
17. § Az energetikáért felelős elnökhelyettes szakmailag irányítja
a) az Energetikáért Felelős Elnökhelyettes Titkársága,
b) a Villamosenergia-felügyeleti és Árszabályozási Főosztály,
c) a Földgáz-felügyeleti és Árszabályozási Főosztály,
d) a Távhő-felügyeleti és Árszabályozási Főosztály, valamint
e) a Piacfelügyeleti és Ellenőrzési Főosztály
vezetőjének a tevékenységét.
18. § A közszolgáltatásokért felelős elnökhelyettes szakmailag irányítja
a) a Közszolgáltatásokért Felelős Elnökhelyettes Titkársága,
b) a Víziközmű-engedélyezési és Felügyeleti Főosztály, valamint
c) a Közszolgáltatások Szabályozási Főosztálya
vezetőjének a tevékenységét.
19. § A nemzetközi kapcsolatokért felelős elnökhelyettes szakmailag irányítja
a) a Titkársága munkatársainak, valamint
b) a Nemzetközi Kapcsolatok Főosztálya
vezetőjének tevékenységét.
III. FEJEZET
A HIVATAL SZERVEZETE
Az önálló szervezeti egységek vezetői
20. § (1) Az önálló szervezeti egység vezetője a jogszabályok, a közjogi szervezetszabályozó eszközök, a belső szabályzatok és az elnöktől, valamint az irányítási jogkört gyakorló elnökhelyettestől kapott utasítások figyelembevételével vezeti, irányítja, ellenőrzi a vezetése alá tartozó szervezeti egységet.
(2) Az önálló szervezeti egység vezetője önálló felelősséggel irányítja a vezetése alatt álló szervezeti egységek vezetőinek és ügyintézőinek, valamint közszolgálati ügykezelőinek és munkavállalóinak munkáját.
(3) A főosztályvezetők az elnök vagy az elnökhelyettesek írásbeli kijelölése alapján, az abban meghatározott terjedelemben helyettesíthetik az elnökhelyetteseket.
(4) A főosztályvezetőt akadályoztatása esetén a főosztályvezető-helyettes vagy szakterületét érintően a főosztályvezető által kijelölt beosztott osztályvezető helyettesíti. Az önálló osztály vezetőjének helyettesítésére az elnök, illetve a szakterületért felelős elnökhelyettes köztisztviselőt jelölhet ki. Az elnök a főosztályvezetők helyettesítésének rendjét írásban eltérően is meghatározhatja.
(5) Az önálló szervezeti egység vezetője köteles a vezetése alatt álló szervezeti egységet érintően és feladatkörében
a) az elnök és elnökhelyettesi irányítás esetén az elnökhelyettes iránymutatásainak megfelelően a munkavégzést koordinálni, biztosítani a beosztott munkatársak egyenlő mértékű terhelését;
b) a beosztott munkatársak részére a munkavégzéshez szükséges naprakész információkat biztosítani, az elnöki vagy elnökhelyettesi értekezleten meghatározott stratégiai és operatív döntésekről a beosztott munkatársakat a megfelelő mértékben tájékoztatni, ennek érdekében szükség szerint a szervezeti egység munkatársai részére értekezletet tartani;
c) a beosztott munkatársak munkáját figyelemmel kísérni és azt a jogszabályok és belső szabályzatok figyelembevételével értékelni (minősíteni);
d) a feladatkörét érintő előterjesztések, egyéb szabályzatok szakmai tervezeteit, valamint jogszabálytervezetek támogató anyagait elkészíteni, szükség esetén a hatályos jogszabályok, szabályzatok módosítását – a szolgálati út betartásával – kezdeményezni, továbbá a feladatkörét érintő belső szabályzatok hatályos jogszabályoknak való megfelelését rendszeresen vizsgálni és a felelősségi körébe utalt belső szabályzatok aktualizálását, felülvizsgálatát rendszeresen elvégezni, azokat aláírásra előkészíteni;
e) dönteni a feladatkörébe tartozó, valamint az elnök és az irányítási jogkört gyakorló elnökhelyettes által a hatáskörébe utalt ügyekben;
f) a hatáskörébe tartozó feladatok során kezelt adatokat, információkat naprakészen tartani és gondoskodni a vonatkozó adatvédelmi jogszabályok maradéktalan érvényesüléséről;
g) a belső szabályzatokban foglaltak megtartásával gondoskodni a szakterületét érintően a közérdekű információknak a Hivatal honlapján vagy egyéb információknak az intraneten történő naprakész megjelenítéséről, a lehető legszélesebb körű tájékoztatás nyújtásáról;
h) mindazon feladatokat ellátni, amelyeket felettesei számára meghatároznak.
(6) Az önálló szervezeti egység vezetője jogosult a vezetése alatt álló szervezeti egységet érintően képviselni a szervezeti egységét a Hivatal más szervezeti egységei előtt a hatáskörébe tartozó ügyekben.
A nem önálló szervezeti egységek vezetői
21. § (1) A főosztályvezetők munkájának elősegítése céljából az elnök a jogszabályi keretek betartása mellett jogosult főosztályvezető-helyettesi munkakört létesíteni.
(2) Az elnök a Szabályzat szerinti osztály vezetésére – különösen betöltetlen osztályvezetői munkakör esetén – közvetlenül az irányítási jogkört gyakorló főosztályvezetőt vagy főosztályvezető-helyettest is kijelölheti.
(3) A főosztályvezető-helyettest és az osztályvezetőt az elnök által kijelölt vagy a munkaköri leírása szerint helyettesítésre jogosult köztisztviselő helyettesíti.
(4) A főosztályvezető-helyettes és az osztályvezető a felettes főosztályvezetőtől kapott utasítások figyelembevételével – önálló felelősséggel – szervezi, irányítja és ellenőrzi a vezetése alatt álló szervezeti egység tevékenységét.
(5) A főosztályvezető-helyettes és az osztályvezető a nem közvetlen felettesnek minősülő vezetőtől kapott utasításról köteles tájékoztatni közvetlen felettesét.
(6) A főosztályvezető-helyettes és az osztályvezető a vezetése alatt álló szervezeti egységet érintően köteles
a) betartani és a vezetése alá tartozó szervezeti egység munkatársaival betartatni a jogszabályokat és a Hivatal szabályzatait;
b) gondoskodni
ba) az általa vezetett szervezeti egység feladatainak határidőre történő teljesítéséről,
bb) a vezetése alatt álló szervezeti egység hatáskörébe tartozó feladatok maradéktalan ellátásáról;
c) rendszeresen tájékoztatni közvetlen felettesét az általa irányított szervezeti egység tevékenységét érintően;
d) főosztályvezetőjének (önálló szervezeti egység vezetőjének) beszámolni a főosztály, illetve az osztály munkatársai számára meghatározott feladatokról, a munkatársak rendszeres értékeléséről és a végrehajtás ellenőrzéséről;
e) rendszeres szakmai tájékoztatást nyújtani a vezetett szervezeti egység munkatársainak;
f) biztosítani az ügyintézés egységes gyakorlatát, minőségének fejlesztését;
g) mindazon feladatokat ellátni, amelyeket felettesei a részére ellátandó feladatként meghatároznak.
(7) A főosztályvezető-helyettes és az osztályvezető a vezetése alatt álló szervezeti egységet érintően jogosult
a) a főosztályvezetőnek javaslatot tenni a főosztályvezető döntési és intézkedési jogkörébe tartozó esetekben;
b) a beosztott munkatársak részére szükség szerint értekezlet tartására.
IV. FEJEZET
A HIVATAL TÁJÉKOZTATÁSI ÉS DÖNTÉS-ELŐKÉSZÍTŐ FÓRUMAI
Elnöki értekezlet
22. § (1) Az elnöki értekezlet az elnök – akadályoztatása esetén az általános elnökhelyettes – által vezetett stratégiai-irányító, döntés-előkészítő, koordináló testület, amely biztosítja a működéssel kapcsolatos információk megosztását, megalapozza a döntéshozatalt, meghatározza az elvégzendő feladatokat. Az elnöki értekezlet az elnök által meghatározott időpontban, de legalább havi rendszerességgel kerül összehívásra.
(2) Az elnöki értekezlet előkészítése, összehívása, napirendjének összeállítása az Elnöki Kabinet feladata.
(3) Az elnöki értekezlet állandó tagjai: az elnök, az elnökhelyettesek, a kabinetigazgató, a biztonsági vezető és a kommunikációs vezető. Az elnöki értekezletre más személyeket az elnök hívhat meg.
(4) Az elnöki értekezleten a vezetőt akadályoztatása esetén a Szabályzat szerint helyettesítésre jogosult vezető helyettesítheti. Ezt a körülményt a távolmaradó vezető köteles az Elnöki Kabinetnek előzetesen bejelenteni. A helyettesítő köteles az elhangzottakról a helyettesítettet tájékoztatni.
(5) Az elnöki értekezlet általános feladata
a) stratégiai döntések előkészítése az elnök részére;
b) külső szervek részére készülő előterjesztések megvitatása, a Hivatal legfontosabb, felső szintű döntést igénylő ügyeinek megtárgyalása;
c) az információáramlás biztosítása, az egységes álláspont kialakítása, a programok egyeztetése;
d) a feladatok kiosztása és a teljesített feladatokról történő beszámolás, a belső kontrollrendszer biztosítása.
(6) Az Elnöki Kabinet az elnöki értekezleten elhangzottakról 2 munkanapon belül emlékeztetőt készít, melyet megküld a résztvevőknek és azoknak a munkatársaknak, akikre nézve az feladatot állapít meg.
(7) Az elnöki értekezlet döntéseinek végrehajtását a kabinetigazgató figyelemmel kíséri, erről az elnököt rendszeresen tájékoztatja.
(8) Az elnöki értekezlet résztvevői – belső és külső – hivatalos szakmai fórumokon kötelesek az elnöki értekezleten hozott döntéseknek megfelelő szakmai álláspontot képviselni, továbbá kötelesek gondoskodni arról, hogy a Hivatal munkatársai is e szakmai álláspontoknak megfelelően végezzék munkájukat. Ennek érdekében az elnöki értekezleten elhangzottakról a résztvevők szükség szerint tájékoztatják az irányításuk alá tartozó szervezeti egységek munkatársait.
Vezetői értekezlet
23. § (1) A vezetői értekezlet az általános elnökhelyettes által vezetett vezetői fórum, mely az általa meghatározott időpontban, de legalább negyedévente kerül összehívásra.
(2) A vezetői értekezlet előkészítése, összehívása, napirendjének összeállítása az Általános Elnökhelyettes Titkárságának feladata.
(3) A vezetői értekezlet állandó tagjai: a kabinetigazgató, az elnökhelyettesek és az elnökhelyettesek irányítása alá tartozó főosztályvezetők. A vezetői értekezlet állandó meghívottja tanácskozási joggal a belső ellenőr és a biztonsági vezető. A vezetői értekezletre más személyeket az általános elnökhelyettes hívhat meg.
(4) A vezetői értekezlet általános feladata a Hivatal egészét érintő döntések előkészítése az elnöki értekezletre, az információáramlás és a belső kontroll biztosítása, szakmai programok egyeztetése és az elnöki értekezlet döntéseinek, iránymutatásainak megfelelően feladatok kiosztása, számonkérése.
(5) Az emlékeztető, illetve a vezetői értekezleten hozott döntések végrehajtása tekintetében az elnöki értekezletre vonatkozó szabályok irányadóak azzal, hogy az emlékeztető elkészítéséért, valamint a végrehajtás határidejének betartásáért az Általános Elnökhelyettes Titkársága a felelős.
(6) A vezetői értekezlet résztvevői – belső és külső – hivatalos szakmai fórumokon kötelesek a vezetői értekezleten hozott döntéseknek megfelelő szakmai álláspontot képviselni, továbbá kötelesek gondoskodni arról, hogy a Hivatal munkatársai is e szakmai álláspontoknak megfelelően végezzék munkájukat. Ennek érdekében a vezetői értekezleten elhangzottakról a résztvevők szükség szerint tájékoztatják az irányításuk alá tartozó szervezeti egységek munkatársait.
Elnökhelyettesi értekezlet
24. § (1) Az elnökhelyettesi értekezlet az elnökhelyettes által vezetett vezetői fórum, mely az elnökhelyettes által meghatározott időpontban, de legalább havonta kerül összehívásra.
(2) Az elnökhelyettesi értekezlet előkészítése, összehívása, napirendjének összeállítása az elnökhelyettesi titkárságok feladata.
(3) Az elnökhelyettesi értekezlet résztvevői: az általános elnökhelyettes, illetve az általa delegált személy, az elnökhelyettes irányítása alá tartozó főosztályvezetők, továbbá az elnökhelyettes döntésétől függően az irányítása alá tartozó főosztályvezető-helyettesek és osztályvezetők. Az elnökhelyettesi értekezlet állandó meghívottja tanácskozási joggal a kabinetigazgató. Az elnökhelyettesi értekezletre más személyeket az elnökhelyettes hívhat meg.
(4) Az elnökhelyettesi értekezlet általános feladata az elnökhelyettes irányítása alá tartozó szervezeti egységek vonatkozásában döntések meghozatala, döntések előkészítése az elnöki értekezletre, az információáramlás és a belső kontroll biztosítása, szakmai programok egyeztetése, feladatok kiosztása, számonkérése az elnöki értekezlet döntéseinek, iránymutatásainak megfelelően.
(5) Az emlékeztető, illetve az elnökhelyettesi értekezleten hozott döntések végrehajtása tekintetében az elnöki értekezletre vonatkozó szabályok irányadóak azzal, hogy az emlékeztető elkészítéséért, valamint a határidőre történő végrehajtás ellenőrzéséért az elnökhelyettes titkársága a felelős.
(6) Az elnökhelyettesi értekezlet résztvevői – belső és külső – hivatalos szakmai fórumokon kötelesek az elnökhelyettesi értekezleten hozott döntéseknek megfelelő szakmai álláspontot képviselni, továbbá kötelesek gondoskodni arról, hogy a Hivatal munkatársai is e szakmai álláspontoknak megfelelően végezzék munkájukat. Ennek érdekében az elnökhelyettesi értekezleten elhangzottakról a résztvevők szükség szerint tájékoztatják az irányításuk alá tartozó szervezeti egységek munkatársait.
Eseti értekezlet
25. § Az elnök, az elnökhelyettesek, a kabinetigazgató, elnökhelyettesi felhatalmazással a főosztályvezető, az önálló osztály vezetője a fentieken kívül eseti értekezletet is összehívhat, az általa meghatározott tárgyban és személyi körben. Az eseti értekezletről az összehívó titkársága emlékeztetőt köteles készíteni.
V. FEJEZET
A HIVATAL MŰKÖDÉSE
Kiadmányozás
26. § (1) A kiadmányozási jog az adott ügyben a döntés meghozatalára, a kiadmány aláírására ad felhatalmazást.
(2) Kiadmányt csak a kiadmányozásra jogosult aláírásával lehet kiadni. A kiadmányozott irat tartalmáért és formájáért az aláíró felelős.
(3) A Hivatal elnöke kiadmányozza mindazon iratokat, hatósági döntéseket, amelyek kiadmányozási jogát nem ruházta át. Az átruházott kiadmányozási jogot az elnök bármikor magához vonhatja. Kiadmányozási jog átruházására kizárólag az elnök jogosult a kiadmányozásra vonatkozó belső szabályzat szerint. Az átruházott kiadmányozási jog tovább nem delegálható. A kiadmányozásra jogosultak akadályoztatása esetén kiadmányozást is magába foglaló helyettesítésük a Szabályzat szerinti helyettesítési rendnek megfelelően történik. A helyettesítés alapján kiadmányozásra jogosult e jogkörében nem helyettesíthető, akadályoztatása esetén a kiadmányozó a legközelebbi felettes vezetője vagy a kiadmányozás eseti felhatalmazás alapján történik.
(4) Az elnök a (3) bekezdésben foglaltaktól eltérően külön okiratban eseti jelleggel felhatalmazhatja az elnökhelyetteseket, az önálló szervezeti egységek vezetőit vagy azok helyetteseit kiadmányozási jogkörrel, továbbá – a kinevezésüknél fogva szóbeli és írásbeli képviseleti joggal rendelkező elnökhelyettesek és a gazdasági vezető kivételével – a jogszabályi feltételek fennállása esetén külön okiratban meghatalmazhatja a Hivatal bármely vezető vagy beosztott köztisztviselőjét a Hivatal vagy az elnök képviseletére.
(5) Az elnök külön okiratban eseti jelleggel felhatalmazhatja az általános elnökhelyettest az előzetes elnöki döntések végrehajtására vonatkozó munkáltatói intézkedéseket tartalmazó okiratok kiadmányozására.
(6) A kiadmányozásra előkészített iratokat a szolgálati út betartásával kell a kiadmányozásra jogosult elé terjeszteni a (7)–(9) bekezdésben foglaltak figyelembevétele mellett. Különösen indokolt esetben a döntés előkészítője közvetlenül is fordulhat a kiadmányozóhoz, a közvetlen felettes egyidejű – ennek akadálya esetén utólagos – tájékoztatása mellett.
(7) A főosztályvezetői kiadmányozás alá tartozó hatósági eljárásban kiadandó iratot köteles szignózni
a) az ügyintéző,
b) a felelős főosztály jogász munkakörben dolgozó vagy jogi végzettségű köztisztviselője (jogi végzettségű főosztályvezető esetén e szignót kiválthatja a főosztályvezető aláírása) és
c) az osztályvezető vagy főosztályvezető-helyettes.
(8) Elnökhelyettesi kiadmányozás alá tartozó hatósági eljárásban kiadandó iratot a kiadmányozás előtt a (7) bekezdésben megjelölt személyeken túl köteles szignózni az előkészítésért felelős főosztályvezető is.
(9) Elnöki kiadmányozás alá tartozó hatósági eljárásban kiadandó iratot a kiadmányozás előtt a (7) és (8) bekezdésben megjelölt személyeken túl köteles szignózni az előkészítésért felelős szervezeti egység felett irányítási jogkört gyakorló elnökhelyettes is.
27. § (1) A nem hatósági eljárásban kiadmányozásra kerülő iratokat a Hivatal belső szabályzataiban foglaltaknak, illetve a szolgálati útnak megfelelően kell szignóval ellátni, azonban minden ilyen iratot legalább a felelős ügyintéző és a felelős szervezeti egységek vezetői, humánpolitikai kihatású ügyben a Jogi és Humánpolitikai Főosztály vezetője, gazdasági kihatású ügyben a Gazdasági Főosztály vezetője, külső szerv, személy részére küldendő iratot a felelős szervezeti egység jogi végzettségű köztisztviselője is köteles szignózni.
(2) Az egyeztetésre beérkezett előterjesztés-tervezetekre, jogszabálytervezetekre vonatkozó hivatali véleményt az elnököt helyettesítő jogkörében a szakterületért felelős elnökhelyettes, a Hivatal jogalkotásra tett javaslatait az elnök kiadmányozza.
Munkáltatói jogkör
28. § (1) A Hivatal munkatársai felett a munkáltatói jogokat a Hivatal elnöke gyakorolja.
(2) A közszolgálati tisztviselőkről szóló 2011. évi CXCIX. törvény (a továbbiakban: Kttv.) 37. § (1) bekezdése alapján az elnök által átruházott munkáltatói jogköröket a Szabályzat 28–31. §-a tartalmazza. Az elnök a jogszabály alapján átruházható munkáltatói jogkörök átruházásáról a 28–31. §-ban nem szabályozott esetekben külön dönthet. Az átruházott munkáltatói jogkör nem ruházható tovább. Az elnök az átruházott munkáltatói jogköröket bármikor magához vonhatja.
(3) Az elnök gyakorolja teljes körűen a munkáltatói jogkört az elnökhelyettesek, a kabinetigazgató, a biztonsági vezető, az információ biztonsági felelős, a belső adatvédelmi felelős, valamint a belső ellenőrzés vezetője felett.
(4) Az elnök – akadályoztatása esetén az általános elnökhelyettes – dönt a Hivatal valamennyi munkatársára vonatkozóan
a) a kinevezésről (munkaviszony létesítéséről), felmentésről (munkaviszony megszüntetéséről), munkáltatói mérlegelési jogkörbe tartozó jogviszony-megszüntetésről és kinevezésmódosításról (munkaviszony módosításáról), díjazás megállapításáról;
b) a vezetői és a Kttv. 233. §-a szerinti (fő)tanácsadói munkakörökre történő kinevezésről, valamint a (fő)tanácsadói munkakörök visszavonásáról. A Hivatalnál a Kttv. 233. §-a alapján főtanácsadói és tanácsadói munkakörben foglalkoztatható köztisztviselők létszáma legfeljebb a Hivatal létszámának 20%-a lehet;
c) a Kttv. 126. § (1) bekezdése, 127. § (1) bekezdése, valamint a MEKH tv. 16. § (2) bekezdése szerinti szakmai (fő)tanácsadói, illetve közigazgatási (fő)tanácsadói cím adományozásáról, visszavonásáról;
d) a címzetes vezető-tanácsosi, címzetes főtanácsosi, címzetes vezető-főtanácsosi és címzetes főmunkatársi cím adományozásáról;
e) az alapilletmény eltérítéséről, illetve személyi illetmény megállapításáról, módosításáról és visszavonásáról;
f) fegyelmi és kártérítési eljárás megindításáról, fegyelmi büntetés, kártérítés, összeférhetetlenség megállapításáról;
g) fizetés nélküli szabadság és a munkavégzés alóli mentesítés engedélyezéséről;
h) átirányításról, kirendelésről, kiküldetésről;
i) tanulmányi szerződések megkötéséről, módosításáról, képzéseken való részvétel engedélyezéséről;
j) állami kitüntetésekre, dicséretekre, díjakra történő előterjesztésről;
k) a jutalmazásról.
29. § A Hivatal elnökhelyettesei gyakorolják az irányításuk alá tartozó önálló szervezeti egységek vezetői és – az Általános Elnökhelyettes Titkársága, a Közszolgáltatásokért Felelős Elnökhelyettes Titkársága, valamint az Energetikáért Felelős Elnökhelyettes Titkársága kivételével – az elnökhelyettesi titkárságok munkatársai felett mindazon munkáltatói jogköröket, melyek nem tartoznak az elnök kizárólagos munkáltatói jogkörébe – ideértve a munkaköri leírások elkészítését és kiadását is –, és valamennyi, irányításuk alá tartozó szervezeti egység munkatársai tekintetében az elnök kizárólagos munkáltatói jogkörébe tartozó döntésekre javaslattételi joguk és kötelezettségük van.
30. § A Hivatal önálló szervezeti egységeinek vezetői gyakorolják az irányításuk alá tartozó szervezeti egységek – vezető és beosztott – munkatársai felett mindazon munkáltatói jogköröket, amelyek nem tartoznak az elnök kizárólagos munkáltatói jogkörébe – ideértve a munkaköri leírások elkészítését és kiadását is –, és ugyanezen személyi kör tekintetében az elnök kizárólagos munkáltatói jogkörébe tartozó döntésekre az irányítási jogkört gyakorló elnökhelyettes – ilyen hiányában közvetlenül az elnök – felé javaslattételi joguk és kötelezettségük van.
31. § (1) A Hivatal főosztályvezető-helyettesei és osztályvezetői a felettes főosztályvezetőjükkel egyeztetve jogosultak a közvetlen irányításuk alá tartozó munkatársak tekintetében gyakorolni az utasítással, irányítással, vezetéssel és ellenőrzéssel összefüggő munkáltatói jogokat, jogosultak továbbá a beosztott munkatársak beszámoltatására.
(2) A Hivatal főosztályvezető-helyetteseinek és osztályvezetőinek a főosztályvezető munkáltatói jogkörébe tartozó esetekben javaslattételi joguk van.
Éves munkatervek
32. § A Hivatal önálló szervezeti egységei az előre meghatározható, tervezhető tevékenységeikről a tárgyév február 15. napjáig éves munkatervet készítenek, amely az éves munkára irányadó jellegű. Az önálló szervezeti egységek éves munkaterve alapján készül a Hivatal éves munkaterve, melyet az Elnöki Kabinet állít össze és készít elő az elnöknek a tárgyév április 15. napjáig, és amelyhez az elnökhelyettesek az irányításuk alá tartozó önálló szervezeti egységek tekintetében adnak összesített részanyagot.
Éves jelentések
33. § (1) A Hivatal önálló szervezeti egységei előző évi tevékenységükről éves jelentést készítenek a tárgyévet követő év február 15. napjáig.
(2) A Hivatal éves tevékenységéről szóló összesített jelentést az Elnöki Kabinet állítja össze, és készíti elő az elnöknek a tárgyévet követő év április 15. napjáig, amelyhez az elnökhelyettesek az irányításuk alá tartozó önálló szervezeti egységek tekintetében adnak összesített részanyagot.
Munkacsoport
34. § (1) Az elnök a több elnökhelyettes vagy önálló szervezeti egység feladatkörét érintő eseti feladatok ellátására és projektek megvalósítására munkacsoportot hozhat létre és működtethet. A munkacsoport feladatát minden szervezeti egység munkatársa köteles támogatni, elősegíteni. A munkacsoport vezetője a megbízólevélben meghatározott feladat keretei között utasítási és irányítási joggal rendelkezik a munkacsoport minden tagja tekintetében.
(2) Az elnök a munkacsoport vezetésével elnökhelyettest vagy főosztályvezetőt bízhat meg. A munkacsoport tagjait és vezetőjét az elnök megbízólevélben jelöli ki, amelyben rögzíti a munkacsoport vezetőjének és tagjainak a feladat- és hatáskörét, a munkacsoport feladatát és működésének idejét.
(3) A munkacsoport feladat- és hatáskörébe utalt ügyben a munkacsoport vezetője rendelkezik döntési jogosultsággal.
(4) A munkacsoport vezetője a munkacsoport munkájáról rendszeresen tájékoztatja az elnököt és a feladat szerint érintett elnökhelyettest.
(5) A munkacsoport vezetője a munkacsoport tagjának közvetlen felettesét a munkacsoport tevékenységének megkezdésekor, valamint a munkacsoport működése során rendszeresen, de legalább havonta tájékoztatja a munkacsoporttagsággal járó tevékenység várható mértékéről, ütemezéséről.
(6) Az (1)–(5) bekezdést az általános elnökhelyettes által a 13. § (3) bekezdése szerint létrehozható munkacsoportok működésére is alkalmazni kell.
Előterjesztések elkészítése, külső előterjesztések véleményezése
35. § (1) A Hivatal feladat- vagy hatáskörébe tartozó ügyekben a jogszabály tervezetét, illetve a más szerv által előkészített előterjesztésre adott véleményt – az elnök és az elnökhelyettesek által megadott szempontok szerint – a szakmailag illetékes vagy kijelölt főosztályok készítik el, együttműködve a többi érintett szervezeti egységgel. A kiadmányból elektronikusan másolatot kell küldeni – ha nem ő az aláíró – a szakterületért felelős elnökhelyettesnek, a véleményezésben részt vevő önálló szervezeti egységeknek, az Általános Elnökhelyettes Titkárságának, a Jogi és Humánpolitikai Főosztálynak, valamint az Elnöki Kabinetnek.
(2) Az előterjesztés, illetve jogszabálytervezet külső szervekkel történő egyeztetését minden szervezeti egység vezetője az illetékes elnökhelyettes jóváhagyása mellett, azonos vezetői szint figyelembevételével jogosult elvégezni.
Vezetői felelősség
36. § (1) A vezetői munkakört betöltő köztisztviselő teljes jogi és erkölcsi felelősséggel köteles irányítani, vezetni és ellenőrizni a feladat- és hatáskörét érintő jogszabályoknak, közjogi szervezetszabályozó eszközöknek és belső szabályzatoknak, valamint a felettes vezetők utasításainak megfelelően az irányítása alatt működő szervezeti egységet. Minden vezető a lehető legnagyobb gondossággal, felelősségteljesen köteles munkáját ellátni, és szaktudását, szakmai ismereteit köteles folyamatosan fejleszteni.
(2) Minden vezető felelősséggel tartozik a tevékenységi körébe tartozó feladatok megvalósításáért és végrehajtásáért. A vezető munkavégzését kezdeményezően és oly módon köteles megvalósítani, hogy önálló szakmai és vezetői tevékenysége a napi feladatok ellátásán túlmutató, hosszabb távú koncepciót juttasson érvényre. A vezető kreatív, önálló megoldásokkal és megoldási javaslatokkal köteles biztosítani a Hivatal működésének, szervezeti egysége szakmai tevékenységének folyamatos megújulását és a változó környezeti hatásoknak való megfelelését.
(3) A vezetők az általuk szignózott – vagy saját hatáskörben történő döntés esetében általuk aláírt – iratok esetében felelősséget vállalnak az irat tartalmának és formájának a szakszerűségéért, a jogszabályoknak és belső szabályzatoknak, valamint felettesük utasításainak való megfelelőségéért.
(4) A Hivatal valamennyi vezetője felel a vezetése alatt álló szervezeti egység
a) hatáskörébe utalt feladatok határidőben történő szakszerű és jogszerű, belső szabályzatoknak és a felettes utasításainak megfelelő teljesítéséért és a végrehajtás ellenőrzéséért;
b) működéséért oly módon, hogy annak tevékenységében a jogszabályok és a közjogi szervezetszabályozó eszközök, valamint a felettes vezetői utasítások érvényre jussanak.
(5) A Hivatal valamennyi vezetőjének a vezetői utasításokat, valamint a Hivatalba érkező dokumentumokat a szolgálati út betartásával kell kiadnia. A szolgálati út a hivatali ügyek intézésének azon módja, melyen keresztül fokozatosan jut az ügy alulról felfelé vagy felülről lefelé ahhoz, akinek az ügyben döntési, utasítási joga, illetve intézkedési, végrehajtási kötelezettsége van.
(6) A vezető az utasítás kiadásánál a szolgálati út betartását csak abban az esetben mellőzheti, ha emiatt a hivatali érdek sérelmet szenvedne. A munkatárs közvetlen vezetőjét köteles haladéktalanul tájékoztatni a szolgálati út mellőzésével kapott utasításokról.
37. § A vezető köteles az irányítása alá tartozó munkatársakat rendszeresen tájékoztatni a feladataik ellátásához szükséges döntésekről és utasításokról, továbbá az egyes konkrét ügyek és feladatok megoldásához nélkülözhetetlen tényekről, elvekről és iránymutatásokról.
A munkavégzés elvei, felelősség az ügyintézésért
38. § (1) A vezető vagy ügyintéző köteles a munkaköri leírásában foglalt feladatok ellátására, valamint a feladatkörébe tartozó ügy elintézése érdekében a jogszabályok, a közjogi szervezetszabályozó eszközök, a szakmai követelmények, valamint a Hivatal belső szabályzataiban meghatározott általános előírások betartásával és a felettesek utasításainak figyelembevételével, az érdekelt szervezeti egységekkel, vezetőkkel, ügyintézőkkel együttműködve a szükséges intézkedéseket az előírt határidőn belül megtenni.
(2) Amennyiben a belső határidő betartására valamilyen okból előreláthatólag nincs lehetőség, az ügy intézésével megbízott köteles ezt a tényt az okok megjelölésével együtt felettesének írásban jelezni.
(3) Amennyiben a szervezeti egységek vezetői a munkafeltételeket tekintve az ügyintézés színvonalát és a határidők betartását akadályozó vagy lehetetlenné tevő körülményt észlelnek, kötelesek erről haladéktalanul tájékoztatni a közvetlen felettest.
(4) A szervezeti egységen belül a hatósági ügyintézést minden vezető úgy köteles megszervezni, hogy az irat lehetőség szerint az ügyintézési határidő lejárta előtt legalább 15 nappal elinduljon a 26. § (7)–(9) bekezdése szerinti, felelős személyek szakmai egyetértését biztosító aláírására (szignózásra) és kiadmányozásra. Nem hatósági ügyekben is úgy kell az iratot előkészíteni, hogy a kiadmányozás határidőben megtörténhessen.
Külső és belső kapcsolattartás
39. § (1) A Hivatal a feladatai ellátása során kapcsolatot tart a Kormánnyal, a központi és a helyi államigazgatási szervekkel, a tudományos intézetekkel, a köztestületekkel, a társadalmi és az egyéb szervezetekkel.
(2) Az elnök és az elnökhelyettesek, valamint a gazdasági vezető az irányítási területükhöz tartozó ügyekben rendszeres munkakapcsolatban állnak a kormányzati szervek, a központi és a helyi államigazgatási szervek illetékes vezetőivel, képviselőivel, valamint a Hivatal feladat- és hatáskörébe tartozó személyekkel, szervezetekkel.
(3) Külső kapcsolattartás során – az elnök és az elnökhelyettesek kivételével – a Hivatal vezetői államigazgatási szervek előtt az azonos vezetői szintnek megfelelően képviselik a Hivatalt, más külső szervezetekkel, személyekkel, engedélyesekkel önállóan jogosultak kapcsolattartásra. Az önálló osztály vezetője főosztályvezetői szintnek megfelelő képviseleti, kapcsolattartási jogosultsággal rendelkezik.
(4) Az ügyintéző köztisztviselő a munkaköri leírása szerint vagy a közvetlen felettese külön felhatalmazása alapján jogosult külső szervezetekkel, személyekkel kapcsolatot tartani. Az elnök, elnökhelyettes külön felhatalmazásban (esetileg, szóban vagy írásban) ettől eltérő képviseletet is megállapíthat.
(5) A Jogi és Humánpolitikai Főosztály jogászai a peres és nem peres eljárásokban önállóan jogosultak a Hivatal nevében kapcsolatot tartani a bíróságokkal és egyéb hatóságokkal, illetve ellátni a Hivatal jogi képviseletét. A Jogi és Humánpolitikai Főosztály főosztályvezetőjének írásbeli meghatalmazása alapján a Hivatal megbízott ügyvédei – a polgári perrendtartás szabályai szerint – jogosultak a Hivatal jogi képviseletének ellátására, a bíróságokkal és más hatóságokkal való kapcsolattartásra.
40. § (1) A több szervezeti egységet érintő ügyekben az érintett szervezeti egységek munkatársai a felettes vezetők iránymutatásai szerint együttműködnek.
(2) A Hivatal vezetői és beosztott munkatársai a munkaköri leírásukban meghatározott módon – a szolgálati út betartásával – jogosultak és kötelesek belső kapcsolattartásra.
(3) Több szervezeti egységet érintő ügy vagy a szervezeti hatáskörök, illetve szakmai álláspontok ütközése esetében a közös irányítási jogkört gyakorló vezető jelöli ki az ügyintézés koordinálására jogosult és köteles, felelős vezetőt, illetve dönt a vitás kérdésekben.
(4) A koordinációval megbízott vezető az egységes állásfoglalás kialakítása céljából köteles egyeztetni az ügy tartalma szerint érintett hivatali szervezeti egység vezetőivel.
41. § (1) A nemzetközi köz- és magánjog alanyaival az elnök, az elnökhelyettesek, valamint a Nemzetközi Kapcsolatok Főosztályának főosztályvezetője tartanak önállóan kapcsolatot.
(2) A nemzetközi kapcsolatokért felelős elnökhelyettes a nemzetközi kapcsolatokat és európai belső energiapiaci kérdéseket érintően általánosan képviseli a Hivatalt.
(3) Az elnök a Hivatal bármely köztisztviselőjét, a nemzetközi kapcsolatokért felelős elnökhelyettes az irányítása alá tartozó szervezeti egység köztisztviselőjét jogosult kijelölni európai uniós és nemzetközi szervezetekkel és külföldi hivatalokkal történő kapcsolattartásra.
(4) Az elnökhelyettesek jogosultak az irányításuk alá tartozó szervezeti egység köztisztviselőjének személyére javaslatot tenni a nemzetközi kapcsolatokért felelős elnökhelyettes részére a Hivatal európai uniós és nemzetközi szervezetekben vagy külföldi hivatalokban történő képviseletére vonatkozóan.
(5) A (3) és (4) bekezdés szerint kapcsolattartásra kijelölt vagy javasolt személy, illetve a Hivatal képviseletében tevékenykedő külső személy részére a nemzetközi kapcsolatokért felelős elnökhelyettes jogosult megbízólevelet kiállítani. A nemzetközi kapcsolatokért felelős elnökhelyettes által kiállított megbízólevélben rendelkezni kell a nemzetközi szervezetekkel való elektronikus kapcsolattartással kapcsolatos jogosultságokról.
(6) A képviseletre kijelölt vagy javasolt személy vonatkozásában felmerült vita esetén az elnök dönt.
(7) A Hivatal tevékenységével kapcsolatos általános jellegű nemzetközi megkereséseket minden esetben továbbítani kell a Nemzetközi Kapcsolatok Főosztálya vezetőjének, aki állásfoglalást ad arról, hogy a megkeresés nemzetközi kapcsolattartásnak minősül-e. Azon megkereséseket, amelyek nem minősülnek nemzetközi kapcsolattartásnak, a megkeresés tartalmával érintett szervezeti egység válaszolja meg.
(8) A Hivatal hatáskörébe tartozó és a nemzetközi együttműködést érintő vagy nemzetközi hatással bíró ügyekben a Hivatal érintett szervezeti egységei tájékoztatni kötelesek a Nemzetközi Kapcsolatok Főosztályát.
(9) A Nemzetközi Kapcsolatok Főosztályának vezetője nemzetközi ügyekben jogosult közvetlenül tájékoztatást kérni más szervezeti egységek vezetőitől.
Kapcsolattartás a fogyasztói érdekvédelem intézményes szervezetével
42. § (1) A fogyasztói érdekvédelem intézményes szervezete az Energetikai Érdekegyeztető Tanács (a továbbiakban: EÉT).
(2) Az EÉT-ben a Hivatal, valamint a fogyasztók társadalmi érdek-képviseleti szervezetei és az engedélyesek által delegált tagok vesznek részt.
(3) Az EÉT megtárgyalja mindazokat a kérdéseket, amelyeket bármelyik tag előterjeszt.
(4) Az EÉT működtetéséről, üléseinek összehívásáról és lefolytatásáról a Hivatal elnöke vagy az általa megbízott személy gondoskodik.
(5) Az EÉT állásfoglalásait a Hivatal elnöke ajánlásként veszi figyelembe.
(6) Az EÉT működésének részletes szabályait az EÉT az érintettek bevonásával dolgozza ki.
Sajtóval való kapcsolattartás
43. § (1) A Hivatal külső és belső kommunikációját, sajtókapcsolatait a Hivatal elnöke a kabinetigazgatón keresztül irányítja, ennek keretében a kabinetigazgató – egyeztetve az illetékes szervezeti egységek vezetőivel – a kommunikációs vezető előterjesztése alapján hagyja jóvá a sajtóközleményeket, azok tartalmát. A kabinetigazgató – egyeztetve az illetékes szervezeti egységek vezetőivel – a kommunikációs vezető előterjesztése alapján határoz nyilatkozat, tájékoztatásadás esetén annak tartalmáról, valamint a nyilatkozó személyéről. A sajtó részére nyilatkozatot, tájékoztatást a Hivatal tevékenységével kapcsolatban az elnök és az elnökhelyettesek, a kabinetigazgató, a kommunikációs vezető és a feladatkörüket érintő kérdésekben – külön eseti kabinetigazgatói felhatalmazással – a főosztályvezetők adhatnak.
(2) A médiával, a sajtó képviselőivel való kapcsolattartásra a Kommunikációs Osztály jogosult. A sajtó részéről érkező megkereséseket a munkatársak közvetlen felettesükhöz, azok pedig a kommunikációs vezetőhöz haladéktalanul továbbítják.
(3) A Hivatal szervezeti egységei, annak vezetői minden olyan sajtónyilvános esemény, megjelenés időpontjáról, formájáról, tartalmáról és módjáról, amelyen mint közszereplők vesznek részt, illetve tartanak előadást, előzetesen egyeztetnek a kommunikációs vezetővel.
VI. FEJEZET
AZ ÜGYINTÉZŐ KÖZTISZTVISELŐK, KÖZSZOLGÁLATI ÜGYKEZELŐK ÉS MUNKAVÁLLALÓK
Ügyintéző köztisztviselő
44. § (1) Az ügyintéző köztisztviselő a Hivatal feladat- és hatáskörében eljáró döntés-előkészítő, illetve érdemi feladatot ellátó köztisztviselő. Az ügyintéző köztisztviselő a felettesei által feladatkörébe utalt, valamint a munkaköri leírásában meghatározott feladatok ellátásáért önálló felelősséggel tartozik.
(2) Az ügyintéző köztisztviselőt akadályoztatása esetében a munkáltatói jogkört gyakorló felettes által munkaköri leírásban vagy attól eltérően esetileg kijelölt ügyintéző köztisztviselő helyettesíti.
(3) Az ügyintéző köztisztviselő köteles
a) felelősséggel és önállóan ellátni a munkaköri leírásban meghatározott, illetve felettesei által esetenként vagy időszakosan a feladatkörébe utalt feladatokat;
b) elsajátítani az ügyek intézéséhez szükséges jogszabályi, illetve belső szabályzatokban foglalt rendelkezéseket, valamint gyakorlati ismereteket;
c) a feladatokat a jogszabályok, a közjogi szervezetszabályozó eszközök, a belső szabályzatok, valamint a hivatali feletteseitől kapott eseti utasítások megtartásával, a határidők teljesítésével, önállóan és szakszerűen végrehajtani.
(4) A jogtanácsos a szakmai álláspontjának tartalma tekintetében nem utasítható.
Közszolgálati ügykezelő
45. § A közszolgálati ügykezelő az a közszolgálati jogviszonyban álló személy, aki a Hivatal szervezeti egységeinél kizárólag ügyviteli feladatot lát el. A Hivatal közszolgálati ügykezelője felelős a felettese által és a munkaköri leírásban meghatározott feladatok maradéktalan elvégzéséért.
Munkavállaló
46. § (1) A Hivatal munkavállalója felelős a felettese által és a munkaköri leírásában meghatározott feladatok szakszerű, maradéktalan elvégzéséért.
(2) Munkaviszony keretében az alábbi munkakörök tölthetők be:
a) fizikai alkalmazotti munkakörök,
b) nem a Hivatal feladat- és hatáskörében eljáró szervezeti egységeknél lévő nem vezetői munkakörök.
(3) A munkaviszony keretében betöltött munkakörök esetében a munkaszerződésben ki kell kötni az egyébként a köztisztviselőkre is irányadó titoktartási szabályok alkalmazását.
(4) A (2) bekezdés b) alpontja szerinti munkakörök esetében a munkaszerződésben ki kell kötni az egyébként a köztisztviselőkre irányadó összeférhetetlenségi szabályok alkalmazását.

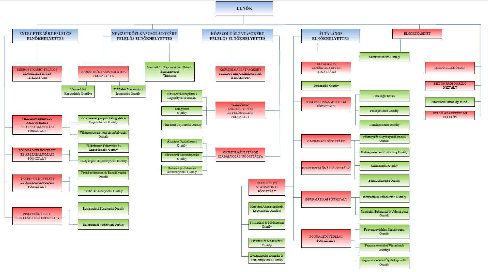
1. függelék az 1/2015. (II. 9.) MEKH utasításhoz

A Hivatal szervezeti felépítése

2. függelék az 1/2015. (II. 9.) MEKH utasításhoz

A Hivatal szervezeti egységeinek feladatai
AZ ELNÖK KÖZVETLEN IRÁNYÍTÁSA ALÁ TARTOZÓ SZERVEZETI EGYSÉGEK FELADATAI
1. Elnöki Kabinet
1. Az elnök munkáját a főosztályként működő Elnöki Kabinet segíti. Az Elnöki Kabinetet főosztályvezetőként a kabinetigazgató vezeti. A kabinetigazgató feladatköre ellátásában közvetlenül az elnök irányítása alatt áll, más vezető által nem utasítható.
2. A kabinetigazgató feladatai ellátása során közvetlenül keresheti meg (közreműködés kérése, tájékoztatáskérés, elnöki utasítás közvetítése formájában) az elnökhelyetteseket, továbbá sürgős esetekben az illetékes elnökhelyettes egyidejű értesítése és annak utólagos indokolása mellett a vezetőket és az ügyintéző köztisztviselőket, valamint az ügykezelőket és a munkavállalókat.
3. A kabinetigazgató elnöki aláírás előtt szignózással egyetértéséről biztosítja az elnököt a Hivatal Országgyűlés részére készített beszámolóinak és egyéb éves tájékoztatóinak tartalma tekintetében.
4. Az Elnöki Kabinet
a) az elnök által meghatározott körben képviseli az elnököt a kormányzati szervekkel, más külső szervekkel és szervezetekkel való kapcsolattartásban;
b) részt vesz az elnöknek a kormányülésekre, a miniszterekkel, az államtitkárokkal, az engedélyesek vezető tisztségviselőivel és az érdek-képviseleti szervekkel történő találkozóira történő felkészítésében;
c) részt vesz a társadalmi és civil szervezetekkel, a tanácsadó, érdekegyeztető és döntés-előkészítő testületekkel, országgyűlési képviselőcsoportokkal való kapcsolattartásban;
d) folyamatos és közvetlen kapcsolatot tart a miniszterek és államtitkárok kabinetfőnökeivel;
e) kezdeményezi az elnök tárgyalásaihoz, beszédeihez, előadásaihoz, médiaszerepléséhez szükséges dokumentációk összeállítását, és végzi az azzal kapcsolatos koordinációs feladatokat, együttműködve a Hivatal érintett szakmai szervezeti egységeivel;
f) elnöki igény szerint közreműködik a Hivatal azon stratégiai feladatainak ellátásában, melyek minisztériumi egyeztetése szükséges;
g) az elnökhelyettesekkel és az érdekelt szervezeti egységekkel együttműködve figyelemmel kíséri a kormányzati és a parlamenti munkát, és a Hivatal tevékenységét érintő fontosabb eseményekről haladéktalanul tájékoztatja az elnököt;
h) az elnökhelyettesekkel együttműködve követi a jogszabályi környezet változását és a Hivatal tevékenységét érintő döntéseket, és azokról haladéktalanul tájékoztatja az elnököt;
i) a hatáskörébe tartozó kérdésekben képviseli az elnököt a Hivatal szervezeti egységei előtt, közvetíti és kommunikálja a hatáskörébe tartozó elnöki döntéseket és egyedi elnöki utasításokat, valamint szükség szerint tájékoztatja az elnököt e feladatok végrehajtásának teljesítéséről;
j) elnöki döntés-előkészítéssel kapcsolatos feladatokat lát el, e körben
ja) koordinálja az Országgyűlés feladatkörébe tartozó ügyekkel kapcsolatos hivatali álláspont kialakítását,
jb) részt vesz a Hivatal által előkészítendő jogszabálytervezetek kidolgozásában, kiszignálja – ha szükséges, egyeztetést követően – a Hivatalhoz véleményezésre beérkezett kormány-előterjesztések és miniszteri rendeletek tervezeteit, illetve a benyújtott kormány-előterjesztéseket,
jc) közreműködik az elnöki rendeletek előkészítésében,
jd) részt vesz a belső szabályozások kidolgozásában;
k) összeállítja és az elnöknek jóváhagyásra megküldi a Hivatal éves munkatervét és az éves értékelő jelentést, valamint a Hivatal éves ellenőrzési tervét és éves ellenőrzési jelentését;
l) végzi az elnöki rendeletek Magyar Közlönyben történő kihirdetésével, valamint az alapító okirat módosításai és az elnöki utasítások Hivatalos Értesítőben történő közzétételével összefüggő teendőket;
m) részt vesz a Hivatal belső kontrollrendszerének kialakításában, közreműködik az ellenőrzési nyomvonal elkészítésében és működteti a folyamatba épített, előzetes és utólagos vezetői ellenőrzés rendszerét.
5. Az Elnöki Kabinet munkatársai – ha jogszabály másként nem rendelkezik – feladataik ellátása során az illetékes elnökhelyettes jóváhagyásával – kivételesen sürgős esetekben a kabinetigazgató útján, az illetékes elnökhelyettes egyidejű értesítése mellett és a sürgősség utólagos indokolásával – szükség szerint adott dokumentumba (ügyiratba, hivatalos levelezésbe, nyilvántartásba) betekinthetnek, dokumentumot bekérhetnek, illetve a dokumentumok alapján feljegyzést készíthetnek az elnök tájékoztatása céljából.
6. Az Elnöki Kabinet – titkársági feladatai körében – közvetlenül vagy a hivatali szervezeti egységek igénybevételével
a) gondoskodik az elnök részére a személyi titkári, adminisztrációs, ügyintézési, ügyviteli feladatok ellátásáról, figyelemmel kíséri és előkészíti az elnök személyes részvételét igénylő eseményeket, és egyezteti az elnöki programokat, nyilvántartja, szervezi, koordinálja az elnök programjait;
b) megszervezi az elnöki értekezleteket, az elnöki értekezleten hozott döntésekről nyilvántartást vezet, és ehhez kapcsolódóan határidő-figyelő rendszert működtet, elkészíti az elnöki értekezletek emlékeztetőit, majd gondoskodik azok megküldéséről a résztvevőknek és azoknak a munkatársaknak, akikre nézve az feladatot állapít meg;
c) előkészíti, rendszerezi az elnök tárgyalásaihoz szükséges anyagokat az egyes szervezeti egységek bevonásával;
d) az elnök által szignált iratokat, illetve feladatokat kiadja az illetékes elnökhelyettes vagy önálló szervezeti egység vezetője részére, a kiosztott feladatokról nyilvántartást vezet, illetve ehhez kapcsolódóan határidő-figyelő rendszert működtet, intézkedik a határidők betartása iránt;
e) szervezi az elnök belföldi és külföldi kapcsolattartási, valamint képviseleti tevékenységét és utazásait, a Nemzetközi Kapcsolatok Főosztálya és a Gazdasági Főosztály közreműködésével ellátja az utazásszervezői feladatokat;
f) ellátja az elnök személyéhez kapcsolódó értekezletek és tárgyalások esetében a protokoll- és reprezentációs feladatokat;
g) ellenőrzi az elnöki kiadmányozásra felterjesztett iratok formai követelményeknek való megfelelőségét, különös tekintettel az iraton szereplő előzetes jóváhagyások (szignózási rend) és az iratkezelés rendjére;
h) digitalizálja és nyilvántartja az elnök ügyiratait, iratait, és azokat egyidejűleg megküldi az érintett szervezeti egység titkárságára.
7. Az Elnöki Kabinet a 4–6. pontban foglaltakon túl ellát minden olyan feladatot, amelyet az elnök eseti vagy állandó jelleggel a feladat- vagy hatáskörébe utal.
1.1. Kommunikációs Osztály
1. A Kommunikációs Osztály feladata a Hivatal jövőképéhez igazodó, annak érdekeit, feladatait szem előtt tartó egységes és koherens külső és belső kommunikáció biztosítása. Ennek ellátása során élő kapcsolatot tart fenn az újságírókkal és a média más képviselőivel, valamint felel a külső és belső kommunikációhoz szükséges belső szabályok, szakmai anyagok elkészítéséért, azok aktualizálásáért.
2. A Kommunikációs Osztály feladata
a) a Hivatal kommunikációs szabályzatának és stratégiájának kidolgozása, felülvizsgálata;
b) az újságírói megkeresések kezelése és a válaszadás;
c) a sajtótájékoztatók, interjúk előkészítése és lebonyolítása, a sajtóesemények helyszínének és egyéb feltételeinek biztosítása;
d) sajtónyilatkozat, interjú, illetve egyéb médiamegjelenés esetén az érintett szervezeti egységekkel együttműködve gondoskodni a nyilatkozó felkészítéséről;
e) a Hivatal belső és külső portáljainak szerkesztése, folyamatos frissítésének koordinálása;
f) az érintett szervezeti egységekkel együttműködve gondoskodni a Hivatal kiadványainak elkészítéséről és azok publikálásáról;
g) gondoskodni a külső és belső rendezvények megvalósításáról;
h) a Hivatal arculati szabályzatának elkészítése, gondozni a Hivatal arculatát.
3. A Kommunikációs Osztályt osztályvezető besorolású kommunikációs vezető vezeti, munkáját a kabinetigazgató irányítja. A kommunikációs vezető
a) szervezi és összehangolja a Hivatal külső és belső kommunikációs tevékenységét, megjelenését, médiakapcsolatait, indokolt esetben sajtó-helyreigazítást kezdeményez;
b) a Hivatal kommunikációs aktivitásait az érintett szervezeti egységek bevonásával, azok együttműködése mellett készíti elő, ennek keretében közvetlenül keresheti meg az elnökhelyetteseket, valamint – felettes vezetőjük egyidejű tájékoztatása mellett – más vezetőket és az ügyintéző köztisztviselőket;
c) ellátja a sajtószóvivői feladatokat, ha ezt a munkakört más köztisztviselő nem tölti be;
d) ellátja a Hivatal külső és belső portáljainak felelős szerkesztői feladatait;
e) kapcsolatot tart a kormányzati szervek, más közigazgatási szervek, civil szervezetek, valamint az engedélyesek kommunikációval megbízott szervezeti egységeivel, azok vezetőivel;
f) gondoskodik a kommunikációra, valamint az arculati elemek használatára vonatkozó szabályok betartatásáról.
2. Belső ellenőrzés
1. A Hivatal belső ellenőrzése önálló osztályként működik, melynek vezetését főosztályvezetői besorolású vezető végzi. Adminisztratív feladatait titkársága útján látja el.
2. A belső ellenőrzési tevékenység független, tárgyilagos bizonyosságot adó és tanácsadó tevékenység, amelynek célja, hogy a Hivatal működését fejlessze, és eredményességét növelje, és a Hivatal céljai elérése érdekében rendszerszemléletű megközelítéssel és módszeresen értékelje. A belső ellenőrzés fejleszti a Hivatal szervezetirányítási és belső kontrollrendszerének hatékonyságát.
3. A belső ellenőrzési feladatokat ellátó személy a munkáját a nemzetközi, valamint az államháztartásért felelős miniszter által közzétett belső ellenőrzési standardok, útmutatók figyelembevételével, valamint a belső ellenőrzési vezető által – az államháztartásért felelős miniszter által közzétett belső ellenőrzési kézikönyvminta megfelelő alkalmazásával – kidolgozott és a Hivatal elnöke által jóváhagyott belső ellenőrzési kézikönyv szerint végzi.
4. A belső ellenőrzés vezetője tevékenységét az elnöknek közvetlenül alárendelve végzi, jelentéseit közvetlenül neki küldi meg.
5. A belső ellenőrzés vezetője tevékenységének tervezése során önállóan jár el, ellenőrzési terveit kockázatelemzésre alapozva és a soron kívüli ellenőrzések figyelembevételével állítja össze.
6. Az elnök biztosítja a belső ellenőrzés vezetőjének funkcionális függetlenségét, különösen az alábbiak tekintetében:
a) az éves ellenőrzési terv kidolgozása, kockázatelemzési módszerek alapján és soron kívüli ellenőrzések figyelembevételével;
b) az ellenőrzési program elkészítése és végrehajtása;
c) az ellenőrzési módszerek kiválasztása;
d) következtetések és ajánlások kidolgozása, ellenőrzési jelentés elkészítése;
e) a belső ellenőrzés vezetője bizonyosságot adó ellenőrzési és a nemzetközi, valamint az államháztartásért felelős miniszter által közzétett belső ellenőrzési standardokkal összhangban lévő tanácsadási tevékenységen kívül más tevékenység végrehajtásába nem vonható be.
7. A belső ellenőrzés vezetője nem vehet részt
a) a költségvetési szerv operatív működésével kapcsolatos feladatok ellátásában és a Hivatal működésével kapcsolatos döntések meghozatalában;
b) a Hivatal végrehajtási vagy irányítási tevékenységében;
c) pénzügyi tranzakciók kezdeményezésében vagy jóváhagyásában;
d) a Hivatal belső szabályzatainak elkészítésében – kivételt képez a belső ellenőrzésre vonatkozó Kézikönyv elkészítése;
e) intézkedési terv elkészítésében.
8. A belső ellenőrzéssel kapcsolatos összeférhetetlenségeket, a belső ellenőr és az ellenőrzöttek jogait, valamint kötelezettségeit a Belső Ellenőrzési Kézikönyv tartalmazza.
9. A belső ellenőrzés feladatait a jogszabályok, valamint részletesen a Hivatal Belső Ellenőrzési Kézikönyve rögzíti.
10. A belső ellenőrzés tevékenysége kiterjed a Hivatal minden tevékenységére, különösen a költségvetési bevételek és kiadások tervezésének, felhasználásának és elszámolásának, valamint az eszközökkel és forrásokkal való gazdálkodásnak a vizsgálatára.
11. A belső ellenőrzés bizonyosságot adó tevékenysége körében ellátandó feladata
a) elemezni, vizsgálni és értékelni a belső kontrollrendszerek kiépítésének, működésének jogszabályoknak és szabályzatoknak való megfelelését, valamint működésének gazdaságosságát, hatékonyságát és eredményességét;
b) elemezni, vizsgálni a rendelkezésre álló erőforrásokkal való gazdálkodást, a vagyon megóvását és gyarapítását, valamint az elszámolások megfelelőségét, a beszámolók valódiságát;
c) a vizsgált folyamatokkal kapcsolatban megállapításokat, következtetéseket és javaslatokat megfogalmazni a kockázati tényezők, hiányosságok megszüntetése, kiküszöbölése vagy csökkentése, a szabálytalanságok megelőzése, illetve feltárása érdekében, valamint a költségvetési szerv működése eredményességének növelése és a belső kontrollrendszerek javítása, továbbfejlesztése érdekében;
d) nyilvántartani és nyomon követni a belső ellenőrzési jelentések alapján megtett intézkedéseket.
12. A bizonyosságot adó tevékenységet az alábbi ellenőrzési típusok szerint kell ellátni:
a) a szabályszerűségi ellenőrzés arra irányul, hogy az adott szervezet vagy szervezeti egység működése, illetve tevékenysége megfelelően szabályozott-e, és érvényesülnek-e a hatályos jogszabályok, belső szabályzatok és vezetői rendelkezések előírásai;
b) a pénzügyi ellenőrzés célja az adott szervezet, program vagy feladat pénzügyi elszámolásainak, valamint az ezek alapjául szolgáló számviteli nyilvántartások ellenőrzése;
c) a rendszerellenőrzés keretében az egyes rendszerek kialakításának, illetve működésének átfogó vizsgálatát kell elvégezni;
d) a teljesítmény-ellenőrzés célja annak megállapítása, hogy az adott szervezet által végzett tevékenységek, programok egy jól körülhatárolható területén a működés, illetve a forrásfelhasználás gazdaságosan, hatékonyan és eredményesen valósul-e meg;
e) az informatikai ellenőrzés a költségvetési szervnél működő informatikai rendszerek megfelelőségére, megbízhatóságára, biztonságára, valamint a rendszerben tárolt adatok teljességére, megfelelőségére, szabályosságára és védelmére irányul.
13. A belső ellenőrzés vezetőjének tanácsadó tevékenysége keretében ellátható feladatok lehetnek különösen
a) vezetők támogatása az egyes megoldási lehetőségek elemzésével, értékelésével, vizsgálatával, kockázatának becslésével;
b) pénzügyi, tárgyi, informatikai és humánerőforrás-kapacitásokkal való ésszerűbb és hatékonyabb gazdálkodásra irányuló tanácsadás;
c) a vezetőség szakértői támogatása a kockázatkezelési és szabálytalanságkezelési rendszerek és a teljesítménymenedzsment-rendszer kialakításában, folyamatos továbbfejlesztésében;
d) tanácsadás a szervezeti struktúrák racionalizálása, a változásmenedzsment területén;
e) konzultáció és tanácsadás a vezetés részére a szervezeti stratégia elkészítésében;
f) javaslatok megfogalmazása a költségvetési szerv működése eredményességének növelése és a belső kontrollrendszerek javítása, továbbfejlesztése érdekében, a költségvetési szerv belső szabályzatainak tartalmát, szerkezetét illetően.
3. Biztonsági Önálló Osztály
1. A Biztonsági Önálló Osztály irányítását főosztályvezetői besorolású vezető végzi, aki ellátja a Hivatal biztonsági vezetői feladatait. Adminisztratív feladatait titkársága útján látja el.
2. A Biztonsági Önálló Osztály védelemszervezési és minősített adatkezeléssel összefüggő feladatkörében
a) ellátja a Hivatal minősített adatkezelésével kapcsolatos, jogszabályban meghatározott feladatokat, szakmai felügyeletet gyakorol e tevékenységek felett;
b) biztosítja a nemzeti és külföldi minősített adat kezelésének feltételeit;
c) koordinálja a Hivatal országvédelmi feladatainak ellátását.
3. A Biztonsági Önálló Osztály védelemigazgatási és vagyonvédelmi feladatkörében
a) ellátja a Hivatal operatív biztonsági, megelőző-védelmi feladatait;
b) gondoskodik a Hivatal teljes körű vagyonvédelmi, biztonságtechnikai és üzembiztonsági feladatainak elvégzéséről;
c) ellátja az operatív és a védelmi koncepcióval és stratégiával kapcsolatos feladatokat, illetve megteremti az intézményvédelem technikai feltételeit;
d) felügyeli a technikai védelmi eszközök üzemeltetését, valamint ellátja a biztonsági és portaszolgálati feladatok szervezését, ellenőrzését;
e) ellenőrzi és felügyeli a biztonsági rendszerek infrastrukturális feltételeinek megteremtését, működtetését, biztosítását, karbantartását;
f) veszélyhelyzeti és minősített időszakban, elemi kár esetén koordinálja a kárelhárítási munkákat, együttműködve a mentésben részt vevő szervekkel;
g) ellátja a biztonsági okmányokkal kapcsolatos feladatokat.
4. A Biztonsági Önálló Osztály egyéb feladatkörében
a) energetikai biztonsági együttműködési csoportot működtet;
b) szervezi a Hivatal munkatársainak biztonságtudatos magatartásával kapcsolatos képzéseket;
c) ellátja a munkatársak nemzetbiztonsági ellenőrzésével összefüggő feladatokat;
d) kapcsolatot tart az Alkotmányvédelmi Hivatallal, a BM Nemzetvédelmi Szolgálatával, a Nemzeti Elektronikus Információbiztonsági Hatósággal, a Létfontosságú Rendszerek és Létesítmények Informatikai Biztonsági Eseménykezelő Központjával (LRLIBEK), a BM Országos Katasztrófavédelmi Igazgatóságával, a HM Védelmi Hivatalával;
e) tagot delegál a Honvédelmi Minisztérium Honvédelmi Igazgatási Koordinációs Tárcaközi Munkacsoportjába, a Nemzeti Kibervédelmi Koordinációs Tanács Energetikai albizottságába;
f) tagot delegál az Európai Bizottság CEER (Council of European Energy Regulators) Smart Grid Task Force munkacsoportjába és a kibervédelmi almunkacsoportjába.
5. A Biztonsági Önálló Osztály Hivatal gépjárműflottája kezelésével kapcsolatos feladatkörében
a) koordinálja a hivatali gépjárművekkel összefüggő üzemeltetési feladatok ellátását;
b) munkatársai személyi sofőrként részt vesznek az elnök és az elnökhelyettesek gépjárművel történő szállításában;
c) közreműködnek a Hivatal munkatársainak utaztatásában;
d) részt vesznek a hivatalos iratok kézbesítésében, valamint az anyagbeszerzésben.
4. Információ biztonsági felelős
1. Az elektronikus információs rendszerek biztonságáért felelős személy (a továbbiakban: információ biztonsági felelős)
a) gondoskodik a Hivatal elektronikus információs rendszereinek biztonságával összefüggő tevékenységek jogszabályokkal való összhangjának megteremtéséről és fenntartásáról;
b) végzi az a) pont szerinti tevékenységek tervezését, szervezését, koordinálását és ellenőrzését;
c) előkészíti a Hivatal elektronikus információs rendszereire vonatkozó informatikai biztonsági szabályzatot;
d) gondoskodik a biztonsági kockázatelemzések, ellenőrzések, információbiztonsági auditok lefolytatásáról;
e) véleményezi az elektronikus információs rendszerek biztonsága szempontjából a Hivatal e tárgykört érintő szabályzatait, szerződéseit és IT rendszereit;
f) adminisztratív védelem szintjén a védelem érdekében szervezési, szabályozási, ellenőrzési intézkedéseket tesz vagy kezdeményez, továbbá védelemre vonatkozó oktatást végez;
g) előkészíti, és folyamatosan aktualizálja a Hivatal informatikai biztonsági stratégiáját;
h) elkészíti, és szinten tartja a Hivatal informatikai biztonságpolitikáját;
i) gondoskodik az elektronikus információs rendszer eseményeinek nyomonkövethetőségéről.
2. Ha az információ biztonsági felelős munkaköre nincs betöltve, feladatát a biztonsági vezető látja el.
5. Belső adatvédelmi felelős
1. A belső adatvédelmi felelős közvetlenül az elnök felügyelete alatt látja el tevékenységét, e tevékenységi körében más vezető által nem utasítható. Tevékenységét osztott munkakörben is elláthatja.
2. A belső adatvédelmi felelős
a) koordinálja az adatkezeléssel összefüggő döntések előkészítését;
b) ellenőrzi az információs önrendelkezési jogról és az információszabadságról szóló 2011. évi CXII. törvény és az adatkezelésre vonatkozó más jogszabályok, valamint a belső adatvédelmi és adatbiztonsági szabályzatok rendelkezéseinek és az adatbiztonsági követelményeknek a megtartását;
c) kivizsgálja a hozzá érkezett bejelentéseket, jogosulatlan adatkezelés észlelése esetén annak megszüntetésére hívja fel az adatkezelőt vagy az adatfeldolgozót;
d) előkészíti a belső adatvédelmi és adatbiztonsági szabályzatot, illetve a közérdekű adatokkal kapcsolatos hivatali tevékenység szabályozását;
e) vezeti a belső adatvédelmi nyilvántartást;
f) gondoskodik az adatvédelmi ismeretek oktatásáról;
g) részt vesz a belső adatvédelmi felelősök konferenciáján.
3. A belső adatvédelmi felelős jogosult
a) külön engedély nélkül a Hivatal bármely helyiségébe belépni – az oda belépésre jogosult kíséretével –, amennyiben ott az adatkezelést érintő munkavégzés folyik;
b) bármely adathordozó tartalmába betekinteni, függetlenül annak minősítésétől, amennyiben az feladatainak ellátásához elkerülhetetlen.
AZ ÁLTALÁNOS ELNÖKHELYETTES IRÁNYÍTÁSA ALÁ TARTOZÓ SZERVEZETI EGYSÉGEK FELADATAI
6. Az Általános Elnökhelyettes Titkársága
1. Az Általános Elnökhelyettes Titkársága főosztályként működik, melyet főosztályvezetőként a titkárságvezető vezet.
2. A titkárság általános feladatai körében
a) részt vesz a Hivatal stratégiai tervkoncepciójának kidolgozásában;
b) koordinálja és ellenőrzi az általános elnökhelyettes közvetlen irányítása alá tartozó szervezeti egységek tevékenységét, feladatait, azok végrehajtását;
c) ellenőrzi az általános elnökhelyettes alá tartozó szervezeti egységek vonatkozásában a jogszabályok, közjogi szervezetszabályozó eszközök, a belső szabályzatok és egyedi elnöki utasítások megfelelő betartását és érvényesülését;
d) jogi, gazdasági és közbeszerzési szempontból előkészíti és véleményezi az elnök és az általános elnökhelyettes részére készülő szakmai anyagokat, a rendszeresen készítendő tájékoztatást az időarányos és rendkívüli feladatok teljesítéséről, valamint javaslatot tehet az általános elnökhelyettes hatáskörébe tartozó intézkedések meghozatalára.
3. Titkársági feladatai körében
a) gondoskodik az elnökhelyettes feladatainak határidőre történő teljesítéséről, a személyi titkári, adminisztrációs, ügyintézési és ügyviteli feladatok ellátásáról;
b) figyelemmel kíséri és előkészíti az elnökhelyettes személyes részvételét igénylő eseményeket, és egyezteti, nyilvántartja, szervezi, koordinálja az elnökhelyettes programjait;
c) előkészíti, rendszerezi az elnökhelyettes tárgyalásaihoz szükséges anyagokat;
d) az elnökhelyettes által szignált iratokat, illetve feladatokat kiadja, a kiosztott feladatokról nyilvántartást vezet, illetve ehhez kapcsolódóan határidő-figyelő rendszert működtet, intézkedik a határidők betartásáról;
e) szervezi az elnökhelyettes belföldi és nemzetközi kapcsolattartási, valamint képviseleti tevékenységét, illetve utazásait, a nemzetközi kapcsolatokért felelős elnökhelyettes munkatársai, valamint Gazdasági Főosztály közreműködésével ellátja az utazásszervezői feladatokat;
f) szervezi a vezetői értekezleteket és feladatkörében az elnökhelyettesi értekezleteket, elkészíti azok emlékeztetőjét, és megküldi az érintetteknek;
g) gondoskodik az elnökhelyetteshez tartozó irodahelyiségek reprezentatív megjelenéséről;
h) ellenőrzi az elnökhelyettesi kiadmányozásra felterjesztett iratok formai követelményeknek való megfelelőségét, különös tekintettel az iraton szereplő előzetes jóváhagyások (szignók) és az iratkezelés rendjére;
i) digitalizálja és nyilvántartja az elnökhelyettes ügyiratait, iratait;
j) ellát minden egyéb feladatot, melyet az általános elnökhelyettes meghatároz.
4. A titkárság egyéb feladatai körében
a) ellenőrzi az általános elnökhelyettes által irányított szervezeti egységek belső kontrollrendszerének működését;
b) közreműködik a Hivatalt érintő jogszabályok előkészítésében, a jogszabályok tervezeteinek kialakításában, véleményezésében, a javaslattételben, a belső szabályozás előkészítésében;
c) javaslatot tesz a Hivatal működésével kapcsolatos jogi-igazgatási feladatok, illetve a hivatali szintű beszerzésekhez kapcsolódó munkafolyamatok kialakításával, működtetésével kapcsolatosan.
6.1. Iratkezelési Osztály
Az Iratkezelési Osztályt osztályvezető vezeti.
Az osztályvezető
a) felelős a Hivatal iratkezelési szabályzatának önálló előkészítéséért és az abban foglaltak betartatásáért;
b) ellátja a Hivatal iratkezelési szabályzatában foglaltak szerint a központi irattári és központi iratkezelési feladatokat;
c) kialakítja a Hivatal ügyviteli feladatait, illetve gyakorlatát;
d) biztosítja a Hivatalba beérkező iratok átvételét, központi érkeztetését és digitalizálását, valamint az elnökhöz, elnökhelyettesekhez, szervezeti egységekhez történő továbbítását, továbbá a kimenő levelezések postai feladását.
7. Jogi és Humánpolitikai Főosztály
1. A Jogi és Humánpolitikai Főosztály vezetője biztosítja a Hivatal egységes jogértelmezését és jogalkalmazási gyakorlatát, ennek érdekében
a) előzetes egyeztetés alapján (az érintett szervezeti egység vezetőjének tájékoztatása mellett) szakmai megbeszélésre hívhatja össze a Hivatal szervezeti egységeinél dolgozó jogi végzettségű köztisztviselőket. E szakmai megbeszéléseken az Elnöki Kabinet és az elnökhelyettesi titkárságok kivételével a Hivatal szervezeti egységeinél dolgozó meghívott jogi végzettségű köztisztviselő köteles részt venni;
b) az adott főosztály vezetőjének erre irányuló kifejezett megkeresése esetén jogosult az adott főosztály hatáskörébe tartozó kérdésekben jogi iránymutatást adni.
2. A Jogi és Humánpolitikai Főosztály jogi feladatai körében
a) jogi támogatást nyújt a Hivatal munkájához;
b) a Hivatalhoz érkező külső és szervezeten belüli megkeresések esetén jogi szakvéleményt alakít ki jogszabály-értelmezési és jogalkalmazási kérdésekben;
c) részt vesz az előterjesztések és a Hivatalhoz érkező jogszabálytervezetek véleményezésében, a jogszabály-előkészítő munkában;
d) igény esetén jogi támogatást nyújt az elnök és az irányítási jogkört gyakorló elnökhelyettes részére a Hivatal igazgatási feladatai ellátásában;
e) az érintett szervezeti egységekkel együttműködve lefolytatja a Vet., a Get., a Vksztv. és a Tszt. szerinti cégjogi eseményekkel, befolyásszerzésekkel kapcsolatos eljárásokat, és együttműködik a Get., illetve a Vet. szétválasztási szabályokkal kapcsolatos eljárások lefolytatása során a munkajogi kérdésekben az érintett szakfőosztályokkal;
f) jogi segítséget nyújt a Hivatal működésével kapcsolatos szerződések elkészítésében, valamint az érintett szakterületekkel együttműködésben előkészíti a Hivatal és más társhatóságok közötti együttműködési megállapodásokat;
g) jogi segítséget nyújt a szakmai főosztályok részére a hatósági döntések perjogi kockázatainak értékelésében és a szerződésekből eredő igények per előtti érvényesítésében;
h) ellátja a Hivatal jogi képviseletét a peres és nem peres eljárásokban a bíróságok és más hatóságok előtt, valamint a Hivatal hitelezői igényeinek érvényesítése során, illetve a peres ügyekről nyilvántartást vezet;
i) jogi szempontból felülvizsgálja, és szükség szerint koordinálja a Hivatal belső szabályozási munkáját, és gondoskodik az elnöki utasítások, belső szabályzatok nyilvántartásáról;
j) előkészíti az elnök helyettesítéséről szóló rendeletet, továbbá részt vesz az egyéb elnöki rendeletek előkészítésében;
k) tisztességtelen piaci magatartás vélelmezése esetén – az illetékes szakmai főosztály kezdeményezésére – bejelentéssel élhet a Gazdasági Versenyhivatalnál;
l) az Elnöki Kabinettel együttműködve kialakítja a Hivatal belső kontrollrendszerét;
m) az egyes szervezeti egységek által elkészített ellenőrzési nyomvonalakat összesíti és dokumentálja, valamint elkészíti a Hivatal ellenőrzési nyomvonalát;
n) ellát minden egyéb feladatot, melyet az elnök a feladat- vagy hatáskörébe utal.
3. A Jogi és Humánpolitikai Főosztály humánpolitikai feladatai körében
a) kialakítja a humánpolitikai feladatok (így különösen a foglalkoztatáspolitikai, ösztönzési rendszerek, képzések) rendjét. Közreműködik a jutalom rendszerének kialakításában, és egyeztet a Gazdasági Főosztállyal annak fedezetéről. Előkészíti a humánigazgatási, a munkaügyi és a képzési tárgyú döntéseket, intézkedéseket. Közreműködik a szakterületét érintő koncepciók kidolgozásában és végrehajtásában, valamint elkészíti és aktualizálja az ide kapcsolódó szabályozásokat;
b) definiálja a kiemelt személyügyi feladatokat, és a meghatározott elvek alapján ellátja a stratégiai, valamint operatív humánerőforrás-gazdálkodási, munkaügyi tevékenységet;
c) az általános elnökhelyettes útján az elnök részére szakmai támogatást nyújt a szervezeti struktúra kialakításával és optimalizálásával kapcsolatban, és közreműködik a hatékony működést biztosító létszámkeret kialakításában és nyomon követésében;
d) az illetékes szakterületek vezetőinek iránymutatása alapján ellátja a munkaerő-toborzás feladatait, és részt vesz a kiválasztásban. A Hivatalon belül toborzási, kiválasztási folyamat kizárólag a Jogi és Humánpolitikai Főosztály részvételével valósulhat meg;
e) ellátja a közszolgálati jogviszonnyal és munkaviszonnyal kapcsolatos személy- és munkaügyi feladatokat, és ezekkel összefüggésben kapcsolatot tart a Hivatal szervezeti egységeivel és külső szervekkel, továbbá előkészíti a szükséges munkáltatói intézkedéseket és elkészíti az okiratokat;
f) ellátja a személyügyi nyilvántartás vezetésével, a vagyonnyilatkozatokkal, az összeférhetetlenséggel, a kötelező továbbképzés tervezésével és támogatásával, a közigazgatási alap- és közigazgatási szakvizsgával, a mindenkor hatályos jogszabályok szerinti teljesítményértékeléssel és minősítéssel, a munkatársak foglalkozás-egészségügyi szűrésével kapcsolatos teendőket;
g) ellátja a jutalmazással, céljuttatás megállapításával kapcsolatos humánpolitikai előkészítő feladatokat. Jutalmazás, célfeladat kitűzése és átirányítás iránti kezdeményezés kizárólag a Jogi és Humánpolitikai Főosztályon keresztül történhet;
h) a jogszabályi előírásoknak megfelelően, valamint megkeresésre – szükség esetén az általános elnökhelyettes jóváhagyását követően – humánpolitikai tárgyú adatokat szolgáltat;
i) részt vesz az állami kitüntetésekre vonatkozó javaslatok előkészítésében, ellátja a tanulmányi, illetve képzési rendszer, a munkáltató lakáskölcsön és egyéb hiteltámogatások kialakításával és működtetésével kapcsolatosan felmerülő feladatokat. A tervezés és megvalósítás során együttműködik a gazdasági területtel;
j) a gazdasági terület számára a feladat- és hatáskörét érintő feladatokkal összefüggésben adatot szolgáltat a költségvetés tervezéséhez és a beszámoláshoz.
4. A főosztályvezető a Hivatal humánerőforrás-gazdálkodásával szorosan összefüggő lényeges gazdasági kérdésekben együttműködik a gazdasági területtel.
5. A Jogi és Humánpolitikai Főosztály által képviselt peres és nem peres eljárások, valamint hitelezői igények érvényesítésének előkészítése érdekében valamennyi érintett szervezeti egység a Jogi és Humánpolitikai Főosztály által megadott határidőben az ügy iratait iratjegyzékkel eredetiben és egy másolati példányban köteles eljuttatni a Jogi és Humánpolitikai Főosztály részére. A Jogi és Humánpolitikai Főosztály az általa képviselt ügyekben határidő megjelölésével az ügy alapját képező írásos szakmai összefoglalót kérhet az érintett főosztályoktól.
6. A főosztály kialakítja, működteti és fejleszti a Hivatal belső kontrollrendszerét, és működteti a folyamatba épített, előzetes és utólagos vezetői ellenőrzés rendszerét; az egyes szervezeti egységek által elkészített ellenőrzési nyomvonalakat összesíti és dokumentálja, valamint elkészíti a Hivatal ellenőrzési nyomvonalát.
7. Amennyiben a Hivatal valamely főosztályán (osztályán) a jogász munkakörben dolgozó köztisztviselők akadályoztatva vannak, és a főosztályon más, a helyettesítésükre jogosult jogi végzettségű köztisztviselő nem áll rendelkezésre, a Jogi és Humánpolitikai Főosztály látja el az adott főosztály (osztály) feladatkörébe tartozó, kiadmányozásra kerülő iratok jogi szempontú véglegesítését.
8. A Jogi és Humánpolitikai Főosztály a tevékenységét a Hatósági Osztály, a Perképviseleti Osztály és a Humánpolitikai Osztály útján látja el.
8. Gazdasági Főosztály
1. A Gazdasági Főosztály a Hivatal gazdasági szervezete.
2. A gazdasági vezetői feladatokat a főosztály vezetője látja el.
3. A főosztály az általános elnökhelyettes közvetlen irányítása és felügyelete alatt látja el feladatát, kivéve azokat a jog- és feladatköröket, amelyeket a jogszabály közvetlenül az elnökhöz rendel.
4. A főosztályvezető vagy az általa írásban kijelölt személy ellenjegyzése nélkül a Hivatalt terhelő kötelezettség nem vállalható, követelés nem írható elő.
5. A főosztályvezető közvetlenül felel az ellenőrzési nyomvonalra vonatkozó, gazdasági szervezetet érintő szabályozások elkészíttetéséért, aktualizáltatásáért.
6. A főosztályvezető felelős
a) a gazdálkodás megszervezéséért és irányításáért, beleértve a költségvetési előirányzatok tervezését, felosztását, az azokkal történő gazdálkodást;
b) a Hivatal pénzügyi és számviteli feladatainak ellátásáért, a vonatkozó időszaki jelentések, beszámolók időben történő elkészítéséért, a Hivatal követeléseinek és kötelezettségeinek szabályszerű kezeléséért, nyilvántartásáért és az ezzel kapcsolatos valamennyi adatszolgáltatásért;
c) a Hivatal működtetéséért, az épületek fenntartásának és üzemeltetésének feladataiért, valamint a szakmai főosztályok működéssel kapcsolatos vezetői jóváhagyással rendelkező igényeinek teljesítéséért;
d) a Hivatalt megillető bevételek megfelelő nyilvántartásáért, számlázásáért, beszedéséért, szükség esetén behajtásáért, valamint a bevételek után befizetendő költségvetési kötelezettségek rendezéséért;
e) a nemzeti vagyonról szóló törvényben meghatározott vagyongazdálkodási feladatok ellátásáért;
f) a pénzkezelés szabályszerű lebonyolításáért;
g) a gazdasági szervezetet érintő jogszabálytervezetek véleményezéséért, a belső szabályzatok előkészítéséért, jóváhagyásra történő előterjesztéséért;
h) a gazdasági kontrollingtevékenység megszervezéséért.
7. A főosztályvezető köteles gazdálkodási feladatait a mindenkori államháztartási gazdálkodásról szóló törvény és kormányrendeletek ismeretében, az azokban meghatározott rendelkezések alapján ellátni.
8. A főosztály
a) ellátja a Hivatal költségvetési tervezésével, a költségvetés végrehajtásával, zárszámadásával kapcsolatos feladatokat, biztosítja a Hivatal működéséhez a személyi és tárgyi feltételeket;
b) elkészíti és aktualizálja a Hivatal gazdálkodási rendjére, számviteli politikájára és egyéb gazdasági szabályozó eszközeire vonatkozó tervezeteket;
c) ellátja a Hivatal könyvvezetését a pénzügyi-számviteli integrált informatikai rendszer használatával;
d) gondoskodik a Hivatal vagyonának rendeltetésszerű használatáról és hasznosításáról, arról folyamatos nyilvántartást vezet;
e) gondoskodik a Hivatal kötelezettségeinek határidőben történő teljesítéséről, illetve a követelések behajtásáról;
f) a gazdálkodással kapcsolatban információt, adatokat szolgáltat az érvényben lévő jogszabályok, belső szabályzatok előírásai szerint rendszeres és eseti jelleggel;
g) ellátja a működtetéssel, beruházásokkal, fenntartással kapcsolatos kötelezettségvállalások ellenjegyzését, nyilvántartását és pénzügyi teljesítését;
h) teljesíti az adatszolgáltatási, statisztikai jelentési kötelezettségeket;
i) épületüzemeltetési, anyag-, készletbeszerzési feladatokat lát el, gondoskodik ezek nyilvántartásáról, illetve a szervezeti egységek közötti szétosztásáról;
j) ellátja a bérszámfejtéssel, az adók levonásával, TB-ügyintézéssel, egyéb juttatások és járulékok számfejtésével kapcsolatos teendőket, ennek keretében adatot szolgáltat, és kapcsolatot tart a központi bérszámfejtést végző Magyar Államkincstárral, valamint bérfeladást teljesít;
k) külön informatikai rendszer segítségével teljes körűen ellátja a cafetéria-rendszer működtetésével kapcsolatos adminisztrációs, nyilvántartási és adatszolgáltatási, pénzügyi teljesítési, elszámolási feladatokat;
l) a Jogi és Humánpolitikai Főosztály vezetője egyetértésével kialakítja a Hivatal bér- és jövedelemrendszerét, valamint az egyes pénzbeli és természetbeni juttatások, szociális ellátások rendjét. Előkészíti és működteti a juttatásokkal összefüggő döntéseket és ellátja az ezzel összefüggésben felmerülő feladatokat. E körben közreműködik a szakterületét érintő koncepciók kidolgozásában és végrehajtásában, valamint elkészíti és aktualizálja az ide kapcsolódó szabályozásokat;
m) a Jogi és Humánpolitikai Főosztály vezetője egyetértésével kezdeményezi és előkészíti a jóléti és szociális rendszer elemeinek kialakítását (különösen támogatások, hozzájárulások, segélyek, sport/egészségmegőrzés, üdülés/szabadidő, ruházati hozzájárulás, utazási költségtérítési rendszer), és önállóan ellátja az azok működtetésével kapcsolatos feladatokat.
9. A főosztály a tevékenységét a Pénzügyi és Vagyongazdálkodási Osztály, a Költségvetési és Kontrolling Osztály, az Üzemeltetési Osztály, valamint a Bérgazdálkodási Osztály útján látja el.
9. Beszerzési Önálló Osztály
A Beszerzési Önálló Osztályt osztályvezető vezeti, feladatkörében
a) a Hivatal tárgyévi tervezett közbeszerzéseiről, beruházásairól, beszerzéseiről az önálló szervezeti egységek igényeinek és javaslatainak figyelembevételével beszerzési és közbeszerzési tervet készít, melyet az elnök hagy jóvá;
b) ellátja a beszerzések, közbeszerzések teljes körű lebonyolításával, bejelentésével kapcsolatos gazdasági, jogi teendőket, gondoskodik az eljárások jogszerűségéről és az előterjesztéseket, szerződéseket jogi szignóval látja el;
c) a beszerzések nyomonkövethetősége érdekében naprakész nyilvántartást vezet;
d) információt szolgáltat a vezetés részére.
10. Informatikai Főosztály
1. A főosztály feladatai körében
a) kidolgozza a Hivatal informatikai stratégiáját, együttműködve az információbiztonsági feladatokat és a belső adatvédelmi felelősi feladatokat ellátó személyekkel;
b) a Hivatal informatikai stratégiájával összhangban ellátja a Hivatal informatikai, irodatechnikai, infokommunikációs és mobil – hardver és szoftver – infrastruktúrájának tervezésével, fejlesztésével, beszerzésének összefogásával, kezelésével (karbantartás, javítás, tartalékképzés) és nyilvántartásával kapcsolatos informatikai feladatokat, gazdálkodik az informatikai infrastruktúrát alkotó eszközökkel;
c) működteti a Hivatal tevékenységét támogató informatikai infrastruktúrákat (szerverek, hálózat), alkalmazói alap- és szakrendszereket, beleértve az intranetet, az internetes szolgáltatásokat és a rendszerfelügyeletet is;
d) biztosítja a Hivatal valamennyi szervezeti egysége számára a munkavégzéshez szükséges, ellenőrzött keretek között történő adatokhoz, programokhoz és szolgáltatásokhoz való hozzáférést, amelynek során tekintettel van az adatbiztonságra is (üzleti titok, személyes adat);
e) ellátja a Hivatal informatikai rendszerével kapcsolatos biztonsági feladatokat, együttműködésben a szakfőosztályokkal, valamint az információbiztonsági felelősi feladatokat és a belső adatvédelmi felelősi feladatokat ellátó személyekkel, informatikai szempontból megteremti a biztonságos információkezelés és tárolás feltételeit;
f) irányítja, felügyeli és végrehajtja az informatikai üzemeltetést és fejlesztést, valamint tervezi, bevezeti és végrehajtatja az üzemeltetési folyamatokat, fejlesztett szolgáltatásokat;
g) ellátja az informatikai fejlesztések – hardver szoftver – területén fellépő minőségbiztosítási tevékenységet;
h) gondoskodik a szakterületét közvetlenül érintő szabályzatok készítéséről, aktualizálásáról, szükséges módosításáról, véleményezi a más szakterület által készített szabályzatok tervezeteit;
i) támogatja az információbiztonsági felelősi feladatokat és a belső adatvédelmi felelősi feladatokat ellátó személyeket az informatikával, informatikai biztonsággal és információbiztonsággal kapcsolatos elnöki utasítások és előírások elkészítésében;
j) meghatározza és betartatja az informatikai rendet, és kiadja a feladatkörét érintő informatikai tájékoztatásokat;
k) a felelősségi körébe tartozó feladatok ellátása során kapcsolatot tart a külső szolgáltatókkal és szervezetekkel;
l) végzi a Hivatal informatikai alkalmazói rendszereinek felhasználói támogatását, a felhasználók magas szintű kiszolgálását, valamint az érintett szakegységek bevonásával az alkalmazói rendszerek továbbfejlesztését, a jogszabálykövetések biztosítását, az oktatások szervezését;
m) konkrét rendszerfejlesztési feladatok végrehajtása kapcsán a felmerülő szakmai, eljárási kérdésekben szakmai egyeztetést folytat az illetékes szakegységekkel;
n) biztosítja a szakterületek által igényelt fejlesztések, tervezések szakmai megalapozását előkészítő, segítő felmérések, elemzések informatikai támogatását;
o) nyilvántartja és folyamatosan aktualizálja az alkalmazói rendszerek, illetve külső-belső adatkapcsolatok és energiainformációs adattár kapcsolatait, függőségeit, a meglévő infrastruktúra kihasználtságát, terheltségét;
p) működteti a külső szolgáltatók és a Hivatal közötti adatkapcsolatot alkotó infrastruktúrát;
q) működteti a Hivatal energiainformációs adattárát;
r) biztosítja a meglévő vagy az újonnan bevezetésre kerülő informatikai programok használatának betanítását és a szakterületeken felmerülő informatikai eszközök – hardver, szoftver – használatának oktatását;
s) az informatikai infrastruktúrát és alkalmazói rendszereket érintő beszerzések során szorosan együttműködik a beszerzéseket lebonyolító szakegységgel, biztosítja a beszerzéshez szükséges informatikai jogi és műszaki szakértelmet;
t) biztosítja az európai uniós informatikai szakmai konferenciákon és informatikai szakmai munkacsoportokban a Hivatal képviseletét;
u) biztosítja a többszintű felhasználói támogatás (Helpdesk) megvalósulását;
v) támogatja az információbiztonsági feladatokat és a belső adatvédelmi felelősi feladatokat ellátó személyeket az informatikai biztonságra vonatkozó jogszabályok, valamint a belső informatikai biztonsági szabályzatok rendelkezései betartásának ellenőrzésében;
w) gondozza az alkalmazási környezetet, kezeli, kialakítja, előterjeszti és bevezeti a módszertanokat, ajánlásokat, ellenőrzi azok használatát és betartatását a fejlesztések során;
x) gondoskodik a jogosultságok kezeléséről;
y) gondoskodik a Hivatal elektronikus információs rendszereinek (informatikai, irodatechnikai, infokommunikációs és mobil hardver- és szoftverrendszerek) biztonsági előírásoknak történő megfeleléséről, a szükséges biztonsági technológiáknak a hivatali rendszerbe való beépüléséről.
2. A főosztály a tevékenységét az Informatikai Működtetési Osztály és a Stratégiai, Fejlesztési és Adattárolási Osztály útján látja el.
11. Fogyasztóvédelmi Főosztály
1. A főosztály
a) ellátja a villamosenergia-piaccal, a földgázpiaccal, a víziközmű-szolgáltatással kapcsolatban érkezett felhasználói panaszok kivizsgálásával kapcsolatos hatósági feladatokat, elkészíti az eljárás folyamán szükséges, továbbá az azokat lezáró döntéseket;
b) önálló hatáskörben kialakítja és folyamatosan aktualizálja a hatáskörébe tartozó döntések meghozatalához szükséges iratmintákat, sablonokat;
c) felhívja a Hivatal más szervezeti egységeinek figyelmét a feladatkörével kapcsolatos, a főosztályra érkező kirívó egyedi ügyekre vagy kirívó tendenciákra;
d) kivizsgálja és megválaszolja az olyan beadványokat, amelyek a Hivatal panaszeljárását kifogásolják;
e) a villamosenergia-piaccal, a földgázpiaccal, a víziközmű-szolgáltatással kapcsolatos feladatai körében ellenőrzi az engedélyesek törvényi szintű vagy az azok végrehajtására kiadott külön jogszabályokban, a Hivatal által kiadott határozatokban, rendeletekben meghatározott, a felhasználókat érintő kötelezettségeinek betartását;
f) feldolgozza az általa kiadott határozatok alapján beküldött éves beszámolókat;
g) a villamosenergia-piaccal, továbbá a földgázpiaccal kapcsolatos feladatai körében határozatban állapítja meg az engedélyesek felhasználókkal való kapcsolattartása módjára vonatkozó minimális követelményeket, a felhasználók tájékoztatásának részletes szabályait;
h) a villamosenergia-piaccal, továbbá a földgázpiaccal kapcsolatos feladatai körében az egyetemes szolgáltatók által kidolgozott üzletszabályzatok vagy azok módosításának jóváhagyása iránti kérelem esetén – az energetikáért felelős elnökhelyettes irányítása alá tartozó szervezeti egységek tájékoztatása mellett – elkészíti a jóváhagyó vagy a jóváhagyást megtagadó határozatokat, illetve a jogszabályban meghatározott esetekben a hivatalból módosító, visszavonó, az érintett engedélyeseket az üzletszabályzatuk módosítására kötelező határozatokat;
i) a víziközmű-szolgáltatással kapcsolatos feladatai körében közreműködik a víziközmű-szolgáltatók által kidolgozott üzletszabályzatok vagy azok módosításának jóváhagyására irányuló hatósági eljárásokban; határozatban állapítja meg a víziközmű-szolgáltatókra vonatkozó, a felhasználókkal való kapcsolattartás módjára vonatkozó minimális követelményeket és a kapcsolattartás elvárt színvonalát, a felhasználók tájékoztatásának részletes szabályait, ellenőrzi a határozatban foglaltak betartását;
j) kezdeményezi és kiadásra előkészíti a jogszabályokban és az egyetemes szolgáltatói, kereskedői, elosztói, víziközmű-szolgáltatói üzletszabályzatokban, a Hivatal rendeleteiben és határozataiban foglaltak be nem tartásáért a bírságoló határozatokat;
k) a felhasználók érdekeinek szem előtt tartásával jogszabályok módosítását kezdeményezi, véleményezi a jogszabály-módosításra vonatkozóan érkező javaslatokat, a szükséges esetekben egyeztetést folytat az állami, illetve a civil fogyasztóvédelmi szervezetekkel;
l) a felhasználók érdekeinek szem előtt tartásával kezdeményezi az üzletszabályzatok hivatalból történő módosítását;
m) együttműködési megállapodás alapján együttműködik a Gazdasági Versenyhivatal, továbbá a Nemzeti Fogyasztóvédelmi Hatóság megfelelő szervezeti egységeivel;
n) közreműködik a társterületekkel az engedélyesek tevékenységének ellenőrzésében, különös tekintettel a rendszerhasználati díjakra, a csatlakozási díjakra, a fogyasztó által az elosztórendszerhez való csatlakozás érdekében befizetett csatlakozási díj felhasználásának, a hálózatfejlesztési hozzájárulásról szóló jogszabályban foglaltak betartásának, valamint az egyetemes szolgáltatás árainak alkalmazására vonatkozó előírások betartásának ellenőrzésében; a Hivatal javaslatának kidolgozásában – a felhasználó igénye alapján – külön díj ellenében végezhető szolgáltatások körére és díjaira; a rendszerüzemeltető által nyújtott szolgáltatás minőségének a rendszerhasználati díjakon keresztül történő ösztönzése szabályainak meghatározásában;
o) működteti a Hivatal összevont ügyfélszolgálatát, ennek keretében fogadja és kezeli a személyesen, telefonon, levélben vagy elektronikus úton érkezett felhasználói kérdéseket, információigényeket; megválaszolja a panasznak nem minősülő megkereséseket, a panasznak minősülő megkeresések tekintetében intézkedik a szükséges hiánypótlások kibocsátásáról, intézkedik a Hivatal hatáskörébe nem tartozó panaszok, kérelmek áttételéről;
p) ellátja a rezsicsökkentés zöldszám telefonos ügyfélszolgálatot, és megválaszolja a rezsicsökkentéshez kapcsolódó megkereséseket;
q) közreműködik a Hivatal fogyasztóvédelmi arculatának kialakításában (honlap, fogyasztói tájékoztató kiadványok, sajtómegjelenés), a „rezsicsökkentés” kommunikációjában, a sajtómegkeresések megválaszolásának szakmai előkészítésében;
r) szakmai támogatást nyújt a Hivatal nemzetközi feladatainak teljesítéséhez;
s) a szakmai adatok hivatali kezeléséről szóló szabályzatban foglaltak szerint gondoskodik – az Elemzési és Statisztikai Főosztállyal együttműködve – az eseti adatbekérésekről;
t) gondoskodik a működéséhez szükséges adatok körének meghatározásáról, továbbá együttműködik az ellenőrzési mechanizmusok kidolgozásában;
u) közreműködik a hazai és európai uniós jogszabályokból fakadó energiahatékonysággal összefüggő hivatali feladatok ellátásában;
v) szükség szerint aktualizálja a Hivatal honlapján a Hivatal fogyasztóvédelmi feladataival kapcsolatos oldalakat;
w) közreműködik a társterületekkel az okos mérési mintaprojektek felügyeletével kapcsolatos feladatok ellátásában;
x) együttműködik a felhasználói érdekek képviseletét ellátó társadalmi szervezetekkel;
y) átadja a felhasználói érdekek képviseletét ellátó társadalmi szervezeteknek és a fogyasztóvédelmi hatóságnak a külön jogszabályban meghatározott mindazon adatokat és információkat, amelyek az engedélyes engedélyhez kötött tevékenységével és a felhasználói, illetve lakossági fogyasztói érdekérvényesítéssel egyaránt kapcsolatosak;
z) fogyasztóvédelmi célú elemzést, hatósági jelentést készít a főosztály eljárásai adatainak feldolgozásával.
2. A főosztály szervezi és működteti a felhasználói érdekek képviseletét ellátó társadalmi szervezetek és a szolgáltatók közötti érdekegyeztetést (az Energetikai Érdekegyeztető Tanácsot), az érdekegyeztetés után fennmaradt vitás ügyekben javaslatot készít elő az elnök részére.
3. A főosztály a tevékenységét a Fogyasztóvédelmi Szabályozási Osztály, a Fogyasztóvédelmi Vizsgálatok Osztálya, valamint a Fogyasztóvédelmi Ügyfélkapcsolati Osztály útján látja el.
12. Elemzési és Statisztikai Főosztály
1. A főosztály hatósági adatgyűjtési és adatszolgáltatási feladatai körében
a) a Vet., a Get., a Tszt., a Vksztv., a Ht. és az egyéb vonatkozó jogszabályok alapján gondoskodik az egycsatornás adatrendszer felállításáról, működtetéséről és folyamatos fejlesztéséről, szoros együttműködésben a szakmai szervezeti egységekkel;
b) a Hivatal felügyeleti, hatósági feladatainak ellátása érdekében adatszolgáltatási kötelezettséget ír elő a Vet., a Get., a Tszt., a Vksztv. és a Ht., valamint a hozzájuk tartozó alacsonyabb szintű jogszabályok alapján a Hivatal hatáskörébe rendelt szervezetek számára;
c) kapcsolatot tart az adatszolgáltatókkal, ellenőrzi az adatszolgáltatási kötelezettségek betartását, illetve szükség esetén gondoskodik a megfelelő jogkövetkezmények alkalmazásáról;
d) az Informatikai Főosztállyal együttműködve kidolgozza a Hivatal központi adatbejelentő rendszerének követelményeit, az adatbejelentés folyamatát, kezeli a beérkező hibabejelentéseket, továbbá az általa, valamint a szakmai főosztályok által feltárt adatszolgáltatási hibákat javíttatja az adatszolgáltatókkal;
e) folyamatosan nyomon követi az adatbekéréseket érintő hazai és nemzetközi jogszabályi változásokat, ennek keretében az érintett szakterületek bevonásával ügyrend szerint karbantartja, módosítja az adatszolgáltatási előírásokat;
f) együttműködik a Gazdasági Főosztállyal a felügyeleti díjjal kapcsolatos adatszolgáltatás előkészítésében, az adatok begyűjtésében és azok ellenőrzésében.
2. A főosztály statisztikai feladatai körében
a) az Stt. alapján, Magyarország hivatalos statisztikai szolgálatának tagjaként előkészíti az európai uniós előírások, hazai jogszabályi előírások és a társhatóságokkal kötött együttműködési megállapodások alapján keletkező adatszolgáltatásokat, valamint képviseli a Hivatalt az Országos Statisztikai Tanácsban;
b) ellátja az Országos Statisztikai Adatgyűjtési Programmal (OSAP) kapcsolatos feladatokat;
c) kapcsolatot tart a hazai és nemzetközi statisztikai szervezetekkel a statisztikai módszerek fejlesztésének, valamint a jóváhagyott módszertani ajánlások adaptálásának érdekében;
d) folyamatosan nyomon követi és gondozza a statisztikai fogalmak, osztályozások rendszerét, valamint statisztikai minőségirányítási rendszert dolgoz ki és működtet;
e) publikációs naptárat készít, részt vesz a publikálandó adatkörök kijelölésében;
f) az ügyrend szerint támogatja a szakmai területek munkáját, különös tekintettel a szakmai osztályok általános feladatain túlmutató, több szakterületet érintő statisztikai kérdésekre;
g) ellátja a Hivatal statisztikai feladataihoz kapcsolódó módszerek kutatási, fejlesztési feladatait, kidolgozza a Hivatal statisztikai tevékenységéhez kapcsolódó statisztikai módszereket.
3. A főosztály a Hivatal publikációs feladatai körében
a) előkészíti a Hivatal energetikai és közműadatokat tartalmazó kiadványait, beszámolóit, tájékoztatóit, statisztikai jelentéseit;
b) évente felülvizsgálja a Hivatal energetikai és közműadatokat tartalmazó kiadványait, beszámolóit, tájékoztatóit, statisztikai jelentéseit, és összhangban a Hivatal stratégiájával javaslatot tesz azok tartalmi és szerkezeti elemeinek koncepcionális módosítására.
4. A főosztály az elemzéssel, modellezéssel és módszertani kérdésekkel kapcsolatos feladatai körében
a) ellátja a Hivatal által felügyelt ágazatok vonatkozásában a szakmai főosztályok általános feladatain túlmutató, több szakterületet érintő, illetve az egységes szakmai megközelítést vagy módszertant igénylő elemzési és modellezési feladatokat, melynek keretében:
aa) elemzi a Hivatal szabályozói tevékenysége szempontjából lényeges változásokat és tájékoztatást nyújt a szakmai területek részére;
ab) szükség szerint hatásvizsgálatot folytat le, számszerűsíti az ágazati, valamint a nemzetgazdaságra gyakorolt főbb hatásokat;
ac) vizsgálja a felügyelt ágazatok jövedelmezőségének alakulását;
ad) az engedélyesekre vonatkozó, az ágazati törvényekben szabályozott számviteli szétválasztási kérdéseket vizsgálja, ágazati költség-haszon elemzéseket készít, valamint gyűjti és rendszerezett struktúrában a szakmai osztályok rendelkezésére bocsátja az engedélyesek éves gazdasági beszámolóit;
ae) a Hivatal modellezési projektfeladatait szakmailag koordinálja, nyomon követi az elméleti és alkalmazott kutatási módszertanokat, vizsgálja azok hivatali alkalmazhatóságát, ügyrend szerint ágazati közgazdasági-pénzügyi-piaci modellépítést végez;
af) ellátja a hazai és a globális energetikai és közműszektor jövőkép-kutatási feladatait, ágazati előrejelzéseket készít, vizsgálja a hazai, regionális és nemzetközi trendek alakulását;
b) szükség szerint véleményezi a Hivatal más szervezeti egységei által elkészített szakmai részstratégiákat és a stratégiához kapcsolódó munkaanyagokat, a szakmai osztályokkal együttműködve elvégzi a kiemelt jelentőségű döntésekhez kapcsolódó elemzéseket, valamint ágazati-szakmai stratégiai ügyekben, kérdésekben döntés-előkészítő anyagokkal, hatásvizsgálattal támogatja a Hivatal vezetését;
c) ügyrend szerint támogatja a szakmai területek munkáját, különös tekintettel a szakmai osztályok általános feladatain túlmutató, több szakterületet érintő közgazdasági, módszertani, valamint az elemzéstervezéssel kapcsolatos kérdésekre;
d) a b) pontban szereplő feladatainak ellátását az illetékes elnökhelyettes vagy a feladattal megbízott elnöki főtanácsadó irányításával végzi.
5. A főosztály a felügyelt ágazatokban nyújtott állami támogatásokkal kapcsolatos feladatai körében
a) a Hivatal feladat- és hatáskörébe tartozó, az Európai Bizottság jóváhagyásához kötött támogatási rendszerekre vonatkozóan:
aa) ellátja az átállási költségekkel és a visszafizetendő átállási támogatással kapcsolatos feladatokat;
ab) ellátja a szénipari szerkezetátalakítási támogatással kapcsolatos feladatokat, ide nem értve a szénipari szerkezetátalakítási díjak megállapításával, valamint az ezzel összefüggő külön kezelt állami pénzalap működésével kapcsolatos feladatokat;
b) ellátja a megújuló és egyéb energiaforrásból nyert energiával termelt villamos energiára nyújtott működési támogatásokkal összefüggő feladatokat, ennek keretében:
ba) meghatározza és felülvizsgálja a kötelező átvételhez kapcsolódó megtérülés számítás módszertanát, javaslatot tesz a kötelező átvétel időtartamára és az átvétel alá eső villamos energia mennyiségére;
bb) elkészíti a megújuló alapú és a kapcsolt villamosenergia-termelés, valamint a kötelező átvételi rendszer alakulásáról szóló éves jelentést;
c) felügyeli és koordinálja a támogatási rendszerek működtetésének mechanizmusait, illetve javaslatokat tesz azok hatékonyságának növelésére;
d) javaslatot tesz a Hivatal feladat- és hatáskörébe rendelt új támogatási mechanizmusok koncepciójára;
e) elkészíti a zöld bizonyítvány rendszer bevezethetőségére vonatkozó beszámolót;
f) képviseli a Hivatal álláspontját a Támogatásokat Vizsgáló Irodánál.
6. A főosztály zöldgazdasággal – különös tekintettel a megújuló energiahasznosítással, az energiahatékonysággal, valamint az üvegházhatású-gázkibocsátási intézkedésekkel – és területfejlesztéssel összefüggő feladatai keretében
a) nyomon követi, elemzi és értékeli a nemzetközi és a hazai szabályozás változását, a piaci folyamatokat, az uniós vállalások teljesülését, továbbá javaslatot tesz a hazai szabályozás kialakítására és javítására;
b) vizsgálja a zöldgazdaság ágazati, nemzetgazdasági és területi vonatkozású hatásait;
c) felülvizsgálja a Megújuló Nemzeti Cselekvési Tervben megfogalmazott célok teljesülését, és erről jelentést készít;
d) ellátja az energiahatékonysági kötelezettségi rendszerrel összefüggésben felmerülő hatósági feladatokat;
e) véleményezi a Hivatal részére megküldött területfejlesztési helyzetértékelőket, koncepciókat, stratégiákat, valamint a 2014–2020-as tervezési időszakra vonatkozó, a hazai és uniós források felhasználását meghatározó operatív programokat;
f) a szakmai területek közreműködésével értékelő jelentést készít a releváns energetikai és közműtervezési-fejlesztési területi folyamatokról, azok végrehajtásáról;
g) együttműködik és kapcsolatot tart fenn a területfejlesztésben, elsősorban az energetikai- és közműszektorban érdekelt hazai és külföldi szervezetekkel, kiemelten a megyék és a megyei jogú városok képviselőivel, továbbá minisztériumokkal, háttérintézményekkel, ennek keretében
ga) javaslatokat, elemzéseket készít a minisztériumok és a kormányzat részére az érintett témákban;
gb) felkérés esetén az ügyrend szerint a megyei és megyei jogú városi területfejlesztéshez kapcsolódóan szakmai és módszertani kérdésekben támogatja a helyi tervezőket;
h) a zöldgazdaság- és közműfejlesztés hazai és nemzetközi legfrissebb eredményeit, legjobb gyakorlatait és fejleményeit továbbterjeszti a kapcsolati rendszerein keresztül;
i) az üvegházhatású gázok térítésmentes kiosztásával kapcsolatban az új belépők esetében előkészíti a Hivatal vonatkozó jogszabályokban előírt szakvéleményét.
7. A főosztály folyamatosan együttműködik a Vet., a Tszt., a Vksztv., a Ht. és az egyéb vonatkozó jogszabályok alapján eljáró hivatali szervezeti egységekkel.
8. A főosztály a tevékenységét a Hatósági Adatszolgáltatói Kapcsolatok Osztálya, a Statisztikai és Módszertani Osztály, az Elemzési és Modellezési Osztály, valamint a Zöldgazdaság-elemzési és Területfejlesztési Osztály útján látja el.
AZ ENERGETIKÁÉRT FELELŐS ELNÖKHELYETTES IRÁNYÍTÁSA ALÁ TARTOZÓ SZERVEZETI EGYSÉGEK FELADATAI
13. Az energetikáért felelős elnökhelyettes irányítása alá tartozó szervezeti egységekre vonatkozó
közös szabályok
1. Az energetikáért felelős elnökhelyettes irányítása alá tartozó szervezeti egységek feladataik ellátása során
a) kötelesek egymással, az elnök, illetve a nemzetközi kapcsolatokért felelős elnökhelyettes közvetlen irányítása alá tartozó szervezeti egységekkel együttműködni, továbbá a Szabályzatban tételesen meg nem határozott esetekben is együttműködni, valamint közreműködni a hivatali feladat- vagy hatáskör ellátásában akkor, ha egy másik szervezeti egység vezetője ezt igényli;
b) ellenőrzik a Get.-ben, a Vet.-ben, a Tszt.-ben és a hozzájuk kapcsolódó jogszabályokban, a Hivatal által kiadott határozatokban foglaltak betartását, indokolt esetben gondoskodnak a megfelelő jogkövetkezmények (intézkedések, szankciók) megtételéről;
c) tisztességtelen piaci magatartás vélelmezése esetén kezdeményezik a Jogi és Humánpolitikai Főosztálynál, hogy a Hivatal bejelentéssel éljen a Gazdasági Versenyhivatalnál;
d) közreműködnek a hivatali beszámolók, kiadványok, jelentések elkészítésében;
e) véleményezik és előkészítik a hatáskörükbe tartozó vagy feladatkörüket érintő jogszabálytervezeteket és jogszabály-módosításokat;
f) részt vesznek a Hivatal hatáskörébe utalt európai uniós jogharmonizációs és beszámolókészítési munkákban;
g) gondoskodnak az általuk elkészített és elnök vagy elnökhelyettes által aláírt, kézbesített határozatok szkennelt példányának honlapon való közzétételéről;
h) szakmai segítséget nyújtanak a Nemzetközi Kapcsolatok Főosztályának;
i) közreműködnek a hazai és európai uniós jogszabályokból fakadó energiahatékonysággal összefüggő hivatali feladatokban;
j) ellátásbiztonsági kérdésekben a biztonsági vezetővel egyeztetett módon, az ellátásbiztonsági kérdés jellegétől függő szervezeti egységek kapcsolatot tartanak a BM Országos Katasztrófavédelmi Főigazgatósággal;
k) közreműködnek a Network Code-ok hazai alkalmazásának előkészítésében;
l) figyelemmel kísérik és vizsgálják az engedélyes társaságok árszabályozásra releváns hatást gyakoroló költségeit;
m) kidolgozzák az árképzés és az áralkalmazás részletes szabályait;
n) részt vesznek a Hivatal feladatkörébe tartozó energetikai árakkal, illetve árszabályozási kérdésekkel foglalkozó nemzetközi szervezetek munkájában;
o) részt vesznek a jelentős piaci erővel rendelkező engedélyes azonosításával és az ilyen jellegű piac szabályozásával kapcsolatos munkákban;
p) gondoskodnak
pa) a miniszter árhatósági jogkörébe tartozó hatósági árak és díjak, valamint ár- és díjalkalmazási feltételek döntésre előkészítéséről;
pb) a Hivatal árhatósági hatáskörébe tartozó energetikai díjak és díjalkalmazási feltételek előkészítéséről;
pc) az árszabályozási rendszerek működtetéséről és továbbfejlesztéséről.
14. Az Energetikáért Felelős Elnökhelyettes Titkársága
1. A Titkárság főosztályként működik, melyet főosztályvezető besorolású titkárságvezető vezet.
2. A Titkárság általános feladatai körében
a) koordinálja és ellenőrzi az energetikáért felelős elnökhelyettes közvetlen irányítása alá tartozó szervezeti egységek tevékenységét, feladatait és azok végrehajtását;
b) jogi és energetikai szempontból ellenőrzi az energetikáért felelős elnökhelyettes alá tartozó szervezeti egységek vonatkozásában az elnökhelyettesi kiadmányozásra felterjesztett iratok formai követelményeknek való megfelelőségét, azok ágazati összefüggéseit, különös tekintettel az iraton szereplő előzetes jóváhagyások (szignálások) és az iratkezelés rendjére;
c) jogi és energetikai szempontból ellenőrzi az elnök, az elnökhelyettesek és az Elnöki Kabinet részére készülő szakmai anyagokat, tervezeteket;
d) javaslatokat dolgoz ki az energetikáért felelős elnökhelyettes irányítása alá tartozó különböző árszabályozási területeken folyó munka módszertani összehangolására;
e) elősegíti, hogy a főosztályok árszabályozási tevékenysége során a legkisebb költség elve ágazatonként és összehangoltan is érvényesüljön;
f) javaslatot tehet az energetikáért felelős elnökhelyettes hatáskörébe tartozó intézkedések meghozatalára.
3. Titkársági feladatai körében
a) gondoskodik az elnökhelyettes feladatainak határidőre történő teljesítéséről, a személyi titkári, adminisztrációs, ügyintézési és ügyviteli feladatok ellátásáról;
b) figyelemmel kíséri és előkészíti az elnökhelyettes személyes részvételét igénylő eseményeket és egyezteti, nyilvántartja, szervezi, koordinálja az elnökhelyettes programjait;
c) előkészíti, rendszerezi az elnökhelyettes tárgyalásaihoz szükséges anyagokat;
d) az elnökhelyettes által szignált iratokat, illetve feladatokat kiadja, a kiosztott feladatokról nyilvántartást vezet, illetve ehhez kapcsolódóan határidő-figyelő rendszert működtet, intézkedik a határidők betartásáról;
e) szervezi az elnökhelyettes belföldi és nemzetközi kapcsolattartási, valamint képviseleti tevékenységét, illetve utazásait, a Gazdasági Főosztály közreműködésével ellátja az utazásszervezői feladatokat;
f) szervezi az elnökhelyettesi értekezleteket, elkészíti azok emlékeztetőjét;
g) gondoskodik az elnökhelyetteshez tartozó irodahelyiségek reprezentatív megjelenéséről;
h) digitalizálja és nyilvántartja az elnökhelyettes ügyiratait, iratait;
i) ellát minden egyéb feladatot, melyet az energetikáért felelős elnökhelyettes a munkaköri leírásban feladatként határoz meg.
15. Villamosenergia-felügyeleti és Árszabályozási Főosztály
1. A főosztály általános feladatai körében
a) koordinálja az irányítása alá tartozó osztályok munkáját;
b) gondoskodik a villamosenergia-ipari szabályozási környezet és az engedélyesek működésének folyamatos felügyeletéről, valamint a szükséges intézkedések előkészítéséről;
c) gondoskodik a villamosenergia-ellátás esetében a hatósági árak és díjak, valamint ár- és díjalkalmazási feltételek előkészítéséről;
d) gondoskodik az árszabályozás rendszerének működtetéséről és továbbfejlesztéséről;
e) véleményezi és a társfőosztályok, valamint a Nemzetközi Kapcsolatok Főosztályának bevonásával előkészíti és az egyeztetett rendben képviseli a hivatali álláspontot az európai uniós, illetve hazai villamosenergia-ipari stratégiát érintő javaslatok esetében;
f) véleményezi és a társfőosztályok bevonásával előkészíti a Hivatal hatáskörébe tartozó villamosenergia-ipari jogszabályok tervezetét;
g) a Nemzetközi Kapcsolatok Főosztályával egyeztetett módon részt vesz a villamosenergia-ipar szabályozási kérdéseivel foglalkozó nemzetközi szervezetek munkájában;
h) gondoskodik a működéséhez szükséges adatok körének meghatározásáról, továbbá együttműködik az ellenőrzési mechanizmusok kidolgozásában;
i) közreműködik a hazai és európai uniós jogszabályokból fakadó energiahatékonysággal összefüggő hivatali feladatokban;
j) az Elnöki Kabinettel egyeztetve és az Energetikáért Felelős Elnökhelyettes Titkárságának tájékoztatásával aktualizálja a Hivatal honlapján a feladat- és hatáskörével kapcsolatos tartalmakat.
2. A főosztály a villamosenergia-piac felügyeletével és szabályozásával kapcsolatos feladatai körében
a) előkészíti és nyilvántartja
aa) a Vet. szerinti engedélyeket, valamint azok módosítását, visszavonását tartalmazó határozatot, továbbá elkészíti a villamosenergia-ipari átviteli rendszerirányító tanúsítására vonatkozó határozatot, valamint a kábelcsere ütemezési terv felülvizsgálatára és a jóváhagyására vonatkozó határozatot;
ab) a villamosenergia-ellátási szabályzatok, a szervezett villamosenergia-piaci szabályzat és a belső kiválasztási szabályzat, valamint ezek módosításai jóváhagyására, visszavonására vonatkozó határozatot;
ac) a villamosenergia-ipari engedélyes – ide nem értve az egyetemes szolgáltatót – által kidolgozott üzletszabályzat, valamint ezek módosításai jóváhagyására, visszavonására vonatkozó határozatot, továbbá elkészíti az üzletszabályzat-készítési kötelezettség alóli felmentésre és a felmentés elutasítására vonatkozó határozatot;
ad) az engedélyben felsorolt, engedélyköteles tevékenysége jelentős részének más személy általi végzését, valamint az engedélyes működési engedélyében meghatározott alapvető eszközöknek és vagyoni értékű jogoknak más személy részére történő átruházását, átengedését, lízingbe adását, illetve egyéb módon tartós használatba adását, megterhelését vagy biztosítékul való lekötését jóváhagyó vagy elutasító határozatot;
ae) a villamos vezetékek és berendezések közcélúvá, ezen belül átviteli vagy elosztó vezetékké, berendezéssé történő minősítéséről és közcélúvá minősített vezeték, berendezés átminősítéséről szóló határozatot;
af) a rendszerösszekötő vezeték tekintetében benyújtott mentesítési kérelemről szóló döntést tartalmazó határozatot;
ag) valamely elsődleges energiaforrás felhasználásának az új termelő kapacitások engedélyezése során történő korlátozására vonatkozó javaslatot;
ah) a hálózatfejlesztési tervet jóváhagyó, elutasító határozatot, figyelemmel kíséri a jóváhagyott hálózatfejlesztési terv végrehajtását és értékeli azt;
ai) az engedélyesek nemzetközi szerződéseinek jóváhagyásáról szóló határozatot, és az érintett regulátorokkal együttműködve elősegíti a szerződések engedélyes általi megkötését;
aj) az engedélyköteles tevékenység folytatásának – ide nem értve az engedélyesek felhasználókkal való kapcsolattartására vonatkozó minimális követelményeket és a felhasználók tájékoztatásának részletes szabályait – minimális minőségi követelményeit és elvárt színvonalát meghatározó határozatokat;
b) lefolytatja
ba) a Vet.-ben meghatározott szétválasztási szabályokkal kapcsolatos eljárásokat;
bb) a megfelelési program, illetve annak módosítása, valamint a megfelelési jelentések jóváhagyására irányuló eljárásokat, és előkészíti az ezzel kapcsolatos határozatokat;
bc) a krízisterv, a rotációs kikapcsolási rend jóváhagyására, valamint ezek módosításának jóváhagyására irányuló eljárást, eljár a rotációs kikapcsolási renddel összefüggő ügyekben;
bd) a kötelező átvétel alá tartozó villamos energia mennyiségének és a kötelező átvétel időtartamának meghatározására irányuló eljárást;
be) a származási garancia kiadására irányuló eljárásokat a megújuló energiaforrásból, hulladékból vagy nagy hatékonyságú kapcsolt energiatermelésből származó villamos energia vonatkozásában;
bf) a származási garanciához kapcsolódó hatósági ellenőrzéseket;
bg) a Hivatalnak az energetikai létfontosságú rendszerek és létesítmények azonosítási és kijelölési eljárásával kapcsolatos feladatai körében az eljárást, és előkészíti az azokkal kapcsolatos határozatokat;
c) kezdeményezi és előkészíti – tekintettel a folyamatos villamosenergia-ellátás biztosítására – az engedély visszavonását vagy módosítását és a más engedélyes kijelölését tartalmazó határozatot;
d) gondoskodik az erőmű létesítésére és a keresletoldali szabályozási intézkedések megvalósítására, valamint az átviteli hálózat és az átvitelt befolyásoló elosztó hálózat fejlesztésére vonatkozó pályázat kiírásáról, és lefolytatja a pályázatok elbírálására, valamint a Vet. 26/A. § (5) bekezdése szerinti megállapodás jóváhagyására irányuló eljárást;
e) kivizsgálja
ea) az erőművek teljesítőképességében beálló változások indokoltságát, indokolatlan termelés-visszatartás esetén megállapítja az erőművi teljesítőképesség felajánlandó mértékét;
eb) a villamosenergia-iparban a társadalmat súlyosan érintő üzemzavarokat;
ec) az átviteli rendszerirányítóval szemben felmerülő csatlakozással, az átviteli hálózathoz való hozzáféréssel, illetve a rendszer megfelelő minőségben való rendelkezésre állásának kérdésével kapcsolatos rendszerhasználói panaszokat;
ed) az elosztóval szemben felmerülő csatlakozással, az elosztó hálózathoz való hozzáféréssel, illetve a rendszer megfelelő minőségben való rendelkezésre állásának kérdésével kapcsolatos termelői panaszokat;
f) ellenőrzi
fa) az engedélyköteles tevékenység folytatását;
fb) az általános hatályú, közvetlenül alkalmazandó uniós jogi aktusban, uniós jogi rendelkezésben, az ACER által kiadott, kötelező erejű határozatban, a Vet.-ben, a végrehajtására kiadott jogszabályokban és a Hivatal által kiadott határozatokban foglaltak betartását; be nem tartásuk esetén a Vet.-ben meghatározott jogkövetkezményeket alkalmazza;
fc) az Elemzési és Statisztikai Főosztállyal együttműködve a megújuló energiaforrásból vagy hulladékból nyert energiával termelt villamos energia kötelező átvételéről és átvételi áráról szóló jogszabály szerinti értékesítés jogszabályoknak való megfelelését, és az Elemzési és Statisztikai Főosztály előzetes tájékoztatásával elkészíti a vonatkozó határozatot;
fd) a származási garanciák hazai rendszerének működését;
g) kezeli a származási garancia nyilvántartást;
h) felügyeli a villamos energia okos mérésre vonatkozó mintaprojektek folytatását;
i) közreműködik a Központi Nukleáris Pénzügyi Alappal kapcsolatos feladatok végrehajtásában;
j) a villamosenergia-szektorban, illetve az egyes engedélyesek kapcsán felmerülő szakmai kérdésekhez igazodóan feldolgozza az engedélyesek engedélyben meghatározottak alapján benyújtott éves beszámolóját, ide nem értve az éves számviteli beszámolót;
k) ellátja a területrendezési hatósági eljárásokról szóló jogszabályban meghatározott feladatokat a villamosenergia-ipari beruházások területén, véleményezi a területfejlesztési koncepciókat és programokat.
3. A főosztály a villamos energia árszabályozásával kapcsolatos feladatai körében
a) előkészíti
aa) a Hivatal javaslatát a rendszerhasználati díjak meghatározására és szabályozására vonatkozó keretszabályokat tartalmazó miniszteri rendelethez;
ab) a hálózati engedélyesek által nyújtott szolgáltatás minőségének a rendszerhasználati díjakon keresztül történő ösztönzésének szabályait;
ac) a rendszerhasználati díjak mértékét és alkalmazásuk szabályait tartalmazó, a Hivatal elnöke által kiadandó rendeletet;
ad) a csatlakozási díjak elemeit, meghatározásának szempontjait, mértékét és alkalmazásuk szabályait tartalmazó, a Hivatal elnöke által kiadandó rendeletet;
ae) az elosztók által külön díj ellenében végezhető szolgáltatások körére és díjaira vonatkozó javaslatot;
af) a Hivatal javaslatát az egyetemes szolgáltató által kötelezően nyújtott termékcsomagokra, azok áralkalmazási feltételeire, valamint az árszabályozás kereteire vonatkozó miniszteri rendelethez;
ag) a Hivatal javaslatát az egyetemes szolgáltató által kötelezően nyújtott egyetemes szolgáltatási árszabások árára vonatkozó miniszteri rendelethez;
ah) a hivatali határozatot a termékcsomagokon belül az egyetemes szolgáltatásról szóló rendeletben nem szabályozott, az egyes egyetemes szolgáltatók által jogszerűen alkalmazott egyéb árszabások árára és áralkalmazási feltételeire vonatkozóan;
b) ellenőrzi a rendszerhasználati díjakra és a csatlakozási díjakra vonatkozó előírások betartását, illetve előkészíti a szankciót tartalmazó határozatokat;
c) elvégzi a jogszabályokban előírt feladatok ellátásához szükséges eszköz- és költség-felülvizsgálatot a hálózati engedélyesek vonatkozásában;
d) figyelemmel kíséri a rendszerhasználat árszabályozásával összefüggő problémákat, és javaslatokat dolgoz ki ezek kezelési módjaira;
e) koordinálja a villamosenergia-hálózatok vonatkozásában a Hivatalnak végzett árszakértői munkákat, azok elfogadását, hasznosítását;
f) kialakítja a hatósági árak előkészítésével és ellenőrzésével kapcsolatos nyilvántartási és számítási rendszereket;
g) elősegíti a jogszabály szerinti külön pénzeszközök alkalmazásával összefüggő szabályozási feladatok megoldását;
h) részt vesz a villamos energia rendszerhasználat árszabályozási kérdéseivel foglalkozó nemzetközi szervezetek munkájában;
i) megvizsgálja az egyetemes szolgáltatók által benyújtott árváltoztatási kérelmeket, és előkészíti az elfogadásra vonatkozó javaslatot a miniszternek;
j) javaslatot tesz az egyetemes szolgáltató által külön díj ellenében végezhető szolgáltatások körére és díjaira;
k) elvégzi a jogszabályokban előírt feladatok ellátásához szükséges eszköz- és költség-felülvizsgálatot az egyetemes szolgáltatói engedélyesek vonatkozásában;
l) ellenőrzi az egyetemes szolgáltatási árakra vonatkozó előírások betartását, illetve előkészíti a szankciót tartalmazó határozatokat;
m) elősegíti, hogy a villamos energia egyetemes szolgáltatói engedélyesekkel kapcsolatban a legkisebb költség elve érvényre jusson;
n) figyelemmel kíséri az egyetemes szolgáltatás árszabályozásával összefüggő problémákat, és javaslatokat dolgoz ki ezek kezelési módjaira;
o) koordinálja az egyetemes szolgáltatás vonatkozásában a Hivatalnak végzett árszakértői munkákat, azok elfogadását, hasznosítását;
p) kialakítja a hatósági árak előkészítésével és ellenőrzésével kapcsolatos nyilvántartási és számítási rendszereket;
q) az árszabályozás hatékonyságának elősegítése érdekében figyelemmel kíséri a magyar és európai uniós villamos energia nagykereskedelmi folyamatokat, javaslatot tesz a tőzsdei információk árszabályozási felhasználására;
r) elemzi az erőművek gazdasági helyzetének alakulását.
4. A főosztály
a) együttműködik a Jogi és Humánpolitikai Főosztállyal a Vet. szerinti engedélyes vállalkozás szétválását, más vállalkozással való egyesülését, jogutód nélküli megszűnését, a jegyzett tőke értékének csökkentését, az engedélyesben történő részesedés- és befolyásszerzést jóváhagyó, elutasító határozat elkészítésében;
b) együttműködik a Fogyasztóvédelmi Főosztállyal az egyetemes szolgáltatók üzletszabályzatait jóváhagyó határozatainak, valamint az engedélyesek felhasználókkal való kapcsolattartására vonatkozó minimális követelményeit, a felhasználók tájékoztatásának részletes szabályait meghatározó határozatainak előkészítésében;
c) közreműködik a Piacfelügyeleti és Ellenőrzési Főosztály tevékenységének támogatásában;
d) a szakmai adatok hivatali kezeléséről szóló szabályzatban foglaltak szerint gondoskodik – az Elemzési és Statisztikai Főosztállyal együttműködve – az eseti adatbekérésekről;
e) szakmai támogatást nyújt a Földgáz-felügyeleti és Árszabályozási Főosztály részére a villamosenergia-ipart is érintő földgázipari vállalkozásokkal összefüggő hatósági eljárások esetén;
f) szakmai támogatást nyújt a Nemzetközi Kapcsolatok Főosztályának a villamosenergia-ipar szabályozási kérdéseivel foglalkozó, nemzetközi szervezetekben végzett munkájához;
g) közreműködik a Hivatal adatgyűjtési rendszerének fejlesztésében, az Elemzési és Statisztikai Főosztály és az Informatikai Főosztály módszertani támogatásában;
h) közreműködik a hálózati csatlakozás és a hálózathoz való hozzáféréssel kapcsolatos panaszok kivizsgálásában;
i) közreműködik a kötelező átvétel alá eső villamos energia átvételi áraival kapcsolatos feladatok ellátásában;
j) közreműködik a kapcsolt termelésszerkezet-átalakítási díj mértékére vonatkozó javaslat előkészítésével összefüggő feladatok ellátásában;
k) közreműködik a villamosenergia-termékárak vonatkozásában az engedélyesek által nyilvánosságra hozandó, gazdálkodásukkal összefüggő adatokra vonatkozó javaslatok kidolgozásában;
l) közreműködik a szénipari szerkezetátalakítási támogatással összefüggő feladatok ellátásában.
5. A főosztály az 1–4. pontban foglalt feladatokon túl közreműködik az energetikáért felelős elnökhelyettes által feladat- és hatáskörébe utalt szakfeladatok ellátásában.
6. A főosztály a tevékenységét a Villamosenergia-ipari Felügyeleti és Engedélyezési Osztály és a Villamosenergia-ipari Árszabályozási Osztály útján látja el.
16. Földgáz-felügyeleti és Árszabályozási Főosztály
1. A főosztály általános feladatai körében
a) koordinálja az irányítása alá tartozó osztályok munkáját;
b) gondoskodik a földgázipari szabályozási környezet és az engedélyesek működésének folyamatos elemzéséről és felügyeletéről, valamint a szükséges intézkedések előkészítéséről;
c) gondoskodik a hatósági árak és díjak, valamint ár- és díjalkalmazási feltételek döntésre előkészítéséről a földgázellátás esetében;
d) gondoskodik az árszabályozás rendszerének működtetéséről és továbbfejlesztéséről;
e) véleményezi, és a társfőosztályok, valamint a Nemzetközi Kapcsolatok Főosztályának bevonásával előkészíti, és az egyeztetett rendben képviseli a hivatali álláspontot az európai uniós, illetve hazai földgázipari stratégiát érintő javaslatok esetében;
f) véleményezi, és a társfőosztályok bevonásával előkészíti a Hivatal hatáskörébe tartozó földgázipari jogszabályok tervezetét;
g) a Nemzetközi Kapcsolatok Főosztályával egyeztetett módon részt vesz a földgázipar szabályozási kérdéseivel foglalkozó nemzetközi szervezetek munkájában;
h) gondoskodik a működéséhez szükséges adatok körének meghatározásáról, továbbá együttműködik az ellenőrzési mechanizmusok kidolgozásában;
i) közreműködik a hazai és európai uniós jogszabályokból fakadó energiahatékonysággal összefüggő hivatali feladatokban;
j) részt vesz az egyablakos kiszolgálású nemzetközi földgázszállító-vezeték engedélyezésének előkészítésével kapcsolatos egyeztetésen, és együttműködik azon országok szabályozó hatóságaival, amelyeken a vezeték áthalad;
k) a határkeresztező vezetéken fellépő kapacitáshiány esetén együttműködik a másik tagállammal a kapacitáshiány-kezelési eljárásokban;
l) az Elnöki Kabinettel egyeztetve és az Energetikáért Felelős Elnökhelyettes Titkárságának tájékoztatásával aktualizálja a Hivatal honlapján a feladat- és hatáskörével kapcsolatos tartalmakat.
2. A főosztály a földgázpiac felügyeletével és szabályozásával kapcsolatos feladatai körében
a) előkészíti és nyilvántartja
aa) a Get. szerinti engedélyeket, valamint azok módosítását, visszavonását tartalmazó határozatot, elkészíti a célvezeték létesítéséhez való hozzájáruló vagy azt elutasító határozatot, továbbá elkészíti a szállítási rendszerüzemeltető, illetve független rendszerüzemeltető tanúsítására vonatkozó határozatot;
ab) az üzemi és kereskedelmi szabályzat, a földgázipari engedélyes – ide nem értve az egyetemes szolgáltatót – által kidolgozott üzletszabályzat, a szervezett földgázpiaci szabályzat, valamint ezek módosításai jóváhagyására, visszavonására vonatkozó határozatot, illetve a Get.-ben meghatározott esetekben a hivatalból módosító, visszavonó, az érintett engedélyeseket az üzletszabályzatuk módosítására kötelező határozatot;
ac) az engedélyes működési engedélyében felsorolt engedélyhez kötött tevékenységei egyes elemeinek más személy általi végzését, valamint a működési engedélyben meghatározott alapvető eszközeinek és vagyoni értékű jogainak más személy részére történő átruházását, átengedését, lízingbe adását és egyéb módon tartós használatba adását, megterhelését vagy biztosítékul lekötését jóváhagyó, illetve elutasító határozatot;
ad) a Hivatal határozatát a rendszerüzemeltetővel szemben felmerülő, csatlakozással vagy az együttműködő földgázrendszer rendelkezésre állásával, a kapacitásértékesítéssel kapcsolatos felhasználói panaszok ügyében;
ae) az egyensúlyozó platform, valamint a szervezett földgázpiac működési szabályzatát jóváhagyó, módosító, elutasító határozatot;
af) a Hivatal döntését tartalmazó határozatot a szétválasztási szabályok, az együttműködő földgázrendszerben alkalmazott díjmegállapítási szabályok, valamint a hozzáférési kötelezettségek teljesítése alól benyújtott mentesítési kérelmek tárgyában, valamint a tárgyalásos tárolói hozzáférés szabályainak alkalmazásához szükséges felmentésről;
ag) az engedélyköteles tevékenység folytatásának – ide nem értve az engedélyesek felhasználókkal való kapcsolattartására vonatkozó minimális követelményeket és a felhasználók tájékoztatásának részletes szabályait – minimális minőségi követelményeit és elvárt színvonalát meghatározó határozatokat;
b) ellenőrzi
ba) az általános hatályú, közvetlenül alkalmazandó uniós jogi aktusban, uniós jogi rendelkezésben, az ACER által kiadott, kötelező erejű határozatban, a Get.-ben, a végrehajtására kiadott jogszabályokban és a Hivatal által kiadott határozatokban foglaltak betartását, be nem tartásuk esetén a Get.-ben meghatározott jogkövetkezményeket alkalmazza;
bb) a földgázkereskedő pénzügyi és gazdasági stabilitását, pénzügyi biztosítékainak meglétét;
bc) az engedélyköteles tevékenység folytatását;
bd) a földgázrendszerhez való hozzáféréssel kapcsolatos szabályozás betartását;
be) a földgázipari vállalkozások tevékenységét;
bf) a földgázvezetékek és a földgáztárolók rendelkezésre álló kapacitását;
bg) a földgázkereskedő rendelkezésre álló gázforrásait;
bh) a tárolt földgázmennyiségeket;
bi) a szállítóvezeték egyensúlyozáshoz rendelkezésre álló eszközöket, gázforrásokat;
c) a földgáziparban, illetve az egyes engedélyesek kapcsán felmerülő szakmai kérdésekhez igazodóan feldolgozza az engedélyesek engedélyben meghatározottak alapján benyújtott éves beszámolóját, ide nem értve az éves számviteli beszámolót;
d) kezdeményezi és előkészíti – tekintettel a folyamatos földgázellátás biztosítására – az engedély visszavonását vagy módosítását és a más engedélyes kijelölését tartalmazó határozatot;
e) lefolytatja
ea) a Get.-ben meghatározott szétválasztási szabályokkal kapcsolatos eljárásokat;
eb) a megfelelési program, illetve annak módosítása, valamint a megfelelési jelentések jóváhagyására irányuló eljárásokat és előkészíti az ezzel kapcsolatos határozatokat;
ec) a 20 m3/óra vagy azt meghaladó lekötéssel rendelkező rendszerhasználók földgázrendszerhez való hozzáféréssel kapcsolatos panaszainak vizsgálatát;
f) javaslatot tesz a nemzetközi földgázszállító-vezetékek, határkeresztező gázvezetékek létesítésével összefüggő kormányközi kapcsolatok kezdeményezésére, és támogató anyagokat készít az államközi szerződések előkészítéséhez;
g) szakmai egyeztetéseket folytat a határkeresztező gázvezetékek létrehozásában érintett ország hatóságával, és javaslatot tesz a költségek allokációjára vonatkozó hivatali álláspontra;
h) a nemzetközi földgázszállító-vezetékek, határkeresztező gázvezetékek engedélyezése során egyeztet az érintett országok hatóságaival, elkészíti az egyeztetések alapján harmonizált működési engedélyre vonatkozó határozatot;
i) egyeztetést folytat le az egyablakos kiszolgálású nemzetközi földgázszállító-vezeték engedélyezésének előkészítésével kapcsolatban, és együttműködik azon országok szabályozó hatóságaival, amelyeken a vezeték áthalad;
j) ellátja a területrendezési hatósági eljárásokról szóló jogszabályban meghatározott feladatokat a gázipari beruházások területén, véleményezi a területfejlesztési koncepciókat és programokat;
k) nyilatkozatot készít a települési önkormányzatok részére a területi kiegyenlítést szolgáló fejlesztési célú támogatások pályázataihoz, közbeszerzési eljárások lefolytatásához;
l) rendszerfelügyeleti tevékenysége során
la) felügyeli az egyensúlyozó platform működését;
lb) felülvizsgálja az országos ellátási kockázatokat, és erről tájékoztatja az Európai Bizottságot;
lc) az ellátási kockázatok alapján elkészíti a megelőzési, valamint a vészhelyzeti intézkedési terveket, a korlátozási besorolást;
ld) követi az ellátási helyzetet, javaslatot tesz a földgázellátási válsághelyzet esetére létrehozott bizottság (Válság Bizottság) összehívására az elnöknek, valamint helyzetelemzéseket és válságkezelési javaslatokat készít a Válság Bizottság számára;
le) a szállítási rendszerirányító javaslatára dönt az egyensúlyozó platformon és a szervezett piacon folyó kereskedés felfüggesztéséről;
lf) javaslatot tesz a földgáz biztonsági készletezéséről szóló törvényben meghatározott módon a földgáz biztonsági készlet felhasználására;
lg) felülvizsgálja és jóváhagyja az országos földgázellátásra vonatkozó, a tervezéshez szükséges adatbázist;
lh) a szállítási rendszerirányító beterjesztése alapján ellenőrzi a földgázrendszer kapacitásának felülvizsgálatát és a hosszú távú infrastruktúrafejlesztési javaslatot, és vizsgálja annak a közösségi szintű 10 éves fejlesztési tervvel való összhangját;
li) figyelemmel kíséri a 10 éves fejlesztési terv megvalósítását, a földgázelosztó, a szállítási rendszerüzemeltető, illetve a földgáztároló engedélyes által nem vállalt, de indokolt fejlesztések elvégzésére pályázatot ír ki, és azokat elbírálja;
m) gondoskodik az ellátás biztonsági felügyelet során szerzett eredményeket és az azok alapján meghozott vagy tervezett intézkedéseket ismertető jelentés elkészítéséről, közzétételéről és a Bizottságnak való továbbításáról;
n) felügyeli a földgáz okos mérésre vonatkozó mintaprojektek folytatását.
3. A főosztály földgázipari árszabályozással kapcsolatos feladatai körében
a) előkészíti és nyilvántartja
aa) a Hivatal javaslatát a földgáz rendszerhasználat árszabályozásának kereteiről szóló miniszteri rendelethez;
ab) a rendszerhasználati díjakat és alkalmazásuk feltételeit tartalmazó elnöki rendeletet;
ac) a csatlakozási díjak meghatározásának szempontjait, a csatlakozási díjak elemeit, a csatlakozási díjakat és alkalmazásuk szabályait tartalmazó elnöki rendeletet;
ad) az együttműködő földgázrendszer használatáért fizetendő díjakkal együtt kihirdetett számítási módszer szerint a földgázelosztóknak teljesítendő kiegyenlítő fizetések összegét tartalmazó határozatokat;
ae) az éves tárolói kapacitás lekötés mértékét megállapító határozatokat;
af) a Hivatal javaslatát az egyetemes szolgáltatás vonatkozásában az árszabályozás kereteire vonatkozó részletes szabályokra a miniszteri rendelethez;
ag) a Hivatal javaslatát az egyetemes szolgáltatás árára és az áralkalmazás feltételeire vonatkozóan a miniszteri rendelethez;
ah) a Hivatal javaslatát a hazai termelésű földgáz árára, valamint az egyetemes szolgáltatás keretében földgázt vételező felhasználók ellátásához szükséges hazai termelésű földgáz mennyiségére a miniszteri rendelethez;
ai) a Hivatal javaslatát a vételre felajánlott földgázforrás árára és mennyiségére a miniszteri rendelethez;
aj) a Hivatal javaslatát a külön díj ellenében végezhető szolgáltatások körére és díjaira vonatkozóan a miniszteri rendelethez;
ak) az egyetemes szolgáltatóként és földgázkereskedőként vásárolni kívánt földgáz elkülönített elszámolására és nyilvántartására kidolgozott részletes szabályokat jóváhagyó határozatot;
al) az árszabályozási tevékenységhez szükséges árakra és mennyiségekre vonatkozó adatszolgáltatás határidőn túl történő teljesítése, illetve elmulasztása esetén a szankciót tartalmazó határozatokat;
b) meghatározza
ba) a vezetékes PB-gáz szolgáltatásra, a tartályos PB-gáz értékesítési tevékenységre, a 11,5 kg-os palackos PB-gáz értékesítési tevékenységre vonatkozó átlagárakat;
bb) a hatósági árak előkészítésével és ellenőrzésével kapcsolatos nyilvántartási és számítási rendszereket;
bc) az egyetemes szolgáltatás árában elismert szállítási költséghez kapcsolódóan a visszatérítés mértékét;
bd) az egyetemes szolgáltatás árszabályozása keretében a mobil-finanszírozási költséget és a tárolói készletértéket;
c) ellenőrzi
ca) a rendszerhasználati díjakra, a csatlakozási díjakra és a külön díjakra vonatkozó előírások betartását az engedélyesek vonatkozásában, illetve elkészíti a szankciót tartalmazó határozatokat;
cb) az egyetemes szolgáltató az egyetemes szolgáltatásra jogosultak ellátására fordította-e a jogszabály szerinti vásárolt vagy átvett földgázt;
cc) a hatósági ár- és díjelőírások megtartását a földgáztermék-árak vonatkozásában, illetve elkészíti a szankciót tartalmazó határozatokat;
d) elvégzi az árszabályozási ciklus indulását megelőzően az érintett engedélyesek eszköz- és költség-felülvizsgálatát;
e) koordinálja a földgázipari árszabályozás vonatkozásában a Hivatalnak végzett árszakértői munkákat, azok elfogadását, hasznosítását;
f) részt vesz a földgáz árszabályozási kérdéseivel foglalkozó nemzetközi szervezetek munkájában;
g) figyelemmel kíséri az árszabályozásával összefüggő problémákat, és javaslatokat dolgoz ki ezek kezelési módjaira.
4. A főosztály
a) együttműködik a Jogi és Humánpolitikai Főosztállyal a Get. szerinti engedélyes vállalkozás szétválását, más vállalkozással való egyesülését, jogutód nélküli megszűnését, a jegyzett tőke értékének csökkentését, az engedélyesben történő részesedés- és befolyásszerzést jóváhagyó, elutasító határozat elkészítésében;
b) közreműködik a Fogyasztóvédelmi Főosztály egyetemes szolgáltatók üzletszabályzatait jóváhagyó határozatainak, valamint az engedélyesek felhasználókkal való kapcsolattartására vonatkozó minimális követelményeinek, a felhasználók tájékoztatásának részletes szabályait meghatározó határozatainak előkészítésében;
c) közreműködik a Piacfelügyeleti és Ellenőrzési Főosztály tevékenységének támogatásában;
d) a szakmai adatok hivatali kezeléséről szóló szabályzatban foglaltak szerint gondoskodik – az Elemzési és Statisztikai Főosztállyal együttműködve – az eseti adatbekérésekről;
e) szakmai támogatást nyújt a Villamosenergia-felügyeleti és Árszabályozási Főosztály részére a villamosenergia-ipart is érintő földgázipari vállalkozásokkal összefüggő hatósági eljárások esetén;
f) szakmai támogatást nyújt a Nemzetközi Kapcsolatok Főosztályának a földgázipar szabályozási kérdéseivel foglalkozó, nemzetközi szervezetekben végzett munkájához;
g) közreműködik a Hivatal adatgyűjtési rendszerének fejlesztésében, az Elemzési és Statisztikai Főosztály és az Informatikai Főosztály módszertani támogatásában.
5. A főosztály az 1–4. pontban foglalt feladatokon túl közreműködik az energetikáért felelős elnökhelyettes által feladat- és hatáskörébe utalt szakfeladatok ellátásában.
6. A főosztály a tevékenységét a Földgázipari Felügyeleti és Engedélyezési Osztály és a Földgázipari Árszabályozási Osztály útján látja el.
17. Távhő-felügyeleti és Árszabályozási Főosztály
1. A főosztály általános feladatai körében
a) koordinálja az irányítása alá tartozó osztályok munkáját;
b) gondoskodik a távhőellátás szabályozási környezetének és az engedélyesek működésének folyamatos elemzéséről, valamint a szükséges intézkedések előkészítéséről;
c) gondoskodik a hatósági árak és díjak, továbbá a távhőszolgáltatói támogatások, valamint az ár- és díjalkalmazási feltételek döntésre előkészítéséről a távhőellátás esetében;
d) gondoskodik az árszabályozás rendszerének működtetéséről és továbbfejlesztéséről;
e) véleményezi és a társfőosztályok, valamint a Nemzetközi Kapcsolatok Főosztályának bevonásával előkészíti és az egyeztetett rendben képviseli a hivatali álláspontot az európai uniós, illetve hazai távhőstratégiát érintő javaslatok esetében;
f) véleményezi és a társfőosztályok bevonásával előkészíti a Hivatal hatáskörébe tartozó távhőellátást érintő jogszabályok tervezetét;
g) a Nemzetközi Kapcsolatok Főosztályával egyeztetett módon részt vesz a távhőellátás szabályozási kérdéseivel foglalkozó nemzetközi szervezetek munkájában;
h) gondoskodik a működéséhez szükséges adatok körének meghatározásáról, továbbá együttműködik az ellenőrzési mechanizmusok kidolgozásában;
i) közreműködik a hazai és európai uniós jogszabályokból fakadó energiahatékonysággal összefüggő hivatali feladatokban;
j) az Elnöki Kabinettel egyeztetve és az Energetikáért Felelős Elnökhelyettes Titkárságának tájékoztatásával aktualizálja a Hivatal honlapján a feladat- és hatáskörével kapcsolatos tartalmakat.
2. A főosztály a távhőellátás felügyeletével és szabályozásával kapcsolatos feladatai körében
a) előkészíti
aa) a Tszt. szerinti engedélyeket, valamint azok módosítását, visszavonását tartalmazó határozatot;
ab) az engedély visszavonását vagy módosítását és a más engedélyes kijelölését tartalmazó, a folyamatos távhőellátás biztosíthatóságát is figyelembe vevő határozatot;
b) ellenőrzi a Tszt.-ben, valamint annak végrehajtására kiadott jogszabályban és a Hivatal által kiadott határozatokban foglaltak betartását;
c) figyelemmel kíséri a távhőtermelők és távhőszolgáltatók működésével kapcsolatos problémákat, és javaslatokat ad ezek kezelési módjaira.
3. A főosztály a távhőtermeléssel és távhőszolgáltatással kapcsolatos árszabályozási feladatai körében
a) előkészíti és nyilvántartja
aa) a Hivatal javaslatát a távhőszolgáltatónak értékesített távhő árára és alkalmazásának feltételeire;
ab) a Hivatal javaslatát a lakossági felhasználóknak, lakossági díjfizetőknek, valamint a külön kezelt intézményeknek értékesített távhő (fűtés és használati meleg víz) díjára és alkalmazásának feltételeire;
ac) a Hivatal javaslatát a távhőszolgáltatási támogatások mértékére vonatkozóan;
ad) a Hivatal javaslatát a kapcsolt termelésszerkezet átalakítási hozzájárulás vonatkozásában a miniszteri rendelethez;
ae) a Hivatal javaslatát a kapcsolt termelésszerkezet-átalakítás támogatásának mértékére vonatkozóan a villamos energiáról szóló törvényhez;
b) ellenőrzi
ba) a távhőszolgáltatónak értékesített távhőre vonatkozó, az árral kapcsolatos előírások betartását;
bb) a lakossági felhasználóknak, lakossági díjfizetőknek, valamint a külön kezelt intézményeknek értékesített távhő (fűtés és használati meleg víz) díjelőírások betartását;
bc) a távhőszolgáltatási támogatások jogszabályoknak megfelelő igénylésének és kifizetésének betartását;
c) közreműködik a távhőtermelés és a távhőszolgáltatás vonatkozásában az engedélyesek által nyilvánosságra hozandó, gazdálkodásukkal összefüggő adatokra vonatkozó javaslatok kidolgozásában;
d) koordinálja a távhőszolgáltatónak értékesített távhő ára vonatkozásában a Hivatalnak végzett árszakértői munkákat, azok elfogadását, hasznosítását;
e) elvégzi az esedékes eszköz- és költség-felülvizsgálatot a távhőtermelés és a távhőszolgáltatás vonatkozásában.
4. A főosztály
a) együttműködik a Jogi és Humánpolitikai Főosztállyal a Tszt. szerinti cégjogi eseményekkel, befolyásszerzéssel kapcsolatos eljárásokban és határozatok elkészítésében;
b) közreműködik a Piacfelügyeleti és Ellenőrzési Főosztály tevékenységének támogatásában;
c) a szakmai adatok hivatali kezeléséről szóló szabályzatban foglaltak szerint gondoskodik – az Elemzési és Statisztikai Főosztállyal együttműködve – az eseti adatbekérésekről;
d) szakmai támogatást nyújt az Elemzési és Statisztikai Főosztálynak a nagy hatásfokú kapcsolt energiatermelés terén elért előrehaladást értékelő beszámoló elkészítéséhez;
e) szakmai támogatást nyújt a Földgáz-felügyeleti és Árszabályozási Főosztály és a Villamosenergia-felügyeleti és Árszabályozási Főosztály részére a távhőellátást is érintő földgáz- és villamosenergia-ipari vállalkozásokkal összefüggő hatósági eljárások esetén;
f) szakmai támogatást nyújt a Nemzetközi Kapcsolatok Főosztályának a távhőellátás szabályozási kérdéseivel foglalkozó, nemzetközi szervezetekben végzett munkájához;
g) közreműködik a Hivatal adatgyűjtési rendszerének fejlesztésében, az Elemzési és Statisztikai Főosztály és az Informatikai Főosztály módszertani támogatásában.
5. A főosztály az 1–4. pontban foglalt feladatokon túl közreműködik az energetikáért felelős elnökhelyettes által feladat- és hatáskörébe utalt szakfeladatok ellátásában.
6. A főosztály a tevékenységét a Távhő-felügyeleti és Engedélyezési Osztály, valamint a Távhő Árszabályozási Osztály útján látja el.
18. Piacfelügyeleti és Ellenőrzési Főosztály
1. A főosztály általános feladatai körében
a) koordinálja az irányítása alá tartozó, a villamosenergia- és földgázpiacok működését felügyelő és a hatékony versenyt elősegítő, valamint a nagykereskedelmi energiapiaci visszaélésekkel kapcsolatos vizsgálatokat elvégző (a továbbiakban: REMIT) osztályok munkáját;
b) gondoskodik a szabályozási környezet és az engedélyesek energiapiaci működésének folyamatos elemzéséről és a szükséges intézkedések előkészítéséről;
c) véleményezi, és a társfőosztályok, valamint a Nemzetközi Kapcsolatok Főosztályának bevonásával előkészíti, és az egyeztetett rendben képviseli a hivatali álláspontot az európai uniós és hazai villamosenergia- és földgázpiacok felügyeletével kapcsolatos stratégiai kérdésekben, véleményezi az európai uniós, illetve hazai piacfelügyeletet érintő javaslatokat;
d) véleményezi és a Villamosenergia-felügyeleti és Árszabályozási, a Földgáz-felügyeleti és Árszabályozási, valamint a Távhő-felügyeleti és Árszabályozási Főosztályok jóváhagyásával előkészíti a Hivatal hatáskörébe tartozó villamosenergia-ipari és gázipari jogszabályok tervezetének piacfelügyelettel kapcsolatos részeit;
e) a Nemzetközi Kapcsolatok Főosztályával egyeztetett módon részt vesz a villamosenergia- és földgázpiacok működését felügyelő és a nagykereskedelmi energiapiaci visszaélésekkel kapcsolatos szabályozási kérdésekkel foglalkozó nemzetközi szervezetek munkájában;
f) gondoskodik a működéséhez szükséges adatok körének meghatározásáról, továbbá együttműködik az ellenőrzési mechanizmusok kidolgozásában;
g) az Elnöki Kabinettel egyeztetve és az Energetikáért Felelős Elnökhelyettes Titkárságának tájékoztatásával aktualizálja a Hivatal honlapján a feladat- és hatáskörével kapcsolatos tartalmakat.
2. A főosztály a nagykereskedelmi energiapiacok integritásával és átláthatóságával, valamint azok működésének felügyeletével összefüggő hatósági feladatai keretében
a) rendszeres piacfigyelést és piacelemzést végez a Hivatal számára elérhető információk és adatforrások felhasználásával a villamos energia és a földgáz-nagykereskedelmi piacokon. A piacok működése, a piaci visszaélés gyanús esetek felderítése céljából vizsgálja a villamos energia és földgáz-kereskedelmi tranzakciós és fundamentális adatokat;
b) ellátja az érintett szakmai főosztályok közreműködésével a nagykereskedelmi energiapiaci szereplők nyilvántartásba vételével kapcsolatos feladatokat;
c) kezeli a szabadpiaci nagykereskedelmi árak alakulásával, valamint a piaci visszaéléssel kapcsolatos megkereséseket, bejelentéseket;
d) a bennfentes információk birtokában való kereskedés, a piaci manipuláció vagy annak megkísérlésének gyanúja esetén elemzést végez a piaci visszaélés megállapítása vagy a bennfentes információk közzétételi kötelezettségének megsértése ügyében meghozandó hatósági döntések alátámasztására;
e) a bennfentes információk birtokában való kereskedés, a piaci manipuláció vagy annak megkísérlésének gyanúja esetén vizsgálatot folytat le, és előkészíti a vizsgálatot lezáró hatósági aktusokat.
3. A főosztály a hatékony verseny elősegítésével kapcsolatos felügyeleti tevékenységével összefüggő feladatai körében
a) a hatékony piaci verseny elősegítése, a piaci erőfölénnyel való visszaélés egyes formáinak megelőzése, valamint a felhasználók érdekeinek a védelme céljából piacelemzést folytat le, előkészíti az érintett szakmai főosztályok közreműködésével a jelentős piaci erővel rendelkező engedélyest azonosító és részére kötelezettséget kiszabó határozatot;
b) tisztességtelen piaci magatartás vélelmezése esetén kezdeményezi a Jogi és Humánpolitikai Főosztálynál, hogy a Hivatal bejelentéssel éljen a Gazdasági Versenyhivatalnál;
c) állandó szakmai kapcsolatot tart a Gazdasági Versenyhivatallal és a Magyar Nemzeti Bankkal mint a pénzügyi piacokat felügyelő hatósággal.
4. A főosztály
a) együttműködik az energetikáért felelős elnökhelyettes által irányított Villamosenergia-felügyeleti és Árszabályozási, a Földgáz-felügyeleti és Árszabályozási, valamint a Távhő-felügyeleti és Árszabályozási Főosztályokkal;
b) együttműködik a Jogi és Humánpolitikai Főosztállyal a Vet., a Get. és a Tszt. szerinti cégjogi eseményekkel, befolyásszerzéssel kapcsolatos eljárásokban és határozatok elkészítésében;
c) szakmai támogatást nyújt a Nemzetközi Kapcsolatok Főosztályának a villamosenergia- és földgázpiacok működését felügyelő és a nagykereskedelmi energiapiaci visszaélésekkel kapcsolatos szabályozási kérdésekkel foglalkozó, nemzetközi szervezetekben végzett munkájához;
d) közreműködik a Hivatal adatgyűjtési rendszerének fejlesztésében, az Elemzési és Statisztikai Főosztály és az Informatikai Főosztály módszertani támogatásában;
e) a piaci manipulációk és a bennfentes kereskedelem gyanújával kapcsolatos eljárások tekintetében az érintett szakmai főosztályok bevonásával más hatóságokkal együttműködik;
f) az általános együttműködési kötelezettség keretében részt vesz és közreműködik a felügyelt piacplatformok és az engedélyesek – általános felügyeleti eljárásának részét képező – befolyásmentes kereskedelemhez szükséges intézményi és tárgyi feltételeinek ellenőrzésében;
g) együttműködik a nemzeti szabályozó hatóságokkal és az ACER-rel a REMIT-tel összefüggő, határon átnyúló ügyek kivizsgálásában;
h) a szakmai adatok hivatali kezeléséről szóló szabályzatban foglaltak szerint gondoskodik – az Elemzési és Statisztikai Főosztállyal együttműködve – az eseti adatbekérésekről.
5. A főosztály az 1–4. pontban foglalt feladatokon túl közreműködik az energetikáért felelős elnökhelyettes által feladat- és hatáskörébe utalt szakfeladatok ellátásában.
6. A főosztály a tevékenységét az Energiapiaci Ellenőrzési Osztály és az Energiapiaci Felügyeleti Osztály útján látja el.
A NEMZETKÖZI KAPCSOLATOKÉRT FELELŐS ELNÖKHELYETTES ALÁ TARTOZÓ SZERVEZETI EGYSÉGEK FELADATAI
19. A Nemzetközi Kapcsolatokért Felelős Elnökhelyettes Titkársága
1. A nemzetközi kapcsolatokért felelős elnökhelyettes titkársága munkatársainak közvetlen felettese a nemzetközi kapcsolatokért felelős elnökhelyettes (a továbbiakban e fejezet alkalmazásában: elnökhelyettes).
2. A titkárság feladata
a) gondoskodni az elnökhelyettes feladatainak határidőre történő teljesítéséről, a személyi titkári, adminisztrációs, ügyintézési és ügyviteli feladatok ellátásáról;
b) figyelemmel kísérni és előkészíteni az elnökhelyettes személyes részvételét igénylő eseményeket és egyeztetni, nyilvántartani, szervezni, koordinálni az elnökhelyettes programjait;
c) előkészíteni, rendszerezni az elnökhelyettes tárgyalásaihoz szükséges anyagokat;
d) az elnökhelyettes által szignált iratokat, illetve feladatokat kiadni, a kiosztott feladatokról nyilvántartást vezetni, illetve ehhez kapcsolódóan határidő-figyelő rendszert működtetni, intézkedni a határidők betartásáról;
e) szervezni az elnökhelyettes belföldi és nemzetközi kapcsolattartási, valamint képviseleti tevékenységét, illetve utazásait, a Gazdasági Főosztály közreműködésével ellátni az utazásszervezői feladatokat;
f) szervezni az elnökhelyettesi értekezleteket, tartalmi egyeztetést követően elkészíteni azok emlékeztetőjét és megküldeni az érintetteknek;
g) ellenőrizni az elnökhelyettesi kiadmányozásra felterjesztett iratok formai követelményeknek való megfelelőségét, különös tekintettel az iraton szereplő előzetes jóváhagyások (szignó) és az iratkezelés rendjére;
h) digitalizálni és nyilvántartani az elnökhelyettes ügyiratait, iratait;
i) ellátni minden egyéb feladatot, melyet a nemzetközi kapcsolatokért felelős elnökhelyettes a munkaköri leírásban feladatként határoz meg.
20. Nemzetközi Kapcsolatok Főosztálya
1. A főosztály látja el a Hivatal felügyelete alatt végzett tevékenységekkel (villamos energia, földgáz és távhő, víziközmű és hulladék) összefüggő nemzetközi feladatokat.
2. A főosztály feladata
a) képviselni a Hivatalt a Hivatal feladat- és hatáskörét érintő európai uniós ügyekben, nemzetközi közjogi és magánjogi szervezetekben, a nemzetközi köz- és magánjog alanyaival folytatott kapcsolatokban;
b) kapcsolatot tartani az Európai Unió intézményeivel és azok szerveivel, különösen az ACER-rel;
c) előkészíteni a Hivatal éves, árazott, nemzetközi munkatervét;
d) ellátni – az érintett főosztályok bevonásával – a két- és többoldalú nemzetközi megállapodásokkal összefüggő hivatali feladatokat;
e) kapcsolatot tartani a nemzetközi szakmai szervezetekkel (pl. ACER, CEER, ERRA, Energia Karta, WAREG, IWA, EWA), külföldi szabályozó hatóságokkal, valamint a nemzetközi köz- és magánjogi jogalanyokkal;
f) kapcsolatot tartani a külföldi központi és helyi állami szervekkel és az európai parlamenti képviselőkkel a Hivatalt érintő nemzetközi ügyekben;
g) ellátni – az érintett főosztályok, különösen azok nemzetközi feladatokat is ellátó köztisztviselőinek bevonásával – a jogharmonizációs javaslatokkal és EU Pilot, valamint kötelezettségszegési eljárásokkal kapcsolatos feladatokat, az ACER előtt folyó és a Hivatalt érintő eljárásokban a képviseletet, valamint az ACER REMIT összekötői feladatokat;
h) figyelemmel kísérni a Hivatal európai uniós és nemzetközi feladatait érintő hazai és uniós jogszabályváltozásokat, nemzetközi szerződéseket és azokról az érintett főosztályokat folyamatosan tájékoztatni;
i) ellátni – az érintett főosztályok bevonásával – a Hivatal szakterületén folyó nemzetközi és európai uniós együttműködéssel járó feladatokat, előkészíteni az együttműködési megállapodásokat és szerződéseket, valamint gondoskodni a Hivatal szerződéses kötelezettségeinek végrehajtásáról és ennek során az európai integrációs szervezetekkel való együttműködésről;
j) gondoskodni – az érintett főosztályok bevonásával és azok piacintegrációval kapcsolatos munkájának koordinálásával, továbbá azok részére a hatósági eljárásban követendő magatartásra vonatkozó javaslattétellel – az európai integrációból adódó, az energetikai, távhő, víziközmű, hulladék és egyéb közszolgáltatási piacot érintő hivatali feladatok ellátása során az európai uniós jogszabályok, szükség szerint a közösségi szabályozói állásfoglalások érvényesítéséről, vizsgálni a hatályos és a készülő európai uniós és nemzeti jogszabályok rendelkezéseinek – a hazai energiapiacok sajátosságai, a nemzeti érdekek és a közösségi belső piac szempontjából való – alkalmazhatóságát és segíteni a Hivatalban folyó, a szükséges jogharmonizációt előkészítő munkát;
k) együttműködni a Kommunikációs Osztállyal a Hivatal magyar és angol nyelvű webfelületein a Hivatal nemzetközi tevékenységével kapcsolatos tartalmak gondozásában;
l) gondoskodni arról, hogy a Hivatal szervezeti egységei a szakterületüket érintő valamennyi – a Hivatal nemzetközi együttműködése keretében szerzett – európai uniós és nemzetközi döntésről, intézkedésről, jogszabályváltozásról és egyéb információkról haladéktalanul tájékoztatást kapjanak;
m) a nemzetközi sajtó képviselőivel való kapcsolattartás során támogatást nyújtani a Kommunikációs Osztálynak;
n) ellátni a Hivatal kül- és belföldi nemzetközi tárgyalásainak előkészítését, lebonyolítását, utómunkáit;
o) végezni a nemzetközi szakmai diplomáciai és rendezvényi protokoll- és szervezési feladatokat;
p) végezni a nemzetközi utazásszervezési és fogadásszervezési feladatokat;
q) együttműködni a Gazdasági Főosztállyal a külföldi kiküldetésekkel kapcsolatos eljárási és elszámolási rendről szóló szabályzat előkészítésében.
3. A Nemzetközi Kapcsolatok Főosztályának főosztályvezetője a Hivatal nemzetközi tevékenységével kapcsolatos feladatok ellátásához köteles a szervezeti egységek szakmai álláspontját megkérni.
4. A főosztály a szakmai adatok hivatali kezeléséről szóló szabályzatban foglaltak szerint gondoskodik – az Elemzési és Statisztikai Főosztállyal együttműködve – az eseti adatbekérésekről.
5. A Hivatal külföldre történő adatszolgáltatása – kivéve a statisztikai szervként történő adatszolgáltatásokat – a Nemzetközi Kapcsolatok Főosztályán mint kapcsolati ponton keresztül történik.
6. A főosztály a tevékenységét a Nemzetközi Kapcsolatok Osztálya, valamint az EU Belső Energiapiaci Integrációs Osztály útján látja el.
A KÖZSZOLGÁLTATÁSOKÉRT FELELŐS ELNÖKHELYETTES ALÁ TARTOZÓ SZERVEZETI EGYSÉGEK FELADATAI
21. A Közszolgáltatásokért Felelős Elnökhelyettes Titkársága
1. A közszolgáltatásokért felelős elnökhelyettes (a továbbiakban e fejezet alkalmazásában: elnökhelyettes) titkársága önálló osztályként működik, melynek vezetését főosztályvezetői besorolású vezető végzi.
2. A titkárság feladata
a) közreműködni az elnökhelyettes döntéseinek előkészítésében, a döntéshez szükséges információk gyűjtésében és elemzésében, meghatározott szakmai feladatok elvégzésében;
b) közreműködni az elnökhelyettes által meghatározott ügyekben, amelyhez az elnökhelyettes irányítása alá tartozó szervezeti egységektől közvetlenül információk kérhetőek;
c) közreműködni az elnökhelyettes közvetlen felügyelete alá tartozó szervezeti egységek tekintetében az éves munka- és ellenőrzési terv, valamint a tevékenységről szóló beszámolók, jelentések előkészítésében és összegzésében;
d) szükség esetén szakmai támogatást nyújtani a Nemzetközi Kapcsolatok Főosztályának az elnökhelyettes irányítása alá tartozó főosztályokkal együttműködve;
e) gondoskodni az elnökhelyettes feladatainak határidőre történő teljesítéséről, a személyi titkári, adminisztrációs, ügyintézési és ügyviteli feladatok ellátásáról;
f) figyelemmel kísérni és előkészíteni az elnökhelyettes személyes részvételét igénylő eseményeket és egyeztetni, nyilvántartani, szervezni, koordinálni az elnökhelyettes programjait;
g) előkészíteni, rendszerezni az elnökhelyettes tárgyalásaihoz szükséges szakmai anyagokat;
h) az elnökhelyettes által szignált iratokat, illetve feladatokat kiadni, a kiosztott feladatokról nyilvántartást vezetni, illetve ehhez kapcsolódóan határidő-figyelő rendszert működtetni, intézkedni a határidők betartásáról;
i) szervezni az elnökhelyettes belföldi és nemzetközi kapcsolattartási, valamint képviseleti tevékenységét, illetve utazásait, a Gazdasági Főosztály közreműködésével ellátni az utazásszervezői feladatokat;
j) szervezni az elnökhelyettesi értekezleteket, biztosítani a technikai feltételeket, elkészíteni azok emlékeztetőjét; ellátni minden egyéb feladatot, melyet az elnökhelyettes a munkaköri leírásban feladatként határoz meg.
22. Víziközmű-engedélyezési és Felügyeleti Főosztály
1. A főosztály a víziközmű-szolgáltatással kapcsolatos felügyeleti és szabályozási feladatai körében
a) koordinálja az irányítása alá tartozó osztályok munkáját;
b) gondoskodik a Vksztv. alapelveinek és értelmező rendelkezéseinek egységes értelmezéséről és alkalmazásáról a főosztályi hatósági eljárásokban;
c) részt vesz a főosztály feladatkörét érintő szakmai vélemények, állásfoglalások elkészítésében;
d) részt vesz a főosztály feladatkörét érintő peres, illetve nem peres eljárásokkal kapcsolatos beadványok, iratok szakmai előkészítésében;
e) a Vksztv. kötelezése alapján meghatározza az Elemzési és Statisztikai Főosztály részére a főosztály feladatainak ellátásához szükséges rendszeres adatszolgáltatások tartalmát, és gondoskodik az ellenőrzési mechanizmusok kidolgozásáról;
f) a szakmai adatok hivatali kezeléséről szóló szabályzatban foglaltak szerint gondoskodik – az Elemzési és Statisztikai Főosztállyal együttműködve – az eseti adatbekérésekről;
g) véleményezi az Elemzési és Statisztikai Főosztály által kidolgozott rendszeres adatszolgáltatásokat előíró határozattervezeteket;
h) aktualizálja a Hivatal honlapján a víziközmű-szolgáltatás engedélyezésével és fejlesztésével kapcsolatos oldalakat;
i) a főosztály és szervezeti egységeit érintő feladatkörök tekintetében javaslatot tesz a Közszolgáltatások Szabályozási Főosztálya felé a víziközmű-szolgáltatásra vonatkozó jogszabályok módosítására vonatkozóan.
2. A főosztály feladatai körében
a) előkészíti a víziközmű-rendszeren több (egyenlő lakosságszámú) ellátásért felelős tulajdonos közül a képviselő személyét kijelölő határozatot;
b) előkészíti az üzemeltetési szerződést és annak módosításait jóváhagyó határozatot;
c) nyilvántartja az üzemeltetési szerződéseket (vagyonkezelési szerződések, koncessziós szerződések, bérleti-üzemeltetési szerződések);
d) nyilvántartja az üzemeltetési szerződések felmondásáról szóló bejelentéseket, és megteszi a szükséges intézkedéseket;
e) előkészíti a Vksztv. 35. § (1) bekezdése szerinti működési engedélyt, valamint annak módosítását, kérelemre történő visszavonását tartalmazó határozatot;
f) jogszabályban meghatározott esetekben visszavonja a víziközmű-szolgáltatási működési engedélyt, illetve egyéb jogkövetkezményeket alkalmaz;
g) jogszabályban meghatározott esetben lefolytatja a közérdekű üzemeltető kijelölésére irányuló eljárást, és elkészíti a közérdekű üzemeltetőt kijelölő határozatot;
h) ellátja a víziközmű-szolgáltatás felügyeletével kapcsolatos hatósági ellenőrzési feladatokat;
i) ellátja a hulladék közszolgáltatás díjfelügyeletével kapcsolatos feladatokat;
j) részt vesz és közreműködik a víziközmű-szolgáltatás felügyeleti rendszerének működtetésében és fejlesztésében;
k) elkészíti a közműves ivóvízellátás, valamint a közműves szennyvízelvezetés és -tisztítás kapcsán a felújítási és pótlási tervet jóváhagyó határozatot;
l) elkészíti a közműves ivóvízellátásra, valamint a közműves szennyvízelvezetés és -tisztításra vonatkozó beruházási tervet jóváhagyó határozatot;
m) ellenőrzi a közműves ivóvízellátásra, valamint a közműves szennyvízelvezetés és -tisztításra vonatkozó gördülő fejlesztési tervek betartását;
n) előkészíti a Vksztv. 6. § (6) bekezdésében foglalt egyedi döntést (határozatot) vízilétesítmény minősítéséről;
o) kiadja az adott közigazgatási terület ellátásáért felelős személyének igazolását szolgáló hatósági bizonyítványt;
p) vezeti a Nemzeti Víziközmű Nyilvántartást.
3. A főosztály együttműködési kötelezettsége keretében
a) folyamatosan kapcsolatot tart a Jogi és Humánpolitikai Főosztállyal, az Elemzési és Statisztikai Főosztállyal, a Gazdasági Főosztállyal, illetve a Fogyasztóvédelmi Főosztállyal;
b) közreműködik az elnökhelyettesi titkárság által a Nemzetközi Kapcsolatok Főosztályának nyújtott szakmai támogatásban;
c) együttműködik a Jogi és Humánpolitikai Főosztállyal a Vksztv. szerinti cégjogi eseményekkel, befolyásszerzésekkel kapcsolatos hivatali eljárásokban;
d) együttműködik a Fogyasztóvédelmi Főosztállyal, szükség esetén közreműködik a víziközmű-szolgáltatókkal szemben felmerülő panaszok elbírálásában és a kiadmánytervezetek szakmai véleményezésében;
e) a feladatkörébe tartozó ügyekben kapcsolatot tart a Gazdasági Versenyhivatallal.
4. A főosztály a tevékenységét a Víziközmű-szolgáltatás Engedélyezési Osztály, a Felügyeleti Osztály, valamint a Víziközmű Fejlesztési Osztály útján látja el.
23. Közszolgáltatások Szabályozási Főosztálya
1. A főosztály a közszolgáltatásokkal kapcsolatos feladatai körében
a) koordinálja az irányítása alá tartozó osztályok munkáját;
b) ellátja a Vksztv. 65. § (1) bekezdése alapján a Hivatal hatáskörébe tartozó ármegállapítással összefüggő feladatokat;
c) ellátja a hulladékgazdálkodási közszolgáltatás területén a hivatali hatáskörbe tartozó ármegállapítással összefüggő feladatokat;
d) értékeli és elemzi a víziközmű szolgáltatók és a hulladékgazdálkodási közszolgáltatók által közölt adatokat, valamint kidolgozza az árképzés és áralkalmazás részletes szabályait;
e) gondoskodik a miniszter árhatósági jogkörébe tartozó hatósági árak és díjak, valamint ár- és díjalkalmazási feltételek döntésre előkészítéséről a hulladékgazdálkodási közszolgáltatás, a közműves ivóvízellátás és a közműves szennyvízelvezetés és -tisztítás esetében;
f) a víziközmű-szolgáltató kérelmére gondoskodik a korábban nem nyújtott szolgáltatás díjának alkalmazásához való hozzájárulásról;
g) előkészíti az ellátásért felelős kérelmére az üzemeltetési szerződés megkötésére irányuló pályázati kiírást jóváhagyó határozatot;
h) előkészíti a víziközmű-szolgáltatás egyes részeinek kiszervezését engedélyező határozatot;
i) nyilvántartja az előzetes tájékoztatáshoz kötött kiszervezett tevékenységeket víziközmű-szolgáltatónként; feldolgozza és ellenőrzi az engedélyesek engedélyben meghatározottak alapján benyújtott éves beszámolóját, ide nem értve az éves számviteli beszámolót, és elvégzi a beszámolók műszaki-gazdasági értékelését;
j) előkészíti a víziközmű-szolgáltató által kidolgozott üzletszabályzat-tervezet és üzletszabályzat, valamint a módosításai jóváhagyását vagy a jóváhagyást megtagadó határozatokat;
k) előkészíti a víziközmű-szolgáltató által benyújtott beszerzési szabályzat és módosításai jóváhagyását;
l) gondoskodik az árszabályozás rendszerének működtetéséről és továbbfejlesztéséről;
m) előkészíti az ágazat feladatkörét érintő szakmai véleményeket, állásfoglalásokat;
n) részt vesz a főosztály feladatkörét érintő peres, illetve nem peres eljárásokkal kapcsolatos beadványok, iratok előkészítésében, meghatározza az Elemzési és Statisztikai Főosztály részére a főosztály feladatainak ellátásához szükséges rendszeres adatszolgáltatások tartalmát, és gondoskodik az ellenőrzési mechanizmusok kidolgozásáról;
o) a szakmai adatok hivatali kezeléséről szóló szabályzatban foglaltak szerint gondoskodik – az Elemzési és Statisztikai Főosztállyal együttműködve – az eseti adatbekérésekről;
p) véleményezi az Elemzési és Statisztikai Főosztály által kidolgozott rendszeres és eseti adatszolgáltatásokat előíró határozattervezeteket;
q) javaslatokat dolgoz ki a Hivatal árszabályozási területein folyó munkamódszertan összehangolására;
r) aktualizálja a Hivatal honlapján a víziközmű-szolgáltatás és a hulladékgazdálkodási közszolgáltatás árszabályozásával kapcsolatos oldalakat;
s) előkészíti a hulladékgazdálkodási közszolgáltatók által fizetendő felügyeleti díj alapjának meghatározását;
t) előkészíti a hulladékgazdálkodási közszolgáltatás ideiglenes ellátásával kapcsolatos – jogszabályi kötelezettségből fakadó – javaslatokat;
u) ellátja a nem rendszeres kéményseprő-ipari közszolgáltatás ellátásával kapcsolatos, jogszabályban előírt feladatokat;
v) előkészíti a Víziközmű Fejlesztési Osztály bevonásával a víziközmű-fejlesztési hozzájárulás mértékének megállapítására vonatkozó határozatot.
2. A főosztály közreműködik az elnökhelyettesi titkárság által a Nemzetközi Kapcsolatok Főosztályának nyújtott szakmai támogatásban.
3. A főosztály együttműködési kötelezettsége keretében részt vesz és közreműködik a víziközmű-szolgáltatás engedélyezésében és felügyeleti rendszerének működtetésében, fejlesztésében.
4. A főosztály szükség esetén együttműködik a Fogyasztóvédelmi Főosztállyal a hulladékgazdálkodási közszolgáltatókkal és víziközmű-szolgáltatókkal szemben felmerülő panaszok elbírálásában és a kiadmánytervezetek elkészítésében.
5. A főosztály együttműködik az Elemzési és Statisztikai Főosztállyal, továbbá az Informatikai Főosztállyal.
6. A főosztály a tevékenységét az Általános Szabályozási Osztály, a Víziközmű Árszabályozási Osztály, valamint a Hulladékgazdálkodási Árszabályozási Osztály útján látja el.

3. függelék az 1/2015. (II. 9.) MEKH utasításhoz

Vagyonnyilatkozat-tételi kötelezettség alá eső munkakörök az egyes vagyonnyilatkozat-tételi kötelezettségekről szóló 2007. évi CLII. törvény alapján
1. Vagyonnyilatkozat-tételre kötelezett
a) évente: a Hivatal elnöke és elnökhelyettesei, valamint minden olyan munkatárs, aki közbeszerzési eljárás során önállóan vagy testület tagjaként javaslattételre, döntésre vagy ellenőrzésre jogosult;
b) 2 évente: a költségvetési és egyéb pénzeszközökkel, továbbá az állami vagyonnal való gazdálkodással kapcsolatban javaslattételre, döntésre, illetve ellenőrzésre jogosult munkatársak;
c) 5 évente: az a) és b) pont hatálya alá nem tartozó vezetői munkakörrel rendelkező köztisztviselők (a főosztályvezető, a főosztályvezető-helyettes és az osztályvezető), közigazgatási hatósági ügyben – önállóan vagy testület tagjaként – javaslattételre, döntésre vagy ellenőrzésre jogosult személyek, továbbá a nemzetbiztonsági ellenőrzésre kötelezett fontos és bizalmas munkakört betöltők a nemzetbiztonsági ellenőrzésről szóló elnöki utasítás melléklete szerint.
2. Az egyedi munkakörök vagyonnyilatkozat-tételi kötelezettség szempontjából való minősítésére az adott szakterület (főosztály)vezetője jogosult a munkaköri leírásban megfogalmazott feladatok alapján.
1

Az utasítást az 1/2020. (X. 29.) MEKH utasítás 2. § (2) bekezdése hatályon kívül helyezte 2020. november 1. napjával.

2

A 2. § (2) bekezdése a 2010: CXXX. törvény 12. § (2) bekezdése alapján hatályát vesztette.

  • Másolás a vágólapra
  • Nyomtatás
  • Hatályos
  • Már nem hatályos
  • Még nem hatályos
  • Módosulni fog
  • Időállapotok
  • Adott napon hatályos
  • Közlönyállapot
  • Indokolás
Jelmagyarázat Lap tetejére