• Tartalom

18/2015. (IX. 24.) KKM utasítás

18/2015. (IX. 24.) KKM utasítás

a Nemzeti Befektetési Ügynökség Szervezeti és Működési Szabályzatáról szóló 3/2015. (I. 30.) KKM utasítás módosításáról1

2015.09.25.

A központi államigazgatási szervekről, valamint a Kormány tagjai és az államtitkárok jogállásáról szóló 2010. évi XLIII. törvény 73. § (1) bekezdésében meghatározott hatáskörömben eljárva, figyelemmel a jogalkotásról szóló 2010. évi CXXX. törvény 23. § (4) bekezdés c) pontjára a következő utasítást adom ki:

1. § A Nemzeti Befektetési Ügynökség Szervezeti és Működési Szabályzatáról szóló 3/2015. (I. 30.) KKM utasítás 1. mellékletét (a továbbiakban: Szabályzat) az 1. mellékletben foglaltak szerint módosítom.

2. § Ez az utasítás a közzétételét követő napon lép hatályba.

1. melléklet a 18/2015. (IX. 24.) KKM utasításhoz

1. 1.1. A Szabályzat 1.2. pont e) és f) alpontja helyébe a következő rendelkezés lép:
e) francia megnevezése: Agence Hongroise pour l'Investissement,
f) székhelyének címe: 1055 Budapest, Honvéd utca 20.,”
1.2. A Szabályzat 1.2. pont k) alpontja helyébe a következő rendelkezés lép:
k) alapítója: a Kormány (1055 Budapest, Kossuth Lajos tér 1–3.),”
1.3. A Szabályzat 1.2. pont n) alpontja helyébe a következő rendelkezés lép:
n) a módosításokkal egységes szerkezetbe foglalt alapító okirat kelte, száma: 2015. július 14., KKM/10710/2015/Adm.,”
1.4. A Szabályzat 1.2. pont p) alpontja helyébe a következő rendelkezés lép:
p) működéséről rendelkező jogszabály: a Nemzeti Befektetési Ügynökségről szóló 183/2014. (VII. 25.) Korm. rendelet,”
1.5. A Szabályzat 1.2. pont t) alpontja helyébe a következő rendelkezés lép:
t) alaptevékenysége kormányzati funkció szerinti besorolása:
041110 Általános gazdasági és kereskedelmi ügyek igazgatása,”
2. A Szabályzat 1.3. pontja helyébe a következő rendelkezés lép:
„1.3. Az állami közfeladatként ellátott alaptevékenységek körét a Nemzeti Befektetési Ügynökségről szóló 183/2014. (VII. 25.) Korm. rendelet és az Ügynökség alapító okirata, valamint a beruházás ösztönzési célelőirányzat felhasználásáról szóló 210/2014. (VIII. 27.) Korm. rendelet határozza meg. Az Ügynökség vállalkozási tevékenységet folytathat, vállalkozási tevékenysége a szerv módosított kiadási előirányzatának 20%-a.”
3. A Szabályzat 3.2. pontja helyébe a következő rendelkezés lép:
„3.2. Az Ügynökség szervezeti egységeinek felsorolását a 2. függelék tartalmazza. Indokolt esetben az elnök engedélyezheti – a tárgyévre jóváhagyott összlétszám túllépése nélkül – az egyes szervezeti egységek közötti létszám-átcsoportosítást.”
4. A Szabályzat 5. pontja helyébe a következő rendelkezés lép:
„5. Az elnök közvetlenül irányítja
a) a Belső ellenőrzési vezető tevékenységét;
b) az Elnöki Kabinet tevékenységét;
c) a Gazdasági Vegyes Bizottságokért felelős Főosztály vezetőjének tevékenységét;
d) a Humánerőforrás Gazdálkodási Főosztály vezetőjének tevékenységét;
e) az Elnöki és Koordinációs Titkárság vezetőjének tevékenységét;
f) az operatív elnökhelyettes tevékenységét;
g) a befektetési elnökhelyettes tevékenységét;
h) a gazdasági elnökhelyettes tevékenységét.”
5. A Szabályzat 6. pontja helyébe a következő rendelkezés lép:
„6. Az elnök és az elnökhelyettesek munkájának és feladatainak ellátása érdekében Elnöki és Koordinációs Titkárság működik.”
6. A Szabályzat 7.1. pontja helyébe a következő rendelkezés lép:
„7.1. Az elnököt akadályoztatása vagy távolléte esetén – jogszabály, kormányhatározat vagy e Szabályzat eltérő rendelkezése hiányában – az elnök utasításai szerint teljes elnöki jogkörben eljárva az operatív elnökhelyettes helyettesíti. Az elnököt, valamint az operatív elnökhelyettest akadályoztatásuk vagy távollétük esetén a befektetési elnökhelyettes helyettesíti. Az elnököt, az operatív elnökhelyettest, valamint a befektetési elnökhelyettest akadályoztatásuk vagy távollétük esetén a gazdasági elnökhelyettes helyettesíti.”
7. A Szabályzat 9. pontja helyébe a következő rendelkezés lép:
„9.1. Az operatív elnökhelyettest távolléte vagy akadályoztatása esetén – jogszabály, kormányhatározat vagy e Szabályzat eltérő rendelkezése hiányában – az operatív elnökhelyettes utasításai szerint a Jogi Főosztály vezetője helyettesíti az operatív elnökhelyettes feladatai körében.
9.2. A befektetési elnökhelyettest távolléte vagy akadályoztatása esetén – jogszabály, kormányhatározat vagy e Szabályzat eltérő rendelkezése hiányában – a befektetési elnökhelyettes utasításai szerint a Befektetés-ösztönzési Főosztály vezetője helyettesíti a befektetési elnökhelyettes feladatai körében.
9.3. A gazdasági elnökhelyettest távolléte vagy akadályoztatása esetén – jogszabály, kormányhatározat vagy e Szabályzat eltérő rendelkezése hiányában – a gazdasági elnökhelyettes utasításai szerint a Gazdasági Főosztály vezetője helyettesíti a gazdasági elnökhelyettes feladatai körében.”
8. A Szabályzat 10.1. pontja helyébe a következő rendelkezés lép:
„10.1. Az operatív elnökhelyettes közvetlenül irányítja
a) a Kommunikációs és Protokoll Főosztály vezetőjének a tevékenységét,
b) a Jogi Főosztály vezetőjének a tevékenységét.”
9. A Szabályzat 10.2. pontja a következő d) alponttal egészül ki:
(10.2. A befektetési elnökhelyettes közvetlenül irányítja)
d) a Kormányzati Kapcsolatok Főosztály vezetőjének a tevékenységét.”
10. A Szabályzat a következő 10.3. ponttal egészül ki:
„10.3. A gazdasági elnökhelyettes közvetlenül irányítja
a) a Gazdasági Főosztály vezetőjének a tevékenységét,
b) az Üzemeltetési és Informatikai Főosztály vezetőjének a tevékenységét.”
11. A Szabályzat 11.1. pontja helyébe a következő rendelkezés lép:
„11.1. Az elnök hatáskörébe tartozó feladatok adminisztratív és koordinációs előkészítéséről, a feladatok folyamatos ellátásáról – ha e Szabályzat így rendelkezik – az Elnöki és Koordinációs Titkárság gondoskodik.”
12. A Szabályzat 11.2. pontja helyébe a következő rendelkezés lép:
„11.2. A titkárságot titkárságvezető irányítja. A titkárságvezető az elnök munkáját segíti, és ellátja mindazon ügyeket, amelyeket az elnök állandó vagy eseti jelleggel a feladat- és hatáskörébe utal. A titkárságvezetőt a feladat- és hatáskörébe utalt ügyekben – akadályoztatása esetén – a titkársági osztályvezető helyettesíti.”
13. A Szabályzat 11.3. pontja helyébe a következő rendelkezés lép:
„11.3. A titkárságvezető elkészíti a titkárság ügyrendjét és annak mellékleteként a munkaköri leírásokat, szervezi és ellenőrzi az elnök hatáskörébe tartozó feladatok végrehajtását. A titkárság ügyrendjét az elnök hagyja jóvá.”
14. A Szabályzat 12.1. pontja helyébe a következő rendelkezés lép:
„12.1. Az Ügynökség gazdasági vezetője a gazdasági elnökhelyettes.”
15. A Szabályzat 12.2. pontja helyébe a következő rendelkezés lép:
„12.2. A gazdasági vezető közvetlenül vezeti és ellenőrzi a gazdasági szervezetet, felelős azon feladatok megfelelő ellátásáért, amelyeket a vonatkozó jogszabályok a költségvetési szerv gazdasági szervezete részére előírnak.”
16. A Szabályzat 12.3. pontja helyébe a következő rendelkezés lép:
„12.3. A gazdasági vezető a gazdálkodási feladatok ellátása tekintetében az elnök helyettese.”
17. A Szabályzat 14.2. pontja helyébe a következő rendelkezés lép:
„14.2. Az önálló szervezeti egység létszámát a szervezeti egység vezetőjének tevékenységét irányító vezető határozza meg a rendelkezésére álló létszámkeret figyelembevételével.”
18. A Szabályzat 17.2. pontja helyébe a következő rendelkezés lép:
„17.2. Az elnöki értekezlet az elnök vezetésével áttekinti az Ügynökség feladatainak ellátását. Az elnöki értekezlet megtartására szükség szerinti gyakorisággal kerül sor.”
19. A Szabályzat 17.5. pontja helyébe a következő rendelkezés lép:
„17.5. Az elnöki értekezlet előkészítése és a napirendjének összeállítása az Elnöki és Koordinációs Titkárság feladata.”
20. A Szabályzat 17.6. pontja helyébe a következő rendelkezés lép:
„17.6. Az elnöki értekezlet állandó résztvevői az elnök, valamint az Elnöki és Koordinációs Titkárság vezetője, az elnökhelyettesek, a kabinetfőnök, valamint a Humánerőforrás Gazdálkodási Főosztály vezetője. Az elnöki értekezletre más személyeket az elnök meghívhat.”
21. A Szabályzat 17.8. pontja helyébe a következő rendelkezés lép:
„17.8. Az elnöki értekezleten meghatározott feladatokról, döntésekről az Elnöki és Koordinációs Titkárság vezetője vagy az elnök által kijelölt személy emlékeztetőt készít, amelyet az értekezlet résztvevői, a belső ellenőrzési vezető, valamint a feladatok végrehajtására kötelezett felelősök rendelkezésére bocsát.”
22. A Szabályzat 18.3. pontja helyébe a következő rendelkezés lép:
„18.3. Az elnökhelyettesi vezetői értekezlet résztvevői az elnökhelyettes közvetlen irányítása alá tartozó önálló szervezeti egységek vezetői. Az elnökhelyettesi vezetői értekezletre más személyeket az elnökhelyettes hív meg.”
23. A Szabályzat 28.4. pontja helyébe a következő rendelkezés lép:
„28.4. A határidőket naptári napban (kivételesen órában) kell meghatározni. A határidő számításának kezdő napja az Ügynökségen történő érkeztetés (azzal, hogy a napokban vagy munkanapokban megállapított határidőbe a kezdő napot nem kell beleszámítani), ennek hiányában az első iktatás napja, befejező napja pedig a regisztrált továbbítás napja.”
24. A Szabályzat 33.1. pontja helyébe a következő rendelkezés lép:
„33.1. Az elnök legkésőbb 2015. december 31. napjáig gondoskodik a következő szabályzatok kiadásáról, illetve felülvizsgálatáról:
a) közszolgálati szabályzat, ennek részeként a munkáltatói jogok gyakorlásának rendje,
b) iratkezelési szabályzat,
c) minősített adatok kezelése és adatvédelmi, adatbiztonsági szabályzat,
d) közérdekű adatok közzétételi szabályzata,
e) beszerzési szabályzat,
f) gazdálkodási és számviteli szabályzatok
fa) a számviteli politika, amelynek részét képezi a leltározási és leltárkészítési szabályzat, az értékelési szabályzat, az önköltség-számítási szabályzat és a pénz- és értékkezelési szabályzat, a számlatükör, a számlarend,
fb) gazdálkodási szabályzat, amelynek részét képezi a tervezés, kötelezettségvállalás, az ellenjegyzés, az utalványozás, a szakmai teljesítésigazolás és az érvényesítés rendjének szabályzata,
g) a szabálytalanságok kezelésének eljárásrendjéről szóló szabályzat,
h) a reprezentációs költségkeretek mértékéről és azok felhasználásáról szóló szabályzat,
i) belföldi és külföldi ideiglenes kiküldetések esetén követendő eljárás rendjéről szóló szabályzat,
j) belső ellenőrzési kézikönyv,
k) informatikai biztonsági szabályzat,
l) a belső kontrollrendszerrel kapcsolatos szabályzat,
m) esélyegyenlőségi szabályzat,
n) fenntarthatósági szabályzat,
o) nyilatkozási szabályzat,
p) gépjárművek igénybevételének és használatának rendje,
q) vezetékes és rádiótelefonok használati rendje,
r) az Ügynökség integritási rendszeréről és az érdekérvényesítők fogadásának rendjéről szóló szabályzat.”
25. A Szabályzat 3. függelék 1.2. pontja helyébe a következő rendelkezés lép:
„1.2. Elnöki Kabinet
a) Kapcsolatot tart a kormányzati intézményekkel (a Külgazdasági és Külügyminisztériummal, a Miniszterelnökséggel, a minisztériumokkal, valamint az államigazgatási hivatalokkal),
b) kapcsolatot tart a befektetésösztönzési szakterület kormányzati és kormányzaton kívüli képviselőivel az Ügynökség stratégiai céljainak megvalósítása érdekében,
c) ellátja az elnök által meghatározott feladatokat,
d) meghatározza az Elnöki Kabinet munkarendjét, közvetlenül vezeti a kabinetet,
e) részt vesz az elnök döntéseinek az előkészítésében,
f) feladatai hatékony végrehajtása érdekében folyamatos és közvetlen kapcsolatot tart az Ügynökség vezető munkatársaival,
g) feladatai hatékony végrehajtása érdekében – az elnök és az elnökhelyettesek útján – intézkedéseket kérhet az Ügynökség önálló szervezeti egységeinek vezetőitől,
h) tevékenységéről rendszeresen beszámol az Ügynökség elnökének irányába,
i) ellát minden olyan egyéb feladatot, amelyet az Ügynökség elnöke számára esetileg kiadmányoz.”
26. A Szabályzat 3. függelék 1.3. pontja helyébe a következő rendelkezés lép:
„1.3. Gazdasági Vegyes Bizottságokért felelős Főosztály
1.3.1 Európa Osztály
Az Európa Osztály alá az alábbi országok tartoznak: Albánia; Bosznia és Hercegovina; Horvátország; Macedónia; Moldova; Montenegró; Románia; Szerbia; Szlovákia; Baden-Württemberg; Bajorország; Brandenburg; Észak-Rajna-Vesztfália; Flandria; Hessen; Szászország; Türingia; Vallónia.
Az Európa Osztály koordinációs feladatai körében
a) előkészíti és megszervezi az osztály alá tartozó gazdasági vegyes bizottsági üléseket és az azokhoz kapcsolódó társelnöki találkozókat;
b) ellátja a gazdasági vegyes bizottságok titkársági feladatait;
c) előkészíti a gazdasági vegyes bizottságok ülései során aláírásra kerülő jegyzőkönyvet és a gazdasági vegyes bizottsági ülés ügyrendjét;
d) kapcsolatot tart a gazdasági vegyes bizottságok relációjában érintett hazai és külföldi társminisztériumokkal, a magyar külképviseletekkel, a hazánkba akkreditált diplomáciai testületekkel, a hazai és külföldi szakmai szervezetekkel és vállalatokkal;
e) előkészíti a gazdasági vegyes bizottságban érintett tárcáktól beérkező háttéranyagok alapján a szakmai háttéranyagokat;
f) koordinálja a gazdasági vegyes bizottságok mellett megrendezésre kerülő üzleti fórumokat;
g) figyelemmel kíséri a gazdasági vegyes bizottságok jegyzőkönyveibe foglalt intézkedések végrehajtását.
Az Európa Osztály kodifikációs feladatai körében
a) figyelemmel kíséri a gazdasági vegyes bizottságok működésének alapot adó jogi hátteret;
b) koordinálja a hatáskörébe tartozó relációkban a GEM-ek kidolgozásával, módosításával, aláírásával, jóváhagyásával és kihirdetésével összefüggő feladatokat.
1.3.2 Eurázsia Osztály
Az Eurázsia Osztály alá az alábbi országok tartoznak: Azerbajdzsán; Belarusz; Georgia; Mongólia; Törökország; Türkmenisztán; Ukrajna; Üzbegisztán.
Az Eurázsia Osztály koordinációs feladatai körében
a) előkészíti és megszervezi az osztály alá tartozó gazdasági vegyes bizottsági üléseket és az azokhoz kapcsolódó társelnöki találkozókat;
b) ellátja a gazdasági vegyes bizottságok titkársági feladatait;
c) előkészíti a gazdasági vegyes bizottságok ülései során aláírásra kerülő jegyzőkönyvet és a gazdasági vegyes bizottsági ülés ügyrendjét;
d) kapcsolatot tart a gazdasági vegyes bizottságok relációjában érintett hazai és külföldi társminisztériumokkal, a magyar külképviseletekkel, a hazánkba akkreditált diplomáciai testületekkel, a hazai és külföldi szakmai szervezetekkel és vállalatokkal;
e) előkészíti a gazdasági vegyes bizottságban érintett tárcáktól beérkező háttéranyagok alapján a szakmai háttéranyagokat;
f) koordinálja a gazdasági vegyes bizottságok mellett megrendezésre kerülő üzleti fórumokat;
g) figyelemmel kíséri a gazdasági vegyes bizottságok jegyzőkönyveibe foglalt intézkedések végrehajtását.
Az Eurázsia Osztály kodifikációs feladatai körében
a) figyelemmel kíséri a gazdasági vegyes bizottságok működésének alapot adó jogi hátteret;
b) koordinálja a hatáskörébe tartozó relációkban a GEM-ek kidolgozásával, módosításával, aláírásával, jóváhagyásával és kihirdetésével összefüggő feladatokat.
1.3.3 Afrika és Közel-Kelet Osztály
Az Afrika és Közel-Kelet Osztály alá az alábbi országok tartoznak: Algéria; Dél-Afrika; Egyesült Arab Emírségek; Egyiptom; Izrael; Jordánia; Katar; Kuvait; Libanon; Marokkó; Szaúd-Arábia; Szíria; Tunézia.
Az Afrika és Közel-Kelet Osztály koordinációs feladatai körében
a) előkészíti és megszervezi az osztály alá tartozó gazdasági vegyes bizottsági üléseket és az azokhoz kapcsolódó társelnöki találkozókat;
b) ellátja a gazdasági vegyes bizottságok titkársági feladatait;
c) előkészíti a gazdasági vegyes bizottságok ülései során aláírásra kerülő jegyzőkönyvet és a gazdasági vegyes bizottsági ülés ügyrendjét;
d) kapcsolatot tart a gazdasági vegyes bizottságok relációjában érintett hazai és külföldi társminisztériumokkal, a magyar külképviseletekkel, a hazánkba akkreditált diplomáciai testületekkel, a hazai és külföldi szakmai szervezetekkel és vállalatokkal;
e) előkészíti a gazdasági vegyes bizottságban érintett tárcáktól beérkező háttéranyagok alapján a szakmai háttéranyagokat;
f) koordinálja a gazdasági vegyes bizottságok mellett megrendezésre kerülő üzleti fórumokat;
g) figyelemmel kíséri a gazdasági vegyes bizottságok jegyzőkönyveibe foglalt intézkedések végrehajtását.
Az Afrika és Közel-Kelet Osztály kodifikációs feladatai körében
a) figyelemmel kíséri a gazdasági vegyes bizottságok működésének alapot adó jogi hátteret;
b) koordinálja a hatáskörébe tartozó relációkban a GEM-ek kidolgozásával, módosításával, aláírásával, jóváhagyásával és kihirdetésével összefüggő feladatokat.
1.3.4 Latin-Amerika és Távol-Kelet Osztály
A Latin-Amerika és Távol-Kelet Osztály alá az alábbi országok tartoznak: Argentína; Brazília; India; Indonézia; Kuba; Mexikó; Thaiföld; Uruguay; Vietnam.
A Latin-Amerika és Távol-Kelet Osztály koordinációs feladatai körében
a) előkészíti és megszervezi az osztály alá tartozó gazdasági vegyes bizottsági üléseket és az azokhoz kapcsolódó társelnöki találkozókat;
b) ellátja a gazdasági vegyes bizottságok titkársági feladatait;
c) előkészíti a gazdasági vegyes bizottságok ülései során aláírásra kerülő jegyzőkönyvet és a gazdasági vegyes bizottsági ülés ügyrendjét;
d) kapcsolatot tart a gazdasági vegyes bizottságok relációjában érintett hazai és külföldi társminisztériumokkal, a magyar külképviseletekkel, a hazánkba akkreditált diplomáciai testületekkel, a hazai és külföldi szakmai szervezetekkel és vállalatokkal;
e) előkészíti a gazdasági vegyes bizottságban érintett tárcáktól beérkező háttéranyagok alapján a szakmai háttéranyagokat;
f) koordinálja a gazdasági vegyes bizottságok mellett megrendezésre kerülő üzleti fórumokat;
g) figyelemmel kíséri a gazdasági vegyes bizottságok jegyzőkönyveibe foglalt intézkedések végrehajtását.
A Latin-Amerika és Távol-Kelet Osztály kodifikációs feladatai körében
a) figyelemmel kíséri a gazdasági vegyes bizottságok működésének alapot adó jogi hátteret;
b) koordinálja a hatáskörébe tartozó relációkban a GEM-ek kidolgozásával, módosításával, aláírásával, jóváhagyásával és kihirdetésével összefüggő feladatokat.”
27. A Szabályzat 3. függelék 1.4. pontja helyébe a következő rendelkezés lép:
„1.4. Humánerőforrás Gazdálkodási Főosztály
a) Végrehajtja az Ügynökség humánerőforrás-gazdálkodásával kapcsolatos feladatokat,
b) ellátja a hatáskörébe tartozó személyügyi, munkaügyi, szervezési döntések előkészítését és végrehajtását, gondoskodik a személyi anyagok kezeléséről, a munkaköri rendszer kialakításáról,
c) folyamatosan figyelemmel kíséri, hogy az Ügynökség személyzeti ügyei és a szervezet működése összhangban van-e a belső szabályzatokkal, a munkáltatói jogok gyakorlásának rendjével,
d) közreműködik az Ügynökség létszámgazdálkodással összefüggő feladatainak előkészítésében,
e) javaslatot tesz az Ügynökség képzési rendszerére, a kormánytisztviselők továbbképzésére, gondoskodik a képzés és továbbképzés feltételeiről,
f) elvégzi a személyi juttatás előirányzatának tervezését, közreműködik a végrehajtásában, valamint az e körbe tartozó beszámoló elkészítésében,
g) kialakítja az Ügynökség kontrolling rendszerébe illeszkedő HR kontrolling rendszert,
h) elnöki döntéseknek megfelelően kialakítja és működteti az Ügynökség javadalmazási és juttatási rendszerét, a munkatársak jóléti ellátási és támogatási rendszerét,
i) ellátja a szociális és lakásügyekkel foglalkozó bizottság elnöki és titkársági feladatait,
j) működteti az illetményszámfejtő helyet és az Ügynökség részére történő bérszámfejtést a Magyar Államkincstárral kötött szakmai megállapodás alapján, és a feladathoz tartozó adatszolgáltatásokat biztosítja,
k) elvégzi a jogszabályoknak, belső szabályzatoknak megfelelően az Ügynökség alkalmazásában állók bér-, egészség- és nyugdíjbiztosítási, valamint adóelszámolásával és adóbevallásával kapcsolatos feladatokat,
l) ellátja a jelentő felelősi feladatokat, kapcsolatot tart a Magyar Államkincstárral, továbbá elvégzi a nem rendszeres juttatások számfejtését,
m) elvégzi a hatályos jogszabályokban biztosított cafetéria-juttatással kapcsolatos munkáltatói feladatokat,
n) részt vesz az Ügynökség és a felsőoktatási intézmények közötti együttműködések, szakmai gyakorlatokkal összefüggő megállapodások előkészítésében, a gyakornoki rendszer kialakításában,
o) az elnök nevében és megbízásából elkészíti és aláírja a személyügyi és munkaügyi tárgyú igazolásokat.”
28. A Szabályzat 3. függelék 1.5. pontja helyébe a következő rendelkezés lép:
„1.5. Elnöki és Koordinációs Titkárság
a) Ellátja a titkársági, ügyviteli feladatokat,
b) egyezteti, előkészíti, koordinálja az elnököt érintő programokat,
c) vezeti, folyamatosan frissíti az elnök programnaptárját,
d) szervezi az elnök programjait,
e) összeállítja, rendszerezi és archiválja az elnöki titkárságon készülő anyagokat,
f) átnézi, sokszorosítja és továbbítja az elnöki kiadmánytervezeteket,
g) vezeti és frissíti az Ügynökség VIP-listáját,
h) felügyeli az elnököt, az elnökhelyetteseket és az elnöki titkárságot érintő határidők megtartását,
i) ellátja az elnöki értekezlettel, illetve az elnököt érintő értekezletekkel, az elnök által kezdeményezett munkamegbeszélésekkel kapcsolatos adminisztrációs feladatokat,
j) kapcsolatot tart az Ügynökség és a Külgazdasági és Külügyminisztérium apparátusával,
k) kapcsolatot tart a befektetésösztönzési szakterület kormányzati és kormányzaton kívüli képviselőivel az Ügynökség stratégiai céljainak megvalósítása érdekében,
l) összefogja és ellenőrzi a munkatervben, az elnöki döntésekben meghatározott feladatok végrehajtását,
m) kiadja és nyilvántartja az elnöki utasításokat,
n) ellátja a koordinációs szervezeti feladatokat,
o) kezeli az elnöki hatáskörbe tartozó minősített ügyiratokat,
p) ellátja a minősített adatok védelmével kapcsolatos feladatokat,
q) ellátja az elnök, az elnök által közvetlenül irányított területek, valamint az elnökhelyettesek között szükséges koordinációs feladatokat,
r) gondoskodik a Külgazdasági és Külügyminisztériumnak készített felkészítő anyagokkal kapcsolatos feladatok kiszignálásáról, nyomon követi azokat, és jóváhagyás után megküldi a Minisztérium részére.”
29. 29.1. A Szabályzat 3. függelék 2.1. pont a) alpontja helyébe a következő rendelkezés lép:
(2.1. Kommunikációs és Protokoll Főosztály)
a) A Külgazdasági és Külügyminisztérium, valamint az Ügynökség elnöke tárgyalásainak előkészítése során gondoskodik a sajtóterv elkészítéséről,”
29.2. A Szabályzat 3. függelék 2.1. pont h) alpontja helyébe a következő rendelkezés lép:
(2.1. Kommunikációs és Protokoll Főosztály)
h) közreműködik az Ügynökség kommunikációs stratégiájához kapcsolódó PR-stratégia megtervezésében.”
30. A Szabályzat 3. függelék 2.1.1. pont h) alpontja helyébe a következő rendelkezés lép:
(2.1.1 Kommunikációs Osztály)
h) gondoskodik a kommunikációs akciók (pl. médiakampány, ismertség felmérése, programok népszerűsítése) megszervezéséről és lebonyolításáról (kampánytervezés kreatív kidolgozása és médiavásárlás menedzselése),”
31. A Szabályzat 3. függelék 2.1.2. pont f) alpontja helyébe a következő rendelkezés lép:
(2.1.2 Protokoll Osztály)
f) közreműködésben az Üzemeltetési és Informatikai Főosztállyal, illetve az Informatikai Osztállyal előkészíti a tárgyalókat és rendezvénytermeket a rendezvények megtartására, biztosítja a rendezvények technikai feltételeit, és szükség szerint gondoskodik a vendéglátásról,”
32. A Szabályzat 3. függelék 2.2. pontja helyébe a következő rendelkezés lép:
„2.2. Jogi Főosztály
a) Az elnöki és elnökhelyettesi döntés függvényében közreműködik a hivatali döntés-előkészítésben, ennek során gondoskodik a jogszabályokban és a vezetői döntésekben meghatározott jogi követelmények érvényesítéséről,
b) megkeresés esetén gondoskodik az Ügynökség által képviselt jogi álláspont kialakításáról, a szerződések jogi szempontú véleményezéséről,
c) ellátja a bíróságok és más hatóságok előtt a jogi képviseleti feladatokat,
d) gondoskodik az Ügynökség Szabályzatának, valamint a Szabályzatban foglaltak alapján kiadásra kerülő további szabályzatok jogi szempontból történő véleményezéséről,
e) összefogja és figyelemmel kíséri az Ügynökségre vonatkozó jogszabályoknak, közjogi szervezetszabályozó eszközöknek a változását, és az Ügynökség szempontjából jelentős jogszabályváltozásokról folyamatosan tájékoztatja az elnököt, az elnökhelyetteseket és az érintett vezetőket,
f) az illetékes szakmai területek által indított ügyekben szervezi és koordinálja az Ügynökség közbeszerzési folyamatait, illetve a vonatkozó szabályzatokban meghatározott módon támogatja a beszerzési eljárásokat,
g) az irányadó szabályzatok szerint részt vesz a követeléskezelési eljárásokban.”
33. A Szabályzat 3. függeléke a következő 3.4. ponttal egészül ki:
„3.4. Kormányzati Kapcsolatok Főosztály
3.4.1 Kormányzati Kapcsolatok Osztály
a) Kiemelt feladata a Külgazdasági és Külügyminisztérium állami vezetői részére – kizárólag az Ügynökség illetékességi körébe tartozó szakmai ügyek (beruházások, cégek) vonatkozásában (miniszter, államtitkárok, helyettes államtitkárok) – történő felkészítő anyagok elkészítése, ennek megfelelően:
aa) nyilvántartja a Külgazdasági és Külügyminisztériumból és esetenként más kormányzati szervtől érkező feladatokat,
ab) nyomon követi a határidőket, azok betartását,
ac) ellátja a Külgazdasági és Külügyminisztériumtól (esetenként más kormányzati szervtől) érkezett feladatok vonatkozásában a szükséges koordinációt, a kért anyagok, szakmai anyagok, céges információk, céges háttéranyagok elkészítése érdekében az Ügynökség különböző szervezeti egységei közötti koordinációt,
ad) összeállítja a felkészítők teljes céges háttéranyagait,
ae) ellenőrzi az Ügynökség más szervezeti egységeitől beérkező anyagokat,
af) összeállítja és véglegesíti a kiküldésre kerülő anyagokat, felkészítőket a különböző szervezeti egységektől érkező inputok alapján;
b) kiemelt feladata továbbá a Külgazdasági és Külügyminisztérium állami vezetői részére történő beszédelemek, esetenként – külön kérés esetén – teljes beszédek összeállítása, elkészítése;
c) az állami vezetők részére készítendő anyagok (felkészítők és beszédek) teljeskörűségének érdekében felveszi a kapcsolatot más kormányzati szervezeti egységekkel, szakminisztériumokkal;
d) ellát minden egyéb feladatot is, amely kormányzati kapcsolatok feladatkörére vonatkozóan a Külgazdasági és Külügyminisztériumból érkezik;
e) javaslatot tesz a Külgazdasági és Külügyminisztérium felé a Kormány nevében a nagybefektetőkkel aláírandó stratégiai együttműködési megállapodásokra vonatkozóan, a nagybefektetőkkel egyeztetve előkészíti a megállapodásokat, a vállalatokról információt nyújt a Külgazdasági és Külügyminisztérium számára a kormány-előterjesztések elkészítéséhez;
f) a Kormány nagybefektető stratégiai partnereivel folyamatos kapcsolatot tart fenn jövőbeni befektetések elnyerése érdekében, a Külgazdasági és Külügyminisztériummal együttműködve előkészíti a munkacsoportüléseket, az üléseket követően nyomon követi a feladatok végrehajtását, és szükség esetén a megfelelő kormányzati szervekkel külön megbeszéléseket szervez a nagybefektetők részére;
g) az Ügynökség stratégiai partnereivel kapcsolattartás, számukra igény szerint megbeszélések szervezése a megfelelő kormányzati szervekkel, a vállalatokról adatbázis készítése és karbantartása;
h) az Ügynökség külföldi befektetési ügynökségekkel és más befektetési együttműködésben érdekelt külföldi szervezetekkel való megállapodásainak előkészítése.
3.4.2 Elemzési Osztály
a) Részt vesz a közép- és hosszú távú külgazdasági stratégiaalkotáshoz szükséges befektetésösztönzési háttéranyagok és elemzések készítésében,
b) részt vesz az Ügynökség szakmai stratégiájának megalkotásában, koordinációs feladatokat lát el,
c) egyedi, fókuszált információs felkészítő anyagokat készít az Ügynökség és a Külgazdasági és Külügyminisztérium vezetői részére,
d) információs anyagokat, prezentációkat készít, közreműködik a szakmai kiadványok elkészítésében, összeállítja és karbantartja az információs adatbázisokat a projektmenedzsment támogatására,
e) különböző szakmai területekről (munkaügy, oktatás, ipari parkok, telephelyek, közművek, vám, adózás, pénzügy) régiós versenyképességi elemzéseket készít,
f) befektetésösztönzési tevékenységhez kapcsolódó, tematikus hírfigyelést végez a potenciális befektetési projektek beazonosítása céljából, nyomon követi a befektetési szempontból releváns versenytársakat, figyelemmel kíséri a külföldi befektetői igényeket, különös hangsúllyal a hagyományos működőtőke-exportőr országok tekintetében.”
34. A Szabályzat 3. függeléke a következő 4. ponttal egészül ki:
„4. A gazdasági elnökhelyettes közvetlen irányítása alá tartozó szervezeti egységek
4.1. Gazdasági Főosztály
4.1.1 Számviteli és Pénzügyi Osztály
a) Meghatározza a működés pénzügyi feltételeit, biztosítja a költségvetési gazdálkodás szabályainak megtartását,
b) ellátja a költségvetési gazdálkodási, pénzügyi, elemzési, tervezési, vagyongazdálkodási dokumentációs tevékenységeket, vezeti a számviteli jogszabályokban, illetve belső szabályzatokban előírt analitikákat, és gondoskodik a rendszeres egyeztetésekről, illetve a pénzügyi, számviteli bizonylatok előírt időig történő rendszerezett, biztonságos megőrzéséről,
c) koordinálja a külső források megszerzésével kapcsolatos feladatokat és a költségvetési támogatások felhasználásának folyamatát,
d) meghatározza a kötelezettségvállalási, utalványozási és kifizetési folyamatba építendő ellenőrzések körét, és ellenőrzi azok megtartását, ellenőrzi a kötelezettségvállalások és szerződéskötések költségvetési szabályszerűségét, nyilvántartja és nyomon követi a kötelezettségvállalásokat,
e) jóváhagyásra előkészíti az intézményi hatáskörű, valamint az irányítószervi hatáskörű előirányzat-módosításokat,
f) gondoskodik az Ügynökség pénzügyi kötelezettségeinek teljesítéséről, kezeli a beérkező számlákat, ellenőrzés és igazoltatás után gondoskodik azok kiegyenlítéséről, intézkedik a bevételek előírása és behajtása iránt, vezeti az ezekkel kapcsolatos analitikus nyilvántartásokat, kezeli és érvényesíti az Ügynökség követeléseit,
g) biztosítja az Ügynökség likviditását, házipénztárat működtet, gondoskodik a teljes körű banki ügyintézésről,
h) vezeti a jogszabályok és a számviteli politika szerinti eszköznyilvántartást, szervezi a mennyiségi (fizikai számbavétellel lebonyolított) leltárfelvételt, ellátja az eszközgazdálkodáshoz kapcsolódó további feladatokat,
i) ellátja az utaztatással kapcsolatos szervezési teendőket, elszámolja a belföldi kiküldetéseket, elszámolja és nyilvántartja a külföldi kiküldetéseket,
j) az intézményi gazdálkodás körében elkészíti az Ügynökség éves költségvetését, a kincstári, az elemi költségvetést, a számviteli jogszabályok szerint az időközi költségvetési jelentéseket, negyedéves mérlegjelentéseket és az éves beszámolót, valamint a zárszámadást,
k) gondoskodik a feladatkörébe tartozó jogszabályok által meghatározott kincstári, államháztartási adatszolgáltatások elkészítéséről, teljesíti a Magyar Nemzeti Vagyonkezelő Zrt., a Központi Statisztikai Hivatal (KSH) és egyéb szervezetek felé a tevékenységéhez kapcsolódó rendszeres és eseti adatszolgáltatásokat,
l) kialakítja az Ügynökség bizonylati rendjét, és gondoskodik a bizonylati fegyelem betartatásáról, továbbá az Ügynökség pénzügyi folyamatait érintő belső kontrollok működtetéséről,
m) elkészíti és karbantartja a gazdálkodásra, pénzügyi és számviteli feladatok ellátására vonatkozó belső szabályzatokat,
n) felelős – a foglalkoztatottak adózásához köthető adókon kívül – az adókapcsolatok viteléért, az adók szabályszerű elszámolásáért, bevallásáért és befizetéséért,
o) véleményezi az Ügynökség valamennyi költségvetési kihatással járó döntését,
p) ellátja a beruházásösztönzési célelőirányzattal (a továbbiakban: BC) kapcsolatban felmerülő pénzügyi, számviteli feladatokat,
q) a BC-hez kapcsolódóan elkülönített analitikus nyilvántartásokat vezet,
r) részt vesz a BC-hez kapcsolódó költségvetési beszámoló összeállításában,
s) ellátja a kötelezettségvállalások tekintetében az érvényesítési, utalványozási feladatokat,
t) ellátja a nyilvántartásai alapján a BC-hez kapcsolódó adatszolgáltatási teendőket,
u) ellátja a BC-hez kapcsolódó főkönyvi könyvelési feladatokat.
4.1.2 Kontrolling Osztály
a) A célszerű és hatékony gazdálkodás érdekében meghatározza és kialakítja az Ügynökség felügyelő szervei és vezetői számára készülő kontrolling jelentések összeállításához szükséges monitoring rendszert,
b) biztosítja az éves tervezés monitoring hátterét, illetve az ehhez szükséges bázisadatokat, továbbá a kontrolling területet érintő kérdésekben egyedi támogatást nyújt a vezetőség által adott iránymutatások alapján a tervezésben részt vevőknek,
c) a tervezéskor összefogja, egységes szerkezetbe foglalja, és a vezetőség által meghatározott keretösszegek alapján ellenőrzi az Ügynökség éves tervét, a szakmai tevékenység- és programterveket,
d) ellenőrzi és igazolja az előterjesztéseket a vezetői jóváhagyásokat megelőzően,
e) ellenőrzi és nyomon követi a szakmai terv megvalósítása során a szakmai tevékenységekre jóváhagyott költségkeretek felhasználását,
f) összeállítja a kontrolling jelentéseket és beszámolókat, nyomon követi az Ügynökség költségvetési előirányzatainak felhasználását, folyamatos költségfigyelést végez, támogatja a költséghatékony gazdálkodást,
g) a szakmai beszámolók elkészítéséhez rendszeresen adatot szolgáltat, valamint egyeztetéseket végez a szakmai osztályokkal.
4.2. Üzemeltetési és Informatikai Főosztály
a) irányítja, szervezi és felügyeli az Ügynökség ügyirat-kezelési rendjét, vezetője útján felügyeli az Ügynökség iratkezelési tevékenységét, átveszi, érkezteti és iktatja a beérkező küldeményeket, gondoskodik azoknak az érdekeltekhez történő eljuttatásáról, ellátja a kimenő küldemények címzettekhez továbbításával kapcsolatos feladatokat,
b) kialakítja a szervezeti szintű iratkezelés és irattárazás rendszerét, ellátja az Ügynökség irattárazási és kézbesítési feladatait,
c) kapcsolatot tart az Ügynökség és a Közbeszerzési és Ellátási Főigazgatóság között a kijelölt kapcsolattartókon keresztül, valamint rendelkezik a szolgáltatások igényléséről,
d) ellátja az Ügynökség helyiségei, valamint az Ügynökség munkatársai elleni fenyegetettség, veszélyeztetettség, szükséghelyzet (katasztrófahelyzet) elhárítása érdekében szükséges feladatokat a riasztási terv alapján, tájékoztatja a Közbeszerzési és Ellátási Főigazgatóságot a katasztrófahelyzetről,
e) az Ügynökség üzemeltetését támogató feladatok ellátása keretében előkészíti a szükséges szabályzatokat, és üzemelteti a szükséges rendszereket, gondoskodik a tűz- és rendvédelmi előírások feltételeinek megteremtéséről,
f) kezeli a szervezeti vezetők és munkatársak elhelyezési kérdéseit,
g) gondoskodik az Ügynökség infrastrukturális hátterének fenntartásáról és a folyamatos működés feltételeinek biztosításáról, ideértve az irodaszer- és irodabútor-ellátást is,
h) kapcsolatot tart, ellátja és felügyeli az irodaépület üzemeltetésével és a biztonságtechnikai feladatokkal megbízott cégen keresztül – a bérleti szerződés keretei között – az Ügynökség fizikai biztonságával összefüggő feladatokat,
i) ellátja a hivatali gépkocsikkal, illetőleg a gépkocsik használatával kapcsolatos feladatokat,
j) felel az Ügynökség üzemeltetésével kapcsolatos valamennyi feladat szakszerű és jogszabályoknak megfelelő ellátásáért,
k) az Ügynökség eszközei tekintetében közreműködik a tervezéssel, engedélyezés bonyolításával kapcsolatos feladatokban, ellátja a használatra átadással és leltárba vétellel kapcsolatos feladatokat, a 4.2.1 pont m) alpontjában foglaltak figyelembevételével.
4.2.1 Informatikai Osztály
a) Ellátja a költségvetési gazdálkodás IT-rendszer szakmai üzemeltetési és rendszergazdai feladatait,
b) felügyeli a teljes informatikai rendszer aktív és passzív elemeinek szakmai követelményeknek és a hatályos törvényi szabályozásnak megfelelő működését,
c) ellátja a teljes informatikai rendszer aktív és passzív elemeinek informatikai felügyeletét, felhasználóinak szakmai támogatását, írásos segédanyagokat készít a felhasználók számára,
d) részt vesz az egyéb számítástechnikai rendszerekhez való kapcsolódás kialakításában, működéskorszerűsítési feladatokban,
e) informatikailag támogatja az Ügynökség adatgazdálkodását,
f) karbantartja a törzsadat- és jogosultsági rendszert a teljes informatikai rendszerben,
g) ellátja a felhasználók oktatását, új felhasználók felkészítését a teljes informatikai rendszer aktív és passzív elemeinek használatára,
h) szakmailag támogatja az informatikai beszerzési és fejlesztési projektek irányítását, biztosítja azok üzembe helyezését és karbantartását,
i) biztosítja a szakmai rendezvények informatikai feltételeit,
j) javaslatot tesz az informatikai stratégiai és éves tervre, a beruházási, karbantartási és selejtezési tervre, az éves informatikai képzési tervre, azonosítja az üzemeltetett rendszerekkel kapcsolatos kockázatokat,
k) kialakítja, ellátja, karbantartja és ellenőrzi az Ügynökség IT-biztonsággal kapcsolatos feladatait,
l) ellátja az Ügynökség telefonszolgáltatással – beleértve a mobiltelefont – kapcsolatos valamennyi feladatát,
m) az Ügynökség informatikai és telekommunikációs eszközei tekintetében közreműködik a tervezéssel, engedélyezés bonyolításával kapcsolatos feladatokban, ellátja a használatra átadással és leltárba vétellel kapcsolatos feladatokat.”
35. A Szabályzat
lép.
36. Hatályát veszti a Szabályzat
a) 8.4.,
b) 8.5.,
c) 12.4.,
d) 12.5.,
e) 3. függelék 1.6.,
f) 3. függelék 2.3.,
pontja.

1. függelék

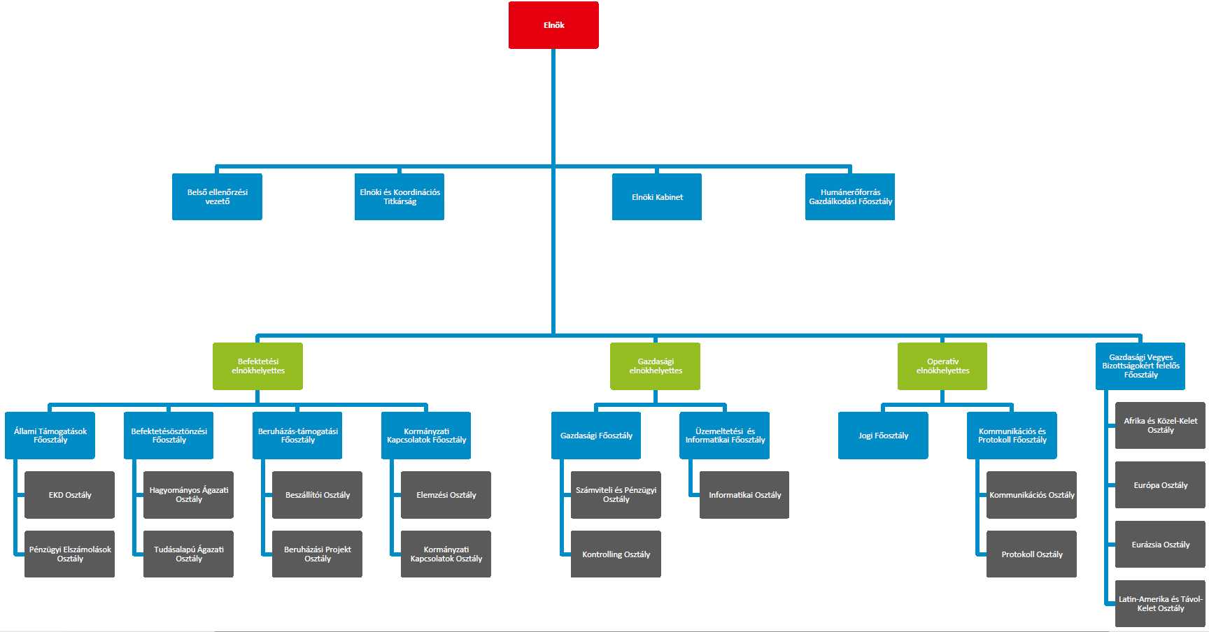
Az Ügynökség szervezeti felépítése

2. függelék

Az Ügynökség szervezeti egységeinek felsorolása

Szervezeti egység

Irányító vezető

1. Elnök

1.1 Belső ellenőrzési vezető

Elnök

1.2 Elnöki Kabinet

Elnök

1.3 Gazdasági Vegyes Bizottságokért felelős Főosztály
1.3.1 Európa Osztály
1.3.2 Eurázsia Osztály
1.3.3 Afrika és Közel-Kelet Osztály
1.3.4 Latin-Amerika és Távol-Kelet Osztály

Elnök

1.4 Humánerőforrás Gazdálkodási Főosztály

Elnök

1.5 Elnöki és Koordinációs Titkárság

Elnök

2. Operatív elnökhelyettes

Elnök

2.1 Kommunikációs és Protokoll Főosztály
2.1.1 Kommunikációs Osztály
2.1.2 Protokoll Osztály

Operatív elnökhelyettes

2.2 Jogi Főosztály

Operatív elnökhelyettes

3. Befektetési elnökhelyettes

Elnök

3.1 Befektetés-ösztönzési Főosztály
3.1.1 Hagyományos Ágazati Osztály
3.1.2 Tudásalapú Ágazati Osztály

Befektetési elnökhelyettes

3.2 Állami Támogatások Főosztály
3.2.1 EKD Osztály
3.2.2 Pénzügyi Elszámolási Osztály

Befektetési elnökhelyettes

3.3 Beruházás-támogatási Főosztály
3.3.1 Beszállítói Osztály
3.3.2 Beruházási Projekt Osztály

Befektetési elnökhelyettes

3.4 Kormányzati Kapcsolatok Főosztály
3.4.1 Kormányzati Kapcsolatok Osztály
3.4.2 Elemzési Osztály

Befektetési elnökhelyettes

4. Gazdasági elnökhelyettes

Elnök

4.1 Gazdasági Főosztály
4.1.1 Számviteli és Pénzügyi Osztály
4.1.2 Kontrolling Osztály

Gazdasági elnökhelyettes

4.2 Üzemeltetési és Informatikai Főosztály
4.2.1 Informatikai Osztály

Gazdasági elnökhelyettes

1

Az utasítás a 2010: CXXX. törvény 12. § (3) bekezdése alapján hatályát vesztette 2015. szeptember 26. napjával.

  • Másolás a vágólapra
  • Nyomtatás
  • Hatályos
  • Már nem hatályos
  • Még nem hatályos
  • Módosulni fog
  • Időállapotok
  • Adott napon hatályos
  • Közlönyállapot
  • Indokolás
Jelmagyarázat Lap tetejére