36/2015. (VII. 28.) EMMI utasítás
36/2015. (VII. 28.) EMMI utasítás
az Emberi Erőforrások Minisztériuma az Egészségbiztosítási Alap és a Nyugdíjbiztosítási Alap ellátási vagyona körébe tartozó ingatlanvagyon feletti tulajdonosi jogok gyakorlására vonatkozó eljárásrendjéről1
A jogalkotásról szóló 2010. évi CXXX. törvény 23. § (4) bekezdés c) pontjára és az Emberi Erőforrások Minisztériuma Szervezeti és Működési Szabályzatáról szóló 33/2014. (IX. 16.) EMMI utasítás 1. melléklet 4. § (2) bekezdés m) pontjának ma) és mb) alpontjára figyelemmel a következő utasítást adom ki:
1. § Az Emberi Erőforrások Minisztériuma az Egészségbiztosítási Alap és a Nyugdíjbiztosítási Alap ellátási vagyona körébe tartozó ingatlanvagyon feletti tulajdonosi jogok gyakorlására vonatkozó eljárásrendjéről szóló szabályzatot az 1. mellékletben foglaltak szerint határozom meg.
2. § Ez az utasítás a közzétételét követő napon lép hatályba.
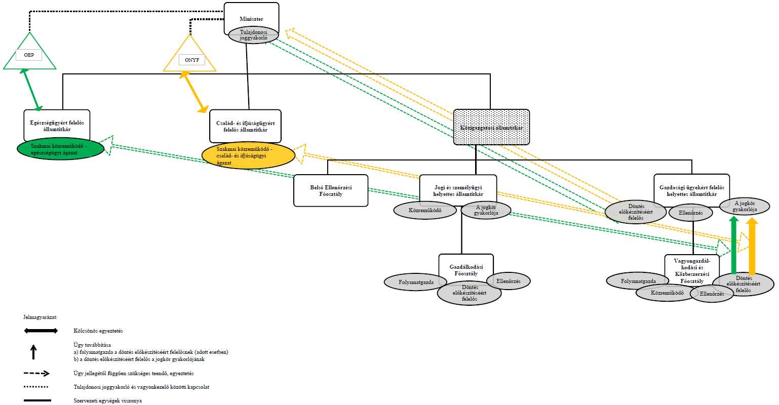
1. melléklet a 36/2015. (VII. 28.) EMMI utasításhoz
az Emberi Erőforrások Minisztériuma az Egészségbiztosítási Alap és a Nyugdíjbiztosítási Alap
ellátási vagyona körébe tartozó ingatlanvagyon feletti tulajdonosi jogok gyakorlására vonatkozó eljárásrendjéről
1. függelék
valamint a tulajdonosi joggyakorlás folyamatát érintő ellenőrzési nyomvonal
1.1. Az állami vagyonnal való gazdálkodás általános szabályai
Sor- |
Tevékenység/feladat megnevezése |
Jogszabály, egyéb normatív rendelkezés |
Folyamatgazda |
Döntés előkészítéséért felelős |
Közreműködő |
Folyamatba épített ellenőrzés |
A jogkör gyakorlója |
Keletkezett dokumentum |
Határidő |
Dokumentum továbbítása |
1. |
Döntés az állami vagyon hasznosításra történő átengedéséről |
Az állami vagyonról szóló 2007. évi CVI. törvény |
Vagyongazdálkodási és Közbeszerzési Főosztály |
Gazdasági ügyekért felelős helyettes államtitkár |
Egészségügyért felelős államtitkár/ |
Vagyongazdálkodási és Közbeszerzési Főosztály |
Miniszter |
Szerződés |
Ügytől függően |
Kezdeményező |
2. |
Állami vagyon hasznosítására irányuló szerződés megkötését kizáró okok fenn nem állásának ellenőrzése, felhívás a kizáró okok fenn nem állását igazoló hatósági bizonyítvány benyújtására |
Vtv. 25/A. § |
Vagyongazdálkodási és Közbeszerzési Főosztály |
Gazdasági ügyekért felelős helyettes államtitkár |
Jogi és személyügyi helyettes államtitkár |
Vagyongazdálkodási és Közbeszerzési Főosztály |
Miniszter |
Igazolás |
A szerződéskötést megelőzően, illetve a szerződés fennállása alatt elrendelés szerint |
Jogszabály szerint |
3. |
A szerződés azonnali hatállyal történő felmondása kizáró ok felmerülése vagy az igazolás megtagadása esetén |
Vtv. 25. § |
Vagyongazdálkodási és Közbeszerzési Főosztály |
Gazdasági ügyekért felelős helyettes államtitkár |
Jogi és személyügyi helyettes államtitkár |
Vagyongazdálkodási és Közbeszerzési Főosztály |
Miniszter |
A szerződés azonnali hatállyal történő felmondása |
Ügytől függően |
Jogszabály szerint |
4. |
Vagyonkezelési szerződés kötése, vagy a meglévő szerződés módosítása, illetve megszüntetése |
Az állami vagyonnal való gazdálkodásról szóló 254/2007. (X. 4.) Korm. rendelet |
Vagyongazdálkodási és Közbeszerzési Főosztály |
Gazdasági ügyekért felelős helyettes államtitkár |
Egészségügyért felelős államtitkár/ |
Vagyongazdálkodási és Közbeszerzési Főosztály |
Miniszter |
Szerződés/ szerződésmódosítás |
Jogszabály szerint |
Szerződő fél |
|
||||||||||
1.2. Az állami vagyonnal való gazdálkodás költségeinek viselése, karbantartás, felújítás |
||||||||||
Sor- |
Tevékenység/feladat megnevezése |
Jogszabály, egyéb normatív rendelkezés |
Folyamatgazda |
Döntés előkészítéséért felelős |
Közreműködő |
Folyamatba épített ellenőrzés |
A jogkör gyakorlója |
Keletkezett dokumentum |
Határidő |
Dokumentum továbbítása |
5. |
Előzetes, írásbeli engedély a vagyonkezelt eszközön elszámolt, bármely |
Vhr. 9. § |
Vagyongazdálkodási és Közbeszerzési Főosztály |
Vagyongazdálkodási és Közbeszerzési Főosztály |
Egészségügyért felelős államtitkár/ |
Vagyongazdálkodási és Közbeszerzési Főosztály |
Gazdasági ügyekért felelős helyettes államtitkár |
Engedély |
Jogszabály szerint |
Kérelmező |
|
||||||||||
Sor- |
Tevékenység/feladat megnevezése |
Jogszabály, egyéb normatív rendelkezés |
Folyamatgazda |
Döntés előkészítéséért felelős |
Közreműködő |
Folyamatba épített ellenőrzés |
A jogkör gyakorlója |
Keletkezett dokumentum |
Határidő |
Dokumentum továbbítása |
6. |
Döntés az állami vagyon átruházásáról |
Vtv. 33. § (1) bek., |
Vagyongazdálkodási és Közbeszerzési Főosztály |
Gazdasági ügyekért felelős helyettes államtitkár |
Egészségügyért felelős államtitkár/ |
Vagyongazdálkodási és Közbeszerzési Főosztály |
Miniszter |
Döntés (nyilatkozat/hozzájárulás) |
Ügytől függően |
_ |
7. |
Megbízás adása az értékesítés lebonyolítására harmadik személynek |
Vtv. 33. § (1) bek., |
Vagyongazdálkodási és Közbeszerzési Főosztály |
Gazdasági ügyekért felelős helyettes államtitkár |
Egészségügyért felelős államtitkár/ |
Vagyongazdálkodási és Közbeszerzési Főosztály |
Miniszter |
Megbízás |
_ |
Megbízott |
8. |
Az értékesítésre vonatkozó megállapodás megkötése |
Vhr. 26. § (3) bek. |
Vagyongazdálkodási és Közbeszerzési Főosztály |
Gazdasági ügyekért felelős helyettes államtitkár |
Egészségügyért felelős államtitkár/ |
Vagyongazdálkodási és Közbeszerzési Főosztály |
Miniszter |
Megállapodás |
_ |
Megbízott |
9. |
Döntés az értékesítésre tett javaslat elbírálásáról |
Vhr. 25. § (2) bek. |
Vagyongazdálkodási és Közbeszerzési Főosztály |
Gazdasági ügyekért felelős helyettes államtitkár |
Egészségügyért felelős államtitkár/ |
Vagyongazdálkodási és Közbeszerzési Főosztály |
Miniszter |
Döntés (nyilatkozat/hozzájárulás) |
Jogszabály szerint |
Javaslatot tevő szerv |
10. |
A pályázati felhívás és kiírás jóváhagyása |
Vhr. 32. § (1) bek. |
Vagyongazdálkodási és Közbeszerzési Főosztály |
Vagyongazdálkodási és Közbeszerzési Főosztály |
Egészségügyért felelős államtitkár/ |
Vagyongazdálkodási és Közbeszerzési Főosztály |
Miniszter |
Jóváhagyás (nyilatkozat) |
Jogszabály szerint |
Jogszabály szerint |
11. |
Versenyeztetés nélküli értékesítés |
Vhr. 48. § |
Vagyongazdálkodási és Közbeszerzési Főosztály |
Gazdasági ügyekért felelős helyettes államtitkár |
Egészségügyért felelős államtitkár/ |
Vagyongazdálkodási és Közbeszerzési Főosztály |
Miniszter |
Döntés |
_ |
_ |
|
||||||||||
Sor- |
Tevékenység/feladat megnevezése |
Jogszabály, egyéb normatív rendelkezés |
Folyamatgazda |
Döntés előkészítéséért felelős |
Közreműködő |
Folyamatba épített ellenőrzés |
A jogkör gyakorlója |
Keletkezett dokumentum |
Határidő |
Dokumentum továbbítása |
12. |
Döntés vagyonelem ingyenes átruházásáról |
A nemzeti vagyonról szóló 2011. évi |
Vagyongazdálkodási és Közbeszerzési Főosztály |
Gazdasági ügyekért felelős helyettes államtitkár |
Egészségügyért felelős államtitkár/ |
Vagyongazdálkodási és Közbeszerzési Főosztály |
Miniszter |
Döntés |
Ügytől függően |
_ |
13. |
Az ingyenesen átruházott nemzeti vagyon tekintetében hozzájárulás az átruházott vagyon Nvt. 13. § (11) bekezdése szerinti megterheléséhez/elidegenítéséhez |
Nvt. 13. § (11) bek. |
Vagyongazdálkodási és Közbeszerzési Főosztály |
Gazdasági ügyekért felelős helyettes államtitkár |
Egészségügyért felelős államtitkár/ |
Vagyongazdálkodási és Közbeszerzési Főosztály |
Miniszter |
Hozzájárulás |
Jogszabály szerint |
Kezdeményező/ |
|
||||||||||
Sor- |
Tevékenység/feladat megnevezése |
Jogszabály, egyéb normatív rendelkezés |
Folyamatgazda |
Döntés előkészítéséért felelős |
Közreműködő |
Folyamatba épített ellenőrzés |
A jogkör gyakorlója |
Keletkezett dokumentum |
Határidő |
Dokumentum továbbítása |
14. |
Eseti jelleggel nyilvántartás vezetése |
Nvt. 10. § (1) bek., |
Gazdálkodási Főosztály |
Gazdálkodási Főosztály |
Vagyongazdálkodási és Közbeszerzési Főosztály |
Gazdálkodási Főosztály |
Jogi és személyügyi helyettes államtitkár |
Nyilvántartás, |
Kivételesen, eseti jelleggel, jogszabály szerint |
Jogszabály szerint |
15. |
Eseti jelleggel adatszolgáltatás az NFM részére a Kormány Országgyűlés felé teljesítendő beszámolója elkészítéséhez* |
Vtv. 19. § (3) bek. |
Gazdálkodási Főosztály |
Gazdálkodási Főosztály |
Egészségügyért felelős államtitkár/ |
Gazdálkodási Főosztály |
Jogi és személyügyi helyettes államtitkár |
Adatszolgáltatás |
NFM megkeresésére, jogszabály szerint |
Nemzeti Fejlesztési Minisztérium |
16. |
Eseti jelleggel adatszolgáltatási kötelezettség teljesítése |
Vtv. 17. § (3) bek., |
Gazdálkodási Főosztály |
Gazdálkodási Főosztály |
_ |
Gazdálkodási Főosztály |
Jogi és személyügyi helyettes államtitkár |
Adatszolgáltatás |
A tárgyévet követő év július 31. |
MNV Zrt. |
17. |
Eseti jelleggel egyeztetés a vagyonkezelővel |
Vtv. 27. § (6) bek. |
Gazdálkodási Főosztály |
Gazdálkodási Főosztály |
_ |
Gazdálkodási Főosztály |
Jogi és személyügyi helyettes államtitkár |
Vagyonkezelő számviteli politikája |
Eseti jelleggel, jogszabály szerint |
_ |
* A 14–17. pontok tekintetében a feladat ellátása eseti jelleggel történik, az államháztartás számviteléről szóló 4/2013. (I. 11.) Korm. rendelet 47. § (3) bek. és 15. § (3a) bek., a társadalombiztosítás pénzügyi alapjainak és a társadalombiztosítás szerveinek állami felügyeletéről szóló 1998. évi XXXIX. törvény 5. §, továbbá az államháztartásról szóló törvény végrehajtásáról szóló 368/2011. (XII. 31.) Korm. rendelet 163. § (2) bek. alapján. |
||||||||||
|
||||||||||
Sor- |
Tevékenység/feladat megnevezése |
Jogszabály, egyéb normatív rendelkezés |
Folyamatgazda |
Döntés előkészítéséért felelős |
Közreműködő |
Folyamatba épített ellenőrzés |
A jogkör gyakorlója |
Keletkezett dokumentum |
Határidő |
Dokumentum továbbítása |
18. |
Az EMMI |
Az Emberi Erőforrások Minisztériuma Szervezeti és Működési Szabályzatáról szóló 33/2014. (IX. 16.) EMMI utasítás |
Vagyongazdálkodási és Közbeszerzési Főosztály |
Vagyongazdálkodási és Közbeszerzési Főosztály |
Jogi és személyügyi helyettes államtitkár, Belső Ellenőrzési Főosztály (tanácsadó jelleggel), Gazdálkodási Főosztály, Egészségügyért felelős államtitkár/ |
Vagyongazdálkodási és Közbeszerzési Főosztály |
Miniszter |
Utasítás |
Legalább évente, illetve szükség szerint, vonatkozó jogszabály módosítását követően 90 napon belül |
Jogszabály szerint |
2. függelék

Az utasítást az 1/2019. (I. 10.) EMMI utasítás 2. §-a hatályon kívül helyezte 2019. január 11. napjával.
- Hatályos
- Már nem hatályos
- Még nem hatályos
- Módosulni fog
- Időállapotok
- Adott napon hatályos
- Közlönyállapot
- Indokolás
