• Tartalom

61/2015. (XII. 29.) EMMI utasítás

61/2015. (XII. 29.) EMMI utasítás

a Nemzeti Rehabilitációs és Szociális Hivatal Szervezeti és Működési Szabályzatáról1

2015.12.31.

A központi államigazgatási szervekről, valamint a Kormány tagjai és az államtitkárok jogállásáról szóló 2010. évi XLIII. törvény 2. § (1) bekezdés d) pontjában, valamint 73. § (1) bekezdésében meghatározott hatáskörömben eljárva, figyelemmel a jogalkotásról szóló 2010. évi CXXX. törvény 23. § (4) bekezdés c) pontjában foglaltakra, a következő utasítást adom ki:

1. § A Nemzeti Rehabilitációs és Szociális Hivatal Szervezeti és Működési Szabályzatát (a továbbiakban: Szabályzat) az 1. mellékletben foglaltak szerint határozom meg.

2. § A Szabályzatot a Nemzeti Rehabilitációs és Szociális Hivatal honlapján is közzé kell tenni.

3. § Ez az utasítás a közzétételét követő napon lép hatályba.

4. §2

1. melléklet a 61/2015. (XII. 29.) EMMI utasításhoz

A Nemzeti Rehabilitációs és Szociális Hivatal Szervezeti és Működési Szabályzata
I. FEJEZET
ÁLTALÁNOS RENDELKEZÉSEK
A Nemzeti Rehabilitációs és Szociális Hivatal alapadatai
1. § (1) A Nemzeti Rehabilitációs és Szociális Hivatal (a továbbiakban: Hivatal) a szociál- és nyugdíjpolitikáért felelős miniszter (a továbbiakban: miniszter) irányítása alatt álló központi hivatalként működő központi költségvetési szerv.
(2) A Hivatal jogállását és feladatait a Nemzeti Rehabilitációs és Szociális Hivatalról szóló 74/2015. (III. 30.) Korm. rendelet határozza meg.
(3) A Hivatal alapadatai a következők:
a) megnevezése: Nemzeti Rehabilitációs és Szociális Hivatal;
b) rövidített megnevezése: NRSZH;
c) angol megnevezése: National Office for Rehabilitation and Social Affairs;
d) angol megnevezésének hivatalos rövidítése: NORSA;
e) német megnevezése: Nationales Amt für Rehabilitation und Soziale Angelegenheiten;
f) francia megnevezése: Office National de la Réhabilitation et des Affaires Sociales;
g) székhelye: 1071 Budapest Damjanich u. 48.
A Hivatal alapító okiratában meghatározott telephelyei:
1071 Budapest, Peterdy utca 15.
1036 Budapest, Lajos utca 160–162.
1146 Budapest, Thököly út 82.
8000 Székesfehérvár, Távírda utca 4.
4028 Debrecen, Hadházi út 7–9.
4025 Debrecen, Erzsébet utca 27.
9024 Győr, Bem tér 7.
3529 Miskolc, Bottyán János utca 1.
7633 Pécs, Dr. Veress Endre utca 2.
7632 Pécs, Árnyas utca 2.
6723 Szeged, Sólyom utca 2.
3213 Atkár, Tass-puszta (hrsz. 0160);
h) statisztikai számjele: 15327882-8412-312-01;
i) adószáma: 15327882-1-42;
j) törzskönyvi azonosító száma: 327888;
k) számlavezetője, bankszámla száma: Magyar Államkincstár, 10032000-01493043;
l) irányító szerv neve, székhelye: Emberi Erőforrások Minisztériuma (a továbbiakban: EMMI), 1054 Budapest, Akadémia utca 3.;
m) a Hivatal alapításának időpontja: 1993. 07. 01.;
n) a Hivatal alapító okiratának kelte, száma: 2015. október 26.; 47272-1/2015/JISZOC.
(4) A Hivatal fő tevékenységének államháztartási szakágazati besorolását, valamint a szakmai alaptevékenységének kormányzati funkció szerinti megjelölését az alapító okirat tartalmazza az alábbiak szerint:
a) a Hivatal alaptevékenységének államháztartási szakágazati besorolása: 841215 Szociális és jóléti szolgáltatások igazgatása,
b) a Hivatal alaptevékenységének kormányzati funkciók szerinti besorolása:
074052 Kábítószer-megelőzés programjai, tevékenységei
076040 Egészségügyi szakértői tevékenységek
095020 Iskolarendszeren kívüli egyéb oktatás, képzés
109010 Szociális szolgáltatások igazgatása
109020 Szociális szolgáltatások módszertani szakirányítása.
(5) A Hivatal vállalkozási tevékenységet nem végez.
(6) A Hivatal költségvetési szervként gazdálkodó szervezetekben alapítói, tulajdonosi (tagsági, részvényesi) jogokat nem gyakorol.
II. FEJEZET
A HIVATAL SZERVEZETI FELÉPÍTÉSE
2. § (1) A Hivatal önálló jogi személyiséggel és saját gazdasági szervezettel rendelkező, központi hivatalként működő központi költségvetési szerv, amely a hatáskörébe tartozó feladatokat az ország egész területére kiterjedő illetékességgel látja el.
(2) A Hivatalt főigazgató vezeti. A főigazgató felett a munkáltatói jogkört a miniszter gyakorolja. A Hivatal főigazgató-helyettesét a miniszter nevezi ki és menti fel. Felette az egyéb munkáltatói jogokat a főigazgató gyakorolja.
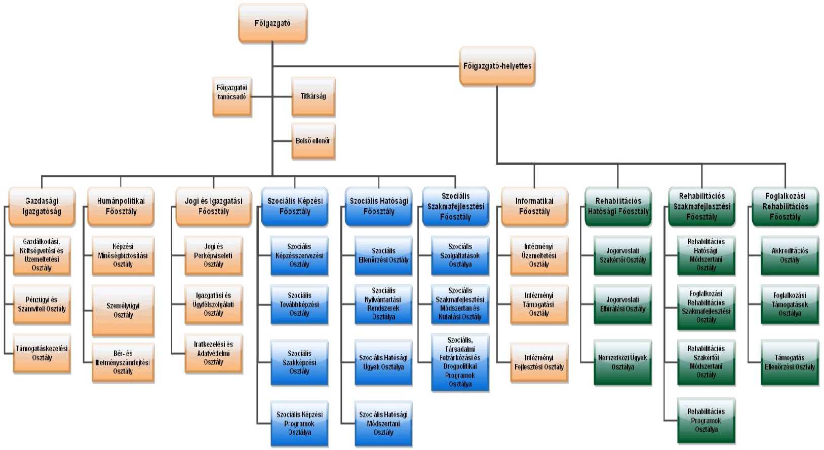
(3) A Hivatal szervezeti felépítését az 1. függelék tartalmazza.
(4) A Hivatal önálló szervezeti egységeinek feladatait a 2. függelék tartalmazza.
(5) A Hivatal önálló szervezeti egységei: a főosztályok és a Gazdasági Igazgatóság. Nem önálló szervezeti egységei az osztályok.
(6) A munkáltatói jogok gyakorlására vonatkozó részletes szabályokat a 3. függelék tartalmazza.
(7) A Hivatalban a vagyonnyilatkozat-tételre kötelezett munkakörökre vonatkozó rendelkezéseket a 4. függelék tartalmazza.
III. FEJEZET
A HIVATAL VEZETÉSE
1. A főigazgató
3. § (1) A főigazgató
a) kiadja a Hivatal működéséhez és a jogszabályoknak, közjogi szervezetszabályozó eszközöknek megfelelő jogalkalmazási gyakorlat biztosításához szükséges utasításokat;
b) ellátja a Hivatal vezetését, jóváhagyja a munka- és ellenőrzési tervét, gondoskodik az abban foglaltak és a miniszter által az irányítási feladat- és hatáskörében előírtak végrehajtásáról;
c) felel a szervezet minden szintjén érvényesülő belső kontrollrendszer kialakításáért, irányításáért és fejlesztéséért;
d) gondoskodik a belső ellenőrzés kialakításáról, működtetéséről és függetlenségének biztosításáról, jóváhagyja a Hivatal stratégiai és éves ellenőrzési tervét, éves ellenőrzési jelentését;
e) jóváhagyja a közvetlen irányítása alá tartozó szervezeti egységek ügyrendjét;
f) rendszeresen tájékoztatja a minisztert az elvégzett feladatokról és tevékenységekről;
g) gondoskodik a minőségbiztosítás feltételrendszerének fokozatos kialakításáról;
h) irányítja a Hivatal szakmai tevékenységét, gondoskodik a szakmai szabályok alkalmazásáról, megújításáról, azok operatív szakmai tevékenységben történő alkalmazásának elősegítéséről;
i) dönt az intézményi hatáskörű előirányzat-módosításról;
j) irányítja és felügyeli a tervezési, gazdálkodási, fejlesztési és beszámolási feladatok ellátását;
k) kiemelt vagy eseti jellegű feladat elvégzésére munkacsoportot hoz létre;
l) irányítja az Operatív Programok által támogatott fejlesztési projektek megvalósítását;
m) a főigazgató-helyettes és a gazdasági igazgató kinevezése és felmentése kivételével gyakorolja a munkáltatói jogokat a Hivatal alkalmazottai felett;
n) dönt a munkáltatói jogok átruházásáról a főigazgató-helyettes, a főosztályvezetők részére a 3. függelékben foglaltak szerint;
o) gondoskodik a Hivatal szervezetének a vonatkozó szabályok szerinti, a miniszter és a Kormány által meghatározott célkitűzéseknek, értékeknek és elveknek megfelelő működtetéséről (integritás);
p) gondoskodik a külső ellenőrzések koordinációjáról, a külső ellenőrzések alapján készült intézkedési tervek nyilvántartásáról, valamint végrehajtásáról és az éves beszámoló elkészítéséről.
(2) A főigazgatót távolléte vagy akadályoztatása esetén a főigazgató-helyettes helyettesíti.
(3) Ha a főigazgatói tisztség nincs betöltve, a tisztség betöltéséig tartó átmeneti időszakban a főigazgatói feladat- és hatásköröket a főigazgató-helyettes gyakorolja.
(4) A főigazgató a feladat- és hatásköreit a jogszabály keretei között a Szabályzatban meghatározott körben átruházhatja.
(5) A főigazgató közvetlenül irányítja
a) a főigazgató-helyettes,
b) a főigazgatói tanácsadók,
c) a belső ellenőr,
d) a Titkárság,
e) a belső adatvédelmi felelős,
f) az információbiztonsági felelős,
g) az integritás tanácsadó
munkáját, valamint
h) a Gazdasági Igazgatóság,
i) a Humánpolitikai Főosztály,
j) a Jogi és Igazgatási Főosztály,
k) a Szociális Hatósági Főosztály,
l) a Szociális Szakmafejlesztési Főosztály,
m) a Szociális Képzési Főosztály
vezetőjének tevékenységét.
2. A főigazgató-helyettes
4. § (1) A főigazgató-helyettes
a) a Szabályzatban, illetve a főigazgató által meghatározottak szerint részt vesz a Hivatal vezetésében, felelős az ügykörébe tartozó szakmai és egyéb feladatok ellátásáért;
b) irányítja és koordinálja a működési területére vonatkozó utasítások elkészítését, jóváhagyást követően gondoskodik azok rendszeres felülvizsgálatáról, és ellenőrzi végrehajtásukat;
c) a főigazgató által átruházott hatáskörben gyakorolja a munkáltatói jogokat;
d) az irányítása alá tartozó szervezeti egységek feladatai végrehajtásához megadja a szükséges szakmai iránymutatást, tájékoztatást;
e) jóváhagyja az irányítása alá tartozó szervezeti egységek ügyrendjét, munka- és ellenőrzési terveit;
f) a főigazgató felhatalmazása alapján, illetve a Szabályzatban meghatározott esetekben ellátja a Hivatal képviseletét;
g) javaslatot tesz az általa irányított szervezeti egységek vezetőinek kinevezésére, a vezetői megbízás módosítására, illetve visszavonására.
(2) A főigazgató-helyettest távolléte vagy akadályoztatása esetén a főigazgató által kijelölt főosztályvezető helyettesíti.
(3) Ha a főigazgató-helyettesi tisztség nincs betöltve, az álláshely betöltéséig tartó átmeneti időszakban a főigazgató-helyettesi feladat- és hatásköröket a főigazgató által kijelölt vezető gyakorolja.
(4) A főigazgató-helyettes közvetlenül irányítja
a) az Informatikai Főosztály,
b) a Rehabilitációs Hatósági Főosztály,
c) a Foglalkozási Rehabilitációs Főosztály,
d) a Rehabilitációs Szakmafejlesztési Főosztály
vezetőjének tevékenységét.
3. A gazdasági igazgató
5. § (1) A gazdasági igazgató
a) jogállása és besorolása, feladat- és hatásköre megegyezik a főosztályvezetők jogállásával és besorolásával,
b) a Hivatal működésével összefüggő gazdasági és pénzügyi feladatok tekintetében a főigazgató helyettese, feladatait a főigazgató közvetlen irányítása és ellenőrzése mellett látja el,
c) szakmailag irányítja és ellenőrzi a Hivatal mint önállóan működő és gazdálkodó költségvetési szerv gazdasági szervezetének működését,
d) felelős az államháztartásról szóló törvény, a számvitelről szóló törvény és az ezekhez kapcsolódó jogszabályokban foglaltak szerinti működés biztosításáért,
e) közreműködik az európai uniós eszközök decentralizált keretéből nyújtott támogatásokkal kapcsolatos stratégiai elvek kialakításában,
f) biztosítja a Hivatal pénzügyi egyensúlyát,
g) részt vesz a Hivatal stratégiai fejlesztéseinek kialakításában, különös tekintettel annak gazdasági feladataira.
(2) A gazdasági igazgatót távolléte vagy akadályoztatása esetén a gazdasági igazgatóhelyettes helyettesíti.
(3) Ha a gazdasági igazgatói tisztség nincs betöltve, az álláshely betöltéséig tartó átmeneti időszakban a gazdasági igazgató feladat- és hatásköreit a főigazgató által kijelölt vezető gyakorolja.
4. A főosztályvezető
6. § A főosztályvezető
a) a főigazgatótól, illetve a főigazgató-helyettestől kapott utasítás és iránymutatás alapján vezeti az önálló szervezeti egység munkáját, és felelős az önálló szervezeti egység feladatainak szakszerű és eredményes ellátásáért, szabályszerű működéséért, a munkafegyelem betartásáért, az élet- és vagyonbiztonságért, valamint az anyagi-technikai eszközök rendeltetésszerű használatáért és a Szabályzatban hatáskörébe utalt feladatok eredményes teljesítéséért,
b) felügyeli az ellátott feladatok végrehajtását, ellenőrzi a vezetése alá tartozó szervezeti egységek munkáját,
c) elkészíti a főosztály ügyrendjét, a munkatársak munkaköri leírásait, a főosztály munkatervét, jelentést ad annak időarányos teljesítéséről, beszámolót készít a főosztály tevékenységéről,
d) együttműködik a főigazgatóval a Hivatal belső kontrollrendszerének, valamint a belső kontrollrendszer alrendszerének, az integritásirányítási rendszernek a kialakításában és működtetésében.
5. A főosztályvezető-helyettes, gazdasági igazgatóhelyettes
7. § (1) Főosztályvezető-helyettesi vagy gazdasági igazgatóhelyettesi kinevezés a főosztályvezető, illetve gazdasági igazgató helyettesítésére és osztály vezetésére adható. A főosztályvezető-helyettesre vagy gazdasági igazgatóhelyettesre az osztályvezetőre vonatkozó rendelkezések is irányadók.
(2) A főosztályvezető-helyettes vagy gazdasági igazgatóhelyettes feladata az önálló szervezeti egység ügyrendjében meghatározott feladatok ellátása, a főosztályvezető, illetve gazdasági igazgató utasítása szerint a főosztályvezető, illetve gazdasági igazgató helyettesítése.
6. Az osztályvezető
8. § (1) Az osztályvezető
a) az önálló szervezeti egység ügyrendje, valamint a főosztályvezető utasítása szerint irányítja és ellenőrzi a vezetése alatt álló osztály munkáját,
b) felelős a vezetése alatt álló szervezeti egység működéséért, a Szabályzatban hatáskörébe utalt feladatok eredményes teljesítéséért, végrehajtásáért,
c) a munkatervnek megfelelően folyamatosan tájékoztatja közvetlen vezetőjét az irányítása alatt álló szervezeti egység tevékenységéről, a vezetői döntések végrehajtásáról, az esetleges működési problémákról,
d) ellenőrzi az osztályon készített tervezeteket, koordinálja az irányítása alá tartozók munkáját, és ellenőrzi a folyamatban lévő ügyek intézését,
e) eljár azokban az ügyekben, amellyel a főosztályvezető, illetve a főosztályvezető-helyettes megbízza,
f) vezetői utasítás, illetve az ügyrend alapján helyettesítheti a főosztályvezetőt, illetve a főosztályvezető-helyettest.
(2) Az osztályvezetőt akadályoztatása vagy távolléte esetén az önálló szervezeti egység ügyrendjében meghatározottak szerint az önálló szervezeti egység másik osztályának vezetője vagy az osztály munkatársai közül az általa kijelölt kormánytisztviselő helyettesíti.
7. A szociális hatósági módszertani feladatok ellátásáért felelős osztályvezető
9. § (1) A szociális hatósági módszertani feladatok ellátásáért felelős osztályvezető a 8. § (1) bekezdése szerinti feladatait a (2) bekezdésben foglaltak szerint gyakorolja.
(2) A szociális hatósági módszertani feladatok ellátásáért felelős osztályvezető a szervezeti egység jogszabályban meghatározott hatáskörébe tartozó szakvélemények elkészítése során nem utasítható. E rendelkezés nem vonatkozik arra, ha a hatósági módszertani feladatok ellátásáért felelős osztályvezetőt feladat ellátására vagy mulasztás pótlására utasítják.
(3) A 8. § (2) bekezdésétől eltérően a szociális hatósági módszertani feladatok ellátásáért felelős osztályvezetőt akadályoztatása vagy távolléte esetén az önálló szervezeti egység ügyrendjében meghatározottak szerint az általa kijelölt kormánytisztviselő helyettesíti.
IV. FEJEZET
A HIVATAL BELSŐ MŰKÖDÉSÉNEK SZABÁLYAI
1. A működés általános szabályai
10. § (1) A Hivatal működését a hatályos jogszabályok, közjogi szervezetszabályozó eszközök, valamint közjogi szervezetszabályozó eszköznek nem minősülő belső szabályzatok szabályozzák.
(2) A kormánytisztviselők és a munkavállalók (a továbbiakban együtt: alkalmazottak) feladatait a munkaköri leírás szabályozza. A munkaköri leírás tartalmazza:
a) az ellátandó feladatokat és hatásköröket,
b) az alá- és fölérendeltségi viszonyokat,
c) a munkakörre vonatkozó előírásokat,
d) a munkakörhöz kapcsolódó jogokat és kötelezettségeket,
e) a helyettesítés rendjét,
f) az esetleges kiadmányozási jogot.
(3) A főigazgató-helyettes, a gazdasági vezető, valamint az önálló szervezeti egységek vezetőinek a munkaköri leírását a főigazgató, míg az alkalmazottak munkaköri leírását a szervezeti egység vezetője készíti el.
(4) Az ügyintézés során az alá- és fölérendeltségi viszonyok figyelembevétele, a szolgálati út betartása minden alkalmazottra kötelező.
(5) A Hivatal alkalmazottai kötelesek együttműködni a feladatok végrehajtása során.
2. Az értekezletek rendje
11. § (1) A vezetői értekezlet a Hivatal legfőbb döntés-előkészítő fóruma.
(2) A vezetői értekezlet a főigazgató vezetésével hetente áttekinti a Hivatal operatív feladatainak ellátását.
(3) A vezetői értekezlet többek közt
a) javaslatot tehet intézkedés elrendelésére, végrehajtott intézkedés elfogadására, egyeztetés megindítására,
b) megtárgyalja a Hivatal belső szabályozási eszközeinek tervezetét,
c) vizsgálja az intézkedések megvalósulását,
d) áttekinti az egyes ágazati szakmai feladatok ellátását.
(4) A vezetői értekezlet előkészítése és az emlékeztető készítése a Titkárság feladata.
(5) A vezetői értekezlet állandó résztvevői a Hivatal vezetői munkakört betöltő kormánytisztviselői és a főigazgatói tanácsadók. A vezetői értekezletre további személyek is meghívhatók.
(6) A vezetői értekezlet résztvevőinek tájékoztatása, javaslata alapján a főigazgató döntéseket hoz és iránymutatásokat ad.
3. A munkacsoport
12. § (1) A főigazgató a több önálló szervezeti egység feladatkörét érintő, eseti feladat elvégzésére a feladatkörükben érintett alkalmazottakból álló munkacsoportot hozhat létre. A munkacsoport létrehozásáról szóló utasításban meg kell határozni a munkacsoport feladatát, vezetőjét és tagjait.
(2) A munkacsoport célja a meghatározott feladat komplex megközelítésű, a szakterületek kiemelt együttműködésén alapuló hatékony megoldása, illetve az ehhez szükséges javaslatok felvázolása, kidolgozása.
4. A munkaterv
13. § (1) A Hivatal fő feladatait évenként munkaterv foglalja össze.
(2) Az éves munkatervet a Titkárság előzetes egyeztetés alapján állítja össze. A munkatervre az önálló szervezeti egységek vezetőinek javaslatai alapján a főigazgató-helyettes tesz javaslatot, amelyet a főigazgató hagy jóvá.
(3) A munkaterv tartalmazza
a) az adott időszakra vonatkozó szervezeti célokat, programokat és intézkedéseket,
b) az a) pontban foglaltak teljesítési határidőit,
c) az a) pontban foglaltak teljesítéséhez szükséges személyi, tárgyi, szakmai és szervezeti feltételeket, valamint
d) az a)–c) pontokban foglaltak teljesítéséért felelős személyek meghatározását.
(4) A Hivatal önálló szervezeti egységei a hivatali munkaterv alapján elkészítik saját éves munkatervüket, melyet a főigazgató közvetlen irányítása alá tartozó önálló szervezeti egységek vonatkozásában a főigazgató, a főigazgató-helyettes közvetlen irányítása alá tartozó önálló szervezeti egységek vonatkozásában a főigazgató-helyettes hagy jóvá.
(5) A főigazgató a Titkárság útján ellenőrzi a hivatali munkatervi feladatok teljesítését.
5. A kiadmányozási jog és a kiadmányozás rendje
14. § (1) A kiadmányozási jog
a) a főigazgató feladat- vagy hatáskörében hozott érdemi döntés aláírására,
b) a főigazgató hatáskörébe vagy kizárólagos feladatkörébe tartozó döntés előkészítésére és a főigazgató nevében történő aláírására vagy
c) a feladatkör ellátására jogosult és köteles személy e körben történő döntésének meghozatalára
ad felhatalmazást.
(2) A kiadmányozásra jogosultak körét a Hivatal kiadmányozási rendjéről szóló utasítás tartalmazza.
(3) A kiadmányozás úgy történik, hogy
a) a kiadmányozásra jogosult – azaz a hatáskör címzettje vagy a nevében és megbízásából eljáró személy – a döntést tartalmazó iratot saját kezűleg aláírja, és az aláírása mellett a szerv hivatalos bélyegzőlenyomata szerepel, vagy
b) a kiadmányozásra jogosult csak a döntés irattári példányát írja alá saját kezűleg, és az irat másodlati példányain a kiadmányozásra jogosult neve mellett az „s. k.“ jelzés szerepel, valamint a – szervezeti egység ügyrendjében szabályozottak szerint – hitelesítésre felhatalmazott személy a „kiadmány hiteléül” szöveggel a saját nevét és eredeti aláírását rávezeti az iratra. A szerv hivatalos bélyegzőlenyomata ebben az esetben is mind az irattári, mind pedig a másodlati példányokon szerepel.
(4) A kiadmányozásra jogosult távolléte esetén – a szervezeti egység ügyrendjében meghatározottak szerint – őt helyettesítő személy a kiadmányozásra jogosult neve mellett „h” betű feltüntetésével kiadmányozhat.
(5) Minden ügyintéző köteles feltüntetni a nevét az általa készített valamennyi iraton, valamint minden ügyintéző köteles az általa készített iratot ellenjegyezni.
(6) A főigazgató kiadmányozási jogkörébe tartozó iratokat a feladatban érintett szervezeti egység vezetője is köteles ellenjegyezni.
(7) Az ellenjegyzés szakmai felelősségvállalásnak minősül.
6. A hivatali egyeztetés rendje
15. § (1) A Hivatalhoz vélemény kérése céljából megküldött minisztériumi (kormányhivatali) előterjesztések, jelentések (a továbbiakban együtt: tervezet) véleményezése során a Hivatal egységes álláspontot alakít ki.
(2) A Titkárság a tervezet Hivatalba való megérkezését követően haladéktalanul gondoskodik a jogi feladatok ellátásáért felelős szervezeti egységnek való megküldéséről. A jogi feladatok ellátásáért felelős szervezeti egység intézkedik a feladatkör szerint érintett önálló szervezeti egységek véleményének beszerzéséről, majd a beérkezett vélemények és a – szükség szerint – lefolytatott egyeztetések eredményének figyelembevételével előkészíti a Hivatal egységes álláspontját tartalmazó iratot.
7. Az ügyintézés általános szabályai
16. § (1) A szervezeti egység dolgozója köteles a tudomására jutott hivatalos információt ahhoz az érintett szervezeti egységhez eljuttatni, amelynek arra feladata elvégzéséhez szüksége van, illetve amely szükség esetén az információ alapján hivatalból köteles eljárást kezdeményezni.
(2) Ha jogszabály másként nem rendelkezik, a főigazgató, a főigazgató-helyettes és az önálló szervezeti egységek vezetői
a) a feladat- és hatáskörük gyakorlását az alárendeltségükbe tartozó vezetőre írásban eseti jelleggel vagy visszavonásig átruházhatják,
b) az alárendeltségükbe tartozó ügyintézőtől bármely ügyet magukhoz vonhatnak,
c) az ügyek intézésére – a jogszabályok keretei között – szükség szerint érdemi és eljárási utasítást adhatnak,
d) a jogszabályok keretei között megsemmisíthetik vagy megváltoztathatják a vezetésük alá tartozó szervezeti egység bármely vezetője, ügyintézője által hozott döntést, illetve a döntés megsemmisítését, megváltoztatását az illetékes vezetőnél kezdeményezhetik.
(3) Az ügyintéző az eljárás során
a) áttanulmányozza az ügyre vonatkozó iratokat és más információt tartalmazó anyagokat, szükség szerint intézkedik az ügyben előzőleg keletkezett iratok pótlólagos összegyűjtéséről, csatolásáról,
b) ha az ügyben más szervezeti egység álláspontjának bekérése szükséges, erről indokolt esetben közvetlen vezetőjét külön tájékoztatja, az egyeztetést az illetékessel szóban, szükség szerint írásban elvégzi,
c) az ügyben folytatott jelentősebb tárgyalásról, értekezletről, megbeszélésről, szóbeli megállapodásról, egyeztetésről feljegyzést készít, és azt az ügyiratban elhelyezi, fontosabb ügyeknél a lényeges vezetői utasításokat – indokolt esetben – az ügyiratra feljegyzi,
d) megállapításait, javaslatát az ügyiratban röviden összegzi, és elkészíti a kiadmány tervezetét,
e) az ügyiratot kiadmányozza vagy továbbítja a kiadmányozásra jogosulthoz,
f) az előadói ívre feljegyzi a szükséges utasításokat.
(4) A kiadmányozásra előkészített iratokat – ha a közvetlen vezető másként nem rendelkezett – szolgálati úton kell felterjeszteni a kiadmányozásra jogosulthoz.
(5) A Hivatalon belül a vezetői utasítások írásbeliek és szóbeliek lehetnek.
(6) Az írásbeli főigazgatói utasítások kiadásának rendjét a Hivatal belső szabályozási eszközeinek kiadása rendjéről szóló utasítása szabályozza.
(7) A főigazgató és a főigazgató-helyettes kivételével a Hivatal vezetői az irányításuk alá nem tartozó szervezeti egység munkatársai részére utasítást nem adhatnak.
(8) A szociális hatósági módszertani feladatokat ellátó szervezeti egység ügyintézőit a szervezeti egység jogszabályban meghatározott hatáskörébe tartozó szakvélemények elkészítése során kizárólag a szervezeti egység osztályvezetője utasíthatja. E rendelkezés nem vonatkozik arra, ha a hatósági módszertani feladatokat ellátó szervezeti egység ügyintézőjét feladat ellátására vagy mulasztás pótlására utasítják.
(9) A vezetőtől közvetlenül kapott utasítás végrehajtását a szolgálati út megtartásával kell teljesíteni. Halaszthatatlanul sürgős ügyekben az intézkedésben távolléte miatt akadályozott felettes vezető egyetértését telefonon vagy elektronikus úton kell beszerezni. Ennek megtörténtét, vagy ha erre sincs lehetőség, ezt a körülményt az ügyiraton fel kell tüntetni, és az ügyiratot haladéktalanul a következő felettes vezetőhöz kell eljuttatni.
8. Az ügyintézési határidő
17. § (1) Az ügyek intézése a vonatkozó jogszabályok, az önálló szervezeti egység ügyrendje és a felettes vezető által előírt határidőben történik.
(2) Az ügyintézési határidő az adott ügyre irányadó anyagi és eljárási jogszabályokban meghatározott határidő.
(3) Jogszabályban előírt ügyintézési határidő hiányában az ügyek intézésére a vezető által a feladatok kiadása során megállapított egyedi ügyintézési határidő az irányadó.
(4) A határidőket naptári nap vagy naptári nap és óra megjelölésével kell meghatározni.
(5) Az ügyintéző a feladatainak ütemezése során úgy jár el, hogy a vezetői jóváhagyás a határidő lejárta előtt, ésszerű időben beszerezhető legyen.
9. Az együttműködési kötelezettség, csoportos munkavégzés
18. § A Hivatal alkalmazottainak kötelezettsége és joga a Szabályzat szerinti feladatok ellátása és hatáskörök gyakorlása, amelyekért felelősséggel tartoznak.
19. § (1) A Hivatal valamennyi vezetője és alkalmazottja köteles a hivatali feladatok végrehajtása során együttműködni. Az önálló szervezeti egységek közötti együttműködés kialakításáért az önálló szervezeti egységek vezetői a felelősek. Az egyeztetésért, illetve azért, hogy a feladat ellátásában a többi érintett szervezeti egység álláspontja összehangoltan érvényesüljön, az a hivatali szervezeti egység felelős, amelynek az ügy intézése a feladatkörébe tartozik, vagy akit erre a főigazgató vagy a főigazgató-helyettes kijelölt.
(2) A főigazgató vagy a főigazgató-helyettes az összetett megközelítést és több szakterület szoros együttműködését igénylő feladat elvégzése érdekében a feladatkörükben érintett vezetők és tárgykör szerint illetékes ügyintézők hatékony együttműködésével megvalósuló csoportos munkavégzést rendelhet el.
(3) A csoportos munkavégzés során a feladatkörükben érintett vezetőket és tárgykör szerint illetékes ügyintézőket a komplex feladat megfelelő határidőben történő elvégzése érdekében kiemelt együttműködési kötelezettség és felelősség terheli.
10. A Hivatal képviselete
20. § (1) A Hivatalt a főigazgató képviseli. A főigazgató helyettesítését távolléte vagy akadályoztatása esetén a főigazgató-helyettes látja el.
(2) A főigazgató és a főigazgató-helyettes egyidejű akadályoztatása esetén a Hivatalt a gazdasági igazgató képviseli.
(3) Nemzetközi programokon a főigazgató akadályoztatása esetén a főigazgatót – eltérő rendelkezés hiányában – a főigazgató által kijelölt vezető képviseli.
(4) Az államháztartás alrendszereivel való kapcsolattartás során – a főigazgató és a főigazgató-helyettes kivételével – a Hivatal vezetői az azonos vezetői szinttel tartanak kapcsolatot.
(5) A Hivatalnak a bíróságok és a hatóságok előtti jogi képviseletét a jogi feladatok ellátásáért felelős szervezeti egység kormánytisztviselői látják el, illetve szükség szerint külső jogi képviselet igénybevételével szervezik.
(6) A civil és érdekvédelmi szervezetekkel a főigazgató és a főigazgató-helyettes, valamint a feladatellátással érintett önálló szervezeti egység vezetői tartanak kapcsolatot.
11. A sajtóval való kapcsolattartás
21. § (1) A sajtó részére írásos vagy szóbeli tájékoztatás nyújtására – indokolt esetben az érdekelt minisztérium szervezeti egységének bevonásával – a főigazgató vagy az általa kijelölt munkatárs jogosult.
(2) A főigazgató által kijelölt munkatárssal mindig kapcsolatba kell lépni, illetve tájékoztatni kell, ha bármely szervezeti egységtől újságíró vagy bármely sajtóorgánum szerkesztősége háttérinformációt, nyilatkozatot vagy konkrét ügyben reagálást kér.
(3) Közvetlen megkeresés esetén tájékoztatni kell az újságírót, hogy kérését előzetesen szükséges egyeztetnie a főigazgató által kijelölt munkatárssal. Az egyeztetésre a nyilatkozattétel előtt kerül sor.
12. Az ellenőrzés rendszere
22. § (1) A belső ellenőri feladatot ellátó személy tevékenységét a főigazgató közvetlen irányítása mellett, jóváhagyott éves munkaterv, illetve a költségvetési szervek belső kontrollrendszeréről és belső ellenőrzéséről szóló kormányrendeletben foglaltak szerint végzi.
(2) A Hivatal ellenőrzési rendszere a szakmai tartalmú jogszabályok, valamint az államháztartásról szóló törvény és a végrehajtása tárgyában kiadott rendeletben meghatározott szabályok, módszerek, valamint a belső kontrollrendszer útján valósul meg, amelynek részét képezi a belső ellenőrzés.
(3) A belső kontrollrendszer a kockázatok kezelése és tárgyilagos bizonyosság megszerzése érdekében kialakított folyamatrendszer, amely a következő célok megvalósulását szolgálja:
a) a működés és gazdálkodás során a tevékenységeket szabályszerűen, gazdaságosan, hatékonyan, eredményesen hajtsák végre,
b) az elszámolási kötelezettségeket teljesítsék,
c) megvédjék az erőforrásokat a veszteségektől, károktól és a nem rendeltetésszerű használattól.
(4) A belső kontrollrendszer létrehozásáért, működtetéséért és fejlesztéséért a főigazgató felelős az államháztartásért felelős miniszter által közzétett módszertani útmutatók figyelembevételével.
V. FEJEZET
ZÁRÓ RENDELKEZÉSEK
23. § (1) A Szabályzatot minden év január 31. napjáig kell felülvizsgálni és aktualizálni.
(2) A Hivatal belső szabályzatai jelen Szabályzattal való összhangjának megteremtését minden év január 31. napjáig kell elvégezni.
(3) A Szabályzat rendelkezéseit a hatálybalépésekor folyamatban lévő ügyekre is alkalmazni kell.
(4) A szervezeti egységek ügyrendjét a Szabályzat hatálybalépését követő 90 napon belül kell kiadni vagy módosítani.

1. függelék a 61/2015. (XII. 29.) EMMI utasításhoz

2. függelék a 61/2015. (XII. 29.) EMMI utasításhoz

A szervezeti egységek feladatai
1. Titkárság
1.1. A Titkárság funkcionális feladatai körében:
a) kezeli, nyilvántartja és továbbítja a főigazgató és a főigazgató-helyettes által meghatározott feladatokkal kapcsolatos iratokat, nyilvántartja a határidőket, figyelemmel kíséri a feladatok végrehajtását;
b) ellátja a főigazgató és a főigazgató-helyettes munkájával összefüggő ügyirat-kezelési feladatokat;
c) összehívja a Hivatal vezetői értekezleteit, elkészíti és nyilvántartja az értekezletek emlékeztetőit, nyomon követi az ott hozott döntések és feladatok határidőben történő végrehajtását;
d) a főigazgató, valamint a főigazgató-helyettes iránymutatása szerint közreműködik a Hivatal tájékoztatási tevékenységének ellátásában, valamint az internetes és intranetes honlap szerkesztésében;
e) összeállítja a Hivatal munkatervét, és közreműködik a munkatervben meghatározott feladatok végrehajtásának ellenőrzésében;
f) gondoskodik a Hivatal éves tevékenységéről szóló beszámoló elkészítéséről.
1.2. A Titkárság koordinációs feladatai körében szervezi a főigazgató és a főigazgató-helyettes hivatalos programját, közreműködik azok előkészítésében és lebonyolításában.
1.3. A Titkárság egyéb feladatai körében szakmai tanácsadással segíti a főigazgató és a főigazgató-helyettes munkáját.
2. Belső ellenőr
2.1. A belső ellenőr funkcionális feladatai körében:
a) bizonyosságot adó és tanácsadó tevékenységet lát el a költségvetési szervek belső ellenőrzésére vonatkozó jogszabály és a Hivatal belső ellenőrzési kézikönyve alapján;
b) ellenőrzési tevékenységet végez, mely kiterjed a Hivatal valamennyi tevékenységére, különösen a költségvetési bevételek és kiadások tervezésének, felhasználásának és elszámolásának, valamint az eszközökkel és forrásokkal való gazdálkodás vizsgálatára, továbbá a Hivatal felelősségi körébe tartozó európai uniós források felhasználásával kapcsolatos feladatok ellátásának vizsgálatára;
c) a vizsgált folyamatokkal kapcsolatban megállapításokat, következtetéseket és javaslatokat fogalmaz meg a kockázati tényezők, hiányosságok megszüntetése, kiküszöbölése vagy csökkentése, a szabálytalanságok megelőzése, illetve feltárása érdekében, valamint a működés eredményességének növelése és a belső kontrollrendszerek javítása, továbbfejlesztése érdekében;
d) nyilvántartást vezet az elvégzett belső ellenőrzésekről, és gondoskodik az ellenőrzési dokumentumok megőrzéséről;
e) nyilvántartja és nyomon követi a belső ellenőrzési jelentések alapján tett intézkedéseket;
f) elemzi, vizsgálja és értékeli a Hivatal belső kontrollrendszerének kiépítését, működése jogszabályoknak és szabályzatoknak való megfelelését, valamint működésének gazdaságosságát, hatékonyságát és eredményességét.
2.2. A belső ellenőr egyéb feladatai körében:
a) előkészíti, és főigazgatói jóváhagyásra beterjeszti a belső ellenőrzés stratégiai tervét és az éves ellenőrzési tervet, illetve felel annak végrehajtásáért;
b) az államháztartásért felelős miniszter útmutatója alapján összeállítja az éves ellenőrzési jelentést;
c) elkészíti és aktualizálja a belső ellenőrzési kézikönyvet.
3. Gazdasági Igazgatóság
3.1. A Gazdasági Igazgatóság funkcionális feladatai körében:
a) ellátja a Hivatal gazdálkodásával kapcsolatos feladatokat, így kialakítja a Hivatal gazdasági stratégiáját, gazdálkodik az előirányzatokkal;
b) elvégzi a Hivatal éves költségvetési tervjavaslatának előkészítő munkáit, megtervezi középtávú költségvetését; elkészíti a kincstári és az elemi költségvetést, a Hivatal likviditási, előirányzat-felhasználási tervét, a vagyongazdálkodási tervet, továbbá az éves és eseti vagyonjelentést, a közbeszerzési tervet, valamint az éves statisztikai összegzést;
c) elvégzi a Hivatal működési költségvetésének, szakmai feladatellátásának végrehajtásához kapcsolódó beszámolási feladatokat;
d) gondoskodik a költségvetési gazdálkodás pénzügyi adatainak naprakész feldolgozásáról, melynek keretében működteti a költségvetési gazdálkodás pénzügytechnikai eszközrendszerét; vezeti a kapcsolódó nyilvántartásokat, gondoskodik a kötelezettségek rendezéséről, a bevételek beszedéséről, elkészíti a tartozásállomány-jelentést;
e) bonyolítja a bankszámla- és készpénzforgalmat, működteti és ellenőrzi a házipénztárt;
f) gondoskodik a költségvetési gazdálkodás főkönyvi könyvelésének naprakész feldolgozásáról, melynek keretében vezeti a főkönyvi nyilvántartásokat, a befektetett eszközök és forgóeszközök nyilvántartását, elvégzi a havi zárlati feladatokat, kontrollálja a pénzügyi és főkönyvi elszámolások összhangját, és karbantartja az ingatlankatasztert;
g) ellátja a vagyongazdálkodással kapcsolatos feladatokat, bonyolítja a beszerzési eljárásokat;
h) biztosítja a Hivatal infrastruktúrájának működőképességét, a működtetéshez szükséges közműkapacitásokat, ellátja az ingatlanüzemeltetési és a gondnoksági feladatokat, folyamatosan figyelemmel kíséri az ingatlantartozékok állapotát, gondoskodik a működéshez szükséges hatósági engedélyek beszerzéséről, nyilvántartásáról;
i) ellátja a pénzszállítási és ügyirat-kézbesítési feladatokat, továbbá a biztosítás kötésével és a káresemények ügyintézésével kapcsolatos feladatokat;
j) koordinálja a Hivatal gépkocsivezetőinek munkavégzését, ellátja valamennyi szolgálati gépjármű üzemeltetésével kapcsolatos feladatokat;
k) ellátja a Hivatal tárolási és logisztikai feladatait;
l) ellátja a tűzvédelmi, munka- és balesetvédelmi feladatokat.
3.2. A Gazdasági Igazgatóság egyéb feladatai körében ellátja a kezelői feladatokat az irányító szerv által a Hivatal hatáskörébe utalt fejezeti kezelésű előirányzatok tekintetében, megállapodás alapján vezeti az EMMI támogatási célú fejezeti kezelésű előirányzatainak felhasználásához kapcsolódó főkönyvi nyilvántartásokat, az EMMI részére biztosítja a negyedéves mérlegjelentést és éves beszámolót.
4. Humánpolitikai Főosztály
4.1. A Humánpolitikai Főosztály koordinációs feladatai körében:
a) koordinálja a Hivatal személyügyi politikája megvalósításának végrehajtását;
b) gondoskodik a személyzeti döntések előkészítéséről.
4.2. A Humánpolitikai Főosztály funkcionális feladatai körében:
a) ellátja a Hivatal teljes állományát érintő bérügyi- és munkaügyi feladatokat;
b) részt vesz a bérgazdálkodással kapcsolatos feladatokban;
c) működteti az emberi erőforrás gazdálkodással összefüggő pályázati rendszert, gondoskodik a pályázatok közzétételéről, az előkészítési és bírálati folyamatok határidőre való végrehajtásáról;
d) ellátja a munkajogi tárgyú egyedi megkeresésekkel kapcsolatos feladatokat;
e) ellátja a fegyelmi ügyekkel kapcsolatos feladatokat;
f) végzi a munkaügyi tevékenység körébe tartozó nyilvántartási, adatszolgáltatási feladatokat, biztosítja a jogszerű adatkezelést, kezeli a személyi anyagokat;
g) ellátja az egyes vagyonnyilatkozat-tételi kötelezettségekről szóló törvényben a vagyonnyilatkozatok őrzésével összefüggésben meghatározott feladatokat;
h) működteti a Hivatal kormánytisztviselői teljesítményértékelési és minősítési rendszerét, végzi a teljesítményértékeléssel kapcsolatos humánpolitikai feladatokat;
i) a kormánytisztviselőkön kívüli foglalkoztatottak esetében kidolgozza és koordinálja a teljesítményértékelés rendszerét;
j) kialakítja és működteti a Hivatal cafetéria-rendszerét;
k) közreműködik a Hivatal minőségirányítási rendszerének kialakításában, továbbá biztosítja annak működtetését;
l) ellátja a foglalkoztatottakat érintő szociális ügyeket, kegyeleti feladatokat, kezeli az albérleti támogatásokat, működteti a szociális bizottságot;
m) gondoskodik a Hivatal esélyegyenlőségi tervének elkészítéséről és karbantartásáról;
n) gondoskodik a foglalkozás-egészségügyi szolgálattal kapcsolatos feladatokról;
o) végzi az érdekegyeztetéssel kapcsolatos feladatokat.
4.3. A Humánpolitikai Főosztály képzési feladatai körében:
a) tervezi és szervezi a Hivatal által vezetett névjegyzékeken szereplő szakértők képzését;
b) elkészíti és nyilvántartja a Hivatal által támogatott, iskolarendszeren belüli, illetve iskolarendszeren kívüli tanulmányi szerződéseket, képzési megállapodásokat;
c) elkészíti a Hivatal éves képzési tervét, tervezi és szervezi a kormánytisztviselők közigazgatási és szakmai továbbképzését, a vezetőképzést, a folyamatos továbbképzésre kötelezett orvosok képzéseit;
d) közreműködik a Hivatal egyéb képzési feladataiban.
5. Jogi és Igazgatási Főosztály
5.1. A Jogi és Igazgatási Főosztály kodifikációs feladatai körében:
a) véleményezi a közigazgatási és belső egyeztetés keretében a Hivatalhoz megküldött jogszabályok és közjogi szervezetszabályozó eszközök tervezetét, illetve koordinálja a tervezetek Hivatalon belüli véleményeztetését, melynek eredményeként összeállítja a Hivatal álláspontját összegző átiratot;
b) az önálló szervezeti egységek szakmai javaslata alapján kidolgozza a Hivatal feladat- és hatáskörét érintő jogszabályok megalkotására és módosítására tett javaslatokat;
c) gondoskodik a Hivatal belső szabályozási eszközeinek kidolgozásáról;
d) kezdeményezi, illetve előkészíti a Hivatal szervezeti és működési szabályzatának, valamint alapító okiratának módosítását.
5.2. A Jogi és Igazgatási Főosztály képviseleti feladatai körében ellátja a Hivatal jogi – peres és nem peres eljárásokban történő – képviseletét.
5.3. A Jogi és Igazgatási Főosztály funkcionális feladatai körében:
a) véleményezi a Hivatal önálló szervezeti egységei által előkészített szerződések tervezetét;
b) a Hivatal egységes jogalkalmazásának megvalósítása érdekében jogi szakmai állásfoglalások kidolgozásával segíti a Hivatal tevékenységét, valamint a jogalkalmazás során felmerült egyes kérdések kapcsán intézkedik a jogértelmezéshez szükséges minisztériumi állásfoglalások beszerzéséről;
c) a Hivatal önálló szakmai szervezeti egységeinek bevonásával tájékoztatást nyújt az ügyfelek és más közigazgatási szervek részére a Hivatal hatáskörébe tartozó feladatok ellátásáról, szolgáltatásokról, intézkedésekről, illetve megválaszolja a jogértelmezésre irányuló megkereséseket;
d) koordinálja a közérdekű bejelentések elbírálásával és a panaszok megválaszolásával kapcsolatos feladatokat;
e) ellátja a Hivatal ügyviteli munkáját, melynek keretében végzi a központi iktatást, a titkos ügyiratkezelést, működteti a központi irattárat és a hivatali kaput;
f) vezeti a Hivatal belső szabályozó eszközeinek, a panaszügyek és közérdekű bejelentések, a kör- és lécbélyegzőinek, valamint a kötelezettségvállalással nem terhelt szerződések nyilvántartását;
g) vezeti a jogszabályok által előírt névjegyzékeket;
h) gondoskodik a nevelőszülők jogszabály alapján történő pszichológiai alkalmassági vizsgálatának ismételt elvégzéséről.
5.4. A Jogi és Igazgatási Főosztály egyedi közhatalmi aktusokkal kapcsolatos feladatai körében:
a) intézkedik a Hivatalhoz érkezett megkeresések hatásköri áttételről, indokolt esetben hatásköri vita rendezését kezdeményezi;
b) intézkedik a közigazgatási hatósági ügyekben érkezett kizárási kérelmek elbírálása iránt;
c) éves terv vagy a Hivatal vezetőjének egyedi döntése alapján törvényességi ellenőrzést végez a Hivatal hatósági ügyeiben.
5.5. A Jogi és Igazgatási Főosztály adatvédelemmel kapcsolatos feladatai körében biztosítja és ellenőrzi a Hivatal feladatainak ellátása során az adatvédelmi szabályok, ajánlások, valamint az adatkezelésre vonatkozó hatályos jogszabályok betartását, vezeti a belső adatvédelmi nyilvántartást, és gondoskodik az adatvédelmi ismeretek oktatásáról.
6. Informatikai Főosztály
6.1. Az Informatikai Főosztály funkcionális feladatai körében:
a) ellátja a Hivatal informatikai szolgáltatásai, a belső információs és kommunikációs rendszer, a Hivatal feladatellátáshoz kapcsolódó honlapok működtetésével és üzemeltetésével kapcsolatos feladatokat;
b) biztosítja a Hivatal informatikai rendszereinek működtetését, informatikai szempontból irányítja azok fejlesztését, és közreműködik a fejlesztési feladatok teljes körű megvalósításában;
c) felügyeli és karbantartja a Hivatal informatikai infrastruktúráját, javaslatokat dolgoz ki a Hivatal informatikai rendszereinek és eszközparkjának fejlesztésére;
d) megtervezi, kialakítja és végrehajtja az ágazati stratégiával összhangban a Hivatal informatikai stratégiáját, éves informatikai tervét;
e) közreműködik az európai uniós Operatív Programok kialakításakor az informatikai beruházások kereteinek meghatározásában, illetve más források tervezésekor kialakítja az informatikai beruházások kereteit;
f) irányítja és koordinálja az informatikai rendszerek fejlesztését, közreműködik a tesztelésben, oktatásban, bevezetésben, karbantartásban és korrekciókban;
g) ellátja a központi informatikai rendszerekkel kapcsolatos felhasználó támogatási feladatokat;
h) felügyeli az adatkapcsolatokat és a vezetékes telekommunikációt biztosító hálózat működtetését;
i) meghatározza az informatikai és telekommunikációs eszközök, valamint a hozzájuk szükséges kellékek beszerzését, ellátja az eszközök használatával kapcsolatos feladatokat.
6.2. Az Informatikai Főosztály adatbiztonsággal kapcsolatos feladatai körében ellátja az informatikai biztonsággal összefüggő feladatokat.
6.3. Az Informatikai Főosztály egyéb feladatai körében:
a) közreműködik az egyes hatósági és szolgáltató tevékenység ellátásához szükséges informatikai támogató rendszerek szakmai követelményeinek meghatározásában és kidolgozásában;
b) vezeti a Hivatal informatikai rendszereivel kapcsolatos nyilvántartásokat.
7. Szociális Hatósági Főosztály
7.1. A Szociális Hatósági Főosztály egyedi közhatalmi aktusokkal kapcsolatos feladatai körében:
a) elsőfokú eljárásban szakhatósági állásfoglalást ad a szociális és a gyermekjóléti szolgáltatások területi lefedettségét figyelembe vevő finanszírozási rendszerbe történő befogadás szakkérdésében;
b) másodfokú hatósági jogkört gyakorol a működést engedélyező szervként, a szociális hatóságként vagy a szociális feladatkörében eljáró fővárosi és megyei kormányhivatalok hatáskörébe tartozó hatósági ügyekben;
c) közreműködik a Hivatal szociális feladat- és hatáskörébe tartozó ügyekben a szakmai irányító miniszternek a fővárosi és megyei kormányhivatalok törvényességi és szakszerűségi ellenőrzésével kapcsolatos feladatellátásában;
d) elsőfokú hatósági ellenőrzést végez a szociális, gyermekjóléti, gyermekvédelmi szolgáltatóknál, intézményeknél és hálózatoknál.
7.2. A Szociális Hatósági Főosztály egyéb feladatai körében:
a) ellátja az országos központi szociális, gyermekvédelmi és gyermekjóléti információs rendszerek működtetésével és fejlesztésével kapcsolatos szakmai feladatokat, meghatározza a további szükséges szakmai fejlesztéseket, és részt vesz a fejlesztési folyamatban;
b) ellátja a szociális, gyermekjóléti és gyermekvédelmi szolgáltatók, intézmények és hálózatok hatósági ellenőrzését, és elkészíti az ellenőrzés folyamatához kapcsolódó dokumentációt;
c) vezeti a jogszabályok által előírt nyilvántartásokat;
d) közreműködik a szociális területet érintő európai uniós Operatív Programok által támogatott fejlesztésekhez kapcsolódó feladatok végrehajtásában;
e) elvégzi a szociális, gyermekjóléti és gyermekvédelmi szolgáltatók, intézmények, hálózatok szolgáltatói nyilvántartásba történő bejegyzésével összefüggő, a bejegyzési eljáráshoz és a szakmai ellenőrzési folyamatokhoz kapcsolódó egyéb feladatokat;
f) elkészíti a feladatkörébe tartozó iratmintákat.
7.3. A Szociális Hatósági Módszertani Osztály módszertani hatósági feladatai körében:
a) ellátja
aa) a szociális, gyermekjóléti és gyermekvédelmi szolgáltatók, intézmények és hálózatok hatósági nyilvántartásával és ellenőrzésével (a gyermekek napközbeni ellátása kivételével),
ab) a szociális foglalkoztatás engedélyezésével és ellenőrzésével, valamint
ac) az ápolási díj megállapításával
kapcsolatos első fokú eljárásokban a jogszabályban meghatározott módszertani szakértői feladatokat;
b) intézkedik a komplex szükségletfelmérés elvégzéséhez szükséges, jogszabályban meghatározott személy kijelöléséről;
c) elkészíti a feladatkörébe tartozó iratmintákat.
8. Szociális Szakmafejlesztési Főosztály
8.1. A Szociális Szakmafejlesztési Főosztály koordinációs feladatai körében összehangolja a szociális feladatellátás hatékonyságának növelése céljából történő feladatellátást.
8.2. A Szociális Szakmafejlesztési Főosztály egyéb feladatai körében:
a) elvégzi a szociális és drogpolitikai célú, valamint a társadalmi felzárkóztatást támogató programokkal kapcsolatos pályáztatási és finanszírozási feladatokat, és kezeli az elektronikus pályázatkezelő rendszert;
b) irányelveket és standardokat fejleszt ki a Nemzeti Drogellenes Stratégia végrehajtásához;
c) javaslatot tesz az országos ellátórendszer fejlesztésére;
d) szociális, gyermekjóléti és gyermekvédelmi szolgáltatók, intézmények, hálózatok részére – a gyermekek napközbeni ellátása kivételével – szakmai ajánlásokat, útmutatókat, protokollokat készít;
e) az országos szociális információs rendszerek adatai alapján kutatásokat szervez, illetve kezdeményez, elemzéseket végez, döntést-előkészítő tanulmányokat készít;
f) figyelemmel kíséri az ellátórendszert érintő tudományos kutatómunka eredményeit, elősegíti azok elterjesztését és gyakorlati alkalmazását;
g) modellkísérleteket végez;
h) ellátja a szociális területet érintő, az európai uniós Operatív Programok által támogatott fejlesztésekhez kapcsolódó pályázatkezelési és egyéb feladatokat;
i) kidolgozza a szakmai irányító miniszter intézkedéseinek és döntéseinek előkészítéséhez szükséges eljárási rendeket, módszertani útmutatókat, szakmai ajánlásokat;
j) elkészíti a feladatkörébe tartozó iratmintákat;
k) ellátja a Szociális Ágazati Portál működtetésével és fejlesztésével kapcsolatos szakmai feladatokat, meghatározza a további szükséges szakmai fejlesztéseket, és részt vesz a fejlesztési folyamatban;
l) közreműködik a szociális és gyermekjóléti szolgáltatások területi lefedettségét figyelembe vevő finanszírozási rendszerbe történő befogadási eljárásban, figyelemmel kíséri a kapacitások alakulását, és végzi a kapacitásszabályozással kapcsolatos, jogszabályban meghatározott egyéb feladatokat.
9. Szociális Képzési Főosztály
9.1. A Szociális Képzési Főosztály képzési feladatainak ellátása körében:
a) országos képzőhelyhálózatot hoz létre, és működteti a szociális ágazat képzési, továbbképzési, alap- és szakvizsga rendszerét;
b) minősíti a szociális ágazat továbbképzési programjait;
c) ellátja a szakmai vizsgák szervezését a szociális szolgáltatások szakmacsoport szakképesítései esetében;
d) vezeti a személyes gondoskodást nyújtó szervezetekben szakmai tevékenységet végző szakképzett személyek működési nyilvántartását;
e) irányítja és ellenőrzi a továbbképzési, szakvizsga- és nyilvántartási munkacsoportok működését;
f) ellátja a feladatköréhez kapcsolódó pályáztatási feladatokat;
g) felelős a Hivatalnál lebonyolításra kerülő szociális képzési területet érintő európai uniós Operatív Programok szakmai megvalósításáért.
9.2. A Szociális Képzési Főosztály egyéb feladatai körében gondoskodik a jogszabályokban előírt képzésekről szóló közlemény megjelentetéséről.
10. Rehabilitációs Hatósági Főosztály
10.1. A Rehabilitációs Hatósági Főosztály egyedi közhatalmi aktusokkal kapcsolatos feladatai körében felelős a Hivatal rehabilitációs hatósági, rehabilitációs szakértői szervi és orvosszakértői szervi feladat- és hatáskörében meghozandó közhatalmi és közhatalmi jellegű döntések előkészítéséért.
10.2. A Rehabilitációs Hatósági Főosztály koordinációs feladatai körében:
a) irányítja a Hivatal szakértői bizottságainak tevékenységét, illetve szervezi a szakértői bizottságok munkavégzését;
b) ellátja a Hivatal járóbeteg-szakellátási tevékenysége finanszírozásával kapcsolatos tevékenységet.
10.3. A Rehabilitációs Hatósági Főosztály nemzetközi és európai uniós vonatkozású feladatai körében:
a) ellátja a szakmai képviseletet a szociális biztonsági tárgyú kétoldalú nemzetközi egyezmények előkészítése és tárgyalása során, és kapcsolatot tart a végrehajtásukban illetékes magyar és külföldi szervekkel;
b) előkészíti és vezeti a külföldi partnerintézményekkel folytatott összekötő-szervi tárgyalásokat, és javaslatot tesz a szakmai együttműködés tartalmának módosítására;
c) ellátja a Hivatal szakmai képviseletét az Európai Unió igazgatási szerveinek munkájában.
11. Foglalkozási Rehabilitációs Főosztály
11.1. A Foglalkozási Rehabilitációs Főosztály koordinációs feladatai körében:
a) ellátja a költségkompenzációs támogatással, a rehabilitációs költségtámogatással kapcsolatos feladatokat;
b) ellátja a megváltozott munkaképességű munkavállalókat foglalkoztató munkáltatók akkreditációjáról, valamint a megváltozott munkaképességű munkavállalók foglalkoztatásához nyújtható költségvetési támogatásokról szóló jogszabály alapján nyújtható költségvetési támogatásokkal kapcsolatos feladatokat.
11.2. A Foglalkozási Rehabilitációs Főosztály egyedi közhatalmi aktusokkal kapcsolatos feladatai körében felelős a megváltozott munkaképességű munkavállalókat foglalkoztatók akkreditációjával, illetve védett munkahellyé nyilvánításával a rehabilitációs foglalkoztatáshoz kapcsolódó támogatásokkal, valamint azok visszakövetelésével kapcsolatos döntések előkészítéséért.
11.3. A Foglalkozási Rehabilitációs Főosztály egyéb feladatai körében:
a) kezeli a feladatellátását támogató informatikai szakrendszereket, és ellátja azokban a Hivatal hatáskörébe tartozó dokumentációs feladatokat;
b) közreműködik az informatikai szakrendszerek szakmai fejlesztésében;
c) nyilvántartást vezet a kiadott lajstromszámok alapján az akkreditált foglalkoztatókról és a védett munkahellyé minősítő hatósági bizonyítványokról;
d) ellátja az akkreditált munkáltatók helyszíni eseti, továbbá átfogó szakmai ellenőrzéseit;
e) értékeli és elemzi az akkreditált foglalkoztatók foglalkozási rehabilitációs tevékenységét;
f) ellátja a megváltozott munkaképességű munkavállalók foglalkoztatását elősegítő támogatásokra vonatkozó tájékoztatási és információnyújtási feladatokat;
g) gondoskodik a rehabilitációval foglalkozó személyek rendszeres oktatásáról, továbbképzéséről.
12. Rehabilitációs Szakmafejlesztési Főosztály
12.1. A Rehabilitációs Szakmafejlesztési Főosztály kodifikációs feladatai körében gondoskodik a rehabilitációs hatóságként, rehabilitációs szakértői szervként és orvosszakértői szervként végzett feladatok egységes eljárási rendjeinek kialakításáról, valamint szakmafejlesztési javaslatok kidolgozásáról.
12.2. A Rehabilitációs Szakmafejlesztési Főosztály koordinációs feladatai körében:
a) ellátja a foglalkozási rehabilitációs szolgáltatások koordinációjával, innovációjával, fejlesztésével kapcsolatos feladatokat;
b) adatgyűjtést és adatszolgáltatást végez a rehabilitációs hatóság, a rehabilitációs szakértői szerv vagy orvosszakértői szerv statisztikai adatairól, a rendelkezésre álló adatokból nyilvántartást vezet, hatékonysági vizsgálatokat végez, prognózisokat, elemzéseket készít.
12.3. A Rehabilitációs Szakmafejlesztési Főosztály egyéb feladatai körében:
a) közreműködik a Hivatal rehabilitációs hatósági, rehabilitációs szakértői szervi és orvosszakértői szervi feladat- és hatáskörébe tartozó ügyekben a szakmai irányító miniszternek a fővárosi és megyei kormányhivatalok törvényességi és szakszerűségi ellenőrzésével kapcsolatos feladatellátásában;
b) kidolgozza a szakmai irányító miniszter intézkedéseinek és döntéseinek előkészítéséhez szükséges eljárási rendeket, módszertani útmutatókat, szakmai ajánlásokat;
c) a szakmafejlesztés elősegítése érdekében ellenőrzi a Hivatal szakértőinek tevékenységét;
d) gondoskodik a rehabilitációval foglalkozó személyek rendszeres oktatásáról, továbbképzéséről;
e) orvos-szakmai módszertani feladatellátáshoz kapcsolódó képességvizsgálatokat végez;
f) ellátja a megváltozott munkaképességű munkavállalók foglalkoztatásával kapcsolatos tájékoztatási, információnyújtási feladatokat;
g) közreműködik az informatikai szakrendszerek szakmai fejlesztésében;
h) ellátja a foglalkozási rehabilitációs területet érintő, az európai uniós Operatív Programok által támogatott fejlesztésekhez kapcsolódó pályázatkezelési és egyéb feladatokat.

3. függelék a 61/2015. (XII. 29.) EMMI utasításhoz

Munkáltatói jogok gyakorlásának rendje

Munkáltatói jogkörök

Főigazgató

Főigazgató-helyettes

Főosztályvezető

1. A rendes szabadság engedélyezése

A közvetlen felügyelete alá tartozó szervezeti egység vezetője tekintetében.

A közvetlen felügyelete alá tartozó szervezeti egység vezetője tekintetében.

Eltérő rendelkezés hiányában a közvetlen vezetése alatt álló szervezeti egység főosztályvezető-helyettese, osztályvezetői, kormánytisztviselői, valamint munkavállalói tekintetében.

2. Egyéb munkáltatói jogok (tanulmányi szerződés kötése, rendkívüli szabadság, támogatások, juttatások, tanulmányút
engedélyezése stb.)

 

Javaslattétel

Javaslattétel az általa vezetett szervezeti egység kormánytisztviselői, ügykezelői, munkavállalói tekintetében.

3. Munkaköri leírással, teljesítményértékeléssel, minősítéssel, jutalmazással kapcsolatos jogkörök:

 

 

 

a) munkaköri leírás meghatározása

A közvetlen felügyelete alá tartozó szervezeti egység vezetője tekintetében.

A közvetlen felügyelete alá tartozó szervezeti egység vezetője tekintetében.

Eltérő rendelkezés hiányában a közvetlen vezetése alatt álló szervezeti egység főosztályvezető-helyettese, osztályvezetői, kormánytisztviselői, valamint munkavállalói tekintetében.

b) teljesítményértékelés, minősítés, kitüntetési javaslat előterjesztése

A közvetlen felügyelete alá tartozó szervezeti egységek vezetői tekintetében.

A közvetlen felügyelete alá tartozó szervezeti egységek vezetői tekintetében.

Eltérő rendelkezés hiányában előzetes egyeztetést követően a közvetlen vezetése alatt álló szervezeti egység főosztályvezető-helyettesei, osztályvezetői, kormánytisztviselői, valamint munkavállalói tekintetében.

c) jutalmazás

 

Javaslattétel

Javaslattétel

4. Munkavégzésre irányuló egyéb jogviszonyok
(például megbízási) esetében az egyéb munkáltatói jogkör gyakorlása

 

Javaslattétel

Javaslattétel

A főigazgató által gyakorolt, a főigazgató-helyettes és a főosztályvezetők részére át nem ruházható munkáltatói jogok:
a)    a főigazgató-helyettessel és a gazdasági igazgatóval kapcsolatos egyéb munkáltatói jogkör gyakorlása,
b)    a belső ellenőr feletti munkáltatói jogkör gyakorlása azzal, hogy a kinevezéséhez, felmentéséhez a miniszter egyetértése szükséges,
c)    az integritás tanácsadó feletti munkáltatói jogkör gyakorlása azzal, hogy a kijelöléséhez és a kijelölés visszavonásához a miniszternek és a rendészetért felelős miniszternek az előzetes, írásbeli egyetértése szükséges,
d)    vezetői megbízás adása, annak módosítása, visszavonása,
e)    címadományozás, elismerés és jutalmazás,
f)    a Hivatal munkavállalóinak kinevezése, felmentése, vagyonnyilatkozat-tételi kötelezettség és az arra kötelezettek körének megállapítása.

4. függelék a 61/2015. (XII. 29.) EMMI utasításhoz

Vagyonnyilatkozat-tételi kötelezettséggel járó munkakörök
Az egyes vagyonnyilatkozat-tételi kötelezettségekről szóló 2007. évi CLII. törvény 3. § (1) bekezdésében, a (2) bekezdés d) pontjában, valamint a (3) bekezdés e) pontjának ea), eb) és ec) alpontjaiban meghatározottak alapján az alábbi munkakörökben foglalkoztatottak kötelezettek vagyonnyilatkozat tételére:
a) főigazgató,
b) főigazgató-helyettes,
c) gazdasági igazgató,
d) főosztályvezető,
e) gazdasági igazgatóhelyettes,
f) főosztályvezető-helyettes,
g) osztályvezető,
h) projektmenedzser,
i) projekt szakmai vezető,
j) projekt pénzügyi vezető,
k) projekt megyei szakmai koordinátor,
l) projekt megyei asszisztens,
m) belső ellenőr,
n) orvosszakértő elnök,
o) közgazdasági szakreferens,
p) szolgáltatási szakreferens,
q) támogatási szakreferens,
r) ellenőrzési szakreferens,
s) akkreditációs ellenőr,
t) jogorvoslati ügyintéző,
u) jogorvoslati revizor,
v) drogpolitikai referens,
w) drogpolitikai főreferens,
x) jogszabály alapján nemzetbiztonsági ellenőrzés alá eső munkakör.
1

Az utasítást a 8/2020. (III. 6.) EMMI utasítás 1. pontja hatályon kívül helyezte 2020. március 9. napjával.

2

A 4. § a 2010: CXXX. törvény 12. § (2) bekezdése alapján hatályát vesztette.

  • Másolás a vágólapra
  • Nyomtatás
  • Hatályos
  • Már nem hatályos
  • Még nem hatályos
  • Módosulni fog
  • Időállapotok
  • Adott napon hatályos
  • Közlönyállapot
  • Indokolás
Jelmagyarázat Lap tetejére