• Tartalom

7/2015. (III. 6.) IM utasítás

7/2015. (III. 6.) IM utasítás

az Igazságügyi Hivatal Szervezeti és Működési Szabályzatáról szóló 1/2015. (I. 30.) IM utasítás módosításáról1

2015.03.07.

A központi államigazgatási szervekről, valamint a Kormány tagjai és az államtitkárok jogállásáról szóló 2010. évi XLIII. törvény 73. § (1) bekezdésében meghatározott hatáskörömben eljárva – a jogalkotásról szóló 2010. évi CXXX. törvény 23. § (4) bekezdés c) pontjára figyelemmel – az alábbi utasítást adom ki:

1. § Az Igazságügyi Hivatal Szervezeti és Működési Szabályzatáról szóló 1/2015. (I. 30.) IM utasítás 1. mellékletét (a továbbiakban: SZMSZ) az 1. mellékletben foglaltak szerint módosítom.

2. § Ez az utasítás a közzétételét követő napon lép hatályba.

1. melléklet a 7/2015. (III. 6.) IM utasításhoz

1. § Az SZMSZ I. Fejezet 1. alcímének címe helyébe a következő rendelkezés lép:
„Az Igazságügyi Hivatal jogállása, alapadatai és tevékenysége”
2. § Az SZMSZ 1. § (3) bekezdés s) pontja a következő se) alponttal egészül ki:
(A Hivatal alapadatai:
alaptevékenységének kormányzati funkció szerinti besorolása:)
se) 033010 Igazságügy igazgatása”
3. § (1) Az SZMSZ 5. § (1) bekezdése helyébe a következő rendelkezés lép:
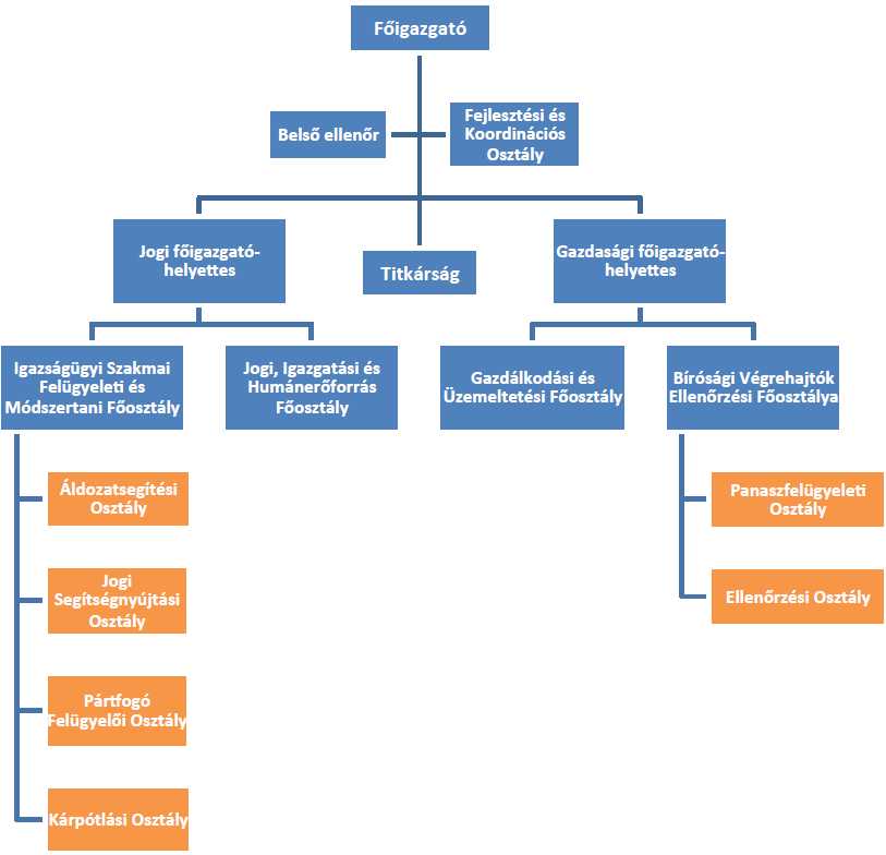
„(1) A Hivatalt főigazgató vezeti, akit határozatlan időre a miniszter nevez ki és ment fel. A főigazgató felett a munkáltatói jogokat a miniszter gyakorolja. A főigazgató közvetlenül irányítja a főigazgató-helyetteseknek, a Fejlesztési és Koordinációs Osztály vezetőjének, a Titkárság vezetőjének, a belső ellenőrnek és az integritás tanácsadónak a munkáját.”
(2) Az SZMSZ 5. § (3) bekezdés s) pontja helyébe a következő rendelkezés lép:
(A főigazgató)
s) gondoskodik az államigazgatási szervek integritásirányítási rendszeréről és az érdekérvényesítők fogadásának rendjéről szóló 50/2013. (II. 25.) Korm. rendelet 3. és 4. §-ában meghatározott feladatok ellátásáról, az integritási és korrupciós kockázatok kezelésében való támogatására – közvetlen irányítása alá tartozó – integritás tanácsadót jelöl ki,”
4. § Az SZMSZ 11. § (5) bekezdése helyébe a következő rendelkezés lép:
„(5) A Hivatalnál vagyonnyilatkozat-tételhez kötött munkakörökre vonatkozó rendelkezéseket a 3. függelék tartalmazza.”
5. § Az SZMSZ 22. § (4) bekezdése helyébe a következő rendelkezés lép:
„(4) A Hivatal feladat- és hatáskörébe tartozó ügyekben más külső fél vagy külső szerv felé képviselt hivatali álláspont kiadása kizárólag a főigazgató jóváhagyásával történhet, melynek koordinálásáért a Fejlesztési és Koordinációs Osztály vezetője felel.”
6. § Az SZMSZ
a) 1. függeléke helyébe az 1. függelék lép,
b) 2. függeléke a 2. függelék szerint módosul,
c) a 3. függelék szerinti 3. függelékkel egészül ki.
7. § Az SZMSZ 28. § (1) bekezdésében az „utasításban” szövegrész helyébe a „főigazgatói utasításban” szöveg lép.
8. § Hatályát veszti az SZMSZ

1. függelék a 7/2015. (III. 6.) IM utasításhoz

2. függelék a 7/2015. (III. 6.) IM utasításhoz

1. Az SZMSZ 2. függelék 4.1. pontja helyébe a következő rendelkezés lép:
„4.1. A Hivatalban belső ellenőr működik. A belső ellenőr a tevékenységét közvetlenül a főigazgatónak alárendelve végzi, jelentéseit közvetlenül a főigazgatónak küldi meg. A belső ellenőr a megbízatásával kapcsolatban vagy a személyére nézve felmerült összeférhetetlenségi ok tudomására jutásáról köteles haladéktalanul jelentést tenni a főigazgatónak.”
2. Az SZMSZ 2. függeléke a következő 4.2. ponttal egészül ki:
„4.2. A belső ellenőr feladatkörében eljárva
a) ellátja a Hivatal belső ellenőrzési feladatait,
b) végzi a belső ellenőrzés független, tárgyilagos, bizonyosságot adó és tanácsadó tevékenységét, a feladat ellátása során nem utasítható,
c) elkészíti és évente felülvizsgálja a belső ellenőrzési tevékenység végrehajtását szabályozó belső ellenőrzési kézikönyvet,
d) összeállítja a kockázatelemzéssel alátámasztott stratégiai és éves ellenőrzési tervet,
e) megszervezi, irányítja és nyomon követi az ellenőrzési terv megvalósulását, végrehajtását, ennek alapján elkészíti az éves ellenőrzési jelentését,
f) tájékoztatja a főigazgatót az éves ellenőrzési terv megvalósításáról és az attól való eltérésekről.”
3. Az SZMSZ 2. függeléke a következő 8. alcímmel egészül ki:
„8. Bírósági Végrehajtók Ellenőrzési Főosztálya
8.1. A Bírósági Végrehajtók Ellenőrzési Főosztálya az önálló bírósági végrehajtó intézkedése ellen benyújtott panaszügyek intézésére, a panaszügyek felügyeletére és a fegyelmi eljárások nyilvántartására vonatkozó feladatainak körében
a) a Magyar Bírósági Végrehajtói Kamara bevonásával áttekinti a már elintézett panaszokat,
b) ellenőrzi a panaszkezeléssel összefüggő kimutatás alapján a panaszügyintézés eljárási szabályainak betartását,
c) mintavétel útján történő eljárással ellenőrzi a panaszok elbírálását,
d) tájékoztatja a panaszügyek intézéséről az igazságügyért felelős minisztert,
e) véleményezi a kamara panaszeljárási szabályzatát,
f) nyilvántartást vezet a kamara által megküldött adatok alapján a fegyelmi eljárásokról,
g) tájékoztatja az igazságügyért felelős minisztert a folyamatban lévő és lezárt fegyelmi eljárásokról.
8.2. A Bírósági Végrehajtók Ellenőrzési Főosztálya az önálló bírósági végrehajtók ügyvitelének, hivatali működésének és magatartásának ellenőrzésére irányuló vizsgálatok lefolytatására vonatkozó feladatainak körében
a) ellenőrzi a végrehajtók ügyvitelét, hivatali működését és magatartását, ennek keretében átfogó vizsgálatot, soron kívüli vizsgálatot, célvizsgálatot és utóvizsgálatot folytat le;
b) a vizsgálatok lefolytatásának céljából összeállítja a kockázatelemzési szempontokat;
c) kockázatelemzés alapján összeállítja a stratégiai ellenőrzési és az éves ellenőrzési tervet;
d) elkészíti a Végrehajtók Ellenőrzési Kézikönyvét, és azt rendszeresen felülvizsgálja;
e) az önálló végrehajtók tevékenységére vonatkozóan éves ellenőrzési jelentést állít össze;
f) gondoskodik az ellenőrzések nyilvántartásáról, valamint az ellenőrzési dokumentumok megőrzéséről, illetve a dokumentumok és az adatok biztonságos tárolásáról;
g) gondoskodik az ellenőrök szakmai továbbképzéséről, ennek érdekében éves képzési tervet készít;
h) megszervezi az ellenőrzési tevékenységet, irányítja az ellenőrzések végrehajtását, összehangolja az ellenőrzést;
i) ellátja a bírósági végrehajtásról szóló 1994. évi LIII. törvényben, valamint az önálló bírósági végrehajtók ügyvitelének, hivatali működésének és magatartásának ellenőrzésére irányuló vizsgálatok lefolytatásáról szóló jogszabályban meghatározott egyéb feladatokat.”
4. Az SZMSZ 2. függelék 6.2. pont p) alpontjában a „távolságtartásról” szövegrész helyébe a „távoltartásról” szöveg, a 2. függelék 6.3. pont a) alpontjában a „tevékenységéggel” szövegrész helyébe a „tevékenységgel” szöveg lép.

3. függelék a 7/2015. (III. 6.) IM utasításhoz

VAGYONNYILATKOZAT-TÉTELHEZ KÖTÖTT MUNKAKÖRÖK
1. Az egyes vagyonnyilatkozat-tételi kötelezettségekről szóló 2007. évi CLII. törvény (a továbbiakban: Vtk.) 4. § a) pontja alapján a Hivatalban a vagyonnyilatkozat-tételre a Vtk. 3. § (1) és (2) bekezdésében foglalt munkaköröket ellátó személyek kötelezettek a Vtk. 5. §-ában meghatározott esedékességi idő betartásával.
2. A vagyonnyilatkozat-tételi kötelezettségnek
a) a jogelőd intézménynél a jelenlegivel megegyező munkakörben foglalkoztatott, korábban vagyonnyilatkozatot adó kormánytisztviselők és kormányzati ügykezelők esetében a korábbi vagyonnyilatkozat-tétel időpontjától számítva a Vtk. szerinti esedékesség időpontjában;
b) a jogelőd intézménynél rendszeresített munkaköröktől eltérő, vagyonnyilatkozat-tételi kötelezettséggel járó munkakörben foglalkoztatott kormánytisztviselők és kormányzati ügykezelők esetében a Vtk. szerinti esedékesség időpontjában
köteles eleget tenni.
3. Vagyonnyilatkozat-tételre kötelezett:
a) a főigazgató,
b) a főigazgató-helyettes,
c) a főosztályvezető,
d) a főosztályvezető-helyettes,
e) az osztályvezető,
f) az osztályvezető-helyettes,
g) a kötelezettségvállalásra, utalványozásra jogosult kormánytisztviselő,
h) a belső ellenőr,
i) a közbeszerzési eljárásban részt vevő kormánytisztviselő,
j) a jogtanácsos, jogi szakértő,
k) az a kormánytisztviselő, aki közigazgatási hatósági ügyekben javaslattételre, döntésre vagy ellenőrzésre jogosult,
l) az integritás tanácsadó.”
1

Az utasítás a 2010: CXXX. törvény 12. § (3) bekezdése alapján hatályát vesztette 2015. március 8. napjával.

  • Másolás a vágólapra
  • Nyomtatás
  • Hatályos
  • Már nem hatályos
  • Még nem hatályos
  • Módosulni fog
  • Időállapotok
  • Adott napon hatályos
  • Közlönyállapot
  • Indokolás
Jelmagyarázat Lap tetejére