• Tartalom

7/2015. (II. 20.) EMMI utasítás

7/2015. (II. 20.) EMMI utasítás

az Emberi Erőforrás Támogatáskezelő Szervezeti és Működési Szabályzatáról1

2015.02.22.

A központi államigazgatási szervekről, valamint a Kormány tagjai és az államtitkárok jogállásáról szóló 2010. évi XLIII. törvény 73. § (1) bekezdése alapján a következő utasítást adom ki:

1. § Az Emberi Erőforrás Támogatáskezelő Szervezeti és Működési Szabályzatát (a továbbiakban: Szabályzat) a Mellékletben foglaltak szerint határozom meg.

2. § Ez az utasítás a közzétételét követő napon lép hatályba.

3. §2

Melléklet a 7/2015. (II. 20.) EMMI utasításhoz

AZ EMBERI ERŐFORRÁS TÁMOGATÁSKEZELŐ SZERVEZETI ÉS MŰKÖDÉSI SZABÁLYZATA
AZ EMBERI ERŐFORRÁS TÁMOGATÁSKEZELŐ JOGÁLLÁSA ÉS ALAPADATAI
1. Az Emberi Erőforrás Támogatáskezelő jogállása
1. § (1) Az Emberi Erőforrás Támogatáskezelő (a továbbiakban: Támogatáskezelő) kincstári körbe tartozó, önállóan működő és gazdálkodó központi költségvetési szerv, amelynek költségvetését az emberi erőforrások minisztere (a továbbiakban: miniszter) hagyja jóvá. A Támogatáskezelő alapítója a miniszter, irányító szerve az Emberi Erőforrások Minisztériuma (a továbbiakban: EMMI). A Támogatáskezelő közszolgáltató költségvetési szerv, központi hivatal.
(2) A Támogatáskezelő jogi személy.
2. Az Emberi Erőforrás Támogatáskezelő alapadatai
2. § (1) A Támogatáskezelő alapadatai a következők:
a) megnevezése: Emberi Erőforrás Támogatáskezelő;
b) rövidített elnevezése: EMET;
c) hatályos Alapító Okirat kelte, száma: 2013. november 27., 2035/2013/JCIV;
d) létrehozásáról rendelkező jogszabály: a Közigazgatási és Igazságügyi Hivatalról szóló 177/2012. (VII. 26.) Korm. rendelet;
e) székhelye: 1054 Budapest, Alkotmány utca 25.;
f) telephelye: 1065 Budapest, Bajcsy-Zsilinszky u. 57.;
1055 Budapest, Szalay utca 10–14.;
g) postacíme: 1054 Budapest, Alkotmány utca 25.;
h) adószáma: 15329114-2-41;
i) ÁHT azonosítója: 034315;
j) TB száma: 86916;
k) kincstári előirányzat-felhasználási keretszámla száma: 10032000-01451461-00000000;
l) engedélyezett létszáma: 210 fő;
m) az alapítás időpontja: 1995. január 1.;
n) hivatalos honlap címe: www.emet.gov.hu;
o) KSH statisztikai számjele: 15329114-8411-312-01;
p) törzskönyvi azonosító száma: 329112;
q) alaptevékenységének kormányzati funkciók szerinti besorolása:

 

kormányzati funkciószám

kormányzati funkció megnevezése

1

013330

Pályázat- és támogatáskezelés, ellenőrzés

2

013360

Más szerv részére végzett pénzügyi-gazdálkodási, üzemeltetési, egyéb szolgáltatások

3

013390

Egyéb kiegészítő szolgáltatások

4

014040

Társadalomtudományi, humán alapkutatás

5

015010

Általános közszolgáltatásokkal kapcsolatos alkalmazott kutatás és fejlesztés

6

048010

Gazdasági ügyekkel kapcsolatos alkalmazott kutatás és fejlesztés

7

049010

Máshova nem sorolt gazdasági ügyek

8

082091

Közművelődés – közösségi és társadalmi részvétel fejlesztése

9

083020

Könyvkiadás

10

083030

Egyéb kiadói tevékenység

11

084020

Nemzetiségi közfeladatok ellátása és támogatása

12

084070

A fiatalok társadalmi integrációját segítő struktúra, szakmai szolgáltatások fejlesztése, működtetése

13

085010

Szabadidős tevékenységekkel, sporttal, kultúrával és vallással kapcsolatos alkalmazott kutatás és fejlesztés

14

095020

Iskolarendszeren kívüli egyéb oktatás, képzés

15

097010

Oktatáshoz kapcsolódó alkalmazott kutatás és fejlesztés

16

101270

Fogyatékossággal élők társadalmi integrációját és életminőségét segítő programok, támogatások

17

105020

Foglalkoztatást elősegítő képzések és egyéb támogatások

18

107090

Romák társadalmi integrációját elősegítő tevékenységek, programok

19

108010

Szociális biztonsággal kapcsolatos alkalmazott kutatás és fejlesztés

r) szakágazati besorolása:
841129 Egyéb kormányzati kiegészítő szolgáltatás
(2) A Támogatáskezelő a 1054 Budapest, Alkotmány u. 25. szám alatti ingatlan vagyonkezelője.
AZ EMBERI ERŐFORRÁS TÁMOGATÁSKEZELŐ TEVÉKENYSÉGE
3. § (1) A Támogatáskezelő alaptevékenysége:
a) ellátja a miniszter által megjelölt vagy jogszabály alapján kijelölt fejezeti kezelésű előirányzatok, normatív hozzájárulások, ösztöndíjak, pénzbeli ellátások és egyéb támogatások, programok pályázati, illetve más úton történő felhasználásának előkészítésével, lebonyolításával és ellenőrzésével kapcsolatos feladatokat;
b) külön megállapodás alapján közreműködik egyes feladatok koordinációjának elvégzésében;
c) közreműködik egyes fejezetet irányító szervvel kötött megállapodásban foglaltak alapján fejezeti kezelésű előirányzataikból meghirdetett normatívák, pályázatok, ösztöndíjak és egyéb támogatások lebonyolításában;
d) közreműködik a hazai és európai uniós forrásból támogatott fejlesztések tervezésében, előkészítésében, megvalósításában, nyomon követésében, elszámolásában és lezárásában.
(2) Az alaptevékenységek forrásait Magyarország központi költségvetésének XIX., valamint XX. fejezete és egyéb saját bevétel biztosítja.
4. § (1) Az alaptevékenységet szabályozó jogszabályok:
a) az államháztartásról szóló 2011. évi CXCV. törvény;
b) a számvitelről szóló 2000. évi C. törvény;
c) a nemzeti felsőoktatásról szóló 2011. évi CCIV. törvény;
d) a nemzeti köznevelésről szóló 2011. évi CXC. törvény;
e) a lelkiismereti és vallásszabadság jogáról, valamint az egyházak, vallásfelekezetek és vallási közösségek jogállásáról szóló 2011. évi CCVI. törvény;
f) a nemzetiségek jogairól szóló 2011. évi CLXXIX. törvény;
g) az egyesülési jogról, a közhasznú jogállásról, valamint a civil szervezetek működéséről és támogatásáról szóló 2011. évi CLXXV. törvény;
h) az információs önrendelkezési jogról és az információszabadságról szóló 2011. évi CXII. törvény;
i) a közbeszerzésekről szóló 2011. évi CVIII. törvény;
j) a központi államigazgatási szervekről, valamint a Kormány tagjai és az államtitkárok jogállásáról szóló 2010. évi XLIII. törvény (a továbbiakban: Ksztv.);
k) a Polgári Törvénykönyvről szóló 2013. évi V. törvény (a továbbiakban: Ptk.);
l) az egyes költségvetési szervek központi hivatali jogállásáról szóló 259/2010. (XI. 16.) Korm. rendelet;
m) a nemzetiségi célú előirányzatokból nyújtott támogatások feltételrendszeréről és elszámolásának rendjéről szóló 428/2012. (XII. 29.) Korm. rendelet;
n) a költségvetési szervek belső kontrollrendszeréről és belső ellenőrzéséről szóló 370/2011. (XII. 31.) Korm. rendelet;
o) az államháztartásról szóló törvény végrehajtásáról szóló 368/2011. (XII. 31.) Korm. rendelet;
p) a Nemzeti Tehetség Program finanszírozásáról szóló 152/2009. (VII. 23.) Korm. rendelet;
q) a felsőoktatásban részt vevő hallgatók juttatásairól és az általuk fizetendő egyes térítésekről szóló 51/2007. (III. 26.) Korm. rendelet;
r) az Útravaló Ösztöndíjprogramról szóló 152/2005. (VIII. 2.) Korm. rendelet;
s) az államháztartás szervezeti beszámolási és könyvvezetési kötelezettségének sajátosságairól szóló 4/2013. (I. 11.) Korm. rendelet;
t) a Nemzeti Együttműködési Alappal kapcsolatos egyes kérdésekről szóló 5/2012. (II. 16.) KIM rendelet;
u) a közbeszerzési és tervpályázati hirdetmények feladásának, ellenőrzésének és közzétételének szabályairól, a hirdetmények mintáiról és egyes tartalmi elemeiről, valamint az éves statisztikai összegezésről szóló 92/2011. (XII. 30.) NFM rendelet;
v) a 2007–2013 programozási időszakban az Európai Regionális Fejlesztési Alapból, az Európai Szociális Alapból és a Kohéziós Alapból származó támogatások felhasználásának rendjéről szóló 4/2011. (I. 28.) Korm. rendelet;
w) az egységes működési kézikönyvről szóló 547/2013. (XII. 30.) Korm. rendelet;
x) a 2014–2020 programozási időszakban az egyes európai uniós alapokból származó támogatások felhasználásának rendjéről szóló 272/2014. (XI. 5.) Korm. rendelet.
(2) A foglalkoztatottak jogviszonyát szabályozó jogszabályok:
a) a közszolgálati tisztviselőkről szóló 2011. évi CXCIX. törvény (a továbbiakban: Kttv.);
b) a munka törvénykönyvéről szóló 2012. évi I. törvény (a továbbiakban: Mt.).
AZ EMBERI ERŐFORRÁS TÁMOGATÁSKEZELŐ VEZETŐI ÉS BEOSZTOTT MUNKATÁRSAI
1. A főigazgató
5. § (1) A Támogatáskezelő élén főigazgató áll, akit a Ksztv. vonatkozó rendelkezése alapján a miniszter határozatlan időre nevez ki és ment fel, valamint gyakorolja felette az egyéb munkáltatói jogokat.
(2) A főigazgató a Támogatáskezelő folyamatos, jogszerű és hatékony működéséért, valamint az Alapító Okirat szerinti feladatok teljesítéséért felelős egyszemélyi vezető.
(3) A főigazgató mint a Támogatáskezelő vezetője:
a) irányítja a Támogatáskezelő tevékenységét;
b) ellátja a Támogatáskezelő hazai és külföldi képviseletét;
c) meghatározza a Támogatáskezelő szervezeti felépítését és működésének főbb szabályait, az éves munkatervet és stratégiai tervet, valamint kiadja a működésére vonatkozó utasításokat;
d) jóváhagyja az önálló szervezeti egységek ügyrendjét, valamint a munkaköri leírásokat;
e) gyakorolja a munkáltatói jogokat a hatályos jogszabályokban és a Szabályzatban foglaltak szerint;
f) felelős a gazdálkodási lehetőségek és a kötelezettségek összhangjáért, a költségvetési szerv működésében és gazdálkodásában a gazdaságosság, a hatékonyság, illetve az eredményesség követelményeinek érvényesítéséért;
g) költségvetési előirányzatok felett kötelezettséget vállal a gazdasági igazgató ellenjegyzésével;
h) meghatározza, létrehozza és működteti a belső kontrollrendszereket és az annak részét képező folyamatba épített, előzetes, utólagos és vezetői ellenőrzést (FEUVE), valamint a belső ellenőrzést;
i) felelős a szakmai és pénzügyi folyamatok nyomonkövetési (monitoring) rendszerének működtetéséért, a tervezési, beszámolási, valamint a közérdekű és közérdekből nyilvános adatok szolgáltatására vonatkozó kötelezettség teljesítéséért, annak teljességéért és hitelességéért, továbbá a számviteli rendért;
j) jóváhagyja a belső ellenőr által kidolgozott belső ellenőrzési kézikönyvet;
k) kapcsolatot tart az EMMI illetékes állami vezetőivel, miniszteri biztosaival, szükség szerint az EMMI illetékes más szakmai vezetőivel;
l) megköti az EMMI és a Támogatáskezelő közötti, valamint a Támogatáskezelő és harmadik személyek közötti – a Támogatáskezelő tevékenységével, feladatellátásával és működtetésével összefüggő – szerződéseket;
m) az üzemeltetési, dokumentumkezelési és informatikai osztályvezető útján gondoskodik a szervezet működésével összefüggő visszaélésekre, szabálytalanságokra és korrupciós kockázatokra vonatkozó bejelentések fogadásáról és kivizsgálásáról;
n) meghatározza a katasztrófa-, a tűz-, a polgári védelmi tevékenység szervezeti és végrehajtási rendjét, irányítja és ellenőrzi a felkészülési és a védekezési időszakra meghatározott feladatok végrehajtását, kiadja az intézmény tűzvédelmi szabályzatát, annak mellékleteként tűzriadó tervét, és ellátja a katasztrófák elleni védekezés és a polgári védelem ágazati feladatairól szóló 44/2007. (XII. 29.) OKM rendeletben meghatározott egyéb feladatait;
o) felelős az intézmény egységes kommunikációjának megteremtéséért, főbb irányának meghatározásáért.
(4) A főigazgató mint a Támogatáskezelő szerv vezetője gyakorolja és ellátja a jogszabályban részére meghatározott hatásköröket és feladatokat.
6. § A főigazgatót távolléte esetén az általános főigazgató-helyettes, gazdasági ügyekben a gazdasági igazgató helyettesíti.
7. § A főigazgató közvetlenül irányítja:
a) az általános főigazgató-helyettes,
b) az Európai Uniós és Határmenti Programok Igazgatóság vezetőjének,
c) a Stratégiai, Koordinációs és Módszertani Igazgatóság vezetőjének,
d) a Gazdasági Igazgatóság vezetőjének,
e) a Belső Ellenőrzés vezetőjének,
f) a Főigazgatói Titkárság vezetőjének,
g) a Jogi és Ellenőrzési Igazgatóság vezetőjének,
h) az EU Projektek Programiroda vezetőjének, valamint
i) a Hazai Programok Igazgatóság vezetőjének
tevékenységét.
2. Általános főigazgató-helyettes
8. § (1) A főigazgató munkáját általános főigazgató-helyettes segíti. Az általános főigazgató-helyettes a főigazgató távollétében, illetve akadályoztatása esetén ellátja a főigazgatói teendőket, a gazdasági ügyek kivételével.
(2) Az általános főigazgató-helyettest a főigazgató a miniszter egyetértésével nevezi ki és menti fel, illetve helyezi új munkakörbe. Az általános főigazgató-helyettes felett a további munkáltatói jogokat a főigazgató önállóan gyakorolja.
(3) Az általános főigazgató-helyettes
a) támogatja a főigazgató munkáját, eljár a főigazgató által kijelölt ügyekben;
b) a főigazgató utasítása alapján ellátja a Támogatáskezelő hazai és külföldi képviseletét;
c) részt vesz a Támogatáskezelő feladatkörébe tartozó pályázati és támogatási programok népszerűsítésében, az információk érdekeltekhez történő eljuttatásában;
d) kapcsolatot tart az EMMI illetékes állami vezetőivel, miniszteri biztosaival, szakmai vezetőivel;
e) részt vesz a gazdálkodási lehetőségek és a kötelezettségek összhangjának megteremtésében, a költségvetési szerv működésében és gazdálkodásában a gazdaságosság, a hatékonyság, illetve az eredményesség követelményeinek érvényesítése érdekében;
f) munkájáról rendszeresen tájékoztatja a főigazgatót.
9. § Az általános főigazgató-helyettest távolléte esetén a főigazgató által kijelölt igazgató helyettesíti.
3. Gazdasági igazgató
10. § (1) A Támogatáskezelő gazdasági-ügyviteli tevékenységének és gazdálkodásának irányítását a főigazgató a gazdasági igazgatóval együttműködve látja el. A Támogatáskezelő gazdasági vezetője a gazdasági igazgató.
(2) A gazdasági igazgató felelős a gazdálkodási lehetőségek és a kötelezettségek összhangjának megteremtéséért, a költségvetési szerv működésében és gazdálkodásában a gazdaságosság, a hatékonyság, illetve az eredményesség követelményeinek érvényesítéséért.
(3) A gazdasági igazgató felelős a Támogatáskezelő működésével kapcsolatos pénzügyi, számviteli, informatikai, üzemeltetési, dokumentumkezelési, valamint vagyongazdálkodási feladatok ellátásáért. Ennek keretében különösen:
a) felelős a pénzügyi tervezési és beszámolási feladatok ellátásáért, a jogszabály, közjogi szervezetszabályozó eszköz, belső szabályzat, szerződés vagy egyéb megállapodás alapján határidőhöz kötött beszámolási kötelezettség teljesítéséért;
b) felelős a költségvetési törvényben meghatározott költségvetési támogatás, valamint bevétel optimális felhasználásával a Támogatáskezelő működtetéséért, a zavartalan működéshez és gazdálkodáshoz szükséges kiegyensúlyozott gazdálkodásért;
c) részt vesz a pályázatok kifizetéseinek tervezésében, nyomon követésében és lebonyolításában.
(4) A gazdasági igazgatót a főigazgató javaslatára a miniszter határozatlan időre nevezi ki, illetve vonja vissza a kinevezését, állapítja meg az illetményét, felette a további munkáltatói jogokat a főigazgató gyakorolja.
4. Az igazgató
11. § (1) Az igazgató a Szabályzatban meghatározottak szerint a főigazgató közvetlen irányítása alatt, a közvetlen vezetőjétől kapott utasítások, a jogszabályok és a Támogatáskezelő belső szabályzataiban foglaltak figyelembevételével irányítja az alárendelt szervezeti egységek tevékenységét. Az igazgató minisztériumi főosztályvezetői besorolású és illetményű kormánytisztviselő.
(2) Az igazgató munkáját igazgatóhelyettes segítheti. Az igazgatóhelyettes főosztályvezetői besorolású és illetményű kormánytisztviselő.
12. § Az igazgató
a) szervezi, ellenőrzi az általa irányított igazgatóság munkáját, és felelős azért;
b) közvetlenül irányítja és ellenőrzi az irányítása alá tartozó vezetők, kormánytisztviselők, valamint munkavállalók tevékenységét;
c) felelős az irányítása alá tartozó szervezeti egységeken belül a hivatali munkarend, az ügyintézés kialakításáért, az iratkezelés és gazdálkodás szabályainak, valamint az egyes szakmai területekkel szemben támasztott követelményeknek a betartásáért;
d) közreműködik a szakterületét érintő jogszabályok, belső szabályzatok, főigazgatói utasítások előkészítésében;
e) elkészíti az igazgatóság ügyrendjét;
f) képviseli a Támogatáskezelő munkaszervezetében és a külső szervezetek felé az általa irányított szervezeti egység(ek)et;
g) a hatáskörébe tartozó kérdésekben igazgatói értekezletet hív össze;
h) gondoskodik a szakterületére vonatkozó jelentések megfelelő pontosságú és időben történő elkészítéséről;
i) gyakorolja az átruházott munkáltatói jogköröket;
j) ellátja mindazon feladatokat, amelyeket jogszabály, illetve a főigazgató a hatáskörébe utal.
13. § Az igazgatót a Szabályzatban kijelölt vezető, ennek hiányában az irányítása alatt álló szervezeti egység ügyrendjében megjelölt kormánytisztviselő helyettesíti.
5. Az osztályvezető
14. § (1) Az osztályvezető az igazgatótól kapott utasítások és iránymutatások alapján a jogszabályok és belső szabályzatok figyelembevételével irányítja, szervezi és ellenőrzi a vezetése alatt álló osztály tevékenységét. Az osztályvezető vezetői megbízással rendelkező, főosztályvezető-helyettesi besorolású és illetményű kormánytisztviselő.
(2) Az osztályvezető igazgatóhelyettesi kinevezést is kaphat.
15. § Az osztályvezető
a) vezeti az osztályt, felelős az osztály feladatainak összehangolt és szakszerű végrehajtásáért;
b) rendszeresen tájékoztatja az igazgatót az osztály munkájáról;
c) tájékoztatja az osztály munkatársait az osztály egészét érintő főigazgatói, főigazgató-helyettesi, igazgatói utasításokról;
d) képviseli a Támogatáskezelő munkaszervezetében és – a főigazgató utasítása alapján – külső szervezetek felé az általa irányított szervezeti egységet;
e) meghatározza a vezetése alatt dolgozó munkatársak feladatait, felülvizsgálja az általuk készített tervezeteket, levelezést;
f) ellenőrzi a feladatok teljesítési határidejének betartását;
g) véleményezi a vezetése alatt álló osztály ügyrendben meghatározott feladatait, tevékenységét érintő anyagokat, javaslatokat;
h) meghatározza a feladatok végrehajtására alkalmas munkamegosztást;
i) előkészíti a feladatai ellátásához szükséges szerződéseket, és gondoskodik a szerződések eredményes teljesítéséről;
j) ellenőrzi, és az igazgató irányításával értékeli a vezetése alatt álló munkatársak munkáját;
k) javaslatot tesz az irányítása alatt álló osztály optimális működése érdekében szükséges intézkedésekre;
l) adatszolgáltatással közreműködik a Támogatáskezelő éves költségvetésének tervezésében, a jóváhagyott költségvetés tervezésében, végrehajtásában, az éves beszámoló összeállításában;
m) ellátja mindazon feladatokat, amelyeket jogszabály, a főigazgató vagy az igazgató hatáskörébe utal.
6. A Támogatáskezelő munkatársa
16. § A Támogatáskezelő munkatársa
a) a feladatait a Támogatáskezelő érdekeit szem előtt tartva, a jogszabályok, a közjogi szervezetszabályozó eszközök és a belső szabályzatok által meghatározott módon és a munkaköri leírásában rögzítettek szerint, a felettesétől kapott utasítások, útmutatások alapján, a határidők betartásával köteles végrehajtani;
b) szakértelemmel foglalkozik a rábízott feladatokkal, köteles a szakmai tudását és ismereteit a munkakörhöz szükséges követelményekhez igazodó szinten tartani, a jogszabályokban vagy a munkáltató által előírt képesítést megszerezni;
c) a feladatát a közvetlen felettes vezetője irányítása alatt látja el, ha nem közvetlen felettes vezető ad utasítást részére, köteles erről a közvetlen felettes vezetőt haladéktalanul tájékoztatni;
d) gondoskodik a Támogatáskezelő feladat- és hatáskörébe tartozó ügyek érdemi döntésre való előkészítéséről, valamint a döntéseknek a vezető utasítása szerinti végrehajtásáról;
e) jogszabályban meghatározott kivétellel köteles megőrizni a Támogatáskezelő működésével kapcsolatban tudomására jutott információkat;
f) köteles kerülni minden olyan tevékenységet, ami a Támogatáskezelő hátrányos megítéléséhez vezethet, vagy egyéb módon a Támogatáskezelő érdekeit kedvezőtlenül érintheti;
g) közvetlen felettese kijelölése alapján köteles helyettesíteni munkatársát;
h) felelős a hivatali vagyon védelméért, a rendelkezésére bocsátott pénzügyi, valamint egyéb eszközök rendeltetésszerű kezeléséért, megőrzéséért és felhasználásáért;
i) tevékenységéért fegyelmi felelősséggel és az Mt., a Kttv., a Ptk., valamint a Közszolgálati Szabályzat előírásai szerint – a munkajog keretei között – anyagi felelősséggel tartozik;
j) jogosult a munkavégzés feltételeinek javítására irányuló javaslattételre, véleménynyilvánításra a munkahelyével, munkafolyamatokkal kapcsolatos kérdésekben;
k) jogosult megismerni a személyére vonatkozó, a Támogatáskezelőnél nyilvántartott adatokat, dokumentumokat.
AZ EMBERI ERŐFORRÁS TÁMOGATÁSKEZELŐ SZERVEZETE
1. Az Emberi Erőforrás Támogatáskezelő belső ellenőrzése
17. § (1) A Támogatáskezelő belső ellenőrzési feladatainak ellátására a főigazgatónak közvetlenül alárendelt, funkcionálisan elkülönített belső ellenőrzés működik.
(2) A belső ellenőrzési tevékenység kiterjed a Támogatáskezelő minden tevékenységére, különösen a költségvetési bevételek és kiadások tervezésének, felhasználásának és elszámolásának, valamint az eszközökkel és forrásokkal való gazdálkodásnak a vizsgálatára.
(3) A Belső Ellenőrzés feladat- és hatáskörében:
a) ellátja a belső ellenőrzés független, tárgyilagos, bizonyosságot adó és tanácsadó tevékenységét;
b) elemzi, vizsgálja és értékeli a belső kontrollrendszerek kiépítésének, működésének jogszabályoknak és szabályzatoknak való megfelelését, valamint működésének gazdaságosságát, hatékonyságát és eredményességét;
c) elemzi, vizsgálja a rendelkezésre álló erőforrásokkal való gazdálkodást, a vagyon megóvását és gyarapítását, valamint az elszámolások megfelelőségét, a beszámolók valódiságát;
d) megállapításokat, következtetéseket és javaslatokat fogalmaz meg a vizsgált folyamatokkal kapcsolatban a kockázati tényezők, hiányosságok megszüntetése, kiküszöbölése vagy csökkentése, a szabálytalanságok megelőzése, illetve feltárása érdekében, valamint a költségvetési szerv működése eredményességének növelése és a belső kontrollrendszerek javítása, továbbfejlesztése érdekében;
e) nyilvántartja és nyomon követi a belső ellenőrzési jelentések alapján megtett intézkedéseket;
f) gondoskodik a külső ellenőrzések (az Állami Számvevőszék, a Kormányzati Ellenőrzési Hivatal, a Magyar Államkincstár, az EUTAF, az Európai Unió Bizottsága, az EMMI, illetve a felsorolt szervezetek megbízottjai által végzett ellenőrzések) koordinációjáról, és éves bontásban nyilvántartást vezet a külső ellenőrzések alapján készült intézkedési tervek végrehajtásáról;
g) az f) pontban vezetett nyilvántartás alapján, a tárgyévet követő év január 31-éig beszámolót készít az intézkedésekről a miniszternek és az EMMI belső ellenőrzési vezetőjének;
h) ellátja mindazon feladatokat, melyeket jogszabály a hatáskörébe utal.
18. § (1) A Belső Ellenőrt a miniszter egyetértésével a főigazgató nevezi ki, menti fel, helyezi át. Az egyéb munkáltatói jogokat a főigazgató önállóan gyakorolja.
(2) A Belső Ellenőr a megbízatásával kapcsolatban vagy személyére nézve összeférhetetlenségi ok tudomására jutásáról köteles haladéktalanul jelentést tenni a főigazgatónak, amelynek elmulasztásáért vagy késedelmes tejesítéséért fegyelmi felelősséggel tartozik.
2. Az Emberi Erőforrás Támogatáskezelő szervezeti egységei
19. § (1) A Támogatáskezelő önálló és nem önálló szervezeti egységekből áll. Az önálló szervezeti egységek:
a) Főigazgatói Titkárság;
b) Igazgatóság;
c) Programiroda.
(2) Nem önálló szervezeti egység az osztály és – az (1) bekezdés a) pontja kivételével – a titkárság.
20. § (1) A Támogatáskezelő szervezeti felépítését az 1. függelék tartalmazza.
(2) A Támogatáskezelő szervezeti egységeit a 2. függelék tartalmazza.
(3) A Támogatáskezelő vagyonnyilatkozat-tételhez kötött munkaköreinek felsorolását a 3. függelék tartalmazza.
(4) A Szabályzat rendelkezései alapján megalkotandó belső szabályzatok felsorolását a 4. függelék tartalmazza.
(5) A főigazgató szükség szerint további belső szabályzatok kiadásáról rendelkezhet.
21. § Az önálló szervezeti egység ellátja a Szabályzatban foglalt, valamint a főigazgató által meghatározott feladatokat.
22. § (1) Az önálló szervezeti egység vezetője a jogszabályoknak, közjogi szervezetszabályozó eszközöknek, valamint belső szabályzatoknak és a szakmai követelményeknek megfelelően – a főigazgatótól kapott utasítás és iránymutatás alapján – irányítja az önálló szervezeti egység munkáját és felelős az önálló szervezeti egység feladatainak ellátásáért.
(2) Az önálló szervezeti egység létszámát – a Szabályzatban meghatározott létszámkereten belül – a főigazgató határozza meg.
(3) Az önálló szervezeti egység vezetője elkészíti szervezeti egységének ügyrendjét.
(4) Az önálló szervezeti egység vezetője dönt az önálló szervezeti egység feladat- és hatáskörébe utalt ügyekben, amennyiben jogszabály, a Szabályzat vagy a főigazgató eltérően nem rendelkezik.
(5) Az önálló szervezeti egység vezetője alkalmazza a folyamatba épített előzetes, utólagos és vezetői ellenőrzés (FEUVE) szabályait.
(6) Az önálló szervezeti egység vezetőjének helyettese
a) segíti az önálló szervezeti egység vezetőjének irányítással kapcsolatos tevékenységét;
b) felméréseket végez, elemzéseket és javaslatokat készít az önálló szervezeti egység előtt álló feladatok hatékony megvalósítására, fejlesztésére.
(7) Amennyiben az önálló szervezeti egység vezetőjének a Szabályzatban vagy ügyrendben kijelölt helyettese akadályoztatva van feladatai ellátásában, az önálló szervezeti egység vezetőjét távollétében a főigazgató vagy saját maga által írásban kijelölt kormánytisztviselő helyettesíti.
23. § (1) A nem önálló szervezeti egység ellátja a Szabályzatban, illetve az önálló szervezeti egység ügyrendjében meghatározott, valamint az önálló szervezeti egység vezetője által meghatározott feladatokat.
(2) Az önálló szervezeti egységen belül működő osztályok létszámát és feladatkörét az önálló szervezeti egység ügyrendje határozza meg.
(3) A nem önálló szervezeti egység vezetőjének helyettesítéséről az önálló szervezeti egység ügyrendje rendelkezik.
3. Az Emberi Erőforrás Támogatáskezelő szervezeti egységeinek feladatai
3.1. A főigazgató közvetlen irányítása alatt álló szervezeti egységek feladatai
3.1.1. Főigazgatói Titkárság
24. § (1) A főigazgató és a főigazgató-helyettes munkájának és feladatainak támogatása érdekében a főigazgató közvetlen irányítása alatt, igazgatóságként Főigazgatói Titkárság működik. A Főigazgatói Titkárság élén igazgató áll.
(2) A Főigazgatói Titkárság adminisztratív/igazgatási feladatai körében:
a) gondoskodik a főigazgatóhoz és a főigazgató-helyetteshez beérkező iratok feldolgozásáról, továbbításáról, illetve a szervezeti egységek által a főigazgató és a főigazgató-helyettes számára kiadmányozásra, jóváhagyásra vagy tájékoztatásul továbbított iratok kezeléséről, továbbításáról, ügyviteli tevékenységet végez;
b) gondoskodik a főigazgató és a főigazgató-helyettes hivatalos programjainak és az általuk tartott értekezleteknek a szervezéséről, előkészítéséről, segítséget nyújt azok lebonyolításában;
c) emlékeztetőt készít és feladatjegyzéket vezet a vezetői értekezletről;
d) támogatja a főigazgató, a főigazgató-helyettes és a Támogatáskezelő vezetőinek nyilvános szerepléseivel kapcsolatos feladatokat.
(3) A Főigazgatói Titkárság koordinációs feladatai körében:
a) részt vesz a főigazgató és a főigazgató-helyettes feladatainak koordinálásában, támogatja kapcsolattartásukat;
b) részt vesz az intézményi szintű szakmai anyagok előkészítésében, egyeztetésében;
c) összefogja az EMMI-től, egyéb minisztériumoktól, más közigazgatási szervektől és a szakmai vagy civil szervezetektől véleményezésre érkező intézményi szintű előterjesztések, megkeresések szakmai véleményezését és a Támogatáskezelő egységes álláspontjának kialakítását;
d) nyomon követi az EMMI-nek vagy más közigazgatási szervnek döntéshozatalra vagy véleményezésre hivatalosan átadott ügyeket és az azokkal kapcsolatos feladatokat;
e) nyilvántartja a jogszabályban, munkatervben meghatározott, a főigazgató és a főigazgató-helyettes által kiadott feladatokat, figyelemmel kíséri azok határidőben történő végrehajtását;
f) szervezi és koordinálja a Támogatáskezelő bel- és külföldi médiakapcsolatait, a sajtómegkeresésekkel kapcsolatos feladatokat, sajtóhirdetéseket;
g) elősegíti a szervezeti egységek közötti kommunikációt és együttműködést;
h) koordinálja az igazgatási feladatokat.
(4) A Főigazgatói Titkárság döntés-előkészítéssel kapcsolatos feladatai körében:
a) közvetlenül támogatja a főigazgató és a főigazgató-helyettes szakmai munkáját;
b) kidolgozza az egyes döntések előkészítése érdekében a lehetséges döntési alternatívákat, és modellezi azok következményeit;
c) összegyűjti és rendszerezi a háttér-információkat, a főigazgató és a főigazgató-helyettes találkozóira felkészítő és háttéranyagokat készít, ehhez adatokat és információkat kér be az érintett szervezeti egységektől.
25. § A Főigazgatói Titkárság vezetőjét távollétében a Titkárság ügyrendjében kijelölt kormánytisztviselő helyettesíti.
3.1.2. Gazdasági Igazgatóság
26. § (1) A Gazdasági Igazgatóság gazdasági adminisztrációs feladatai körében:
a) elvégzi a Támogatáskezelő költségvetési gazdálkodásával kapcsolatos, jogszabályokban és belső utasításokban előírt tervezési, előirányzat-módosítási, pénzgazdálkodási és beszámolási feladatokat;
b) gondoskodik a forrásfelhasználáshoz kapcsolódó eljárásrendek kialakításáról, továbbá működteti a programok lebonyolításához kapcsolódó előirányzat-gazdálkodás rendszerét;
c) ellátja a Támogatáskezelő alap- és kiegészítő tevékenysége gazdasági értékelését és az egyes tevékenységek kiadásainak, bevételeinek elemzését;
d) gondoskodik a Támogatáskezelő szerződéses partnerei felé történő pénzügyi teljesítésről;
e) gondoskodik a költségvetési terv, illetve a jóváhagyott költségvetésnek megfelelő elemi költségvetés szerinti előirányzatok kialakításáról, és intézkedik a szükséges előirányzat módosításáról;
f) közreműködik az előirányzat kezeléséért felelős minisztériumi szakterület megkeresésére a fejezeti kezelésű előirányzatok pénzügyi és bizonylati szabályozására vonatkozó belső szabályzatok elkészítésében;
g) ellátja a nem rendszeres személyi juttatások tekintetében a Támogatáskezelő illetmény-számfejtési, valamint személyi jövedelemadó, járuléklevonási és elszámolási feladatait, közreműködik ezen feladatok ellátásában a rendszeres személyi juttatások tekintetében;
h) végrehajtja a Támogatáskezelő személyi juttatásaira, létszám-, bér- és jutalmazási kereteinek felhasználására, valamint a béralapot terhelő egyéb kifizetésekre vonatkozó döntéseket;
i) gondoskodik a bevételek meghatározott körére a számlák kibocsátásáról, gondoskodik a kiadási számlák határidőben történő kiegyenlítéséről;
j) rendszeresen felülvizsgálja a kintlévőségeket, és intézkedési javaslatot tesz a Jogi és Ellenőrzési Igazgatóságnak;
k) gondoskodik a Támogatáskezelő gazdasági eseményeinek számviteli elszámolásáról és nyilvántartásáról;
l) ellátja a Támogatáskezelő vagyongazdálkodását, analitikus és főkönyvi nyilvántartásainak, valamint a vagyonkataszternek a vezetését;
m) gondoskodik a költségvetési beszámoló, a mérlegjelentés, a vagyongazdálkodással összefüggő statisztikai kimutatások hatályos és vonatkozó jogszabályok szerinti elkészítéséről;
n) kidolgozza a Támogatáskezelő számviteli és nyilvántartási rendjére vonatkozó szabályokat;
o) elvégzi a leltározással, selejtezéssel kapcsolatos feladatokat.
(2) A Gazdasági Igazgatóság kontrolling feladatai körében:
a) éves munkatervet készít, és megküldi az Irányító Hatósági Feladatokat Ellátó Főosztály részére;
b) elvégzi a TA források teljes körű, uniós rendelkezéseknek megfelelő elszámolási rendszer kialakítását és működtetését;
c) gondoskodik a finanszírozási elszámolások elkészítéséről az uniós jogszabályoknak megfelelően;
d) együttműködik és adatot szolgáltat a külső és belső ellenőrző szervek által lefolytatott vizsgálatok során;
e) ellátja a Támogatáskezelő üzleti tervének előkészítését;
f) együttműködik a finanszírozási szerződések megkötésében;
g) gondoskodik a Támogatáskezelő működését finanszírozó szerződésekhez kapcsolódó beszámolók pénzügyi részének összeállításáról, pénzügyi jelentések, előrejelzések készítéséről;
h) ellátja a Támogatáskezelő gazdálkodásának nyomon követését, a finanszírozási szerződések nyilvántartását;
i) kidolgozza a források felhasználásának nyomon követésére, elszámolására vonatkozó belső szabályozásokat a Jogi és Ellenőrzési Igazgatósággal együttműködve;
j) költségmegosztási rendszert alakít ki és működtet;
k) munkaidő-nyilvántartási rendszert alakít ki és működtet.
(3) A Gazdasági Igazgatóság informatikai feladatai körében:
a) gondoskodik a Támogatáskezelő feladatellátásához szükséges informatikai és kommunikációs rendszerek üzemeltetéséről, üzemzavar esetén annak elhárításáról;
b) ellátja az intézmény rendszergazdai feladatait;
c) gondoskodik az intézményi adatbázisok frissítéséről, az adatok archiválásáról, a tárolt adatok aktualizálásáról;
d) ellátja az intézmény informatikai fejlesztéssel és üzemeltetéssel kapcsolatos feladatait, ideértve a projektek megvalósítása során felmerülő informatikai feladatokat is, javaslatot tesz az informatikai fejlesztésekre, megvalósítása esetén közreműködik annak lebonyolításában;
e) felelős a Támogatáskezelő működése, feladatainak ellátása során észlelt informatikai hibák, problémák kijavításáért, megoldásához szükséges intézkedések megtételéért, az informatikai szolgáltatások integrált megvalósításáért, a minőség folyamatos ellenőrzéséért, fejlesztéséért;
f) szakmai támogatást nyújt az ügyviteli és irodai szoftverek kiválasztásában, és közreműködik azok beszerzésében;
g) előkészíti az informatikai rendszerek biztonságára, használatára és üzemeltetésére vonatkozó szabályzatokat, gondoskodik azok folyamatos aktualizálásáról, jogszabályoknak történő megfeleltetéséről;
h) ellátja a rendezvények és előadások technikai támogatását;
i) nyilvántartja és kezeli a jogosultságokat és a felhasználói profilokat, gondoskodik a szoftverek felhasználói támogatásáról;
j) felügyeli és karbantartja a szervereket;
k) kezeli a Támogatáskezelő használatában lévő domain neveket;
l) közreműködik a felhasználók informatikai oktatásában.
(4) A Gazdasági Igazgatóság üzemeltetési feladatai körében:
a) ellátja a Támogatáskezelő üzemeltetésével kapcsolatos feladatokat;
b) felelős a beszerzések és a központosított közbeszerzések lebonyolításáért, elkészíti és aktualizálja az éves beszerzési tervet;
c) közreműködik a kormányzati szolgáltatók által együttműködés keretében nyújtott szolgáltatásokkal összefüggő feladatok elvégzésében;
d) felelős a működéssel kapcsolatos beszerzési eljárások műszaki tartalmú előkészítéséért, a szállítókkal való kapcsolattartásért;
e) felel a beszerzett eszközök szervezeti egységekhez történő eljuttatásáért;
f) gondoskodik az épületgondnoki, épületfelügyeleti feladatokat ellátásáról;
g) felelős a jogszabályokban előírt védelmi, személyi biztonsági és objektumvédelmi feladatok ellátásáért;
h) felelős a tűz- és munkavédelmi feladatok végrehajtásáért, a kapcsolódó szabályzatok előkészítéséért és aktualizálásáért;
i) felelős a vagyongazdálkodás körébe tartozó egyes feladatok ellátásáért;
j) érvényesíti a beszerzési, üzemeltetési és vagyongazdálkodási feladataival összefüggésben felmerülő garanciális és szavatossági igényeket;
k) nyilvántartja a Támogatáskezelő szigorú elszámolású és segédbélyegzőit, a szigorú számadású nyomtatványokat, gondoskodik azok cseréjéről, visszavételéről, megsemmisítéséről;
l) felelős a hivatali gépjárművek üzemeltetéséért, üzembiztos rendelkezésre állásáért;
m) gondoskodik a Támogatáskezelő székhelyén tartott rendezvények berendezéséről.
(5) A Gazdasági Igazgatóság dokumentumkezelési feladatai körében:
a) elkészíti és aktualizálja a Támogatáskezelő irattári tervét;
b) kialakítja és működteti a Támogatáskezelő ügyiratkezelési rendszerét, karbantartja az irattárat;
c) felügyeli az elektronikus iktatási rendszert és a Támogatáskezelő iktatási és iratkezelési folyamatát, javaslatot tesz annak egyszerűsítésére, racionalizálására;
d) gondoskodik a Támogatáskezelő iratanyagainak a jogszabályok és a belső szabályzatok előírásai szerinti irattárba vételéről, az irattári anyagok kezeléséről, tárolásáról, kiadásáról;
e) elvégzi a vonatkozó jogszabályok és belső szabályzatok alapján a Támogatáskezelő iratanyagainak évenkénti felülvizsgálatát, jegyzéket készít a selejtezhető és a Magyar Nemzeti Levéltárnak átadható iratokról, gondoskodik a selejtezhető iratok megsemmisítéséről;
f) közreműködik az iratok nyilvántartásával kapcsolatos, valamint az ügyiratkezelés rendjében bekövetkező változásokról szóló szakmai továbbképzések szervezésében.
(6) A Gazdasági Igazgatóság pályázati pénzügyi feladatai körében:
a) gondoskodik a támogatási programok finanszírozásához, követeléskezeléshez kapcsolódó feladatok ellátásáról;
b) engedélyezi a támogatások kifizetését;
c) ellátja a forráslehívással kapcsolatos feladatokat;
d) gondoskodik a pénzügyi tranzakciók, bankszámlaforgalom nyilvántartásáról, rendezéséről, bankszámlakivonatok kezeléséről.
27. § (1) A gazdasági igazgató közvetlenül irányítja:
a) a Gazdasági adminisztrációs Osztály vezetőjének,
b) a Kontrolling Osztály vezetőjének,
c) az Üzemeltetési, Dokumentumkezelési és Informatikai Osztály vezetőjének,
d) a Pályázati Pénzügyi Osztály vezetőjének
tevékenységét.
(2) A Gazdasági Igazgatóság vezetőjét távollétében az igazgatóság ügyrendjében kijelölt kormánytisztviselő helyettesíti.
3.1.3. Jogi és Ellenőrzési Igazgatóság
28. § (1) A Jogi és Ellenőrzési Igazgatóság szakmai igazgatási feladatai körében:
a) közreműködik a természetes és jogi személyekkel, továbbá jogi személynek nem minősülő egyéb szervezetekkel kötendő szerződések és megállapodások határidőben történő elkészítésében, jogilag ellenjegyzi, felel azok jogszerűségéért és a Támogatáskezelő belső szabályzatainak való megfeleléséért;
b) ellátja a Támogatáskezelőt érintő peres és nemperes eljárások lefolytatásával kapcsolatos feladatokat, kapcsolatot tart az eljárásokban részt vevő jogi szolgáltatókkal;
c) részt vesz az egyes pályázati, támogatási programokra vonatkozó szabályok kidolgozásában és véleményezésében, közreműködik az egyes támogatási konstrukciókra vonatkozó általános szerződési feltételek, a támogatási szerződések, valamint az egyes lebonyolítási megállapodások mintapéldányának elkészítésében;
d) támogatást nyújt a jogszabályok értelmezésében, és ellátja a jogi minőségbiztosítást az önálló szervezeti egységek megkeresésére, ellátja a jogszabályváltozás-követéssel kapcsolatos feladatokat;
e) javaslatot tesz a pályázati, támogatási programok lebonyolításához szükséges eljárásrenddel kapcsolatos módosításokra, a vonatkozó jogi szabályozás tartalmára;
f) részt vesz a külső források megszerzésével, valamint a megítélt támogatások felhasználásával kapcsolatos feladatok határidőben történő végrehajtásában;
g) gondoskodik a közérdekű és közérdekből nyilvános adatok megismerésére irányuló kérelmek teljesítéséről;
h) felelős a nem központosított közbeszerzések lebonyolításáért, valamint a támogatások közbeszerzési jogi ellenőrzéséért;
i) közreműködik a Támogatáskezelő szerződéseinek aktualizálásában, ezzel kapcsolatban eljár az a) pontban foglaltaknak megfelelően;
j) jogszabályban, illetve belső szabályozó eszközökben előírt kötelezettség alapján intézkedik a szerződéses adatok közzétételéről;
k) ellátja a jogszabály, közjogi szervezetszabályozó eszköz, belső szabályzat, szerződés vagy egyéb megállapodás alapján határidőhöz kötött beszámolási kötelezettségét;
l) ellátja mindazon feladatokat, amellyel a főigazgató megbízza.
(2) A Jogi és Ellenőrzési Igazgatóság kodifikációs feladatai körében:
a) javaslatot tesz a Támogatáskezelő tevékenységét érintő jogszabálytervezetek előkészítése során, az érintett igazgatóságok bevonásával véleményezi az előkészített tervezeteket;
b) gondoskodik a főigazgatói utasítások és egyéb belső előírások tervezeteinek előkészítéséről a Támogatáskezelő vezetőivel együttműködésben, közreműködik azok folyamatos aktualizálásában;
c) javaslatot készít a főigazgató részére a szükséges jogszabály-, illetve belső szabályozó eszköz módosításra.
(3) A Jogi és Ellenőrzési Igazgatóság nyilvántartási feladatai körében:
a) vezeti a Támogatáskezelő szerződéseinek nyilvántartását, őrzi a megkötött szerződések egy eredeti példányát a munkaszerződések és a támogatási szerződések kivételével, a jogszabályok és az Iratkezelési Szabályzat rendelkezései szerint;
b) gondoskodik az aláírt főigazgatói utasítás, belső szabályzat elosztásáról, eredeti példány megőrzéséről és a nyilvántartásáról.
(4) A Jogi és Ellenőrzési Igazgatóság a követeléskezelési feladatai körében:
a) ellátja a Támogatáskezelő működése kapcsán felmerült követeléskezelési feladatokat;
b) ellátja az egyes pályázatok esetében felmerült szabálytalansági ügyekkel kapcsolatos feladatokat, koordinálja a szabálytalansági vizsgálatok lefolytatását, megállapított szabálytalanság esetén a szükséges intézkedések meghatározását és végrehajtását,
c) ellátja a Támogatáskezelőhöz beérkezett a pályázatokkal kapcsolatos kifogások kezelését, és megteszi a jogi szabályoknak megfelelő intézkedéseket.
(5) A Jogi és Ellenőrzési Igazgatóság az ellenőrzési feladatai körében:
a) ellátja a támogatásban részesített vagy részesítendő kiválasztott projektek közbenső és utólagos, valamint rendkívüli helyszíni ellenőrzésének tervezése, szervezése, végrehajtása, dokumentálása, nyilvántartása, a tapasztalatok összegzése feladatokat;
b) gondoskodik az ellenőrzések során megszerzett információk, dokumentumok átadásáról az illetékes vezetőknek;
c) gondoskodik az adatszolgáltatások teljesítéséről az ellenőrző szervek, a Miniszterelnökség, valamint egyéb szervek és hatóságok részére;
d) részt vesz a hitelesítési és egyéb jelentések összeállításában.
(6) A Jogi és Ellenőrzési Igazgatóság a humánpolitikai feladatai körében:
a) érvényesíti a Támogatáskezelő létszám-gazdálkodási követelményeit;
b) gondoskodik a személyi iratok nyilvántartásáról, kezeléséről, őrzéséről, a munkatársak be- és kilépésével kapcsolatos feladatok ellátásáról;
c) ellátja a munkaügyi programok és nyilvántartások, továbbá a személy- és munkaügyi adatbázisok szabályszerű vezetését;
d) felügyeli a Támogatáskezelő munkatársainak, nyugdíjasainak szociális, jóléti és egészségügyi ellátását szolgáló tevékenységét;
e) ellátja a foglalkozás-egészségügyi feladatokkal kapcsolatos szervezési és előkészítő tevékenységet;
f) javaslatot tesz a munkáltató és a munkavállalói érdekképviseletek közötti együttműködésre;
g) javaslatot tesz a Támogatáskezelő humánpolitikai szakterületet érintő belső szabályzatainak aktualizálására;
h) gondoskodik a Támogatáskezelő munkatársainak oktatásával és továbbképzésével kapcsolatos feladatok ellátásáról, a tűz- és munkavédelmi oktatások megtartásáról, dokumentálásáról;
i) gondoskodik a Támogatáskezelő munkatársainak választható béren kívüli juttatásaival kapcsolatos feladatok ellátásáról;
j) elvégzi a nemzetbiztonsági ellenőrzéssel kapcsolatos feladatokat;
k) ellátja a vagyonnyilatkozat-tétellel kapcsolatos ügyintézést;
l) közreműködik a Támogatáskezelő által kezelt projektek keretében létesített munkakörök meghatározásában, a létszámkerettel való hatékony és eredményes gazdálkodás biztosításában;
m) kidolgozza a Támogatáskezelő motivációs rendszerét, kialakítja a teljesítmény-célkitűzési és teljesítményértékelési rendszert;
n) kialakítja a kulcskompetenciák fejlesztési tervét, képzési programját;
o) eljár a pályázati úton történő munkaerő felvételekkel kapcsolatos feladatokban;
p) ellátja a Támogatáskezelőhöz szakmai gyakorlatra érkező hallgatókkal kapcsolatos feladatokat;
q) jogszabályok alapján, illetve a külső szervek megkeresésére gondoskodik a szükséges adatok előírásoknak megfelelő szolgáltatásáról.
29. § A jogi igazgató közvetlenül irányítja:
a) a Jogi és Közbeszerzési Osztály vezetőjének,
b) a Helyszíni Ellenőrzési Osztály vezetőjének,
c) a Humánerőforrás Osztály vezetőjének
tevékenységét.
30. § A Jogi és Ellenőrzési Igazgatóság igazgatóját az igazgatóság ügyrendjében kijelölt kormánytisztviselő helyettesíti.
3.1.4. Stratégiai, Koordinációs és Módszertani Igazgatóság
31. § (1) A Támogatáskezelő hazai és európai uniós forrásból finanszírozott projektjeinek (a továbbiakban: projektek) és programjainak hatékony és szabályszerű megvalósítását a Stratégiai, Koordinációs és Módszertani Igazgatóság segíti.
(2) A Stratégiai, Koordinációs és Módszertani Igazgatóság a Támogatáskezelő által kezelt projektek módszertani támogatásának és monitoring feladatai körében:
a) kidolgozza a Támogatáskezelő pályázatkezelési szabályzatát, nyomon követi ennek végrehajtását;
b) kidolgozza a monitoring tevékenység módszertanát, létrehozza projektlátogatásokkal kapcsolatos eljárásrendeket, szabályzatokat, útmutatókat;
c) támogatja a projektek megvalósítása során felmerült eljárásrendi, elszámolhatósági, kérdések megoldását;
d) figyelemmel kíséri és támogatja a Támogatáskezelő által kezelt projektek szakmai, pénzügyi és időbeli előrehaladását, adatokat gyűjt, ezeket összesíti és elemzi, szükség esetén korrekciós javaslatokat dolgoz ki;
e) közreműködik a támogatásokra vonatkozó jogszabályok kidolgozásában és véleményezésében, a támogatási koncepciók, kiírások és kapcsolódó dokumentumok előkészítésében;
f) elkészíti a Támogatáskezelő munkatervét.
(3) A Stratégiai, Koordinációs és Módszertani Igazgatóság elemző és fejlesztő feladatai körében:
a) kutatásokat tervez és koordinál a Támogatáskezelő szervezetének fejlesztéséhez, kommunikációjához és feladatellátásához kapcsolódóan, ennek keretében adatokat gyűjt és dolgoz fel, stratégiákat, háttéranyagokat készít, javaslatot tesz kapcsolódó tevékenységekre;
b) elkészíti a Támogatáskezelő stratégiai tervét, koordinálja annak végrehajtását;
c) elemzéseket készít a támogatáskezelési folyamatok, pályázati konstrukciók és projektek kialakítása, egységesítése, fejlesztése céljából, kidolgozza, előkészíti és koordinálja tevékenységek, folyamatok, technológiák bevezetését, fejlesztését;
d) kialakítja a telefonos, az elektronikus és a személyes ügyfélszolgálat rendjét, koordinálja azok bevezetését, fejlesztését.
(4) A Stratégiai, Koordinációs és Módszertani Igazgatóság minőségirányítási feladatai körében:
a) feldolgozza, elemzi és értékeli a pályázati indikátoradatokat;
b) bevezeti, működteti és felügyeli az intézmény minőségirányítási rendszerét;
c) ellátja a minőségirányítási rendszer fenntartását, fejlesztését, felügyeletét, a minőségtudat Támogatáskezelőn belüli fejlesztését;
d) ellátja a külső minőségügyi auditok előkészítését, támogatását, kapcsolattartást az ellenőrzést végző szervezetekkel.
(5) A Stratégiai, Koordinációs és Módszertani Igazgatóság kommunikációs feladatai körében:
a) elkészíti a Támogatáskezelő éves kommunikációs tervét, kommunikációs szabályzatát, nyomon követi, és a sajtókapcsolatok gondozásának kivételével koordinálja annak végrehajtását;
b) ellátja a kommunikációs rendezvények szervezésével és lebonyolításával, kiadványok szerkesztésével, kiadásával kapcsolatos koordinációs feladatokat;
c) ellátja a Támogatáskezelő szakmai programjaival kapcsolatos kommunikációs feladatokat;
d) kialakítja és kezeli a Támogatáskezelő egységes arculatát, kommunikációs felületeit;
e) részt vesz az internetes felületek működtetésében, gondoskodik aktuális tartalommal való ellátásukról, közzéteszi a honlapon a támogatásokkal kapcsolatos információkat;
f) ellátja a Támogatáskezelő szervezetéhez kapcsolódó kommunikációs és marketingfeladatok irányítását, a sajtókapcsolatok kivételével.
32. § (1) A Stratégiai, Koordinációs és Módszertani Igazgatóság vezetője közvetlenül irányítja:
a) az Elemző és Fejlesztő Osztály vezetőjének,
b) a Módszertani és Monitoring Osztály vezetőjének,
c) a Minőségirányítási Osztály vezetőjének
tevékenységét.
(2) A Stratégiai, Koordinációs és Módszertani Igazgatóság vezetőjét távollétében az igazgatóság ügyrendjében kijelölt kormánytisztviselő helyettesíti.
3.2. A hazai programigazgató közvetlen irányítása alatt álló szervezeti egységek feladatai
33. § A hazai programigazgató közvetlen irányítása alatt álló önállóan működő szervezeti egységek a pályázatkezelési és döntés-előkészítési feladataik körében:
a) ellátják a feladatkörükbe tartozó támogatások és pályázatok eredményes lebonyolítását;
b) ellátják a feladatkörükbe tartozó támogatási programok előirányzataival kapcsolatos teljes körű adatszolgáltatást és adminisztrációt;
c) részt vesznek a feladatkörükbe tartozó programok, támogatási koncepciók kidolgozásában, előkészítésében;
d) javaslatot tesznek a Támogatáskezelő tevékenységét érintő jogszabálytervezetek előkészítése során, az érintett igazgatóságok bevonásával véleményezik az előkészített tervezeteket;
e) részt vesznek az egyes pályázati, támogatási felhívások és kiírások előkészítésében;
f) részt vesznek a pályázati, támogatási programok társadalmi egyeztetésében;
g) részt vesznek az egyes pályázati, támogatási programokkal kapcsolatos tájékoztató és tanácsadó tevékenységben;
h) ellátják a beérkező pályázati és támogatásigénylési anyagok feldolgozását, formai ellenőrzését, hiánypótoltatását, döntésre történő teljes körű előkészítését;
i) kezdeményezik a támogatásokkal kapcsolatos információk honlapon történő közzétételét;
j) ellátják a támogatói döntésről való értesítéssel kapcsolatos feladatokat, felelnek a támogatási szerződések előkészítéséért és megkötéséért;
k) a benyújtott kifogásokat határidőn belül – a kifogás elbírálásához szükséges dokumentumokkal és a Támogatáskezelő álláspontjával együtt – továbbítják a döntéshozó részére;
l) gondoskodnak a támogatásokkal kapcsolatos kormányzati döntések végrehajtásáról;
m) ellátják a támogatások folyósításával kapcsolatos szakmai feladatokat, ehhez finanszírozási tervet készítenek;
n) ellátják a támogatással történő elszámoltatással, beszámoltatással kapcsolatos feladatokat, ellenőrzik és igazolják a Támogatáskezelőhöz benyújtott szakmai és pénzügyi beszámolókat, vizsgálják a támogatások felhasználásának jog- és szakszerűségét a hatályos jogszabályokban, támogatási szerződésekben, pályázati kiírásokban foglaltaknak megfelelően;
o) gondoskodnak a feladatkörükbe tartozó támogatások jelentéseinek, beszámolóinak elkészítéséről;
p) ellátják a feladatkörükbe tartozó támogatások tekintetében az elektronikus pályázatkezelő szoftverekkel kapcsolatos pályázatkezelői feladatokat, jelzik a pályázatkezelő rendszer kapcsán felmerülő fejlesztési igényeiket, a keletkezett problémákat;
q) részt vesznek a telefonos, elektronikus és a személyes ügyfélszolgálat működtetésében;
r) rögzítik, és folyamatosan nyilvántartják a pályázatokkal kapcsolatban felmerült panaszos ügyeket, és a jogszabályi keretek között eljárnak azokban.
34. § A hazai programigazgató közvetlenül irányítja:
a) a Nemzeti Együttműködési Alap és Civil Támogatások Osztály vezetőjének,
b) a Köznevelési és Felsőoktatási Támogatások Osztály vezetőjének,
c) a Társadalmi Felzárkózási Támogatások Osztály vezetőjének,
d) az Egyházi és Nemzetiségi Támogatások Osztály vezetőjének
tevékenységét.
35. § A hazai programigazgatót távolléte esetén az igazgatóság ügyrendjében kijelölt kormánytisztviselő helyettesíti.
36. § A Nemzeti Együttműködési Alap és Civil Támogatások Osztálya a Nemzeti Együttműködési Alappal (a továbbiakban: Alap) kapcsolatos feladatai körében összefogja az Alappal kapcsolatos alapkezelői tevékenységet, ennek keretében különösen:
a) biztosítja az Alap testületei működésének szabályszerűségét, végrehajtja a döntéshozók szabályszerű döntéseit;
b) ellátja a Tanács és a kollégiumok üléseinek megszervezését, dokumentálását;
c) előkészíti a pályázati felhívásokat;
d) ellátja a támogatási igényekkel kapcsolatos ellenőrzési, rögzítési feladatokat;
e) elvégzi az elszámolások formai és tartalmi vizsgálatával kapcsolatos műveleteket;
f) végrehajtja a szabálytalanságok kezelését, a kizárással kapcsolatos feladatokat;
g) teljesíti a jogszabályban, belső szabályzatban, valamint az Alap testületeinek szabályzataiban foglalt adatszolgáltatási kötelezettségét az EMMI, a Tanács és a kollégiumok felé;
h) közreműködik az Alappal kapcsolatos, jogszabályban előírt beszámolási kötelezettségek teljesítésében;
i) gondoskodik a jogszabály által meghatározott közzétételi feladatok végrehajtásáról;
j) feladatai ellátása során kapcsolatot tart a Tanáccsal, a kollégiumokkal, az EMMI Egyházi, Nemzetiségi és Civil Társadalmi Kapcsolatokért Felelős Államtitkárságával, különös tekintettel a szakterülettel foglalkozó főosztályra, az államtitkársággal egyeztetett időpontban szakmai-pénzügyi tájékoztatást nyújt, továbbá elősegíti a felek közötti információáramlást.
37. § (1) A Köznevelési és Felsőoktatási Támogatások Osztálya a köznevelési támogatásokkal összefüggő feladatai körében:
a) ellátja a vonatkozó előirányzatokkal összefüggésben meghirdetett pályázatok, támogatási konstrukciók lebonyolítását, kiemelten a tehetséggondozó programok és az Út a tudományhoz Ösztöndíjprogram jogszabályokban meghatározott tevékenységeit;
b) a Nemzeti Tehetség Program vonatkozásában a hatályos jogszabályi előírásoknak megfelelően együttműködik a pályázatok lebonyolítása során az Oktatáskutató és Fejlesztő Intézettel és az EMMI Köznevelésért Felelős Államtitkárságával;
c) kapcsolatot tart az EMMI Köznevelésért Felelős Államtitkárságával.
(2) A Köznevelési és Felsőoktatási Támogatások Osztálya a felsőoktatási támogatásokkal összefüggő feladatai körében:
a) ellátja a vonatkozó előirányzatokkal összefüggésben meghirdetett pályázatok, támogatási konstrukciók lebonyolítását, kiemelten a Bursa Hungarica Felsőoktatási Önkormányzati Ösztöndíjprogram jogszabályokban meghatározott tevékenységeit;
b) a Bursa Hungarica Felsőoktatási Önkormányzati Ösztöndíjprogramra vonatkozóan a hatályos jogszabályi előírásoknak megfelelően együttműködik a pályázatok lebonyolítása során a megyei és a települési önkormányzatokkal, felsőoktatási intézményekkel, valamint az EMMI Felsőoktatásért Felelős Államtitkárságával;
c) ellátja a Bursa Hungarica Felsőoktatási Önkormányzati Ösztöndíjprogram vonatkozásában az önkormányzati ösztöndíjrész pénzkezelési feladatait;
d) kapcsolatot tart az EMMI Felsőoktatásért Felelős Államtitkárságával.
38. § A Társadalmi Felzárkózási Támogatások Osztálya a társadalmi felzárkózási pályázatokkal összefüggő feladatai körében:
a) ellátja a feladatkörébe tartozó esélyegyenlőségi, integrációs és felzárkózási pályázatok, egyéb támogatási konstrukciók jogszabályokban meghatározott tevékenységeit, kiemelten az Útravaló Ösztöndíjprogrammal kapcsolatos feladatokat;
b) ellátja az esélyegyenlőségi és felzárkózási programokkal, továbbá az ösztöndíj-kezelői feladataival kapcsolatosan különösen az oktatási esélyegyenlőséget szolgáló intézkedések és az integrációs rendszerben részt vevő intézményekben dolgozó pedagógusok támogatásával kapcsolatos támogatások kezelését;
c) ellátja az EMMI Társadalmi Felzárkózásért Felelős Államtitkárságával kötött szerződés alapján az egyéb támogatási konstrukciók lebonyolítását a forrásra vonatkozó jogszabályi rendelkezések szerint;
d) kapcsolatot tart az EMMI Társadalmi Felzárkózásért Felelős Államtitkárságával, rendszeresen, az államtitkársággal egyeztetett időpontban szakmai-pénzügyi tájékoztatást nyújt.
39. § (1) Az Egyházi és Nemzetiségi Támogatások Osztálya az egyházi támogatásokkal összefüggő feladatai körében:
a) ellátja a vonatkozó előirányzatokkal összefüggésben a támogatások lebonyolítását a rendelkezésre álló forrásokra vonatkozóan a jogszabályokban meghatározottak szerint;
b) kapcsolatot tart az EMMI Egyházi, Nemzetiségi és Civil Társadalmi Kapcsolatokért Felelős Államtitkárságával, a magyarországi és határon túli egyházi szervezetekkel.
(2) Az Egyházi és Nemzetiségi Támogatások Osztálya a nemzetiségi támogatásokkal összefüggő feladatai körében:
a) ellátja a támogatóval kötött megállapodásban rögzítettek szerint a Nemzetiségi támogatások fejezeti kezelésű előirányzat terhére kiírt és lebonyolításra átadott pályázatokkal kapcsolatos feladatokat;
b) ellátja a Nemzetiségi Támogatási Bizottság titkársági feladatait;
c) kapcsolatot tart az EMMI Egyházi, Nemzetiségi és Civil Társadalmi Kapcsolatokért Felelős Államtitkárságával és a támogatásokkal összefüggésben a hazai nemzetiségek szervezeteivel;
d) részt vesz a nemzetiségi célú előirányzatokból a nemzetiségi önkormányzatok részére nyújtott feladatalapú támogatásokkal kapcsolatos feladatok ellátásában az EMMI Egyházi, Nemzetiségi és Civil Társadalmi Kapcsolatokért Felelős Államtitkárságával előzetesen írásban egyeztetett rendben.
40. § EU Projektek Programiroda
A Programiroda a Támogatáskezelő által megvalósított projektekhez kapcsolódó feladatai körében:
a) elősegíti a Támogatáskezelő szervezetén belül a projektek megvalósulását;
b) pályázati és projektjavaslatokat készít, projekteket, pályázatokat, felhívásokat és kapcsolódó dokumentumokat, segédanyagokat készít elő;
c) gondoskodik a projektek fenntartási kötelezettségeinek ellátásáról;
d) ellátja a Támogatáskezelő által benyújtott pályázatok tervezését, és megvalósításuk során elvégzi a szakmai, pénzügyi feladatokat, a Támogatáskezelő beszámolójának és elszámolásának összeállítását;
e) gondoskodik a projektirányítási módszertan, a projektmenedzsment-folyamatok, projektmunkakörök és minőségi követelmények kialakításáról, szükség esetén Projektiroda létrehozásáról, az érintett szervezeti egységekkel együttműködve;
f) támogatja a projektek kockázatelemzésének és kockázatkezelési tervének kialakítását, ellenőrzését, szükség esetén intézkedési javaslatokat tesz;
g) figyelemmel kíséri és ellenőrzi a projektek kontrollingrendszerét.
3.3. Az Európai Uniós és Határmenti Programok Igazgatójának közvetlen irányítása alatt álló
szervezeti egységek feladatai
41. § Az Európai Uniós és Határmenti Programok Igazgatójának közvetlen irányítása alatt álló szervezeti egységek feladatai:
a) részt vesznek a pályázati kiírások és kiemelt projektek programtervezési felhívásainak kidolgozásában;
b) ellátják a pályázatok befogadásával, tartalmi ellenőrzésével és a pályázatok értékelésével összefüggő feladatokat;
c) az adatokat folyamatosan rögzítik a monitoring és információs rendszerben, az adatbázis naprakészségének, hitelességének és megbízhatóságának biztosítása érdekében;
d) részt vesznek az operatív program és az akcióterv kidolgozásában és módosításában;
e) elvégzik a szerződéskötési és kezelési feladatokat;
f) megvalósítják a projektvégrehajtással kapcsolatos feladatokat (pénzügyi és dokumentumalapú monitoring feladatok, a helyszíni ellenőrzés megbízói feladatainak ellátása, szerződésmódosítások kezelése, hitelesítési eljárások, folyamatok, zárással kapcsolatos feladatok, fenntartási időszak alatti feladatok);
g) együttműködnek és adatot szolgáltatnak a külső és belső ellenőrző szervek által lefolytatott vizsgálatok során;
h) együttműködnek és adatot szolgáltatnak külső és belső kérések során;
i) ellátják a programfejlesztéssel kapcsolatos feladatokat;
j) ellátják a határmenti programok kezelésével kapcsolatos feladatokat.
42. § (1) Az Európai Uniós és Határmenti Programok Igazgatóság vezetője közvetlenül irányítja:
a) az EU Programfejlesztési Osztály vezetőjének,
b) az EU Programvégrehajtási Osztály vezetőjének,
c) az EU Programzárási Osztály vezetőjének,
d) a Határmenti Támogatások Osztálya vezetőjének
tevékenységét.
(2) Az Európai Uniós és Határmenti Programok Igazgatóság vezetőjét távollétében az igazgatóság ügyrendjében kijelölt kormánytisztviselő helyettesíti.
AZ EMBERI ERŐFORRÁS TÁMOGATÁSKEZELŐ MŰKÖDÉSE
1. Képviselet
43. § (1) A Támogatáskezelő törvényes képviseletét a főigazgató látja el.
(2) A főigazgató e képviseleti jogát egészében vagy az ügyek meghatározott csoportjára nézve a szervezeti egységek vezetőire, valamint a megbízás alapján képviseletre jogosult személyre átruházhatja.
44. § (1) A Támogatáskezelő képviseletét a sajtóval való kapcsolattartás során az EMMI sajtó és kommunikációs feladatok ellátásáért felelős főosztályának engedélyével
a) a főigazgató vagy
b) meghatározott ügyben a főigazgató által nyilatkozattételre feljogosított munkatárs
látja el.
(2) A sajtóval való kapcsolattartás részletes szabályait belső szabályzat határozza meg. A Támogatáskezelő kommunikációs szabályzatának kiadására az EMMI sajtó és kommunikációs feladatok ellátásáért felelős főosztályával egyeztetve, a miniszter egyetértésével, a Szabályzat hatálybalépését követő 60 napon belül kerül sor.
2. Kiadmányozás
45. § (1) A kiadmányozási jog az adott ügyben érdemi döntésre ad felhatalmazást. A kiadmányozás magában foglalja az érdemi döntést megelőző intézkedés kiadásának, illetve az érdemi döntés meghozatalának és az ügyirat irattárba helyezésének jogát. Az intézkedéstervezetek az arra jogosult vezető kiadmányozásával, aláírásával válnak hivatalos intézkedésekké.
(2) Általános és korlátlan kiadmányozási joga a főigazgatónak van.
(3) A kiadmányozási jogosítványokat belső szabályzat tartalmazza.
3. A gazdálkodás rendje
46. § (1) A Támogatáskezelő az éves költségvetési előirányzat alapján, önállóan gazdálkodik. A gazdálkodási tevékenységet a gazdasági igazgató irányítja.
(2) A Támogatáskezelő éves költségvetési előirányzatára a gazdasági igazgató tesz javaslatot az érintett szervezeti egységek vezetőinek előterjesztése alapján. Az elemi költségvetés elkészítésében a gazdasági igazgató megkeresésére valamennyi vezető köteles a tevékenységi területét érintő adatszolgáltatással részt venni.
(3) A Támogatáskezelő elemi költségvetése tervezetének benyújtásáról a főigazgató dönt, aki a dokumentumot a gazdasági igazgató mellett aláírásával ellátja. A Támogatáskezelő elemi költségvetésének elkészítése az EMMI által a jogszabályokban rögzített határidőig rendelkezésre bocsátott keretszámok és szempontok alapján a gazdasági igazgató feladata.
(4) A Támogatáskezelő éves költségvetésének végrehajtásáról a gazdasági igazgató legalább negyedévente tájékoztatja az főigazgatót.
(5) A kötelezettségvállalási, utalványozási és ellenjegyzési jogosítványokat belső szabályzat tartalmazza.
4. A munkáltatói jogok gyakorlása
47. § (1) A Támogatáskezelő alkalmazásában álló személyek feladataikat kormányzati szolgálati jogviszony keretében a Kttv. rendelkezései szerint, munkaviszony keretében az Mt. rendelkezései alapján látják el.
(2) A munkatársak felett a munkáltatói jogokat a főigazgató gyakorolja azzal, hogy ezt a jogkörét a főigazgató átruházhatja az általa kijelölt igazgatóra. Nem átruházott jogkör tekintetében a főigazgató távolléte esetén a helyettesítés általános szabályai szerint kell eljárni.
(3) A (2) bekezdés szerinti átruházott jogkörben az önálló szervezeti egységek állományába tartozó beosztott munkatársak felett az önálló szervezeti egység vezetője gyakorolja a következő munkáltatói jogokat:
a) rendes szabadság kiadása;
b) a munkakörbe tartozó feladatok meghatározása, a munkavégzés módjának előírása;
c) munkaidő igazolása;
d) teljesítményértékelés;
e) minősítés.
(4) A (2) bekezdés szerinti átruházott jogkörben eljárva a Támogatáskezelő munkatársainak jogviszony-igazolásainak kiállítását, valamint a vagyonnyilatkozatokkal kapcsolatos jogköröket a Humánpolitikai Osztály vezetője gyakorolja.
5. A helyettesítés és a munkakör átadás-átvétel rendje
48. § (1) A helyettesítés részletes szabályairól az ügyrendek, illetve az egyes kormánytisztviselők helyettesítéséről a munkaköri leírások rendelkeznek. A főigazgató meghatározott esetekben a munkaköri leírásban foglalt helyettesítés rendjétől eltérő utasítást adhat.
(2) A helyettes a helyettesített személy feladatkörébe tartozó ügyekben jár el a jogszabályokban, a Szabályzatban, a belső szabályzatokban, az ügyrendben, illetve a munkaköri leírásban meghatározott korlátozásokkal. A helyettes a helyettesítés ideje alatt hozott döntéseiről, intézkedéseiről köteles a helyettesített személyt munkába állását követően haladéktalanul, tartós helyettesítés esetén írásban tájékoztatni.
49. § (1) A munkakörök átadás-átvételét az egyes munkakörökben bekövetkező személyi változások, valamint 6 hónapot meghaladó tartós távollét esetén kell végrehajtani.
(2) A munkakört a munkakör ellátására kinevezett új kormánytisztviselőnek vagy a munkakör helyettesítésével megbízott kormánytisztviselőnek kell átadni, új kinevezés vagy helyettesítési megbízás hiányában a munkakört a közvetlen vezetőnek kell átadni.
(3) A munkakör átadás-átvételét jegyzőkönyvben kell rögzíteni, mely tartalmazza:
a) az átadás-átvétel helyét, időpontját, tárgyát;
b) az átadásra kerülő munkakör szakmai feladatait, a vonatkozó munkaköri leírást;
c) a folyamatban lévő fontosabb feladatok felsorolását és azok végrehajtásának helyzetére vonatkozó adatokat, az elért eredményeket, a mutatkozó hiányosságokat;
d) az átadásra kerülő iratanyagokat, utasításokat, terveket, szabályzatokat;
e) az átadónak és az átvevőnek a jegyzőkönyv tartalmával, megállapításaival kapcsolatos esetleges észrevételeit, megállapításait.
(4) A munkakör átadás-átvételi jegyzőkönyvet három példányban kell elkészíteni, azt az átadó és az átvevő kormánytisztviselő, valamint közvetlen vezetőjük írja alá. A jegyzőkönyv egy-egy példányát a munkakört átadó és átvevő kormánytisztviselő, valamint a közvetlen vezető kapja meg.
6. Ellenőrzés
50. § A Támogatáskezelő tevékenységéhez kapcsolódó munkafolyamatok ellenőrzését három elemből felépülő rendszer biztosítja:
a) a folyamatba épített, előzetes, utólagos és vezetői ellenőrzés (FEUVE), melynek keretében a Támogatáskezelő főigazgatóját és vezetőit ellenőrzési jog illeti meg, illetve kötelezettség terheli mindazon utasítások, jogszabályi előírások végrehajtásának ellenőrzésében, amelyek teljesítésére utasítást adtak vagy utasítást kaptak;
b) a függetlenített belső ellenőrzés: az egyes szervezeti egységekben végzett munkafolyamatok éves terv alapján történő ellenőrzése, valamint elrendelés szerint, soron kívüli ellenőrzés végzése;
c) külső ellenőrzés: a külső ellenőrzési jogosítványokkal felruházott hazai és európai uniós szervek által végzett ellenőrzés.
7. Bélyegzők használata és nyilvántartása
51. § (1) A Támogatáskezelő a hivatalos iratokon – a (2) bekezdésben meghatározott kivételekkel – főigazgatói, igazgatói, valamint az 1. sorszámtól kezdődően folyamatosan sorszámozott körbélyegzőket alkalmaz.
(2) Az (1) bekezdésben foglalt bélyegzőktől eltérő alakú és feliratú bélyegzők alkalmazhatóak a személyzeti, a társadalombiztosítási ügyekben és a statisztikai adatszolgáltatásokon.
8. A Támogatáskezelő irányításának eszközei
52. § (1) Belső szabályzat készül, ha azt jogszabály, közjogi szervezetszabályozó eszköz vagy a Szabályzat írja elő, illetve a Támogatáskezelő működése szempontjából szükséges. A belső szabályzatot főigazgatói utasítással kell kiadni.
(2) A Támogatáskezelő tevékenységét, működését, szervezetét, illetve valamennyi munkatársát vagy azok jelentős részét érintő, a Szabályzatban nem szabályozott kérdéseket főigazgatói utasítással kell szabályozni.
(3) Az önállóan működő szervezeti egységek ügyrendjét a főigazgató hagyja jóvá.
9. Főigazgatói utasítások, belső szabályzatok készítésének és kiadásának rendje
53. § (1) A főigazgatói utasítás tervezetét a Szabályzatban meghatározott, ennek hiányában a főigazgató által kijelölt szervezeti egység készíti elő és adja át jogi véleményezésre, majd a főigazgató elé terjeszti kiadmányozásra.
(2) Az aláírt főigazgatói utasítás, belső szabályzat elosztásáról, az eredeti példány megőrzéséről és a nyilvántartásáról a Jogi és Ellenőrzési Igazgatóság gondoskodik.
(3) A főigazgatói utasítás, belső szabályzat intraneten történő közzétételéről a Gazdasági Igazgatóság gondoskodik.
10. Az ügyintézés általános szabályai
54. § (1) A Támogatáskezelő feladatkörébe tartozó munkafeladatokat az a szervezeti egység köteles elvégezni, amelynek a feladat megoldása az ügykörébe tartozik. A főigazgató vagy az általa meghatározott személy az ügyiraton történő szignálással jelöli ki a munkafeladat felelősét azzal, hogy szükség esetén az érdekelt szervezeti egységeket vonja be.
(2) A vezetők utasításaikat, a beosztottak jelentéseiket és előterjesztéseiket szolgálati úton közlik, illetve teszik meg.
Kivételes, halasztást, késedelmet nem tűrő esetben a szolgálati út mellőzhető, de ilyen esetben a kiadott utasításról, illetve megtett jelentésről, előterjesztésről – írásbeli másolattal – a megkeresőnek a közvetlen vezetőt is haladéktalanul tájékoztatnia kell.
(3) Az ügyeket a vonatkozó jogszabályok, ügyrendek és a szervezeti egység vezetőjének útmutatásai szerint, az előírt határidőre kell elintézni. Előírt ügyintézési határidő hiányában az ügyeket a vezető által a feladatok kiadása során megállapított egyedi ügyintézési határidőn belül kell elintézni. A 15 napos ügyintézési határidőt kell általában irányadónak tekinteni azokban az esetekben, amikor a vezető eltérő ügyintézési határidőt nem írt elő.
(4) A vezető jogosult „sürgősként” megjelölni az ügyet, ebben az esetben haladéktalanul, de legfeljebb 3 munkanapon belül intézkedni kell.
(5) Az iktatást végző ügykezelő a határidővel küldött ügyirat esetén 2 munkanappal a határidő lejárta előtt köteles jelezni az ügyintézőnek az el nem intézett ügyiratot.
(6) Amennyiben az intézkedés olyan vezetői utasítás alapján készült, amellyel az ügyintéző vagy az ügyirat láttamozója nem ért egyet, az ellenvéleményt az indokok megjelölésével az előadói íven fel lehet tüntetni.
(7) Az egyes feladatok elvégzéséért, a munka szakmai tartalmáért és a határidők betartásáért, a munkavégzés ellenőrzéséért az adott szervezeti egység vezetője a felelős.
(8) A feladatok ellátása a szervezeti egységek ügyrendjeiben, továbbá a munkaköri leírásokban foglaltaknak megfelelően történik.
11. Az együttműködés szabályai
55. § (1) A Támogatáskezelő szervezeti egységei és munkatársai feladataik ellátása során kötelesek egymással együttműködni.
Együttműködésük során a feladatok ellátása érdekében kötelesek az adott feladattal kapcsolatosan rendelkezésükre álló valamennyi információt egymással megosztani.
(2) Szervezeti egység más szervezeti egység feladatkörét érintő feladatellátást csak az érintett szervezeti egységgel előzetesen egyeztetve kezdeményezhet. Amennyiben adott feladat ellátása több szervezeti egységet érint, a feladat elvégzéséért a Szabályzatban meghatározott szervezeti egység, ennek hiányában a főigazgató által kijelölt szervezeti egység vezetője a felelős. Kijelölés hiányában annak a szervezeti egységnek a vezetője felelős, amely szervezeti egység az érdemi ügyintézést elindította. Ha a feladat ellátása több szervezeti egységet érint, és a feladatok megosztása az egyes szervezeti egységek között megtörtént, akkor minden szervezeti egység a saját feladatának elvégzéséért felelős.
(3) A felelős szervezeti egység köteles gondoskodni a feladatellátásban érintett további szervezeti egységekkel való belső egyeztetés lefolytatásáról, a szervezeti egységek álláspontjának összehangolásáról, a Támogatáskezelő egységes álláspontjának kialakításáról és a feladat közös álláspont szerinti megoldásáról.
(4) Véleménykülönbség esetén a felelős szervezeti egység a vitás kérdések összefoglalásával döntés-előkészítő anyagot állít össze, amit döntésre az illetékes vezető elé terjeszt.
(5) Az egyes ügyek megoldására, feladatok elvégzésére a főigazgató munkacsoportot hozhat létre.
12. Értekezletek
12.1. Állománygyűlés
56. § (1) A főigazgató a Támogatáskezelő kormánytisztviselői és a foglalkoztatásra irányuló egyéb jogviszonyban állók tájékoztatása céljából állománygyűlést tart.
(2) Az állománygyűlést szükség szerint, de legalább évente egyszer a főigazgató hívja össze.
(3) Az állománygyűlés résztvevői a Támogatáskezelő vezetői, kormánytisztviselői, a foglalkoztatásra irányuló egyéb jogviszonyban állók, valamint a főigazgató által meghívott külső szakértők és más személyek.
12.2. Vezetői értekezlet
57. § (1) A vezetői értekezlet a főigazgató állandó, a Támogatáskezelő működésének koordinációját, a feladatok meghatározását és végrehajtásának ellenőrzését szolgáló döntés-előkészítő testülete, amelyet a főigazgató, távollétében a főigazgató által írásban kijelölt helyettesítő kormánytisztviselő szükség szerint hív össze.
(2) A vezetői értekezletet a főigazgató, távollétében a helyettesítés rendjének megfelelő vezető vezeti.
(3) A vezetői értekezlet résztvevői: a főigazgató, a főigazgató-helyettes, a főigazgató közvetlen irányítása alatt álló szervezeti egységek vezetői, a belső ellenőr, valamint a főigazgató által meghívott személyek.
(4) A vezetői értekezlet napirendjét a meghívottak napirendi javaslatainak figyelembevételével a főigazgató határozza meg.
(5) A vezetői értekezlet elé kell terjeszteni – ha a főigazgató másképp nem rendelkezik – az Országgyűlés és bizottságai, a Kormány és tanácsadó testületei számára készített előterjesztéseket, továbbá a Támogatáskezelő működését, a pályázati rendszereket érintő stratégiai elképzeléseket, valamint a főigazgató által meghatározott egyéb ügyeket.
(6) Az értekezleteket követően a Főigazgatói Titkárság emlékeztetőt, feladatlistát és tájékoztatót készít. A Főigazgatói Titkárság megküldi az emlékeztetőt és a feladatlistát a vezetői értekezlet résztvevőinek, valamint gondoskodik a tájékoztató közzétételéről.
12.3. Igazgatósági értekezlet
58. § (1) Az igazgatóságok értekezletén kerül sor a szervezeti egységet érintő feladatok megvitatására, a jogszabályok, határozatok egységes értelmezésére, valamint a szervezeti egységek munkatársainak tájékoztatására.
(2) Az igazgató szükség szerint értekezletet tart, összehívásáról és napirendjéről az igazgató dönt.
(3) Az igazgatósági értekezletet az igazgató az irányítása alatt álló osztályok esetében külön is összehívhatja, vezetését az osztályvezetőnek delegálhatja.
(4) Az értekezlet résztvevője az igazgatóság teljes személyi állománya.
12.4. Munkacsoport értekezlet
59. § A meghatározott feladat vagy a Támogatáskezelő több szervezeti egységét érintő feladat ellátására alakult munkacsoport vezetője értekezletet hívhat össze. Az értekezlet résztvevői a munkacsoport tagjai, valamint a főigazgató által delegált személyek.
ZÁRÓ RENDELKEZÉSEK
60. § Az önálló szervezeti egységek egységes, részletes feladatokat tartalmazó ügyrendjét a főigazgató hagyja jóvá a Szabályzat hatálybalépését követő 10 napon belül.

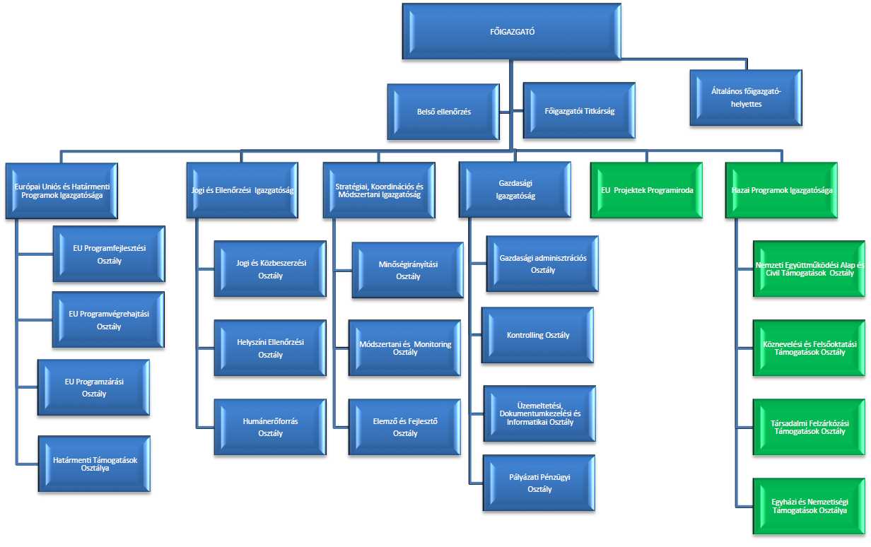
1. függelék

SZERVEZETI ÁBRA

2. függelék

AZ EMBERI ERŐFORRÁS TÁMOGATÁSKEZELŐ SZERVEZETI EGYSÉGEI
Irányító vezető Szervezeti egység
1. Főigazgató
1.1. Általános főigazgató-helyettes
1.2. Belső ellenőr
1.3. Főigazgatói Titkárság
1.4. Európai Uniós és Határmenti Programok Igazgatósága
1.4.1. EU Programfejlesztési Osztály
1.4.2. EU Programvégrehajtási Osztály
1.4.3. EU Programzárási Osztály
1.4.4. Határmenti Támogatások Osztálya
1.5. Jogi és Ellenőrzési Igazgatóság
1.5.1. Jogi és Közbeszerzési Osztály
1.5.2. Helyszíni Ellenőrzési Osztály
1.5.3. Humánerőforrás Osztály
1.6. Stratégiai, Koordinációs és Módszertani Igazgatóság
1.6.1. Minőségirányítási Osztály
1.6.2. Módszertani és Monitoring Osztály
1.6.3. Elemző és Fejlesztő Osztály
1.7. Gazdasági Igazgatóság
1.7.1. Gazdasági adminisztrációs Osztály
1.7.2. Kontrolling Osztály
1.7.3. Üzemeltetési, Dokumentumkezelési és Informatikai Osztály
1.7.4. Pályázati Pénzügyi Osztály
1.8. Hazai Programok Igazgatósága
1.8.1. Nemzeti Együttműködési Alap és Civil Támogatások Osztálya
1.8.2. Köznevelési és Felsőoktatási Támogatások Osztálya
1.8.3. Társadalmi Felzárkózási Támogatások Osztálya
1.8.4. Egyházi és Nemzetiségi Támogatások Osztálya
1.9. EU Projektek Programiroda
A közszolgálati tisztviselőkről szóló 2011. évi CXCIX. törvény 127. § (1) bekezdése szerint adományozható címek együttes maximális száma: [30]
Indokolt esetben a főigazgató engedélyezheti – az összlétszám túllépése nélkül – az egyes szervezeti egységek közötti létszám ideiglenes átcsoportosítását.

3. függelék

AZ EMBERI ERŐFORRÁS TÁMOGATÁSKEZELŐ
VAGYONNYILATKOZAT-TÉTELHEZ KÖTÖTT MUNKAKÖREI
1. Az egyes vagyonnyilatkozat-tételi kötelezettségekről szóló 2007. évi CLII. törvény (a továbbiakban: törvény) 4. § a) pontja szerint a Támogatáskezelőnél közszolgálati jogviszonyban lévő kormánytisztviselők közül a törvény 3. § (1) és (2) bekezdésében foglaltak alapján a következő munkakört betöltők kötelezettek vagyonnyilatkozat-tételre:
a) főigazgató;
b) általános főigazgató-helyettes;
c) vezetői munkakörbe kinevezett kormánytisztviselő;
d) belső ellenőr;
e) kötelezettségvállalásra, utalványozásra jogosult kormánytisztviselő;
f) közbeszerzési eljárás során javaslattételre, döntésre vagy ellenőrzésre jogosult kormánytisztviselő;
g) pályázati referens;
h) monitoring referens.
2. A vagyonnyilatkozat-tételi kötelezettség teljesítésének szabályait a törvény tartalmazza.

4. függelék

AZ EMBERI ERŐFORRÁS TÁMOGATÁSKEZELŐ BELSŐ SZABÁLYZATAINAK FELSOROLÁSA
1. A Szabályzat rendelkezései alapján a Támogatáskezelőnél a 2. pontban foglalt szabályzatokat kell kiadni.
2. A főigazgató kiadja:
2.1. a pályázatkezelés szabályzatát/szabályzatait;
2.2. a helyszíni ellenőrzések eljárásrendjét;
2.3. a kötelezettségvállalás, ellenjegyzés, teljesítés igazolása, érvényesítés, utalványozás rendjéről szóló szabályzatot vagy szabályzatokat;
2.4. a számlarendet;
2.5. a számlatükröt;
2.6. a számviteli politikát;
2.7. a pénz- és értékkezelési szabályzatot;
2.8. az önköltség-számítási szabályzatot;
2.9. az anyag- és eszközgazdálkodás rendjéről szóló szabályzatot;
2.10. a leltározási szabályzatot;
2.11. a selejtezési szabályzatot;
2.12. a belső ellenőrzési kézikönyvet;
2.13. a kockázatkezelési szabályzatot;
2.14. a közszolgálati szabályzatot;
2.15. a beszerzések eljárásrendjét;
2.16. a belföldi és külföldi kiküldetések szabályzatát;
2.17. a reprezentációs szabályzatot;
2.18. a gépjármű szabályzatot;
2.19. az infokommunikációs eszközökről szóló szabályzatot;
2.20. a közérdekű adatok megismerésére irányuló kérelmek intézésének, továbbá a kötelezően közzéteendő adatok nyilvánosságra hozatalának rendjét;
2.21. az adatbiztonsági és informatikai szabályzatot;
2.22. a tűzvédelmi szabályzatot;
2.23. a munkavédelmi szabályzatot;
2.24. az esélyegyenlőségi tervet;
2.25. az iratkezelési szabályzatot;
2.26. a folyamatba épített előzetes, utólagos és vezetői ellenőrzés rendjét;
2.27. a kommunikációs szabályzatot;
2.28. a szervezet működésével összefüggő visszaélésekre, szabálytalanságokra és integritási és korrupciós kockázatokra vonatkozó bejelentések fogadásának és kivizsgálásának általános eljárásrendjét.
1

Az utasítást a 68/2016. (XII. 30.) EMMI utasítás 3. §-a hatályon kívül helyezte 2017. január 1. napjával.

2

A 3. § a 2010: CXXX. törvény 12. § (2) bekezdése alapján hatályát vesztette.

  • Másolás a vágólapra
  • Nyomtatás
  • Hatályos
  • Már nem hatályos
  • Még nem hatályos
  • Módosulni fog
  • Időállapotok
  • Adott napon hatályos
  • Közlönyállapot
  • Indokolás
Jelmagyarázat Lap tetejére