• Tartalom

8/2015. (III. 26.) NGM utasítás

8/2015. (III. 26.) NGM utasítás

a Magyar Államkincstár Szervezeti és Működési Szabályzatáról1

2016.08.17.

A központi államigazgatási szervekről, valamint a Kormány tagjai és az államtitkárok jogállásáról szóló 2010. évi XLIII. törvény 73. § (1) bekezdésében meghatározott hatáskörömben eljárva – figyelemmel a jogalkotásról szóló 2010. évi CXXX. törvény 23. § (4) bekezdés c) pontjára és az államháztartásról szóló törvény végrehajtásáról szóló 368/2011. (XII. 31.) Korm. rendelet 13. § (1) bekezdésében foglaltakra – a következő utasítást adom ki:

1. § A Magyar Államkincstár Szervezeti és Működési Szabályzatát az 1. melléklet tartalmazza.

2. § Ez az utasítás a közzétételét követő napon lép hatályba.

3. §2

1. melléklet a 8/2015. (III. 26.) NGM utasításhoz

A Magyar Államkincstár Szervezeti és Működési Szabályzata
Általános rendelkezések
A Magyar Államkincstár jogállása és alapadatai
1. § (1) A Magyar Államkincstárról szóló 311/2006. (XII. 23.) Korm. rendelet alapján a Magyar Államkincstár (a továbbiakban: Kincstár) az államháztartásért felelős miniszter irányítása alatt álló központi hivatal. A Kincstár központi költségvetési szerv, amely a Nemzetgazdasági Minisztérium (a továbbiakban: NGM) fejezetben önálló címet alkot.
(2)3 A Kincstár alapadatai a következők:
a) megnevezése: Magyar Államkincstár,
b) az ügyvitel során használt rövidített megnevezése: Kincstár,
c) angol megnevezése: Hungarian State Treasury,
d) német megnevezése: Ungarisches Schatzamt,
e) francia megnevezése: Trésor Public de la Hongrie,
f) székhelye: 1054 Budapest, Hold u. 4.,
g) postacíme: Budapest 1909; 1372 Budapest Pf. 483,
h) alapító szerve: Kormány,
i) alapítás időpontja: 2001. június 27.,
j) alapító okirat kelte: 2015. április 30.; száma: NGM/15148/2015.,
k) irányító szerve: Nemzetgazdasági Minisztérium,
l) intézményi bankszámla vezetője: Magyar Államkincstár,
m) előirányzat-felhasználási keretszámlája: 10032000-00285135-00000000.
(3) A Kincstár területi szervei, valamint a Járadékokat és Viszontgaranciákat Kezelő Főosztály előirányzat-felhasználási keretszámláinak és bankszámláinak számai a vonatkozó elnöki utasításban szerepelnek.
(4) A Kincstár az általános forgalmi adónak adóalanya, alaptevékenységét tekintve tárgyi adómentes.
(5) A Kincstár jelzőszámai:
a) PIR-azonosító szám: 329970,
b) adószám: 15329970-2-41,
c) KSH-szám: 15329970-8411-312-01,
d) társadalombiztosítási nyilvántartási szám: 15346412,
e) TEÁOR szám: 8411 Általános közigazgatás,
f) államháztartási szakágazat rend szerint besorolás: 841112 Pénzügyi, költségvetési igazgatás,
g) alaptevékenység kormányzati funkció szerinti besorolása:
ga) 011210 Az államháztartás igazgatása, ellenőrzése,
gb) 013330 Pályázat- és támogatáskezelés, ellenőrzés,
h) gazdálkodási forma kód: 312 Központi költségvetési szerv,
i) államháztartási egyedi azonosító szám: 237309,
j) fejezet: XV. Nemzetgazdasági Minisztérium,
k) cím: 8. Magyar Államkincstár.
A Kincstár szervezete
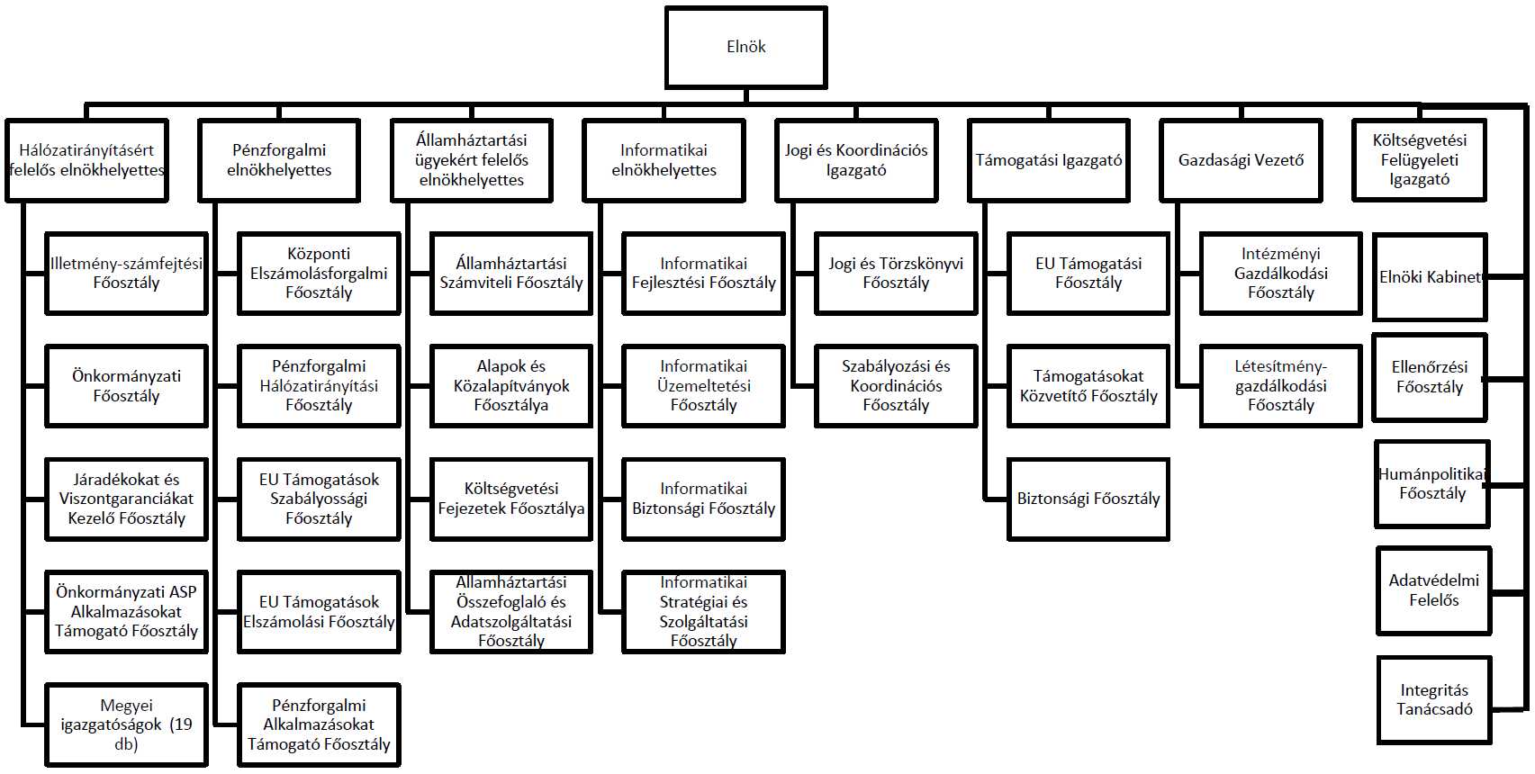
2. § (1) A Kincstár a központi szervből és területi szervekből áll.
(2) A Kincstár központi szerve és területi szervei önálló jogi személyiséggel nem rendelkeznek.
(3) A központi szerv Elnöki Kabinetre és főosztályokra, az Elnöki Kabinet és a főosztályok osztályokra tagozódnak. A területi szervek irodákra és osztályokra tagozódnak. Az osztályok felsorolását a központi szervnél az Elnöki Kabinet ügyrendje, a főosztályok ügyrendjei, a területi szerveknél a területi szerv ügyrendje tartalmazza.
(4) A Kincstár központi szervének szervezeti felépítését a Szervezeti és Működési Szabályzat (a továbbiakban: SzMSz) 1. függeléke tartalmazza.
(5) A Kincstár területi szerveinek szervezeti felépítését (a Budapesti és Pest Megyei Igazgatóság és a Heves Megyei Igazgatóság kivételével) a 2. függelék, a Budapesti és Pest Megyei Igazgatóság szervezeti felépítését a 3. függelék, a Heves Megyei Igazgatóság szervezeti felépítését a 4. függelék tartalmazza.
(6) A Kincstárnál vagyonnyilatkozat-tételre kötelezett munkakörökre vonatkozó rendelkezéseket az 5. függelék tartalmazza.
(7)4 A munkáltatói jogok gyakorlásának rendjét a 6. függelék tartalmazza.
A Kincstár alaptevékenységei
3. § (1) A Kincstár az államháztartásról szóló 2011. évi CXCV. törvényben (a továbbiakban: Áht.) meghatározott alaptevékenységei keretében ellátja a központi költségvetés végrehajtásával összefüggő, valamint az egyéb jogszabályokban meghatározott feladatait.
(2) A Kincstár jogszabályban meghatározott feladatai különösen:
1.5 nyilvántartja a költségvetési előirányzatokat, azok változását és teljesülését, ellátja a költségvetési előirányzatok felhasználásához, a folyamatok végrehajtásához kapcsolódó pénzforgalmi műveletek előkészítését, a zárszámadás előkészítésével kapcsolatos ügyviteli, nyilvántartási, információgyűjtési és szolgáltatási feladatokat, továbbá az előirányzati fedezetvizsgálatot, valamint jogszabályban meghatározott ellenőrzési feladatokat végez;
2. beszámolás és könyvvezetés a jogszabályban meghatározott központi kezelésű előirányzatokkal kapcsolatban, beleértve az állam megbízásából, annak nevében eljáró nem államháztartási szervezetek által végzett adósság- és követeléskezelési feladatok elszámolásait is;
3. gondoskodik az állam által vállalt kezességek, garanciák, viszontgaranciák és nyújtott hitelek, az állam nemzetközi pénzügyi elszámolásainak, a többéves kihatással járó pénzügyi kötelezettségvállalásainak, az állam követeléseinek nyilvántartása, a kötelezettségek teljesítése, követelések kezelése, visszterhes támogatások visszafizetése jogszabályban meghatározott feladatainak ellátásáról, valamint külföldi követeléseinek nyilvántartásáról, dokumentálásáról, a követelések állományát rögzítő számlák vezetéséről és az ezekről szóló havi összegző kimutatás elkészítéséről;
4. a kincstári egységes számla terhére, annak forrásaiból – jogszabályban meghatározott feltételekkel – megelőlegezési, likviditási hitelt nyújthat az Egészségbiztosítási Alapnak, a Nyugdíjbiztosítási Alapnak, az elkülönített állami pénzalapoknak, a Magyar Nemzeti Vagyonkezelő Zrt.-nek, a helyi önkormányzatoknak, a területfejlesztésről és a területrendezésről szóló 1996. évi XXI. törvény hatálya alá tartozó térségi fejlesztési tanácsoknak és munkaszervezeteiknek, a Fővárosi Önkormányzatnak a budapesti 4-es metróvonal megépítésével kapcsolatos általános forgalmi adó megfizetésére, valamint az évzárás keretében, a következő év január 5-éig esedékes járandóságok fedezetére;
5. ellátja a központosított illetményszámfejtés, valamint az ehhez kapcsolódó adó- és járulékelszámolás jogszabályban meghatározott feladatait;
6.6
7. ellátja a nem állami és nem önkormányzati intézmények fenntartói részére folyósított humánszolgáltatások normatív támogatási előirányzataival kapcsolatos adatszolgáltatási, folyósítási és ellenőrzési feladatokat;
8. közreműködik az európai uniós pénzeszközökkel kapcsolatosan jogszabályban, kormányhatározatban megszabott költségvetési, végrehajtási, ellenőrzési és pénzforgalmi feladatok ellátásában;
9. jogszabályok által meghatározott keretek között működteti a kincstári monitoring rendszert;
10. ellátja az államháztartás információs rendszerének működtetésével, fejlesztésével kapcsolatos, jogszabályban meghatározott feladatokat, valamint az információgyűjtési, adatfeldolgozói és adatszolgáltatási feladatokat;
11. végzi a központi költségvetés és a helyi önkormányzatok pénzügyi kapcsolatából adódó feladatokat;
12. nyilvános és közhiteles törzskönyvi nyilvántartást vezet a költségvetési szervekről, a helyi önkormányzatokról, a nemzetiségi önkormányzatokról, a társulásokról, a térségi fejlesztési tanácsokról, valamint jogszabály alapján a költségvetési szervek gazdálkodására vonatkozó szabályokat alkalmazó egyéb jogi személyekről (a továbbiakban együtt: törzskönyvi jogi személy);
13. nyilvántartja a kincstári körbe tartozó költségvetési szervek tartozásállományát;
14. vezeti a kincstári kör és a kincstári körön kívüli számlatulajdonosok, köztestületek, bevett egyházak jogszabályban meghatározott számláit, a jogszabály vagy a Kormány által meghatározott feladatok pénzügyi lebonyolítására szolgáló számlákat, valamint a helyi önkormányzat megbízása alapján a helyi önkormányzat és költségvetési szervei, a települési, területi nemzetiségi önkormányzat megbízása alapján a települési, területi nemzetiségi önkormányzat és költségvetési szervei, továbbá a társulás megbízása alapján a társulás és költségvetési szervei fizetési számláját;
15. számlát vezet a központi kezelésű előirányzatokról, a központi költségvetés közvetlen bevételeiről és kiadásairól;
16. az államháztartásért felelős miniszter által előírt módon, az Államadósság Kezelő Központ Zrt.-vel együttműködve előrejelzi a kincstári kör, valamint a Kincstár által vezetett egyéb számlák kiadásai és bevételei összesített egyenlegének alakulását;
17. végrehajtja a kiadások teljesítésére, a bevételek beszedésére irányuló – jogszabályoknak megfelelően kezdeményezett – pénzügyi lebonyolítási feladatokat, ennek keretében a kiadásokhoz kötődően likviditási fedezetvizsgálatot, valamint alaki, formai és pénzügyi ellenőrzést végez;
18. biztosítja a 14. pontban foglalt számlatulajdonosok és a Kincstárnál értékpapírszámlával rendelkező ügyfelek készpénzellátását a vonatkozó jogszabályokban és a hirdetményben meghatározott feltételekkel;
19. az Áht. felhatalmazása alapján befektetési és kiegészítő befektetési szolgáltatási tevékenységet nyújt az állam által kibocsátott, hitelviszonyt megtestesítő értékpapírok körében;
20. részt vesz a magyar állam nemzetközi pénzügyi és fejlesztési intézetekkel való együttműködésével, tagságával összefüggő feladatok lebonyolításában, így különösen gondoskodik az időszakonként fizetendő összegek megfelelő forrásokból történő kifizetéséről, át nem ruházható, kamatfizetési kötelezettséget nem tartalmazó kötelezvények kiállításáról, a végrehajtandó műveletek és ügyletek létrehozásáról és lebonyolításáról, valamint a magyar állam javára átutalt vagy fizetett bármilyen összeg tekintetében jogosultként eljár;
21. ellátja a jogszabályokban megjelölt hatósági letétekkel kapcsolatos kezelői feladatokat;
22. közreműködik a támogatási előirányzatok pályázati rendszerében a pénzügyi lebonyolítási, ellenőrzési és követeléskezelési feladatok ellátásában;
23. gondoskodik az Európai Unió közös költségvetéséhez való hozzájárulásokkal kapcsolatos, jogszabályban meghatározott feladatok ellátásáról;
24. a kincstári egységes számla terhére, annak forrásaiból – jogszabályban meghatározott feltételekkel – kamatmentes megelőlegezési, likviditási hitelt nyújthat az Európai Mezőgazdasági Garancia Alaptól érkező – jogszabályban meghatározott – egységes területalapú és más közvetlen kifizetések, valamint piaci támogatások, intervenciós intézkedésekből eredő kifizetések, továbbá az Európai Mezőgazdasági Vidékfejlesztési Alap által finanszírozott vidékfejlesztési támogatások – ide nem értve az Agrár- és Vidékfejlesztési Operatív Programot – céljaira történő kifizetések teljesítéséhez a támogatások kezelésére létrehozott és akkreditált szervnek (kifizető ügynökség);
25. a kincstári egységes számla terhére, annak forrásaiból kamatmentes megelőlegezési, likviditási hitelt nyújthat az Európai Unió részére történő cukorágazati hozzájárulás fizetési kötelezettség teljesítésére a mezőgazdasági és vidékfejlesztési támogatási szervnek;
26. felülvizsgálja, illetve a helyszínen ellenőrzi a helyi önkormányzatokat megillető, a központi költségvetésből származó források igénybevételének és elszámolásának szabályszerűségét;
27. felülvizsgálja a helyi önkormányzatok által a belföldi gépjárművek után beszedett adó megosztásának és utalásának helyességét;
28. működteti az államháztartáson kívülre nyújtott költségvetési támogatások köztartozás-levonási rendszerét;
29. ellátja a jogszabályban meghatározott, európai uniós forrásból származó és egyéb nemzetközi támogatásokkal kapcsolatosan a támogatások fogadásáért felelős kifizető hatósági és igazoló hatósági feladatokat, valamint a Nemzeti Alap számára előírt feladatokat;
30. ellátja a költségvetési felügyeleti rendszer működtetésével kapcsolatos kincstári feladatokat;
31. a kincstári körbe tartozók esetén díjazás ellenében ellátja a kárpótlási jegyek őrzésével és kezelésével kapcsolatos feladatokat;
32.7
33. fővárosi és megyei kormányhivatalonként egy családtámogatási számlát vezet a természetben nyújtott családi pótlék összegének kezelésére;
34. ellátja a Wesselényi Miklós Ár- és Belvízvédelmi Kártalanítási Alap kezelői feladatait;
35. ellátja a jogszabályokban meghatározott információszolgáltatási feladatokat a honlapon történő közzététellel, valamint kérelemre vagy igényre történő adatszolgáltatás útján;
36. az államháztartásért felelős miniszter mint kezes meghatalmazása alapján egyes hitelkonstrukciókban kiadja a hitelszerződés módosításához szükséges nyilatkozatokat;
37. ellátja a fiatalok életkezdési támogatásával kapcsolatos jogszabályban előírt feladatokat;
38. ellátja a hallgatói hitelrendszerről és a Diákhitel Központról szóló jogszabályban előírtaknak megfelelően a célzott kamattámogatás megállapításával kapcsolatos feladatokat;
39. ellátja jogszabályokban meghatározott járadékok és támogatások központi költségvetésből történő kifizetésével kapcsolatos feladatokat;
40.8
41. ellátja a lakáscélú állami támogatással kapcsolatos jogszabályban előírt feladatokat;
42. ellátja az Európai Unió strukturális, kohéziós és beruházási alapjaiból származó támogatásokkal kapcsolatban a jogszabályokban és külön megállapodásokban előírt közreműködői, ellenőrzési és számviteli feladatokat;
43.9
44. cégeljárásokhoz és más cégügyekhez kapcsolódva megfizetett illetékekről, valamint költségtérítésekről külön-külön elektronikus igazolást küld;
45. az építőipari kivitelezési tevékenységről szóló 191/2009. (IX. 15.) Korm. rendelet alapján ellátja az építtetői fedezetkezelői feladatokat;
46. ellátja a megváltozott munkaképességű munkavállalók foglalkoztatásához nyújtható költségvetési támogatások pénzügyi ellenőrzését;
47. ellátja az országgyűlési képviselők választása kampányköltségeinek átláthatóvá tételéről szóló jogszabályban előírt feladatokat;
48. végzi a nem családtámogatási kifizetőhely munkáltatók apákat megillető pótszabadság-elszámolással kapcsolatos folyósítási, könyvelési, ellenőrzési feladatokat;
49. ellátja az autópályák, autóutak és főutak használatáért fizetendő megtett úttal arányos díj fizetését szolgáló programhoz kapcsolódó állami kezességvállalással és kamattámogatással kapcsolatos feladatokat;
50. ellátja a Kárrendezési célelőirányzat szakmai kezelői feladatait;
51.10
52. részt vesz az adósságot keletkeztető ügyletek engedélyeztetésével kapcsolatos feladatok ellátásában;
53. ellátja az Áht.-ban meghatározott, a helyi önkormányzatok, nemzetiségi önkormányzatok, társulások, térségi fejlesztési tanácsok és az általuk irányított költségvetési szervek kincstári ellenőrzésével kapcsolatos feladatokat;
54.11 ellátja az önkormányzati ASP központ működtetésével kapcsolatos jogszabályban előírt feladatokat.
(3) Az alaptevékenységéhez kapcsolódó tevékenységek keretében a Kincstár
a) ellátja a támogatási, illetve egyéb előirányzatok pályázati vagy egyéb rendszereihez kapcsolódó kezelési költség ellenében végzett pénzügyi lebonyolítási feladatokat;
b) a kormányzati szervek részére külön megbízásból adatszolgáltatást, adatfelmérést, elemzéseket végez;
c) biztosítja az alaptevékenység ellátásához szükséges informatikai hátteret;
d) az alaptevékenységéhez kapcsolódó oktatásokat, szakmai rendezvényeket szervez;
e) honlapján közzéteszi az államháztartási adatszolgáltatások teljesítéséhez szükséges segédleteket.
(4) A Kincstár közreműködik a magyar állam által kibocsátott értékpapírok forgalmazásában.
(5) A Kincstár vállalkozási tevékenységet nem folytat.
A Kincstár vezetői munkakörrel rendelkező kormánytisztviselői
Elnök
4. § Az elnök feladatkörei elsősorban a következők:
1. a Kincstár egyszemélyi felelős vezetője;
2. irányítja a Kincstár szervezetének működését;
3. gyakorolja a kormányzati szolgálati jogviszony létesítésével, fennállásával és megszüntetésével, valamint a munka törvénykönyve hatálya alá tartozók tekintetében a munkaviszony létesítésével, fennállásával és megszüntetésével kapcsolatos munkáltatói jogokat, gyakorolja a fegyelmi és kártérítési jogkört;
4. irányítja a Kincstár mint intézmény gazdálkodását;
5. kialakítja és érvényesíti a Kincstár humánpolitikáját; engedélyezi a Kincstáron belüli szervezeti átalakításokat;
6.12 a munkáltatói jogok egy részét a Kincstár vezetői munkakörrel rendelkező kormánytisztviselőire átruházhatja, a munkáltatói jogok felsorolását, átruházásuk módját és részletes szabályait elnöki utasítással kiadott közszolgálati szabályzatban határozza meg, a munkavállalókra vonatkozó munkáltatói jogok gyakorlásának részletei tekintetében kollektív szerződést köthet; a munkáltatói jogok gyakorlásának rendjét a Kincstárban a 6. függelék tartalmazza;
7. javaslatot tesz az államháztartásért felelős miniszternek a gazdasági vezető kinevezésére, illetve felmentésére, valamint az Ellenőrzési Főosztály vezetőjének kinevezésére, felmentésére és áthelyezésére;
8. meghatározza a Kincstár éves munkatervi feladatait, és javaslatot tesz az intézményre vonatkozó teljesítménycélokra;
9. jóváhagyja az éves személyi juttatás- és jutalomtervet; dönt a jutalmazás mértékéről és módjáról;
10. irányítja és felügyeli az elnökhelyettesek, a gazdasági vezető, az adatvédelmi felelős, az integritás tanácsadó, valamint az igazgatók tevékenységét; továbbá a közvetlen irányítása alatt álló Elnöki Kabinet, Ellenőrzési Főosztály, Humánpolitikai Főosztály, illetve a Kincstár illetékes szakmai szervezeti egységei útján a területi szervek tevékenységét;
11. kiadja az elnöki utasításokat;
12. folyamatosan fejleszti és működteti a belső kontrollrendszert;
13. összehívja és vezeti a vezetői értekezleteket;
14. eleget tesz az érdek-képviseleti szervekkel kapcsolatos jogszabályi kötelezettségeinek;
15. kijelöli a közérdekű bejelentéseket, panaszokat kivizsgáló szervezeti egységeket és a szabálytalanság főfelelőst és az integritás tanácsadót;
16. vezeti a Likviditási Bizottságot;
17. dönt munkacsoport létrehozásáról;
18. kijelöli a pénzmosás megelőzése és megakadályozása érdekében szükséges adatszolgáltatásra, valamint a pénzügyi információs egységként működő hatóságnál a kapcsolattartásra vonatkozó feladatok ellátására az ún. kijelölt személyt és helyettesét, valamint kijelöli e témában az oktatási feladatot ellátó személyt;
19. biztosítja a folyamatos kapcsolattartást az NGM kincstárért felelős helyettes államtitkárával, illetve a Kincstár irányításában közreműködő NGM Önkormányzati Költségvetési Rendszerek Főosztállyal, gondoskodik az általuk kért adatok, tájékoztatások, dokumentumok rendelkezésre bocsátásáról;
20. a Kincstárat érintően felmerülő jelentős kockázatokról, azok tervezett kezeléséről soron kívül tájékoztatja az NGM kincstárért felelős helyettes államtitkárát, illetve az NGM Önkormányzati Költségvetési Rendszerek Főosztályának vezetőjét;
21. gondoskodik a törzskönyvi jogi személyek törzskönyvi nyilvántartásáról, és biztosítja az ezzel összefüggő adatszolgáltatási és ügyfélszolgálati feladatok ellátását;
22. gyakorolja a jogszabályokban meghatározott hatósági jogkört;
23. kinevezi a független informatikai biztonsági felelőst;
24. a minősített adat védelméről szóló 2009. évi CLV. törvény (a továbbiakban: Mavtv.) 4. § (2) bekezdésében foglalt jogkör átruházása esetén ellátja a minősítői feladatokat;
25. gondoskodik a Kormány által előírt funkcionális és vezetői munkakörök létszámarányának betartásáról;
26. az igazgató javaslata alapján megbízza a munkavédelmi megbízottat;
27. megbízza az elektronikus információs rendszer biztonságáért felelős személyt;
28.13 a rendelkezésre álló előirányzatok keretein belül, a kötelezettségvállalás általános szabályainak megtartásával meghatározza a Kincstár, valamint egyes szervezeti egységei létszámát, és erről tájékoztatja az NGM kincstárért felelős helyettes államtitkárát.
Elnökhelyettes
5. § Az elnökhelyettes feladatkörei elsősorban a következők:
a) feladatkörében képviseli a Kincstárat, és irányítja a feladatok végrehajtását;
b) az elnök távollétében ellátja a helyettesítéssel kapcsolatosan ráruházott feladatokat;
c) koordinálja az irányítása alá tartozó szakterületén mindazon ügyeket, amelyek irányítását az elnök nem tartotta fenn magának;
d) felelős az irányítása alá tartozó szakterületek tevékenységének eredményes koordinálásáért;
e) felelős az irányítása alá tartozó szervezeti egységek hatáskörébe rendelt feladatok végrehajtásának eredményességéért; ennek elősegítése érdekében utasítási joga van, és intézkedést adhat ki;
f) felelős az elnök által átruházott kiadmányozási jog gyakorlásáért;
g) ellátja a vezetői ellenőrzési kötelezettségéből eredő feladatokat;
h) javaslatot tesz szakmai területének működésével összefüggő költségek és a fejlesztési források megtervezésére.
Igazgató
6. § (1) Az igazgató főosztályvezetői besorolású kormánytisztviselőként
a) irányítja, koordinálja és ellenőrzi a felügyelete alá tartozó szervezeti egységek munkáját;
b) feladatkörében utasítási joggal rendelkezik, és intézkedést ad ki;
c) javaslatot tesz a feladatkörébe tartozó szakmai feladatokat szabályozó jogszabályok készítésére, módosítására, felel a jogszabályok végrehajtását szolgáló belső szabályozó eszközök elkészítéséért;
d)14 gondoskodik a jogszabályok, a közjogi szervezetszabályozó eszközök, más jogi eszközök és az elnöki, utasítások végrehajtásáról;
e) javaslatot tesz szakmai területének működésével összefüggő költségek és a fejlesztési források megtervezésére;
f)15
g) ellátja a vezetői ellenőrzési kötelezettségéből eredő feladatokat;
h) feladatainak ellátása során együttműködik a többi igazgatóval, jelentősebb döntéséről haladéktalanul tájékoztatja őket és az érintett főosztályvezetőket.
(2) A területi szerv igazgatójának az (1) bekezdésben foglaltakon kívüli feladatai:
a) az igazgató a területi szerv felelős vezetője;
b) az igazgatót távolléte vagy akadályoztatása esetén a területi szerv ügyrendjében meghatározott irodavezető helyettesíti;
c) ellátja a területi szerv szakmai munkájának irányítását a Kincstár elnöke, az elnökhelyettesek, a gazdasági vezető, a központi igazgatók, valamint a hatáskörrel rendelkező központi szervezeti egység vezetőjének szakmai iránymutatása alapján;
d) irányítja, szervezi, felügyeli és ellenőrzi a területi szerv működését;
e) a területi szerv állományába tartozó kormánytisztviselők, kormányzati ügykezelők és munkavállalók felett gyakorolja a hatáskörébe utalt munkáltatói jogokat, rendszeresen figyelemmel kíséri és elősegíti munkatársai szakmai fejlődését;
f) közvetlenül irányítja, beszámoltatja és ellenőrzi az irodavezetők és a közvetlen irányítása alá tartozó munkakört betöltő kormánytisztviselők munkáját;
g) gyakorolja a jogszabályokban meghatározott hatósági jogkört;
h) az utalványozással és kötelezettségvállalással kapcsolatos jogkörét, az előirányzatok feletti rendelkezési jogosultságot a kötelezettségvállalás szabályai szerint gyakorolja;
i) figyelemmel kíséri az ügyintézést, az ügyfélforgalom alakulását és az ügyfelekkel történő bánásmódot, megteremti az ügyfelek szakszerű tájékoztatásának, felvilágosításának feltételeit;
j) elkészíti a területi szerv ügyrendjét;
k) javaslatot tesz a munkavédelmi megbízott személyére a Kincstár elnöke felé;
l)16 kiadja az általa irányított szervezeti egységek szakmai tevékenységi körébe tartozó feladatok végrehajtásáról szóló igazgatói utasításokat.
Elnöki Kabinet vezetője
7. § (1) Az Elnöki Kabinet vezetője (a továbbiakban: kabinetvezető) a jogszabályoknak és a szakmai követelményeknek megfelelően – az elnöktől kapott utasítás és iránymutatás alapján – vezeti az Elnöki Kabinet munkáját és felelős az Elnöki Kabinet feladatainak ellátásáért.
(2) A kabinetvezető tevékenységét az elnök irányítja. A kabinetvezető hatáskörének gyakorlásáért az elnöknek felelősséggel tartozik.
(3) A kabinetvezető dönt az Elnöki Kabinet feladat- és hatáskörébe utalt ügyekben, ha jogszabály, szabályzat vagy az elnök eltérően nem rendelkezik.
(4) A kabinetvezető főbb feladatai és jogai:
a) ellátja az elnök által állandó vagy eseti jelleggel meghatározott feladatokat;
b) közvetlenül irányítja az Elnöki Kabinet tevékenységét, és meghatározza azok munkarendjét;
c) részt vesz az elnök döntéseinek előkészítésében, a humánpolitikai ügyek irányításában, koordinálásában;
d) képviseli az Elnöki Kabinetet;
e) az elnök eseti utasítása alapján ellátja az elnök képviseletét;
f) gondoskodik a Kincstárhoz beérkező közérdekű bejelentések, javaslatok és panaszok kivizsgálásáról, szervezi az elnök személyi hatáskörében tartott ügyek előkészítését, véleményezi az intézkedéseket;
g) feladatai hatékony ellátása érdekében folyamatos és közvetlen kapcsolatot tart a Kincstár vezetőivel, elnökhelyetteseivel, igazgatóival, valamint a szervezeti egységek vezetőivel;
h) gyakorolja a hatáskörébe utalt munkáltatói jogokat;
i) a hatáskörébe tartozó ügyekben javaslatot tesz, véleményt nyilvánít, tájékoztatást ad;
j) beszámol az Elnöki Kabinet munkájáról, illetve tájékoztatja munkatársait a vezetői döntésekről;
k) gyakorolja mindazon jogokat, és ellátja azokat a feladatokat, amelyeket a Kincstár belső szabályzatai a hatáskörébe utalnak.
(5) A kabinetvezetőt távolléte vagy akadályoztatása esetén a kabinetvezető-helyettes helyettesíti.
(6) A kabinetvezetőre egyebekben a főosztályvezetőre vonatkozó rendelkezéseket kell alkalmazni.
Főosztályvezető
8. § A főosztályvezető
1. a jogszabályoknak, a közjogi szervezetszabályozó eszközöknek, más jogi eszközöknek és a belső szabályozó eszközöknek megfelelően vezeti, és a belső kontrollrendszer keretében ellenőrzi a felügyelete alá tartozó szervezeti egység (egységek) munkáját;
2. felelős a főosztály feladatainak ellátásáért;
3. felelős a főosztály tevékenységének megszervezéséért, a munkafeltételek és az eredményes munkavégzéshez szükséges tájékoztatás biztosításáért és a főosztály feladatkörébe tartozó feladatok ellátásának jogszerűségéért, az előírt határidők betartásáért;
4. részt vesz a Kincstár általános szakmai feladatainak kidolgozásában;
5. a Kincstár feladatkörében bármely kérdésben – a szolgálati út betartásával – elnöki döntést, intézkedést kezdeményezhet;
6. feladatkörében utasítási joga van, irányítást gyakorol és intézkedést ad ki;
7. véleményezi más főosztályok és a minisztériumok előterjesztéseinek és jogszabályainak szakmai tervezeteit;
8. a közigazgatási hatósági eljárás szabályai szerint dönt a főosztály hatáskörébe utalt hatósági ügyekben;
9. a főosztály állományába tartozó kormánytisztviselők, kormányzati ügykezelők és munkavállalók felett gyakorolja a hatáskörébe utalt munkáltatói jogokat, rendszeresen figyelemmel kíséri és elősegíti munkatársai szakmai fejlődését;
10. tájékoztatást ad a főosztály munkájáról, illetve tájékoztatja munkatársait a vezetői döntésekről;
11. ellátja mindazon feladatokat, amelyekkel a Kincstár felettes vezetői állandó vagy eseti jelleggel megbízták;
12. gyakorolja mindazon jogokat, és ellátja azokat a feladatokat, amelyeket a Kincstár belső szabályozó eszközei a hatáskörébe utalnak;
13. javaslatot tesz a főosztály szakmai tevékenységi körébe tartozó feladatokat szabályozó jogszabályok készítésére, módosítására, felel a jogszabályok végrehajtását szolgáló belső szabályozó eszközök elkészítéséért;
14. felel a szakmai vezetése alá tartozó feladatok szabályozásáért, a végrehajtást szolgáló belső szabályozó eszközök kidolgozásáért és folyamatos naprakészen tartásáért;
15. elkészíti a főosztály ügyrendjét;
16. javaslatot tesz szolgálati felettesének a vezetése alá tartozó szervezeti egység vonatkozásában a kormánytisztviselők, kormányzati ügykezelők és munkavállalók szakmai (tovább)képzésére;
17.17 a főosztály felelősségi körébe tartozó informatikai rendszer tekintetében felelős az üzletmenet-folytonossági terv kidolgozásáért és az üzletmenet-folytonosság biztosításáért.
Főosztályvezető-helyettes
9. § (1) A főosztályvezető-helyettes a főosztályvezetőt távollétében helyettesíti, és ellátja a 8. §-ban foglalt feladatokat.
(2) Főosztályvezető-helyettes szervezeti egység vezetésére vagy szervezeti egység vezetése nélkül nevezhető ki.
(3) Ha a szervezeti egység vezetésére kinevezett főosztályvezető-helyettes osztályt vezet, úgy ellátja a 12. §-ban foglalt osztályvezetői tevékenységet is.
Irodavezető a területi szerveknél
10. § Az irodavezető főosztályvezető-helyettesi, a Budapesti és Pest Megyei Igazgatóság esetében főosztályvezetői besorolású kormánytisztviselőként
a) vezeti, felügyeli és ellenőrzi az irodához tartozó osztályok, kirendeltségek, ügyfélszolgálatok tevékenységét;
b) felelős az iroda teljes körű, jogszerű és szakszerű munkájáért, az irodához tartozó szervezeti egységek közötti hatékony és célszerű munkamegosztás, valamint az egyes irodák és osztályai közötti információáramlás megszervezéséért, a belső szervezeti egységek együttműködését biztosító kapcsolattartásért;
c) gondoskodik az iroda feladat- és hatáskörét érintő, a jogszabályokban, az SzMSz-ben, a belső szabályozó eszközökben foglalt feladatok és hatósági hatáskörök pontos végrehajtásáról, szervezi és ellenőrzi azokat, gyakorolja a vonatkozó megyei igazgatói utasításban meghatározott kiadmányozási és egyéb jogait;
d) a fentieken túl a pénzügyi és koordinációs irodavezető, a Budapesti és Pest Megyei Igazgatóságon a pénzügyi, gazdálkodási irodavezető
da) elkészíti a Gazdálkodási Ügyrendben rögzített előirányzatok területén – a gazdasági vezető iránymutatása alapján – a költségvetési tervezetet, és felügyeli annak pontos végrehajtását;
db) felelős – a gazdasági vezető által irányított főosztályok iránymutatása alapján – a pénzügyi, a számviteli rendelkezések, szabályok, valamint a vagyongazdálkodás és a vagyonvédelem szabályainak betartásáért;
dc) gyakorolja a Gazdálkodási Ügyrend értelmében elkészített belső szabályozó eszköz szerint az ellenjegyzéssel kapcsolatos jogkörét.
Irodavezető-helyettes a Budapesti és Pest Megyei Igazgatóságnál
11. § Az irodavezető-helyettes főosztályvezető-helyettesi besorolású kormánytisztviselőként
a) az irodavezető közvetlen irányításával utólagos beszámolási kötelezettség mellett látja el feladatait;
b) az irodavezető távollétében helyettesíti az irodavezetőt;
c) vezeti, felügyeli és ellenőrzi az ügyrendben meghatározott szervezeti egységek (osztályok, kirendeltségek) tevékenységét;
d) szervezi és ellenőrzi a jogszabályokban, a közjogi szervezetszabályozó eszközökben, más jogi eszközökben, valamint a belső szabályozó eszközökben a vezetése alá tartozó szervezeti egységekre vonatkozó tevékenységek szakszerű végrehajtását;
e) ha ebben a minőségében osztályt is vezet, ellátja a 12. §-ban foglalt osztályvezetői tevékenységet is.
Osztályvezető
12. § (1) Az osztályvezető
a) vezeti és ellenőrzi a vezetése alá tartozó osztály munkáját;
b) gondoskodik a jogszabályok, a közjogi szervezetszabályozó eszközök, más jogi eszközök és a belső szabályozó eszközök végrehajtásáról, belső szabályozó eszköz kiadását, illetve aktualizálását kezdeményezi;
c) meghatározza az kormánytisztviselők, ügykezelők és fizikai alkalmazottak részletes feladatait, közvetlenül vezeti és ellenőrzi a feladatok végrehajtását, biztosítja a munkához szükséges információkat;
d) ellátja az osztály képviseletét, külön meghatalmazás alapján eljár a Kincstár képviseletében;
e) ellátja mindazokat a feladatokat, amelyeket felettes vezetői a feladatkörébe utalnak;
f) feladatkörében utasítási joga van, vezet és intézkedést ad ki;
g) tevékenységét a főosztályvezető irányítja.
(2) Az osztályvezető a területi szerveknél – az irodavezető irányításával – ellátja mindazon feladatokat, amelyeket a központi szerv osztályvezetője ellát.
A kormánytisztviselő, a kormányzati ügykezelő és a munkavállaló
13. § A kormánytisztviselő, a kormányzati ügykezelő és a munkavállaló a Kincstár belső szabályozó eszközében meghatározott munkakörben, a kinevezési okiratban, illetve munkaszerződésben megjelölt munkahelyi vezető irányítása alatt önállóan látja el a munkaköri leírásában foglalt, valamint a munkahelyi vezető által közvetlenül kiadott feladatokat.
A Kincstár működési szabályai
A Kincstár képviselete
14. § (1) A Kincstár képviseletét teljes jogkörrel az elnök látja el.
(2)18 Az 54. § (1) bekezdés a) pontjában foglalt esetben a Kincstárat az államháztartási ügyekért felelős elnökhelyettes képviseli. Az 54. § (1) bekezdés a) pontjában foglaltak, valamint az államháztartási ügyekért felelős elnökhelyettes távolléte, akadályoztatása vagy az államháztartási ügyekért felelős elnökhelyettesi tisztség átmeneti betöltetlensége együttes fennállása esetén a hálózatirányításért felelős elnökhelyettes képviseli a Kincstárat. Az 54. § (1) bekezdés a) pontjában foglaltak, valamint az államháztartási ügyekért felelős elnökhelyettes és a hálózatirányításért felelős elnökhelyettes távolléte, akadályoztatása vagy ezen elnökhelyettesi tisztségek átmeneti betöltetlensége együttes fennállása esetén a pénzforgalmi elnökhelyettes képviseli a Kincstárat. Az 54. § (1) bekezdés a) pontjában foglaltak, valamint az államháztartási ügyekért felelős elnökhelyettes és a hálózatirányításért felelős elnökhelyettes, valamint a pénzforgalmi elnökhelyettes távolléte, akadályoztatása vagy ezen elnökhelyettesi tisztségek átmeneti betöltetlensége együttes fennállása esetén az informatikai elnökhelyettes képviseli a Kincstárat.
Az elnök a képviseleti jogkörét esetenként vagy az ügyek meghatározott csoportjára nézve másra írásban átruházhatja.
(3) A Kincstár szervezeti egységeinek vezetői a saját szakterületükön, működési körükben a képviseletről szóló elnöki utasítás részletes szabályai szerint jogosultak a Kincstár képviseletére.
(4) A Kincstár jogi képviseletét a központi szervnél és a területi szerveknél dolgozó jogtanácsosok, jogi előadók látják el. A jogtanácsosok, jogi előadók a jogtanácsosi tevékenységről szóló jogszabályokban, illetve a Kincstár belső szabályozó eszközeiben meghatározottak szerint végzik tevékenységüket.
(5)19 A Kincstár bíróságok és más hatóságok előtti jogi képviseletének ellátáshoz a jogi előadók részére – ide nem értve a Járadékokat és Viszontgaranciákat Kezelő Főosztály feladatkörébe tartozó ügyeket – szükséges meghatalmazást a Jogi és Törzskönyvi Főosztály vezetője adja meg, aki a képviselet ellátásával kapcsolatban a jogtanácsosokat és a jogi előadókat utasíthatja.
(6) A pénzforgalmi elnökhelyettes az igazoló hatósági feladatai ellátása során szakmai kérdésekben önállóan jár el, a Kincstár elnöke nem utasíthatja.
(7) A támogatási igazgató a közreműködő szervezeti feladatok ellátása során szakmai kérdésekben önállóan jár el, a Kincstár elnöke nem utasíthatja.
A Kincstár aláírási rendje
15. § (1)20 A Kincstár nevében az elnök önállóan jogosult aláírásra. Az 54. § (1) bekezdés a) pontjában foglalt esetben az államháztartási ügyekért felelős elnökhelyettes jogosult önállóan aláírásra. Az 54. § (1) bekezdés a) pontjában foglaltak, valamint az államháztartási ügyekért felelős elnökhelyettes távolléte, akadályoztatása vagy az államháztartási ügyekért felelős elnökhelyettesi tisztség átmeneti betöltetlensége együttes fennállása esetén a hálózatirányításért felelős elnökhelyettes jogosult önállóan aláírásra. Az 54. § (1) bekezdés a) pontjában foglaltak, valamint az államháztartási ügyekért felelős elnökhelyettes és a hálózatirányításért felelős elnökhelyettes távolléte, akadályoztatása vagy ezen elnökhelyettesi tisztségek átmeneti betöltetlensége együttes fennállása esetén a pénzforgalmi elnökhelyettes jogosult önállóan aláírásra. Az 54. § (1) bekezdés a) pontjában foglaltak, valamint az államháztartási ügyekért felelős elnökhelyettes és a hálózatirányításért felelős elnökhelyettes, valamint a pénzforgalmi elnökhelyettes távolléte, akadályoztatása vagy ezen elnökhelyettesi tisztségek átmeneti betöltetlensége együttes fennállása esetén az informatikai elnökhelyettes jogosult önállóan aláírásra.
(2)21 Ha nem az elnök vagy az elnök helyettesítése során eljáró államháztartási ügyekért felelős elnökhelyettes, hálózatirányításért felelős elnökhelyettes, pénzforgalmi elnökhelyettes vagy informatikai elnökhelyettes az aláíró, és jogszabály a nyilatkozat érvényességéhez írásbeli alakot kíván, akkor főszabályként a vezető munkakörrel rendelkező kormánytisztviselő az irányítása és vezetése alá tartozó szervezeti egység, illetve szervezet nevében önállóan ír alá.
(3) Amikor jogszabály, közjogi szervezetszabályozó eszköz, más jogi eszköz, illetve belső szabályozó eszköz az irat érvényességi kritériumaként két aláírásra jogosult személy együttes aláírását szabja feltételként, ott a képviseletről szóló elnöki utasítás tartalmazza a követendő eljárási szabályokat.
(4) A Kincstár képviseletében aláírási jogosultsággal rendelkezők felsorolását és a hitelesített aláírásmintáját a képviseleti nyilvántartás tartalmazza.
(5) A kiadmányozás rendjének részletes szabályait elnöki utasítás tartalmazza.
Bélyegzők használata és nyilvántartása
16. § (1) A Kincstár a hivatalos iratokon Magyar Államkincstár felirattal és Magyarország címerével ellátott körbélyegzőt alkalmaz. Ha elnöki utasítás másként nem rendelkezik, akkor a körbélyegzőn toldatként szerepel az elnök, az elnökhelyettes, az igazgató, illetve a területi szerv neve, a szervezeti egységeknél folyamatos sorszámozás látható.
(2) Eltérő alakú és feliratú bélyegzők alkalmazhatók a személyzeti, a társadalombiztosítási ügyekben, a statisztikai adatszolgáltatásokon, kárrendezési ügyekben, a titkos ügykezelésben, a megrendeléseknél és a számlázásoknál, valamint a munkabélyegzők körében.
(3) A bélyegzők használatának és nyilvántartásának részletes szabályait elnöki utasítás tartalmazza.
A munkavégzés alapvető követelményei, a szervezeti egységek együttműködése
Általános szabályok
17. § (1) A Kincstár szervezeti egységeinek folyamatos működését a jogszabályok, a közjogi szervezetszabályozó eszközök, más jogi eszközök, az SzMSz és a belső szabályozó eszközök, a Kincstár szervezeti egységeinek ügyrendje, valamint a felettes vezetők utasításai határozzák meg.
(2) A területi szervek igazgatói, illetve a főosztályvezetők az SzMSz-ben foglaltak végrehajtására ügyrendet készítenek, ezt a feladatkörök egyértelmű elhatárolása érdekében az érdekelt szervezeti egységekkel való egyeztetést követően véglegesítik, és a Szabályozási és Koordinációs Főosztály útján az Elnöki Kabineten keresztül az elnöknek terjesztik fel jóváhagyásra. A jóváhagyott ügyrendet elektronikus formában a Szabályozási és Koordinációs Főosztály teszi közzé a belső elektronikus információs portálon.
(3) A Kincstárra háruló feladatok végrehajtása az illetékes szervezeti egységekben, az V. Fejezetben meghatározott munkamegosztás szerint történik.
(4) Több szervezeti egységet érintő feladat ellátását a feladat főfelelőse összehangolja az érintett egységekkel. A véleményeltéréseket igazgatói (elnökhelyettesi) szinten egyeztetni kell, annak sikertelensége esetén – végső esetben – az elnök dönt.
(5) A vezető felelős az irányítása és vezetése alá tartozó szervezeti egység feladatainak maradéktalan elvégzéséért. Ennek érdekében kialakítja a feladatok végrehajtásához igazodó munkamegosztást, összehangolja a munkavégzést, és ahhoz biztosítja a szükséges tájékoztatást, a munkamódszereket, az eszközöket, és együttműködik más szervezeti egységekkel.
(6) A kormánytisztviselő és kormányzati ügykezelő, illetve a munkaviszony keretében foglalkoztatott munkavállaló feladatait jelen §-ban foglalt szabályokon túl a munkaköri leírás tartalmazza. Ezen alkalmazottak felelősek a munkakörükbe tartozó feladatok – a jogszabályok, a belső szabályozó eszközök és a vezetői utasítások betartásával történő – szakszerű ellátásáért. Szakmai ismereteiket állandóan fejlesztik, ennek érdekében szakmai továbbképzésre kötelezhetők. A feladatok végrehajtását gátló körülményekről munkahelyi felettesüket haladéktalanul tájékoztatják. Ha munkavégzésre szóló utasítást nem a közvetlen, hanem felsőbb vezetőtől kapnak, ezt közvetlen felettesükkel haladéktalanul közlik.
(7) Ha a kormánytisztviselő (beosztott vagy vezető), illetve munkavállaló feladatának végrehajtásához elnöki, elnökhelyettesi, gazdasági vezetői vagy igazgatói döntést igényel, úgy a szolgálati út betartásával a döntéshozatalt közvetlen felettesénél kezdeményezi.
(8) A kormánytisztviselő (beosztott vagy vezető), illetve munkavállaló a feladatellátását, szakterületének működését veszélyeztető kockázatokról soron kívül tájékoztatja közvetlen felettesét.
A feladatok meghatározása, a munkaterv
18. § (1) A Kincstár a feladatait a jóváhagyott éves munkaterv, illetve az összefüggő nagyobb feladatokra kiadott eseti program alapján végzi.
(2) A munkatervben meg kell jelölni a feladatot, az elvégzésért felelős szervezeti egységet, a feladat végrehajtásában közreműködő szervezeti egységeket és a feladat végrehajtásának határidejét, a felelős meghatározását, a szükséges személyi, tárgyi, szakmai és szervezeti feltételeket. A munkatervben a belső kontrollrendszer fejlesztése céljából meg kell jeleníteni mindazon feladatokat, melyek végrehajtásának elrendelésére az államháztartási külső ellenőrzést, kormányzati szintű ellenőrzést végző szervek és a belső ellenőrzési tevékenységet végzők által megfogalmazott ajánlásokra és javaslatokra jóváhagyott intézkedési tervek alapján került sor. A feladatok végrehajtásáról készített beszámolókat a felelős szervezeti egységek készítik el, és azt a Szabályozási és Koordinációs Főosztály által összeállított egységes szerkezetben, az Elnöki Kabineten keresztül az elnök részére megküldik.
(3) Ha a munkatervben megjelölt feladat elvégzése akadályba ütközik, vagy az előírt határidő megtartása nem lehetséges, a feladat elvégzéséért felelős szervezeti egység az akadályról, a határidő módosításának szükségességéről és indokairól még a munkatervben előírt határidő lejárta előtt – külön felszólítás nélkül – tájékoztatja az elnököt.
Az ügyintézés szabályai
19. § (1) Az ügy elintézéséért az a szervezeti egység felelős, amelynek az adott ügy az V. Fejezet szerint a feladatkörébe tartozik. Hatásköri vita esetében a közös irányítást gyakorló vezető dönt.
(2) Az ügyirat kiadmányozásra való – törvényességi, szakmai és célszerűségi szempontoknak megfelelő – előkészítéséért, valamint a határidőben történő előterjesztéséért a kormánytisztviselő felelős. Az ügyiratot – elektronikusan előállított iratok kivételével – a kormánytisztviselőnek minden esetben legalább szignójával el kell látnia, és az ügyiratot a képviseletről szóló elnöki utasításban szereplő szabályok szerint kell aláírni. A kormánytisztviselő nevét az ügyiraton, illetve az aktán fel kell tüntetni. Az ügy érdemi elintézéséért az a vezető is felelős, aki a kormánytisztviselő által előkészített tervezetet felülvizsgálja, és azt kiadmányozni jogosult és köteles.
(3) A gyors ügyintézés érdekében a kijelölt kormánytisztviselő haladéktalanul áttekinti az ügyiratot, és ennek alapján
a) ha az ügyirat nem a Kincstár hatáskörébe tartozik, haladéktalanul átteszi azt, és egyúttal értesíti az ügyirat benyújtóját;
b) ha az ügyirat más kincstári szervezeti egység feladatkörébe tartozik, haladéktalanul (legfeljebb 2 munkanapon belül) intézkedik az áttételről;
c) amennyiben az a) és b) pontokban foglaltakra nem kerül sor:
ca) áttanulmányozza az ügyre vonatkozó iratokat és más információt tartalmazó anyagokat; szükség szerint kezdeményezi az ügyben előzőleg keletkezett iratok csatolását;
cb) amennyiben az ügyben más hivatali egység álláspontjának bekérése szükséges, erről – indokolt esetben – felettesét külön tájékoztatja, az egyeztetést az illetékessel szóban, szükség szerint írásban elvégzi;
cc) az ügyben folytatott jelentősebb tárgyalásról, értekezletről, megbeszélésről, szóbeli megállapodásról, egyeztetésről feljegyzést készít, és azt az ügyiratban elhelyezi; fontosabb ügyeknél indokolt esetben a lényeges vezetői utasításokat az ügyiratra, illetve az ügyet kísérő lapon külön feljegyzi;
cd) megállapításait, javaslatát az ügyiratban röviden összegzi, és elkészíti a kiadmány tervezetét;
ce) az ügyiratot továbbítja a kiadmányozásra jogosulthoz;
cf) az előadói ívre feljegyzi a kezelői és kiadói utasításokat.
(4) Az ügyintézés nyelve magyar.
(5) A nemzetközi vonatkozású ügyek esetén az ügyintézés nyelve a nemzetközi jogszabályokban meghatározott nyelv, ennek hiánya esetén az egyébként szokásos nyelv.
Az ügyintézési határidők
20. § (1) Az ügyek intézése a vonatkozó jogszabályok, a közjogi szervezetszabályozó eszközök, más jogi eszközök és a felettes vezetők által előírt határidőben történik.
(2) Az ügyintézési határidő a közigazgatási hatósági eljárás és szolgáltatás általános szabályairól szóló 2004. évi CXL. törvény hatálya alá tartozó ügyekre vonatkozóan az irányadó anyagi és eljárási szabályokban meghatározott határidő.
(3) Jogszabályban előírt ügyintézési határidő hiányában az ügyek intézésére a vezető által a feladatok kiadása során megállapított egyedi ügyintézési határidő az irányadó.
(4) Jogszabályi rendelkezés vagy egyedi vezetői utasítás hiányában az irányadó ügyintézési határidő 30 nap.
(5) Az (1)–(4) bekezdés szerinti határidők nem vonatkoznak a „sürgős” jelzésű iratokra, amelyeket soron kívül, de legkésőbb 3 munkanapon belül kell elintézni.
(6) A határidőket naptári napban (kivételesen órában) kell meghatározni. Eltérő jogszabályi rendelkezés hiányában a határidő számításának kezdő napja a Kincstárban történő első iktatás, befejező napja pedig a regisztrált expediálás napja.
(7) A határidő betartásáért annak a kincstári szervezeti egységnek a vezetője és az eljáró kormánytisztviselő a felelős, amelynek a feladatkörébe a beadvány elintézése tartozik.
(8) Ha az ügyirat az előírt határidő alatt érdemben nem intézhető el, akkor a kormánytisztviselő a késedelem okáról és az ügyintézés várható időpontjáról felettesét tájékoztatja, és intézkedést kezdeményez.
A minősített adatok kezelése és az információs jogok
21. § (1) A Kincstár tevékenysége és adatkezelése tekintetében a mindenkor hatályos titokvédelmi előírások, a személyes és közérdekű adatok kezeléséről szóló jogszabályi rendelkezések, valamint az Áht. vonatkozó előírásai az irányadók.
(2) A Kincstár minden kormánytisztviselője, kormányzati ügykezelője és munkaviszony keretében foglalkoztatott munkavállalója köteles a tudomására jutott minősített adatot, információt a jogszabályoknak és a belső előírásoknak megfelelően kezelni. A titoktartási kötelezettség alóli eseti felmentés megadására kizárólag az elnök jogosult. A vezetők ezen túlmenően felelősek a minősített adatok kezelésére vonatkozó hatályos jogszabályok rendelkezéseinek a betartatásáért.
(3) A minősített iratok kezelésének részletes szabályait külön szabályzat tartalmazza.
(4) A Kincstár minden kormánytisztviselője, kormányzati ügykezelője és munkaviszony keretében foglalkoztatott munkavállalója feladata ellátása folyamán a személyes adatokat az információs önrendelkezési jogról és az információszabadságról szóló 2011. évi CXII. törvény (a továbbiakban: Info tv.), valamint a közszolgálati tisztviselőkről szóló 2011. évi CXCIX. törvény előírásainak betartásával kezelheti.
(5) A személyes adatok Kincstárnál folytatott kezelésének rendjére, a személyes adatok védelme alkotmányos elveinek biztosítására, az információs önrendelkezési jognak és az adatbiztonság követelményeinek érvényesülésére külön elnöki utasítás tartalmaz rendelkezéseket.
Az értekezletek rendje
22. § A Kincstárnál vezetői értekezlet, területi szervek igazgatóinak értekezlete, szakmai fórumok értekezlete, szervezeti egységenkénti értekezlet, illetve munkaértekezlet hívható össze.
A vezetői értekezlet
23. § (1) A vezetői értekezlet az elnök tanácsadó, véleményező testülete, amelyet az elnök heti rendszerességgel az Elnöki Kabinet útján hív össze. A vezetői értekezletet az elnök vezeti, a résztvevők körét az elnök határozza meg.
(2) Vezetői értekezlet elé kell terjeszteni a Kincstárat érintő koncepcionális kérdéseket, fejlesztési elképzeléseket, valamint az elnök által meghatározott egyéb témákat.
(3) A vezetői értekezlet összehívására és napirendjére annak résztvevői javaslatot tehetnek.
A területi szervek igazgatóinak értekezlete
24. §22 A területi szervek igazgatóinak értekezlete az elnök tanácsadó, véleményező testülete, amelyet az elnök az ellátandó feladatokhoz kapcsolódóan szükség szerint a hálózatirányításért felelős elnökhelyettes útján hív össze. Tagjai az államháztartási ügyekért felelős elnökhelyettes, a hálózatirányításért felelős elnökhelyettes, a pénzforgalmi elnökhelyettes, az informatikai elnökhelyettes, a gazdasági vezető, a Kincstár Központ igazgatói és a területi szervek igazgatói, valamint külön meghívottak.
A szakmai fórumok
25. § (1) A szakmai fórumok tanácsadó, véleményező, döntést előkészítő testületek, amelyeket az adott szakterületért felelős elnökhelyettes szükség szerinti gyakorisággal, előre meghatározott napirenddel hív össze.
(2) A szakmai fórumok feladata az, hogy a területi szervek feladatellátását, a szakmai feladatok azonos értelmezését, közös álláspontok megfogalmazását, egységes munkamódszerek és eljárásrendek kialakítását segítse.
(3) A fórumok üléséről emlékeztető készül, amely alapot képez az országosan egységes feladatvégzéshez, az elnöki intézkedéshez.
Értekezlet a szervezeti egységeknél
26. § A szervezeti egységek vezetői saját hatáskörükben, szükség szerint tartanak munkaértekezletet.
Állandó bizottságok és munkacsoportok
27. § (1) Az elnök a Kincstár egyes feladatainak ellátása érdekében állandó bizottságot hozhat létre.
(2) A Likviditási Bizottság rendszeresen áttekinti az államháztartás likviditási helyzetét, a rövid és középtávú bevétel-kiadási prognózisokat, Kincstári Egységes Számla (a továbbiakban: KESZ) előrejelzést készít, javaslatot tesz a Kincstár feladatkörébe tartozóan az optimális likviditás biztosítása érdekében.
(3) Több szervezeti egység feladatkörét érintő eseti feladat elvégzésére a feladatkörükben érintett személyekből az elnök munkacsoportot hozhat létre. A munkacsoport létrehozására az elnökhelyettes is tehet javaslatot, amelynek működéséről külön elnöki utasítás rendelkezik.
A tájékoztatók Kincstár által történő elkészítésének és kiadásának rendje
28. § A Kincstár elnöke mint a központi hivatal vezetője a Kincstár tevékenységi körébe tartozóan tájékoztatót adhat ki. A tájékoztatótervezeteket a tárgy szerint hatáskörrel rendelkező szakmai szervezeti egység készíti el, amelyet egyeztet és véleményeztet a Jogi és Törzskönyvi Főosztállyal és az Elnöki Kabinettel. A Jogi és Törzskönyvi Főosztály egyetértése esetén a tervezetet – a szükséges belső egyeztetés után – aláírásra, kiadmányozásra az Elnöki Kabinet az elnök részére előterjeszti.
Előterjesztések és jogszabálytervezetek készítése, illetve véleményezése
29. § (1) A Kincstár által készítendő kormány-előterjesztések (a továbbiakban: előterjesztés) és jogszabálytervezetek körét és tartalmát az elnök határozza meg.
(2) Előterjesztés készítésére az igazgatók is javaslatot tehetnek.
(3) Az előterjesztést, jogszabálytervezetet az annak tárgya szerint hatáskörrel rendelkező szervezeti egység mint főfelelős dolgozza ki úgy, hogy a kodifikációs munka során együttműködik az Elnöki Kabinettel, a Jogi és Törzskönyvi Főosztállyal, a Szabályozási és Koordinációs Főosztállyal és az illetékes szakterületek, szervezeti egységek képviselőivel. A Kincstár álláspontját képviselő előterjesztés, jogszabálytervezet kialakításához a Jogi és Törzskönyvi Főosztály írásbeli, előzetesen beszerzett hozzájárulása (a továbbiakban: egyetértés) szükséges.
30. § (1) A közigazgatási egyeztetés, valamint a Kormány és a Közigazgatási Államtitkári Értekezlet üléseire történő felkészítés keretében a Kincstárnak megküldött előterjesztéseket, jogszabálytervezeteket, illetve közjogi szervezetszabályozó eszközöket, más jogi eszközöket főfelelős megjelölésével a Szabályozási és Koordinációs Főosztály küldi meg véleményezésre a téma szerint hatáskörrel rendelkező szervezeti egységnek (egységeknek).
(2) Amennyiben valamely szervezeti egységet közvetlenül keresik meg, azt haladéktalanul jelzi a Szabályozási és Koordinációs Főosztálynak.
(3) Az előterjesztés, a jogszabálytervezetek (ideértve a Kincstár által kezdeményezett jogszabálytervezeteket), illetve véleménykialakítás egyeztetése, összefoglalása és elnöki, elnökhelyettesi aláírásra való előkészítése a Szabályozási és Koordinációs Főosztály által, az SzMSz szerinti szakmai feladatellátás alapján kijelölt főfelelős feladata. A Kincstár véleményét tartalmazó valamennyi kimenő levél egy-egy példányát a Szabályozási és Koordinációs Főosztályon kell megőrizni.
(4) A Szabályozási és Koordinációs Főosztály a Kincstár véleményét tartalmazó levelet tájékoztatásul megküldi az NGM Önkormányzati Költségvetési Rendszerek Főosztálya részére.
(5) A Kincstárban készülő, minősített adatot, információt tartalmazó előterjesztések készítésénél a minősítési eljárást a vonatkozó előírások szerint le kell folytatni.
A belső szabályozó eszközök készítésének és kiadásának rendje
31. § (1)23 A Kincstár egészét vagy meghatározott szervezeti egységét érintő kötelező rendelkezéseket, végrehajtási szabályokat a belső szabályozó eszközök állapítják meg. Belső szabályozó eszközként utasítás (amely kiadására jogosultját tekintve elnöki és megyei igazgatói utasítás lehet) vagy körlevél adható ki.
(2) Az utasítás tervezetét az ügy tárgya szerint hatáskörrel rendelkező szervezeti egység készíti el, majd azt egyeztetésre átadja a Szabályozási és Koordinációs Főosztálynak. A Szabályozási és Koordinációs Főosztály a tervezetre adott véleményeket, észrevételeket összegyűjti, és azokat a főfelelős szervezeti egységnek továbbítja. A Szabályozási és Koordinációs Főosztály az utasítások tervezetét véleményezés céljából megküldi az Ellenőrzési Főosztály és a Jogi és Törzskönyvi Főosztály részére. Az átdolgozott, a véleményeltérések figyelembevételével véglegesített változatot a Szabályozási és Koordinációs Főosztály terjeszti fel jóváhagyásra. Az aláírt utasítás belső elektronikus információs portálon történő közzétételéről a Szabályozási és Koordinációs Főosztály gondoskodik.
(3) Az elnök, az elnökhelyettesek, a gazdasági vezető, a központi igazgatók, a főosztályvezetők a Kincstár egészére vagy meghatározott szervezeti egységeire vonatkozóan, illetve a területi szerv igazgatója az adott területi szerv vonatkozásában – indokolt esetben – jogosult szakmai tevékenységi körében körlevél kiadására.
(4) A területi szervek igazgatói a területi szerv működésének meghatározott körére igazgatói utasítást adhatnak ki. A területi szervek igazgatói által saját hatáskörben kiadható utasításra vonatkozóan a Kincstár elnöke elnöki utasításban intézkedik. Az igazgatók által kiadott utasítás személyi és tárgyi hatálya az adott területi szervre és az ott dolgozókra terjedhet ki, és nem állhat ellentétben az SzMSz-szel és más belső szabályozó eszközzel. Az igazgatói utasítás elkészítésében jogtanácsos vagy jogi előadó is részt vesz.
A jogi kontroll működése
32. § (1) A Kincstár szervezeti egységeinek a munkavégzés során felmerülő jogértelmezési kérdésekben jogtanácsos állásfoglalását kell kérniük, amely az érintettekre kötelezően irányadó.
(2)24 Hatóságok, bíróságok előtt teendő egyes eljárásjogi cselekmények (különösen feljelentés, fizetési meghagyás, perindítás, végrehajtás) – ide nem értve a Járadékokat és Viszontgaranciákat Kezelő Főosztály feladatkörébe tartozó ügyeket – csak a Jogi és Törzskönyvi Főosztály egyetértésével tehetők meg.
(3) Ha a kormánytisztviselő, kormányzati ügykezelő vagy munkavállaló tevékenysége során a szervezeti egységeknél szabálytalan joggyakorlatot észlel, úgy kezdeményezi a megszüntetéshez szükséges intézkedéseket a szabálytalanságok kezelésének eljárásrendjéről szóló elnöki utasításban foglaltak szerint.
(4)25 A szerződéskötési igény felmerülésekor és a szerződéskötést közvetlenül megelőző eljárásban jogtanácsos közreműködését kell igénybe venni. A Kincstár által kötendő szerződések tervezetét aláírás előtt – véleményezésre, megfelelő határidő biztosítása mellett – a jogtanácsos részére meg kell küldeni. A nagy számban megkötésre kerülő szerződések – például megbízási szerződések, tanulmányi szerződések stb. – típusszövegét a Jogi és Törzskönyvi Főosztály készíti el, a szerződéstípustól eltérő szövegezésű szerződéseket jóváhagyja. A szerződések elkészítése és véleményezése előtt a jogtanácsossal közölni kell mindazokat az elvárásokat, amelyeket a szerződés alapján a Kincstár követni, illetve megkövetelni szándékozik, továbbá minden olyan lényeges körülményt jelezni kell, amely a kötendő szerződéssel összefügg. Csatolni kell minden olyan dokumentumot, amely a szerződés megkötéséhez, véleményezéséhez szükséges. A jogtanácsos szignója nélkül – amely szignó a szerződés jogszerűségét igazolja – szerződés nem írható alá.
A Kincstár mint intézmény gazdálkodásának rendje
33. § (1) A Kincstár működéséhez szükséges előirányzatot a jogszabályban foglaltak, továbbá a fejezeten belüli belső szabályok figyelembevételével használja fel. A Kincstár a rábízott vagyonnal a jogszabályban meghatározott módon, önállóan gazdálkodik.
(2) A Kincstár gazdasági szervezettel rendelkező központi költségvetési szerv. A Kincstár gazdasági szervezetét kormányrendeletben meghatározott képesítéssel rendelkező gazdasági vezető irányítja.
(3) Kötelezettségvállalásokat kizárólag az elnök, teljes jogkörű helyettese vagy a gazdasági vezető köthet. A 15. § (2) bekezdésében meghatározott vezetők szervezeti egységük vonatkozásában önállóan nem jogosultak pénzügyi kötelezettségeket keletkeztető jognyilatkozatokat tenni.
(4) A Kincstár éves költségvetési előirányzatára az elnök tesz javaslatot az érintett szervezeti egységek vezetőinek javaslata és a gazdasági vezető előterjesztése alapján.
(5) Elnöki utasítások szabályozzák a működéshez kapcsolódó, pénzügyi kihatással bíró, jogszabályban nem szabályozott kérdéseket, így különösen:
a) a tervezéssel, gazdálkodással – így különösen a kötelezettségvállalás, ellenjegyzés, teljesítés igazolása, érvényesítés, utalványozás gyakorlásának módjával, eljárási és dokumentációs részletszabályaival, valamint az ezeket végző személyek kijelölésének rendjével –, az ellenőrzési adatszolgáltatási és beszámolási feladatok teljesítésével kapcsolatos belső előírásokat, feltételeket;
b) a beszerzések lebonyolításával kapcsolatos eljárásrendet;
c) a belföldi és külföldi kiküldetések elrendelésével és lebonyolításával, elszámolásával kapcsolatos kérdéseket;
d) az anyag- és eszközgazdálkodás számviteli politikában nem szabályozott kérdéseit;
e) a reprezentációs kiadások felosztását, azok teljesítésének és elszámolásának szabályait;
f) a gépjárművek igénybevételének és használatának rendjét és
g) a vezetékes és rádiótelefonok, a mobil internet használatát.
(6) Az (5) bekezdésben meghatározott elnöki utasítások – az érintett területek vezetőivel való egyeztetést követő – elkészítése és folyamatos korszerűsítése a gazdasági vezető hatáskörébe tartozik.
A sajtó tájékoztatásával kapcsolatos eljárás
34. § (1) A Kincstár az e §-ban leírt módon segíti elő a sajtó (időszaki lapok, rádió, televízió, központi hírközlő szervek stb.) hiteles, pontos és gyors tájékoztatását.
(2) A Kincstárhoz közvetlenül érkező sajtómegkeresés esetén az Elnöki Kabinetet haladéktalanul tájékoztatni kell.
(3) A sajtó részére a szakmai választervezetet az ügykör szerint hatáskörrel rendelkező szervezeti egység vezetője készíti elő és küldi meg az Elnöki Kabinetnek a szakterület irányításáért felelős elnökhelyettes, illetve igazgató egyidejű tájékoztatása mellett.
(4) A választervezetet az Elnöki Kabinet terjeszti fel jóváhagyásra az elnöknek, illetve az elnöki jóváhagyást megelőzően szükség esetén egyeztet a NGM Sajtó és Kommunikációs Titkárságával. Az elnöki jóváhagyást követően a választ az Elnöki Kabinet küldi meg a sajtónak.
(5) A Kincstár egészét illetően a sajtót az elnök tájékoztathatja. Az elnök általános vagy eseti jelleggel más kormánytisztviselőt is felhatalmazhat a tájékoztatásra. A Kincstár alkalmazottja elnöki felhatalmazás nélkül nem nyilatkozhat. A felhatalmazott kormánytisztviselő a sajtónyilatkozat tartalmát a közzététel előtt a (3) és (4) bekezdés szerint az Elnöki Kabinet útján az elnöknek jóváhagyásra megküldi.
(6) Meg kell tagadni a tájékoztatás megadását, ha az bűncselekményt valósítana meg, közerkölcsöt, mások személyhez fűződő jogait, illetve minősítéssel védhető közérdeket sértene, és a titoktartási kötelezettség alól az arra jogosult szerv vagy személy nem adott felmentést.
(7) A sajtó tájékoztatásával kapcsolatos eljárás tekintetében a sajtó tájékoztatásával kapcsolatos eljárásról, valamint a közérdekű adatok nyilvánosságáról szóló elnöki utasításokban foglaltak szerint kell eljárni.
Együttműködés az érdek-képviseleti szervezetekkel
35. § (1) A Kincstárban az érdek-képviseleti szervezetekkel való együttműködés során a munkáltató képviseletében az elnök vagy az általa kijelölt vezető jár el, aki a jogokat és a kötelezettségeket a mindkét félre vonatkozó jogszabályokban foglaltak szerint gyakorolhatja.
(2) A munkáltatói döntést megalapozó előkészítő tevékenységet a feladat jellege szerint hatáskörrel rendelkező szervezeti egység végzi.
(3) A munkáltató a dolgozók érdekképviseletét ellátó Magyar Köztisztviselők, Közalkalmazottak, és Közszolgálati Dolgozók Szakszervezete Magyar Államkincstári Dolgozók Országos Szakmai Tanáccsal (a továbbiakban: MKKSZ MÁK OSZT) mint érdek-képviseleti szervvel kötött megállapodás alapján tart kapcsolatot.
Külső kapcsolattartás a központi szervnél
36. § (1) Az állami vezetőkkel, államigazgatási szervek vezetőivel, központi költségvetési szervek vezetőivel, önkormányzatok vezetőivel, a fővárosi és megyei kormányhivatalok vezetőivel, civil szervezetek és érdek-képviseleti szervek vezetőivel való kapcsolattartásra az elnök, illetve az általa erre külön feljogosított személyek jogosultak.
(2) Valamennyi kincstári alkalmazott jogosult szóban a kapcsolattartásra a külső szakmai szervezeteknél a munkakörének megfelelő szintű személlyel. Nagyobb fontosságú ügyekben, illetve döntést igénylő kérdésben a felettessel kell egyeztetni, és a kincstári álláspont képviseletére felhatalmazást kell kérni.
(3) Írásbeli kapcsolattartásra a Kincstár nevében a Kincstár egészét érintő olyan ügyekben, ahol egységes kincstári álláspontot kell képviselni, a megkeresés tartalmától függően a Szabályozási és Koordinációs Főosztály vagy az Elnöki Kabinet közreműködésével kerülhet sor. Az írásbeli képviseletre a képviseletről szóló elnöki utasításban foglaltak megtartásával kerülhet sor.
A területi szervek külső kapcsolattartása
37. § (1) Az igazgató folyamatosan kapcsolatot tart, az iroda- és osztályvezetők pedig szakmai ügyekben közvetlen munkakapcsolatot tartanak a központi szerv hatáskörrel rendelkező szakterületeivel, valamint – a hálózatirányításért felelős elnökhelyettes útján – a minisztériumok hatáskörrel rendelkező szakfőosztályaival.
(2) A területi szervek és az illetékes – fővárosi és megyei – kormányhivatalok között rendszeres munkakapcsolat keretében megtartásra kerülő koordinációs értekezleteken az igazgató vagy az általa meghatalmazott vezető kormánytisztviselő képviseli a területi szerveket. Emellett napi, operatív ügyekben az érintett szervezeti egységek folyamatos szakmai kapcsolatot tartanak.
(3) A területi szervek, önkormányzatok és a társulások közötti folyamatos kapcsolattartás keretében rendszeresen, illetve szükség szerint értekezletet hív össze az igazgató a megyei önkormányzat tisztségviselője, a polgármesterek, jegyzők, pénzügyi-gazdasági vezetők számára, az éves költségvetés, valamint a zárszámadás összeállításának szakmai követelményei, a költségvetési gazdálkodás egyes kérdései, a pénzellátás, a kötelező adatszolgáltatás és a területi szerv feladatai közé tartozó egyéb kérdések megbeszélése érdekében.
(4) A területi szervek rendszeres kapcsolatot tartanak szakmai ügyekben:
a) az illetékességi területükön működő területi államigazgatási szervekkel a hatáskörükbe tartozó ügyekben;
b) a térségi fejlesztési tanácsokkal;
c) a számlavezető hitelintézetekkel;
d) az önkéntes és egészségpénztárakkal, szakszervezetekkel, kamarákkal;
e) a Központi Statisztikai Hivatal illetékes területi igazgatóságával;
f) az Állami Számvevőszék területi szerveivel;
g) a helyi önkormányzatokkal, helyi és országos nemzetiségi önkormányzatokkal és a társulásokkal;
h) a humánszolgáltatást ellátó nem állami, nem önkormányzati intézmények fenntartóival;
i) egyéb ügyfelekkel.
A Kincstár munkaszervezete
38. § (1) A több szervezeti egységet érintő feladatok végrehajtásának rendjét, kapcsolati rendszerét, munkafolyamatba épített ellenőrzési rendjét a Kincstár alaptevékenységére, valamint a funkcionális szervezeti egységek feladataira vonatkozóan a belső szabályozó eszközök tartalmazzák.
(2) Az egyes elnökhelyettesek, igazgatók, az adatvédelmi felelős és szervezeti egységek feladatai e fejezetben kerülnek meghatározásra.
A központi szerv munkaszervezete
Elnöki Kabinet
39. § (1) Az Elnöki Kabinet segíti az elnököt, az elnökhelyetteseket, illetve a kabinetvezetőt feladatai ellátásában, amelynek során elsősorban koordináló, előkészítő és adminisztratív feladatokat lát el.
(2) Az Elnöki Kabinet
1. szervezi az elnök, valamint az elnökhelyettesek személyes intézkedési körébe vont ügyek előkészítését, illetve közreműködik intézésükben az elnök, az elnökhelyettesek, illetve a kabinetvezető utasítása szerint;
2. koordinálja, tartalmilag és szükség esetén – a Jogi és Koordinációs Igazgatóval együttműködve – jogilag előkészíti az elnök, illetve a kabinetvezető feladat- és hatáskörébe tartozó döntéseket és feladatokat;
3. szervezi és nyilvántartja az elnök hivatalos programjait, sajtószerepléseit, intézi az elnök programjához szükséges előkészítő munkálatokat;
4. a Kincstár szervezeti egységei számára közvetíti az elnök, az elnökhelyettesek, valamint a kabinetvezető utasításait;
5. szakértői anyagokat készít egyes, az elnök, illetve az elnökhelyettesek által meghatározott kiemelt témákban;
6. ellátja az elnöki, illetve elnökhelyettesi ügyiratforgalommal járó feladatokat;
7. kapcsolatot tart a Kincstár központi szerv és területi szervek szervezeti egységeivel, illetve ezek vezetői titkárságával, valamint a közigazgatási szervezetek vezetőinek titkárságával;
8. az elnök döntése szerint részt vesz az egyes szervezeti egységek feladatainak tervezésében, előkészítésében és értékelésében;
9. ellátja a külföldi és belföldi vendéglátás lebonyolításával kapcsolatos teendőket, egyéb protokollfeladatokat;
10. kezdeményezi a külföldi látogatásokhoz és hazai tárgyalásokhoz szükséges tárgyalási és háttéranyagok elkészítését, ezeket véleményezi és rendezi;
11. szervezi, illetve koordinálja a kétoldalú együttműködést a külföldi kincstárakkal, pénzügyi igazgatási intézményekkel, nemzetközi szervezetekkel;
12. szükség esetén gondoskodik a tolmácsszolgálat biztosításáról, valamint a fordítási feladatok ellátásáról;
13. elkészíti a Kincstár alapító okiratának módosítástervezetét, valamint összefogja a Szervezeti és Működési Szabályzat, illetve annak módosítástervezetei kimunkálását;
14. figyelemmel kíséri a kincstári ügyintézést;
15. ellátja a Kincstár szervezetfejlesztéssel kapcsolatos projektjeinek előkészítésével, koordinálásával és adminisztratív lebonyolításával kapcsolatos feladatokat;
16. ellátja a Kincstár működésével kapcsolatos kommunikációs feladatokat;
17. kezeli a Kincstár általános e-mail címét, segíti a Kincstár általános e-mail címére érkező levelekben foglaltak megválaszolását;
18. a közérdekű adatok kötelező közzétételére vonatkozó rendelkezések megtartása érdekében rendszeresen ellenőrzi a Kincstár honlapján található adatokat, és eltérés, illetve hiányosság észlelése esetén felhívja az érintett kincstári szakterület figyelmét a javítás vagy pótlás szükségességére;
19. ellátja a Kincstár honlapjával és intranetrendszerével kapcsolatos szakmai koordinációs feladatokat;
20. ellátja a közbeszerzési eljárások lebonyolításához kapcsolódó koordinációs, adminisztratív és végrehajtói feladatokat.
Ellenőrzési Főosztály
40. § Az Ellenőrzési Főosztály
a) összeállítja a Kincstár hosszú távú céljaival összhangban a kockázatelemzéssel alátámasztott stratégiai és éves ellenőrzési terveket, a Kincstár elnökének jóváhagyása után végrehajtja azokat, valamint nyomon követi megvalósításukat;
b) végrehajtja a bizonyosságot adó és tanácsadó ellenőrzési tevékenységeket;
c) tájékoztatja a Kincstár elnökét az éves ellenőrzési terv megvalósításáról, és az attól való eltérésekről;
d) kialakít és működtet – az államháztartásért felelős miniszter által közzétett módszertani útmutatók figyelembevételével – egy nyilvántartási rendszert, amellyel az ellenőrzési jelentésben tett megállapítások és javaslatok alapján készült intézkedési tervben foglalt feladatok végrehajtását nyomon követi; figyelemmel kíséri azok megvalósítását, valamint féléves gyakorisággal tájékoztatja a Kincstár elnökét az intézkedési tervek megvalósulásáról;
e) elkészíti az éves ellenőrzési jelentést, amelyet megküld az irányító szerv részére;
f) közreműködik a Kincstár belső kontrollokkal kapcsolatos módszertani útmutatóinak a véleményezésében és azok módosításában, amennyiben az a belső kontrollok megvalósulásának szempontjából indokolt;
g) nyomonkövetési rendszert működtet, a belső kontrollrendszer működéséről, illetve a szervezet teljesítményéről, leterheltségéről folyamatos vezetői tájékoztatást ad, továbbá figyelemmel kíséri a folyamatmenedzsment mérőszámokat és vezetői riportot készít;
h)26 gondoskodik az Állami Számvevőszék, a Kormányzati Ellenőrzési Hivatal, az irányító szerv, illetve a felsorolt szervezetek megbízottjai által lefolytatott, valamint az Európai Támogatásokat Auditáló Főigazgatóság uniós támogatás kincstári felhasználását (Kincstár mint kedvezményezett) célzó ellenőrzéseinek koordinációjáról;
i) biztosítja a módszertani és technikai tudást, amely a folyamatfejlesztés végrehajtásában, valamint a folyamatmodellezés elvégzéséhez (még nem modellezett folyamatok felmérése, folyamatmodellek aktualizálása), folyamatmodellek naprakészen tartásához, valamint a folyamatfejlesztési kezdeményezések megfogalmazásának támogatásához szükséges;
j) kialakítja és működteti a területi szervek bevonásával a Kincstár kockázatkezelési és szabálytalanságkezelési rendszerét;
k) az integritás tanácsadót támogatva működteti az integritás keretrendszer egyes elemeit;
l)27 felelős az üzletmenet-folytonossági terv kialakításának koordinálásáért.
Humánpolitikai Főosztály
41. § A Humánpolitikai Főosztály
a) a vonatkozó jogszabályok alapján ellátja a jogviszony létesítésével, fenntartásával és megszüntetésével kapcsolatos feladatokat (ezen belül: összeférhetetlenség megállapításával kapcsolatos feladatok, fontos és bizalmas munkakört betöltők nemzetbiztonsági ellenőrzésével kapcsolatos feladatok, vagyonnyilatkozat-tétellel kapcsolatos feladatok stb.);
b) a szakmai területek bevonásával meghatározza a rendszeresített munkakörök jegyzékét, valamint a munkakörök betöltéséhez szükséges képesítési követelményeket;
c) javaslatot tesz a szervezeti egységek engedélyezett létszámára, nyilvántartja az engedélyezett, betöltött és üres álláshelyeket;
d) gondoskodik a szükséges humán erőforrás biztosításáról;
e) koordinálja a területi szervek humánpolitikai tevékenységét, ellenőrzi az egységes munkáltatói intézkedések végrehajtását;
f)28 vezeti a jogszabályokban meghatározott nyilvántartásokat (közszolgálati alapnyilvántartás), jogszabályok, illetve eseti megkeresés alapján adatszolgáltatást teljesít (Magyar Kormánytisztviselői Kar, NGM stb.);
g) ellátja a kötelező továbbképzéssel, képzéssel kapcsolatos feladatokat, az egyéni képzési tervek alapján összeállítja az intézmény éves képzési tervét, megszervezi és koordinálja annak végrehajtását;
h) közreműködik a Kincstár létszám- és éves személyi juttatások előirányzatának tervezésében, azok betartásának ellenőrzésében és a beszámolási feladatokban;
i) felelős az illetményszámfejtéshez szükséges adatok határidőre történő biztosításáért;
j) ellátja az üdültetéssel, a foglalkozás-egészségügyi szolgáltatással, továbbá a jóléti és szociális juttatásokkal kapcsolatos feladatokat (kamatmentes munkáltatói kölcsön, segélyezés stb.);
k) ellátja a magán- és önkéntes nyugdíjpénztári, valamint egészségpénztári belépéssel, kilépéssel, átlépéssel összefüggő munkáltatói feladatokat;
l) részt vesz a munkaügyi panaszok kivizsgálásában, a szakszervezeti érdekegyeztetésben, valamint a munkaügyi egyeztetésekben;
m) ellátja a cafetéria-juttatások nyilatkoztatásával kapcsolatos feladatokat;
n) kidolgozza a humánpolitikai tárgyú belső szabályozó eszközöket;
o) ellátja a kitüntetések adományozásával kapcsolatos humánpolitikai feladatokat.
Adatvédelmi felelős
42. § A Kincstárnál az elnök által kinevezett és közvetlenül az elnök felügyelete alá tartozó adatvédelmi felelős működik. Az adatvédelmi felelős az Info tv. rendelkezéseinek megfelelően ellátja az adatvédelmi feladatokat, különösen:
a) részt vesz az adatvédelmet érintő jogszabálytervezetek kidolgozásában, véleményezésében;
b) közreműködik az adatvédelmet érintő közjogi szervezetszabályozó eszközök, belső szabályozó eszközök megalkotásában és felülvizsgálatában, azok tervezeteinek véleményezésével;
c) elkészíti, és szükség esetén aktualizálja a Kincstár Adatvédelmi és Adatbiztonsági Szabályzatát;
d) elkészíti a nyilvános közérdekű adatok alkotmányos követelményének teljesítésére vonatkozó rendelkezéseket tartalmazó elnöki utasítást;
e) egyedi ügyek adatvédelmi kérdéseiben – hivatalból vagy az ügyben érintett szervezeti egység megkeresésére – véleményt ad, állást foglal;
f) véleményt ad a Kincstárhoz külső szervektől, személyektől érkező adatvédelmi tárgyú megkeresésekben foglaltakra, adott esetben azok teljesíthetőségét illetően;
g) közreműködik az érintettektől érkező, személyes adataik kezelésére vonatkozó kérdések, megkeresések megválaszolásában;
h) ellenőrzi a személyes adatoknak a vonatkozó jogszabályokban, valamint a Kincstár belső szabályozói eszközeiben előírtaknak megfelelő kezelését, jogosulatlan vagy bármely okból nem az előírásoknak megfelelő adatkezelés esetén az azt folytató szervezeti egységet vagy személyt felhívja a vonatkozó előírások szerinti adatkezelésre;
i) közreműködik a Nemzeti Adatvédelmi és Információszabadság Hatóság Kincstárat érintő vizsgálatainak lefolytatásában, a vizsgálatok során felmerülő kérdések, megkeresések megválaszolásában;
j) az egyes szervezeti egységek és területi szervek adatközlései, jelentései alapján az elnök általi aláírásra előkészíti a Nemzeti Adatvédelmi és Információszabadság Hatóság felé teljesítendő éves tájékoztatást;
k) részt vesz a belső adatvédelmi felelősök számára szervezett konferenciákon;
l) gondoskodik a belső adatvédelmi nyilvántartási rendszer vezetéséről;
m) együttműködik az adatvédelmi ismeretek oktatásában a Humánpolitikai Főosztállyal.
Integritás tanácsadó29
42/A. §30 (1) A Kincstár integritás tanácsadója az elnök által kijelölt személy, aki a tanácsadói feladatait a munkaköri leírásban meghatározott egyéb feladatai mellett látja el azzal, hogy az integritás tanácsadó a tanácsadói feladatait közvetlenül a Kincstár elnökének vezetése és ellenőrzése mellett végzi.
(2) Az integritás tanácsadó az államigazgatási szervek integritásirányítási rendszeréről és az érdekérvényesítők fogadásának rendjéről szóló kormányrendeletnek megfelelően:
a) részt vesz az integritást és korrupciót érintő jogszabálytervezetek véleményezésében;
b) közreműködik a Kincstár működésével kapcsolatos integritási és korrupciós kockázatok felmérésében;
c) elkészíti az integritási és korrupciós kockázatok kezelésére szolgáló intézkedési tervet és annak végrehajtásáról szóló integritás jelentést;
d) elkészíti, és szükség esetén aktualizálja a Kincstár integritásirányítási keretrendszerét szabályozó mindenkor hatályos elnöki utasítást;
e) a korrupció-megelőzési intézkedési terv alapján javaslatot tesz a Kincstár hivatásetikai és antikorrupciós témájú képzései megtartására, valamint közreműködik ezek végrehajtásában;
f) a hatályos jogszabályok és hivatásetikai szabályok alapján tájékoztatást és tanácsot ad a Kincstár vezetői és munkatársai részére a felmerült hivatásetikai kérdésekben;
g) ellátja az integritási és korrupciós kockázatokra vonatkozó bejelentések fogadásával és kivizsgálásával kapcsolatos feladatokat.
Jogi és koordinációs igazgató
43. § (1) A jogi és koordinációs igazgató
a) a Kincstár vezető jogtanácsosának minősül;
b) a Kincstár jogi képviseletének ellátása körében eltérő jogi álláspontok esetén állást foglal a jogi képviselet szakmai tartalmáról;
c) javaslatot terjeszthet közvetlenül az elnök részére a képviselet ellátásának módjára utalóan;
d) szerződésekkel kapcsolatos eltérő jogi álláspontok esetén egyeztet a szakmai területek között, egyetértés hiányában szakmai álláspontja tekinthető a Kincstár hivatalos jogi véleményének;
e) összehangolja a Kincstáron belüli jogi-szakmai területek munkáját;
f) ellátja a Kincstáron belüli koordinációs feladatok irányítását.
(2) A jogi és koordinációs igazgató irányítása alá a Jogi és Törzskönyvi Főosztály, valamint a Szabályozási és Koordinációs Főosztály tartozik.
Jogi és Törzskönyvi Főosztály
44. § A Jogi és Törzskönyvi Főosztály
a) gondoskodik a Kincstár – továbbá törvényben meghatározott esetekben a magyar állam – jogi képviseletének ellátásáról bíróságok, választott bíróságok, más hatóságok előtt, valamint harmadik személyekkel szemben;
b)31 szakmailag vezeti a területi szerveknél a jogi feladatokat ellátó jogtanácsosok, valamint jogi előadók tevékenységét, és ellenőrzi a megbízási szerződés keretében működő jogi képviselőket, tanácsadókat;
c) véleményezi a Kincstár szerződéseinek tervezeteit, illetve saját hatáskörben készíti elő a belső utasításokban foglaltaknak megfelelően; a gazdasági vezetővel közösen aktualizálja a szerződéskötés folyamatát szabályozó elnöki utasítást;
d) ellátja a jogszabályokban, valamint belső utasításokban számára előírt ellenjegyzési feladatokat;
e) jogi véleményt nyilvánít a Kincstár nevében állásfoglalást igénylő ügyekben, továbbá a kötelezettségvállalások előtt jogi véleményt ad a Kincstár tevékenységével kapcsolatos döntések kialakításához;
f) ellátja a minisztériumokkal egyes pályázatos támogatások lebonyolítására kötött megbízási szerződések alapján a megbízók jogi képviseletét, polgári jogi, valamint csőd- és felszámolási ügyekben;
g) vezeti a törzskönyvi jogi személyek közhiteles és nyilvános törzskönyvi nyilvántartását, és biztosítja az ezzel összefüggő adatszolgáltatási és ügyfélszolgálati feladatok ellátását;
h) ellátja a törzskönyvi nyilvántartás alanyaival kapcsolatos hatósági bejegyzésre, törlésre, módosításra és adatszolgáltatásra vonatkozó feladatokat;
i) biztosítja a területi szervek törzskönyvezési feladatainak szakmai felügyeletét, szakmai támogatását;
j)32 ellátja a nem családtámogatási kifizetőhely munkáltatók apákat megillető pótszabadsággal összefüggő költségei jogosulatlan elszámolása, igénybevétele kapcsán felmerülő peres ügyekben a jogi képviseletet.
Szabályozási és Koordinációs Főosztály
45. §33 A Szabályozási és Koordinációs Főosztály:
1. részt vesz a Kincstárat érintő jogszabályok megfogalmazásában, szakmai anyagainak előkészítésében;
2. javaslatot tesz a Kincstár feladatkörébe tartozó ügyekben jogszabály megalkotására;
3. képviseli a Kincstárat a közigazgatási egyeztetéseken;
4. ellátja a Kincstár ügyiratforgalmának adminisztrációs, adatszolgáltatási és koordinációs feladatait;
5. végzi a Kincstár ügyviteli folyamatainak irányítását, támogatását, koordinálását és felügyeletét, valamint az ezzel összefüggő elektronikus nyilvántartás szakmai támogatását, koordinálását és felügyeletét;
6. működteti és felügyeli a Kincstárban a nyílt iratok kezelésével, irattárolásával összefüggő feladatokat, működteti és felügyeli a központi szerv nyílt irattárát;
7. elkészíti az ügyviteli tevékenység végzéséhez szükséges belső szabályozó eszközöket;
8. gondoskodik a postai szolgáltatások igénybevételéről, ellátja a postai levélküldeményekkel kapcsolatos érkeztetési, küldeményfeladási és kézbesítési feladatokat; ellátja a központi szerv szervezeti egységeinek expediálással összefüggő feladatait;
9.34 koordinálja a Kincstár működésével kapcsolatos külső és belső előterjesztések, jogszabálytervezetek véleményezését, valamint gondoskodik az elnöki, és a megyei igazgatói utasítások és körlevelek nyilvántartásáról és közzétételéről;
10. előkészíti a külföldi ideiglenes kiküldetéseket, valamint összeállítja a külföldi utazási tervet;
11. elkészíti a Kincstár munkatervét, annak végrehajtásáról beszámol a vezetői értekezletnek;
12. vezeti a Kincstár nevében aláírásra jogosultak nyilvántartását, a képviseleti nyilvántartást, valamint elkészítteti, kiadja és nyilvántartja a Kincstár körbélyegzőit;
13. gondoskodik a Kincstár valamennyi szervezeti egységét érintő tájékoztatók belső elektronikus információs portálon történő megjelenítéséről, részt vesz a belső elektronikus információs portál fejlesztésében;
14. jogszabályfigyelést végez;
15. engedélyezi az Elnöki Kabinet által meghatározott ki nem adható e-mail címeken túl az igényelt funkcionális e-mail címek létrehozását.
Költségvetési felügyeleti igazgató
46. § (1) A költségvetési felügyeleti igazgató
a) kapcsolatot tart az intézményekhez kirendelt költségvetési főfelügyelőkkel és költségvetési felügyelőkkel, az őket érintő aktuális ügyekben tájékoztatást ad;
b) az NGM kincstárért felelős helyettes államtitkárával egyeztetve kialakítja és működteti a költségvetési főfelügyelők és költségvetési felügyelők tevékenységére vonatkozó részletes eljárási, jelentési, beszámoltatási és ellenőrzési rendet;
c) koordinálja a költségvetési főfelügyelők és költségvetési felügyelők feladatkörébe tartozó véleményezéseket;
d) a költségvetési főfelügyelők és költségvetési felügyelők tevékenységéhez kapcsolódó szakértői anyagokat, illetve munkájukkal kapcsolatos módszertani problémák körében egységes megoldásokat készít elő;
e) működteti a költségvetési főfelügyelők és költségvetési felügyelők feladatellátásához szükséges adatszolgáltatási rendszert;
f) koordinálja a költségvetési főfelügyelők és költségvetési felügyelők havi intézményi jelentéseit, azokból vezetői összefoglalót készít; eljuttatja a jelentéseket a hatáskörrel rendelkező miniszterekhez;
g) a havi jelentéseken túl vezetői összefoglalókat készít a felügyelt intézmények kapcsán felmerülő aktuális problémák jelzésére, és továbbítja a szakmailag érintett minisztériumok felé;
h) javaslatot tesz a költségvetési felügyeleti rendszer bővítésére, a felügyelői hálózat fejlesztésére, valamint a megbízandó költségvetési főfelügyelők és költségvetési felügyelők személyére;
i) a felügyelt intézményekkel kapcsolatban felmerülő kiemelten fontos ügyek kezelésére ad-hoc bizottsági üléseket szervez és hív össze;
j) a költségvetési főfelügyelők és költségvetési felügyelők részére rendszeresen szakmai értekezleteket, munkanapokat szervez.
(2) A költségvetési felügyeleti igazgató a Kincstár elnökének tájékoztatása mellett közvetlen kapcsolatot tart az NGM kincstárért felelős helyettes államtitkárával, illetve a felügyelt intézmények felügyeleti szerveként működő minisztériumok államtitkárságaival.
(3) A költségvetési felügyeleti igazgató felelős a nemzetközi kincstári kapcsolatok koordinációjáért.
Gazdasági vezető
47. § (1) A gazdasági vezető
a) irányítja a Kincstár mint intézmény gazdasági szervezetét; ennek keretében felügyeli:
aa) a tervezéssel, az előirányzat-felhasználással, a hatáskörébe tartozó előirányzat-módosítással kapcsolatos feladatokat;
ab) az intézmény üzemeltetési, fenntartási, működési, beruházási, vagyonhasználati és vagyonhasznosítási feladatait;
ac) a munkaerő-gazdálkodással, a készpénzkezeléssel, a könyvvezetéssel, a beszámolási kötelezettséggel, a bevallási kötelezettséggel és az adatszolgáltatással kapcsolatos feladatokat;
b) felelős a költségvetési forrásokkal történő gazdálkodás mindenkori szabályait tartalmazó kormányrendeletben számára meghatározott feladatok ellátásáért;
c) a Kormány rendeletének megfelelően a nem közvetlenül az irányítása alá tartozó szervezeti egységekhez beosztott, a tervezéssel, gazdálkodással, finanszírozással, adatszolgáltatással és beszámolással kapcsolatos feladatok ellátásáért felelős alkalmazottaknak iránymutatást ad;
d) a területi szervek vonatkozásában a feladatait a hálózatirányításért felelős elnökhelyettes egyidejű tájékoztatása mellett látja el;
e) ellenjegyzi, vagy az általa kijelölt személlyel ellenjegyezteti a Kincstárat terhelő gazdasági kihatású kötelezettségvállalásokat;
f) a működéssel összefüggő gazdasági és pénzügyi feladatok tekintetében a Kincstár elnökének helyettese feladatait az elnök közvetlen irányítása és ellenőrzése mellett látja el.
(2) A gazdasági vezető irányítása alá az Intézményi Gazdálkodási Főosztály és a Létesítménygazdálkodási Főosztály tartozik.
(3) Az államháztartásról szóló törvény végrehajtásáról szóló 368/2011. (XII. 31.) Korm. rendelet (a továbbiakban: Ávr.) szerinti gazdasági szervezet a gazdasági vezetőből és az irányítása alá tartozó szervezeti egységekből áll.
Intézményi Gazdálkodási Főosztály
48. § Az Intézményi Gazdálkodási Főosztály
1. előkészíti az intézmény előzetes költségvetési javaslatát, elemi költségvetési javaslatát, elfogadása esetén a végleges elemi költségvetését, amelyet elnöki jóváhagyás után benyújt a felügyeleti szerv irányába;
2. elvégzi a Kincstár gazdálkodásához kapcsolódó számlázási feladatokat;
3. nyilvántartást vezet a kötelezettségvállalásra, teljesítésigazolásra, érvényesítésre, pénzügyi ellenjegyzésre és utalványozásra jogosult kormánytisztviselőkről, valamint aláírásmintájukról;
4. kialakítja és működteti a kötelezettségvállalások nyilvántartásának rendszerét, gondoskodik a kötelezettségvállalások pénzügyi ellenjegyzésének biztosításáról;
5. feldolgozza a beérkező szállítói számlákat, gondoskodik a számlák kormányrendeletben meghatározott teljesítésigazolásra történő eljuttatásáról, a számlák érvényesítéséről, ezt követően utalványozásáról és kifizetéséről;
6. bonyolítja a napi pénzforgalmat, és működteti a központban a házipénztárt;
7. ellátja az Emberi Erőforrások Minisztériuma „Hozzájárulás a lakossági energiaköltségekhez” elnevezésű fejezeti kezelésű előirányzat főkönyvi könyveléséhez kapcsolódó pénzügyi, beszámolási feladatokat;
8. ellátja az európai uniós projektekhez kapcsolódó Támogatási Szerződésekben foglalt pénzügyi elszámolások készítéséhez kapcsolódó feladatokat;
9. külső és belső ellenőrzések lefolytatásakor adatokat szolgáltat az ellenőrzési szerveknek, az ellenőrzések megállapításaira intézkedési tervet készít, és gondoskodik a hibák megszüntetéséről;
10. elvégzi a Kincstár intézményére vonatkozó komplex és teljes körű főkönyvi bérkönyvelési feladatokat, vezeti a személyi juttatásokhoz kapcsolódó analitikus kimutatásokat;
11. ellátja a központi szerv bérügyviteli feladatait, az intézmény közterheinek és egészségbiztosítási ellátásainak bevallásával, pénzügyi elszámolásával és nyilvántartásával, valamint a cafetéria-juttatások elszámolásával kapcsolatos központi feladatokat; biztosítja az intézmény adófolyószámlájának ellenőrzését, egyeztetését a hiteles és valós egyenlegek kimutatása érdekében;
12. ellátja a pénzügyi tranzakciós illeték bevallásával, pénzügyi elszámolásával és nyilvántartásával kapcsolatos munkálatokat;
13. elkészíti és a felügyeleti szerv felé benyújtja az éves intézményi költségvetési beszámolót, negyedévente a mérlegjelentéseket, havonta az időközi költségvetési jelentéseket, valamint a zárszámadási körirat alapján elkészíti a Kincstár szöveges és számszaki beszámolóját;
14. kialakítja a Kincstár intézményi számviteli politikáját, és elkészíti a hozzá tartozó belső szabályozó eszközöket, ezeknek megfelelően elvégzi a kapcsolódó könyvelési feladatokat;
15. a Létesítmény Gazdálkodási Főosztállyal közösen elkészíti az intézményi szintű selejtezési és leltározási belső szabályozó eszközt, és elvégzik a szabályozók által meghatározott feladatokat;
16. figyelemmel kíséri az előirányzatok felhasználásának alakulását, elvégzi azok saját hatáskörű módosítását;
17. nyilvántartja és könyveli a kamatmentesen nyújtott lakáscélú munkáltatói kölcsönöket;
18. működteti a számviteli információs rendszert, összefogja a külső és belső adatszolgáltatási feladatokat;
19. elvégzi a Kincstár kezelésében lévő elkülönített állami pénzalap, a Wesselényi Miklós Ár- és Belvízvédelmi Kártalanítási Alap működtetésével kapcsolatos pénzügyi, főkönyvi könyvelési feladatokat, valamint eleget tesz számviteli beszámolási kötelezettségeinek.
Létesítménygazdálkodási Főosztály
49. § A Létesítménygazdálkodási Főosztály
1. elkészíti a Kincstár létesítménygazdálkodásával kapcsolatosan a központi szerv költségvetésében szereplő dologi, felhalmozási (kivéve: biztonsági és informatikai) kiadások tervét;
2. ellenőrzi a hatáskörébe tartozó, külső személyek munkavégzésével kapcsolatos munkabiztonsági előírások betartását, intézkedik a szemléken, bejárásokon tapasztalt hiányosságok megszüntetéséről;
3. javaslatot tesz a létesítménygazdálkodással összefüggő fejlesztésekre, korszerűsítésekre;
4. elvégzi a Kincstár vagyonkezelésében álló épületek karbantartásához és felújításához kapcsolódó építési beruházások teljes körű, költséghatékony lebonyolítását;
5. elvégzi, továbbá a területi szervek tekintetében koordinálja a Kincstár ingatlanainak, gépészeti berendezéseinek üzemeltetésével és gondnoki tevékenységével összefüggő feladatokat, méri azok minőségét, igazolja a teljesítést;
6. felméri és nyilvántartja a Kincstár vagyonkezelésében lévő épületek, valamint a Kincstár által bérelt vagy bérbe adott épületrészek műszaki paramétereit, aktualizálja az üzemeltetés során történt változtatásokat;
7. gondoskodik valamennyi üzemeltetési és közműszolgáltatás beszerzéséről, lebonyolításáról;
8. intézkedik az üzemeltetés és karbantartás során feltárt hiányosságok megszüntetéséről;
9. elvégzi a szabványokban és jogszabályokban előírt időszakos felülvizsgálatokat;
10.35
11. gondoskodik a Kincstár feladataihoz szükséges távközlési szolgáltatásokról, és vezeti az azokkal összefüggő nyilvántartásokat, a központi szervnél kezeli a telefonközpontot;
12. intézkedik a telefonközpontok szakmai üzemeltetéséről, a bővítések, karbantartások, fejlesztések, a mobiltelefonokkal kapcsolatos szakmai tevékenységek, az adatátviteli megoldások megrendeléséről és az ezzel kapcsolatos pénzügyi, számlaellenőrzési és nyilvántartási feladatokról;
13. az informatikai szakterület igényeinek megfelelően intézkedik az adatátviteli összeköttetések megrendeléséről, áthelyezéséről, átviteli jellemzőinek megváltoztatásáról;
14. teljesíti a központi szervnél jelentkező sokszorosítási, iratfűzési igényeket;
15. gondoskodik a Kincstár vagyonkataszterének naprakész vezetéséről;
16. gondoskodik a Kincstár vagyonának biztosításáról;
17. megszervezi a területi szervek közreműködésével a Kincstár épületeinek takarítását, gondoskodik a takarítási szolgáltatás beszerzésének kezdeményezéséről, lebonyolításáról;
18. a központi szervnél elvégzi, a területi szervek tekintetében koordinálja a gépjárművek üzemeltetésével kapcsolatos feladatokat, a gépjármű-nyilvántartást folyamatosan vezeti, együttműködve az üzemeltetést végző területi szervekkel;
19. gépjárművet, szükség esetén gépjárművezetőt biztosít az igénylő szervezeti egységek részére, gondoskodik a gépjárművek, illetve a benzinkártyák beszerzéséről;
20. elvégzi, a területi szervek közreműködésével koordinálja a tárgyi eszközök és készletek leltározásával és selejtezésével kapcsolatos feladatokat;
21. végrehajtja a jóváhagyott tárgyieszköz- és anyagbeszerzéseket, gondoskodik azok tárolásáról, nyilvántartásáról, üzembe helyezéséről és aktiválásáról;
22. az eszközöket és immateriális javakat egységes analitikus nyilvántartó rendszerbe veszi, leltári számos matricával látja el, valamint nyilvántartó kartonokat vezet;
23. működteti a központi szerv nyomtatványraktárát, író- és irodaszerraktárát, valamint az informatikai kellékanyag-raktárát;
24. biztosítja a központi rendezvényekhez a helyszínt, gondoskodik a helyiség berendezéséről, megrendeli a rendezvény lebonyolításához szükséges ellátási, technikai feltételeket;
25. intézkedik a rakodáshoz, költöztetéshez szükséges munkaerő és eszközök beszerzéséről, a központi szerv vonatkozásában koordinálja azokat.
Támogatási igazgató
50. § (1) A támogatási igazgató
a) felügyeli a Nemzetgazdasági Minisztérium Terület- és Településfejlesztési Operatív Program végrehajtásáért felelős Irányító Hatóság által delegált közreműködő szervezeti feladatokat a központi és területi szervezeti egységeknél;
b)36 irányítja, ellenőrzi és összehangolja a központi szervezeti egységek és az állampénztári irodák hazai támogatási forrásokkal kapcsolatos szakmai tevékenységét;
c) irányítja a visszatérítési kötelezettséggel nyújtott, valamint a követeléssé vált, pályázatos úton kihelyezett támogatásokból keletkezett követelések kezelését;
d) felügyeli a kincstári monitoring rendszert;
e) kapcsolatot tart az európai uniós források lebonyolításában részt vevő szervezetekkel;
f) együttműködik a Támogatásokat Vizsgáló Irodával az uniós versenyjogi szabályoknak, illetve az azzal kapcsolatos hazai jogszabályoknak történő megfelelés ellenőrzésében;
g) ellátja a biztonsági vezetői feladatokat;
h)37 felügyeli a hitelintézetek lakástámogatás nyújtásához kapcsolódó tevékenységének ellenőrzését;
i)38 irányítja, ellenőrzi és összehangolja a központi szervezeti egységek és az állampénztári irodák feladatait az országgyűlési képviselők választása kampányköltségeinek átláthatóvá tételéről szóló jogszabályban előírtak végrehajtására vonatkozóan;
j)39 felügyeli az építtetői fedezetkezeléssel kapcsolatos tevékenységet.
(2) A támogatási igazgató irányítása alá az EU Támogatási Főosztály, a Támogatásokat Közvetítő Főosztály és a Biztonsági Főosztály tartozik.
Biztonsági Főosztály
51. § A Biztonsági Főosztály
1. ellátja, irányítja és felügyeli a Kincstár biztonsági, információvédelmi, tűzvédelmi, munkavédelmi és polgári védelmi feladatait, és gondoskodik az ezekhez kapcsolódó preventív jellegű teendők elvégzéséről;
2. kialakítja és alkalmazza a komplex biztonsággal kapcsolatos normarendszert, és biztosítja annak folyamatos naprakészen tartását;
3. kidolgozza az egységes védelmi terveket, szabályokat;
4. szervezi és fejleszti a biztonságtudatosságot, ellátja a biztonsági tevékenységhez kapcsolódó oktatást, továbbképzést;
5. megvalósítja a kritikus infrastruktúra védelmével kapcsolatos feladatokat;
6.40
7. hatáskörébe tartozó ügyekben kapcsolatot tart a szakhatóságokkal, a megelőzési tevékenységet folytató szakmai szervezetekkel, a felügyeleti szervekkel, valamint a nemzetbiztonsági szolgálatok Kincstárat érintő védelmi tevékenysége körében a nemzetbiztonsági szolgálatokkal;
8. részt vesz a katasztrófavédelem és a katasztrófaelhárítás tervezésében, szervezésében, koordinálásában, a kárenyhítési, kármentési feladatok irányításában és elvégzésében;
9. vizsgálja és elemzi a rendkívüli eseményeket, intézkedik azok ismételt előfordulásának megelőzésére, megakadályozására;
10. megszervezi a Kincstár élőerős és technikai őrzésvédelmét, és ellátja annak szakmai irányítását, felügyeletét;
11. ellátja a Kincstár rendezvényeinek biztonságtechnikai biztosítását;
12. javaslatot tesz a biztonsági célú fejlesztésekre, korszerűsítésekre;
13. a Kincstár által indított beszerzéseket biztonsági szempontból előzetesen véleményezi, közreműködik a biztonsági szempontból jelentős beruházások lebonyolításában;
14. szervezeti javaslatot tesz a biztonsági feladatok ellátására;
15. koordinálja, ellenőrzi és felügyeli a Kincstár biztonságtechnikai eszközeinek, berendezéseinek tervezésével, telepítésével, üzemeltetésével, karbantartásával és ellenőrzésével kapcsolatos műszaki-technikai feladatokat;
16. intézkedéseket tesz a humánpolitikai biztonság felméréséről, kezeléséről;
17. ellátja a jogszabályban meghatározott minősített (elektronikus vagy papíralapú) adatok kezelésével és védelmével kapcsolatos szakmai feladatokat;
18. ellenőrzi az információkezelés feladatkörébe tartozó biztonsági előírások megtartását, ellenőrzéseiről nyilvántartást vezet;
19. gondoskodik a tűzvédelmi előírások betartatásáról, a tűzvédelmi feladatok időszakos ellenőrzéséről, a tűzvédelmi ellenőrzéseken feltárt hiányosságok megszüntetéséről;
20. feladata a Kincstár tűzvédelmi tevékenységének szervezése, irányítása és ellenőrzése, átruházott jogkörben a tűzvédelmi szakhatósági eljárásokban a Kincstár képviseletének ellátása;
21. ellátja a jogszabályokban meghatározott munkavédelemmel kapcsolatos szakfeladatokat, ellenőrzi a munkavédelmi előírások betartását, intézkedik a munkavédelmi szemléken, bejárásokon észlelt hiányosságok megszüntetéséről; irányítja, felügyeli a Kincstár munkavédelmi feladatainak ellátását, gondoskodik a munkavállalók munkavédelmi oktatásáról;
22. ellátja a polgári védelemmel kapcsolatos feladatokat.
Támogatásokat Közvetítő Főosztály
52. § A Támogatásokat Közvetítő Főosztály
1. elkészíti a Kincstár által kezelt célelőirányzatokhoz kapcsolódó megbízási szerződéseket, megállapodást köt az előirányzatok kezelésében közreműködő egyéb szervezetekkel;
2. ellátja az egyes pályázatos támogatási célelőirányzatok kezelésére kötött megbízási szerződések és jogszabályi felhatalmazás alapján a támogatások lebonyolításával kapcsolatos feladatokat (szabályozás, folyósítás, ellenőrzés, adatbázis kialakítása);
3.41 ellátja a szakmai felügyeletét a Kincstár által kezelt célelőirányzatokkal összefüggésben a területi szervek állampénztári irodai tevékenységének, koordinálja a feladatok ellátását, kialakítja a szakterületre vonatkozó egységes belső szabályozó eszközöket;
4.42 ellátja a lakossági vezetékesgáz-fogyasztás és távhőfelhasználás szociális támogatásával összefüggő, ráháruló közreműködői feladatokat, beleértve az állampénztári irodák gáz- és távhőszolgáltatókkal kapcsolatos ellenőrzési tevékenységének koordinálását;
5. a Kincstár által kezelt célelőirányzatokra és az energiatámogatásra vonatkozóan rendszeres és eseti adatszolgáltatást teljesít, beszámolót készít;
6.43 ellátja a lakáscélú támogatások utalványozásával kapcsolatos feladatokat; szakmailag irányítja a hitelintézeti adatszolgáltatást, az azon alapuló szakmai informatikai rendszerek működését és fejlesztését, illetve a kincstári pénzügyi szabályozás rendjét; információkat szolgáltat a lakáscélú támogatások pénzügyeiről;
7.44 ellenőrzi a hitelintézetek lakástámogatások nyújtásához kapcsolódó tevékenységét;
8.45 elvégzi a lakás-előtakarékossághoz kapcsolódó állami támogatás igénylésével, folyósításával és az információs rendszer működésével kapcsolatos feladatokat; nyilvántartást vezet a megkötött szerződésekről, és visszautasítja a párhuzamos állami támogatásigényléseket; kérelemre tájékoztatást nyújt a lakás-előtakarékoskodók részére ügyeikben;
9. részt vesz a Likviditási Bizottság munkájában;
10. ellátja a budapesti 4-es metróvonal finanszírozására kötött, háromoldalú – Budapest Főváros Önkormányzata, Budapest Közlekedési Zrt., Kincstár – szerződésben rögzített pénzügyi lebonyolítási feladatokat;
11. cégfigyelést végez a Cégközlönyben közzétettek alapján, továbbá ellátja a cégeljárásokhoz és más cégügyekhez kapcsolódva megfizetett illetékekről, költségtérítésekről készülő elektronikus igazolások kiküldésének szakmai koordinációját, valamint intézkedik a befizetésekkel kapcsolatos megkeresések ügyében;
12. ellátja – az állampénztári irodák közreműködésével – az építtetői fedezetkezelői feladatokat;
13.46 ellátja a nem családtámogatási kifizetőhely munkáltatók apákat megillető pótszabadság elszámolással kapcsolatos ellenőrzési feladatok szakmai irányítását; gondoskodik a pótszabadsággal összefüggő távolléti díj és közterhei számításával kapcsolatos szakmai iránymutatás beszerzéséről az illetékes minisztériumtól;
14. végzi az autópályák, autóutak és főutak használatáért fizetendő megtett úttal arányos díj fizetését szolgáló programhoz kapcsolódó kamattámogatási igények elszámolásának ellenőrzését, a kötelezettségvállalás-bejelentések, -megszüntetések nyilvántartását;
15. ellátja – az állampénztári irodák közreműködésével – a központi döntésű területfejlesztési támogatásokhoz kapcsolódó döntés-előkészítői feladatokat;
16.47 ellátja – az állampénztári irodák közreműködésével – az országgyűlési képviselők választása kampányköltségeinek átláthatóvá tételéről szóló jogszabályban előírt feladatokat; intézkedik a jelöltek és jelölő szervezetek nyilvántartásához szükséges adatbázis kialakításáról; figyelemmel kíséri az előírt visszafizetési kötelezettség teljesítését, és közreműködik a számviteli jelentés elkészítésében;
17. a Wesselényi Miklós Ár- és Belvízvédelmi Kártalanítási Alap kezelőjeként végzi az alap működtetési feladatait, egyedileg lefolytatja a kártalanítási eljárást;
18. gondoskodik a megváltozott munkaképességű munkavállalók foglalkoztatásához nyújtható költségvetési támogatásban részesülő munkáltatók pénzügyi ellenőrzésével kapcsolatos feladatok lebonyolításáról;
19.48 közreműködik a fővárosi és megyei kormányhivatal lakástámogatásokkal összefüggésben alkalmazott szakmai informatikai rendszerének fejlesztésében;
20.49 másodfokú hatósági jogkört gyakorol lakástámogatási ügyekben, továbbá másodfokon eljár lakás-előtakarékossági állami támogatások visszakövetelésének részletfizetés iránti kérelme elbírálásában.
EU Támogatási Főosztály
53. § Az EU Támogatási Főosztály
a) gondoskodik a Nemzetgazdasági Minisztérium Terület- és Településfejlesztési Operatív Program végrehajtásáért felelős Irányító Hatóságával, valamint a Miniszterelnökséggel kötött közreműködő szervezeti feladatokat tartalmazó megállapodás elkészítéséről és folyamatos felülvizsgálatáról;
b) az Európai Unió alapjaiból származó pénzeszközök felhasználásához kapcsolódóan közreműködik a Terület- és Településfejlesztési Operatív Program megvalósításában, a jogszabályban és megállapodásban meghatározott feladatok végrehajtásában a c)–g) pontokban részletezettek szerint;
c) kialakítja a feladatellátáshoz kapcsolódó hazai és uniós normák szerinti belső eljárásrendeket az alábbi területek vonatkozásában:
ca) a beérkezett pályázatok iktatása, formai és jogosultsági ellenőrzése,
cb) a támogatási szerződések megkötése,
cc) a megállapodásban és jogszabályban részletezett finanszírozási, szakmai nyomonkövetési és helyszíni ellenőrzési feladatok;
d) ellátja a követeléskezeléssel kapcsolatos feladatokat;
e) kezeli a kifogásokat és a szabálytalansági gyanúkat;
f) nyomon követi a kedvezményezettek közbeszerzési kötelezettségeit;
g) ellátja a Megyei Igazgatóságok közreműködő szervezeti tevékenységének szakmai irányítását és felügyeletét, melynek keretében:
ga) biztosítja az egységes eljárásrendek mentén történő feladatellátást,
gb) éves ellenőrzési tervet készít, melynek alapján koordinálja az ellenőrzések lefolytatását,
gc) szakmai képzéseket szervez;
h) működteti és folyamatosan fejleszti a kincstári monitoring rendszert;
i) ellátja a nem családtámogatási kifizetőhely munkáltatók apákat megillető pótszabadsággal összefüggő költségei jogosulatlan elszámolása, igénybevétele miatt elrendelt visszafizetések egyes követeléskezelési feladatait;
j) ellátja a visszatérítési kötelezettséggel nyújtott, valamint különböző eljárás alapján követeléssé vált vissza nem térítendő, pályázatos úton kihelyezett támogatásokból keletkezett követelések kezelését;
k) egyedi megbízás alapján ellátja a kincstári körbe tartozó intézmények által a munkavállalóik részére nyújtott lakáscélú támogatások kezelésének feladatait;
Államháztartási ügyekért felelős elnökhelyettes
54. § (1) Az államháztartási ügyekért felelős elnökhelyettes
a) az elnök távollétében vagy akadályoztatása esetén ellátja az általános helyettesítéssel kapcsolatos feladatokat; ha az elnöki tisztség átmenetileg betöltetlen, gyakorolja az elnöki feladat- és hatásköröket;
b) irányítja az államháztartás központi alrendszere költségvetésének jogszabályokban meghatározott kincstári végrehajtását;
c) felelős a költségvetéssel kapcsolatos kincstári tájékoztatás összehangolásáért, vezeti a makrogazdasági és államháztartási pénzügyi folyamatok elemzését;
d) felügyeli a kincstári körbe tartozó költségvetési szervek, előirányzatok és alapok költségvetési gazdálkodásával kapcsolatos – a Kincstár hatáskörébe tartozó előirányzat-gazdálkodási, finanszírozási – feladatok végrehajtását;
e) vezeti, szervezi a központi kezelésű előirányzatokkal összefüggő szabályozási, nyilvántartási, ellenőrzési és finanszírozási feladatok végrehajtását;
f) irányítja a költségvetési-kincstári gazdálkodással összefüggő jogszabályok tervezeteinek kincstári kialakítását, véleményezését;
g) felügyeli a zárszámadás előkészítésével, összeállításával kapcsolatos feladatokat;
h)50 szakmailag koordinálja az elemi költségvetésről és az éves költségvetési beszámolóról, valamint az államháztartás információs rendszere keretében teljesített más adatszolgáltatásokkal kapcsolatos feladatokat, e feladatkörében irányítja a területi szervek adatszolgáltatással kapcsolatos munkáját; koordinálja az államháztartás információs rendszerének jogszabály-módosításokból eredő fejlesztését, paraméterezését, szabálybázis-módosításait;
i) közreműködik az EU-konform pénzügyi elszámolások és államháztartási számvitel kidolgozásában;
j) felügyeli az európai uniós, illetve hazai forrásból megvalósuló kiemelt projektek végrehajtását, ennek keretében
ja) tanácskozási joggal részt vesz a projektek vezetői és irányító testületi ülésein,
jb) jogosult megismerni a projektekhez kapcsolódó előterjesztéseket, jelentéseket, szerződéseket és egyéb dokumentumokat,
jc) írásbeli és szóbeli tájékoztatást kérhet minden, a projektekkel kapcsolatos információról a szakmai és informatikai projektvezetőktől, valamint a lebonyolítási, pénzügyi adminisztrációs feladatokat ellátó szervezeti egység vezetőjétől,
jd) kapcsolatot tart külső partnerekkel,
je) folyamatosan tájékoztatja a Kincstár elnökét a projektek előrehaladásáról, a szükséges döntési pontokról;
k) működteti a Likviditási Bizottságot;
l)51
m) gyakorolja az elnök által ráruházott, jogszabályok által az elnök hatáskörébe utalt kiadmányozási jogokat;
n) az a) pontban foglalt feltételek és a Mavtv. 4. § (2) bekezdésében foglalt jogkör átruházásának együttes fennállása esetén ellátja a minősítői feladatokat.
(2)52 Az államháztartási ügyekért felelős elnökhelyettes irányítja az Alapok és Közalapítványok Főosztálya, az Államháztartási Összefoglaló és Adatszolgáltatási Főosztály, az Államháztartási Számviteli Főosztály, valamint a Költségvetési Fejezetek Főosztálya munkáját.
Alapok és Közalapítványok Főosztálya
55. § Az Alapok és Közalapítványok Főosztálya
a) nyilvántartja a társadalombiztosítási, valamint az elkülönített állami pénzalapok kincstári és elemi költségvetését, valamint az előirányzat-módosítás nélkül túlteljesíthető előirányzatokat;
b) az alapok által benyújtott, jóváhagyott, különböző időtávú előirányzat-felhasználási terveket nyilvántartásba veszi, valamint a jóváhagyást igénylő előirányzatokat engedélyezésre, valamint felső szintű döntésre előkészíti, és továbbítja az engedélyező részére;
c) a jóváhagyó döntések, illetve a dokumentációk alapján megnyitja a havi előirányzat-felhasználási kereteket;
d) fogadja, ellenőrzi és végrehajtja az alapok ellátási, valamint működési költségvetésére benyújtott előirányzat-módosításokat, zárolásokat;
e) naponta figyelemmel kíséri és nyilvántartja az alapok pénzforgalmi teljesítéseit, ellenőrzi a finanszírozás folyamatát, rendszeresen értékeli az előirányzat-gazdálkodás hatékonyságát; a likviditási pozíció ellenőrzésével naponta biztosítja az alapok költségvetése végrehajtásának operativitását, figyeli a tervezett és jóváhagyott likviditás alakulását;
f) jogszabályi előírások alapján adatokat szolgáltat a számlatulajdonosok, valamint a felügyeleti szervek részére, részt vesz a Kincstár által külső szervek részére teljesítendő adatszolgáltatások összeállításában;
g) ellenőrzi az időközi kincstári költségvetési jelentés és az előirányzatok kezelő szerve saját könyvvezetése adatainak eltérése esetén az azok megszüntetésére tett intézkedéseket;
h)53 együttműködik az Államháztartási Összefoglaló és Adatszolgáltatási Főosztállyal a K11 rendszerbe érkező adatszolgáltatások ellenőrzési és monitoring feladatainak ellátásában az elkülönített állami pénzalapok és a társadalombiztosítási alapok tekintetében;
i) javaslatokat dolgoz ki az alapok vonatkozásában a nyilvántartási, valamint a beszámolási rendszer továbbfejlesztésére;
j) a kincstári költségvetéssel rendelkezők részére kincstári beszámolót készít a költségvetés éves végrehajtásáról, szükséges esetben zárszámadást előkészítő egyeztetést folytat;
k) időszakonként elemzi és értékeli az alkalmazott finanszírozási konstrukciók működését;
l) elkészíti a társadalombiztosítási költségvetési szervek havi adatszolgáltatásai alapján a személyi juttatásokat terhelő közteherutalásokat, figyelemmel kíséri az ügyfél számláján teljesült kiadásokat;
m) a felügyelt szakterületekre vonatkozóan – az éves zárással, a költségvetési év indításával és az évközi kormányzati intézkedések végrehajtásával összefüggésben – közreműködik a pénzügyi lebonyolítási folyamatok szervezésében, a Kincstár nyilvántartási és ellenőrzési rendszerének kidolgozásában és továbbfejlesztésében;
n) ellátja a Kormány, az Országgyűlés és a megyei önkormányzatok által alapított közalapítványok számlavezetésével kapcsolatos feladatokat;
o)54 figyelemmel kíséri az államháztartás információs rendszerében a társadalombiztosítás pénzügyi alapjai, valamint az elkülönített állami pénzalapok adatszolgáltatási kötelezettségének határidőn túli vagy nem teljesítését, és külön eljárásrendben meghatározottak alapján hatósági eljárási cselekményeket végez.
Költségvetési Fejezetek Főosztálya
56. § A Költségvetési Fejezetek Főosztálya
1. nyilvántartja a központi költségvetési szervek, a fejezetek kincstári és elemi költségvetését, a tartalék előirányzatokat, a központi költségvetést módosító határozatokat és az évközi előirányzat-módosításokat, -átcsoportosításokat és -zárolásokat, az előirányzat-módosítás nélkül túlteljesíthető előirányzatokat, valamint a lejárt tartozásállományokat a IX. Helyi önkormányzatok támogatásai fejezet kivételével;
2. havi időarányos, és időarányostól eltérő, teljesítésarányos előirányzat-felhasználási keretet nyit; javaslatot készít az előirányzat-felhasználási keret-előrehozási kérelmek elbírálásához; nyilvántartást vezet az engedélyezett és visszautasított keret-előrehozásokról;
3. a kincstári költségvetéssel rendelkezők részére kincstári beszámolót készít; közreműködik a zárszámadás előkészítésében, ezzel összefüggésben elvégzi az NGM-mel, a fejezetekkel és a központi költségvetési szervekkel a szükséges egyeztetési és információszolgáltatási feladatokat;
4. felülvizsgálja a központi költségvetési szervek, non-profit gazdasági társaságok, köztestületek számla törzsadat-változásait;
5. gondoskodik a feladatvégzéshez kapcsolódó információs táblák (kincstári költségvetési jelentések), egyéb információs táblák és adatszolgáltatások elkészítéséről, illetve megjelentetéséről;
6.55 havonta elemzést készít a központi költségvetési fejezetek és intézmények költségvetésének végrehajtásáról, és megküldi az Államháztartási Összefoglaló és Adatszolgáltatási Főosztály részére;
7.56 együttműködik az Államháztartási Összefoglaló és Adatszolgáltatási Főosztállyal a K11 rendszerbe érkező adatszolgáltatások monitoring feladatainak ellátásában a központi költségvetési szervek és fejezeti kezelésű előirányzatok tekintetében;
8. a központi költségvetési szervek részére módszertani útmutatót, tájékoztatót készít, rendszeres konzultációs lehetőséget biztosít;
9. közreműködik a fejezeteket, intézménycsoportokat, intézményeket érintő átszervezések előkészítésében, végrehajtásában;
10. közreműködik a Likviditási Bizottság munkájában;
11.57 ellátja a jogszabályváltozásból adódó, illetve jogszabály által újonnan előírt, szakterületére vonatkozó feladatok végrehajtásához a kincstári informatikai rendszerek – kivéve a K11 rendszert – fejlesztésének, ügyvitelének előkészítését, a szakmai követelmények, szabálybázisok meghatározását, koordinációját;
12. fogadja a jogszabály által előírt nagy összegű kifizetésekhez kapcsolódó bejelentéseket, a szükséges egyeztetések végrehajtása után továbbítja azokat a hatáskörrel rendelkező szakmai terület részére;
13. fogadja, ellenőrzi, feldolgozza a költségvetési intézmények nettó finanszírozásához megküldött adatállományokat; előkészíti a feldolgozott adatállomány alapján a támogatás megnyitását és a befizetési kötelezettség terhelését; karbantartja a nettó finanszírozáshoz kapcsolódó törzsadatállományt;
14. a Kincstár által – a humánszolgáltatást nyújtó nem állami intézményfenntartók támogatása kivételével – végzett köztartozás-vizsgálat rendszerének működtetése, koordinálása;
15. működteti a költségvetési előirányzatok felhasználásához kapcsolódó tranzakciós kódrendszert, karbantartja a kapcsolódó törzsadatállományt;
16. előkészíti a jogszabályokból adódó szakmai területére vonatkozó, belső szabályozó eszközök módosításait;
17. előkészíti az év végi zárást és a következő költségvetési év indítását, koordinálja a kapcsolatos kincstári feladatok végrehajtására és az ügyfelek részére készítendő tájékoztató anyag összeállítását, közreműködik a kincstári nyilvántartások és pénzügyi lebonyolítási folyamatok végrehajtásában;
18.58 fogadja, ellenőrzi, feldolgozza a kincstári költségvetéssel rendelkező központi költségvetési szervek likviditási terveit, azokról elemzéseket készít, amelyeket figyelembe vesz a várható teljesítések előrejelzéseinek kialakításakor;
19.59 figyelemmel kíséri az államháztartás információs rendszerében a központi költségvetési szervek, fejezetek adatszolgáltatási kötelezettségének határidőn túli vagy nem teljesítését, és külön eljárásrendben meghatározottak szerint hatósági eljárási cselekményeket végez.
Államháztartási Összefoglaló és Adatszolgáltatási Főosztály60
57. §61 Az Államháztartási Összefoglaló és Adatszolgáltatási Főosztály
1.62 folyamatosan információt szolgáltat és elemzéseket készít a költségvetési törvény végrehajtásáról, a költségvetési fejezetek és intézmények, a társadalombiztosítás és az elkülönített állami pénzalapok kiadásairól és bevételeiről, valamint a központi kezelésű előirányzatok teljesítéséről; teljesíti a Kincstárnak a központi költségvetés végrehajtásával összefüggő információszolgáltatási kötelezettségét a külső szervek részére; részt vesz a KESZ alakulásának elemzésében;
2. napi gyorsjelentést készít az államháztartás központi alrendszere költségvetésének helyzetéről és finanszírozásáról;
3. elkészíti és elemzi a központi alrendszer költségvetésének havi és éves pénzforgalmi mérlegeit;
4. szakmailag koordinálja és összeállítja a Kincstár éves jelentését, illetve egyéb időszaki kiadványait;
5. kialakítja a nemzetgazdasági számlák rendjét; végzi a kincstári nemzetgazdasági számlák kezelését, az utalványozás tartalmi és formai ellenőrzését, analitikus nyilvántartását és a jogcímek szerinti könyvelést, az Európai Unió részére saját források befizetését, az ezzel kapcsolatos analitikus nyilvántartási feladatokat;
6. a központi kezelésű előirányzatok esetében koordinálja a kincstári és elemi költségvetések elkészítését, tervezését, az államháztartásért felelős miniszter irányítása alatt álló központi kezelésű előirányzatok esetében elkészíti a kincstári és elemi költségvetéseket;
7. a központi kezelésű előirányzatok esetében ellátja az előirányzat-gazdálkodást, átcsoportosításokat, módosításokat hajt végre;
8. gondoskodik a KESZ terhére, annak forrásaiból – jogszabályban meghatározott feltételekkel – kamatmentes megelőlegezési, likviditási hitel nyújtásáról;
9–10.63
11. az államháztartás központi alrendszerének likviditási pozíciójára vonatkozóan napi bontású előrejelzéseket készít, és folyamatosan aktualizálja, tájékoztatja a Kincstár szervezetén belül a pénzforgalmi elnökhelyettest, továbbá az Államadósság Kezelő Központ Zrt.-t és az NGM-et;
12. ellátja a közérdekű adatok igénylésre történő szolgáltatásával kapcsolatban a központi szervre háruló feladatokat;
13.64 összehangolja és fejleszti az államháztartási ügyekért felelős elnökhelyettes feladatkörébe tartozó közgazdasági, statisztikai és pénzügyi jellegű nyilvántartásokat, továbbá összehangolja az államháztartás információs rendszerének fejlesztésével kapcsolatos teendőket;
14. előkészíti az év végi zárást, előírja a nemzetgazdasági számlákkal kapcsolatos feladatokat az informatikai rendszer számára, lezárja a kincstári költségvetési évet;
15. közreműködik a költségvetési finanszírozási szükséglet és a várható finanszírozó tételek meghatározásában, együttműködik a KESZ napi likviditáskezelésében; közreműködik a nagy összegű bejelentési kötelezettség engedélyezésében, és ellátja ennek a likviditási tervekbe történő integrálását;
16. részt vesz a Likviditási Bizottság munkájában, és közreműködik az NGM havi költségvetési előrejelzései kialakításában;
17. a központi költségvetés egyes nemzetgazdasági előirányzatai vonatkozásában részt vesz a központi költségvetés tervezésében;
18. nyilvántartja az állam által vállalt egyedi, jogszabályi és a lakáscélú állami kezességeket, garanciákat, viszontgaranciákat, és negyedévenként adatokat szolgáltat az NGM, az Államadósság Kezelő Központ Zrt., az Állami Számvevőszék, a Magyar Nemzeti Bank (a továbbiakban: MNB) és a nemzetközi szervezetek részére;
19. fogadja a devizában történő kifizetésekkel kapcsolatos adatszolgáltatást, feldolgozza és teljesíti az ezzel kapcsolatos adatszolgáltatási kötelezettségét;
20. ellenőrzi és utalványozza a Diákhitel Központ Zrt. havi adatszolgáltatása alapján a kötött felhasználású diákhitel termék (Diákhitel II.) hiteligényét; ennek során elektronikus úton fogadja, nyilvántartásába veszi és feldolgozza az adatokat, elvégzi a hitelfelvevő személyek adataira vonatkozó ellenőrzéseket a jogosulatlan igények kizárása érdekében; szükség esetén egyeztet a Nemzeti Adó- és Vámhivatallal; a jogosnak ítélt kamattámogatási igényeket utalja a Diákhitel Központ Zrt. számára;
21. részt vesz az országgyűlési képviselők választása kampányköltségei támogatásának folyósításában;
22. folyósítja és nyilvántartja az állam terhére szóló bírósági végzések, a magyar állam számára fizetési kötelezettség alapját képező jogszabály, kormányhatározat alapján megkötött szerződésben, jogerős bírósági ítéletben, végzésben vagy peren kívüli egyezséget jóváhagyó iratban meghatározott összegeket, finanszírozza a magyar állam polgári jogviszonyokban történő képviselete ügyvédi, bírósági és egyéb költségeit a vonatkozó érvényes szerződések, jogerős bírósági határozatok alapján;
23.65 kezdeményezi, kidolgozza, véleményezi a főosztály illetékességébe tartozó, a kincstári előirányzat-gazdálkodással összefüggő jogszabályok tervezeteit, részt vesz azok egyeztetési folyamatában;
24. vezetői döntés alapján jogszabálytervezeteket vagy módosítási javaslatokat készít elő, valamint feladatkörében javaslatokat tesz a jogszabályokból adódó belső szabályozó eszközök módosítására, új belső szabályozó eszközök megalkotására;
25. összefogja és koordinálja az éves költségvetési törvény végrehajtásával kapcsolatos kincstári feladatokra vonatkozó alapvető jogszabályok (különösen az Áht., Ávr.) módosításával, átalakításával kapcsolatos kincstári véleményeket, gondoskodik az ellentmondások feloldásáról, elkészíti az egységes kincstári észrevételt;
26. rendszeres munkakapcsolatot tart fenn az NGM szabályozási egységeivel a kincstári feladatok egységes elveken alapuló szabályozása és a felmerült működési problémák összehangolt rendezése érdekében;
27. ellátja a K11 rendszer szakmai irányításával kapcsolatos feladatokat együttműködve az NGM illetékes főosztályaival, az Alapok és Közalapítványok Főosztállyal, a Költségvetési Fejezetek Főosztállyal, az Államháztartási Számviteli Főosztállyal és a területi szervek államháztartási irodáival;
28. feladata az időközi adatszolgáltatások, elemi költségvetés és éves költségvetési beszámolók K11 rendszerben történő ellenőrzése, monitoringja – az önkormányzati adatszolgáltatások tekintetében a területi szervek államháztartási irodáival, a központi költségvetési szervek tekintetében a Költségvetési Fejezetek Főosztályával, az elkülönített állami pénzalapok és a társadalombiztosítási alapok tekintetében az Alapok és Közalapítványok Főosztályával együttműködve –, valamint jogszabály szerinti összevont (konszolidált) beszámolók, továbbá a Magyarország gazdasági stabilitásáról szóló 2011. évi CXCIV. törvény szerinti államadósságról szóló kimutatás elkészítése;
29.66 figyelemmel kíséri az államháztartás információs rendszerében a központi kezelésű előirányzatok és az országos nemzetiségi önkormányzatok adatszolgáltatási kötelezettségének határidőn túli vagy nem teljesítését, és külön eljárásrendben meghatározottak szerint hatósági eljárási cselekményeket végez;
30.67
Államháztartási Számviteli Főosztály
58. § Az Államháztartási Számviteli Főosztály
a) részt vesz az államháztartás információs rendszerének a statisztikai, a nemzetközi kormányzati pénzügyi statisztikai adatszolgáltatási kötelezettségekkel és a nemzeti számlák rendszerével történő összehangolásában;
b) közreműködik az államháztartási számvitel rendszerének továbbfejlesztésében;
c) kidolgozza és folyamatosan korszerűsíti a számlarendet (számlatükröt) és a számviteli politikát; szabályozza a költségvetési és pénzügyi könyvvezetés rendjét, gondoskodik a kincstári számlavezető rendszerek és az előirányzat-gazdálkodási rendszer főkönyvi moduljának aktualizálásáról;
d) teljesíti az államháztartás számviteli beszámolási és könyvvezetési kötelezettségét; elkészíti az államháztartás számviteléről szóló 4/2013. (I. 11.) Korm. rendelet 1. mellékletében meghatározott központi kezelésű előirányzatokra vonatkozó időközi mérlegjelentését;
e) gondoskodik az analitikus nyilvántartási feladatokat ellátó szervek adatszolgáltatásainak szabályozásáról, a követelések értékelési szempontjainak és az értékvesztések elszámolásának meghatározásáról;
f) adatot szolgáltat a KESZ egyenlegeiről, a központi költségvetés adósságának törlesztéséről, az európai uniós támogatások és nemzetközi segélyek devizaszámláinak állományi adatairól az NGM részére;
g) teljesíti a zárszámadással kapcsolatos feladatait, eseti és rendszeres információt nyújt a könyvviteli és nyilvántartási számlák forgalmáról és egyenlegéről;
h) fogadja a kincstári számlavezető rendszerekből online módon érkező napi pénzforgalmi és pénzforgalom nélkül teljesülő adatokat, könyveli az MNB-től érkezett kivonatokat és a valutapénztárak feladásait;
i) a költségvetési és pénzügyi könyvvezetés keretében könyveli a központi kezelésű előirányzatok és a kapcsolódó finanszírozási bevételek és kiadások teljesítési adatait, a TSH előirányzat-gazdálkodási rendszer főkönyvi feladásait és az analitikus nyilvántartó helyek adatszolgáltatásait; szakmai iránymutatást ad, és kapcsolatot tart a nyilvántartó helyekkel;
j) elvégzi a napi jelentés és a főkönyvi adatok napi egyeztetését, intézkedik az eltérések rendezése érdekében;
k) közreműködik az év végi zárási feladatokban és a leltárok egyeztetésében;
l) gondoskodik a kincstári honlapon szereplő, a szakterület által készített információs táblák, szöveges tájékoztatók elkészítéséről, szabályzat szerinti frissítéséről.
Hálózatirányításért felelős elnökhelyettes
59. § (1) A hálózatirányításért felelős elnökhelyettes
a) irányítja a területi szervek feladatkörét megalapozó jogszabályok előkészítésében való közreműködést, a területi szervek feladatkörét érintő belső szabályozó eszközök, jelentések előkészítését, koordinációját; felügyeli az egységes gyakorlat kialakítását és az ehhez kapcsolódó egységes módszerek, jogszabályon alapuló szakmai ellenőrzési módszertanok kidolgozását és bevezetését, valamint a belső szabályozó eszközök előkészítésének, elkészítésének folyamatát;
b) együttműködik a területi szervek szakmai tevékenysége feltételrendszerének (személyi, tárgyi, informatikai háttér) biztosításában, a szakmai követelmények meghatározásában az intézményi működtetéssel, üzemeltetéssel foglalkozó központi szerv szervezeti egységeivel;
c) irányítja a területi szervek irodáinak szakmai tevékenységét az irányítása alatt álló főosztályok feladatkörébe tartozó tevékenységek vonatkozásában;
d) felügyeli a területi szervek képviselőinek részvételével tartott értekezleteken folyó munkát és a szakmai fórumok munkáját;
e) munkakapcsolatot tart a kincstári dolgozók érdekképviseletét ellátó MKKSZ MÁK OSZT-tal, részt vesz az elnökségi ülésen, valamint a tisztségviselők munkaértekezletén;
f) gyakorolja az elnök által ráruházott, jogszabályok által az elnök hatáskörébe utalt kiadmányozási jogokat;
g) felelős a járadékok és viszontgaranciák kezelését érintő feladatok szabályozásáért, irányításáért;
(2)68 A hálózatirányításért felelős elnökhelyettes irányítja az Önkormányzati ASP Alkalmazásokat Támogató Főosztály, az Illetmény-számfejtési Főosztály, az Önkormányzati Főosztály, valamint a Járadékokat és Viszontgaranciákat Kezelő Főosztály munkáját.
Önkormányzati ASP Alkalmazásokat Támogató Főosztály69
60. §70 Az Önkormányzati ASP Alkalmazásokat Támogató Főosztály az önkormányzati ASP központ működtetése tekintetében
a) ellátja a csatlakozás- és szolgáltatásmenedzsmenthez kapcsolódó feladatokat;
b) meghatározza a csatlakozáshoz szükséges műszaki minimumfeltételeket, kezdeményezi ezek közzétételét;
c) előkészíti a szolgáltatási szerződéseket, azok módosításait;
d) biztosítja a szolgáltatásokkal kapcsolatos tájékoztatások elkészítését és a képzési feladatok ellátását;
e) ellátja a szolgáltatásokra vonatkozó fejlesztési igények kezelését;
f) a szakrendszer alkalmazásüzemeltetője által továbbított specifikáció alapján előkészíti a fejlesztési szerződéseket;
g) ellátja a fejlesztések tervezéséhez és menedzsmentjéhez kapcsolódó feladatokat;
h) gondoskodik az adatvédelmi előírások betartásáról;
i) előkészíti az adatközponti és hálózati informatikai infrastruktúra biztosítására irányuló felhasználói, valamint az iratkezelési rendszer, az önkormányzati települési, illetve elektronikus ügyintézési portál rendszer alkalmazásüzemeltetésére irányuló szolgáltatási szerződéseket;
j) a gazdálkodási rendszer, az ingatlanvagyon-kataszter rendszer, az önkormányzati adórendszer és az ipar- és kereskedelmi rendszer tekintetében koordinálja az alkalmazásüzemeltetői feladatokat, valamint javaslatot tesz e szakrendszerek fejlesztésére;
k) ellenőrzi az informatikai biztonsági előírásoknak megfelelő működést, szükség esetén intézkedést kezdeményez;
l) kapcsolatot tart az üzemeltetésben részt vevő szervezetekkel;
m) ügyfélszolgálat biztosításával ellátja az ügyfél-kapcsolattartási, tájékoztatási és adminisztratív feladatokat;
n) biztosítja a közvetlen rendszertámogatást első szinten a kisebb jelentőségű problémák kezelésére ügyfélszolgálati ügyintézőkkel (L1), második szinten a külön beavatkozást igénylő feladatokra tapasztaltabb ügyfélszolgálati szakemberekkel (L2).
Illetmény-számfejtési Főosztály
61. § Az Illetmény-számfejtési Főosztály
1. szakmailag irányítja a területi szervek központosított illetmény-számfejtési szakmai tevékenységét, feladatellátását, a belső szabályzatban előírtak alapján illetmény-számfejtési feladatokat lát el;
2. egységes eljárási, módszertani és ügyviteli szabályokat, iránymutatásokat ad ki a munkajogi, adó, társadalombiztosítási jogszabályok értelmezésére vonatkozóan, és ellenőrzi azok végrehajtását;
3. ellátja az illetményszámfejtés információs, valamint a könyvelésfinanszírozás feladatainak a szakmai vezetését;
4. aktualizálja az illetményszámfejtéshez szükséges okiratok adattartalmát a munkajogi szabályok változásával összhangban;
5. nyilvántartja a központosított illetmény-számfejtési rendszert alkalmazó illetményszámfejtő helyeket, valamint a központosított illetményszámfejtéshez önként csatlakozó intézményeket, koordinációs feladatokat lát el a központosított illetményszámfejtéshez újonnan csatlakozó szervek, szervezetek csatlakozási tevékenységéhez kapcsolódóan;
6. meghatározza az illetményszámfejtés informatikai rendszerei fejlesztéséhez, módosításához szükséges szakmai követelményeket, ellenőrzi annak megvalósítását;
7. rendszeres és eseti adatszolgáltatásokat teljesít, tájékoztatókat, elemzéseket készít;
8. karbantartja a központosított illetmény-számfejtési rendszer honlapja szakmai oldalait, ellátja a szakmai ügyfélszolgálattal kapcsolatos feladatokat;
9. ellátja a havi adó- és járulékbevallás feladataival kapcsolatos, valamint az illetményszámfejtéssel összefüggő társszervek felé teljesítendő adatszolgáltatások szakmai irányítását;
10. elnöki utasításban előírtak szerint ellátja a központosított illetmény-számfejtési rendszer működtetéséhez kapcsolódó feladatokat;
11. nyilvántartja a központosított illetmény-számfejtési rendszer részére adatot szolgáltató, interfészt használó intézményeket és azokkal kapcsolatban álló interfészt fejlesztő szolgáltatóit;
12. szakterületét érintően gondoskodik a törzskönyvi nyilvántartással való adatkapcsolat biztosításáról;
13. közreműködik a nettó munkabérek átutalásával kapcsolatos pénzintézeti megállapodások előkészítésében, megkötésében;
14. a központosított illetményszámfejtő-rendszert használó intézmények részére szakmai útmutatást, tájékoztatást készít;
15. bér- és létszámadatot szolgáltat a költségvetési intézmények beszámolói készítéséhez;
16.71 a területi szerveknél működő pénzügyi és koordinációs irodák (Budapesti és Pest Megyei Igazgatóság tekintetében Pénzügyi és Gazdálkodási Iroda) illetményszámfejtéssel, gyermek születése esetén az apát megillető pótszabadsággal és humánszolgáltatásokkal kapcsolatos lebonyolítási feladatokat ellátó területe tekintetében:
a) irányítja és koordinálja a területi szervek lebonyolítási területének munkáját, együttműködve az érintett szakmai főosztályokkal;
b) kialakítja a számviteli eljárásrendet, és elkészíti a hozzá tartozó belső szabályozási eszközöket;
c) ellátja a pénzügyi, főkönyvi és analitikus könyvelési feladatok irányítását;
d)72 külön szabályzat alapján végzi az igazgatósági technikai adószámok adófolyószámla monitoringját;
e) ellátja a nem családtámogatási kifizetőhely munkáltatók apákat megillető munkaidő-kedvezménnyel kapcsolatos nyilvántartási, feldolgozási, folyósítási feladatok irányítását, adatot szolgáltat a Támogatásokat Közvetítő Főosztály részére;
f)73 gondoskodik az apákat megillető pótszabadság kapcsán az előző negyedévben kifizetett távolléti díjak és azok közterhei, valamint a kifizetett azonos adószámon nyilvántartott székhelyű és telephelyű munkáltatók telephelyei által igényelt távolléti díjak és azok közterhei jelentéséről a Támogatásokat Közvetítő Főosztály részére;
17. kidolgozza az önkormányzati nettó finanszírozás lebonyolításának szabályait és a feladatok időbeni lebonyolítását tartalmazó aktuális űrlapgarnitúrát;
18.74 ellátja az önkormányzati körben a nettó finanszírozással – ideértve a közfoglalkoztatás bértámogatásával – kapcsolatos operatív végrehajtási feladatokat, havonta átadja az Önkormányzati Főosztály részére az utalási állományokat;
19. ellátja továbbá a helyi önkormányzatok intézményátadással kapcsolatos lebonyolítási számla kezelését;
20.75 gondoskodik a főosztály által irányított szakmai programok kibocsátásával kapcsolatos tájékoztatók készítéséről, a szakmai programok kibocsátásáról vagy annak engedélyezéséről;
21. szakmai szakértői munkacsoportokat működtet;
22. szakmailag irányítja a területi szervek államháztartási irodáinak az önkormányzati nettó finanszírozás illetményszámfejtéssel összefüggő feladatellátását.
Önkormányzati Főosztály
62. § Az Önkormányzati Főosztály
1. közreműködik az önkormányzatok gazdálkodásával és szabályozásával kapcsolatos kincstári feladatok ellátásában;
2. ellátja a területi szervek államháztartási irodai tevékenységének – költségvetés, beszámoló és az Áht. szerinti felülvizsgálati tevékenységek – szakmai vezetésével kapcsolatos feladatokat az érintett minisztériumokkal szoros munkakapcsolatban; kialakítja az egységes belső eljárási rendeket;
3. ellátja az ÖNEGM rendszer szakmai irányításával kapcsolatos feladatokat együttműködve az NGM hatáskörrel rendelkező főosztályával;
4. ellátja az Áht. alapján az önkormányzati felülvizsgálattal kapcsolatos másodfokú hatósági feladatokat;
5. kialakítja az államháztartási irodák tevékenységét segítő informatikai rendszerek szakmai követelményeit, a fejlesztések irányát;
6. nyilvántartja a költségvetési törvény helyi önkormányzatok támogatásaira vonatkozó fejezetéből származó támogatások előirányzatait és azok módosítását, az önkormányzatok befizetéseit és visszafizetéseit, és ezekről információt szolgáltat;
7.76 ellátja a helyi önkormányzati körben a nettó finanszírozás, a nettó körön kívüli, valamint a közfoglalkoztatáshoz nyújtott támogatások utalását, továbbá a finanszírozási lebonyolítási számlák kezelésével kapcsolatos feladatokat;
8. intézkedik a nettó finanszírozás során megelőlegezett közterhek, valamint a zárszámadási törvényben előírt és az évközi lemondással kapcsolatos, valamint egyéb jogszabályok által előírt befizetési kötelezettségek beszedésére; indokolt esetben önkormányzati adósságrendezési eljárás megindítását kezdeményezi;
9. ellátja a helyi önkormányzatok adósságrendezésével kapcsolatos feladatokat;
10. elkészíti az önkormányzati támogatási előirányzatokra vonatkozó havi, időszaki és éves monitoring jelentéseket; adatokat szolgáltat a zárszámadási törvényjavaslat összeállításához;
11. ellátja a humánszolgáltatást nyújtó egyházi és nem állami intézményfenntartók, továbbá nemzetiségi önkormányzatok finanszírozásának és ellenőrzésének szakmai vezetésével kapcsolatos feladatokat az érintett minisztériumokkal szoros munkakapcsolatban; kialakítja az egységes belső eljárási rendeket;
12. ellátja a támogatási szerződés alapján szociális szolgáltatást, valamint Biztos Kezdet Gyerekház gyermekjóléti alapellátást nyújtó, továbbá a szociális foglalkoztatást szervező állami, önkormányzati, egyházi és nem állami fenntartók részére nyújtott támogatások folyósításának, elszámolásának és ellenőrzésének szakmai vezetésével kapcsolatos feladatokat az érintett minisztériummal szoros munkakapcsolatban; kialakítja az egységes belső eljárási rendeket;
13. ellátja a szociális ágazatban működő egyházi és nem állami fenntartók állami támogatás igénylésével, elszámolásával, azok módosításával, valamint a részletfizetési kérelmekkel kapcsolatos másodfokú hatósági feladatokat;
14. elvégzi a helyi önkormányzatok állami támogatás-visszafizetéssel kapcsolatos részletfizetési kérelmek döntésre történő előkészítését;
15. gondoskodik a helyi adókról szóló törvény alapján a települési önkormányzatok helyi adó mértékeinek, mentességeinek, kedvezményeinek és elérhetőségi információinak országos összesítéséről és a településsoros adatok Kincstár honlapján való közzétételéről;
16. kialakítja a belföldi gépjárművek után beszedett adónak a települési önkormányzat és a központi költségvetés közötti – a központi költségvetésről szóló törvényben meghatározott mértékű – megosztást a területi szervek útján történő ellenőrzést elősegítő egységes belső eljárási rendet;
17. ellátja a területi szervek államháztartási irodái adósságot keletkeztető ügyletek kormányzati engedélyezésével kapcsolatos tevékenységének szakmai vezetésével kapcsolatos feladatokat az érintett minisztériumokkal szoros munkakapcsolatban; kialakítja az egységes belső útmutatót;
18. ellátja a helyi önkormányzatok adósságállományának állami átvállalásával kapcsolatos kincstári feladatok szakmai irányítását, koordinációját az érintett minisztériumokkal szoros munkakapcsolatban mind az adósságállomány felmérése, mind az adatszolgáltatás utólagos felülvizsgálata során;
19. ellátja a helyi önkormányzatok kincstári számlanyitásának engedélyezésével kapcsolatos hatáskörébe tartozó feladatokat;
20. az Áht.-ban foglaltak alapján elbírálja a helyi önkormányzatok beszedési megbízás visszavonására irányuló kérelmeit, illetve előkészíti a munkabérek kincstári kifizetésére irányuló megállapodásokat;
21.77 támogatja az Államháztartási Összefoglaló és Adatszolgáltatási Főosztályt az 57. § 30. pontjában foglalt önkormányzati alrendszert érintő feladatok ellátásában;
22.78 ellátja az Áht.-ban meghatározott, a helyi önkormányzat, nemzetiségi önkormányzat, társulás, térségi fejlesztési tanács és az általuk irányított költségvetési szerv könyvvezetési kötelezettségének szabályszerűségére, az általuk készített időközi költségvetési jelentések, időközi mérlegjelentések szabályszerű teljesítésének vizsgálatára, valamint az éves költségvetési beszámoló készítésekor a megbízható és valós összképet biztosító könyvvezetés érvényesülésének vizsgálatára irányuló kincstári ellenőrzési feladatok koordinációját.
Járadékokat és Viszontgaranciákat Kezelő Főosztály
63. § A Járadékokat és Viszontgaranciákat Kezelő Főosztály
a) teljesíti a kötelező gépjármű-felelősségbiztosítás 1991. július 1-je előtti és a gépjármű-szavatossági károk 1971. január 1-je előtti rendszeréből származó állami kötelezettségeket;
b) vizsgálja a károsultak részére folyósított járadék jogalapját és összegszerűségét; megállapítja a kártérítés összegét; regresszigényt érvényesít, nyilvántartja az adósok tartozását; méltányosságot gyakorol az egyes ügyek összes körülményeinek figyelembevételével;
c) intézkedik a rendszeres havi járadék, az egyszeri kifizetések, az adók és járulékok pénzügyi teljesítéséről, a nyugdíjbiztosító szerv által benyújtott kárszámlák kifizetéséről; igényt érvényesít a külföldi biztosítótársaságok felé a károsultak részére kifizetett kártérítési összeg megfizetése érdekében;
d) peren kívül elbírálja és folyósítja Magyarország területén tartózkodó szovjet csapatok által szolgálati kötelezettségük teljesítése közben okozott károkból származó állami kötelezettségek alapján megállapított kártérítéseket, valamint a 2006. évi Tűzijátékkal kapcsolatos személyi sérüléses kártérítéseket;
e) ellátja a Kárrendezési Célelőirányzathoz kapcsolódó könyvelési és adózási feladatokat; előirányzat előrehozatalát, vagy többlettámogatás rendelkezésre bocsátását kezdeményezhet;
f) rendezi a volt hadifoglyok hitelutalványaival, a földmegváltással és az ismeretlen helyen tartózkodók forint-követeléseivel kapcsolatos állami kötelezettséget;
g) teljesíti a hitelek viszontgaranciájával kapcsolatos feladatokat; ellátja a Széchenyi-kártya beváltásából eredő kezességek állami viszontgaranciáját; utalványozza a viszontgarancia-kifizetéseket;
h) intézi és nyilvántartja az állam terhére szóló bírósági végzések alapján a magán- és egyéb jogi személyek részére megítélt kárpótlások, kártérítések ügyét;
i) teljesíti az Eximbank Zrt. és a Mehib Zrt. részére a központi költségvetéssel kapcsolatos elszámolásaikból adódó kifizetéseket;
j) kezeli a jogszabály, megbízás és egyedi felkérés alapján a Kincstárra bízott ún. belföldi állami követeléseket, a központi költségvetés külföldi követeléseit;
k) ellátja a Hadigondozottak Közalapítványa teljes körű kezelését, továbbá az életüktől és szabadságuktól politikai okokból jogtalanul megfosztottak kárpótlása kifizetésével összefüggő feladatokat.
Pénzforgalmi elnökhelyettes
64. § (1) A pénzforgalmi elnökhelyettes
a) felelős a Kincstár hatáskörébe tartozó pénzforgalmi, számlavezetési és értékpapír-forgalmazási feladatok szabályozásáért, irányításáért;
b) vezeti a Kincstár tevékenységi körében a pénzforgalmi és támogatási szolgáltatást érintő végrehajtási feladatok szabályozását, illetve gondoskodik a vonatkozó belső szabályozó eszközök aktualizálásáról, tervezeteinek elkészítéséről;
c) tagja a Likviditási Bizottságnak;
d)79
e) gyakorolja az elnök által ráruházott, jogszabályok által az elnök hatáskörébe utalt kiadmányozási jogokat;
f) irányítja a területi szervek állampénztári irodáinak feladatkörébe tartozó szakmai tevékenységét;
g) szakmai irányítást gyakorol az európai uniós források költségigazolási, pénzügyi lebonyolítási, ellenőrzési és számviteli nyilvántartási tevékenysége felett;
h) gondoskodik az Európai Bizottsággal történő elszámolások, adatszolgáltatások határidőben történő elkészítéséről;
i) kapcsolatot tart az európai uniós források lebonyolításában részt vevő szervezetekkel.
(2)80 A pénzforgalmi elnökhelyettes irányítja a Központi Elszámolásforgalmi Főosztályt, a Pénzforgalmi Hálózatirányítási Főosztályt, az EU Támogatások Elszámolási Főosztályt, az EU Támogatások Szabályossági Főosztályt, valamint a Pénzforgalmi Alkalmazásokat Támogató Főosztályt.
Központi Elszámolásforgalmi Főosztály
65. §81 A Központi Elszámolásforgalmi Főosztály a Kincstár pénzforgalmának lebonyolítása érdekében
a) gondoskodik a kincstári kártyarendszerhez, valamint a bankkártya-elfogadási tevékenységhez kapcsolódó központi feladatok ellátásáról;
b) ellátja a kincstári ügyfelek készpénzforgalmának biztosításához szükséges központi feladatokat;
c) ellátja a Kincstár befektetési és kiegészítő befektetési szolgáltatási tevékenységéhez kapcsolódó központi, értékpapír-forgalmazást érintő feladatait;
d) ellátja a Kincstár által alkalmazott elektronikus értékpapír-kereskedési rendszer alkalmazásgazdai feladatait;
e) gondoskodik az elektronikus eljárási illetékkel kapcsolatos tájékoztatások megtételéről;
f) ellátja a fiatalok életkezdési támogatásával kapcsolatos jogszabályban előírt központi feladatokat az értékpapír-forgalmazás területén;
g) koordinálja az állampénztári irodák elszámolásforgalmi tevékenységét;
h) gondoskodik a fiatalok életkezdési támogatásával kapcsolatban ellátandó nyilvántartási, adategyeztetési, utalási, adatszolgáltatási feladatok végrehajtásáról;
i) gondoskodik az MNB-nél vezetett KESZ számla egyeztetéséről.
Pénzforgalmi Hálózatirányítási Főosztály
66. § A Pénzforgalmi Hálózatirányítási Főosztály
a) kezdeményezi, kidolgozza, véleményezi a költségvetési-kincstári gazdálkodással, a pénzforgalmi szolgáltatásokkal, értékpapír-forgalmazással a pénzmosás megelőzésével kapcsolatos jogszabályok tervezeteit, részt vesz azok egyeztetési folyamatában;
b) ellátja a pénzmosás és a terrorizmus finanszírozása megelőzéséről és megakadályozásáról szóló 2007. évi CXXXVI. törvényben és a belső szabályzatban foglaltakkal kapcsolatos feladatokat a kijelölt személy és helyettese útján;
c) feladatkörében javaslatokat tesz a jogszabályokból adódó belső szabályozó eszközök módosítására, új belső szabályozó eszközök megalkotására;
d) elkészíti és aktualizálja a Kincstár pénzforgalmának lebonyolításához, a forint- és devizaszámla-vezetéshez kapcsolódó belső szabályozó eszközöket; gondoskodik a területi szervek pénz- és értékkezelési tevékenységének, készpénzforgalmának, hatósági letétkezelésének, a készpénz-helyettesítő fizetési eszközöknek és szolgáltatásoknak, valamint az értékpapír-forgalmazásnak és az üzletszabályzatnak a szabályozásáról; közreműködik a Kincstár hirdetményeinek – számlavezetési, készpénzforgalmi, értékpapír-forgalmazási, kincstári kártyarendszer alkalmazási –, ügyfél-tájékoztatóinak előkészítésében, kiadásában és aktualizálásában;
e) közreműködik a pénzforgalomhoz, az értékpapír-forgalmazáshoz és a pénzügyi szolgáltatásokhoz kapcsolódó szerződések előkészítésében, egyeztetésében, módosításában;
f) a Kincstár pénzforgalmi, értékpapír-forgalmazási és pénzügyi szolgáltatásaival kapcsolatos ügyfélmegkeresésekkel, reklamációkkal kapcsolatban közreműködik a szakmai állásfoglalások kialakításában;
g) részt vesz új pénzügyi konstrukciók kidolgozásában, a jelenlegi pénzforgalmi szolgáltatások továbbfejlesztésében, a termékfejlesztési feladatok koordinálásában, az új és a továbbfejlesztett szolgáltatások szabályozásában, illetve bevezetésében, egyúttal forgalmi és állományi adatokat, díjbevételeket gyűjt, statisztikát és elemzéseket készít;
h) részt vesz a magyar állam nemzetközi pénzügyi és fejlesztési intézetekkel való együttműködésével, tagságával összefüggő pénzügyi feladatok lebonyolításában;
i)82 szakmailag felügyeli és koordinálja az állampénztári irodák pénzforgalmi, értékpapír-forgalmazási, valamint hatósági letétkezelési feladatkörébe tartozó tevékenységét.
EU Támogatások Elszámolási Főosztály
67. § Az EU Támogatások Elszámolási Főosztály
a) ellátja az EU-előcsatlakozási eszközökre létrehozott Nemzeti Alap feladatait;
b) ellátja az európai uniós forrásból származó támogatások bankszámláival kapcsolatos pénzügyi lebonyolítási, átutalási, jelentéstételi és elszámolási feladatokat;
c) összeállítja az európai uniós és egyéb, jogszabály által a kifizető hatóság, az igazoló hatóság, valamint a Nemzeti Alap hatáskörébe rendelt nemzetközi támogatási források igényléséhez szükséges elszámolási dokumentációt, és elvégzi az igénylések alátámasztására szolgáló pénzügyi ellenőrzési feladatokat;
d) gondoskodik az európai uniós és egyéb, jogszabály által a kifizető hatóság, az igazoló hatóság, valamint a Nemzeti Alap hatáskörébe rendelt nemzetközi támogatási forrásból származó támogatások felhasználása során megállapított szabálytalanságok, követelések és befolyt követelések nyilvántartásáról;
e) gondoskodik a negyedéves szabálytalansági jelentések ellenőrzéséről, valamint azok AFCOS iroda részére történő megküldéséről;
f) vezeti az európai uniós forrásokkal kapcsolatban a jogszabályban meghatározott számviteli nyilvántartásokat, és teljesíti a beszámolási kötelezettséget.
EU Támogatások Szabályossági Főosztály
68. § Az EU Támogatások Szabályossági Főosztály
a) az európai uniós és egyéb, jogszabály által a kifizető hatóság, az igazoló hatóság, valamint a Nemzeti Alap hatáskörébe rendelt nemzetközi támogatási forrásból származó támogatások elszámolásához kapcsolódó költségigazoló nyilatkozatok alátámasztása érdekében folyamatosan gyűjti, elemzi és értékeli a támogatások kezelésében részt vevő szervezetek irányítási és ellenőrzési rendszereivel kapcsolatos adatokat és jelentéseket, gondoskodik az Európai Számvevőszék, az Európai Bizottság és az Európai Támogatásokat Auditáló Főigazgatóság mint ellenőrzési hatóság által lefolytatott ellenőrzések Kincstárt érintő megállapításainak, javaslatainak, valamint ennek alapján készült intézkedési terveinek nyilvántartásáról, ugyanakkor gondoskodik a kapcsolódó tárgyévi beszámoló Kincstárra vonatkozó részeinek összeállításáról és az Ellenőrzési Főosztályra történő megküldéséről;
b) az igazolási tevékenység alátámasztása érdekében tényfeltáró látogatást tesz, és tényfeltáró vizsgálatot végez a pénzügyi lebonyolításban részt vevő szervezeteknél;
c) ellenőrzi az európai uniós és egyéb, jogszabály által a kifizető hatóság, az igazoló hatóság, valamint a Nemzeti Alap hatáskörébe rendelt nemzetközi támogatási források igényléséhez szükséges költségnyilatkozatot, és kiállítja a költségigazoló nyilatkozatot;
d) képviseli a Nemzeti Programengedélyezőt, a kifizető hatóságot, illetve az igazoló hatóságot a monitoring bizottságokban;
e) a SAPARD Program tekintetében ellátja az illetékes hatóság feladatait.
Pénzforgalmi Alkalmazásokat Támogató Főosztály83
68/A. §84 A Pénzforgalmi Alkalmazásokat Támogató Főosztály
a) ellátja a kincstári számlavezető rendszer, a kereskedési rendszer, valamint a kincstári kártyarendszer központi törzsadat kezelésével kapcsolatos feladatokat;
b) gondoskodik az MNB-nél vezetett KESZ tranzakciós állományok feldolgozásáról, egyeztetéséről;
c) ellátja a Kincstár belföldi elszámolásforgalmi rendszerekkel történő adatforgalmazását, feldolgozását, egyeztetését;
d) gondoskodik a Kincstár számlavezetéséhez, illetve az állampapír-forgalmazáshoz kapcsolódó pénzforgalmi megbízások és adatállományok elektronikus forgalmazási és feldolgozási feladatainak végrehajtásáról, valamint az ezt biztosító alkalmazás ügyviteli és technikai működtetéséről;
e) gondoskodik a Kincstár pénzforgalmi rendszereinek napnyitási és napzárási feladatai ellátásáról;
f) részt vesz az elszámolásforgalmi konstrukciók kialakításában, azok gyakorlati megvalósításában, szükség szerint javaslatot tesz a meglévő folyamatok módosítására;
g) elbírálja a pénzforgalmi rendszerek fejlesztési igényeit, részt vesz a jóváhagyott fejlesztési igények részletes specifikálásában;
h) biztosítja a közvetlen rendszertámogatást;
i) kapcsolatot tart a pénzforgalmi rendszerek informatikai üzemeltetésében részt vevő szervezeti egységekkel;
j) gondoskodik az elektronikus eljárási és cégbírósági illetékkel kapcsolatos adatok feldolgozásáról;
k) elektronikus ügyfélszolgálat biztosításával közreműködik az ügyfél-kapcsolattartási, -tájékoztatási és adminisztratív feladatok ellátásában.
Informatikai elnökhelyettes85
69. § (1)86 Az informatikai elnökhelyettes
1. gondoskodik a Kincstár informatikai stratégiájának elkészítéséről, valamint az elfogadott informatikai stratégia végrehajtásáról és aktualizálásáról;
2. szakmai irányítást gyakorol, ellenőrzi és összehangolja a központi és a területi szervezeti egységek informatikai munkáját;
3. jóváhagyja az éves alkalmazásfejlesztési, valamint az alkalmazás- és infrastruktúra-üzemeltetési tervet;
4. tervet készít a Kincstár felhalmozási keretébe tartozó – informatikai eszközök állományát növelő – beszerzésekre, fejlesztésekre, valamint a jóváhagyott beszerzési terv alapján kezdeményezi az informatikai tárgyú beruházásokat;
5. irányítja a Kincstár tevékenységi körébe tartozó feladatokat támogató informatikai rendszerek és alkalmazások rendszerszervezési, szoftverfejlesztési, karbantartási és üzemeltetési tevékenységét;
6. biztosítja az informatikai biztonsági követelmények érvényesülését;
7. meghatározza az informatikai szabályozó környezetet;
8. jóváhagyja a Kincstár dologi és felhalmozási keretébe tartozó informatikai tárgyú szerződések megkötését, aláírás előtt ellenjegyzi azokat;
9. felügyeli az informatikai tárgyú beszerzések, szerződések teljesülését;
10. szakmai felügyeletet gyakorol a KINCSINFO Nonprofit Kft. tevékenysége felett, és biztosítja a Kincstár és a KINCSINFO Nonprofit Kft. közötti hatékony együttműködést;
11. a KINCSINFO Nonprofit Kft. felé képviseli és megjeleníti a Kincstár közép- és hosszú távú stratégiáját;
12. a kincstári (megrendelői) oldal képviselőjének minősül az informatikai tárgyú tárgyalások során;
13. a KINCSINFO Nonprofit Kft. tevékenységét érintően szakmai teljesítést igazol a Kincstár és a KINCSINFO Nonprofit Kft. közötti teljesítés vonatkozásában;
14. biztosítja a KINCSINFO Nonprofit Kft. feladatellátását érintő információ- és adatszolgáltatások teljesítését;
15. figyelemmel kíséri az informatikai területet érintő projektek minőségbiztosítási tevékenységét.
(2)87 Az informatikai elnökhelyettes irányítása alá az Informatikai Fejlesztési Főosztály, az Informatikai Üzemeltetési Főosztály, az Informatikai Biztonsági Főosztály, valamint az Informatikai Stratégiai és Szolgáltatási Főosztály tartozik.
Informatikai Fejlesztési Főosztály
70. § Az Informatikai Fejlesztési Főosztály
a) elkészíti az éves alkalmazásfejlesztési tervet;
b) elkészíti és folyamatosan aktualizálja az informatikai fejlesztések belső szabályozó eszközöket; kialakítja, illetve meghatározza a Kincstár egészére vonatkozó standard informatikai fejlesztési eljárásokat, folyamatokat, különös tekintettel a fejlesztői környezetre, programozási, tesztelési módszerekre, dokumentálási követelményekre;
c) javaslatot tesz a fejlesztések végrehajtásához szükséges külső és belső erőforrás-allokációra, valamint a hatékonyságjavító és teljesítménynövelő vagy hibajavításból fakadó fejlesztésekre, a feladataival összefüggő beszerzésekre, oktatásokra;
d) koordinálja és vezeti a Kincstár saját belső, továbbá a kapcsolódó egyéb külső szervezetek rendszerszervezői, fejlesztői és tesztelői erőforrásait, tevékenységét, igazolja az általuk végzett feladatok teljesítését;
e) kezeli a Kincstár által használt alkalmazásokkal kapcsolatban felmerülő változtatási igényeket: a beérkező informatikai fejlesztési igények alapján egyeztet a megrendelő szakmai területtel, ez alapján kidolgozza a feladat pontos leírását, a megrendelő szakmai terület változtatási igényei alapján rendszertervet készít, meghatározza a fejlesztéshez szükséges erőforrásokat, elkészíti vagy külső erőforrás bevonásával elkészítteti a szükséges programokat és informatikai dokumentációkat, kidolgozza az üzembe helyezési eljárásokat, gondoskodik az adott feladat határidőre történő végrehajtásáról, közreműködik a felhasználói dokumentumok, kézikönyvek összeállításában, átadja az alkalmazást az Informatikai Üzemeltetési Főosztálynak;
f) szakmai felügyeletet gyakorol a külső fejlesztőtől származó termékek adaptálása felett;
g) szükség szerint átveszi a Kincstár tulajdonába került, külső fejlesztő által készített alkalmazások fejlesztési feladatait;
h) szükség szerint fejlesztői kapacitást biztosít a Kincstár által megfogalmazott szakmai igények informatikai megvalósításához.
Informatikai Üzemeltetési Főosztály
71. § Az Informatikai Üzemeltetési Főosztály
1. elkészíti az éves alkalmazás- és infrastruktúra-üzemeltetési tervet;
2. elkészíti az informatikai katasztrófaelhárítási tervet;
3. üzemelteti és karbantartja a Kincstár informatikai eszközeit és alkalmazásait, biztosítja azok folyamatos és biztonságos működését, szükség esetén külső erőforrás bevonásával;
4. biztosítja a Kincstár informatikai rendszereinek biztonságos működését, végzi a belső szabályozó eszközök szerinti rendszeres és alkalomszerű mentéseket, archiválásokat, visszaállításokat;
5. elkészíti és folyamatosan aktualizálja az informatikai üzemeltetéshez kapcsolódó belső szabályozó eszközöket;
6. javaslatot tesz a biztonságos működés, illetve az ehhez tartozó fejlesztések megvalósításához szükséges informatikai eszközök, hardver- és szoftverelemek, számítástechnikai kellék- és segédanyagok beszerzésére, infrastruktúra-módosításokra;
7. üzembe helyezi és karbantartja a Kincstár tulajdonában lévő, a Kincstár munkavállalói által használt informatikai eszközöket, közvetlen felhasználói támogatást biztosít;
8. meghatározza és jóváhagyja az igényelt beruházások, felújítások üzemeltetési szempontú követelményeit, valamint közreműködik a lebonyolításban;
9. közreműködik a Kincstár hardver- és szoftvereszközeivel kapcsolatos nyilvántartás naprakészen tartásában;
10. igény esetén adatot szolgáltat a Létesítménygazdálkodási Főosztály által vezetett tárgyi eszköz (hardver- és szoftvereszközök) nyilvántartásának naprakészen tartásához;
11. szervezi és végrehajtja a Kincstár által használt rendszerek üzembe helyezését, meghatározza az üzemeltetéshez szükséges erőforrásokat, elkészíti, vagy külső erőforrás bevonásával elkészítteti a szükséges informatikai üzemeltetési dokumentációkat, irányítja az üzembe helyezést, átveszi az alkalmazást az Informatikai Fejlesztési Főosztálytól;
12. elkészíti a Kincstár informatikai infrastruktúrájának szolgáltatási szintmérését és riportolását, monitorozó rendszerek mérései alapján;
13. felméri a Kincstár informatikai rendszerek biztonságos működését veszélyeztető operatív kockázatokat, jelzi és javaslatot tesz a kockázatok csökkentését célzó megelőző intézkedésekre;
14. működteti az eszkalációs rendet a Kincstár informatikai rendszerek meghibásodásakor, gondoskodik a rendszerek hibáinak kijavításáról és a hibakezeléshez kapcsolódó tájékoztatásokról, riportok elkészítéséről.
Informatikai Biztonsági Főosztály
72. § Az Informatikai Biztonsági Főosztály
1. elkészíti és aktualizálja a Kincstár Informatikai Biztonsági Politikáját, valamint a Kincstár egészére vonatkozó informatikai biztonsági belső szabályozó eszközöket;
2. elkészíti az éves Informatikai Biztonsági ellenőrzési tervet, majd a terv alapján lefolytatja az ellenőrzéseket;
3. elkészíti a Kincstár informatikai alkalmazásaival kapcsolatos kockázatelemzést, meghatározza a védelmi intézkedéseket és azok elvégzésének felelőseit, szükség esetén külső erőforrás bevonásával;
4. koordinálja és ellenőrzi a védelmi intézkedések végrehajtását;
5. ellátja az információvédelmi feladatok végrehajtásának szakmai felügyeletét; javaslatot tesz az információvédelmi célú fejlesztésekre és korszerűsítésekre, beszerzéseket kezdeményez;
6. ellátja a Kincstár által üzemeltetett, a szervezet adatait feldolgozó informatikai rendszerek informatikai biztonságával összefüggő felügyeleti tevékenységet, ellenőrzi az informatikai biztonsági előírások betartását;
7. elvégzi a Kincstár informatikai alkalmazásainak biztonsági osztályokba sorolását és a szervezet biztonsági szintjének meghatározását;
8. üzemelteti az Informatikai Biztonsági infrastruktúrát, feldolgozza a monitorozó rendszerek eredményeit, és ez alapján javaslatot tesz az informatikai biztonsági kockázatok csökkentésére;
9. meghatározza és jóváhagyja az igényelt beruházások, felújítások informatikai biztonsági szempontú követelményeit, valamint közreműködik a lebonyolításban;
10. információt szolgáltat külső Informatikai Biztonsági szervezetek és hatóság részére, valamint azokkal kapcsolatot tart, a beérkező riasztásokat fogadja, és koordinálja az incidens kivizsgálás, elhárítás és megelőzés folyamatait;
11. Informatikai Biztonsági tudatosságnövelő oktatásokat, az oktatási rendszer kidolgozását, hatékonyságának folyamatos ellenőrzését, növelését biztosítja;
12. az Informatikai Biztonsági Dokumentum Rendszerben szereplő szabályozások megvalósítását koordinálja;
13. átveszi a kincstári üzemeltetésbe került alkalmazások biztonsági feladatait;
14. az informatikai fejlesztések során a megfelelő Informatikai Biztonsági funkcionalitás kialakításához szakmai támogatást nyújt;
15. az informatikai biztonságot érintő változtatási igények felett kontrollt gyakorol.
Informatikai Stratégiai és Szolgáltatási Főosztály
73. § Az Informatikai Stratégiai és Szolgáltatási Főosztály
1. előkészíti és koordinálja a Kincstár informatikai stratégiájának elkészítését;
2. elkészíti és aktualizálja az informatikai alkalmazásleltárt, és koordinálja az egyéb informatikai nyilvántartások elkészítését;
3. meghatározza a kincstári szervezeti egységekkel együttműködve az informatikai alkalmazásokra vonatkozó szolgáltatási szinteket, és felügyeli azok teljesülését;
4. együttműködik a Kincstár szervezeti egységeivel az üzletmenet-folytonossági terv kidolgozásában;
5. koordinálja az informatikai szerződéseket és szállítói kapcsolattartást;
6. koordinálja az informatikai szakterület erőforrásigényét és képzési tervét;
7. közreműködik a belső és külső informatikai vonatkozású ellenőrzések lefolytatásában;
8. előkészíti és koordinálja a Kincstár dologi és felhalmozási keretébe tartozó informatikai tárgyú szerződések megkötésére, illetve felülvizsgálatára vonatkozó tervet;
9. közreműködik az informatikai tárgyú beszerzések lebonyolításában;
10.88 véleményezi és jóváhagyásra felterjeszti az informatikai elnökhelyettesnek az informatikai szakterület belső szabályozóit és terveit;
11. az informatikai szakterületen belül összefoglalja és koordinálja az egyéb külső és belső szabályozók véleményezését;
12. követi az informatikai szakterület terveinek megvalósulását.
A területi szervek munkaszervezete
Központi Ügyfélszolgálati Iroda
74. §89 (1) A Központi Ügyfélszolgálati Iroda a Heves Megyei Igazgatóságon működik, illetékességi területe Magyarország teljes területe.
(2) A Központi Ügyfélszolgálati Iroda az alábbi feladatokat látja el:
a) telefonos, elektronikus és írásbeli tájékoztatást nyújt az ügyfelek részére az értékpapír-forgalmazás területén;
b) telefonos, elektronikus és írásbeli tájékoztatást nyújt az ügyfelek részére elektronikus cégeljárási illeték és költségtérítési igazolás kiállításával kapcsolatban, valamint az ügyfél kérésére az elektronikusan hitelesített befizetési igazolásokat ismételten megküldi;
c) a Kincstár által működtetett értékpapír-kereskedelmi rendszeren keresztül értékpapír-ügyintézést végez a vele telefonos kapcsolatba került ügyfelek részére.
Államháztartási Iroda (valamennyi területi szerv vonatkozásában)
75. § (1) Az Államháztartási Iroda költségvetési feladatok tekintetében:
a) megvizsgálja és feldolgozza a helyi, valamint a helyi és országos nemzetiségi önkormányzatok, ezek társulásai, továbbá a térségi fejlesztési tanácsok (a továbbiakban: önkormányzatok) és költségvetési szerveik költségvetési és beszámoló információs űrlapjait, valamint az időközi költségvetési és mérlegjelentéseit tartalmi és számszaki szempontból, majd továbbítja azokat a hatáskörrel rendelkező szervezeti egységhez;
b) elvégzi a központi költségvetésből az önkormányzatokat megillető, felhasználási kötöttséggel járó vagy felhasználási kötöttség nélküli, feladatalapú támogatások, költségvetési támogatások igénylésével, lemondásával, elszámolásával, kamatfizetési kötelezettségével kapcsolatos felülvizsgálati és feldolgozási feladatokat, a felülvizsgálat során a támogatásra való jogosultság feltételeit a helyszínen is ellenőrzi;
c) ellátja az egyes fejlesztési célú támogatások igénybejelentéseinek, beruházási koncepcióinak, illetve a támogatások elszámolásának felülvizsgálatát és feldolgozását;
d) ellátja a humánszolgáltatásokat nyújtó nem állami, nem önkormányzati intézmények fenntartóit megillető állami támogatások, hozzájárulások megállapításával, finanszírozásával, köztartozásainak figyelésével, adatszolgáltatásával, elszámolásával és ellenőrzésével kapcsolatos feladatokat;
e) vezeti az önkormányzatok támogatási előirányzatainak és azok módosításának, a központi költségvetéssel szembeni kötelezettségeknek és azok teljesítésének a nyilvántartását;
f) vezeti az önkormányzati körbe tartozó törzskönyvi jogi személyek törzskönyvi nyilvántartását;
g) részt vesz az önkormányzatok nettó finanszírozási rendszerének működtetésében.
(2) Az Államháztartási Iroda ellátja az önkormányzatok hatáskörébe tartozó adókkal, adók módjára behajtandó köztartozásokkal, az iparűzési adóval kapcsolatos adatszolgáltatás összesítését. Felügyeli az adófeldolgozó programot az önkormányzatok körében. Szakmai tanácsadást nyújt az önkormányzatok adóügyi munkájához.
(3) Az Államháztartási Iroda az önkormányzatokkal való szakmai kapcsolatai tekintetében:
a) az önkormányzati ingatlanvagyon-kataszterre vonatkozó adatszolgáltatást feldolgozza és továbbítja;
b) értékelést készít az önkormányzatok éves gazdálkodásáról szóló beszámolói alapján;
c) tájékoztatja a hatáskörrel rendelkező szakminisztereket az érintett önkormányzatok értesítése alapján az adósságrendezési eljárás megindításáról;
d) gondoskodik az önkormányzatok és a költségvetési szervek államháztartási és pénzügyi információ szolgáltatási kötelezettségeinek teljesítését támogató központilag biztosított és térítésmentes számítógépes programok telepítéséről, működtetéséről, a programok karbantartásáról és fejlesztéséről;
e) szakmai tanácsadást nyújt az önkormányzatok és költségvetési szervek munkájához; a szakmai ismeretek bővítése érdekében értekezleteket, továbbképzéseket, oktatásokat szervez;
f)90 az önkormányzati alrendszer tekintetében ellátja a K11 rendszerben teljesített adatszolgáltatások ellenőrzését, monitoringját az Államháztartási Összefoglaló és Adatszolgáltatási Főosztály szakmai irányítása mellett.
(4)91 Az Államháztartási Iroda ellátja az Áht.-ban meghatározott, a helyi önkormányzat, nemzetiségi önkormányzat, társulás, térségi fejlesztési tanács és az általuk irányított költségvetési szerv könyvvezetési kötelezettségének szabályszerűségére, az általuk készített időközi költségvetési jelentések, időközi mérlegjelentések szabályszerű teljesítésének vizsgálatára, valamint az éves költségvetési beszámoló készítésekor a megbízható és valós összképet biztosító könyvvezetés érvényesülésének vizsgálatára irányuló kincstári ellenőrzési feladatokat az Önkormányzati Főosztály koordinálásával.
Állampénztári Iroda (valamennyi területi szerv vonatkozásában)
76. § (1) Az Állampénztári Iroda a számlavezetéssel kapcsolatban:
a) vezeti a kincstári körbe tartozó intézmények és pénzforgalmi számlatulajdonosok számláit, lebonyolítja a belső és külső köri forgalmat, ellátja a kapcsolódó pénzügyi szolgáltatásokat;
b) rögzíti a költségvetési szervek saját hatáskörben végrehajtott előirányzat-módosításait, az intézmények kötelezettségvállalásait, teljesítési adatait;
c) ellátja a számlaforgalomhoz kapcsolódó készpénzforgalmi feladatokat;
d) korlátozott funkcionalitással devizaszámla-műveleteket végez.
(2) A Budapesti és Pest Megyei Igazgatóság Állampénztári Irodája az (1) bekezdésen kívül:
a) vezeti a nemzetgazdasági számlákat;
b) működteti az elkülönített számlavezetési rendszert;
c) devizaszámlát vezet a nemzetközi szerződések alapján a magyar állam, illetve a kincstári ügyfelek részére nyújtott támogatásokhoz, pályázatokhoz, építtetői fedezetkezeléshez kapcsolódóan, és lebonyolítja a devizaforgalmat.
(3) Az Állampénztári Iroda az értékpapír-forgalmazással, bankkártya-elfogadással kapcsolatban:
a) részt vesz a magyar állam által kibocsátott értékpapírok elsődleges, illetve másodlagos forgalmazásában, vezeti az értékpapír-nyilvántartási számlát, ellátja a kifizetőhelyi feladatokat;
b) gondoskodik a bankkártya-elfogadási feladatok ellátásáról, a rendszer biztonságos működtetéséről;
c) teljesíti az előírt adatszolgáltatási és jelentésadási kötelezettségeket.
(4) A Budapesti és Pest Megyei Igazgatóság Állampénztári Irodája a (3) bekezdésben foglaltakon túlmenően központilag egyezteti az állampénztári irodákban lebonyolított bankkártya-elfogadás forgalmát.
(5) Az Állampénztári Iroda a pénztárszolgálattal kapcsolatban:
a) ellátja a pénztárszolgálati feladatokat, a készpénzállományok feldolgozását és kezelését;
b) fizikai értékpapírokat és letéteket kezel, valamint azok, továbbá a készpénzállományok tekintetében értéktárat kezel;
c) területi szervenként valutapénztárat működtet.
(6) A Budapesti és Pest Megyei Igazgatóság Állampénztári Irodája az (5) bekezdésben foglaltakon kívül ellátja a hatósági letétek fogadásával, feldolgozásával, őrzésével kapcsolatos feladatokat, valamint valuta- és forintkifizetést teljesít, gondoskodik annak pénzügyi rendezéséről. Ellátja továbbá a Kincstár valutaforgalmazási tevékenységének lebonyolításához szükséges valuta beszerzésével, valamint a valutafelesleg eladásával kapcsolatos üzletkötői feladatokat.
(7) A pályázatos, illetve vis maior támogatások pénzügyi lebonyolításával és követeléskezelésével kapcsolatban az Állampénztári Iroda:
a) ellátja a decentralizált helyi önkormányzati fejlesztési programokhoz kapcsolódó szerződésmódosítási és ellenőrzési feladatokat;
b) tájékoztatja a támogatottat a támogatás igénylésével kapcsolatos eljárásról és előírásokról, konzultációt biztosít a támogatottaknak (ügyfél-tájékoztatás, ügyfélfogadás);
c) befogadja a támogatás igényléséhez szükséges elszámolásokat, pénzügyileg és számszakilag ellenőrzi a finanszírozási feltételek teljesülését, és kezdeményezi a támogatás lehívását;
d) cégfigyelést végez a támogatott átalakulására, valamint csőd-, felszámolási vagy végelszámolási eljárására vonatkozóan és a köztartozása területén;
e) az egyes megbízási szerződésekben foglaltaknak megfelelően előzetes, közbenső, utó-, kötelezettségvállalás- és záró ellenőrzést végez;
f) egyes célelőirányzatok esetében elkészíti a szerződéseket és azok módosításait, gondoskodik a pályázó, illetve a döntéshozó által történő aláírásáról;
g) egyes célelőirányzatok esetében kapcsolatot tart a döntéshozóval, illetve területi szerveivel;
h) egyes célelőirányzatoknál nyilvántartja a döntéshozó rendelkezésére álló támogatási keretet, keretmaradványt egyeztet;
i) a Strukturális Alapokból származó pénzeszközök felhasználásához kapcsolódóan közreműködik a meghirdetett pályázati konstrukciók megvalósításában;
j) közreműködik az előirányzat-gazdák, megbízók, közreműködők által igényelt rendszeres vagy eseti adatszolgáltatások teljesítésében.
(8) Az Állampénztári Iroda ellátja a Wesselényi Miklós Ár- és Belvízvédelmi Kártalanítási Alap működésével kapcsolatos feladatokat.
(9) Az Állampénztári Iroda ellátja a Nemzeti Stratégiai Referencia Kerettel kapcsolatban a jogszabályban meghatározott, a lebonyolítói szervezetek tevékenységével és a kedvezményezettek helyszíni ellenőrzésével kapcsolatos feladatokat.
(10) Az Állampénztári Iroda elvégzi a lakossági vezetékesgáz-fogyasztás és távhőfelhasználás szociális támogatásával kapcsolatos dokumentum alapú és helyszíni ellenőrzést.
(11)92
(12) Az Állampénztári Iroda ellátja a fedezetkezelésből adódó feladatokat.
(13) Az Állampénztári Iroda ellátja a megváltozott munkaképességű munkavállalók foglalkoztatásához nyújtható költségvetési támogatásban részesülő munkáltatók ellenőrzését.
(14)93 Az Állampénztári Iroda ellátja a nem családtámogatási kifizetőhely munkáltatók apákat megillető pótszabadság elszámolással kapcsolatos ellenőrzési és egyéb feladatokat.
(15) Az Állampénztári Iroda egyedi megállapodások alapján ellátja a kincstári körbe tartozó intézmények által a munkavállalók részére nyújtott lakáscélú támogatások kezelésének feladatait.
(16) Az Állampénztári Iroda ellátja az országgyűlési képviselők választása kampányköltségeinek átláthatóvá tételéről szóló jogszabályban előírt feladatokat.
(17) A Budapesti és Pest Megyei Igazgatóság Állampénztári Irodája kivételével, az Állampénztári Iroda ellátja a Terület- és Településfejlesztés Operatív Program lebonyolításával kapcsolatos, az Irányító Hatóságával kötött együttműködési megállapodásban rögzített megyei szintű közreműködő szervezeti feladatokat.
Illetmény-számfejtési Iroda (valamennyi területi szerv vonatkozásában)
78. § Az Illetmény-számfejtési Iroda valamennyi területi szerv vonatkozásában:
a) ellátja a költségvetési szervek és a Kincstárral kötött megállapodás alapján egyéb szervek, intézmények központosított illetményszámfejtését a jogszabályokban és belső szabályozó eszközökben foglaltak alapján;
b) ellátja a társadalombiztosítási feladatokat, teljesíti a biztosítottak bejelentését a társadalombiztosítás egyéni nyilvántartási és adatszolgáltatási kötelezettsége szerint;
c) ellátja az önkéntes pénztári tagdíjak levonásával összefüggő feladatokat, és előkészíti a jogszabályban előírt adatszolgáltatásokat;
d) ellátja a személyi jövedelemadózással kapcsolatos feladatokat, gondoskodik a havi adó- és járulékbevallás javításáról, a havi számfejtési adataival való egyezőségről;
e) kimutatást készít az érvényesített levonásokról, illetve adatot szolgáltat egyedi ügyekben, a költségvetési szervek bér- és munkaügyi, statisztikai adatszolgáltatásához, valamint a létszám- és bérgazdálkodási információs rendszer működtetéséhez;
f) ellátja a központosított illetményszámfejtő-rendszert használó intézmények szakmai koordinálását az Illetmény-számfejtési Főosztály irányításával.
Pénzügyi és Koordinációs Iroda
(a Budapesti és Pest Megyei Igazgatóság kivételével valamennyi területi szerv vonatkozásában)
79. § (1) A Pénzügyi és Koordinációs Iroda a területi szerv működtetésével kapcsolatos feladatok vonatkozásában:
a) a költségvetés tervezéséhez, az elemi költségvetés készítéséhez és a költségvetés végrehajtásához igénybejelentést, javaslattételt nyújt be a Központ részére;
b) ellátja az illetményszámfejtéshez kapcsolódó jelentőfelelősi és cafetéria-nyilvántartási feladatokat;
c) a területi szerv kincstári kártyafedezeti számlájával összefüggő pénzügyi elszámolásokat elkészíti és továbbítja a Központ részére;
d) gondoskodik a területi szerv gazdálkodási hatáskörébe tartozó pénzügyi feladatok ellátásáról;
e) ellátja az épületgondnoki feladatokat; vezeti a tárgyi eszközök analitikus nyilvántartását; ellátja a tárgyi eszközök leltározásával és selejtezésével kapcsolatos feladatokat.
(2) A Pénzügyi és Koordinációs Iroda az illetményszámfejtéssel kapcsolatos pénzügyi lebonyolítási feladatok vonatkozásában:
a) ellátja a lebonyolítási számlákkal kapcsolatos pénzügyi, egyeztetési és könyvelési feladatokat;
b) ellátja az önkormányzatok és intézményeik nettó finanszírozásához kapcsolódó forgótőke megállapításával és a fedezet biztosításával járó feladatokat;
c) ellátja az illetményszámfejtés törzsadattárainak kezelését, az adattárak karbantartását (kivéve a kedvezményezett adattárat), vezeti a változásokat;
d) könyvelés zárása után egyezteti a könyvelést, finanszírozást, továbbá egyezteti a havi könyvelésfinanszírozás adatait a bérszámfejtés különböző munkafolyamataiban készült összesítő kimutatásokkal;
e) a havi 08-as adóbevallásokat egyezteti a könyvelési-finanszírozási összesítőkkel valamennyi számfejtési körbe tartozó adószámra vonatkozóan;
f)95 a javított adóbevallásokat továbbítja a központi költségvetési szervek, illetve az egyházi intézmények, továbbá a nemzetiségi önkormányzatok felé;
g) a területi szerv meghatalmazottjaként önkormányzati és OEP-körre, a központi költségvetési szervek, illetve az egyházi intézmények, továbbá a nemzetiségi önkormányzatok meghatalmazottjaként az adóhatóság felé elektronikusan továbbítható 08-as bevallásokat benyújtja az adó- és járulékkötelezettségekről;
h) végzi – megállapodás szerint – a munkabérek, a tagdíjak, egyéb levonások átutalását az Elektra-program segítségével;
i) egyezteti a könyvelésfinanszírozás adatait az önkormányzatok és a központi költségvetési szervek nettó finanszírozási adataival;
j) negyedévente feladást készít az Intézményi Gazdálkodási Főosztály részére a szakmai és egyéb megállapodások alapján a számlázandó tételekről;
k)96 egyezteti a területi szerv meghatalmazottjaként az önkormányzati és az OEP-kör tekintetében az adófolyószámlákat.
(3)97 A Pénzügyi és Koordinációs Iroda a gyermek születése esetén az apát megillető pótszabadsággal kapcsolatos pénzügyi lebonyolítási feladatok vonatkozásában:
a) nyilvántartást vezet a gyermek születése esetén az apát megillető pótszabadsággal összefüggő költségek elszámolását benyújtó munkáltatókról; formai, jogszabályban előírt tartalmi és összegszerű ellenőrzést végez a benyújtott munkáltatói igények befogadásakor; ellátja a folyósítással kapcsolatos feladatokat; valamint negyedévente jelentést készít a Támogatásokat Közvetítő Főosztály részére a kifizetett távolléti díjakról és azok közterheiről;
b) ellátja a gyermek születése esetén az apát megillető pótszabadsággal kapcsolatos pénzügyi és könyvelési feladatokat;
c) ellátja a családtámogatás, a fogyatékossági támogatás és a vakok személyi járadéka pénzügyi teljesítésével kapcsolatosan a 2015. április 1-jét megelőző időszakra vonatkozó adatszolgáltatások, külső szervek általi megkeresések teljesítését.
(4) A Pénzügyi és Koordinációs Iroda a humánszolgáltatásokkal kapcsolatos pénzügyi lebonyolítási feladatok vonatkozásában:
a) ellátja a nem állami humán, ezen belül az oktatási és szociális támogatási számlákkal kapcsolatos pénzügyi, egyeztetési és könyvelési feladatokat;
b) ellátja a támogató szolgálatokkal és közösségi ellátásokkal kapcsolatos pénzügyi, egyeztetési és könyvelési feladatokat.
(5) A Pénzügyi és Koordinációs Iroda a koordinációs jellegű feladatok vonatkozásában:
a) szervezi és ellenőrzi a jogszabályokban, az SzMSz-ben, a közjogi szervezetszabályozó eszközökben, más jogi eszközökben és a belső szabályozó eszközökben meghatározott feladatok pontos, szakszerű és jogszerű végrehajtását;
b) figyelemmel kíséri a jogszabályváltozásokat, szabályozást igénylő esetekben gondoskodik a szükséges igazgatói utasítás előkészítéséről, egyeztetéséről, módosításáról;
c) gondoskodik a területi szerv ügyrendjével kapcsolatos koordinációs feladatok szervezéséről és végrehajtásáról;
d) gondoskodik a rendszeres és eseti értekezletek összehívásáról és lebonyolításának megszervezéséről, igény szerint az emlékeztetők elkészítéséről;
e) ellátja a területi szerv titkársági feladatait;
f) ellátja a területi szerv jogi képviseleti feladatait;
g) ellátja a területi szerv titok- és adatvédelmi, munkavédelmi feladatait;
h) ellátja a területi szerv oktatási, képzési feladataival kapcsolatos szervezési tevékenységet;
i) gondoskodik a kiadmányozási jogosultságok és körbélyegzők naprakész nyilvántartásáról.
(6) A Pénzügyi és Koordinációs Iroda a humánpolitikai feladatok vonatkozásában:
a) ellátja a területi szerv kormánytisztviselői, kormányzati ügykezelői és a munkaviszony keretében foglalkoztatott dolgozók vonatkozásában a jogviszony létesítésével, megszüntetésével, valamint a jogviszonnyal összefüggő egyéb – vagyonnyilatkozattal, összeférhetetlenséggel, szociális és jóléti juttatásokkal, minősítéssel, beiskolázással kapcsolatos előkészítői, szervezői és végrehajtási – feladatokat;
b) folyamatosan figyelemmel kíséri a területi szerv létszámgazdálkodását, ezen belül gondoskodik a területi szerven belüli álláshelyek naprakész nyilvántartásról, a szükséges munkaerő-átcsoportosításokról, a szükséges munkáltatói intézkedések határidőre történő előkészítéséről, a létszámgazdálkodásra vonatkozó mindenkori szabályok betartását ellenőrzi;
c) részt vesz a személyi juttatások tervezésében, a költségvetési év során a központi szabályok betartása mellett javaslatot tesz személyi ösztönzésre szolgáló keretek felhasználására.
(7) A Pénzügyi és Koordinációs Iroda az iratkezelési és ügyfélszolgálati feladatok vonatkozásában:
a) ellátja a területi szerv iratkezelési feladatait a vonatkozó jogszabályi, valamint belső szabályozó eszközök rendelkezései alapján;
b) megszervezi az iratok, más postai küldemények érkeztetésének, átvételének, iktatásának, az irattárak kezelésének, az iratok selejtezésének feladatait;
c) ellátja a területi szerv területén valamennyi iroda tekintetében az ügyfélszolgálati feladatok szervezését, koordinálását, az ügyfélbarát tevékenység megszervezését, az ügyfél-elégedettség mérését;
d) kezeli a panaszügyeket, gondoskodik azok igazgatói titkárságon történő iktatásáról, érdemi kivizsgálásáról, a korrekt válaszok megadásáról.
(8) A belső kontrollrendszer részeként a Pénzügyi és Koordinációs Iroda területi szinten működteti az általános monitoring rendszert, amely feladat ellátása keretében:
a) adatgyűjtést végez;
b) egyezteti az adatszolgáltatásokat és az indokolásokat az irodákkal;
c) elvégzi a feladatellátás valamennyi dokumentálását;
d) javaslatot tesz a monitoring rendszer fejlesztésére, helyi intézkedések megtételére.
(9) A Pénzügyi és Koordinációs Iroda gondoskodik a külső ellenőrző szervek által a területi szervnél lefolytatott külső ellenőrzések Kincstárt érintő megállapításainak, javaslatainak, valamint ennek alapján készült intézkedési terveinek nyilvántartásáról.
Pénzügyi, Gazdálkodási Iroda (a Budapesti és Pest Megyei Igazgatóság vonatkozásában)
80. § (1) A Pénzügyi, Gazdálkodási Iroda a területi szerv működtetésével kapcsolatos feladatok vonatkozásában:
a) a költségvetés tervezéséhez, az elemi költségvetés készítéséhez és a költségvetés végrehajtásához igénybejelentést, javaslattételt nyújt be a Központ részére;
b) ellátja az illetményszámfejtéshez kapcsolódó jelentőfelelősi és cafetéria-nyilvántartási feladatokat;
c) a területi szerv kincstári kártyafedezeti számlájával összefüggő pénzügyi elszámolásokat elkészíti, és továbbítja a Központ részére;
d) gondoskodik a területi szerv gazdálkodási hatáskörébe tartozó pénzügyi feladatok ellátásáról;
e) ellátja az épületgondnoki feladatokat; vezeti a tárgyi eszközök analitikus nyilvántartását; ellátja a tárgyi eszközök leltározásával és selejtezésével kapcsolatos feladatokat, valamint a készletgazdálkodási feladatokat.
(2) A Pénzügyi, Gazdálkodási Iroda az illetményszámfejtéssel kapcsolatos pénzügyi lebonyolítási feladatok vonatkozásában:
a) ellátja a lebonyolítási számlákkal kapcsolatos pénzügyi, egyeztetési és könyvelési feladatokat;
b) ellátja az önkormányzatok és intézményeik nettó finanszírozásához kapcsolódó forgótőke megállapításával és a fedezet biztosításával járó feladatokat;
c) ellátja az illetményszámfejtés törzsadattárainak kezelését, az adattárak karbantartását (kivéve a kedvezményezett adattárat), vezeti a változásokat;
d) könyvelés zárása után egyezteti a könyvelést, finanszírozást, továbbá egyezteti a havi könyvelésfinanszírozás adatait a bérszámfejtés különböző munkafolyamataiban készült összesítő kimutatásokkal;
e) a havi 08-as adóbevallásokat egyezteti a könyvelési-finanszírozási összesítőkkel valamennyi számfejtési körbe tartozó adószámra vonatkozóan;
f) a javított adóbevallásokat továbbítja a központi költségvetési szervek, illetve az egyházi intézmények, továbbá a nemzetiségi önkormányzatok felé;
g) a területi szerv meghatalmazottjaként önkormányzati és OEP-körre, a központi költségvetési szervek, illetve az egyházi intézmények, továbbá a nemzetiségi önkormányzatok meghatalmazottjaként az adóhatóság felé elektronikusan továbbítható 08-as bevallásokat benyújtja az adó- és járulékkötelezettségekről;
h) végzi – megállapodás szerint – a munkabérek, a tagdíjak, egyéb levonások átutalását az Elektra-program segítségével;
i) egyezteti a könyvelésfinanszírozás adatait az önkormányzatok és a központi költségvetési szervek nettó finanszírozási adataival;
j) negyedévente feladást készít az Intézményi Gazdálkodási Főosztály részére a szakmai és egyéb megállapodások alapján a számlázandó tételekről;
k)98 egyezteti a területi szerv meghatalmazottjaként az önkormányzati és az OEP-kör tekintetében az adófolyószámlákat.
(3)99 A Pénzügyi, Gazdálkodási Iroda a gyermek születése esetén az apát megillető pótszabadsággal kapcsolatos pénzügyi lebonyolítási feladatok vonatkozásában:
a) nyilvántartást vezet a gyermek születése esetén az apát megillető pótszabadsággal összefüggő költségek elszámolását benyújtó munkáltatókról; formai, jogszabályban előírt tartalmi és összegszerű ellenőrzést végez a benyújtott munkáltatói igények befogadásakor; ellátja a folyósítással kapcsolatos feladatokat; valamint negyedévente jelentést készít a Támogatásokat Közvetítő Főosztály részére a kifizetett távolléti díjakról és azok közterheiről;
b) ellátja a gyermek születése esetén az apát megillető pótszabadsággal kapcsolatos pénzügyi és könyvelési feladatokat;
c) ellátja a családtámogatás, a fogyatékossági támogatás és a vakok személyi járadéka pénzügyi teljesítésével kapcsolatosan a 2015. április 1-jét megelőző időszakra vonatkozó adatszolgáltatások, külső szervek általi megkeresések teljesítését.
(4) A Pénzügyi, Gazdálkodási Iroda a humánszolgáltatásokkal kapcsolatos pénzügyi lebonyolítási feladatok vonatkozásában:
a) ellátja a nem állami humán, ezen belül az oktatási és szociális támogatási számlákkal kapcsolatos pénzügyi, egyeztetési és könyvelési feladatokat;
b) ellátja a támogató szolgálatokkal és közösségi ellátásokkal kapcsolatos pénzügyi, egyeztetési és könyvelési feladatokat.
Koordinációs Iroda (a Budapesti és Pest Megyei Igazgatóság vonatkozásában)
81. § (1) A Koordinációs Iroda a koordinációs jellegű feladatok vonatkozásában:
a) szervezi és ellenőrzi a jogszabályokban, az SzMSz-ben, a közjogi szervezetszabályozó eszközökben, más jogi eszközökben és a belső szabályozó eszközökben meghatározott feladatok pontos, szakszerű és jogszerű végrehajtását;
b) figyelemmel kíséri a jogszabályváltozásokat, szabályozást igénylő esetekben gondoskodik a szükséges igazgatói utasítás előkészítéséről, egyeztetéséről, módosításáról;
c) gondoskodik a területi szerv ügyrendjével kapcsolatos koordinációs feladatok szervezéséről és végrehajtásáról;
d) gondoskodik a rendszeres és eseti értekezletek összehívásáról és lebonyolításának megszervezéséről, igény szerint az emlékeztetők elkészítéséről;
e) ellátja a területi szerv titkársági feladatait;
f) ellátja a területi szerv jogi képviseleti feladatait;
g) ellátja a területi szerv titok- és adatvédelmi, munkavédelmi feladatait;
h) ellátja a területi szerv oktatási, képzési feladataival kapcsolatos szervezési tevékenységet;
i) gondoskodik a kiadmányozási jogosultságok és körbélyegzők naprakész nyilvántartásáról.
(2) A Koordinációs Iroda a humánpolitikai feladatok vonatkozásában:
a) ellátja a területi szerv kormánytisztviselői, kormányzati ügykezelői és a munkaviszony keretében foglalkoztatott dolgozók vonatkozásában a jogviszony létesítésével, megszüntetésével, valamint a jogviszonnyal összefüggő egyéb – vagyonnyilatkozattal, összeférhetetlenséggel, szociális és jóléti juttatásokkal, minősítéssel, beiskolázással kapcsolatos előkészítői, szervezői és végrehajtási – feladatokat;
b) folyamatosan figyelemmel kíséri a területi szerv létszámgazdálkodását, ezen belül gondoskodik a területi szerven belüli álláshelyek naprakész nyilvántartásról, a szükséges munkaerő-átcsoportosításokról, a szükséges munkáltatói intézkedések határidőre történő előkészítéséről, a létszámgazdálkodásra vonatkozó mindenkori szabályok betartását ellenőrzi;
c) részt vesz a személyi juttatások tervezésében, a költségvetési év során a központi szabályok betartása mellett javaslatot tesz személyi ösztönzésre szolgáló keretek felhasználására.
(3) A Koordinációs Iroda az iratkezelési és ügyfélszolgálati feladatok vonatkozásában:
a) ellátja a területi szerv iratkezelési feladatait a vonatkozó jogszabályi, valamint belső szabályozó eszközök rendelkezései alapján;
b) megszervezi az iratok, más postai küldemények érkeztetésének, átvételének, iktatásának, az irattárak kezelésének, az iratok selejtezésének feladatait;
c) ellátja a területi szerv területén valamennyi iroda tekintetében az ügyfélszolgálati feladatok szervezését, koordinálását, az ügyfélbarát tevékenység megszervezését, az ügyfél-elégedettség mérését;
d) kezeli a panaszügyeket, gondoskodik azok igazgatói titkárságon történő iktatásáról, érdemi kivizsgálásáról, a korrekt válaszok megadásáról.
(4) A belső kontrollrendszer részeként a Koordinációs Iroda területi szinten működteti az általános monitoring rendszert, amely feladatellátása keretében:
a) az Ellenőrzési Főosztály által közzétett módszertani útmutatók alapján adatgyűjtést végez;
b) egyezteti az adatszolgáltatásokat és az indokolásokat a szakmai irodákkal;
c) elvégzi a feladatellátás valamennyi dokumentálását;
d) javaslatot tesz a monitoring rendszer fejlesztésére, helyi intézkedések megtételére.
(5) A Koordinációs Iroda gondoskodik a külső ellenőrző szervek által a területi szervnél lefolytatott külső ellenőrzések Kincstárt érintő megállapításainak, javaslatainak, valamint ennek alapján készült intézkedési terveinek nyilvántartásáról.

1. függelék a Szervezeti és Működési Szabályzathoz100

A MAGYAR ÁLLAMKINCSTÁR SZERVEZETI FELÉPÍTÉSE

2. függelék a Szervezeti és Működési Szabályzathoz101

A TERÜLETI SZERVEK SZERVEZETI FELÉPÍTÉSE
(a Budapesti és Pest Megyei Igazgatóság és a Heves Megyei Igazgatóság kivételével)

3. függelék a Szervezeti és Működési Szabályzathoz102

A BUDAPESTI ÉS PEST MEGYEI IGAZGATÓSÁG SZERVEZETI FELÉPÍTÉSE

4. függelék a Szervezeti és Működési Szabályzathoz103

A HEVES MEGYEI IGAZGATÓSÁG SZERVEZETI FELÉPÍTÉSE

5. függelék a Szervezeti és Működési Szabályzathoz

Vagyonnyilatkozat-tételi kötelezettség szabályai a Magyar Államkincstárban
1. Az egyes vagyonnyilatkozat-tételi kötelezettségekről szóló 2007. évi CLII. törvény (a továbbiakban: Vnytv.) 3. § (1) bekezdése alapján vagyonnyilatkozat-tételre kötelezett az a kormánytisztviselő, aki önállóan vagy testület tagjaként javaslattételre, döntésre vagy ellenőrzésre jogosult
a) közigazgatási hatósági vagy szabálysértési ügyben:
aa)–ab)104
ac) a Támogatásokat Közvetítő Főosztály másodfokú döntés meghozatalára jogosult kormánytisztviselői a lakáscélú állami támogatások megállapításával és a jogosultság ellenőrzésével összefüggésben,
ad)–ae)105
af) az Önkormányzati Főosztály hatáskörébe tartozó másodfokú eljárásokkal, bírósági ügyekkel kapcsolatos döntés-előkészítésre jogosult kormánytisztviselői,
ag) a Jogi és Törzskönyvi Főosztály a törzskönyvi jogi személyek közhiteles és nyilvános törzskönyvi nyilvántartását végző kormánytisztviselői;
b) közbeszerzési eljárás során:
ba) a Jogi és Törzskönyvi Főosztály közbeszerzési eljárásban részt vevő jogtanácsosai,
bb) az Elnöki Kabinet közbeszerzési eljárásban közreműködő valamennyi kormánytisztviselője,
bc) a közbeszerzési eljárásokban közreműködő további kormánytisztviselők;
c) feladatai ellátása során a költségvetési vagy egyéb pénzeszközök felett, továbbá az állami vagy önkormányzati vagyonnal való gazdálkodás, valamint az elkülönített állami pénzalapok, a fejezeti kezelésű előirányzatok az önkormányzati pénzügyi támogatási pénzkeretek tekintetében:
ca) az Ellenőrzési Főosztály belső ellenőr kormánytisztviselői,
cb)106
cc) az Intézményi Gazdálkodási Főosztály azon kormánytisztviselői, akik a bankszámlák felett rendelkezési jogosultsággal rendelkeznek,
cd) az Illetmény-számfejtési Főosztály hatáskörébe tartozó feladatok ellátását végző kormánytisztviselői,
ce) az Államháztartási Iroda helyi önkormányzatok központi költségvetési kapcsolatokból származó forrásai megállapításával, adatszolgáltatásával, folyósításával megbízott, valamint a források igénybevételének és elszámolásának szabályszerűségét felülvizsgáló kormánytisztviselői,
cf) az Államháztartási Iroda humánszolgáltatást nyújtó nem állami intézmények normatív állami támogatásával kapcsolatos folyósítási és ellenőrzési feladatokat ellátó kormánytisztviselői,
cg)107
ch) a gazdálkodás ellenőrzésére jogosult kormánytisztviselők,
ci) Járadékokat és Viszontgaranciákat Kezelő Főosztály azon kormánytisztviselői, akik a bankszámlák felett rendelkezési jogosultsággal rendelkeznek;
d) egyedi állami vagy önkormányzati támogatásról való döntésre irányuló eljárás lefolytatása során:
da) a Támogatásokat Közvetítő Főosztály pályázatos támogatások felhasználásának elszámolását, illetve ellenőrzését végző kormánytisztviselői,
db) az Állampénztári Iroda pályázatos támogatási tevékenységet végző kormánytisztviselői;
e) állami vagy önkormányzati támogatások felhasználásának vizsgálata vagy a felhasználással való elszámoltatás során:
ea) a Támogatásokat Közvetítő Főosztály lakáscélú állami támogatások hitelintézeti elszámolását ellenőrző kormánytisztviselői,
eb) az Államháztartási Iroda támogatások jogszerűségét, szabályszerűségét, az adatok valódiságát ellenőrző kormánytisztviselői,
ec) az Állampénztári Iroda a lakossági vezetékesgáz-fogyasztás és távhőfelhasználás támogatásával összefüggő ügyekben a szolgáltatók ellenőrzését végző kormánytisztviselői.
2. Vezetői munkakörrel rendelkező kormánytisztviselő: a Magyar Államkincstár elnöke, elnökhelyettesei és gazdasági vezetője, a Magyar Államkincstár Központjában és területi szerveinél foglalkoztatott valamennyi igazgatói, főosztályvezetői, irodavezetői, főosztályvezető-helyettesi, irodavezető-helyettesi és osztályvezetői munkakörrel rendelkező kormánytisztviselő.
3. Az egyéb vagyonnyilatkozat-tételi kötelezettségek a Vnytv. 3. § (2)–(3) bekezdésén alapulnak.

6. függelék a Szervezeti és Működési Szabályzathoz

A munkáltatói jogok gyakorlásának rendje a Magyar Államkincstárban108
I. A munkáltatói jogok gyakorlásának rendje
1.109 Az elnök – a jogszabályokban meghatározott kivételekkel – teljes körűen gyakorolja a Kincstár kormánytisztviselői, kormányzati ügykezelői és munkavállalói felett a munkáltatói jogokat, amelyeket meghatározott jogszabályi feltételekkel vezetői munkakörbe kinevezett kormánytisztviselőre írásban átruházhat, illetve az átruházott jogkört visszavonhatja. Az 54. § (1) bekezdés a) pontjában foglalt esetben az elnök munkáltatói jogait – az elnökhelyettesek kinevezése és felmentése kivételével – az államháztartási ügyekért felelős elnökhelyettes gyakorolja.
2. Az elnökhelyettesek, az igazgatók (ideértve a gazdasági vezetőt is), a területi szervek igazgatói, a főosztályvezetők, a területi szervek irodavezetői, valamint az osztályvezetők az elnök által átruházott jogkörben gyakorolják a munkáltatói jogokat.
3. A munkáltatói jogok felsorolásának, átruházásának és gyakorlásának részletes szabályait a Közszolgálati Szabályzat tartalmazza.
4. Az elnök szakmai főtanácsadói és szakmai tanácsadói címet adományozhat. Az adományozható szakmai főtanácsadói és tanácsadói címek száma nem haladhatja meg a 350-et. A címadományozás részletes szabályait a Közszolgálati Szabályzat tartalmazza.
5.110 Az elnök az Önkormányzati ASP Alkalmazásokat Támogató Főosztály vezetőjét az e-közigazgatásért felelős miniszter javaslatának figyelembevételével nevezi ki és menti fel.
II.111
1

Az utasítást a 25/2016. (XII. 30.) NGM utasítás 3. §-a hatályon kívül helyezte 2017. január 1. napjával.

2

A 3. § a 2010: CXXX. törvény 12. § (2) bekezdése alapján hatályát vesztette.

3

Az 1. melléklet 1. § (2) bekezdése a 15/2015. (V. 29.) NGM utasítás 1. §-ával megállapított szöveg.

4

Az 1. melléklet 2. § (7) bekezdése a 22/2015. (XI. 30.) NGM utasítás 1. §-a szerint módosított szöveg.

5

Az 1. melléklet 3. § (2) bekezdés 1. pontja a 15/2015. (V. 29.) NGM utasítás 1. §-a szerint módosított szöveg.

6

Az 1. melléklet 3. § (2) bekezdés 6. pontját a 15/2015. (V. 29.) NGM utasítás 1. §-a hatályon kívül helyezte.

7

Az 1. melléklet 3. § (2) bekezdés 32. pontját a 15/2015. (V. 29.) NGM utasítás 1. §-a hatályon kívül helyezte.

8

Az 1. melléklet 3. § (2) bekezdés 40. pontját a 15/2015. (V. 29.) NGM utasítás 1. §-a hatályon kívül helyezte.

9

Az 1. melléklet 3. § (2) bekezdés 43. pontját a 15/2015. (V. 29.) NGM utasítás 1. §-a hatályon kívül helyezte.

10

Az 1. melléklet 3. § (2) bekezdés 51. pontját a 15/2015. (V. 29.) NGM utasítás 1. §-a hatályon kívül helyezte.

11

Az 1. melléklet 3. § (2) bekezdés 54. pontját a 15/2015. (V. 29.) NGM utasítás 1. §-a iktatta be.

12

Az 1. melléklet 4. § 6. pontja a 22/2015. (XI. 30.) NGM utasítás 1. §-a szerint módosított szöveg.

13

Az 1. melléklet 4. § 28. pontja a 22/2015. (XI. 30.) NGM utasítás 1. §-a szerint módosított szöveg.

14

Az 1. melléklet 6. § (1) bekezdés d) pontja a 22/2015. (XI. 30.) NGM utasítás 1. §-a szerint módosított szöveg.

15

Az 1. melléklet 6. § (1) bekezdés f) pontját a 22/2015. (XI. 30.) NGM utasítás 1. §-a hatályon kívül helyezte.

16

Az 1. melléklet 6. § (2) bekezdés l) pontját a 22/2015. (XI. 30.) NGM utasítás 1. §-a iktatta be.

17

Az 1. melléklet 8. § 17. pontját a 22/2015. (XI. 30.) NGM utasítás 1. §-a iktatta be.

18

A 14. § (2) bekezdése a 13/2016. (VIII. 16.) NGM utasítás 1. §-ával megállapított szöveg.

19

Az 1. melléklet 14. § (5) bekezdése a 15/2015. (V. 29.) NGM utasítás 1. §-a szerint módosított szöveg.

20

A 15. § (1) bekezdése a 13/2016. (VIII. 16.) NGM utasítás 1. §-ával megállapított szöveg.

21

A 15. § (2) bekezdése a 13/2016. (VIII. 16.) NGM utasítás 1. §-ával megállapított szöveg.

22

A 24. § a 13/2016. (VIII. 16.) NGM utasítás 1. §-ával megállapított szöveg.

23

Az 1. melléklet 31. § (1) bekezdése a 22/2015. (XI. 30.) NGM utasítás 1. §-a szerint módosított szöveg.

24

Az 1. melléklet 32. § (2) bekezdése a 15/2015. (V. 29.) NGM utasítás 1. §-a szerint módosított szöveg.

25

Az 1. melléklet 32. § (4) bekezdése a 15/2015. (V. 29.) NGM utasítás 1. §-a szerint módosított szöveg.

26

Az 1. melléklet 40. § h) pontja a 15/2015. (V. 29.) NGM utasítás 1. §-ával megállapított szöveg.

27

Az 1. melléklet 40. § l) pontját a 22/2015. (XI. 30.) NGM utasítás 1. §-a iktatta be.

28

Az 1. melléklet 41. § f) pontja a 15/2015. (V. 29.) NGM utasítás 1. §-a szerint módosított szöveg.

29

Az 1. melléklet 42/A. §-t megelőző alcímet a 22/2015. (XI. 30.) NGM utasítás 1. §-a iktatta be.

30

Az 1. melléklet 42/A. §-t a 22/2015. (XI. 30.) NGM utasítás 1. §-a iktatta be.

31

Az 1. melléklet 44. § b) pontja a 15/2015. (V. 29.) NGM utasítás 1. §-a szerint módosított szöveg.

32

Az 1. melléklet 44. § j) pontját a 15/2015. (V. 29.) NGM utasítás 1. §-a iktatta be.

33

Az 1. melléklet 45. §-a a 15/2015. (V. 29.) NGM utasítás 1. §-ával megállapított szöveg.

34

Az 1. melléklet 45. § 9. pontja a 22/2015. (XI. 30.) NGM utasítás 1. §-a szerint módosított szöveg.

35

Az 1. melléklet 49. § 10. pontját a 15/2015. (V. 29.) NGM utasítás 1. §-a hatályon kívül helyezte.

36

Az 1. melléklet 50. § (1) bekezdés b) pontja a 15/2015. (V. 29.) NGM utasítás 1. §-ával megállapított szöveg.

37

Az 1. melléklet 50. § (1) bekezdés h) pontját a 15/2015. (V. 29.) NGM utasítás 1. §-a iktatta be.

38

Az 1. melléklet 50. § (1) bekezdés i) pontját a 15/2015. (V. 29.) NGM utasítás 1. §-a iktatta be.

39

Az 1. melléklet 50. § (1) bekezdés j) pontját a 15/2015. (V. 29.) NGM utasítás 1. §-a iktatta be.

40

Az 1. melléklet 51. § 6. pontját a 22/2015. (XI. 30.) NGM utasítás 1. §-a hatályon kívül helyezte.

41

Az 1. melléklet 52. § 3. pontja a 15/2015. (V. 29.) NGM utasítás 1. §-a szerint módosított szöveg.

42

Az 1. melléklet 52. § 4. pontja a 15/2015. (V. 29.) NGM utasítás 1. §-a szerint módosított szöveg.

43

Az 1. melléklet 52. § 6. pontja a 15/2015. (V. 29.) NGM utasítás 1. §-ával megállapított szöveg.

44

Az 1. melléklet 52. § 7. pontja a 15/2015. (V. 29.) NGM utasítás 1. §-a szerint módosított szöveg.

45

Az 1. melléklet 52. § 8. pontja a 15/2015. (V. 29.) NGM utasítás 1. §-ával megállapított szöveg.

46

Az 1. melléklet 52. § 13. pontja a 15/2015. (V. 29.) NGM utasítás 1. §-ával megállapított szöveg.

47

Az 1. melléklet 52. § 16. pontja a 15/2015. (V. 29.) NGM utasítás 1. §-ával megállapított szöveg.

48

Az 1. melléklet 52. § 19. pontját a 15/2015. (V. 29.) NGM utasítás 1. §-a iktatta be.

49

Az 1. melléklet 52. § 20. pontját a 15/2015. (V. 29.) NGM utasítás 1. §-a iktatta be.

50

Az 1. melléklet 54. § (1) bekezdés h) pontja a 15/2015. (V. 29.) NGM utasítás 1. §-ával megállapított szöveg.

51

Az 1. melléklet 54. § (1) bekezdés l) pontját a 22/2015. (XI. 30.) NGM utasítás 1. §-a hatályon kívül helyezte.

52

Az 1. melléklet 54. § (2) bekezdése a 15/2015. (V. 29.) NGM utasítás 1. §-a szerint módosított szöveg.

53

Az 1. melléklet 55. § h) pontja a 15/2015. (V. 29.) NGM utasítás 1. §-a szerint módosított szöveg.

54

Az 1. melléklet 55. § o) pontját a 15/2015. (V. 29.) NGM utasítás 1. §-a iktatta be.

55

Az 1. melléklet 56. § 6. pontja a 15/2015. (V. 29.) NGM utasítás 1. §-ával megállapított szöveg.

56

Az 1. melléklet 56. § 7. pontja a 15/2015. (V. 29.) NGM utasítás 1. §-a szerint módosított szöveg.

57

Az 1. melléklet 56. § 11. pontja a 15/2015. (V. 29.) NGM utasítás 1. §-ával megállapított szöveg.

58

Az 1. melléklet 56. § 18. pontját a 15/2015. (V. 29.) NGM utasítás 1. §-a iktatta be.

59

Az 1. melléklet 56. § 19. pontját a 15/2015. (V. 29.) NGM utasítás 1. §-a iktatta be.

60

Az 1. melléklet 57. §-át megelőző alcím címe a 15/2015. (V. 29.) NGM utasítás 1. §-ával megállapított szöveg.

61

Az 1. melléklet 57. § nyitó szövegrésze a 15/2015. (V. 29.) NGM utasítás 1. §-ával megállapított szöveg.

62

Az 1. melléklet 57. § 1. pontja a 15/2015. (V. 29.) NGM utasítás 1. §-ával megállapított szöveg.

63

Az 1. melléklet 57. § 9–10. pontját a 15/2015. (V. 29.) NGM utasítás 1. §-a hatályon kívül helyezte.

64

Az 1. melléklet 57. § 13. pontja a 22/2015. (XI. 30.) NGM utasítás 1. §-ával megállapított szöveg.

65

Az 1. melléklet 57. § 23. pontja a 15/2015. (V. 29.) NGM utasítás 1. §-ával megállapított szöveg.

66

Az 1. melléklet 57. § 29. pontja a 15/2015. (V. 29.) NGM utasítás 1. §-ával megállapított szöveg.

67

Az 1. melléklet 57. § 30. pontját a 22/2015. (XI. 30.) NGM utasítás 1. §-a hatályon kívül helyezte.

68

Az 1. melléklet 59. § (2) bekezdése a 15/2015. (V. 29.) NGM utasítás 1. §-a szerint módosított szöveg.

69

Az 1. melléklet 60. §-át megelőző alcím a 15/2015. (V. 29.) NGM utasítás 1. §-ával megállapított szöveg.

70

Az 1. melléklet 60. §-a a 15/2015. (V. 29.) NGM utasítás 1. §-ával megállapított szöveg.

71

Az 1. melléklet 61. § 16. pont nyitó szövegrésze a 15/2015. (V. 29.) NGM utasítás 1. §-a szerint módosított szöveg.

72

Az 1. melléklet 61. § 16. pont d) alpontja a 15/2015. (V. 29.) NGM utasítás 1. §-a szerint módosított szöveg.

73

Az 1. melléklet 61. § 16. pont f) alpontja a 15/2015. (V. 29.) NGM utasítás 1. §-a szerint módosított szöveg.

74

Az 1. melléklet 61. § 18. pontja a 22/2015. (XI. 30.) NGM utasítás 1. §-ával megállapított szöveg.

75

Az 1. melléklet 61. § 20. pontja a 15/2015. (V. 29.) NGM utasítás 1. §-ával megállapított szöveg.

76

Az 1. melléklet 62. § 7. pontja a 22/2015. (XI. 30.) NGM utasítás 1. §-ával megállapított szöveg.

77

Az 1. melléklet 62. § 21. pontja a 15/2015. (V. 29.) NGM utasítás 1. §-a szerint módosított szöveg.

78

Az 1. melléklet 62. § 22. pontját a 22/2015. (XI. 30.) NGM utasítás 1. §-a iktatta be.

79

Az 1. melléklet 64. § (1) bekedés d) pontját a 22/2015. (XI. 30.) NGM utasítás 1. §-a hatályon kívül helyezte.

80

Az 1. melléklet 64. § (2) bekezdése a 22/2015. (XI. 30.) NGM utasítás 1. §-ával megállapított szöveg.

81

Az 1. melléklet 65. §-a a 22/2015. (XI. 30.) NGM utasítás 1. §-ával megállapított szöveg.

82

Az 1. melléklet 66. § i) pontja a 15/2015. (V. 29.) NGM utasítás 1. §-ával megállapított szöveg.

83

Az 1. melléklet 68/A. §-t megelőző alcímet a 22/2015. (XI. 30.) NGM utasítás 1. §-a iktatta be.

84

Az 1. melléklet 68/A. §-t a 22/2015. (XI. 30.) NGM utasítás 1. §-a iktatta be.

85

A 69. §-t megelőző alcím címe a 13/2016. (VIII. 16.) NGM utasítás 1. §-a szerint módosított szöveg.

86

A 69. § (1) bekezdés nyitó szövegrésze a 13/2016. (VIII. 16.) NGM utasítás 1. §-a szerint módosított szöveg.

87

A 69. § (2) bekezdése a 13/2016. (VIII. 16.) NGM utasítás 1. §-a szerint módosított szöveg.

88

A 73. § 10. pontja a 13/2016. (VIII. 16.) NGM utasítás 1. §-a szerint módosított szöveg.

89

Az 1. melléklet 74. §-a a 15/2015. (V. 29.) NGM utasítás 1. §-ával megállapított szöveg.

90

Az 1. melléklet 75. § (3) bekezdés f) pontja a 15/2015. (V. 29.) NGM utasítás 1. §-a szerint módosított szöveg.

91

Az 1. melléklet 75. § (4) bekezdése a 22/2015. (XI. 30.) NGM utasítás 1. §-a szerint módosított szöveg.

92

Az 1. melléklet 76. § (11) bekezdését a 15/2015. (V. 29.) NGM utasítás 1. §-a hatályon kívül helyezte.

93

Az 1. melléklet 76. § (14) bekezdése a 15/2015. (V. 29.) NGM utasítás 1. §-a szerint módosított szöveg.

94

Az 1. melléklet 77. §-át és az azt megelőző alcímet a 15/2015. (V. 29.) NGM utasítás 1. §-a hatályon kívül helyezte.

95

Az 1. melléklet 79. § (2) bekezdés f) pontja a 15/2015. (V. 29.) NGM utasítás 1. §-a szerint módosított szöveg.

96

Az 1. melléklet 79. § (2) bekezdés k) pontját a 15/2015. (V. 29.) NGM utasítás 1. §-a iktatta be.

97

Az 1. melléklet 79. § (3) bekezdése a 15/2015. (V. 29.) NGM utasítás 1. §-ával megállapított szöveg.

98

Az 1. melléklet 80. § (2) bekezdés k) pontját a 15/2015. (V. 29.) NGM utasítás 1. §-a iktatta be.

99

Az 1. melléklet 80. § (3) bekezdése a 15/2015. (V. 29.) NGM utasítás 1. §-ával megállapított szöveg.

100

Az 1. függelék a 13/2016. (VIII. 16.) NGM utasítás 1. §-ával megállapított szöveg.

101

A 2. függelék a 15/2015. (V. 29.) NGM utasítás 1. §-ával megállapított szöveg.

102

A 3. függelék a 15/2015. (V. 29.) NGM utasítás 1. §-ával megállapított szöveg.

103

A 4. függelék a 15/2015. (V. 29.) NGM utasítás 1. §-ával megállapított szöveg.

104

Az 5. függelék a) pont aa)–ab) alpontját a 15/2015. (V. 29.) NGM utasítás 1. §-a hatályon kívül helyezte.

105

Az 5. függelék a) pont ad)–ae) alpontját a 15/2015. (V. 29.) NGM utasítás 1. §-a hatályon kívül helyezte.

106

Az 5. függelék c) pont cb) alpontját a 15/2015. (V. 29.) NGM utasítás 1. §-a hatályon kívül helyezte.

107

Az 5. függelék c) pont cg) alpontját a 15/2015. (V. 29.) NGM utasítás 1. §-a hatályon kívül helyezte.

108

A 6. függelék címe a 22/2015. (XI. 30.) NGM utasítás 1. §-a szerint módosított szöveg.

109

A 6. függelék I. cím 1. pontja a 15/2015. (V. 29.) NGM utasítás 1. §-a szerint módosított szöveg.

110

A 6. függelék I. cím 5. pontját a 15/2015. (V. 29.) NGM utasítás 1. §-a iktatta be.

111

A 6. függelék II. címét a 22/2015. (XI. 30.) NGM utasítás 1. §-a hatályon kívül helyezte.

  • Másolás a vágólapra
  • Nyomtatás
  • Hatályos
  • Már nem hatályos
  • Még nem hatályos
  • Módosulni fog
  • Időállapotok
  • Adott napon hatályos
  • Közlönyállapot
  • Indokolás
Jelmagyarázat Lap tetejére