• Tartalom

13/2016. (VIII. 16.) NGM utasítás

13/2016. (VIII. 16.) NGM utasítás

a Magyar Államkincstár Szervezeti és Működési Szabályzatáról szóló 8/2015. (III. 26.) NGM utasítás módosításáról1

2016.08.17.

A központi államigazgatási szervekről, valamint a Kormány tagjai és az államtitkárok jogállásáról szóló 2010. évi XLIII. törvény 73. § (1) bekezdésében meghatározott hatáskörömben eljárva – figyelemmel a jogalkotásról szóló 2010. évi CXXX. törvény 23. § (4) bekezdés c) pontjára és az államháztartásról szóló törvény végrehajtásáról szóló 368/2011. (XII. 31.) Korm. rendelet 13. § (1) bekezdésében foglaltakra – a következő utasítást adom ki:

1. § A Magyar Államkincstár Szervezeti és Működési Szabályzatáról szóló 8/2015. (III. 26.) NGM utasítás 1. melléklete (a továbbiakban: Szabályzat) az 1. melléklet szerint módosul.

2. § Ez az utasítás a közzétételét követő napon lép hatályba.

1. melléklet a 13/2016. (VIII. 16.) NGM utasításhoz

1. § A Szabályzat 14. § (2) bekezdése helyébe a következő rendelkezés lép:
„(2) Az 54. § (1) bekezdés a) pontjában foglalt esetben a Kincstárat az államháztartási ügyekért felelős elnökhelyettes képviseli. Az 54. § (1) bekezdés a) pontjában foglaltak, valamint az államháztartási ügyekért felelős elnökhelyettes távolléte, akadályoztatása vagy az államháztartási ügyekért felelős elnökhelyettesi tisztség átmeneti betöltetlensége együttes fennállása esetén a hálózatirányításért felelős elnökhelyettes képviseli a Kincstárat. Az 54. § (1) bekezdés a) pontjában foglaltak, valamint az államháztartási ügyekért felelős elnökhelyettes és a hálózatirányításért felelős elnökhelyettes távolléte, akadályoztatása vagy ezen elnökhelyettesi tisztségek átmeneti betöltetlensége együttes fennállása esetén a pénzforgalmi elnökhelyettes képviseli a Kincstárat. Az 54. § (1) bekezdés a) pontjában foglaltak, valamint az államháztartási ügyekért felelős elnökhelyettes és a hálózatirányításért felelős elnökhelyettes, valamint a pénzforgalmi elnökhelyettes távolléte, akadályoztatása vagy ezen elnökhelyettesi tisztségek átmeneti betöltetlensége együttes fennállása esetén az informatikai elnökhelyettes képviseli a Kincstárat.
Az elnök a képviseleti jogkörét esetenként vagy az ügyek meghatározott csoportjára nézve másra írásban átruházhatja.”
2. § A Szabályzat 15. § (1) és (2) bekezdése helyébe a következő rendelkezés lép:
„(1) A Kincstár nevében az elnök önállóan jogosult aláírásra. Az 54. § (1) bekezdés a) pontjában foglalt esetben az államháztartási ügyekért felelős elnökhelyettes jogosult önállóan aláírásra. Az 54. § (1) bekezdés a) pontjában foglaltak, valamint az államháztartási ügyekért felelős elnökhelyettes távolléte, akadályoztatása vagy az államháztartási ügyekért felelős elnökhelyettesi tisztség átmeneti betöltetlensége együttes fennállása esetén a hálózatirányításért felelős elnökhelyettes jogosult önállóan aláírásra. Az 54. § (1) bekezdés a) pontjában foglaltak, valamint az államháztartási ügyekért felelős elnökhelyettes és a hálózatirányításért felelős elnökhelyettes távolléte, akadályoztatása vagy ezen elnökhelyettesi tisztségek átmeneti betöltetlensége együttes fennállása esetén a pénzforgalmi elnökhelyettes jogosult önállóan aláírásra. Az 54. § (1) bekezdés a) pontjában foglaltak, valamint az államháztartási ügyekért felelős elnökhelyettes és a hálózatirányításért felelős elnökhelyettes, valamint a pénzforgalmi elnökhelyettes távolléte, akadályoztatása vagy ezen elnökhelyettesi tisztségek átmeneti betöltetlensége együttes fennállása esetén az informatikai elnökhelyettes jogosult önállóan aláírásra.
(2) Ha nem az elnök vagy az elnök helyettesítése során eljáró államháztartási ügyekért felelős elnökhelyettes, hálózatirányításért felelős elnökhelyettes, pénzforgalmi elnökhelyettes vagy informatikai elnökhelyettes az aláíró, és jogszabály a nyilatkozat érvényességéhez írásbeli alakot kíván, akkor főszabályként a vezető munkakörrel rendelkező kormánytisztviselő az irányítása és vezetése alá tartozó szervezeti egység, illetve szervezet nevében önállóan ír alá.”
3. § A Szabályzat 24. §-a helyébe a következő rendelkezés lép:
24. § A területi szervek igazgatóinak értekezlete az elnök tanácsadó, véleményező testülete, amelyet az elnök az ellátandó feladatokhoz kapcsolódóan szükség szerint a hálózatirányításért felelős elnökhelyettes útján hív össze. Tagjai az államháztartási ügyekért felelős elnökhelyettes, a hálózatirányításért felelős elnökhelyettes, a pénzforgalmi elnökhelyettes, az informatikai elnökhelyettes, a gazdasági vezető, a Kincstár Központ igazgatói és a területi szervek igazgatói, valamint külön meghívottak.”
4. § A Szabályzat 69. §-át megelőző alcím címében az „igazgató” szövegrész helyébe az „elnökhelyettes” szöveg lép.
5. § A Szabályzat 69. § (1) és (2) bekezdésében az „igazgató” szövegrész helyébe az „elnökhelyettes” szöveg lép.
6. § A Szabályzat 73. § 10. pontjában az „igazgatónak” szövegrész helyébe az „elnökhelyettesnek” szöveg lép.
7. § A Szabályzat 1. függeléke helyébe az 1. függelék lép.

1. függelék a 13/2016. (VIII. 16.) NGM utasításhoz

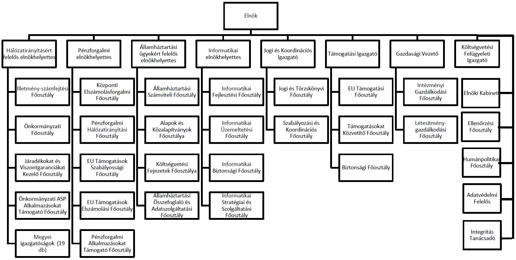
1. függelék a Szervezeti és Működési Szabályzathoz
A MAGYAR ÁLLAMKINCSTÁR SZERVEZETI FELÉPÍTÉSE
1

Az utasítás a 2010: CXXX. törvény 12. § (3) bekezdése alapján hatályát vesztette 2016. augusztus 18. napjával.

  • Másolás a vágólapra
  • Nyomtatás
  • Hatályos
  • Már nem hatályos
  • Még nem hatályos
  • Módosulni fog
  • Időállapotok
  • Adott napon hatályos
  • Közlönyállapot
  • Indokolás
Jelmagyarázat Lap tetejére