• Tartalom

19/2016. (V. 13.) HM utasítás

19/2016. (V. 13.) HM utasítás

a Honvédelmi Minisztérium Szervezeti és Működési Szabályzatáról szóló 53/2014. (VIII. 1.) HM utasítás módosításáról1

2016.05.14.

A központi államigazgatási szervekről, valamint a Kormány tagjai és az államtitkárok jogállásáról szóló 2010. évi XLIII. törvény 60. § (2) bekezdése alapján, figyelemmel a honvédelemről és a Magyar Honvédségről, valamint a különleges jogrendben bevezethető intézkedésekről szóló 2011. évi CXIII. törvény egyes rendelkezéseinek végrehajtásáról szóló 290/2011. (XII. 22.) Korm. rendelet 2. § (5) bekezdésére és a jogalkotásról szóló 2010. évi CXXX. törvény 23. § (4) bekezdés c) pontjára – a miniszterelnök és a kormányzati tevékenység összehangolásáért felelős miniszter jóváhagyásával – a következő utasítást adom ki:

1. § A Honvédelmi Minisztérium Szervezeti és Működési Szabályzatáról szóló 53/2014. (VIII. 1.) HM utasítás (a továbbiakban: Szabályzat) 5. §-a helyébe a következő rendelkezés lép:

5. § A Honvédelmi Minisztérium Szervezeti és Működési Szabályzatáról szóló 53/2014. (VIII. 1.) HM utasítás módosításáról szóló 19/2016. (V. 13.) HM utasítás hatálybalépését követő 30. napig a Honvédelmi Minisztérium önálló szervezeti egységei kidolgozzák vagy módosítják ügyrendjüket, melyek egy példányát – azok jóváhagyását követően – megküldik a HM Tervezési és Koordinációs Főosztály részére.”

2. § A Szabályzat 1. melléklete az 1. melléklet szerint módosul.

3. § Ez az utasítás a közzétételét követő napon lép hatályba.

1. melléklet a 19/2016. (V. 13.) HM utasításhoz


1. § (1) A Szabályzat 1. melléklet 8. § (2) bekezdés e) pontja helyébe a következő rendelkezés lép:
(A parlamenti államtitkár)
e) irányítja a nemzeti rendezvényekhez kapcsolódó rendezvényszervezési, kommunikációs, programkoordinációs és tájékoztatási tevékenységet,”
(2) A Szabályzat 1. melléklet 8. § (2) bekezdése a következő f)–h) pontokkal egészül ki:
(A parlamenti államtitkár)
f) koordinálja a társtárcák között a nemzeti rendezvényekhez kapcsolódó feladatok ellátását,
g) ellátja a nemzeti rendezvényekhez kapcsolódó kommunikációs megjelenések, valamint a kommunikációs tárgyú beszerzések szakmai előkészítéséből eredő feladatokat, és
h) az állami tulajdonú, HM vagyonkezelésű ingatlan hasznosítására irányuló, a miniszter hatáskörébe tartozó szerződés előkészítése során képviseli a minisztert.”

2. § A Szabályzat 1. melléklet 8. § (3) bekezdése helyébe a következő rendelkezés lép:
„(3) A parlamenti államtitkár a (2) bekezdésben foglaltakon túl
a) ellátja a Kratochvil Károly Honvéd Középiskola és Kollégium a nemzeti köznevelésről szóló 2011. évi CXC. törvény (a továbbiakban: Nkt.) szerinti szakmai felügyeletével összefüggő feladatokat, gyakorolja a fenntartót megillető beszámoltatási jogot,
b) felügyeli a honvédelmi neveléssel és az ifjúság honvédelmi ismereteinek bővítésével, a HM által kezdeményezett társadalmi tömegsport- és szabadidős tevékenységekkel kapcsolatos feladatok, valamint programok végrehajtását,
c) felügyeli a Honvéd Együttes Művészeti Nonprofit Korlátolt Felelősségű Társaság honvédségi műsorszolgáltatásával, valamint a katonai irodalmi és képzőművészeti pályázatokkal kapcsolatos feladatokat,
d) irányítja a nemzeti rendezvények szervezett és biztonságos lebonyolításával kapcsolatos feladatokat ellátó operatív szerveket, valamint felügyeli a Centenáriumi megemlékezéssel kapcsolatos feladatok megvalósítását,
e) ellátja a Honvédelmi Érdekegyeztető Fórum működtetésével és a Honvédelmi Idősügyi Munkacsoport vezetésével kapcsolatos feladatokat,
f) jóváhagyja az irányítása alá tartozó HM szerv ügyrendjét, HM szervezet szervezeti és működési szabályzatát, valamint éves intézményi munkatervét, és
g) a nemzeti ünnepek, valamint a kiemelt fontosságú rendezvények előkészítésének és lebonyolításának rendjéről szóló 1432/2014. (VII. 31.) Korm. határozat alapján javaslatot tesz a miniszter részére az Operatív Törzs vezetőjének személyére.”

3. § (1) A Szabályzat 1. melléklet 8. § (4) bekezdés h)–k) pontjai helyébe a következő rendelkezések lépnek:
(A parlamenti államtitkár a miniszter nevében és megbízásából kiadmányozza)
h) a magasabb vezetői megbízás és annak visszavonása kivételével a Kratochvil Károly Honvéd Középiskola és Kollégium közalkalmazotti jogviszonyban álló igazgatójával, a HM Tábori Lelkészi Szolgálat szolgálati ágai közalkalmazotti jogviszonyban álló, valamint az irányítása alá tartozó HM szervezet közalkalmazotti jogviszonyban álló vezetőivel kapcsolatos munkáltatói döntéseket,
i) a HM által nyújtott lakhatási támogatásokról szóló HM rendeletben a miniszteri hatáskörbe utalt döntéseket,
j) a honvédelmi célú ingatlangazdálkodás rendjéről szóló HM utasítás szerinti miniszteri megbízólevelet, a kedvezményes ingatlanhasználattal összefüggő hozzájárulásokat,
k) az önkéntes tartalékos szolgálati viszony létesítéséhez szükséges, a Hvt. vhr. 64. § (4a) bekezdése szerinti hozzájárulást,”
(2) A Szabályzat 1. melléklet 8. § (4) bekezdése a következő p) ponttal egészül ki:
(A parlamenti államtitkár a miniszter nevében és megbízásából kiadmányozza)
p) a Kratochvil Károly Honvéd Középiskola és Kollégium tekintetében az Nkt. 37. § (3) bekezdés a) pontjában és 38. § (1) bekezdésében meghatározott másodfokú döntést.”

4. § A Szabályzat 1. melléklet 8. § (5) bekezdés f) pontja helyébe a következő rendelkezés lép, és a 8. § (5) bekezdése a következő g) ponttal egészül ki:
(A parlamenti államtitkár a miniszter nevében és megbízásából gyakorolt kiadmányozási jogkörében)
f) jóváhagyja az ingó vagyontárgyak harmadik személy részére történő használatba adásának és a katonazenekarok biztosításának rendjéről szóló HM utasítás szerinti döntést, és
g) képviseli a minisztériumot az állami tulajdonú HM vagyonkezelésű ingatlan hasznosítására irányuló, miniszteri hatáskörű szerződésben.”

5. § A Szabályzat 1. melléklet 9. § (2) és (3) bekezdése helyébe a következő rendelkezések lépnek:
„(2) A parlamenti államtitkár irányítja
a) a Parlamenti Államtitkári Titkárság vezetőjének,
b) a Parlamenti Iroda vezetőjének,
c) a HM Hadtörténeti Intézet és Múzeum parancsnokának,
d) a HM Nemzeti Rendezvényszervező Hivatal főigazgatójának és
e) a HM Társadalmi Kapcsolatok Hivatal főigazgatójának
tevékenységét.
(3) A parlamenti államtitkárt – ha nem a minisztert helyettesítő jogkörében jár el – távolléte vagy akadályoztatása esetén
a) feladat- és hatáskörét érintő kérdésekben a közigazgatási államtitkár,
b) az a) pont alá nem tartozó egyéb kérdésekben az irányítása alá tartozó és az általa kijelölt, vezetői munkakörrel rendelkező kormányzati szolgálati jogviszonyban álló személy
helyettesíti.”

6. § (1) A Szabályzat 1. melléklet 10. § (4) bekezdés t) pontja helyébe a következő rendelkezés lép:
(A közigazgatási államtitkár a miniszter nevében és megbízásából kiadmányozza)
t) a miniszteri hatáskörű előirányzat-átcsoportosításokat és -módosításokat, ideértve az Észak-atlanti Szerződés Szervezete (a továbbiakban: NATO) Biztonsági Beruházási Programjához kapcsolódó átcsoportosításokat is, a tárca központosított bevételeinek és terven felüli bevételeinek előirányzat-átcsoportosítását, -módosítását.”
(2) A Szabályzat 1. melléklet 10. § (4) bekezdése a következő v) és w) pontokkal egészül ki:
(A közigazgatási államtitkár a miniszter nevében és megbízásából kiadmányozza)
v) a közszférában alkalmazandó nyugdíjpolitikai elveknek az egészségügyi dolgozók vonatkozásában történő érvényesítéséről és végrehajtásáról szóló 124/2013. (IV. 26.) Korm. rendelet 1. § (6) bekezdése szerinti véleményt és
w) a magasabb vezető megbízás és annak visszavonása kivételével a HM Beszerzési Hivatal közalkalmazotti jogviszonyban álló vezetőjével kapcsolatos munkáltatói döntéseket.”
(3) A Szabályzat 1. melléklet 10. § (5) bekezdése a következő l) ponttal egészül ki:
(A közigazgatási államtitkár a miniszter nevében és megbízásából gyakorolt kiadmányozási jogkörében)
l) jóváhagyja az MH Informatikai Stratégiában a tárca igazgatási feladatait támogató célkitűzéseket és feladatokat, valamint a kormányzati informatikai stratégia megvalósításához kapcsolódó feladatokat.”

7. § A Szabályzat 1. melléklet 11. § (2) és (3) bekezdése helyébe a következő rendelkezések lépnek, és a 11. § a következő (4) bekezdéssel egészül ki:
„(2) A közigazgatási államtitkár irányítja
a) a jogi és igazgatási ügyekért felelős helyettes államtitkár,
b) a védelempolitikáért és védelmi tervezésért felelős helyettes államtitkár,
c) a védelemgazdaságért felelős helyettes államtitkár,
d) a Közigazgatási Államtitkári Titkárság vezetőjének,
e) a Tervezési és Koordinációs Főosztály vezetőjének,
f) a Humánpolitikai Főosztály vezetőjének,
g) az ellenőrzések kivételével a Belső Ellenőrzési Főosztály vezetőjének,
h) a Hadfelszerelés Fejlesztési Főosztály vezetőjének,
i) a HM Beszerzési Hivatal főigazgatójának,
j) a miniszter által átruházott hatáskörben a HM Hatósági Hivatal és a HM Védelmi Hivatal főigazgatójának és
k) a Közszolgálati Iroda vezetőjének
tevékenységét.
(3) A közigazgatási államtitkárt távolléte vagy akadályoztatása esetén
a) feladat- és hatáskörét érintő kérdésekben az illetékes helyettes államtitkár,
b) az a) pont alá nem tartozó egyéb kérdésekben a jogi és igazgatási ügyekért felelős helyettes államtitkár
helyettesíti.
(4) A közigazgatási államtitkár indokolt esetben a helyettesítéséről a (3) bekezdéstől eltérően is rendelkezhet, azonban erre a (3) bekezdés a) pontja szerint kijelölt helyettes államtitkár tekintetében kizárólag annak távolléte vagy akadályoztatása esetén kerülhet sor.”

8. § A Szabályzat 1. melléklet 12. § (2) bekezdése a következő c) ponttal egészül ki:
[A HVKF az (1) bekezdésen túl]
c) ellátja az MH Altiszti Akadémia az Nkt. szerinti szakmai felügyeletével összefüggő feladatokat, gyakorolja a fenntartót megillető beszámoltatási jogot.”

9. § A Szabályzat 1. melléklet 12. § (3) bekezdése a következő e) ponttal egészül ki:
(A HVKF a miniszter nevében és megbízásából kiadmányozza)
e) az MH katonai szervezeteinek személyi állományába tartozó személyek részére a honvédségi személygépkocsi lakás és a munkahely közötti utazással kapcsolatos használatára vonatkozó engedélyt, ideértve a honvédségi szolgálati személygépkocsi lakás és munkahely közötti utazásra történő használatának szabályozásáról szóló 112/2010. (XII. 29.) HM utasításban meghatározottak szerint a hétvégi használatot, a gépkocsivezető biztosítását, a beosztástól független egyedi engedélyt.”

10. § A Szabályzat 1. melléklet 15. §-a helyébe a következő rendelkezés lép:
15. § (1) A kabinetfőnök irányítja
a) a sajtófőnök,
b) a Miniszteri Titkárság titkárságvezetőjének,
c) a Miniszteri Kabinetiroda vezetőjének és
d) a Szakreferatúra Osztály vezetőjének
tevékenységét.
(2) A kabinetfőnök a sajtófőnök útján irányítja a Kommunikációs Osztály vezetőjének tevékenységét.
(3) A kabinetfőnököt távolléte vagy akadályoztatása esetén – a személyügyi, pénzügyi és gazdálkodási hatáskörök kivételével – a Miniszteri Kabinetiroda vezetője helyettesíti.”

11. § A Szabályzat 1. melléklete a következő 7a. alcímmel egészül ki:
„7a. Jogi és igazgatási ügyekért felelős helyettes államtitkár
15/A. § (1) A jogi és igazgatási ügyekért felelős helyettes államtitkár felelős a Hvt. vhr. 8. § (1) bekezdésében meghatározott szakterületekért, amelynek keretében szakmailag irányítja
a) a honvédelmi tárca feladatkörébe tartozó új jogszabályok és közjogi szervezetszabályozó eszközök, valamint azok módosításainak előkészítését, egyeztetését és a kiadáshoz szükséges jogi feladatok végrehajtását,
b) a közigazgatási államtitkár, a HVKF, a szakmai elöljárók és a szakmai felettesek által kiadásra tervezett belső rendelkezések tervezeteinek jogi véleményezését,
c) a más központi államigazgatási szervek által készített jogszabályok és közjogi szervezetszabályozó eszközök tervezetei, valamint egyéb kormányzati anyagok véleményeztetését, a tárcaálláspont kialakítását és egyeztetését,
d) a közigazgatási államtitkári értekezletre és a Kormány ülésére történő jogi vonatkozású vezetői felkészítési tevékenységet,
e) a nemzetközi jogi és a nemzetközi magánjogi tevékenységet, a nemzetközi kapcsolatok létesítésével, fenntartásával, a nemzetközi szerződések és megállapodások előkészítésével és megkötésével összefüggő jogi feladatokat,
f) a jogszabályok előzetes és utólagos hatályosulásvizsgálatát, tartalmi felülvizsgálatát és a tárcaszintű jogi deregulációs tevékenységet,
g) a törvényességi felügyeleti tevékenységet, melynek keretében jogszabályellenes gyakorlat észlelése esetén javaslatokat tesz azok megszüntetésének módjára és a szükséges intézkedésekre,
h) a fegyelmi joggyakorlat helyzetének jogi szakmai ellenőrzését,
i) a jogi képviselet ellátását, felügyeletét és a perinformációs rendszer működtetését, a jogi képviselet egyéni ügyvéd vagy ügyvédi iroda általi ellátásáról történő döntés előkészítését,
j) az alapvető jogok biztosának működéséhez kapcsolódó tárcaszintű jogi vonatkozású feladatok végrehajtását,
k) a miniszter és a parlamenti államtitkár részére előkészítendő, az Országgyűlés plenáris ülésén elhangzó jogi vonatkozású felszólalási anyagok – különösen a miniszteri expozé és zárszó, interpellációra, kérdésre, azonnali kérdésre adandó válasz –, valamint az országgyűlési szakbizottságokban képviselendő kormány- vagy tárcaálláspont háttéranyagainak előkészítését,
l) az egységes jogalkalmazás érdekében a jogszabályok és a közjogi szervezetszabályozó eszközök értelmezését, jogi állásfoglalások kiadását,
m) a miniszter és a HVKF hatáskörébe tartozó
ma) kártérítési, kártalanítási, fegyelmi és méltatlansági határozatokkal szembeni fellebbezést és
mb) a szolgálati panaszokat
elbíráló határozatok előkészítését,
n) a hadigondozással kapcsolatos, jogszabályban és a Szabályzatban meghatározott hatósági és további jogi szakmai feladatok ellátását,
o) a HM ügyfélszolgálati tevékenységét és
p) a szolgálati viszonnyal összefüggő társadalombiztosítási, munkavédelmi, kártalanítási és kártérítési miniszteri határozatok, valamint a szakhatósági állásfoglalások előkészítését.
(2) A jogi és igazgatási ügyekért felelős helyettes államtitkár
a) jóváhagyja az irányítása alá tartozó HM szerv ügyrendjét,
b) képviseli a tárcát a Nemzeti Közszolgálati Egyetem (a továbbiakban: NKE) Fenntartói Testületében,
c) irányítja az NKE fenntartói irányításával, a miniszter felügyeleti jogával kapcsolatos döntések előkészítését, az NKE-vel kapcsolatos szabályok, együttműködési megállapodások előkészítését, és
d) irányítja az NKE Hadtudományi és Honvédtisztképző Karán a szakalapítással, a szakindítással, a szakirány létesítésével és megszüntetésével kapcsolatos tárcaszintű feladatokat, mellyel összefüggésben – a HVKF egyidejű tájékoztatása mellett – a Honvéd Vezérkar személyzeti csoportfőnökétől adatszolgáltatást kérhet, részére együttműködési feladatot határozhat meg.
15/B. § (1) A jogi és igazgatási ügyekért felelős helyettes államtitkár irányítja
a) a Jogi Főosztály vezetőjének,
b) az Igazgatási és Jogi Képviseleti Főosztály vezetőjének és
c) a Jogi és Igazgatási Ügyekért Felelős Helyettes Államtitkári Titkárság vezetőjének
tevékenységét.
(2) A jogi és igazgatási ügyekért felelős helyettes államtitkárt távolléte vagy akadályoztatása esetén a Jogi Főosztály vezetője helyettesíti, mindkettőjük együttes távolléte esetén a helyettes államtitkárt az általa kijelölt, korlátozott helyettesítési jogkörrel rendelkező személy helyettesíti.”
„(4) A védelempolitikáért és védelmi tervezésért felelős helyettes államtitkár a miniszter nevében és megbízásából gyakorolt kiadmányozási jogkörében jóváhagyja a Magyarország Állandó EBESZ Képviselet, Katonai Képviselet és a Magyarország Állandó NATO Képviselet, Védelempolitikai Részleg képviselet-vezetőivel kapcsolatos, azok kinevezését és felmentését – ideértve a magasabb vezetői megbízást és annak visszavonását – nem érintő egyéb munkáltatói döntéseket.”

13. § (1) A Szabályzat 1. melléklet 18. § (1) bekezdés b) pontja helyébe a következő rendelkezés lép:
[A védelemgazdaságért felelős helyettes államtitkár felelős a Hvt. vhr. 8. § (3) bekezdésében meghatározott szakterületekért, amelynek keretében szakmailag irányítja]
b) a miniszter tulajdonosi joggyakorlása alá tartozó vagy megbízási szerződés alapján kezelt társasági részesedésekkel, a lakhatás támogatásával, az ingatlan és ingó vagyongazdálkodással összefüggő tevékenységet,”
(2) A Szabályzat 1. melléklet 18. § (3) bekezdése a következő f) ponttal egészül ki:
(A védelemgazdaságért felelős helyettes államtitkár képviseli)
f) a tulajdonosi jogok gyakorlóját
fa) a Hvt. 22/A. §-a alapján a honvédelemért felelős miniszter tulajdonosi joggyakorlása alá tartozó gazdasági társaságok állami tulajdonú részesedése feletti tulajdonosi jogok gyakorlásában,
fb) a Magyar Nemzeti Vagyonkezelő Zrt. és a HM között létrejött megbízási szerződés alapján az állami tulajdonú részesedés felett a Magyar Államot megillető tagsági jogok gyakorlásában.”

14. § A Szabályzat 1. melléklet 22. § (2) bekezdés a) pontja helyébe a következő rendelkezés lép:
(A HVKFH)
a) a HVKF nevében és megbízásából kiadmányozza a munkakör-gazdálkodással kapcsolatos feladatokról szóló 9/2014. (II. 12.) HM utasításban meghatározottak szerint a minősítő vizsga anyagának alapját képező általános katonai tiszti, altiszti követelményeket, valamint a belső képzés, a belső zászlósképzés, a belső szakmai felkészítés tematikáját,”

15. § (1) A Szabályzat 1. melléklet 37. § (7) bekezdés c) pontja helyébe a következő rendelkezés lép:
(A HM biztonsági vezető kiadmányozza)
c) a minősített adat védelméről szóló 2009. évi CLV. törvény (a továbbiakban: Mavtv.) 13. § (7) bekezdése szerinti felhasználói engedély visszavonásáról hozott döntést.”
(2) A Szabályzat 1. melléklet 37. §-a a következő (7a) bekezdéssel egészül ki:
„(7a) A Mavtv. 13. § (7) bekezdése szerinti felhasználói engedélyt
a) a HM állami és katonai vezetői, valamint a minisztérium ügyviteli és informatikai feladatot ellátó személyi állománya tekintetében a HM biztonsági vezetője,
b) az irányítása alá tartozó HM szerv vezetőjének és a HM állami vagy katonai vezetőjének közvetlen vezetése alá tartozó személyi állomány tekintetében az illetékes állami vagy katonai vezető és
c) a HM szervek állománya tekintetében a HM szerv vezetője
kiadmányozza.”
(3) A Szabályzat 1. melléklet 37. §-a a következő (9) bekezdéssel egészül ki:
„(9) A HM humánpolitikai főosztályvezetője a miniszter nevében és megbízásából kiadmányozza a szakképzési törvény szerinti, a szakmai vizsgabizottság elnökére és tagjaira vonatkozó, az állami szakképzési és felnőttképzési szerv részére küldendő javaslatot.”

16. § A Szabályzat 1. melléklet 38. § (4) bekezdése helyébe a következő rendelkezés lép:
„(4) A hatósági vagy szakhatósági döntéseket az erre kijelölt honvédségi szervezet állományába tartozó, a közigazgatási hatósági eljárás és szolgáltatás általános szabályairól szóló 2004. évi CXL. törvény kizárásra és a fellebbezés elbírálására vonatkozó előírásainak, továbbá az előírt képesítési követelményeknek megfelelő személy készíti elő.”

17. § A Szabályzat 1. melléklet 47. §-a helyébe a következő rendelkezés lép:
47. § Más tárcák által készített előterjesztés- és jogszabálytervezetek véleményezése során az egységes tárcaálláspont érvényesülése és határidőben történő elkészítése érdekében
a) a közigazgatási államtitkár a hozzá közvetlenül beérkező tervezeteket elektronikusan megküldi a jogi és igazgatási ügyekért felelős helyettes államtitkárnak és a Jogi Főosztálynak,
b) a jogi és igazgatási ügyekért felelős helyettes államtitkár a hozzá beérkező tervezeteket elektronikusan tájékoztatásul megküldi a közigazgatási államtitkárnak és a Jogi Főosztálynak,
c) a Jogi Főosztály a hozzá közvetlenül beérkező tervezeteket elektronikusan tájékoztatásul megküldi a jogi és igazgatási ügyekért felelős helyettes államtitkárnak, és igény szerint megküldi más állami vezetőknek, katonai vezetőknek, a kabinetfőnöknek és a miniszteri biztosnak.”
j) Előkészíti a munkaerő-piaci hatások ellensúlyozását célzó juttatásra jogosító szolgálati beosztások körét, valamint a teljesítményjuttatás megállapításának rendjét meghatározó közjogi szervezetszabályozó eszközöket.”
„7.1.1. A JOGI ÉS IGAZGATÁSI ÜGYEKÉRT FELELŐS HELYETTES ÁLLAMTITKÁR IRÁNYÍTÁSA ALÁ TARTOZÓ SZERVEZETI EGYSÉGEK
7.1.1.0.1. HM Jogi és Igazgatási Ügyekért Felelős Helyettes Államtitkári Titkárság
1. Kodifikációs feladatok
a) Előkészíti az NKE-vel kapcsolatos együttműködési megállapodásokat, közreműködik az NKE-vel összefüggő szabályozók kidolgozásában.
2. Koordinációs feladatok
a) Előkészíti az NKE fenntartói irányításával, a miniszter felügyeleti jogával kapcsolatos döntéseket, támogatja a jogi és igazgatási ügyekért felelős helyettes államtitkár NKE Fenntartói Testületben végzett munkáját.
b) Végzi az NKE Hadtudományi és Honvédtisztképző Karán a szakalapítással, a szakindítással, a szakirány létesítésével és megszüntetésével kapcsolatos tárcaszintű koordinációs és véleményezési feladatokat.
3. Funkcionális feladatok
a) Ellátja a jogi és igazgatási ügyekért felelős helyettes államtitkárhoz érkezett okmányok, levelek, meghívók és egyéb küldemények felvételével, iktatásával, kezelésével, feldolgozásával, feldolgozáshoz történő előkészítésével, az azok megválaszolásához szükséges háttéranyagok, választervezetek bekérésével kapcsolatos feladatokat.
b) Végzi a jogi és igazgatási ügyekért felelős helyettes államtitkár programjainak, elfoglaltságainak nyilvántartásával, illetve figyelemmel kísérésével kapcsolatos feladatokat, bekéri az ezekhez szükséges okmányokat, háttéranyagokat, valamint ellátja az egyéb feltételek meglétének pontosításával kapcsolatos feladatokat.
c) Ellátja a jogi és igazgatási ügyekért felelős helyettes államtitkár által meghatározott feladatok nyilvántartásával, végrehajtásának figyelemmel kísérésével kapcsolatos feladatokat. Előkészíti referáláshoz a beérkező anyagokat, illetve feladatszabás alapján továbbítja azokat a honvédelmi tárca érintett szerve vagy szervezete vezetőjéhez.
d) Részt vesz a jogi és igazgatási ügyekért felelős helyettes államtitkár vendégei fogadásának, bel- és külföldi utazásainak előkészítésében.
e) Végzi a jogi és igazgatási ügyekért felelős helyettes államtitkár tevékenységéhez szükséges tárgyi feltételek folyamatos biztosításával kapcsolatos feladatokat.
f) Végzi a jogi és igazgatási ügyekért felelős helyettes államtitkár hazai és nemzetközi tárgyalásaihoz, beszédeihez, előadásaihoz, médiaszerepléséhez szükséges dokumentációk összeállításának kezdeményezésével és koordinálásával kapcsolatos feladatokat, együttműködve a honvédelmi tárca érintett szakmai szerveivel, szervezeteivel.
7.1.1.1. HM Jogi Főosztály
1. Kodifikációs feladatok
a) A szakmai javaslatoknak megfelelően előkészíti, szerkeszti a honvédelmi tárca hatáskörébe tartozó jogszabályok, közjogi szervezetszabályozó eszközök tervezeteit, végzi az azok belső és tárcaközi egyeztetésével kapcsolatos, illetve hatálybalépéséhez szükséges feladatokat.
b) Előkészíti, egyezteti, és a jogi és igazgatási ügyekért felelős helyettes államtitkár útján aláírásra felterjeszti a közigazgatási államtitkár hatáskörébe tartozó belső rendelkezéseket.
c) Végzi a honvédelmi tárca EU-jogharmonizációs programozással összefüggő tevékenységét.
2. Koordinációs feladatok
a) Végzi a központi államigazgatási szervek által készített jogszabálytervezetek és egyéb kormányzati anyagok belső egyeztetésével, jogi véleményezésével kapcsolatos feladatokat, a jogi és szakmai észrevételeknek megfelelően összeállítja, és a jogi és igazgatási ügyekért felelős helyettes államtitkár útján aláírásra felterjeszti a tárcaálláspontot.
b) Előkészíti az államtitkári értekezletek és a kormányülések napirendi anyagait, a honvédelmi tárca érintett szakmai szervének, illetve szervezetének szakmai álláspontját tartalmazó felkészítő feljegyzésnek megfelelően végzi az értekezleten, ülésen részt vevő állami vezető felkészítésével összefüggő feladatokat. Közreműködik a miniszter Nemzetbiztonsági Kabinet ülésére történő felkészítésével kapcsolatos feladatokban.
c) Végzi a jogszabályok hatályosulásvizsgálatával kapcsolatos koordinációs feladatokat.
d) Koordinálja az alapvető jogok biztosának működésével összefüggő tárcaszintű feladatokat.
3. Egyedi közhatalmi aktusokkal kapcsolatos feladatok
a) Végzi a határátlépéssel járó csapatmozgások, nemzetközi békeműveletekben és humanitárius segítségnyújtásban való magyar katonai részvétellel kapcsolatos kormányzati, illetve országgyűlési közjogi engedélyezési feladatokat.
b) Gazdálkodásra kijelölt szervként ellátja a nemzetközi kártérítés jogcímmel kapcsolatos feladatokat a fejezeti kezelésű előirányzatokra vonatkozó miniszteri rendelet és utasítás szerint.
c) Szakterületét érintően közreműködik a társadalmi kapcsolatok és háborús kegyeleti tevékenység végzésére kijelölt szervezet által ellátott, a hadigondozással kapcsolatos állami feladatok irányításával összefüggő feladatok ellátásában.
d) Intézi és elbírálja az MH feladatainak ellátásával összefüggő nemzetközi kártérítési ügyeket.
4. Európai uniós, NATO- és nemzetközi feladatok
a) Végzi a honvédelmi tárca nemzetközi jogi tevékenységét, közreműködik az EU-s normák értelmezésében.
b) Végzi a honvédelmet érintő nemzetközi szerződésekkel és nemzetközi megállapodásokkal kapcsolatos jogi feladatokat, figyelemmel a Honvédelmi Minisztérium nemzetközi megállapodásaival kapcsolatos eljárásról szóló 77/2009. (IX. 11.) HM utasításban foglaltakra.
c) Közreműködik a nemzetközi megállapodások értelmezésében, végrehajtásában és az esetlegesen felmerülő vitás kérdések rendezésében. Végzi a minisztériumi szintű nemzetközi megállapodások rendszerezésével, nyilvántartásával és tárolásával kapcsolatos feladatokat.
d) Végzi a NATO, az Egyesült Nemzetek Szervezete (a továbbiakban: ENSZ), az EU, az Európai Biztonsági és Együttműködési Szervezet (a továbbiakban: EBESZ) által vezetett és egyéb, békeműveletekben történő részvétel nemzetközi jogi feltételeinek vizsgálatát, és közreműködik az általános műveleti utasítások, valamint a harctéri szabályzatok kialakításában és értelmezésében.
e) Ellátja a fegyveres összeütközések jogában nevesített előírások és követelmények érvényesítésével kapcsolatos kormányzati, szakmai irányítási feladatokat. Végzi a hadijogi tanácsadói tevékenység irányításából, valamint a hadijogász főtisztek felügyeletéből adódó feladatokat. Szervezi a HM hadijoggal kapcsolatos nemzetközi feladatait.
f) Közreműködik a külföldi szolgálatot teljesítők felkészítésével, tájékoztatásával kapcsolatos feladatokban. Állást foglal a külföldi szolgálatra vonatkozó, a nemzetközi szervezet által kiadott szabályzatokkal kapcsolatban.
g) Közreműködik a külföldi fegyveres erők magyarországi jogállását érintő feladatok végrehajtásában.
5. Funkcionális feladatok
a) A belső szabályozási tevékenységről szóló 15/2012. (II. 24.) HM utasítás szerint végzi a belső rendelkezésekkel kapcsolatos jogi feladatokat.
b) Ellátja a tárcaszintű deregulációs tevékenységgel összefüggő feladatokat.
c) Kezdeményezi a jogszabálytervezetek elektronikus közzétételét. Végzi a HM rendeletek és a közjogi szervezetszabályozó eszközök Magyar Közlönyben és Hivatalos Értesítőben történő kihirdetésével, illetve közzétételével kapcsolatos feladatokat. Ellátja a Honvédelmi Közlöny szerkesztésével összefüggő feladatokat.
d) Közreműködik a miniszter és a parlamenti államtitkár részére előkészítendő, az Országgyűlés plenáris ülésén elhangzó felszólalási anyagok – különösen a miniszteri expozé és zárszó, interpellációra, kérdésre, azonnali kérdésre adandó válasz – előkészítésében, továbbá közreműködik az országgyűlési szakbizottságokban képviselendő kormány- vagy tárcaálláspont háttéranyagainak előkészítésében és képviseletében.
e) Az egységes jogalkalmazás érdekében értelmezi a jogszabályok és a közjogi szervezetszabályozó eszközök rendelkezéseit, jogi állásfoglalásokat ad ki.
f) Részt vesz a polgári jogi és gazdasági jogi szerződéstervezetek jogi véleményezésében. Jogi szempontból véleményezi az együttműködési megállapodás- és kollektív szerződéstervezeteket és a szakmai koncepciókat.
g) A honvédelmi szervezetek alapításáról, tevékenységéről és szabályzatairól szóló 80/2011. (VII. 29.) HM utasításban meghatározottak szerint végzi az alapító okiratokkal kapcsolatos jogi feladatokat.
h) Előkészíti az alapvető jogok biztosának működésével kapcsolatban a miniszter, a parlamenti államtitkár és a közigazgatási államtitkár által kiadmányozásra kerülő ügyiratokat.
i) Ellátja a soron kívüli, speciális, valamint vezetői döntés szerinti új honvédségi szakfeladatok jogi támogatásának koordinálását, valamint a szakfeladatokkal kapcsolatos azonnali jogi támogatást, állásfoglalások kiadását.
j) Közreműködik az MH-nál működő szakszervezetekkel és érdek-képviseleti szervezetekkel összefüggő jogszabály- és megállapodástervezetek előkészítésében.
6. Egyéb feladatok
a) Ellátja az állománytáblában, munkaköri jegyzékben rendszeresített jogi beosztással nem rendelkező HM szervek tevékenységének jogi támogatását.
7.1.1.2. HM Igazgatási és Jogi Képviseleti Főosztály
1. Kodifikációs feladatok
a) Elkészíti a honvédelmi tárca jogi képviseletével kapcsolatos normatív szabályozást.
b) Elkészíti a méltatlansággal és a fegyelmi felelősséggel, a nyomozótiszti tevékenységgel és a törvényességi felügyelettel kapcsolatos szabályozásokat.
c) Közreműködik a közigazgatási államtitkár hatáskörébe tartozó közjogi szervezetszabályozó eszközök és belső rendelkezések előkészítésében.
2. Egyedi közhatalmi aktusokkal kapcsolatos feladatok
a) Végzi a törvényességi felügyelettel kapcsolatos döntés-előkészítő, a jogszabálysértő normatív és egyedi intézkedések, döntések megváltoztatásának és megsemmisítésének miniszteri döntésre történő előkészítésével kapcsolatos feladatokat, valamint a törvényességi felügyeleti ellenőrzéseket.
b) Előkészíti a miniszter hatáskörébe tartozó, a szolgálati viszonnyal összefüggő társadalombiztosítási, kártérítési és kártalanítási határozatokat, valamint a HVKF hatáskörébe tartozó, szolgálati viszonnyal összefüggő kártérítési határozatokat.
c) Előkészíti az állami vezetők és a HVKF hatáskörébe tartozó szolgálati panaszokat elbíráló határozatokat.
d) Szakterületét érintően közreműködik a társadalmi kapcsolatok és háborús kegyeleti tevékenység végzésére kijelölt szervezet által ellátott, a hadigondozással kapcsolatos állami feladatok irányításával összefüggő feladatok ellátásában.
e) Ellátja a hadigondozási ügyekben a másodfokú hatósági döntések előkészítésével kapcsolatos feladatokat.
f) Az erre irányuló megkeresés esetén előkészíti a katonai ügyészek és a katonai bírák kinevezéséhez szükséges, miniszteri egyetértést tartalmazó ügyiratot.
3. Funkcionális feladatok
a) Állást foglal a kártérítési és kártalanítási ügyek jogalapja, valamint a káreljárások szakszerűsége tárgyában. Állományilletékes parancsnok hiányában, illetve a munkáltatói jogkört gyakorló elöljáró intézkedése során végzi a jogszabályba ütköző kifizetés esetén a kárügy döntésre történő előkészítésével, a jogi és igazgatási ügyekért felelős helyettes államtitkár útján a miniszterhez történő felterjesztésével kapcsolatos feladatokat.
b) Az állami vezetők és a HVKF hatáskörébe tartozó személyi állomány vonatkozásában előkészíti a fegyelmi, a szabálysértési, a méltatlansági, valamint a büntetőeljárás megindítására vonatkozó döntéseket, végzi az eljárással összefüggő jogi és igazgatási szaktevékenységet, továbbá a nyomozóhatósági feladatokat.
c) Figyelemmel kíséri a fegyelmi joggyakorlatot a honvédelmi tárcánál. Végzi a HVKF feladatkörébe tartozó fegyelmi elemző, értékelő tevékenységet. Vezeti a HM fegyelmi alapnyilvántartását, a HM szervezetek és a Katonai Nemzetbiztonsági Szolgálat összesített fegyelmi nyilvántartását, továbbá az MH központi fegyelmi nyilvántartását, ez utóbbi vonatkozásában ellátja a fegyelmi szakmai rendszergazdai feladatokat.
d) A honvédelmi szervezetek jogi képviseletéről szóló 18/2011. (XII. 29.) HM rendeletben és a honvédelmi szervezetek jogi képviseletének egyes szabályairól szóló 72/2013. (XI. 29.) HM utasításban meghatározottak szerint végzi a honvédelmi tárca jogi képviseletének ellátásáért felelős szervének hatáskörébe tartozó valamennyi feladatot, továbbá vezeti az egyes peres és nemperes eljárások lényeges ismérveit tartalmazó elektronikus peres és nemperes információs nyilvántartást.
e) Végzi az elektronikus fizetési meghagyásos eljárások és az azok nyomán megindult végrehajtási eljárások körében a Magyar Országos Közjegyzői Kamarával történő szerződéskötést.
f) Feladatkörét illetően közreműködik a polgári jogi, gazdasági jogi és nemzetközi magánjogi szerződések és megállapodástervezetek előkészítésében, véleményezésében és megkötésében, az e szerződésekből eredő igények érvényesítésében, valamint a kollektív szerződéstervezetek véleményezésében.
g) A szolgálati viszonyon, a közszolgálati, a közalkalmazotti jogviszonyon és munkaviszonyon kívüli tevékenységek díjazásáról szóló rendelkezésekben meghatározottak szerint végzi a HM szerveinél a külső megbízási díjkeret terhére előkészített megbízási szerződések jogi ellenjegyzésével kapcsolatos feladatokat.
h) Ellátja a HM ügykörébe tartozó ügyfélszolgálati tevékenységet, végzi a tájékoztatás nyújtásával, panaszok, kérelmek felvételével, ügyintézésével, beadványok nyilvántartásával és feldolgozásával kapcsolatos feladatokat.
i) Részt vesz a jogi állásfoglalások elkészítésében.
j) Feladatkörét illetően közreműködik az MH-nál működő szakszervezetekkel és érdek-képviseleti szervezetekkel összefüggő eseti megállapodástervezetek véleményezésében.
k) Előkészíti az MH Egészségügyi Központ méltányossági alapon történő egészségügyi szolgáltatási ellátásra vonatkozó kérelmek elbírálását.”

20. § A Szabályzat 1. melléklet 2. függelék 7.1.1.2. alcím címsorát követően a következő 7.1.1a. alcímmel egészül ki:
„7.1.1a. A VÉDELEMPOLITIKÁÉRT ÉS VÉDELMI TERVEZÉSÉRT FELELŐS HELYETTES ÁLLAMTITKÁR IRÁNYÍTÁSA ALÁ TARTOZÓ SZERVEZETI EGYSÉGEK
7.1.1a.0.1. HM Védelempolitikáért és Védelmi Tervezésért Felelős Helyettes Államtitkári Titkárság
1. Funkcionális feladatok
a) Ellátja a védelempolitikáért és védelmi tervezésért felelős helyettes államtitkárhoz érkezett okmányok, levelek, meghívók és egyéb küldemények felvételével, iktatásával, kezelésével, feldolgozásával, feldolgozáshoz történő előkészítésével, az azok megválaszolásához szükséges háttéranyagok, választervezetek bekérésével kapcsolatos feladatokat.
b) Végzi a védelempolitikáért és védelmi tervezésért felelős helyettes államtitkár programjainak, elfoglaltságainak nyilvántartásával, illetve figyelemmel kísérésével kapcsolatos feladatokat, bekéri az ezekhez szükséges okmányokat, háttéranyagokat, valamint ellátja az egyéb feltételek meglétének pontosításával kapcsolatos feladatokat.
c) Ellátja a védelempolitikáért és védelmi tervezésért felelős helyettes államtitkár által meghatározott feladatok nyilvántartásával, végrehajtásának figyelemmel kísérésével kapcsolatos feladatokat. Előkészíti referáláshoz a beérkező anyagokat, illetve feladatszabás alapján továbbítja azokat a honvédelmi tárca érintett szerve vagy szervezete vezetőjéhez.
d) Részt vesz a védelempolitikáért és védelmi tervezésért felelős helyettes államtitkár vendégei fogadásának, bel- és külföldi utazásainak előkészítésében.
e) Végzi a védelempolitikáért és védelmi tervezésért felelős helyettes államtitkár tevékenységéhez szükséges tárgyi feltételek folyamatos biztosításával kapcsolatos feladatokat.
f) Végzi a védelempolitikáért és védelmi tervezésért felelős helyettes államtitkár hazai és nemzetközi tárgyalásaihoz, beszédeihez, előadásaihoz, médiaszerepléséhez szükséges dokumentációk összeállításának kezdeményezésével és koordinálásával kapcsolatos feladatokat, együttműködve a honvédelmi tárca érintett szakmai szerveivel, szervezeteivel.
7.1.1a.1. HM Védelempolitikai Főosztály
1. Kodifikációs feladatok
a) Kidolgozza Magyarország biztonság- és védelempolitikai alapelveit és az abból származtatott Nemzeti Katonai Stratégiát, valamint a Magyar Köztársaság biztonság- és védelempolitikájának alapelveiről szóló 94/1998. (XII. 29.) OGY határozat alapján évente jelentést készít az Országgyűlés részére.
b) Előkészíti az ENSZ, az EBESZ, a NATO és az EU égisze alatt folytatott békeműveletekben való magyar részvétellel kapcsolatos általános átfogó koncepciókat és eseti védelempolitikai döntéseket.
2. Koordinációs feladatok
a) A KKM-mel és más illetékes szervekkel együttműködve koordinálja a Centre for Security Cooperation (a továbbiakban: RACVIAC), valamint a balkáni régió fegyverzetkorlátozási programjaihoz kapcsolódó magyar felajánlásokat. Képviseli a RACVIAC Többnemzeti Tanácsadó Csoportjában a magyar érdekeket.
b) A KKM-mel és más illetékes szervekkel együttműködve koordinálja a KKM–HM Fegyverzet-ellenőrzési Munkacsoport munkáját, elkészíti a beszámolókat és a felterjesztéseket.
c) Végzi a HM nemzetközi fejlesztési tevékenységének tárcaszintű koordinációjával, valamint a HM javaslatai kidolgozásának irányításával és koordinálásával kapcsolatos feladatokat.
3. Egyedi közhatalmi aktusokkal kapcsolatos feladatok
a) Közreműködik a nemzetközi műveletekben és a humanitárius segítségnyújtásban való részvétellel kapcsolatos közjogi engedélyezési feladatok végzésében.
4. Európai uniós, NATO- és nemzetközi feladatok
a) Figyelemmel kíséri és elemzi a NATO, az EBESZ, az EU, az ENSZ és más nemzetközi szervezetek politikai döntéshozatalát, a jelentősebb programokat és folyamatokat. A NATO, az EBESZ és az EU illetékességébe tartozó kérdésekben közreműködik a magyar álláspontok és az új szövetségi koncepciók kidolgozásában a védelempolitikai összefüggésekkel bíró kérdéseket illetően.
b) Elemzi és értékeli a magyar védelempolitika számára releváns országok védelempolitikai tendenciáit, új kezdeményezéseit, biztonságpolitikai helyzetét és a várható változásokat. Végzi a védelempolitikai jellegű NATO- és EU-dokumentumok, állásfoglalások véleményezésével, értékelésével, adaptálásának elvégzésével kapcsolatos feladatokat. Tárcaszinten koordinálja az EU közös kül-, biztonság- és védelempolitikája, valamint védelmi intézményrendszere fejlesztéséből adódó feladatok megvalósítását.
c) Végzi a nemzetközi terrorizmussal kapcsolatos események elemzésével és értékelésével kapcsolatos feladatokat, részt vesz a témával kapcsolatos nemzetközi és hazai rendezvényeken, konferenciákon és szemináriumokon. Részt vesz a terrorizmus elleni nemzetközi összefogásban.
5. Funkcionális feladatok
a) A nemzetközi kapcsolattartással összefüggő feladatok végrehajtásáról szóló miniszteri utasításban meghatározottak szerint keretgazda szervezetként ellátja a multilaterális együttműködéssel összefüggésben hatáskörébe utalt feladatokat, kidolgozza a multilaterális együttműködés irányelveit, végzi a multilaterális együttműködési programok tervezését, a multilaterális együttműködés végrehajtásával kapcsolatos tevékenységet, elkészíti a MET-et és a multilaterális együttműködési feladatok éves értékelését.
b) Végzi az európai fegyverzetkorlátozási, leszerelési, valamint nemzetközi biztonságpolitikai egyezmények által előírt feladatok végrehajtásáról szóló 6/2015. (II. 9.) HM utasításban meghatározott, hatáskörébe tartozó, fegyverzet-ellenőrzéssel kapcsolatos feladatokat.
c) Ellátja a Honvédelmi Minisztérium nemzetközi megállapodásaival kapcsolatos eljárásról szóló 77/2009. (IX. 11.) HM utasításban hatáskörébe tartozó feladatokat.
d) Végzi a nemzetközi szervezetek égisze alatt folytatott válságkezelési és békeműveletekben való nemzeti részvétellel kapcsolatos védelempolitikai döntések előkészítését, ellátja és koordinálja a tárcaszintű tervező-szervező, kidolgozói és szakmai felügyeleti feladatok irányításával kapcsolatos feladatokat.
e) Közreműködik az állami és a katonai vezetők műveleti területekre tervezett látogatásainak előkészítésében.
6. Egyéb feladatok
a) A honvédelmi tárca képviseletében részt vesz az Európai Koordinációs Tárcaközi Bizottság, a Kormány Nemzetközi Fejlesztési Együttműködési Tárcaközi Bizottság és a NEFE Tárcaközi Szakértői Munkacsoport munkájában.
b) Részt vesz az EU Tanács munkacsoportjainak, bizottságainak munkájában, valamint az EU Külügyek Tanácsa – védelmi miniszteri – ülésein.
7.1.1a.2. HM Védelmi Tervezési Főosztály
1. Kodifikációs feladatok
a) Kidolgozza a védelmi tervezési tevékenységgel és az egyes védelmi tervezési feladatok végrehajtásával kapcsolatos normatív szabályokat.
b) Kidolgozza a honvédelmi szakpolitikai terület miniszteri programját és az ahhoz kapcsolódó kormány-előterjesztést.
c) Összeállítja a honvédelmi szakpolitikai terület szakpolitikai stratégiáját és az arra vonatkozó kormány-előterjesztést.
d) A Kormány részére kidolgozza a Magyarország honvédelmi szakpolitikai terveinek NATO általi megítéléséről szóló jelentést.
e) Kidolgozza a magyar–amerikai védelmi együttműködés folytatásával kapcsolatos normatív szabályokat.
2. Koordinációs feladatok
a) Az érintett tárcákkal együttműködve harmonizálja a védelmi tervezési eljárásban kidolgozott stratégiai dokumentumokat a kormányzati stratégiákkal.
b) Végzi a NATO védelmi tervezési folyamatában és az EU képességfejlesztési eljárásaiban a nemzeti részvétellel összefüggő tárcaszintű feladatok koordinációját.
c) Koordinálja a magyar–amerikai védelmi együttműködés szakmai feladatai ellátásával összefüggő tárcaszintű feladatokat.
d) Végzi a V4 és a regionális képességfejlesztési együttműködés védelmi tervezési feladatai végrehajtásával összefüggő tárcaszintű feladatok koordinációját.
e) Koordinálja az EBESZ védelmi tervezési adatszolgáltatáshoz kapcsolódó tárcaszintű feladatokat.
3. Európai uniós, NATO- és nemzetközi feladatok
a) Közreműködik a NATO védelmi tervezéssel és az EU, illetve a regionális képességfejlesztéssel kapcsolatos stratégiai jellegű dokumentumok kidolgozásában, részt vesz a NATO védelmi tervezési folyamatában, az EU, illetve a regionális keretekben folytatott képességfejlesztési tevékenységben, a tervezési adatok és információk cseréjében, azok feldolgozásában.
b) Kialakítja, egyezteti és képviseli a NATO védelmi tervezési és az EU képességfejlesztési folyamatában, továbbá a regionális képességfejlesztési együttműködésekben a nemzeti és a tárcaálláspontokat, az illetékes fórumokon ellátja azok képviseletét és a nemzeti érdekek érvényesítését. Végzi a NATO és az EU szervezeteiben a védelmi tervezési ügyeket érintő, a nemzetközi szervezeteknél vagy azok mellett működő nemzeti képviseleteknél az MH képviseletét ellátó személyek részére szükséges mandátumok biztosításával összefüggő feladatokat.
c) Kapcsolatot tart és együttműködik a NATO és EU szervekkel, a regionális partnerekkel, azok védelmi tervezési, haderő- és képességfejlesztési konzultatív és irányító testületeivel, képviseli a honvédelmi tárcát az azok által létrehozott bizottságok, munkacsoportok munkájában.
d) Végzi a NATO képességfejlesztési javaslatok feldolgozásának szakmai irányításával összefüggő feladatokat, koordinálja a feldolgozásban érintett képviseleti feladatokat ellátó szervezetek tevékenységét, jóváhagyásra előkészíti a nemzeti álláspontokat, és megküldi azokat a NATO vagy EU szervek részére, továbbá ellátja az azokkal összefüggő képviseleti feladatokat.
e) Végzi a NATO áttekintési eljárás folyamatában a Képesség kérdőívre adandó nemzeti válaszok kidolgozásának irányításával és koordinálásával, valamint a nemzeti válaszok jóváhagyásra történő előkészítésével összefüggő feladatokat. Megküldi a NATO részére a nemzeti válaszokat, és képviseli azokat.
f) Az EDA irányában központi kapcsolattartóként összehangolja a HM, a KKM és a Nemzetgazdasági Minisztérium illetékes szervei vonatkozó tevékenységét, azonosítja, illetve részt vesz a kapcsolódó nemzeti érdekek kidolgozásában és képviseletében. Részt vesz az EDA miniszteri szintű irányító testületi üléseit előkészítő bizottsági üléseken.
g) Javaslatokat fogalmaz meg a nem tervezett NATO-, EU- és más nemzetközi beosztások elfogadására.
h) Védelempolitikai és védelmi tervezési szempontok figyelembevételével követelményeket és irányelveket fogalmaz meg a NATO kiválósági központokba és azok irányító testületébe delegált szakértők munkájához.
i) Kapcsolatot tart és együttműködik a védelmi tervezési és képességfejlesztési kérdésekben az USA Védelmi Együttműködési Irodájával, további amerikai ügynökségekkel és parancsnokságokkal.
j) Végzi a nem fegyveres tartós külföldi szolgálatokkal kapcsolatos koordinációs és tervezési feladatokat, irányítja a nemzetközi szervezeteknél vagy azok mellett működő nemzeti képviseleteken rendszeresített beosztásokba történő kihelyezés, váltás tervezését, meghatározza az azokkal kapcsolatos prioritásokat, elemzi a végrehajtás hatékonyságát.
4. Funkcionális feladatok
a) Figyelemmel kíséri, elemzi és értékeli a kormányzati tervezési, a NATO-/EU-/PfP országok védelmi tervezési, illetve képességfejlesztési folyamatait.
b) Végzi a védelmi tervezéssel, haderőfejlesztéssel és képességfejlesztéssel kapcsolatos elemzések és értékelések kidolgozásával, a nemzeti érdekek azonosításával, az álláspontok és a javaslatok kialakításával kapcsolatos feladatokat. Elemzi és értékeli a védelmi tervezéssel kapcsolatos tájékoztatásokat, jelentéseket, összeveti azokat a hatályos 10 éves stratégiai és 1 (+n) éves rövid távú tervekkel. Kidolgozza a képességfejlesztéssel kapcsolatos irányelveket, és biztosítja, hogy azok a rövid és hosszú távú tervekben megfelelően érvényesüljenek.
c) Ellátja a honvédelmi tárca 10 éves hosszú távú stratégiai tervének kidolgozásáról szóló miniszteri utasításban, a honvédelmi tárca védelmi tervező rendszere felső szintű tervezési szabályainak alkalmazásáról szóló 98/2009. (XII. 11.) HM utasításban meghatározott, a 10 éves stratégiai terv, valamint az 1 (+n) éves tervek kidolgozásának szakmai irányításával kapcsolatos feladatokat. Végzi a 10 éves stratégiai tervvel kapcsolatban meghatározott koordinációs, illetve előterjesztői feladatokat. Biztosítja az összhangot a 10 éves stratégiai és az 1 (+n) éves rövid távú tervek, valamint az azokból származtatott tervek között. Rendszeres és eseti elemzéseket és értékeléseket készít a védelmi tervezés és a tervek végrehajtásának helyzetéről.
d) Végzi a honvédelmi tárca 1 (+n) éves rövid távú tervének kidolgozásával kapcsolatos miniszteri körlevélben meghatározott feladattervezéssel kapcsolatos feladatokat.
e) Kidolgozza a honvédelem fejlesztésére vonatkozó ágazati Miniszteri Programot, Szakpolitikai Programot és Szakpolitikai Stratégiát.
f) Ellátja a Tárca Védelmi Tervező Rendszer (a továbbiakban: TVTR) rendszergazdai teendőit. Felelős a TVTR rendszerszintű működtetéséért és fejlesztéséért. Szervezi az együttműködést, biztosítja az összhangot az alrendszerek között.
g) Végzi a Stratégiai Iránymutató és Értékelő Rendszer működtetésével, fejlesztésével, karbantartásával, a rendszer kimenő dokumentumainak kidolgozásával kapcsolatos feladatokat.
h) Végzi a HM Védelmi Tervező Bizottság feladatairól és működési rendjéről szóló 114/2010. (XII. 29.) HM utasításban meghatározott, hatáskörébe utalt feladatokat.
i) Végzi a tervtárgyalások előkészítésével, megszervezésével és levezetésével kapcsolatos feladatokat. Előkészíti a felső vezetők által az MH képességfejlesztését érintő kérdésekben folytatott nemzetközi tárgyalásokat.
7.1.1a.3. HM Nemzetközi Együttműködési Főosztály
1. Kodifikációs feladatok
a) Előkészíti a kétoldalú nemzetközi katonai együttműködéssel és katonadiplomáciai képviselettel kapcsolatos szabályozásokat.
2. Koordinációs feladatok
a) Részt vesz az együttes kormányülések honvédelmi tárcát érintő elemeinek előkészítésében, az elfogadott döntések végrehajtásának koordinálásában és megvalósulásuk ellenőrzésében.
b) Folyamatosan fogadja a külföldi államoktól érkező kétoldalú nemzetközi felkéréseket, igényeket, végzi azok honvédelmi tárcán belüli és KKM-mel történő egyeztetésével, véleményeztetésével és felterjesztésével kapcsolatos feladatokat. Döntést követően megküldi azokat az illetékes szakmai szerveknek.
c) Kidolgozza a Budapesti Attasétestület éves attaséfoglalkoztatási tervét, végzi a programok előkészítésével és a végrehajtás megszervezésével, a testület terven kívüli programjainak koordinációjával kapcsolatos feladatokat.
3. Egyedi közhatalmi aktusokkal kapcsolatos feladatok
a) A magyar véderő-, katonai és légügyi attaséhivatalok irányításáról, vezetéséről és ellenőrzéséről, valamint a Magyarországon akkreditált külföldi véderő-, katonai és légügyi attasékkal való kapcsolattartásról szóló HM utasításban meghatározottak szerint közreműködik a Budapesten akkreditálásra kijelölt véderő-, katonai és légügyi attasék működési engedélyének ügyintézésében, a külföldi attasék akkreditálásában.
b) Ellátja a véderő-, katonai és légügyi attasék, valamint a budapesti diplomáciai testület tagjai MH-nál történő egyéni látogatásának engedélyeztetésével kapcsolatos feladatokat.
c) Végzi az attasényilvántartások vezetését és naprakészen tartását.
d) Ellátja a külföldi fegyveres erőket és állományukat, a nemzetközi katonai parancsnokságokat, valamint a NATO Biztonsági Beruházási Programot megillető adómentességi igazolás kiállításával kapcsolatos feladatokról szóló 81/2012. (XI. 13.) HM utasításban meghatározott, a mentességi igazolással kapcsolatos feladatokat.
e) A NATO menetparancs alkalmazásával kapcsolatos szabályokról szóló 32/2007. (VIII. 15.) HM rendeletben, a szolgálati célú belépésről és tartózkodásról szóló értesítés egyes eljárási szabályairól és iratmintájáról szóló 9/2011. (IX. 26.) HM rendeletben és a Magyarországon szolgálati céllal tartózkodó külföldi fegyveres erők, valamint a Magyarországon felállított nemzetközi katonai parancsnokságok és állományuk nyilvántartásának részletes eljárási szabályairól, valamint szolgálati célú tartózkodásához kapcsolódó igazolványáról és igazolásáról szóló 16/2011. (XII. 21.) HM rendeletben meghatározottak szerint végzi a HM nemzetközi katonai együttműködésért és katonadiplomáciai kapcsolattartásért felelős szervének hatáskörébe tartozó feladatokat.
4. Európai uniós, NATO- és nemzetközi feladatok
a) Elemzi a nemzetközi kapcsolatok alakulását, javaslatokat dolgoz ki a nemzetközi kapcsolattartás, valamint a katonadiplomáciai területet érintő vezetői döntések előkészítésére.
b) Magyarország külpolitikai irányelveivel, valamint a honvédelmi tárca érdekeivel és lehetőségeivel összhangban javaslatot tesz a katonadiplomáciai képviseleti rendszer átalakítására.
5. Funkcionális feladatok
a) A nemzetközi kapcsolattartással összefüggő feladatok végrehajtásáról szóló miniszteri utasításban meghatározottak szerint keretgazda szervezetként ellátja a kétoldalú együttműködéssel összefüggésben hatáskörébe utalt feladatokat, kidolgozza a kétoldalú együttműködés irányelveit, végzi a kétoldalú együttműködési programok tervezését, a kétoldalú együttműködés végrehajtásával kapcsolatos tevékenységet, elkészíti a KNET-et és a kétoldalú együttműködési feladatok éves értékelését.
b) A magyar véderő-, katonai és légügyi attaséhivatalok irányításáról, vezetéséről és ellenőrzéséről, valamint a Magyarországon akkreditált külföldi véderő-, katonai és légügyi attasékkal való kapcsolattartásról szóló HM utasításban meghatározottak szerint végzi a katonai attaséhivatalok tevékenységének felügyeletéből adódó, hatáskörébe utalt feladatokat, elemzi az attaséhivatalok által szolgáltatott katonadiplomáciai tevékenység útján szerzett információkat, közreműködik a katonai attasénak jelölt személyek felkészítésében, részt vesz az attasék továbbképzésében, beszámoltatásában és az attaséváltások lebonyolításában, valamint az éves attaséértekezlet előkészítésében. Útmutatót dolgoz ki külföldi katonai attasék számára, és szükség szerint pontosítja azt.
c) Állásfoglalást alakít ki a nemzetközi szerződésekkel és a nemzetközi megállapodásokkal kapcsolatban, részt vesz a szakmai véleményezésben, a tárgyaló delegációban a Honvédelmi Minisztérium nemzetközi megállapodásaival kapcsolatos eljárásról szóló 77/2009. (IX. 11.) HM utasításban meghatározottak szerint.
d) Végzi az állami vezetők és a HVKF által vezetett delegációk kétoldalú hivatalos külföldi utazásainak, partnerei fogadásainak tervezésével, tartalmi előkészítésével és koordinálásával kapcsolatos feladatokat, valamint részt vesz a végrehajtás megszervezésében. Tárgyalási javaslatokat készít elő, és javaslatot tesz a delegációk összetételére, valamint koordinálja a nemzetközi partnerekkel történő tárgyalásokon képviselendő magyar álláspont kialakítását, összeállítja az ezekkel összefüggő jelentéseket.
e) Ellátja a nemzetközi és belföldi (hazai) katonai együttműködéssel összefüggő egyes protokolláris és vendéglátási kérdésekről szóló 74/2011. (VII. 8.) HM utasításban hatáskörébe utalt feladatokat.”

21. § A Szabályzat 1. melléklet 2. függelék 7.1.2.2. alcím 4. pont h) alpontja helyébe a következő rendelkezés lép, és a 7.1.2.2. alcím 4. pontja a következő i) alponttal egészül ki:
(Funkcionális feladatok)
h) Ellátja a honvédelmi miniszter tulajdonosi joggyakorlása alatt álló állami tulajdonú gazdasági társaságok tulajdonosi döntéseinek előkészítésével összefüggő feladatokat.
i) Ellátja a Magyar Nemzeti Vagyonkezelő és a HM között létrejött megbízási szerződésből eredő, a Magyar Államot a köztulajdonú gazdasági társaságban megillető tagsági jogok gyakorlásával és a taggyűlési képviselettel összefüggő döntés előkészítési feladatokat.”

22. § A Szabályzat 1. melléklet 2. függelék 7.2.0.1. alcím 2. pontja a következő i)–k) alpontokkal egészül ki:
(Koordinációs feladatok)
i) Végzi a parlamenti államtitkár irányítása és szakmai felügyelete alá tartozó szervezetek közös rendezvényeivel összefüggő programkoordinációs és tájékoztatási feladatokat.
j) Végzi a Honvédelmi Érdekegyeztető Fórum értekezleteinek előkészítésével és levezetésével összefüggő koordinációs és egyeztetési feladatokat.
k) Végzi
ka) a honvédelmi, a katonai, a fegyvernemi és a csapathagyományok megőrzésével és átörökítésével kapcsolatos feladatokra,
kb) a miniszter által alapítható és adományozható elismerésekre,
kc) a hadisírok, a hősi emlékművek és a hősi emlékhelyek megőrzését szolgáló kétoldalú kormánymegállapodásokra és normatív szabályokra,
kd) az esélyegyenlőségi, a nemzetiségi és az ifjúságpolitikai ágazati szabályozásra,
ke) a Kratochvil Károly Honvéd Középiskola és Kollégiummal, a honvédelmi neveléssel és a KatonaSuli programmal kapcsolatos szabályozókra, megállapodásokra, szerződésekre
vonatkozó szabályozók előkészítésével összefüggő koordinációs és egyeztetési feladatokat.”
(Funkcionális feladatok)
z) Az illetményekkel és illetményen kívüli juttatásokkal kapcsolatos egyes eljárási szabályokról szóló 15/2015. (IV. 30.) HM utasítás alapján működteti a HM Katonai Szociális Munkacsoportot.”
(Funkcionális feladatok)
j) Végzi a logisztikai gazdálkodás informatikai rendszereinek felülvizsgálatával kapcsolatos feladatokat, rendszerszintű javaslatot tesz annak kialakítására, fejlesztésére. A bevezetésre kerülő rendszer alkalmazásával folyamatosan elemzi a bejövő információkat, a logisztikai rendszer működésére vonatkozóan egyszerűsítési, valamint költségcsökkentésre irányuló javaslatokat fogalmaz meg.”

25. § A Szabályzat 1. melléklet 2. függelék 7.3.0.6. alcím 3. pontja a következő o)–q) alpontokkal egészül ki:
(Funkcionális feladatok)
o) A honvédelmi tárca szakterületét érintő, kormányzati informatikai stratégiával összefüggő feladatok végzése.
p) A szakterülettel kapcsolatos kormányzati követelményrendszerek tárcaszintű feldolgozása és érvényesítése.
q) Az érintett állami szervezetekkel történő informatikai együttműködés és a csoportfőnök által a kormányzati informatikai testületekben ellátott, a honvédelmi tárca képviseletével összefüggő feladatok végzése.”
1. 2. § (2) bekezdésében a „HM hivatali szervezetét azok” szövegrész helyébe a „HM hivatali szervezetét – a központi államigazgatási szervekről, valamint a Kormány tagjai és az államtitkárok jogállásáról szóló 2010. évi XLIII. törvényben és a közszolgálati tisztviselőkről szóló 2011. évi CXCIX. törvényben meghatározott eltérő esetek kivételével – azok”,
2. 8. § (2) bekezdés d) pontjában a „kérhet, és” szövegrész helyébe a „kérhet,”,
3. 8. § (4) bekezdés n) pontjában a „döntést és” szövegrész helyébe a „döntést,”,
4. 8. § (4) bekezdés o) pontjában az „engedélyt.” szövegrész helyébe az „engedélyt, és”,
5. 8. § (5) bekezdés a) pontjában a „HM Tábori Lelkészi Szolgálat” szövegrész helyébe a „Kratochvil Károly Honvéd Középiskola és Kollégium, valamint a HM Tábori Lelkészi Szolgálat”,
6. 10. § (4) bekezdés l) pontjában a „HM szervek, a HM szervezetek állománya” szövegrész helyébe a „HM szervek, a HM szervezetek, a Katonai Nemzetbiztonsági Szolgálat és a Kratochvil Károly Honvéd Középiskola és Kollégium állománya”,
7. 10. § (4) bekezdés m) pontjában az „a személyi állományba” szövegrész helyébe az „a HM szervek, a HM szervezetek, a Katonai Nemzetbiztonsági Szolgálat és a Kratochvil Károly Honvéd Középiskola és Kollégium személyi állományába”,
8. 10. § (4) bekezdés t) pontjában a „társadalmi kapcsolatokért felelős helyettes államtitkár” szövegrész helyébe a „parlamenti államtitkár”,
9. 10. § (4) bekezdés t) pontjában a „visszavonását és” szövegrész helyébe a „visszavonását,”,
10. 10. § (4) bekezdés u) pontjában az „engedélyt.” szövegrész helyébe az „engedélyt és”,
11. 10. § (5) bekezdés g) pontjában a „ „Közszolgálat halottjává történő” szövegrész helyébe a „ „Közszolgálat halottjává”, a „Honvédelmi szervezet saját halottjává” történő”,
12. 10. § (5) bekezdés j) pontjában a „házirendet, és” szövegrész helyébe a „házirendet,”,
13. 10. § (5) bekezdés k) pontjában a „munkatervét.” szövegrész helyébe a „munkatervét, és”,
14. 12. § (2) bekezdés a) pontjában a „munkatervét, és” szövegrész helyébe a „munkatervét,”,
15. 12. § (2) bekezdés b) pontjában a „ügyrendjét.” szövegrész helyébe a „ügyrendjét, és”,
16. 12. § (3) bekezdés d) pontjában az „a nemzeti köznevelésről szóló 2011. évi CXC. törvény (a továbbiakban: Nkt.)” szövegrész helyébe az „az Nkt.”,
17. 12. § (3) bekezdés d) pontjában a „során keletkezett döntést.” szövegrész helyébe a „során az MH Altiszti Akadémia tekintetében keletkezett döntést, és”,
18. 14. § (2) bekezdés d) pontjában az „államtitkárok titkárai” szövegrész helyébe az „államtitkári titkárságok vezetői”,
19. 16. § (3) bekezdés b) pont bf) alpontjában a „Külügyminisztérium (a továbbiakban: KüM)” szövegrész helyébe a „Külgazdasági és Külügyminisztérium (a továbbiakban: KKM)”,
21. 40. § (2) bekezdésében a „Jogi Főosztály, valamint a Tervezési és Koordinációs Főosztály feladat- és hatáskörébe tartozó ügyekben közvetlenül tart kapcsolatot a Katonai Nemzetbiztonsági Szolgálattal, a Miniszteri Kabinetirodával,” szövegrész helyébe a „Jogi Főosztály, a Belső Ellenőrzési Főosztály, valamint a Tervezési és Koordinációs Főosztály feladat- és hatáskörébe tartozó ügyekben közvetlenül tart kapcsolatot a Katonai Nemzetbiztonsági Szolgálattal, a Miniszteri Kabinetirodával, a Kommunikációs Osztállyal,”,
22. 40. § (3) bekezdésében a „kabinetfőnök által kijelölt személy” szövegrészek helyébe a „sajtófőnök”,
23. 40. § (4) bekezdésében a „HM kabinetfőnökének” szövegrész helyébe a „jogi és igazgatási ügyekért felelős helyettes államtitkár”,
24. 40. § (4) bekezdésében a „kabinetfőnök” szövegrész helyébe a „jogi és igazgatási ügyekért felelős helyettes államtitkár”,
25. 50. § (1) bekezdésében a „közigazgatási államtitkár által felkért” szövegrész helyébe a „közigazgatási államtitkár, illetve a jogi és igazgatási ügyekért felelős helyettes államtitkár által felkért”,
26. 54. § (1) bekezdésében az „együttműködésben is jogosult” szövegrész helyébe az „együttműködésben is, a jogi és igazgatási ügyekért felelős helyettes államtitkár ellenjegyzésével jogosult”,
27. 57. § (1) bekezdésében az „aláírás előtt fel kell terjeszteni” szövegrész helyébe az „a jogi és igazgatási ügyekért felelős helyettes államtitkár útján kerül felterjesztésre”,
28. 58. § (1) bekezdésében a „kabinetfőnök” szövegrész helyébe a „kabinetfőnök és a sajtófőnök”,
29. 2. függelék 7.0.0.1. alcím 5. pont a) alpontjában az „a miniszter és a kabinetfőnök” szövegrész helyébe az „a miniszter, a kabinetfőnök és a miniszteri biztos”,
30. 2. függelék 7.0.0.1. alcím 5. pont b) alpontjában az „a miniszterhez, illetve a kabinetfőnökhöz” szövegrész helyébe az „a miniszterhez, a kabinetfőnökhöz, illetve a miniszteri biztoshoz”,
31. 2. függelék 7.0.0.1. alcím 5. pont d) alpontjában az „HVKF-et, valamint a kabinetfőnököt” szövegrész helyébe az „HVKF-et, a kabinetfőnököt, valamint a miniszteri biztost”,
32. 2. függelék 7.0.0.1. alcím 5. pont h) alpontjában a „kormányszóvivővel és a Kormányzati Információs Központtal” szövegrész helyébe a „kormányszóvivővel, a Miniszterelnöki Kabinetirodával és a kormányzati kommunikációs feladatokat ellátó illetékes szervekkel”,
33. 2. függelék 7.1.0.1. alcím 2. pont g) alpont ga) alpontjában az „támogatja a HM szervek” szövegrész helyébe az „támogatja az állami vezetők, a kabinetfőnök és a HM szervek”,
34. 2. függelék 7.3.0.2. alcím 5. pont u) alpontjában a „Honvédelmi Idősügyi Munkacsoportról szóló 10/2015. (HK 3.) HM KÁT–HVKF együttes intézkedés” szövegrész helyébe a „Honvédelmi Idősügyi Munkacsoportról szóló közjogi szervezetszabályozó eszközökben, belső rendelkezésekben meghatározottak”
szöveg lép.

28. § Hatályát veszti a Szabályzat 1. melléklet
b) „10. Társadalmi kapcsolatokért felelős helyettes államtitkár” alcíme,

1. függelék a 19/2016. (V. 13.) HM utasítás 1. mellékletéhez

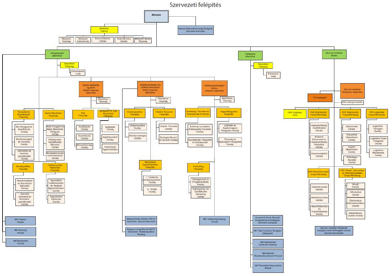
1. függelék a HM Szervezeti és Működési Szabályzatához

Szervezeti felépítés

2. függelék a 19/2016. (V. 13.) HM utasítás 1. mellékletéhez

3. függelék a HM Szervezeti és Működési Szabályzatához

A HM szervek és azok létszámkereteinek megoszlása

Irányító

Szervezeti egység

Létszám
(fő)

7. Miniszter

1

7.0.0.1. Kabinetfőnök

32

7.0.0.1. HM Miniszteri Kabinet

7.0.0.1.1. Miniszteri Titkárság

7.0.0.1.2. Miniszteri Kabinetiroda

7.0.0.1.3. Kommunikációs Osztály

7.0.0.1.4. Szakreferatúra Osztály

7.0.0.1.5. Miniszteri Biztosi Titkárság

7.1. Közigazgatási államtitkár

103

7.1.0.1. HM Közigazgatási Államtitkári Titkárság

7.1.0.1.1. Közszolgálati Iroda

7.1.0.2. HM Tervezési és Koordinációs Főosztály

7.1.0.2.1. Elvi Kidolgozó és Koordinációs Osztály

7.1.0.2.2. Döntéstámogató és Tervezési Osztály

7.1.0.2.3. Szervezési és Létszámgazdálkodási Osztály

7.1.0.3. HM Humánpolitikai Főosztály

7.1.0.3.1. Humánstratégiai és Személyzetfejlesztési Osztály

7.1.0.3.2. Személyi Juttatások és Munkakör-gazdálkodási Osztály

7.1.0.4. HM Belső Ellenőrzési Főosztály

7.1.0.4.1. Mobil Vizsgálati és Belső Ellenőrzést Felügyelő Osztály

7.1.0.4.2. Költségvetési Gazdálkodást Ellenőrző Osztály

7.1.0.4.3. Minőségbiztosítási és Koordinációs Osztály

7.1.0.5. –

7.1.0.6. –

7.1.0.7. HM Hadfelszerelés Fejlesztési Főosztály

7.1.0.7.1. Nemzetközi Hadfelszerelési és Hadiipari Együttműködési Osztály

7.1.0.7.2. Fegyvernemi Fejlesztési Osztály

7.1.1. Jogi és igazgatási ügyekért felelős helyettes államtitkár

61

7.1.1.0.1. HM Jogi és Igazgatási Ügyekért Felelős Helyettes Államtitkári Titkárság

7.1.1.1. HM Jogi Főosztály

7.1.1.1.1. Kodifikációs Osztály

7.1.1.1.2. Koordinációs Osztály

7.1.1.1.3. Nemzetközi Jogi Osztály

7.1.1.2. HM Igazgatási és Jogi Képviseleti Főosztály

7.1.1.2.1. Igazgatási Osztály

7.1.1.2.2. Jogi Képviseleti Osztály

7.1.1.2.3. Peren Kívüli Ügyek Osztálya

7.1.1a. Védelempolitikáért és védelmi tervezésért felelős helyettes államtitkár

53

7.1.1a.0.1. HM Védelempolitikáért és Védelmi Tervezésért Felelős Helyettes Államtitkári Titkárság

7.1.1a.1. HM Védelempolitikai Főosztály

7.1.1a.1.1. Védelempolitikai Osztály

7.1.1a.1.2. Művelet-stratégiai Osztály

7.1.1a.2. HM Védelmi Tervezési Főosztály

7.1.1a.2.1. Védelmi Tervezési Osztály

7.1.1a.2.2. Stratégiai Elemző és Tervező Osztály

7.1.1a.3. HM Nemzetközi Együttműködési Főosztály

7.1.1a.3.1. 1. Területi és Attasé-összekötő Osztály

7.1.1a.3.2. 2. Területi Osztály

7.1.2. Védelemgazdaságért felelős helyettes államtitkár

55

7.1.2.0.1. HM Védelemgazdaságért Felelős Helyettes Államtitkári Titkárság

7.1.2.1. HM Gazdasági Tervezési és Szabályozási Főosztály

7.1.2.1.1. Erőforrás és Védelmi Költségvetés Tervezési Osztály

7.1.2.1.2. Gazdálkodás Felügyeleti és Szabályozási Osztály

7.1.2.2. HM Vagyonfelügyeleti Főosztály

7.1.2.2.1. Lakhatás és Ingatlanvagyon Felügyeleti Osztály

7.1.2.2.2. Társaság és Ingóvagyon Felügyeleti Osztály

7.1.2.3. HM Kontrolling Főosztály

7.1.2.3.1. Költségelemző és Programértékelő Osztály

7.1.2.3.2. Költségvetés és Gazdálkodás Monitoring Osztály

7.1.3. –

7.1.3.1. –

7.2. Parlamenti államtitkár

10

7.2.0.1. HM Parlamenti Államtitkári Titkárság

7.2.0.1.1. Parlamenti Iroda

7.3. Honvéd Vezérkar főnöke

204

7.3.0.1. HVK Vezérkari Iroda

7.3.0.2. HVK Személyzeti Csoportfőnökség

7.3.0.2.1. Humánerőforrás Gazdálkodási Osztály

7.3.0.2.2. Központi Előmeneteli és Humánerőforrás Fejlesztési Osztály

7.3.0.2.3. Humánszolgálati Osztály

7.3.0.3. HVK Hadműveleti Csoportfőnökség

7.3.0.3.1. Hadműveleti Osztály

7.3.0.3.2. Szárazföldi Haderőnemi Osztály

7.3.0.3.3. Légierő Haderőnemi Osztály

7.3.0.3.4. Különleges Műveleti Osztály

7.3.0.4. HVK Logisztikai Csoportfőnökség

7.3.0.4.1. Logisztikai Támogató Osztály

7.3.0.4.2. Logisztikai Forrás Felügyeleti Osztály

7.3.0.4.3. Logisztikai Rendszerek Osztály

7.3.0.5. HVK Haderőtervezési Csoportfőnökség

7.3.0.5.1. Haderőtervezési Osztály

7.3.0.5.2. Haderőszervezési Osztály

7.3.0.5.3. Haderőfejlesztési és Transzformációs Osztály

7.3.0.6. HVK Híradó, Informatikai és Információvédelmi Csoportfőnökség

7.3.0.6.1. Híradó Osztály

7.3.0.6.2. Informatikai Osztály

7.3.0.6.3. Elektronikus Információvédelmi Osztály

7.3.0.6.4. Dokumentumvédelmi Osztály


3. függelék a 19/2016. (V. 13.) HM utasítás 1. mellékletéhez

4. függelék a HM Szervezeti és Működési Szabályzatához

A HM szervezetek, a miniszter közvetlen irányítása alá tartozó szervezet,
a miniszter fenntartói irányítása alá tartozó köznevelési intézmény
és a miniszter tulajdonosi joggyakorlása alá tartozó gazdasági társaságok

A) HM szervezetek

Fsz.

Szervezet megnevezése

Miniszter hatásköre

A miniszter által átruházott hatáskörben eljáró vezető

A miniszteri hatáskör gyakorlásával összefüggésben közreműködő
HM szerv

1.

HM Hatósági Hivatal

irányító

közigazgatási államtitkár

Közigazgatási Államtitkári Titkárság,
Jogi Főosztály

2.

HM Védelmi Hivatal

irányító

közigazgatási államtitkár

Miniszteri Kabinet,
Közigazgatási Államtitkári Titkárság,
Tervezési és Koordinációs Főosztály,
Jogi Főosztály

3.

HM Védelemgazdasági Hivatal

alapító

védelemgazdaságért felelős helyettes államtitkár

Védelemgazdaságért Felelős Helyettes Államtitkári Titkárság,
Gazdasági Tervezési és Szabályozási Főosztály, Vagyonfelügyeleti Főosztály,
Kontrolling Főosztály

4.

HM Tábori Lelkészi Szolgálat

költségvetési irányítási jogkör

parlamenti államtitkár
(szakmai felügyeleti jogkör)

Parlamenti Államtitkári Titkárság

5.

HM Hadtörténeti Intézet és Múzeum

alapító

parlamenti államtitkár

Parlamenti Államtitkári Titkárság

6.

Magyarország Állandó NATO Képviselet, Védelempolitikai Részleg

alapító

védelempolitikáért
és védelmi tervezésért felelős helyettes államtitkár

Védelempolitikáért és Védelmi Tervezésért Felelős Helyettes Államtitkári Titkárság, Védelempolitikai Főosztály, Védelmi Tervezési Főosztály, Gazdasági Tervezési és Szabályozási Főosztály

7.

Magyarország Állandó EBESZ Képviselet, Katonai Képviselet

alapító

védelempolitikáért
és védelmi tervezésért felelős helyettes államtitkár

Védelempolitikáért és Védelmi Tervezésért Felelős Helyettes Államtitkári Titkárság, Védelempolitikai Főosztály, Védelmi Tervezési Főosztály

8.

HM Nemzeti Rendezvényszervező Hivatal

alapító

parlamenti államtitkár

Parlamenti Államtitkári Titkárság

9.

HM Beszerzési Hivatal

alapító

közigazgatási államtitkár

Közigazgatási Államtitkári Titkárság,
Gazdasági Tervezési és Szabályozási Főosztály

10.

HM Társadalmi Kapcsolatok Hivatal

alapító

parlamenti államtitkár

Parlamenti Államtitkári Titkárság



B) A miniszter közvetlen irányítása alá tartozó szervezet

Fsz.

Szervezet megnevezése

Miniszter hatásköre

A miniszter által átruházott hatáskörben eljáró vezető

A miniszteri hatáskör gyakorlásával összefüggésben közreműködő
HM szerv

1.

Katonai Nemzetbiztonsági Szolgálat

közvetlen
irányító



C) A miniszter fenntartói irányítása alá tartozó köznevelési intézmény

Fsz.

Szervezet megnevezése

Miniszter hatásköre

A miniszter által átruházott hatáskörben eljáró vezető

A miniszter által átruházott hatáskör gyakorlásával összefüggésben közreműködő HM szerv

1.

Kratochvil Károly Honvéd Középiskola és Kollégium

fenntartó

parlamenti államtitkár
(felügyeleti jogkör)

Parlamenti Államtitkári Titkárság



D) A minisztertulajdonosi joggyakorlása alá tartozó gazdasági társaságok

1. HM Zrínyi Térképészeti és Kommunikációs Szolgáltató Közhasznú Nonprofit Korlátolt Felelősségű Társaság
2. HM ARMCOM Kommunikációtechnikai Zártkörűen Működő Részvénytársaság
3. HM Arzenál Elektromechanikai Zártkörűen Működő Részvénytársaság
4. HM CURRUS Gödöllői Harcjárműtechnikai Zártkörűen Működő Részvénytársaság
5. HM Elektronikai, Logisztikai és Vagyonkezelő Zártkörűen Működő Részvénytársaság


E) A miniszter többségi tulajdonosi joggyakorlása alá tartozó gazdasági társaságok

1. Katonai Emlékpark Közhasznú Nonprofit Korlátolt Felelősségű Társaság

1

Az utasítás a 2010: CXXX. törvény 12. § (3) bekezdése alapján hatályát vesztette 2016. május 15. napjával.

  • Másolás a vágólapra
  • Nyomtatás
  • Hatályos
  • Már nem hatályos
  • Még nem hatályos
  • Módosulni fog
  • Időállapotok
  • Adott napon hatályos
  • Közlönyállapot
  • Indokolás
Jelmagyarázat Lap tetejére