• Tartalom

2/2016. (II. 29.) KKM utasítás

2/2016. (II. 29.) KKM utasítás

a Külgazdasági és Külügyminisztérium Szervezeti és Működési Szabályzatáról szóló 11/2015. (VI. 19.) KKM utasítás módosításáról1

2016.03.01.

A központi államigazgatási szervekről, valamint a Kormány tagjai és az államtitkárok jogállásáról szóló 2010. évi XLIII. törvény 60. § (2) bekezdésében meghatározott hatáskörömben eljárva, figyelemmel a jogalkotásról szóló 2010. évi CXXX. törvény 23. § (4) bekezdés c) pontjára – a miniszterelnök és a kormányzati tevékenység összehangolásáért felelős miniszter jóváhagyásával – a következő utasítást adom ki:

1. § (1) A Külgazdasági és Külügyminisztérium Szervezeti és Működési Szabályzatáról szóló 11/2015. (VI. 19.) KKM utasítás 1. melléklete (a továbbiakban: Szabályzat) az 1. melléklet szerint módosul.

(2) A Szabályzat 1. függeléke helyébe az 1. függelék lép.

(3) A Szabályzat 2. függeléke a 2. függelék szerint módosul.

(4) A Szabályzat 3. függeléke helyébe a 3. függelék lép.

2. § Ez az utasítás a közzétételét követő napon lép hatályba.

1. melléklet a 2/2016. (II. 29.) KKM utasításhoz


1. § A Szabályzat 1. § (1) bekezdés v) pont vc)–ve) alpontja helyébe a következő rendelkezések lépnek, valamint a bekezdés a következő vf)–vr) alponttal egészül ki:
[A Külgazdasági és Külügyminisztérium (a továbbiakban: minisztérium) alapadatai a következők:
alaptevékenységek kormányzati funkciók szerinti besorolása:]
vc) 011320 Nemzetközi szervezetekben való részvétel,
vd) 012110 Gazdasági segítség nyújtása fejlődő és átmeneti gazdaságú országoknak,
ve) 012210 Gazdasági segítség nyújtása nemzetközi szervezeteken keresztül,
vf) 016010 Országgyűlési, önkormányzati képviselők és az Európai Parlament tagjainak választásához kapcsolódó tevékenységek,
vg) 016030 Állampolgársági ügyek,
vh) 016040 Nemzetpolitikai tevékenység igazgatása és támogatása,
vi) 041110 Általános gazdasági és kereskedelmi ügyek igazgatása,
vj) 047460 Kis- és középvállalkozások működési és fejlesztési támogatásai,
vk) 047470 Működőtőke beruházások komplex támogatásai,
vl) 084031 Civil szervezetek működési támogatása,
vm) 084032 Civil szervezetek programtámogatása,
vn) 086010 Határon túli magyarok egyéb támogatásai,
vo) 109070 Nemzetközi humanitárius segítségnyújtás,
vp) 094210 Felsőfokú oktatás,
vq) 900010 Központi költségvetés funkcióra nem sorolható bevételei államháztartáson kívülről,
vr) 900070 Fejezeti és általános tartalékok elszámolása.”

2. § A Szabályzat 2. § (3) bekezdése helyébe a következő rendelkezés lép, valamint a § a következő (4) és (5) bekezdéssel egészül ki:
„(3) Nem önálló szervezeti egység az osztály, valamint a külképviselet részeként a kulturális és tudományos szempontból kiemelt állomáshelyeken működő külföldi magyar kulturális intézet, továbbá a többi állomáshelyen működő kulturális szolgálat (a továbbiakban együtt: külföldi magyar intézet).
(4) A kulturális és tudományos szempontból kiemelt állomáshelyeket a kulturális és tudománydiplomáciáért felelős államtitkár egyetértésével a közigazgatási államtitkár határozza meg.
(5) A külföldi magyar intézet tevékenységét diplomáciai vagy hivatásos konzuli ranggal rendelkező kulturális tanácsos vezeti (a továbbiakban: intézetvezető).”

3. § A Szabályzat 4. § (1) bekezdése a következő m) ponttal egészül ki:
(A miniszter a Kormány általános politikájának keretei között vezeti a minisztériumot, így különösen:)
m) kinevezi a minisztérium elektronikus információs rendszerének biztonságáért felelős vezetőjét.”

4. § A Szabályzat 7. §-a a következő (4) és (5) bekezdéssel egészül ki:
„(4) A miniszter a minisztérium központi igazgatása és külképviseletek igazgatásának költségvetése, valamint a fejezeti kezelésű előirányzatok tekintetében írásban felhatalmazza a minisztérium nevében kötelezettségvállalásra, utalványozásra jogosult személyeket a kötelezettségvállalási, utalványozási jogosultság terjedelmének, különösen annak értékhatárhoz, feladathoz kötöttségének meghatározásával. A miniszter által felhatalmazott személy e felhatalmazó rendelkezés alapján a minisztérium központi igazgatása és külképviseletek igazgatásának költségvetése, valamint a fejezeti kezelésű előirányzatok tekintetében értékhatár nélkül, eltérő rendelkezés hiányában a teljesítésigazolásra is kiterjedő hatállyal kötelezettséget vállalhat.
(5) A miniszter nyitó, valamint záró állomáshelyek tekintetében kötelezettségvállalás, utalványozás, valamint teljesítési igazolás kapcsán egyedi meghatalmazással aláírói jogosultságot delegál.”

5. § A Szabályzat 8. § (6) bekezdése a következő s) ponttal egészül ki:
(A közigazgatási államtitkár jogi, konzuli, egyes biztonsági, dokumentációs, protokoll ügyekért, valamint vagyongazdálkodásért való felelőssége keretében)
s) felelős a minisztérium vagyongazdálkodási stratégiájának koordinációjáért, kijelöli a minisztérium vagyongazdálkodási stratégiájának kereteit, valamint felel vagyonpolitikai kérdésekben a szükséges kormányzati döntések és állásfoglalások kialakításának koordinációjáért.”

6. § A Szabályzat 8. § (10) bekezdés e) és f) pontja helyébe a következő rendelkezések lépnek:
(A közigazgatási államtitkár közvetlenül irányítja)
e) a Dokumentumvédelmi és Iratkezelési Főosztály, valamint
f) a Protokoll Főosztály”
(vezetőjének tevékenységét.)

7. § A Szabályzat 8. §-a a következő (13) bekezdéssel egészül ki:
„(13) A közigazgatási államtitkár
a) ellátja a KKM Oktatási és Rekreációs Korlátolt Felelősségű Társaság vonatkozásában az igazgatási felügyelet gyakorolásával kapcsolatos feladatokat, gondoskodik a tulajdonosi jog gyakorlásához kapcsolódó döntések előkészítéséről, a meghozott döntések végrehajtásáról, koordinálásáról,
b) gondoskodik a felügyelete alá tartozó gazdasági társasággal való kapcsolattartásról, az azoktól érkező megkereséseket haladéktalanul továbbítja a Szabályzat szerinti illetékes szervezeti egységekhez, továbbá figyelemmel kíséri a felügyelete alá tartozó gazdasági társaságok tervezési, gazdálkodási, elszámoltatási, kontrolling, adatszolgáltatási műveleteit,
c) gyakorolja a költségvetési szervek belső kontrollrendszeréről és belső ellenőrzéséről szóló 370/2011. (XII. 31.) Korm. rendelet (a továbbiakban: Bkr.) 2. § n) pont na) alpontja alapján a Bkr.-ben a költségvetési szerv vezetője részére meghatározott jogköröket,
d) a gazdaságdiplomáciáért felelős államtitkárral és a gazdasági ügyekért felelős helyettes államtitkárral egyetemben koordinálja a minisztérium felügyelete alá tartozó szervezetek és szakmai programok megvalósítását.”

8. § A Szabályzat 10. §-a helyébe a következő rendelkezés lép:
10. § (1) A közigazgatási államtitkárt akadályoztatása esetén a gazdasági ügyekért felelős helyettes államtitkár helyettesíti.
(2) A közigazgatási államtitkár és a gazdasági ügyekért felelős helyettes államtitkár egyidejű akadályoztatása esetén a közigazgatási államtitkárt a Közigazgatási Államtitkári Titkárság vezetője helyettesíti.”

9. § A Szabályzat 13. § j) pontja helyébe a következő rendelkezés lép, valamint a § a következő k) és l) ponttal egészül ki:
(A parlamenti államtitkár)
j) a miniszter által átruházott hatáskörben – a 4. § (3) bekezdésében foglaltak kivételével – gyakorolja a Magyar Export-Import Bank Zrt. és a Magyar Exporthitel Biztosító Zrt. feletti tulajdonosi jogokat; ellátja a Magyar Export-Import Bank Zrt. és a Magyar Exporthitel Biztosító Zrt. vonatkozásában az igazgatási felügyelet gyakorolásával kapcsolatos feladatokat, gondoskodik a tulajdonosi jog gyakorlásához kapcsolódó döntések előkészítéséről, a meghozott döntések végrehajtásáról, koordinálásáról,
k) gondoskodik a felügyelete alá tartozó gazdasági társasággal való kapcsolattartásról, az azoktól érkező megkereséseket haladéktalanul továbbítja a Szabályzat szerinti illetékes szervezeti egységekhez, továbbá figyelemmel kíséri a felügyelete alá tartozó gazdasági társaságok tervezési, gazdálkodási, elszámoltatási, kontrolling, adatszolgáltatási műveleteit,
l) szervezi és irányítja a kisebbségpolitikai célokhoz és a civil szervezetekhez kapcsolódó feladatokat.”

10. § A Szabályzat 14. § (2) bekezdése a következő d) ponttal egészül ki:
(A parlamenti államtitkár közvetlenül irányítja)
d) a Kiemelt Külgazdasági és Partnerségi Ügyekért Felelős Főosztály”
(vezetőjének tevékenységét.)

11. § A Szabályzat 17. § (3) bekezdése a következő g)–m) ponttal egészül ki:
(A gazdaságdiplomáciáért felelős államtitkár a külgazdaságért való felelőssége körében)
g) ellátja az MNKH Magyar Nemzeti Kereskedőház Zrt., a Magyar Kereskedelemfejlesztési és Promóciós Kft., valamint az MNKH Közép-európai Kereskedelemfejlesztési Hálózat Kft. vonatkozásában az igazgatási felügyelet gyakorolásával kapcsolatos feladatokat, gondoskodik a tulajdonosi jog gyakorlásához kapcsolódó döntések előkészítéséről, a meghozott döntések végrehajtásáról, koordinálásáról,
h) gondoskodik a felügyelete alá tartozó gazdasági társasággal való kapcsolattartásról, az azoktól érkező megkereséseket haladéktalanul továbbítja a Szabályzat szerinti illetékes szervezeti egységekhez, továbbá figyelemmel kíséri a felügyelete alá tartozó gazdasági társaságok tervezési, gazdálkodási, elszámoltatási, kontrolling, adatszolgáltatási műveleteit,
i) a miniszter által átruházott hatáskörben aláírja a Kormány egyedi döntésével (EKD) megítélhető támogatásokhoz kapcsolódó szerződéseket és azok módosításait, valamint a szerződésekhez kapcsolódó pénzügyi biztosítékokra vonatkozó megállapodásokat,
j) a minisztériumi tulajdonosi joggyakorló által az államháztartásról szóló 2011. évi CXCV. törvény 45. §-ában foglaltak alapján nyújtható hitelek és kölcsönök tekintetében ellátja a szakmai előkészítő feladatokat,
k) a külgazdasági ügyekért felelős helyettes államtitkárral egyetemben koordinálja a beruházásösztönzési és a nemzetközi befektetési, illetve a külgazdasági fejlesztési feladatokat,
l) a közigazgatási államtitkárral és a gazdasági ügyekért felelős helyettes államtitkárral egyetemben koordinálja a minisztérium felügyelete alá tartozó szervezetek és szakmai programok megvalósítását,
m) a Határmenti Gazdaság-fejlesztési Főosztály vezetőjével egyetemben szervezi és irányítja az európai területi társulásokhoz kapcsolódó feladatokat és határmenti gazdaságfejlesztési programokat.”

12. § A Szabályzat 21. § (1) bekezdése a következő r) és s) ponttal egészül ki:
(A biztonságpolitikai és nemzetközi együttműködésért felelős államtitkár)
r) a nemzetközi együttműködésért felelős helyettes államtitkárral, a Biztonságpolitikai és Non-Proliferációs Főosztály vezetőjével, a Nemzetközi Jogi Főosztály vezetőjével, a Nemzetközi Szervezetek Főosztályának vezetőjével, az Ázsiai és Csendes-óceáni Főosztály vezetőjével, valamint a Nemzetközi Fejlesztési és Humanitárius Főosztály vezetőjével egyetemben koordinálja a nemzetközi tagdíjak és az európai uniós befizetési kötelezettségek teljesítését,
s) meghatározza Magyarország OECD DAC-hoz való csatlakozásának menetrendjét, és irányítja a tagságból származó feladatok végrehajtását.”

13. § A Szabályzat 24. § (1) bekezdése a következő p) ponttal egészül ki:
(A kulturális és tudománydiplomáciáért felelős államtitkár)
p) felel a felügyelete alá tartozó intézmények alapító és megszüntető okiratainak, valamint ezek módosításainak szakmai előkészítéséért, koordinációjáért és jóváhagyásra történő felterjesztéséért.”

14. § A Szabályzat 30. § (3) bekezdése a következő i) és j) ponttal egészül ki:
(A helyettes államtitkár feladat- és hatáskörében)
i) felügyeli az általa irányított területhez kapcsolódó, európai uniós vagy más forrásból finanszírozott programok, projektek és támogatások lebonyolításával és megvalósításával összefüggő feladatokat, a megvalósításhoz kapcsolódó operatív koordinációt, megvalósulásuk nyomon követését, valamint a beszámolók és elszámolások ellenőrzését,
j) kidolgozza a felügyelete alá tartozó gazdasági társaságokkal megkötendő közszolgáltatási szerződéseket és a támogatás feltételrendszerét.”

15. § A Szabályzat 31. § (1) bekezdés o) pontja helyébe a következő rendelkezés lép:
(A gazdasági ügyekért felelős helyettes államtitkár gazdasági ügyekért való felelőssége keretében)
o) ellátja az érintett főosztályok által kezelt pályázatokkal, illetve támogatások felhasználásával kapcsolatos pénzügyi ellenőrzést és felügyeletet,”

16. § A Szabályzat 31. § (1) bekezdése a következő q)–s) ponttal egészül ki:
(A gazdasági ügyekért felelős helyettes államtitkár gazdasági ügyekért való felelőssége keretében)
q) felelős Magyarország Európai Unió mellett működő Állandó Képviseletének funkcionális működtetése körében a képviselet költségvetési és gazdálkodásával kapcsolatos feladatai ellátásáért,
r) a közigazgatási államtitkárral és a gazdaságdiplomáciáért felelős államtitkárral egyetemben koordinálja a minisztérium felügyelete alá tartozó szervezetek és szakmai programok megvalósítását,
s) az európai uniós vagy más forrásból finanszírozott azon projektek, programok, pályázatok és támogatások esetében, amelyekben a minisztérium a kedvezményezett, a támogató részére a minisztérium mint kedvezményezett által benyújtandó elszámolást annak támogató részére történő benyújtása előtt jóváhagyja.”

17. § A Szabályzat 31. § (2) bekezdés d) pontja helyébe a következő rendelkezés lép:
(A gazdasági ügyekért felelős helyettes államtitkár irányítja)
d) a Biztonsági, Informatikai és Távközlési Főosztály”
(vezetőjének tevékenységét.)

18. § A Szabályzat 33. §-a helyébe a következő rendelkezés lép:
33. § (1) A gazdasági ügyekért felelős helyettes államtitkárt akadályoztatása esetén a Költségvetési Főosztály vezetője helyettesíti.
(2) Nyitó, valamint záró állomáshelyek tekintetében a nyitással és zárással kapcsolatos átmeneti időszakra a gazdasági ügyekért felelős helyettes államtitkár pénzügyi ellenjegyzés és érvényesítés tekintetében egyedi meghatalmazással aláírói jogosultságot ad.”

19. § A Szabályzat 34. § (1) bekezdés a) pontja helyébe a következő rendelkezés lép:
(A keleti nyitásért felelős helyettes államtitkár)
a) felelős az Oroszországi Föderációval, a Kínai Népköztársasággal, a kelet-európai és közép-ázsiai országokkal, továbbá Mongóliával, valamint a Nyugat-Balkán országaival folytatott kapcsolatokért,”

20. § A Szabályzat 37. § (2) bekezdés a) pontja helyébe a következő rendelkezés lép:
(Az európai és amerikai kapcsolatokért felelős helyettes államtitkár irányítja)
a) az I. Európai Bilaterális Főosztály,”
(vezetőjének tevékenységét.)

21. § A Szabályzat 37. § (2) bekezdése a következő d) ponttal egészül ki:
(Az európai és amerikai kapcsolatokért felelős helyettes államtitkár irányítja)
d) a II. Európai Bilaterális Főosztály”
(vezetőjének tevékenységét.)

22. § A Szabályzat 39. §-a helyébe a következő rendelkezés lép:
39. § Az európai és amerikai kapcsolatokért felelős helyettes államtitkárt akadályoztatása esetén politikai döntést igénylő ügyekben a kijelölt helyettes államtitkár, operatív ügyekben a titkárságvezetője helyettesíti.”

23. § A Szabályzat 43. § (1) bekezdése a következő e)–g) ponttal egészül ki:
(A külgazdasági ügyekért felelős helyettes államtitkár)
e) felel a felügyelete alá tartozó intézmények alapító és megszüntető okiratainak és ezek módosításainak szakmai előkészítéséért, koordinációjáért és jóváhagyásra történő felterjesztéséért,
f) a miniszter által átruházott hatáskörben – a gazdaságdiplomáciáért felelős államtitkár akadályoztatása esetén – aláírja a Kormány egyedi döntésével (EKD) megítélhető támogatásokhoz kapcsolódó szerződéseket és azok módosításait, valamint a szerződésekhez kapcsolódó pénzügyi biztosítékokra vonatkozó megállapodásokat,
g) a gazdaságdiplomáciáért felelős államtitkárral egyetemben koordinálja a beruházásösztönzési és a nemzetközi befektetési, illetve a külgazdasági fejlesztési feladatokat.”

24. § A Szabályzat 49. § (1) bekezdése a következő f) ponttal egészül ki:
(A nemzetközi együttműködésért felelős helyettes államtitkár felelős)
f) a biztonságpolitikáért felelős helyettes államtitkárral, a Biztonságpolitikai és Non-Proliferációs Főosztály vezetőjével, a Nemzetközi Jogi Főosztály vezetőjével, a Nemzetközi Szervezetek Főosztályának vezetőjével, az Ázsiai és Csendes-óceáni Főosztály vezetőjével, valamint a Nemzetközi Fejlesztési és Humanitárius Főosztály vezetőjével egyetemben a nemzetközi tagdíjak és az európai uniós befizetési kötelezettségek teljesítésének koordinálásáért.”

25. § A Szabályzat 49. § (2) bekezdés d) pontja helyébe a következő rendelkezés lép:
(A nemzetközi együttműködésért felelős helyettes államtitkár a kereskedelempolitikáért való felelőssége körében)
d) irányítja és ellenőrzi a WTO mellett működő Állandó Képviselet tevékenységét,”

26. § A Szabályzat 49. § (2) bekezdése a következő f) ponttal egészül ki:
(A nemzetközi együttműködésért felelős helyettes államtitkár a kereskedelempolitikáért való felelőssége körében)
f) együttműködik a brüsszeli Állandó Képviselet Kereskedelempolitikai Csoportja szakmai tevékenységének irányításáért felelős Miniszterelnökséggel.”

27. § A Szabályzat 78. §-a a következő (7) és (8) bekezdéssel egészül ki:
„(7) A területi főosztály gondoskodik a felügyelete alá tartozó állomáshelyekre kiutazó diplomaták felkészítéséről, elvégzi a nagykövetek és az első beosztott diplomaták beszámoltatását, közreműködik a magyar külképviseleteken működő külgazdasági attasék relációs tevékenységének koordinálásában.
(8) A szakmai főosztály gondoskodik az általa ellátott feladatkörök tekintetében a külszolgálatra kihelyezettek szakmai felkészüléséről.”

28. § A Szabályzat 80. § (1) bekezdése helyébe a következő rendelkezés lép:
„(1) A külképviselet vezetője:
a) a rendkívüli és meghatalmazott nagykövet,
b) a rendkívüli követ és meghatalmazott miniszter,
c) a főkonzul,
d) a kereskedelmi képviselet-vezető, a hivatalvezető, az irodavezető,
e) az állandó ügyvivő.”

29. § A Szabályzat 82. § (1) bekezdése helyébe a következő rendelkezés lép:
„(1) A kihelyezettek munkakörét a kihelyező okirat és a külképviselet-vezető által készített munkaköri leírás határozza meg. A munkakör csak a kihelyezett egyetértésével és az illetékes területi főosztály, valamint az adott munkakör szakmai irányítását ellátó funkcionális főosztály vezetőjének egyetértésével, a munkáltatói jogkört gyakorló helyettes államtitkár jóváhagyásával változtatható meg. A külképviselet külföldi magyar intézetben foglalkoztatott tagjai esetében az illetékes területi főosztály alatt a Balassi Intézet értendő.”

30. § A Szabályzat VI. Fejezete a következő 44. alcímmel egészül ki:
„44. A külföldi magyar intézetek
85/A. § (1) A külföldi magyar intézet szakmai tevékenységének irányítását a kulturális és tudománydiplomáciáért felelős államtitkár a Balassi Intézet főigazgatóján keresztül a külföldi magyar intézet vezetője útján gyakorolja.
(2) Az intézetvezető és az intézet kihelyezett kormánytisztviselői a külképviselet diplomáciai vagy hivatásos konzuli személyzetének tagjai.
(3) Az intézetvezető szakmai tevékenysége keretein belül önállóan jár el, és önállóan gazdálkodik a feladatai ellátásához szükséges mértékben, a külképviselet költségvetésén belül biztosított keret terhére.
(4) Az intézetekre vonatkozó további rendelkezéseket a kulturális és tudománydiplomáciáért felelős államtitkár egyetértésével a közigazgatási államtitkár külön szabályozza.”

31. § A Szabályzat
a) 8. § (6) bekezdésében a „biztonsági, dokumentációs és protokoll ügyekért való” szövegrész helyébe az „egyes biztonsági, dokumentációs, protokoll ügyekért, valamint vagyongazdálkodásért való”,
b) 14. § (2) bekezdés c) pontjában a „Főosztály” szövegrész helyébe a „Főosztály, valamint”,
c) 17. § (3) bekezdésében az „a Magyar Nemzeti Kereskedőház Zártkörűen Működő Részvénytársaság” szövegrész helyébe az „az MNKH Magyar Nemzeti Kereskedőház Zrt.”,
d) 37. § (2) bekezdés c) pontjában a „Főosztály” szövegrész helyébe a „Főosztály, valamint”,
e) 43. § (1) bekezdés d) pontjában az „a Magyar Nemzeti Kereskedőház Zrt.” szövegrész helyébe az „az MNKH Magyar Nemzeti Kereskedőház Zrt.”
szöveg lép.

32. § Hatályát veszti a Szabályzat
b) 14. § (2) bekezdés b) pontjában a „valamint” szövegrész,
c) 37. § (2) bekezdés b) pontjában a „valamint” szövegrész.

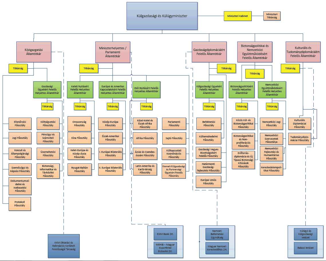
1. függelék a 2/2016. (II. 29.) KKM utasításhoz

1. függelék a KKM Szervezeti és Működési Szabályzatához

A minisztérium szervezeti felépítése

2. függelék a 2/2016. (II. 29.) KKM utasításhoz


1. A Szabályzat 2. függelék 1.1.0.3. pont 2. alpont g) pontja helyébe a következő rendelkezés lép:
(A Jogi Főosztály közjogi, kodifikációs és koordinációs feladatai körében)
g) koordinálja és a koordinációt követően intézkedik a minisztérium működését érintő közjogi szervezetszabályozó eszközök, belső szabályzatok hatályba léptetéséről, valamint intézkedik az elfogadott miniszteri rendeletek kihirdetése és a miniszteri utasítások közzététele ügyében,”

2. A Szabályzat 2. függelék 1.1.0.3. pont 3. alpont g) pontja helyébe a következő rendelkezés lép:
(A Jogi Főosztály általános jogi feladatai körében)
g) kezeli a minisztérium szerződés-nyilvántartó rendszerét, melynek naprakészen tartása érdekében jogosult valamennyi szervezeti egység felé adatszolgáltatás iránti megkereséssel élni.”

3. A Szabályzat 2. függelék 1.1.0.3. pont 3. alpontja a következő i)–l) ponttal egészül ki:
(A Jogi Főosztály általános jogi feladatai körében)
i) koordinálja a gazdasági társaságok felügyeletét ellátó szervezeti egységekkel a háttérintézmények közérdekű adatainak megjelenítésével kapcsolatos jogszabályokban és közjogi szervezetszabályozó eszközökben meghatározott kötelezettségek végrehajtását,
j) az európai uniós vagy más forrásból finanszírozott projektekkel, programokkal, pályázatokkal és támogatásokkal kapcsolatban a szakmai megvalósításért felelős főosztályokkal együttműködve részt vesz a megkötendő szerződések véleményezésében,
k) előkészíti a minisztérium munkáltatóikölcsön- és egyéb szociális szerződéseit,
l) külön megállapodás alapján ellátja a Külgazdasági és Külügyi Intézet jogi feladatait.”

4. A Szabályzat 2. függelék 1.1.0.4. pont 4. alpontja a következő g) ponttal egészül ki:
(A Konzuli és Állampolgársági Főosztály koordinációs feladatai körében)
g) koordinálja a külképviseletek hadigondozotti igényjogosultsággal kapcsolatos közigazgatási közreműködői tevékenységét.”

5. A Szabályzat 2. függelék 1.1.0.4. pont 5. alpontja a következő r) ponttal egészül ki:
(A Konzuli és Állampolgársági Főosztály szakmai és funkcionális feladatai körében)
r) a szakmai főosztályokkal együttműködve végzi a vízumkérelmek átvételének kiszervezésével összefüggő pályáztatási és szerződéskötési feladatokat, gondoskodik a külső szolgáltatókkal történő együttműködés jogi hátterének kialakításáról, illetve a külső szolgáltatók szakmai felügyeletéről.”

6. A Szabályzat 2. függelék 1.1.0.5. pont 5. alpontja a következő g) ponttal egészül ki:
(A Személyügyi és Képzési Főosztály képzési és oktatási feladatai körében)
g) a szakmai főosztályok közreműködésével véleményezi a felsőoktatási intézményektől, illetve civil szervezetektől beérkező, a minisztériummal való kutatási, illetve tudományos megállapodás megkötésére irányuló megkereséseket, valamint gondoskodik a külgazdasági és külügyi tudományos kutatások szervezésével és koordinálásával kapcsolatos feladatok ellátásáról.”

7. A Szabályzat 2. függelék 1.1.0.5. pont 6. alpont b) pontja helyébe a következő rendelkezés lép:
(A Személyügyi és Képzési Főosztály egyéb feladatai körében)
b) közreműködik a minisztérium kormánytisztviselőinek, kormányzati ügykezelőinek és munkavállalóinak, valamint nyugdíjasainak szociális, jóléti és egészségügyi ellátásában, továbbá a részükre nyújtott intézményi üdültetési és egyéb rekreációs szolgáltatások koordinációjában, személyügyi szempontból felügyeli a munkavédelmi szabályok érvényesülését,”

8. A Szabályzat 2. függelék 1.1.0.5. pont 6. alpont j) pontja helyébe a következő rendelkezés lép:
(A Személyügyi és Képzési Főosztály egyéb feladatai körében)
j) közreműködik a minisztérium, valamint az alá tartozó háttérintézmények és gazdasági társaságok oktatási, képzési, kompetenciafejlesztési, szervezet- és folyamatfejlesztési projektjei és programjai megvalósításában, valamint folyamatosan tájékozódik azok előrehaladásáról,”

9. A Szabályzat 2. függelék 1.1.0.5. pont 6. alpontja a következő p)–u) ponttal egészül ki:
(A Személyügyi és Képzési Főosztály egyéb feladatai körében)
p) gondoskodik az Európai Unió és más nemzetközi szervezetek által meghirdetett pályázatokhoz a pályázó által benyújtandó munkáltatói igazolás kiállításáról és a pályázat elnyerése esetén a foglalkoztatással kapcsolatos egyéb ügyintézések ellátásáról,
q) a diplomataképzés szakmai koordinációja keretében a minisztérium képviseletében közreműködik különböző nemzetközi fórumok munkájában,
r) ellátja a minisztérium irányítása alá tartozó háttérintézmények vezetőinek és vezetőhelyetteseinek kinevezésével, kinevezésének módosításával és felmentésével, valamint – jogszabály alapján – jogviszonyának egyéb kérdéseivel kapcsolatos személyügyi műveleteket,
s) előkészíti a miniszter tulajdonosi joggyakorlása alá tartozó gazdasági társaságok vezetői munkaviszonyának létesítésével, módosításával és megszűnésével kapcsolatos szerződéseket,
t) humánpolitikai, oktatási és képzési kérdésekben szakmai támogatást nyújt a minisztérium alá tartozó háttérintézmények és gazdasági társaságok vezetői részére feladataik megfelelő ellátásához,
u) külön megállapodás alapján ellátja a Külgazdasági és Külügyi Intézet humánpolitikai és személyügyi feladatait.”

10. A Szabályzat 2. függelék 1.1.0.6. pontja helyébe a következő rendelkezés lép:
„1.1.0.6. Dokumentumvédelmi és Iratkezelési Főosztály
1. A Dokumentumvédelmi és Iratkezelési Főosztály a közigazgatási államtitkár irányítása alatt működő funkcionális főosztály.
2. A Dokumentumvédelmi és Iratkezelési Főosztály a vonatkozó jogszabályok alapján irányítja és ellenőrzi a minisztérium központi szervezeti egységei és a külképviseletek nyílt és minősített adatkezelési, nyilvántartási tevékenységét, beleértve az önálló iktatási joggal rendelkező szervezeti egységeket is.
3. A Dokumentumvédelmi és Iratkezelési Főosztály kodifikációs feladatai körében előkészíti, felülvizsgálja és aktualizálja a feladatköréhez kapcsolódó jogszabályokat, miniszteri utasításokat, szabályzatokat, eljárásrendet.
4. A Dokumentumvédelmi és Iratkezelési Főosztály koordinációs és egyéb feladatai körében
a) részt vesz a minősített adatvédelem feltételeinek megteremtésével és fenntartásával összefüggő feladatok ellátásában a Központban és a külképviseleteken, felügyeleti, ellenőrzési és vizsgálati jogkört gyakorol a minisztérium és a külképviseletek felett a minősített adatokra vonatkozó biztonsági előírások betartása tekintetében,
b) a Nemzeti Nyilvántartó feladatkörében ellátja a nemzeti minősített iratok kezelésével kapcsolatos központi, valamint a minősített iratok felülvizsgálatával kapcsolatos adminisztratív és koordinációs feladatokat,
c) Magyarország EU Központi Nyilvántartójaként – a Nemzeti Biztonsági Felügyelettel együttműködésben – szakmai felügyeletet gyakorol a kormányzati szervek EU Nyilvántartói felett, valamint működteti a minősített EU Központi Irattárat, részt vesz az EU minősített adatokat kezelő szervezetek hatósági felügyeleti ellenőrzésében,
d) a minisztérium EU helyi és NATO, Nyugat-európai Unió (a továbbiakban: NYEU) helyi Nyilvántartó feladatkörében kezeli az EU/NATO/NYEU iratokat, működteti a magasan minősített EU/NATO/NYEU adathordozó eszközök védelmét, kezelését és elosztását biztosító irattárat,
e) évente írásban és szóban beszámoltatja a külszolgálaton lévő nyílt és minősített iratkezelésért felelős munkatársakat,
f) folyamatos szakmai tanácsadást nyújt a Központ és a külképviseletek nyílt és minősített iratkezeléssel foglalkozó munkatársainak,
g) ellátja a rejtjeltáviratok elosztásával kapcsolatos feladatokat,
h) tárolja, nyilvántartja a minisztérium iratképző szervei által leadott nemzeti minősített iratokat, igény esetén gondoskodik azok kiadásáról és visszavételéről,
i) tárolja, nyilvántartja, irattári tételszámmal ellátja a minisztérium iratképző szervei által leadott nyílt iratokat, igény esetén gondoskodik azok kiadásáról és visszavételéről,
j) a köziratokról, a közlevéltárakról és a magánlevéltári anyag védelméről szóló törvényben foglaltaknak megfelelően végrehajtja a minisztériumban és jogelődjénél keletkezett maradandó értékű iratok levéltári átadását, illetve a szükséges selejtezést,
k) ellátja a minisztériumi iratok kutatásának engedélyezésével kapcsolatos feladatokat,
l) iratkezelési szakmai szempontból felügyeli a nyílt és minősített adatokat kezelő elektronikus és papíralapú dokumentumkezelő és iktató programokat (VKH, Scriptament, EU KT), valamint részt vesz azok továbbfejlesztésében,
m) továbbítja a címzett (elégtelen címzés esetén a hatáskörrel rendelkező) szervezeti egység részére a Központi Érkeztető Rendszerből a minisztériumba érkező elektronikus dokumentumokat,
n) hivatalból bontja, és a hatáskörrel rendelkező szervezeti egységnek továbbítja az elégtelen címzéssel érkezett papíralapú küldeményeket,
o) a vonatkozó utasítás alapján nyilvántartja a Központ és a külképviseletek által használt hitelesítő körbélyegzőket,
p) gondoskodik a szervezeti egységek között közlekedő és a minisztériumba érkező papíralapú küldemények átvételéről, valamint a címzett szervezeti egységekhez történő továbbításáról, illetve ellátja a külső kézbesítési feladatokat,
q) részt vesz a minisztériumba belépők képzésében, a munkatársak belső vizsgákra történő felkészítésében, a vizsgáztatásban, a felkészítéshez és a vizsgákhoz biztosítja az oktatási és vizsgaanyagot, ellátja a külképviseletre kihelyezett munkatársak irat- és adatkezelési felkészítésével és szakoktatásával kapcsolatos feladatokat a következők szerint:
qa) a minisztérium szakmai alaptanfolyamán, illetve a külképviseleti felkészítések során oktatja az iratkezelési ismereteket, részt vesz a vizsgáztatásban,
qb) szervezi és végrehajtja a Scriptament iratkezelési rendszer, valamint a VKH használatának oktatását,
qc) szervezi az országosan akkreditált titkos ügykezelői vizsgákra való felkészítő oktatást, és vizsgáztatja a titkos ügykezelőket,
qd) a kötelező továbbképzés keretében előadást tart a titkos ügyiratkezelés, a Scriptament, valamint a VKH felhasználói ismeretek témakörben.”

11. A Szabályzat 2. függelék 1.1.0.7. pont 1. alpontja helyébe a következő rendelkezés lép:
„1. A Protokoll Főosztály a közigazgatási államtitkár közvetlen irányítása alatt működő szakmai főosztály. A Protokoll Főosztály főosztályvezetője a minisztérium protokollfőnöke. A Protokoll Főosztály tevékenységének területei:
a) külügyi protokoll (miniszter, minisztérium állami vezetői programjainak szervezése, gazdasági vegyes bizottság protokollja, állami protokoll, nemzetközi konferenciák szervezése),
b) diplomáciai protokoll (és a területhez kapcsolódóan Protokoll Iroda).”

12. A Szabályzat 2. függelék 1.1.0.7. pont 2. alpont e)–g) pontja helyébe a következő rendelkezések lépnek:
(A Protokoll Főosztály protokolláris funkcionális feladatai körében)
e) üzemelteti az ajándékraktárt, valamint ellátja a Köztársasági Elnöki Hivatalt, a minisztériumot, illetve a Miniszterelnöki Kabinetirodát érintő események kapcsán az Ajándékraktárt érintő feladatokat, gondoskodik a szükséges ajándékok beszerzéséről, valamint gondoskodik a minisztérium és a külképviseletek speciális irodaszerrel, valamint reprezentációs célú ajándékkal és itallal való ellátásáról,
f) gondoskodik a minisztériumi és – hatályos megállapodás alapján – a miniszterelnöki protokollkeret előírásszerű felhasználásáról, végzi az ezzel kapcsolatos elszámolásokat,
g) kapcsolatot tart a Köztársasági Elnöki Hivatallal, valamint a Miniszterelnöki Kabinetirodával a köztársasági elnök és a miniszterelnök külföldi útjainak előkészítésével és lebonyolításával kapcsolatos információk fogadása és továbbítása céljából, az utazással kapcsolatosan felmerülő feladatokat az érintett szervezeti egységek és a külképviseletek számára továbbítja, valamint közreműködik a Magyarországra érkező állam- és kormányfők látogatásával kapcsolatos protokolláris teendők előkészítésében és lebonyolításában,”

13. A Szabályzat 2. függelék 1.1.0.7. pont 3. alpont a) pontja helyébe a következő rendelkezés lép:
(A Protokoll Főosztály diplomáciai protokollal kapcsolatos feladatai körében)
a) közreműködik a minisztérium és más szervek, valamint a Magyarországon működő diplomáciai és más képviseletek közötti érintkezésben, segítséget nyújt a képviseletek zavartalan működésének biztosításához, jegyzékben, illetve körjegyzékben tájékoztatja őket mindarról, amit a minisztérium, illetve a Kormány ezen az úton kíván tudomásukra hozni, részt vesz a diplomáciai testület tagjainak részvételével zajló minisztériumi és egyéb magas szintű rendezvények szervezésében és lebonyolításában,”

14. A Szabályzat 2. függelék 1.1.1.2. pont 5. alpont o) pontja helyébe a következő rendelkezés lép:
(A Költségvetési Főosztály funkcionális feladatai körében)
o) gondoskodik a pénzügyi feladatot érintő munkakörbe kihelyezésre kerülő munkatársak oktatásáról, felkészítéséről, vizsgáztatásáról (misszióvezetők, pénztárellenőrök, gazdasági vezetők, gazdasági felelősök, gazdasági ügyintézők),”

15. A Szabályzat 2. függelék 1.1.1.2. pont 5. alpontja a következő u)–y) ponttal egészül ki:
(A Költségvetési Főosztály funkcionális feladatai körében)
u) a gazdasági vezetők, felelősök és ügyintézők képzése és vizsgáztatása kapcsán együttműködik a KKM Oktatási és Rekreációs Kft.-vel,
v) ellátja a Forrás SQL Integrált Ügyviteli Rendszer (a továbbiakban: Forrás SQL Rendszer) működésével, használatával kapcsolatos oktatást, gondoskodik a Forrás SQL Rendszer fejlesztőjén keresztül annak folyamatos fejlesztéséről; e tevékenység érdekében folyamatos kapcsolatot tart a Forrás SQL Rendszer fejlesztőjével, koordinálja a fejlesztéssel kapcsolatos feladatokat,
w) a külképviseleti működést érintő (ideértve a külképviseletek közreműködésével megvalósított) európai uniós vagy más forrásból, továbbá a fejezeti kezelésű előirányzatokból finanszírozott projektek, programok, pályázatok és támogatások előkészítésében, kialakításában, ellenőrzésében és a megkötendő szerződések véleményezésében pénzügyi szempontból együttműködik a szakmai megvalósításért felelős főosztályokkal,
x) felelős Magyarország Európai Unió mellett működő Állandó Képviseletének funkcionális működtetése körében a képviselet költségvetési és gazdálkodási alapfeladatait érintő általános feladatok ellátásáért,
y) az európai uniós vagy más forrásból finanszírozott azon projektek, programok, pályázatok és támogatások (ezen pont vonatkozásában a továbbiakban együtt: projektek) esetében, amelyekben a minisztérium a kedvezményezett, pénzügyi szempontból együttműködik a szakmai megvalósításért felelős főosztályokkal a projektek előkészítésében, kialakításában, megvalósításában, ellenőrzésében és a megkötendő szerződések véleményezésében.”

16. A Szabályzat 2. függelék 1.1.1.3. pont 4. alpontja a következő q)–s) ponttal egészül ki:
(A Pénzügyi és Számviteli Főosztály funkcionális feladatai körében)
q) pénzügyi szempontból véleményezi a támogatási szerződés és módosításai mellékletét képező részletes költségvetést,
r) ellátja a minisztérium hatáskörébe tartozó, a külképviseleti működést nem érintő operatív, valamint közvetlen európai uniós programok keretében megvalósuló projektek pénzügyi adminisztratív és számviteli feladatait a projektek megvalósítási és ellenőrzési szakaszában, együttműködve az illetékes szakmai megvalósításért felelős szervezeti egységgel,
s) ellátja a Külgazdasági és Külügyi Intézet – mint 100 fő éves átlagos statisztikai állományi létszámot el nem érő költségvetési szerv – költségvetés-tervezésének, az előirányzatok módosításának, átcsoportosításának és felhasználásának végrehajtását, a finanszírozási, adatszolgáltatási, beszámolási és pénzügyi, számviteli rend betartását, valamint a használatban lévő vagyon használatával, védelmével összefüggő feladatok teljesítését a munkamegosztás és felelősségvállalás rendjét tartalmazó megállapodásban meghatározottak szerint.”

17. A Szabályzat 2. függelék 1.1.1.4. pont 4. alpont f) pontja helyébe a következő rendelkezés lép:
(Az Üzemeltetési Főosztály funkcionális feladatai körében)
f) elvégezteti, felügyeli, koordinálja a minisztérium által kezelt külföldi ingatlanvagyont érintő tervezési, állagmegóvási, karbantartási, felújítási, kivitelezési munkálatokat, valamint a Pénzügyi és Számviteli Főosztállyal, a Költségvetési Főosztállyal, a Jogi Főosztállyal és a Biztonsági, Informatikai és Távközlési Főosztállyal együttműködve a minisztérium vagy külképviseletei által megrendelt építési beruházások, kapcsolódó árubeszerzések és szolgáltatások megvalósítását, szükség esetén ellátja annak műszaki felügyeletét, kezdeményezi az ehhez kapcsolódó közbeszerzési, beszerzési feladatokat,”

18. A Szabályzat 2. függelék 1.1.1.4. pontja a következő 5. alponttal egészül ki:
„5. Az Üzemeltetési Főosztály egyéb feladatai körében
a) ellátja a vagyongazdálkodási stratégiához készült intézkedési tervben foglalt feladatokat,
b) előkészíti a minisztérium által kezelt ingatlanvagyont érintő felsővezetői stratégiai döntéseket,
c) ellátja az állami vagyonnal kapcsolatos, jogszabályban előírt, az ingatlanértékesítéssel és -vétellel kapcsolatos feladatokat, valamint közreműködik az ingatlanvagyont érintő közterhek és a használatukból eredő egyéb esetleges fizetési kötelezettségek megfelelő teljesítése érdekében.”

19. A Szabályzat 2. függelék 1.1.1.5. pontja helyébe a következő rendelkezés lép:
„1.1.1.5. Biztonsági, Informatikai és Távközlési Főosztály
1. A Biztonsági, Informatikai és Távközlési Főosztály a gazdasági ügyekért felelős helyettes államtitkár irányítása alatt működő funkcionális főosztály. A biztonsági vezetői, illetve a biztonsági felügyeleti hatáskörbe tartozó tevékenységek vonatkozásában az irányítást és a felügyeletet a közigazgatási államtitkár gyakorolja. A főosztály vezetője a minisztérium biztonsági vezetője.
2. A Biztonsági, Informatikai és Távközlési Főosztály ellátja a diplomáciai zárt célú elektronikus információs rendszerek biztonságának jogszabályban meghatározott hatósági és biztonsági felügyeleti feladatait, így különösen
a) a diplomáciai zárt célú elektronikus információs rendszerekre vonatkozóan elvégzi az osztályba sorolás és a biztonsági szint megállapításának ellenőrzését, és az ellenőrzés eredménye alapján döntést hoz,
b) elvégzi a diplomáciai zárt célú elektronikus információs rendszerek osztályba sorolására és – ehhez kapcsolódóan – a zárt célú elektronikus információs rendszert működtető szervek biztonsági szintjeire vonatkozó, jogszabályban meghatározott követelmények teljesülésének ellenőrzését,
c) az ellenőrzés során a feltárt vagy tudomására jutott biztonsági hiányosságok elhárítását elrendeli, és eredményességét ellenőrzi,
d) a rendelkezésre álló információk alapján kockázatelemzést végez,
e) a hozzá érkező biztonsági eseményekkel kapcsolatos bejelentések kivizsgálására irányuló hatósági eljárást megindítja,
f) elősegíti és támogatja az információs társadalom biztonságtudatosságát,
g) a hazai és nemzetközi információbiztonsági, kibervédelmi, létfontosságú információs infrastruktúra védelmével kapcsolatos gyakorlatokon részt vesz,
h) kapcsolatot tart és együttműködik az állami és önkormányzati szervek elektronikus információbiztonságáról szóló 2013. évi L. törvény szerinti hatósággal, valamint az eseménykezelő központokkal,
i) a diplomáciai zárt célú elektronikus információs rendszerekben kezelt adatok biztonsága érdekében jogosult megtenni, elrendelni, ellenőrizni minden olyan, a zárt célú elektronikus információs rendszer védelmére vonatkozó intézkedést, amellyel a zárt célú elektronikus információs rendszert veszélyeztető fenyegetések kezelhetők.
3. A Biztonsági, Informatikai és Távközlési Főosztály biztonsági feladatai körében
a) irányítja és ellenőrzi a Központ és a külképviseletek biztonsággal, minősített adatkezeléssel, távközlési és rejtjelezési feladatokkal, továbbá a minősített informatikai rendszerekhez kapcsolódó feladatokkal összefüggő munkáját,
b) ellátja a biztonsági felügyeleti funkciókat, irányítja és felügyeli a külképviseleti biztonsági felelősöket, valamint véleményezi és jóváhagyja a külképviseletek biztonsági szabályzatát, veszélyhelyzeti és készültségi terveit,
c) a főosztály szervezeti keretén belül, a biztonsági vezető irányítása mellett működteti a Rejtjelfelügyeletet, valamint a Központi Rejtjelszolgálatot, amely ellátja az EU Nemzeti Rejtjelelosztó Hatóság (EU National Distribution Agency) feladatkörét,
d) koordinálja a minisztérium ágazati honvédelmi feladatainak végrehajtását és teljesítését, összehangolja a miniszter irányítása alá tartozó szervek ágazati honvédelmi feladatait,
e) a Készenléti Rendőrség Személy- és Objektumvédelmi Igazgatóság Objektumvédelmi Főosztály I. Őrségi Osztály Külügyminisztériumi Őrségi Alosztállyal közösen elkészíti a minisztériumba történő belépéssel, benntartózkodással kapcsolatos dokumentációt, az adatkezelésre vonatkozó jogszabályoknak megfelelően vezeti a minősített területre belépők adatait,
f) elkészíti a minisztériummal szerződő magánjogi partnerek nemzetbiztonsági ellenőrzésre vonatkozó állásfoglalását,
g) elvégzi, felügyeli és koordinálja a biztonsági területtel rendelkező külképviseleteken a biztonsági és biztonságtechnikai rendszerek tervezését, telepítését, kivitelezését, továbbá működését,
h) összehangolja és koordinálja az illetékes hivatallal, valamint a Nemzeti Biztonsági Felügyelettel a külképviseletek biztonsági rendszereinek tervezését, telepítését.
4. A Biztonsági, Informatikai és Távközlési Főosztály kodifikációs feladatai körében előkészíti, felülvizsgálja és aktualizálja a feladatköréhez kapcsolódó jogszabályokat, miniszteri utasításokat, szabályzatokat, eljárásrendet, figyelemmel kíséri a nemzetközi szervezetek biztonsági előírásainak változásait.
5. A Biztonsági, Informatikai és Távközlési Főosztály koordinációs és egyéb feladatai körében
a) részt vesz a minisztériumba belépők képzésében, a munkatársak belső vizsgákra történő felkészítésében, a vizsgáztatásban, a felkészítéshez és a vizsgákhoz biztosítja az oktatási és vizsgaanyagot, ellátja a külképviseletre kihelyezett munkatársak biztonsági felkészítésével és szakoktatásával kapcsolatos feladatokat,
b) elvégzi a külképviseleten biztonsági, rejtjelfeladatokat ellátó munkatársak felkészítését és rendszeres beszámoltatását,
c) biztonsági kockázati szempontból véleményezi a külképviseleti helyi alkalmazottak foglalkoztatására vonatkozó javaslatokat,
d) koordinálja a Védett Külügyi Hálózat (VKH) akkreditációs folyamatában részt vevő szervezeti egységek tevékenységét, végzi az akkreditációval kapcsolatos eljárási feladatokat,
e) az Információ Biztonsági Osztály által ellátja az „INFOSEC” feladatokat,
f) szervezi és irányítja a diplomáciai és konzuli futárszolgálatot,
g) irányítja, felügyeli a központi ügyelet tevékenységét, összehívása esetén részt vesz a Válságkezelő Központ tevékenységének koordinálásában, biztosítja a Válságkezelő Központ működéséhez szükséges informatikai, technikai, kommunikációs és egyéb eszközöket,
h) ellátja a diplomáciai úton benyújtott repülési engedély megadásához kötött kérelmekkel kapcsolatos teendőket, ezzel összefüggésben koordinálja a minisztérium hozzájárulási, illetve egyetértési jogkörének gyakorlását, ellátja a magyar légtér használatára vonatkozó egyéb be-, ki- és átrepüléssel kapcsolatos teendőket, nemzetközi megállapodás alapján szervezi a magyar felségjellel ellátott Nehéz Légi Szállító Ezred (Heavy Airlift Wing) C-17 típusú légi járművei repüléseivel kapcsolatos diplomáciai engedélyek beszerzését,
i) ellátja és koordinálja a minisztérium és külképviseletei informatikai infrastruktúra-fejlesztésével, az ahhoz kapcsolódó beruházásokkal kapcsolatos feladatokat, valamint részt vesz a minisztérium alap- és kiegészítő tevékenységeihez kapcsolódó informatikai rendszerek tervezésére és megvalósítására vonatkozó projektekben, melyekben érvényesíti a létrejövő rendszerek későbbi folyamatos működtetésének feltételeit,
j) infokommunikációs szakmai kérdésekben képviseli a minisztériumot az illetékes hatóságok és szakmai szervezetek felé,
k) intézkedik a nemzeti minősített adatok kezelésére vonatkozó személyi biztonsági tanúsítványok kiállításáról, tárolásáról és visszavonásáról, végzi a külföldi minősített adatokra érvényes személyi biztonsági tanúsítványok, igazolások beszerzésével, kezelésével kapcsolatos feladatokat, gondoskodik a főosztályhoz eljuttatott felhasználói engedélyek és titoktartási nyilatkozatok kezeléséről, nyilvántartásáról, valamint tárolásáról,
l) képviseli a minisztériumot a tárcaközi szervezetekben, így különösen a Katasztrófavédelmi Koordinációs Kormánybizottságban és annak munkacsoportjában, a légügyi védelmi, a nukleáris baleset-elhárítási, a terrorelhárítási bizottságokban, az Országos Atomenergia Hivatal Felsőszintű Munkacsoportjában, valamint az Alaptörvényben meghatározott különleges jogrendre vonatkozó védelmi koordinációs feladatokban, képviseli a minisztériumot a biztonsági területeket érintő hazai és nemzetközi fórumokon, nemzetközi egyeztetésen és szakbizottságokban,
m) szervezi és irányítja a Központ minősített biztonsági területeinek védelmét, ennek érdekében együttműködik a minisztérium központi épületeit őrző Készenléti Rendőrség Személy- és Objektumvédelmi Igazgatóság Objektumvédelmi Főosztály I. Őrségi Osztály Külügyminisztériumi Őrségi Alosztály Parancsnokával, biztosítja a minisztérium objektumaiban a beléptető rendszerek és biztonsági berendezések működtetését, gondoskodik a belépésre jogosító okmányok kiadásáról, nyilvántartásáról és visszavonásáról.
6. A Biztonsági, Informatikai és Távközlési Főosztály funkcionális feladatai körében
a) elemzi és értékeli a külképviseletek és a fogadó államok biztonsági helyzetét, biztonsági szempontból véleményezi és jóváhagyja a külképviselet (hivatali és rezidencia) célját szolgáló épületek kiválasztását/építését, biztonsági relevanciával bíró belső kialakítást, felújítását; a biztonsági szempontból nem támogatható külképviseletek (bérlése, építése, felújítása során történő kialakítása) vonatkozásában biztonsági állásfoglalást készít a közigazgatási államtitkár részére, különös tekintettel az épület biztonsági környezetére és biztonsági rendszerek kiépítésre,
b) a biztonsági szempontból támogatható külképviseletek vonatkozásában javaslatokat tesz a biztonsági környezet kialakítására, a kivitelezés módjára, véleményezi és jóváhagyja a helyi kivitelezésű vagyonvédelmi terveket, véleményezi, folyamatosan karbantartja a biztonsági munkálatok műszaki dokumentációját,
c) közreműködik vagy képviseli a minisztériumot a tárcaközi koordinációs feladataihoz kapcsolódó kormányzati informatikai és távközlési szakmai egyeztetéseken,
d) gondoskodik a minisztérium központi telephelyein lévő nem minősített informatikai elemeinek (szerverek, hálózati eszközök) és távközlési infrastruktúrájának (VPN hálózati eszközök, műholdas kommunikációs eszközök), valamint a külképviseletek „hardware” és „software” elemeinek telepítéséről és üzemeltetéséről,
e) gondoskodik a minisztérium központi telephelyein lévő, minősített informatikai elemeinek és távközlési infrastruktúrájának, valamint a külképviseletek minősített „hardware” és „software” elemeinek telepítéséről és üzemeltetéséről, biztosítja a kormányzati szervek részére minősített hálózati végpontok (VKH munkaállomások) telepítését és felügyeletét,
f) gondoskodik a minősített és nem minősített információ távközlési csatornán való továbbításához szükséges védeleméről, működteti a nyílt és minősített informatikai és távközlési rendszereket, felügyeli a minősített adatvédelem feltételeinek kialakítását és fenntartását a Központban és a külképviseleteken,
g) szakmai javaslatokat tesz a külképviseleteken az infokommunikációs környezet kialakítására, a kivitelezés módjára, véleményezi, jóváhagyja és folyamatosan karbantartja az infokommunikációs munkálatok műszaki dokumentációját,
h) kidolgozza, és döntésre előterjeszti az informatikai biztonság kialakítására, annak megfelelő elérésére, illetve fenntartására vonatkozó irányelveket, terveket és szabályokat, informatikai biztonsági szempontból véleményezi a minisztérium egyedi infokommunikációs rendszereit érintő szerződéseit,
i) gondoskodik a minisztérium informatikai biztonsági irányítási rendszere kialakításáról és működtetéséről,
j) szervezi és koordinálja, biztosítja a külképviseletek és egyes kormányszervek rejtjelező eszközökkel való folyamatos ellátását, telepítését és cseréjét,
k) a Rejtjelszabályzatban foglaltak alapján vezeti az ehhez kapcsolódó nyilvántartást, a rendszeresített eszközökhöz hatósági engedély alapján rejtjelkulcsot készít, ellátja a rejtjelkulcsokkal kapcsolatos teendőket, felügyeli a rejtjeltevékenységre vonatkozó előírások betartását, nyilvántartja a rejtjeleszközöket, típus-, használati és telepítési engedélyeket, gondoskodik a rejtjelezői munkakört betöltő munkatársak képzéséről, vizsgáztatásáról és nyilvántartásáról,
l) ellátja a külképviseleti regionális rendszergazdák, helyi rendszergazdák, informatikai felelősök, továbbá a más szervezeti egységeknél működő alkalmazás-rendszergazdák szakmai felügyeletét, irányítását, koordinációs tevékenységet végez a minisztérium háttérintézményeinek, informatikai szervezeteinek és rendszereinek a minisztériumi infrastruktúrával való együttműködés biztosítása érdekében; a regionális rendszergazdák tekintetében kizárólagos utasítási jogkörrel rendelkezik a képviselet-vezető egyidejű tájékoztatása mellett, ellátja a rendszergazdai feladatokat azokon a külképviseleteken, ahol nincs kihelyezett informatikai feladatokat ellátó munkatárs, valamint szervezi a Központhoz közeli külképviseletek operatív informatikai ellátását,
m) nyilvántartást vezet a minisztérium minősített kommunikációs rendszereinek elemeiről mind a minisztérium központi telephelyein, mind a külképviseletek vonatkozásában, valamint a külképviseletek biztonságtechnikai rendszereinek elemeiről,
n) az Informatikai Biztonsági Szabályzatban foglaltak alapján részt vesz az elektronikus biztonsági ellenőrzésekben és azok előkészítésében, a felhasználók nevéről és jogosultságáról naprakész nyilvántartást vezet, kidolgozza és folyamatosan ellenőrzi a vírusvédelmi eljárásokat,
o) felhasználói támogatást és segítséget nyújt az Operatív Központban a külképviseleti felhasználók részére mind a nyílt, mind a minősített informatikai és távközlési területen, valamint 0–24 órában ügyeleti szolgálatot lát el, továbbá együttműködik a minisztérium központi telephelyein felhasználói informatikai támogatást nyújtó szervezeti egységgel, folyamatos Operatív Központi Rejtjelügyeletet lát el (7/24),
p) kezdeményezi a minisztérium személyi állománya, a közreműködők és szerződéses alkalmazottak nemzetbiztonsági ellenőrzését, valamint koordinálja a nemzetbiztonsági szempontból érzékeny minisztériumi beszerzések kapcsán a pályázattal összefüggő cégellenőrzéseket,
q) felügyeli és koordinálja a minősített adatvédelem távközlési feltételeinek kialakítását és fenntartását a Központban és a külképviseleteken,
r) közreműködik a minisztérium tárcaközi koordinációs feladataihoz kapcsolódó kormányzati informatikai és távközlési rendszer kiépítésében és működtetésében,
s) felügyeli és irányítja a minisztériummal szerződéses kapcsolatban álló külső szolgáltatók által végzett informatikai és távközlési munkákat,
t) végzi az informatikai raktárhoz és a központi leltározáshoz kapcsolódó tevékenységet, nyilvántartást vezet a rendszerek elemeiről, szoftverekről,
u) tanácsadást végez, és segítséget nyújt (helpdesk) a központi és külképviseleti állományban lévő minisztériumi felhasználóknak,
v) irányítja és felügyeli a minisztérium központi szervezeti egységeinél és a külképviseleteken rendszeresített infokommunikációs infrastruktúra működését, valamint támogatja az erre épülő elektronikus információs rendszerek működtetését,
w) a nem minősített informatikai szolgáltatások ellátásában és üzemeltetésében a központi szolgáltatási megállapodásban foglaltak alapján együttműködik és kapcsolatot tart a Nemzeti Infokommunikációs Szolgáltató Zrt.-vel,
x) közreműködik a Nemzeti Infokommunikációs Szolgáltató Zrt.-vel kötendő szerződések szakmai tartalmának elkészítésében.”
„1.2.0.5. Kiemelt Külgazdasági és Partnerségi Ügyekért Felelős Főosztály
1. A Kiemelt Külgazdasági és Partnerségi Ügyekért Felelős Főosztály funkcionális feladatai körében
a) a szakterületekkel együttműködve előkészíti és kidolgozza az egységes országmárka megteremtése és működtetése érdekében szükséges állásfoglalásokat, akcióterveket,
b) közreműködik a nemzetek közötti közönségkapcsolatok (public diplomacy) stratégia kialakításában,
c) közreműködik az országkép kialakításával kapcsolatos minisztériumi intézkedések előkészítésében,
d) előkészíti a Magyarország egységes külföldi megjelenését célzó feladatokat,
e) javaslatot tesz az országmárkával és egyéb nemzetközi, nem politikai tartalmú témákkal kapcsolatos kommunikációs álláspontokra,
f) közreműködik az országképformálással kapcsolatos kormányzati döntések előkészítésében,
g) nyomon követi és elemzi a hazai és külföldi sajtóban megjelenő – az országmárkával vagy az országképpel kapcsolatos – elemzéseket, tanulmányokat, szakmai tárgyú írásokat, illetve szakmai folyóiratokat,
h) feladatához kapcsolódóan projektorientált munkacsoportot koordinál és működtet.
2. A Kiemelt Külgazdasági és Partnerségi Ügyekért Felelős Főosztály koordinációs feladatai körében
a) kidolgozza a funkcionális feladata ellátásához szükséges eljárásrendet,
b) koordinálja a minisztérium egységes országkép-kialakítási feladatát,
c) gondoskodik a funkcionális feladatához kapcsolódó szervek tájékoztatásáról,
d) együttműködik a minisztérium érintett szervezeti egységeivel az egységes országkép kialakítása érdekében,
e) funkcionális feladatai ellátása során együttműködik a társminisztériumokkal és háttérintézményekkel,
f) részt vesz a funkcionális feladataihoz kapcsolódó, nem kormányzati szintű együttműködésekben.”

21. A Szabályzat 2. függelék 1.2.1.4. pont 1. alpontja helyébe a következő rendelkezés lép:
„1. A Kelet-Európa és Közép-Ázsia Főosztály a keleti nyitásért felelős helyettes államtitkár közvetlen irányítása alatt működő területi főosztály. A Kelet-Európa és Közép-Ázsia Főosztály hatáskörébe tartozó országok a következők: Azerbajdzsán, Belorusz, Georgia, Kazahsztán, Kirgizisztán, Moldova, Mongólia, Örményország, Tádzsikisztán, Türkmenisztán, Ukrajna és Üzbegisztán.”

22. A Szabályzat 2. függelék 1.2.2.2. pontja helyébe a következő rendelkezés lép:
„1.2.2.2. I. Európai Bilaterális Főosztály
1. Az I. Európai Bilaterális Főosztály az európai és amerikai kapcsolatokért felelős helyettes államtitkár közvetlen irányítása és felügyelete alatt működő területi főosztály.
2. Az I. Európai Bilaterális Főosztály illetékességébe tartozó országok és relációk: Ausztria, Liechtenstein, Németország, Svájc, Andorra, Bulgária, Ciprus, Franciaország, Görögország, Málta, Monaco, Olaszország, Portugália, San Marino, Spanyolország, Szuverén Máltai Lovagrend, Vatikán.
3. Az I. Európai Bilaterális Főosztály irányítja, koordinálja és értékeli a feladatkörébe tartozó külképviseletek tevékenységét, ápolja a releváns országokkal való diplomáciai kapcsolatokat, koordinálja a relációkban zajló kétoldalú együttműködést és kapcsolatépítést, az érintett főosztályokkal és külképviseletekkel együttműködve összefogja a relációkban megvalósuló események (látogatások, konferenciák, fórumok) tartalmi és gyakorlati előkészítését és utókezelését.
4. Az I. Európai Bilaterális Főosztály az illetékességébe tartozó országok irányában folytatott kétoldalú diplomáciai tevékenység tekintetében – ilyen igény esetén – együttműködik a minisztérium vezetőivel (és azok titkárságaival) a látogatások koordinálása és a tárgyalási dossziék készítésében való közreműködés tekintetében. Javaslatot tesz a minisztérium vezetésének az illetékességi területén rendezett nemzetközi eseményeken való részvételre.
5. Az I. Európai Bilaterális Főosztály naprakészen követi a referált országok belpolitikai, gazdasági, külpolitikai folyamatait, európai uniós álláspontjait. Ezekről a minisztérium vezetése részére tájékoztató háttéranyagokat készít, szükség esetén javaslatokat tesz, tárgyalási és háttéranyagokkal látja el az állami és kormányzati szerveket.
6. Az I. Európai Bilaterális Főosztály felhívja a figyelmet a magyar érdekekkel, álláspontokkal egybecsengő nyilatkozatokra, illetve a problémát jelentő ügyekre, azok megoldása érdekében kapcsolatba lép az illetékes szervezeti egységekkel mind a minisztériumon belül, mind kormányzati szinten.
7. Az I. Európai Bilaterális Főosztály a földrajzilag hozzá tartozó relációkkal kapcsolatos feladatokat a szakmailag felelős főosztályokkal közösen, szorosan együttműködve látja el.
8. Az I. Európai Bilaterális Főosztály kétoldalú külgazdasági vonatkozású ügyekben együttműködik a külgazdaságért felelős szervezeti egységekkel, valamint a minisztérium háttérintézményeivel.”
„1.2.2.5. II. Európai Bilaterális Főosztály
1. A II. Európai Bilaterális Főosztály az európai és amerikai kapcsolatokért felelős helyettes államtitkár közvetlen irányítása és felügyelete alatt működő területi főosztály.
2. A II. Európai Bilaterális Főosztály illetékességébe tartozó országok és fontosabb regionális szervezetek: Belgium, Benelux Unió, Hollandia, Luxemburg, Dánia (Feröer-szigetek, Grönland), Egyesült Királyság, Észtország, Finnország, Írország, Izland, Lettország, Litvánia, Norvégia, Svédország, továbbá más érintett szakmai és területi főosztályokkal együttműködve az északi és balti regionális együttműködés szervezetei.
3. A II. Európai Bilaterális Főosztály irányítja, koordinálja és értékeli a feladatkörébe tartozó külképviseletek tevékenységét, ápolja a releváns országokkal való diplomáciai kapcsolatokat, koordinálja a relációkban zajló kétoldalú együttműködést és kapcsolatépítést, az érintett főosztályokkal és külképviseletekkel együttműködve összefogja a relációkban megvalósuló események (látogatások, konferenciák, fórumok) tartalmi és gyakorlati előkészítését és utókezelését.
4. A II. Európai Bilaterális Főosztály az illetékességébe tartozó országok irányában folytatott kétoldalú diplomáciai tevékenység tekintetében – ilyen igény esetén – együttműködik a minisztérium vezetőivel (és azok titkárságaival) a látogatások koordinálása és a tárgyalási dossziék készítésében való közreműködés tekintetében. Javaslatot tesz a minisztérium vezetésének az illetékességi területén rendezett nemzetközi eseményeken való részvételre.
5. A II. Európai Bilaterális Főosztály naprakészen követi a referált országok belpolitikai, gazdasági, külpolitikai folyamatait, európai uniós álláspontjait. Ezekről a minisztérium vezetése részére tájékoztató háttéranyagokat készít, szükség esetén javaslatokat tesz, tárgyalási és háttéranyagokkal látja el az állami és kormányzati szerveket.
6. A II. Európai Bilaterális Főosztály felhívja a figyelmet a magyar érdekekkel, álláspontokkal egybecsengő nyilatkozatokra, illetve a problémát jelentő ügyekre, azok megoldása érdekében kapcsolatba lép az illetékes szervezeti egységekkel mind a minisztériumon belül, mind kormányzati szinten.
7. A II. Európai Bilaterális Főosztály a földrajzilag hozzá tartozó relációkkal kapcsolatos feladatokat a szakmailag felelős főosztályokkal közösen, szorosan együttműködve látja el.
8. A II. Európai Bilaterális Főosztály kétoldalú külgazdasági vonatkozású ügyekben együttműködik a külgazdaságért felelős szervezeti egységekkel, valamint a minisztérium háttérintézményeivel.”

24. A Szabályzat 2. függelék 1.2.3.4. pont 4. alpontja a következő l) ponttal egészül ki:
(Az Ázsiai és Csendes-óceáni Főosztály külgazdasági és koordinációs feladatai körében a hatáskörébe tartozó relációk vonatkozásában)
l) a biztonságpolitikáért felelős helyettes államtitkárral, a nemzetközi együttműködésért felelős helyettes államtitkárral, a Biztonságpolitikai és Non-Proliferációs Főosztály vezetőjével, a Nemzetközi Jogi Főosztály vezetőjével, a Nemzetközi Szervezetek Főosztályának vezetőjével, valamint a Nemzetközi Fejlesztési és Humanitárius Főosztály vezetőjével egyetemben koordinálja a nemzetközi tagdíjak és az európai uniós befizetési kötelezettségek teljesítését.”

25. A Szabályzat 2. függelék 1.2.3.5. pont 3. alpontja a következő h) ponttal egészül ki:
(A Latin-Amerika és Karib-térség Főosztály nemzetközi és európai uniós feladatai körében)
h) a társfőosztályokkal, társintézményekkel és a Csendes-óceáni Szövetség munkájában érintett nagykövetségeinkkel együttműködve, valamint a hazánkba akkreditált latin-amerikai külképviseletekkel konzultálva javaslatot tesz a Csendes-óceáni Szövetségben vállalt magyar megfigyelői tagsággal kapcsolatos együttműködés kereteire, az azokból adódó feladatokat előkészíti, lebonyolítja és utógondozza.”

26. A Szabályzat 2. függelék 1.3.0.3. pont 3. alpontja a következő e) ponttal egészül ki:
(A Határmenti Gazdaság-fejlesztési Főosztály az európai területi együttműködések koordinációs feladatai körében)
e) a gazdaságdiplomáciáért felelős államtitkárral és a külgazdasági ügyekért felelős helyettes államtitkárral egyetemben szervezi és irányítja az európai területi társulásokhoz kapcsolódó feladatokat és határmenti gazdaságfejlesztési programokat.”

27. A Szabályzat 2. függelék 1.3.0.3. pont 7. alpontja a következő d) ponttal egészül ki:
(A Határmenti Gazdaság-fejlesztési Főosztály gazdasági fejlesztési koordinációs feladatai körében)
d) ellátja a határmenti gazdaságfejlesztési programokkal és az ezekhez kapcsolódó támogatások felhasználásával összefüggő feladatok végrehajtásának koordinációját.”

28. A Szabályzat 2. függelék 1.3.1.3. pont 3. alpont d) pontja helyébe a következő rendelkezés lép:
(A Külkereskedelmi Főosztály koordinációs feladatai körében)
d) ellátja az MNKH Magyar Nemzeti Kereskedőház Zrt., a Magyar Kereskedelemfejlesztési és Promóciós Kft., valamint a minisztérium együttműködéséből fakadó feladatok összehangolását,”

29. A Szabályzat 2. függelék 1.3.1.3. pont 4. alpont m)–o) pontja helyébe a következő rendelkezések lépnek:
(A Külkereskedelmi Főosztály funkcionális feladatai körében)
m) részt vesz a kormányzati eszközökkel támogatott kereskedelemfejlesztés eszközeinek és módszereinek meghatározásában, koordinálja azok továbbfejlesztését,
n) nyomon követi a fontos exportpiacot jelentő országok makroökonómiai változásait,
o) közreműködik a szakmai kiadványok elkészítésében.”

30. A Szabályzat 2. függelék 1.4.0.1. pont 4. alpontja a következő d) ponttal egészül ki:
(A Biztonságpolitikai és Nemzetközi Együttműködésért Felelős Államtitkári Titkárság OECD-vel és UNESCO-val kapcsolatos feladatai körében)
d) összehangolja Magyarország OECD DAC-hoz való csatlakozásával kapcsolatos teendőket, és gondoskodik a tagságból származó feladatok végrehajtásáról.”

31. A Szabályzat 2. függelék 1.4.1.3. pont 3. alpontja a következő g) ponttal egészül ki:
(A Biztonságpolitikai és Non-proliferációs Főosztály koordinációs feladatai körében)
g) a biztonságpolitikáért felelős helyettes államtitkárral, a nemzetközi együttműködésért felelős helyettes államtitkárral, a Nemzetközi Jogi Főosztály vezetőjével, a Nemzetközi Szervezetek Főosztályának vezetőjével, az Ázsiai és Csendes-óceáni Főosztály vezetőjével, valamint a Nemzetközi Fejlesztési és Humanitárius Főosztály vezetőjével egyetemben koordinálja a nemzetközi tagdíjak és az európai uniós befizetési kötelezettségek teljesítését.”

32. A Szabályzat 2. függelék 1.4.2.2. pont 3. alpontja a következő c) ponttal egészül ki:
(A Nemzetközi Jogi Főosztály funkcionális feladatai körében)
c) a biztonságpolitikáért felelős helyettes államtitkárral, a nemzetközi együttműködésért felelős helyettes államtitkárral, a Biztonságpolitikai és Non-proliferációs Főosztály vezetőjével, a Nemzetközi Szervezetek Főosztályának vezetőjével, az Ázsiai és Csendes-óceáni Főosztály vezetőjével, valamint a Nemzetközi Fejlesztési és Humanitárius Főosztály vezetőjével egyetemben koordinálja a nemzetközi tagdíjak és az európai uniós befizetési kötelezettségek teljesítését.”

33. A Szabályzat 2. függelék 1.4.2.3. pont 4. alpontja a következő g) ponttal egészül ki:
(A Nemzetközi Szervezetek Főosztálya koordinációs feladatai körében)
g) a biztonságpolitikáért felelős helyettes államtitkárral, a nemzetközi együttműködésért felelős helyettes államtitkárral, a Biztonságpolitikai és Non-proliferációs Főosztály vezetőjével, a Nemzetközi Jogi Főosztály vezetőjével, az Ázsiai és Csendes-óceáni Főosztály vezetőjével, valamint a Nemzetközi Fejlesztési és Humanitárius Főosztály vezetőjével egyetemben koordinálja a nemzetközi tagdíjak és az európai uniós befizetési kötelezettségek teljesítését.”

34. A Szabályzat 2. függelék 1.4.2.4. pontja a következő 1/A. alponttal egészül ki:
„1/A. A Nemzetközi Fejlesztési és Humanitárius Főosztály kodifikációs feladatai körében előkészíti a nemzetközi fejlesztési együttműködésre és a nemzetközi humanitárius segítségnyújtásra vonatkozó jogszabályok tervezetét, a feladatkörébe tartozó kormány-előterjesztéseket, valamint javaslatot tesz az e tárgykörbe tartozó jogszabályok megalkotására és módosítására.”

35. A Szabályzat 2. függelék 1.4.2.4. pont 2. alpontja helyébe a következő rendelkezés lép:
„2. A Nemzetközi Fejlesztési és Humanitárius Főosztály koordinációs feladatai körében
a) előkészíti és koordinálja a nemzetközi fejlesztési együttműködéssel (a továbbiakban: NEFE) és nemzetközi humanitárius segélynyújtással kapcsolatos külgazdasági és külügyminisztériumi, valamint kormányzati feladatok végrehajtását,
b) koordinálja Magyarország 2014–2020 közötti időszakra vonatkozó nemzetközi fejlesztési szakpolitikai stratégiáinak és nemzetközi humanitárius segélynyújtási szakpolitikai koncepciójának végrehajtását,
c) koordinálja, irányítja és működteti a NEFE és nemzetközi humanitárius segélyezési döntéshozatalt szolgáló tárcaközi testületek tevékenységét, továbbá koordinálja a társadalmi konzultációk rendszerét,
d) irányítja és koordinálja a NEFE és a nemzetközi humanitárius célú, valamint a főosztály Keleti Partnerség Programmal összefüggő költségvetési előirányzatainak felhasználására irányuló döntéshozatalt és a döntések végrehajtását.”

36. A Szabályzat 2. függelék 1.4.2.4. pont 3. alpont b) pontja helyébe a következő rendelkezés lép:
(A Nemzetközi Fejlesztési és Humanitárius Főosztály európai uniós és nemzetközi feladatai körében)
b) közreműködik az ENSZ NEFE- és nemzetközi humanitárius jellegű kezdeményezéseivel, programjaival kapcsolatos magyar álláspont kialakításában,”

37. A Szabályzat 2. függelék 1.4.2.4. pont 3. alpont d) és e) pontja helyébe a következő rendelkezések lépnek:
(A Nemzetközi Fejlesztési és Humanitárius Főosztály európai uniós és nemzetközi feladatai körében)
d) kidolgozza és képviseli a magyar álláspontot a fejlesztéspolitikával és nemzetközi humanitárius segítségnyújtással foglalkozó tanácsi munkacsoportokban, így különösen az ACP, CODEV, COHAFA munkacsoportokban,
e) az érintett szervezeti egységek és társtárcák bevonásával képviseli a magyar álláspontot a fejlesztési és nemzetközi humanitárius célú komitológiai bizottsági üléseken, így különösen a DCI, EDF, ENI, HAC bizottságokban,”

38. A Szabályzat 2. függelék 1.4.2.4. pont 3. alpontja a következő h) ponttal egészül ki:
(A Nemzetközi Fejlesztési és Humanitárius Főosztály európai uniós és nemzetközi feladatai körében)
h) a biztonságpolitikáért felelős helyettes államtitkárral, a nemzetközi együttműködésért felelős helyettes államtitkárral, a Biztonságpolitikai és Non-proliferációs Főosztály vezetőjével, a Nemzetközi Szervezetek Főosztályának vezetőjével, az Ázsiai és Csendes-óceáni Főosztály vezetőjével, valamint a Nemzetközi Jogi Főosztály vezetőjével egyetemben koordinálja a nemzetközi tagdíjak és az európai uniós befizetési kötelezettségek teljesítését.”

39. A Szabályzat 2. függelék 1.4.2.4. pont 4. alpontja helyébe a következő rendelkezés lép:
„4. A Nemzetközi Fejlesztési és Humanitárius Főosztály funkcionális feladatai körében
a) felel a minisztérium által megvalósított NEFE- és nemzetközi humanitárius tevékenységre vonatkozó tudatosságnövelésre és szemléletformálásra irányuló feladatok ellátásáért,
b) hozzájárul a NEFE- és nemzetközi humanitárius tevékenységgel foglalkozó szervezetek, gazdasági szereplők és más végrehajtók kapacitáserősítéséhez,
c) közreműködik a Magyar Export-Import Bank Zrt. nemzetközi fejlesztési célú alapokkal kapcsolatos tevékenységében,
d) a szakterületet érintő ügyekben ellátja a külképviseletek szakmai irányítását, valamint szakmailag irányítja a külképviseletek NEFE- és nemzetközi humanitárius feladatokkal megbízott diplomatáinak munkáját, beleértve a helyi donorkoordinációban való részvételt is,
e) az érintett minisztériumi szervezeti egységek, állam- és közigazgatási szervezetek és intézmények bevonásával – az egyes szakpolitikák koherenciájának figyelembevételével – megtervezi a NEFE- és nemzetközi humanitárius célú külügyi tevékenységet, és közreműködik annak végrehajtásában,
f) elkészíti a NEFE- és a nemzetközi humanitárius célú minisztériumi tevékenység középtávú indikatív és éves költségvetési tervezetét, valamint szakmai iránymutatással segíti a társminisztériumok és egyéb közigazgatási szervek NEFE-jellegű és nemzetközi humanitárius segítségnyújtási tevékenységét,
g) az illetékességi körébe tartozó kérdések vonatkozásában képviseli a minisztériumot más tárcák, kormányzati intézmények által működtetett szakértői testületekben,
h) évente beszámolót készít a Kormány számára Magyarország hivatalos fejlesztési támogatásának (a továbbiakban: ODA) helyzetéről, valamint a NEFE- és a nemzetközi humanitárius segítségnyújtás terén elvégzett tevékenységről és az előirányzatok felhasználásáról, amelyben elemzi és értékeli a megvalósított tevékenység szakmai eredményességét,
i) a társfőosztályokkal, a szaktárcákkal és más érintett partnerekkel együttműködve előkészíti, és meghatározott időszakonként felülvizsgálja a NEFE tevékenységére vonatkozó általános és az egyes partnerországokra vonatkozó fejlesztési stratégiákat,
j) közreműködik a NEFE-tudatos és globális felelősségvállalásra nevelő oktatási szemlélet kialakításában és megvalósításában,
k) éves jelentést készít az OECD DAC részére az ODA-ról, és irányítja az ezzel kapcsolatos adatgyűjtést, továbbá gondoskodik a nemzetközi humanitárius tevékenységgel összefüggő nemzetközi statisztikai adatbázisok (EDRIS, FTS) naprakész állapotáról,
l) gondoskodik a NEFE- és nemzetközi humanitárius segítségnyújtási tevékenység intézményi hátterének fejlesztéséről, és a nemzetközi normák alapján szükség szerint módszertani ajánlásokat fogalmaz meg,
m) a NEFE- és nemzetközi humanitárius segítségnyújtással kapcsolatos projektvégrehajtás tekintetében
ma) ellátja a projektek lebonyolításával összefüggő projektmenedzsment-feladatokat,
mb) ellátja és koordinálja a projektek előkészítési, tervezési és operatív irányítási feladatait,
mc) kapcsolatot tart a támogatóval, a végrehajtó és közreműködő szervezettel, valamint a külső ellenőrző szervekkel,
md) gondoskodik a pályázati eljárás lebonyolításáról, a támogatásokat érintő, szakmai adatszolgáltatási és közzétételi kötelezettségek teljesítéséről,
me) ellátja a támogatásokat érintő elszámoltatással, beszámoltatással kapcsolatos feladatokat, pénzügyi szempontok szerint ellenőrzi és vizsgálja a támogatások felhasználását, gondoskodik a beszámolókhoz és elszámolásokhoz benyújtott adatok ellenőrzéséről,
mf) koordinálja, felügyeli és nyomon követi a pályázatban megjelölt programok megvalósítását, a támogatás felhasználását, és elvégzi a programok szakmai értékelését,
mg) ellátja a NEFE munkacsoport titkársági feladatait,
mh) előkészíti a feladatkörébe tartozó NEFE- és nemzetközi humanitárius segítségnyújtási támogatási szerződések és azok módosításainak tervezetét.”

40. A Szabályzat 2. függelék 1.4.2.5. pont 4. alpontja helyébe a következő rendelkezés lép:
„4. A Kereskedelempolitikai Főosztály funkcionális feladatai körében
a) ellátja a Magyarország WTO mellett működő Állandó Képviselete szakmai tevékenységének irányítását,
b) együttműködik a Magyarország Európai Unió mellett működő Állandó Képviselete Kereskedelempolitikai Csoportja szakmai tevékenységének irányításáért felelős Miniszterelnökséggel,
c) javaslatot tesz a Magyarország WTO mellett működő Állandó Képviselete és a Magyarország Európai Unió mellett működő Állandó Képviselete Kereskedelempolitikai Csoportjának személyi állományára,
d) kidolgozza a magyar kereskedelempolitikai álláspontot az áruk, szolgáltatások, beruházások, közbeszerzések és szellemi tulajdonjogok nemzetközi kereskedelmét érintő kérdésekben, értékeli a WTO és más nemzetközi gazdasági szervezetek keretében ezekre vonatkozóan folytatott szabályalkotási tevékenységet,
e) információt gyűjt az áru- és szolgáltatásexportot akadályozó külpiaci gyakorlatokról, ezeket folyamatosan értékeli, és szükség szerint intézkedési javaslatokat dolgoz ki,
f) figyelemmel kíséri és értékeli az Európai Unión kívüli országok, regionális együttműködések kereskedelempolitikájának, az Európai Unió szerződéses kapcsolatainak alakulását, e tárgykörben közreműködik az Európai Unió relációs külkapcsolati, fejlesztési együttműködési, versenyképességi, szellemi tulajdonjogi és mezőgazdasági munkacsoportjaiban képviselendő magyar szakmai álláspont kidolgozásában,
g) véleményezi a gazdasági jogszabályok, stratégiák tervezeteit, a kormányzati döntés-előkészítés során gondoskodik a nemzetközi, illetve az európai uniós tagságból fakadó kereskedelempolitikai követelmények érvényre juttatásáról,
h) gondoskodik arról, hogy a beruházások kölcsönös védelméről és ösztönzéséről szóló kétoldalú nemzetközi megállapodások létrehozása és működtetése Magyarország nemzetközi kereskedelempolitikai kötelezettségeivel összhangban történjen, benyújtja a szükséges európai uniós notifikációkat, együttműködik az Európai Bizottsággal, és részt vesz az európai uniós tagállamok közötti beruházásvédelmi megállapodásokkal kapcsolatos európai uniós fórumok munkájában,
i) véleményezi a gazdasági együttműködési megállapodások tervezeteit, gondoskodik arról, hogy ezek létrehozása és működtetése Magyarország nemzetközi kereskedelempolitikai kötelezettségeivel összhangban történjen,
j) értékelő, elemző anyagokat készít az Európai Unió és harmadik országok közötti kereskedelmi kapcsolatok alakulásáról, kereskedelempolitikai fejleményeiről, a világkereskedelmi kapcsolatok alakulását befolyásoló nemzetközi gazdasági fejleményekről, figyelemmel kíséri és feldolgozza a nemzetközi kereskedelmi, gazdasági szervezetek külgazdasági folyamatokat elemző kiadványait.”

41. A Szabályzat 2. függelék
a) 1.1.0.1. pont e) alpontjában az „az Oktatási Akadémiát” szövegrész helyébe az „a KKM Oktatási és Rekreációs Korlátolt Felelősségű Társaságot”,
b) 1.1.0.1. pont f) alpontjában az „az Oktatási Akadémiához” szövegrész helyébe az „a KKM Oktatási és Rekreációs Korlátolt Felelősségű Társasághoz”,
c) 1.1.0.1. pont g) alpontjában az „az Oktatási Akadémia” szövegrész helyébe az „a KKM Oktatási és Rekreációs Korlátolt Felelősségű Társaság” szöveg, az „az Oktatási Akadémiára” szövegrész helyébe az „a KKM Oktatási és Rekreációs Korlátolt Felelősségű Társaságra”,
d) 1.1.0.2. pont 4. alpont a) pont ad) alpontjában a „költségvetési szervek belső kontrollrendszeréről és belső ellenőrzéséről szóló 370/2011. (XII. 31.) Korm. rendeletben” szövegrész helyébe a „Bkr.-ben”,
e) 1.1.0.5. pont 4. alpont n) pontjában, valamint 1.1.0.7. pont címében, 2. és 3. alpontjában a „Protokoll és Szervezési Főosztály” szövegrész helyébe a „Protokoll Főosztály”,
f) 1.1.1.4. pont 3. alpont e) pontjában a „Biztonsági, Távközlési, Informatikai és Dokumentációs Főosztállyal” szövegrész helyébe a „Biztonsági, Informatikai és Távközlési Főosztállyal”,
g) 1.2.1.3. pont 4. alpont c) pontjában az „a Magyar Nemzeti Kereskedőház Zrt.-vel” szövegrész helyébe az „az MNKH Magyar Nemzeti Kereskedőház Zrt.-vel”,
h) 1.2.1.4. pont 2. alpont d) pontjában az „a Magyar Nemzeti Kereskedőház Zrt.-vel” szövegrész helyébe az „az MNKH Magyar Nemzeti Kereskedőház Zrt.-vel”,
i) 1.2.3.2. pont 2. alpont c) pontjában az „a Magyar Nemzeti Kereskedőház Zrt.-vel” szövegrész helyébe az „az MNKH Magyar Nemzeti Kereskedőház Zrt.-vel”
szöveg lép.

42. Hatályát veszti a Szabályzat 2. függelék
a) 1.1.0.4. pont 4. alpont c) pontja,
b) 1.1.0.4. pont 5. alpont n) pontja,
c) 1.3.1.2. pont 3. alpont c) pontja,
d) 1.3.1.3. pont 4. alpont p) pontja.

3. függelék a 2/2016. (II. 29.) KKM utasításhoz

3. függelék a KKM Szervezeti és Működési Szabályzatához

A minisztérium szervezeti egységei

Irányító állami vezető

Szervezeti egység

1. Miniszter

1.0.1.1. Miniszteri Kabinet
1.0.1.1.1. Miniszteri Titkárság

1.1. Közigazgatási államtitkár

1.1.0.1. Közigazgatási Államtitkári Titkárság
1.1.0.1.1. Program Koordinációs Osztály
1.1.0.2. Ellenőrzési Főosztály
1.1.0.2.1. Rendszer- és Teljesítményellenőrzési Osztály
1.1.0.2.2. Szabályszerűségi Ellenőrzési Osztály
1.1.0.3. Jogi Főosztály
1.1.0.3.1. Közjogi, Kodifikációs és Koordinációs Osztály
1.1.0.3.2. Általános Jogi, Pályáztatási és Közbeszerzési Osztály
1.1.0.4. Konzuli és Állampolgársági Főosztály
1.1.0.4.1. Konzuli Együttműködési és Hivatalos Útlevelek Osztály
1.1.0.4.2. Konzuli Védelmi és Felügyeleti Osztály
1.1.0.4.3. Vízumfelügyeleti és Schengeni Ügyek Osztálya
1.1.0.4.4. Állampolgársági Osztály
1.1.0.4.5. Konzuli Jogi Osztály

1.1.0.5. Személyügyi és Képzési Főosztály
1.1.0.5.1. Személyügyi Osztály
1.1.0.5.2. Külképviseleti Személyügyi Osztály
1.1.0.5.3. Képzési és Továbbképzési Osztály
1.1.0.5.4. Külképviseleti és Belföldi Felkészülési Osztály
1.1.0.6. Dokumentumvédelmi és Iratkezelési Főosztály
1.1.0.6.1. Központi Irattári Osztály
1.1.0.6.2. Iratkezelési Osztály
1.1.0.7. Protokoll Főosztály
1.1.0.7.1. Külügyi Protokoll Osztály
1.1.0.7.2. Diplomáciai Protokoll Osztály

1.1.1. Gazdasági ügyekért felelős helyettes államtitkár

1.1.1.1. Gazdasági Ügyekért Felelős Helyettes Államtitkári Titkárság
1.1.1.2. Költségvetési Főosztály
1.1.1.2.1. Fejezeti Koordinációs Osztály
1.1.1.2.2. Fejezeti Költségvetési Osztály
1.1.1.2.3. Fejezeti Pénzügyi és Utaztatási Osztály
1.1.1.2.4. Fejezeti Számviteli és Vagyon-nyilvántartási Osztály
1.1.1.2.5. Gazdasági Felkészülési és Oktatási Osztály
1.1.1.2.6. Külképviseleti Felügyeleti Osztály
1.1.1.2.7. Külképviseleti Bérgazdálkodási Osztály
1.1.1.3. Pénzügyi és Számviteli Főosztály
1.1.1.3.1. Gazdálkodási és Utaztatási Osztály
1.1.1.3.2. Pénzügyi és Számviteli Osztály
1.1.1.3.3. Illetmény-számfejtési Osztály
1.1.1.4. Üzemeltetési Főosztály
1.1.1.4.1. Üzemeltetési Osztály
1.1.1.4.2. Szállítmányozási Osztály
1.1.1.4.3. Létesítménygazdálkodási Osztály
1.1.1.5. Biztonsági, Informatikai és Távközlési Főosztály
1.1.1.5.1. Biztonsági és Futár Osztály
1.1.1.5.2. Minősített Informatikai és Rejtjelező Szolgálati Osztály
1.1.1.5.3. Informatikai és Távközlési Osztály
1.1.1.5.4. Információ Biztonsági Osztály

1.2. Parlamenti államtitkár

1.2.0.1. Parlamenti Államtitkári Titkárság
1.2.0.1.1. Volt Miniszter Titkársága
1.2.0.1.2. Koordinációs Osztály
1.2.0.2. Parlamenti Főosztály
1.2.0.3. Sajtó Főosztály
1.2.0.3.1. Belső Kommunikációs Osztály
1.2.0.3.2. Külső Kommunikációs Osztály
1.2.0.4. Külkapcsolati Koordinációs Főosztály
1.2.0.5. Kiemelt Külgazdasági és Partnerségi Ügyekért Felelős Főosztály

1.2.1. Keleti nyitásért felelős helyettes államtitkár

1.2.1.1. Keleti Nyitásért Felelős Helyettes Államtitkári Titkárság
1.2.1.2. Oroszország Főosztály
1.2.1.2.1. Diplomácia Osztály
1.2.1.2.2. Külgazdasági Osztály
1.2.1.3. Kína Főosztály
1.2.1.3.1. Diplomácia Osztály
1.2.1.3.2. Külgazdasági Osztály
1.2.1.4. Kelet-Európa és Közép-Ázsia Főosztály
1.2.1.4.1. Kelet-Európa Osztály
1.2.1.4.2. Dél-Kaukázus és Közép-Ázsia Osztály
1.2.1.5. Nyugat-Balkán Főosztály
1.2.1.5.1. Szerbia, Montenegró, Bosznia-Hercegovina Osztály
1.2.1.5.2. Albánia, Macedónia, Koszovó, Törökország Osztály

1.2.2. Európai és amerikai kapcsolatokért felelős helyettes államtitkár

1.2.2.1. Európai és Amerikai Kapcsolatokért Felelős Helyettes Államtitkári Titkárság
1.2.2.2. I. Európai Bilaterális Főosztály
1.2.2.3. Közép-Európa Főosztály
1.2.2.3.1. Közép-Európa I. Bilaterális Osztály
1.2.2.3.2. Közép-Európa II. Bilaterális Osztály
1.2.2.3.3. Regionális Együttműködési Osztály
1.2.2.4. Észak-Amerikai Főosztály
1.2.2.5. II. Európai Bilaterális Főosztály

1.2.3. Déli nyitásért felelős helyettes államtitkár

1.2.3.1. Déli Nyitásért Felelős Helyettes Államtitkári Titkárság
1.2.3.2. Közel-Kelet és Észak-Afrika Főosztály
1.2.3.2.1. Öböl Osztály
1.2.3.2.2. Közel-Kelet és Észak-Afrika Osztály
1.2.3.3. Afrika Főosztály
1.2.3.3.1. Dél-Afrika Osztály
1.2.3.3.2. Nyugat- és Kelet-Afrika Osztály
1.2.3.4. Ázsiai és Csendes-óceáni Főosztály
1.2.3.4.1. Kelet-Ázsiai és Csendes-óceáni Osztály
1.2.3.4.2. Dél- és Délkelet-Ázsiai Osztály
1.2.3.5. Latin-Amerika és Karib-térség Főosztály
1.2.3.5.1. Dél-Amerika Osztály
1.2.3.5.2. Közép-Amerika és Multilaterális Osztály

1.3. Gazdaságdiplomáciáért felelős államtitkár

1.3.0.1. Gazdaságdiplomáciáért Felelős Államtitkári Titkárság
1.3.0.2. Gazdasági Vegyes Bizottságokért Felelős Főosztály
1.3.0.2.1. Európa Osztály
1.3.0.2.2. Eurázsia Osztály
1.3.0.2.3. Afrika és Közel-Kelet Osztály
1.3.0.2.4. Latin-Amerika és Távol-Kelet Osztály
1.3.0.3. Határmenti Gazdaság-fejlesztési Főosztály
1.3.0.3.1. Európai Területi Együttműködési Osztály
1.3.0.3.2. Európai Területi Társulásokért Felelős Osztály
1.3.0.3.3. Határmenti Közlekedési Osztály
1.3.0.3.4. Duna Régió Stratégia Osztály
1.3.0.3.5. Határmenti Gazdasági Kapcsolatok Fejlesztési Osztály
1.3.0.4. Európai Uniós Főosztály
1.3.0.4.1. EU Bővítési és Migrációs Külkapcsolati Osztály
1.3.0.4.2. EU Intézményi és Jogi Osztály

1.3.1. Külgazdasági ügyekért felelős helyettes államtitkár

1.3.1.1. Külgazdasági Ügyekért Felelős Helyettes Államtitkári Titkárság
1.3.1.2. Befektetési Főosztály
1.3.1.2.1. Vállalati Kapcsolatok Osztály
1.3.1.2.2. Befektetés-támogatási Osztály
1.3.1.3. Külkereskedelmi Főosztály
1.3.1.3.1. Külgazdasági Koordinációs Osztály
1.3.1.3.2. Külkereskedelmi Stratégiai Osztály

1.4. Biztonságpolitikai és nemzetközi együttműködésért felelős államtitkár

1.4.0.1. Biztonságpolitikai és Nemzetközi Együttműködésért Felelős Államtitkári Titkárság
1.4.0.1.1. Nemzetközi Nem-kormányzati Szervezetek Osztály
1.4.0.1.2. OECD-UNESCO Osztály
1.4.0.1.3. Vallásdiplomáciai Osztály

1.4.1. Biztonságpolitikáért felelős helyettes államtitkár

1.4.1.1. Biztonságpolitikáért Felelős Helyettes Államtitkári Titkárság
1.4.1.2. Közös Kül- és Biztonságpolitikai Főosztály
1.4.1.2.1. Európai Levelező Osztály
1.4.1.3. Biztonságpolitikai és Non-Proliferációs Főosztály
1.4.1.3.1. NATO-CSDP Osztály
1.4.1.3.2. EBESZ-ET-Non-proliferációs Osztály
1.4.1.4. Erőforrás-diplomácia és Új Típusú Biztonsági Kihívások Főosztály
1.4.1.4.1. Energiabiztonsági Osztály

1.4.2. Nemzetközi együttműködésért felelős helyettes államtitkár

1.4.2.1. Nemzetközi Együttműködésért Felelős Helyettes Államtitkári Titkárság
1.4.2.2. Nemzetközi Jogi Főosztály
1.4.2.2.1. Nemzetközi Közjogi Osztály
1.4.2.2.2. Nemzetközi Szerződések Osztály
1.4.2.3. Nemzetközi Szervezetek Főosztálya
1.4.2.3.1. ENSZ Osztály
1.4.2.3.2. Emberi Jogi Osztály
1.4.2.3.3. Regionális Szervezetek Osztálya
1.4.2.4. Nemzetközi Fejlesztési és Humanitárius Főosztály
1.4.2.4.1. Stratégiai és Bilaterális Együttműködési Osztály
1.4.2.4.2. Multilaterális Együttműködési és Humanitárius Segítségnyújtási Osztály
1.4.2.4.3. NEFE Pályázati és Projektkoordinációs Osztály
1.4.2.5. Kereskedelempolitikai Főosztály
1.4.2.5.1. WTO és Szabadkereskedelmi Tárgyalások Osztály
1.4.2.5.2. EU Kereskedelmi Szabályozások és Védintézkedések Osztály

1.5. Kulturális és tudománydiplomáciáért felelős államtitkár

1.5.0.1. Kulturális és Tudománydiplomáciáért Felelős Államtitkári Titkárság
1.5.0.1.1. Bánffy Miklós Szakkönyvtár Osztály
1.5.0.2. Kulturális Diplomáciai Főosztály
1.5.0.2.1. Kulturális Tervezési és Stratégiai Osztály
1.5.0.2.2. Kulturális Kapcsolatokért Felelős Osztály
1.5.0.3. Tudománydiplomáciai Főosztály
1.5.0.3.1. TéT Koordinációs Osztály
1.5.0.3.2. Stratégiai Osztály


1

Az utasítás a 2010: CXXX. törvény 12. § (3) bekezdése alapján hatályát vesztette 2016. március 2. napjával.

  • Másolás a vágólapra
  • Nyomtatás
  • Hatályos
  • Már nem hatályos
  • Még nem hatályos
  • Módosulni fog
  • Időállapotok
  • Adott napon hatályos
  • Közlönyállapot
  • Indokolás
Jelmagyarázat Lap tetejére