4/2016. (VI. 30.) SZTNH utasítás
4/2016. (VI. 30.) SZTNH utasítás
a kötelezettségvállalás, pénzügyi ellenjegyzés, teljesítésigazolás, érvényesítés és utalványozás rendjéről1
Az államháztartásról szóló 2011. évi CXCV. törvény, valamint az államháztartásról szóló törvény végrehajtásáról szóló 368/2011. (XII. 31.) Korm. rendelet alapján a Szellemi Tulajdon Nemzeti Hivatalában (a továbbiakban: Hivatal) a gazdálkodási jogosultságokat, a kötelezettségvállalás, pénzügyi ellenjegyzés, teljesítésigazolás, érvényesítés és utalványozás szabályait a következők szerint határozom meg:
1. Az utasítás hatálya
1. § (1) Az utasítás személyi hatálya kiterjed a gazdálkodási, pénzügyi folyamatokban részt vevők teljes körére, azaz a kötelezettségvállalói, teljesítésigazolói és érvényesítői, valamint az utalványozói, pénzügyi ellenjegyzői jogot gyakorló személyekre és szervezeti egységekre.
(2) Az utasítás tárgyi hatálya kiterjed:
a) a Hivatal nevében a kiadási előirányzatok terhére vállalt fizetési kötelezettségekre vagy más fizetési kötelezettségre (a továbbiakban: kötelezettségvállalás);
b) a tervezett kötelezettségvállalás pénzügyi teljesíthetőségre (a továbbiakban: pénzügyi ellenjegyzés);
c) a Hivatal által vásárolt áruk beszerzésének és igénybe vett szolgáltatások teljesítése jogosságának elismerésére és az ellenérték összegszerűségének igazolására (a továbbiakban: teljesítésigazolás);
d) a kötelezettségvállalás ellenértékének utalványozása előtt a felmerült kiadás összegszerűségének, a fedezet meglétének, a jogszabályi megfelelőségnek, az előírt alaki követelmények betartásának érvényesítésére (a továbbiakban: érvényesítés);
e) a bevételi előirányzatok javára történő bevételelszámolásnak, valamint a felmerült kiadás pénzügyi teljesítésének elrendelésére (a továbbiakban: utalványozás).
2. Jogosultságok és aláírásminták nyilvántartása
2. § (1) A szervezeti egységek gazdálkodási jogosultsággal rendelkező kormányzati szolgálati jogviszonyban álló tisztviselőiről és munkavállalóiról (a továbbiakban: munkatársak) és állandó jellegű helyetteseikről a Gazdálkodási Főosztály (a továbbiakban: GF) nyilvántartást vezet, valamint – a Humánpolitikai Önálló Osztály tájékoztatása alapján – a Hivatal szervezetében bekövetkezett személyi változásokkal folyamatosan aktualizálja nyilvántartását.
A gazdasági főigazgató által jóváhagyott jogosultságok informatikai rendszerekben történő beállításáról az Ügyvitelfejlesztési és Informatikai Főosztály gondoskodik a GF tájékoztatása alapján.
(2) A GF kijelölt munkatársa a kötelezettségvállalási, pénzügyi ellenjegyzési, teljesítésigazolási, utalványozási és érvényesítési jogosultságokkal rendelkezők aláírásmintái eredeti példányait őrzi és archiválja az erre a célra szolgáló nyomtatványokon, és az aláírásmintákat a Pénzügyi és Számviteli Osztály (a továbbiakban: PSZO) ellenőrzési feladatokat ellátó munkatársai számára zártkörűen megtekinthetővé teszi.
3. Kötelezettségvállalás
3. § (1) Kötelezettségvállalás a Hivatal feladatainak végrehajtásával összefüggő szabályszerűen megtett jognyilatkozat, amely a Hivatal jóváhagyott éves költségvetésében jóváhagyott kiadási előirányzatainak terhére vállalt fizetési vagy más teljesítési kötelezettséggel jár.
(2) A Hivatal nevében kötelezettséget vállalni – az (5) bekezdésben foglaltakra is figyelemmel – írásbeli nyilatkozattal lehet.
(3) A hivatali gyakorlatban előforduló kötelezettségvállalás bizonylatai különösen a következők lehetnek:
a) a foglalkoztatási jogviszony létesítésének és módosításának bizonylatai (kinevezés, munkaszerződés stb.);
b) szolgáltatás igénybevételére vagy áru, eszköz beszerzésére vonatkozó visszaigazolt megrendelés;
c) a szerződés (megbízási, vállalkozási, felhasználási szerződés vagy egyéb két- vagy többoldalú megállapodás);
d) a közbeszerzési hirdetmény.
Kötelező minden olyan hivatali – kivéve a személyi juttatásokat terhelő – kötelezettségvállalást kétoldalú írásbeli megállapodásban (szerződésben) rögzíteni, amelynek egyedi vagy egy költségvetési évet érintő összege eléri a nettó egymillió forintos értékhatárt.
A személyi juttatásokat terhelő kötelezettségvállalást – értékhatártól függetlenül – kizárólag kétoldalú írásbeli megállapodásban kell rögzíteni.
(4) A Hivatal nevében kötelezettséget a Hivatal elnöke, elnökhelyettesei, gazdasági főigazgatója, valamint a (6) és (7) bekezdésben nevesített munkatársak vagy a Hivatal elnöke által írásban, egyedileg felhatalmazott – a Hivatallal kormányzati szolgálati vagy munkaviszonyban álló – személy vállalhat.
(5) A jogszabályi rendelkezések alapján nem szükséges előzetes írásbeli kötelezettségvállalás olyan kifizetések teljesítéséhez, amelyek
a)2 gazdasági eseményenként a nettó kétszázezer forintot nem érik el;
b) pénzügyi szolgáltatások igénybevételéhez kapcsolódnak, továbbá
c) összegét vagy az összeg megállapításának módját, a felek valamennyi jogát és kötelezettségét jogszabály, nemzetközi szervezetben való tagsági viszony vagy jogerős, illetve fellebbezésre tekintet nélkül végrehajtható bírósági, hatósági döntés teljes körűen meghatározza,
azonban az itt felsorolt esetekben is gondoskodni kell a kötelezettségvállalásnak az SAP integrált ügyviteli és gazdálkodási rendszerben (a továbbiakban: SAP rendszer) megfelelő módon történő nyilvántartásba vételéről az 5. §-ban foglaltak szerint.
(6) Kötelezettségvállalásra jogosult személyek:
a) a Hivatal elnöke értékhatár nélkül;
b) a Hivatal elnökhelyettesei a felügyeletük alá tartozó szervezeti egységek feladataival összefüggésben értékhatár nélkül;
c) a Hivatal gazdasági főigazgatója értékhatár nélkül;
d) a főosztályvezetők az általuk vezetett főosztály számára a Hivatal elfogadott éves belső költségvetésében kialakított kiadási keretek terhére, esetenként tízmillió forint értékhatárig;
e) a Hivatal által kezelt támogatási projekteknek a Hivatal elnöke által kijelölt vezetői a projekt végrehajtása kapcsán felmerülő kiadásokkal összefüggésben tízmillió forint értékhatárig.
(7) Az előzőekben felsoroltak mellett kötelezettségvállalásra jogosult továbbá a Hivatal elfogadott éves belső költségvetésében számára kialakított kiadási keretek terhére, esetenként kétmillió forint értékhatárig:
a) a Humánpolitikai Önálló Osztály vezetője;
b) a Létesítménygazdálkodási Osztály vezetője;
c) az Információbiztonsági vezető;
d) a Honlap és Intranet főszerkesztője;
e) a Magyar Formatervezési Tanács Irodájának vezetője;
f)3 a Hivatal sajtófőnöke;
g) a Szellemi Tulajdon Nemzeti Tanácsának titkára;
h) a Szerzői Jogi Szakértő Testület titkára;
i) az Iparjogvédelmi Szakértői Testület titkára, valamint
j) a Hamisítás Elleni Nemzeti Testület titkára.
(8) Az értékhatárokat általános forgalmi adó nélkül számított nettó értéknek kell tekinteni.
(9) A kötelezettségvállalás értékének meghatározásához számba kell venni az abból származó valamennyi fizetési kötelezettséget még abban az esetben is, ha valamely fizetési kötelezettség bekövetkezése bizonytalan vagy külön jövőbeli nyilatkozattól függ. Ez esetekben a reális legmagasabb összeget kell figyelembe venni.
Határozatlan időre vállalt kötelezettség értékét a költségvetési évben és az azt követő három éven keresztül származó fizetési kötelezettségek összegeként kell meghatározni.
(10) A jelen §-ban megnevezett, kötelezettségvállalásra jogosult személyek egyben ugyanilyen értékhatárokig utalványozásra is jogosultak (a továbbiakban úgy is mint: jogosult vagy keretgazda).
(11) Az ügymenetet érdemben akadályozó távollétük vagy akadályoztatásuk esetén a jelen §-ban megnevezett kötelezettségvállalási és utalványozási jogkörgyakorlókat a hatályos Szervezeti és Működési Szabályzat szerinti felettesük jogosult helyettesíteni azzal, hogy a közvetlenül az elnökhöz vagy az Elnökségi Kabinetbe tartozó jogosultak esetében a gazdasági főigazgató is eljárhat.
(12) A jelen § szerinti jogosultak kijelöléséről egyedi irat készül az utasítás 2. mellékletét képező „Kötelezettségvállaló és utalványozó kijelölése” című nyomtatvány felhasználásával, amely egyben a jogosultak aláírásképének archiválását is szolgálja.
(13) Kötelezettségvállalás dokumentumát aláírni kizárólag a pénzügyi ellenjegyzést követően lehet.
4. Kötelezettségvállalás előzetes pénzügyi ellenjegyzése
4. § (1) A gazdasági esemény iránti igény (árubeszerzés vagy szolgáltatás igénybevételének) felmerülését követően a 3. § (6) és (7) bekezdésben nevesített keretgazda vagy az általa ezzel a feladattal megbízott személy elkészíti az igénynek megfelelő kötelezettségvállalási bizonylat tervezetét.
(2) Ezzel egyidejűleg a keretgazda, illetve az ezzel megbízott munkatárs gondoskodik a kötelezettségvállalás SAP rendszerben történő előzetes rögzítéséről, azaz az SAP megrendelés létrehozásáról, és a rögzítés során kapott SAP megrendelési sorszámot rávezeti az eredeti kötelezettségvállalási bizonylat tervezetére.
(3) Az SAP megrendelési sorszámmal rendelkező kötelezettségvállalási bizonylattervezetet, a kötelezettségvállalás tényleges aláírása előtt és annak feltételeként be kell mutatni a pénzügyi ellenjegyzőnek, aki kötelezettségvállalást az ellenjegyzés dátumának és az ellenjegyzés tényére történő utalás megjelölésével, aláírásával látja el.
(4) Pénzügyi ellenjegyzésre jogosult munkatárs (a továbbiakban: ellenjegyző):
a) a Hivatal gazdasági vezetője értékhatár nélkül;
b) a PSZO vezetője a Hivatal gazdasági vezetőjének kötelezettségvállalása esetén értékhatár nélkül, egyébként nettó 20 millió Ft értékhatárig;
c) a (5) bekezdés szerint kijelölt, a Hivatal által foglalkoztatott munkatárs nettó10 millió Ft értékhatárig.
A kijelölt ellenjegyző távolléte vagy akadályoztatása esetén a gazdasági vezetőt a PSZO vezetője, a PSZO vezetőjét munkaköri leírás szerint Hivatal által foglalkoztatott felelős munkatárs helyettesíti utólagos beszámolási kötelezettséggel.
(5) Az ellenjegyzők személyét a gazdasági vezető jelöli ki írásban az utasítás 3. mellékletét képező „Pénzügyi ellenjegyző és érvényesítő kijelölése” című nyomtatványon, amely az ellenjegyző aláírásmintáját is tartalmazza.
(6) Az ellenjegyző az ellenjegyzés előtt köteles megvizsgálni, hogy
a) a kötelezettségvállalás a tárgyévre elfogadott költségvetésben fel nem használt és le nem kötött;
b) a kötelezettségvállalás tárgyával összefüggő kiadási előirányzat a kifizetés időpontjában biztosítja-e a fedezetet;
c) a kötelezettségvállalás nem sérti-e a Hivatal gazdálkodására vonatkozó szabályokat.
(7) Amennyiben a tervezett kötelezettségvállalás nem felel meg az előző bekezdésben előírtaknak, az ellenjegyző indítványozhatja a dokumentum módosítását, vagy felfüggesztheti az ellenjegyzést. Utóbbi esetben az ellenjegyzőnek erről írásban tájékoztatnia kell a kötelezettségvállalót, a Hivatal elnökét és gazdasági vezetőjét az értesítés kézhezvételétől számított 8 napon belül végrehajtandó további intézkedés érdekében.
(8) Az előző bekezdés szerint végrehajtott módosítást az SAP rendszeren is át kell vezetni a 4. § (2) bekezdés szerinti SAP megrendelés módosításával. A műveletek végrehajtásáról a keretgazda vagy az ezzel megbízott munkatárs gondoskodik.
5. Kötelezettségvállalás aláírása és rögzítése az SAP informatikai rendszerben
5. § (1) A pénzügyi ellenjegyzést követően a 3. § (6)–(7) bekezdése szerint erre jogosultak a véglegesített kötelezettségvállalási dokumentumot aláírják, és ezzel kötelezettségvállalást tesznek a Hivatal nevében. A kötelezettségvállalás megtörténtét (véglegesítését) az SAP rendszerben is le kell képezni a megfelelő digitális aláírási kapcsoló szabadra állításával az (5) bekezdésben foglaltak szerint.
(2) A kötelezettségvállalás véglegesítését az adott szervezeti egységnél SAP hozzáféréssel rendelkező és SAP megrendeléskészítéssel megbízott munkatársak végzik el a kötelezettségvállalótól kapott eredeti kötelezettségvállalási dokumentum alapján. Az SAP hozzáféréssel nem rendelkező kötelezettségvállaló szervezeti egységek, szakterületek számára a gazdasági vezető – a GF vezető javaslata alapján – jelöli ki az ilyen feladatokat ellátó munkatársat (munkatársakat).
(3) Az SAP rendszerben rögzített kötelezettségvállalás (megrendelés) tartalmazza a kötelezettségvállalás SAP megrendelési azonosító számát, a kötelezettségvállalást tanúsító dokumentum megnevezését, iktatószámát, keltét, a beszerzési szervezet nevét, a kötelezettségvállalás tárgyát, összegét, tárgyévi forrását, a kifizetési határidőket és azok jogosultjait, továbbá a teljesítési adatokat.
(4) Az aláírt, SAP megrendelési sorszámmal és szükség szerinti más azonosítószámmal is ellátott eredeti kötelezettségvállalási dokumentumot – kivéve az SAP által készített saját megrendelési nyomtatványt – a kötelezettségvállalás rögzítője elektronikusan beolvassa (beszkenneli), és a dokumentum beszkennelt képét hozzácsatolja a kötelezettségvállalás kapcsán a 4. § (2) bekezdés szerint az SAP rendszerben létrehozott elektronikus SAP megrendeléshez. A beszkennelés folyamatára és a becsatolás műveletére vonatkozóan az SAP üzemeltetéséért felelős informatikai szakterület által kialakított eljárásrend az irányadó.
(5) A kötelezettségvállalás SAP integrált ügyviteli rendszerben történő rögzítésének művelete az engedélyezési jelzés szabadra állításával válik befejezetté. A rögzítések kezelésével megbízott munkatárs a jelzést annak elismeréseként állítja szabadra, hogy a kötelezettségvállalás szabályszerűen megtörtént, és annak valamennyi előírás szerinti, aláírt dokumentuma a rendelkezésre áll.
6. A teljesítés igazolása
6. § (1) A gazdasági események teljesülését, a kiadás jogosságát és összegszerűségét ellenőrizni és igazolni kell szállítólevél vagy a GF által a hivatali Intraneten, a „Pénzügyi nyomtatványok” rovatban közzétett teljesítésigazolás vagy hasonló tartalmú teljesítést igazoló dokumentum alkalmazásával.
(2)4 A teljesítés igazolása a kötelezettségvállaló vagy az általa írásban kijelölt munkatárs feladata.
(3)5 Ha a teljesítést nem maga a kötelezettségvállaló igazolja, akkor a teljesítés igazolására jogosult személyt a kötelezettségvállalásra a 3. § (6) és (7) bekezdése szerinti jogosult jelöli ki írásban az utasítás 4. mellékletét képező „Teljesítésigazoló kijelölése” című nyomtatványon. A teljesítésigazoló személyét a kötelezettségvállalásra vonatkozó dokumentumban (pl. szerződés, megállapodás) egyedileg is minden esetben egyértelműen rögzíteni kell.
(4) A gazdasági eseményről kiállított számla ellenőrzése kapcsán a teljesítésigazolást ismételten meg kell tenni a GF által a hivatali Intraneten, a „Pénzügyi nyomtatványok” rovatban közzétett, tárgyévre érvényes „Utalványlap” vagy az SAP rendszerből előállítható „Számlakísérő” nyomtatvány erre kialakított rovatának kitöltésével és aláírásával (számlaigazolás). Amennyiben a gazdasági eseményről kiállított (1) bekezdés szerinti bizonylat a számla mögöttes dokumentációja között megtalálható, úgy az Utalványlapon vagy a Számlakísérőn elegendő a csatolt teljesítési iratra hivatkozni a számlaigazolás során.
(5) A számla igazolása előtt vizsgálni kell:
a) a kötelezettségvállalást alátámasztó bizonylatok (szerződés, megrendelés, ajánlat visszaigazolása stb.) meglétét, a számlának a kötelezettségvállalást alátámasztó bizonylatokkal való tartalmi egyezőségét;
b) a számlázás alapját jelentő feladat elvégzését és teljesítését (mennyiségben és minőségben);
c) az alkalmazott egységárak megfelelőségét és jogszerűségét, a termék vagy szolgáltatás beszerzésére kötött szerződésre is figyelemmel;
d) a számlának a teljesítéssel összefüggő számszaki tartalmát, helyességét;
e) közbeszerzés esetén a köztartozás-mentességet;
f) az azonos teljesítésre vonatkozó, korábban benyújtott számlákat, a többszöri kifizetés elkerülése érdekében.
(6) Ha a termék vagy szolgáltatás számlán feltüntetett ellenértéke eltér az ellenjegyzett kötelezettségvállalásban foglaltaktól, a kötelezettségvállalónak a 4. § szabályainak megfelelő alkalmazásával kötelezettségvállalás-módosítást kell benyújtania, vagy intézkednie kell a be nem fogadott számla visszaküldéséről annak kiállítója felé. A számla visszaküldéséről az igazolást megtagadó kormánytisztviselő egyidejűleg értesíti a PSZO-t.
(7) A számla teljesítésének igazolásával ellátott Utalványlapot vagy Számlakísérőt a számlával együtt kell a PSZO részére átadni.
7. Érvényesítés
7. § (1) Az érvényesítés a kötelezettségvállalás pénzügyi teljesíthetőségének megállapítását, az utalványozás előtt álló tétel ellenőrzését jelenti, amely művelet a teljesítés igazolásán alapul.
(2) Utalványozás előtt – a 6. § szerint igazolt számlák, egyéb okmányok alapján – az érvényesítőnek ellenőriznie kell a felmerült költség összegszerűségét, a pénzügyi fedezet rendelkezésre állását, az ügymenet az államháztartásról szóló 2011. évi CXCV. törvény és az államháztartásról szóló törvény végrehajtásáról szóló 368/2011. (XII. 31.) Korm. rendelet (a továbbiakban: Ávr.) szerinti jogszerűségét, továbbá az államháztartás számviteléről szóló 4/2013. (I. 11.) Korm. rendelettel és a belső előírásokkal való összhangját, valamint az előírt formai követelmények betartását.
(3) Az érvényesítő a jogszabályokban vagy a hivatali szabályzatokban előírt rendelkezések megsértése esetén értesíti a gazdasági esemény kapcsán érintett utalványozót. Az érintett utalványozó az érvényesítő értesítése alapján nyolc napon belül intézkedik a tapasztalt szabálytalanság megszüntetéséről.
(4) Az érvényesítés a PSZO feladata. Érvényesítést csak a PSZO vezetője és a munkaköri leírás szerint ilyen feladatkörrel rendelkező és az érvényesítéssel írásban megbízott, felsőoktatásban szerzett pénzügyi-számviteli végzettségű vagy legalább középfokú iskolai végzettségű és emellett pénzügyi-számviteli szakképesítésű kormánytisztviselő végezhet.
(5) Az érvényesítő személyét a gazdasági vezető jelöli ki írásban az utasítás 2. mellékletét képező „Pénzügyi ellenjegyző és érvényesítő kijelölése” című nyomtatványon, amely az érvényesítő aláírásmintáját is tartalmazza.
(6) A számlák érvényesítése az Utalványlap vagy Számlakísérő megfelelő részeinek kitöltésével és az érvényesítői feladatot ellátó ügyintéző aláírásával történik.
(7) Az érvényesítésnek mindkét esetben tartalmaznia kell az érvényesítésre utaló megjelölést, a megállapított összeget, az érvényesítés dátumát és az érvényesítő aláírását.
8. Utalványozás
8. § (1) Utalványozás a felmerült kiadások pénzügyi teljesítésének, illetve a bevételek beszedésének elrendelése.
(2) Utalványozni csak írásban, a teljesítés igazolását és az érvényesítést követően szabad.
(3) Utalványozásra jogosult (a továbbiakban: utalványozó):
a) a 3. § (6) és (7) bekezdésben felsorolt személyek az ott meghatározott értékhatárig;
b) raktári készlet (írószer, irodaszer, érmék, díjak, sokszorosítási, nyomtatási és egyéb segédanyagok, egyéb szakmai anyagok, számítástechnikai eszközök stb.) esetében a raktárt kezelő szervezeti egység osztályvezetője.
(4) Az utalványozás a 6. §-ban foglaltak szerint igazolt számla alapján és a 7. §-ban meghatározott érvényesítés után kitöltött Utalványlap vagy Számlakísérő aláírásával történik.
(5) Ha az Utalványlapot vagy a Számlakísérőt az utalványozó nem írta alá, vagy nem a (3) bekezdés szerint aláírásra jogosult írta alá, a PSZO a pénzügyi ellenszolgáltatást nem teljesítheti.
(6) Nem kell külön utalványozni:
a) a közhatalmi bevételek között elszámolandó költségvetési bevételeket,
b) a készletértékesítés ellenértékéből származó bevételeket,
c) a szolgáltatások és a közvetített szolgáltatások ellenértékéből származó bevételeket,
d) a kiszámlázott általános forgalmi adóból származó bevételeket,
e) a fizetési számla vezetésével és műveleteivel kapcsolatban a kincstár részéről felmerült kiadásokat,
f) a maradvány igénybevétele során elszámolandó finanszírozási bevételeket.
9. Pénzügyi teljesítés
9. § (1) A kötelezettségvállalások pénzügyi teljesítése a Hivatal pénzkezelési rendjét szabályozó gazdasági vezetői utasítás szerint valósul meg.
(2) A Hivatal feladatainak ellátásához szükséges pénzforgalmat
a) fizetési számlákon keresztül;
b) elektronikus fizetési eszköz igénybevételével (intézményi kártya, VIP kártya, POS terminál); illetve
c) házipénztárakban készpénzforgalommal
bonyolítja le.
(3) Azon kifizetések engedélyezése, amelyek alapját nem számlabizonylat képezi, szintén külön a 6. § (4) bekezdés szerinti Utalványlapon történik. Ilyen kifizetés jellemzően, de nem kizárólag a következő gazdasági események kapcsán merülhet fel:
a) személyi jellegű kifizetések;
b) támogatási projektek keretében elszámolt és külön számviteli nyilvántartást igénylő kifizetések;
c) az Európai Szabadalmi Egyezmény szerinti szabadalmi fenntartási díjak 50%-os összegének kifizetése;
d) PCT-egyezmény végrehajtása keretében továbbított különféle díjkifizetések;
e) az összes készpénzes, illetve kártyás kifizetés;
f) egyebek: MÁK 1%, illetményszámfejtés negyedéves díja, PEK szolgáltatás, bírságok, befizetési kötelezettség stb.
(4) Az átutalásra kijelölt tételek kiegyenlítésére kincstári banki terminál segítségével, a terminál és az erre irányuló speciális aláírási szabályok betartása mellett kerül sor.
10. Vegyes rendelkezések
10. § (1) Az ugyanazon gazdasági esemény tekintetében a rendelkező és az ellenőrzést végző személyek azonosságának kizárása érdekében, az Ávr. rendelkezései alapján a Hivatal összeférhetetlenségi szabályokat alkalmaz. Ezek célja, hogy a pénzügyi teljesítésre két, egymástól független személy intézkedése nyomán kerüljön sor, elkerülve ezzel, hogy azonos személy vagy egymásnak hozzátartozói legyenek ugyanazon pénzügyi, gazdasági intézkedéssel járó eseménynél a Hivatal nevében eljáró személyek.
Ennek érdekében ugyanazon pénzügyi, gazdasági eseménynél nem lehet azonos személy:
a) a kötelezettségvállaló és annak pénzügyi ellenjegyzője;
b) az érvényesítő és a kötelezettségvállaló;
c) az érvényesítő és az utalványozó;
d) az érvényesítő és a teljesítésigazoló.
(2) A kötelezettségvállalás ellenjegyzőjét a kötelezettségvállalóval, illetve az utalványozóval egyetemleges felelősség terheli, kivéve ha az ellenjegyzés a 4. § (7) bekezdésében foglaltak szerint történt, és az ellenjegyző eleget tett értesítési kötelezettségének.
(3) Kötelezettségvállalási, érvényesítési, utalványozási, ellenjegyzési és teljesítésigazolási feladatot nem végezhet az a személy, aki ezt a tevékenységét a Polgári Törvénykönyvről szóló 2013. évi V. törvény szerinti közeli hozzátartozója vagy a maga javára látná el.
(4) Összefüggésben az előzőekkel és a közpénzek tisztaságának, átláthatóságának erősítése érdekében a hivatali általános érvényű döntés alapján – a 3. § (6) bekezdés a) pontjában foglalt jogosultság, továbbá a 3. § (7) bekezdésében foglalt alacsony értékhatárú jogosultságok kivételével – a teljesítésigazolást végző személy sem lehet azonos az utalványozó személyével.
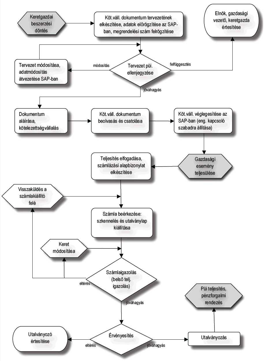
(5) Az utasításban részletesen leírt folyamat grafikus folyamatábráját az 1. melléklet tartalmazza.
11. Záró rendelkezések
11. § (1) Ez az utasítás a közzétételét követő napon lép hatályba.
(2) Az utasítás rendelkezéseit a hatálybalépését követően indított kötelezettségvállalási folyamatokra kell alkalmazni.
(3)6
(4) Felhatalmazást kap a Hivatal gazdasági vezetője, hogy a kötelezettségvállalás, ellenjegyzés, teljesítésigazolás, érvényesítés és utalványozás SAP EEC 6.0 integrált ügyviteli és gazdálkodási rendszerben történő kezelését, annak részletes szabályait gazdasági vezetői utasításban szabályozza.
(5) Felhatalmazást kap a Hivatal gazdasági vezetője, hogy a szerződések megkötésének egyes feltételeivel és nyilvántartatásával kapcsolatos követelményeket, részletes eljárásrendet gazdasági vezetői utasításban szabályozza.
1. melléklet a 4/2016. (VI. 30.) SZTNH utasításhoz

2. melléklet a 4/2016. (VI. 30.) SZTNH utasításhoz
felhatalmazott
3. melléklet a 4/2016. (VI. 30.) SZTNH utasításhoz
gazdasági főigazgató
(név)
4. melléklet a 4/2016. (VI. 30.) SZTNH utasításhoz
(… szervezeti egység …) kapcsolódó kiadások teljesítésének igazolására és a kapcsolódó számlák, egyéb bizonylatok igazolására jogosult személynek.
(név)
(kötelezettségvállalásra jogosult)
(név)
teljesítésigazolásra jogosult
Az utasítást a 8/2022. (IX. 30.) SZTNH utasítás 11. § (3) bekezdés a) pontja hatályon kívül helyezte 2022. október 1. napjával. Az utasítást a 8/2022. (IX. 30.) SZTNH utasítás 11. § (3) bekezdés b) pontja hatályon kívül helyezte 2022. október 1. napjával. Alkalmazására lásd e módosító utasítás 11. § (2) bekezdését.
A 3. § (5) bekezdés a) pontja a 2/2018. (VIII. 31.) SZTNH utasítás 1. §-ával megállapított szöveg. Alkalmazására lásd e módosító utasítás 4. § (2) bekezdését.
A 3. § (7) bekezdés f) pontja a 2/2018. (VIII. 31.) SZTNH utasítás 2. §-ával megállapított szöveg. Alkalmazására lásd e módosító utasítás 4. § (2) bekezdését.
A 6. § (2) bekezdése a 2/2018. (VIII. 31.) SZTNH utasítás 3. §-ával megállapított szöveg. Alkalmazására lásd e módosító utasítás 4. § (2) bekezdését.
A 6. § (3) bekezdése a 2/2018. (VIII. 31.) SZTNH utasítás 3. §-ával megállapított szöveg. Alkalmazására lásd e módosító utasítás 4. § (2) bekezdését.
A 11. § (3) bekezdése a 2010: CXXX. törvény 12. § (2) bekezdése alapján hatályát vesztette.
- Hatályos
- Már nem hatályos
- Még nem hatályos
- Módosulni fog
- Időállapotok
- Adott napon hatályos
- Közlönyállapot
- Indokolás
