1/2017. (III. 10.) AJB utasítás
1/2017. (III. 10.) AJB utasítás
az Alapvető Jogok Biztosának Hivatala Szervezeti és Működési Szabályzatáról szóló 1/2012. (I. 6.) AJB utasítás módosításáról1

2. függelék az 1/2017. (III. 10.) AJB utasításhoz
a szervezeti egységek között
|
Irányító vezető |
Szervezeti egység |
Beosztás megnevezése |
Fő |
Létszám |
|---|---|---|---|---|
|
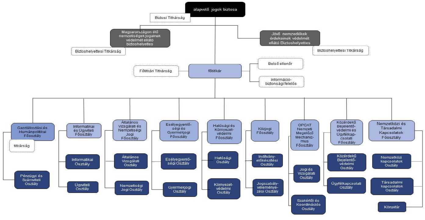
1. Alapvető jogok biztosa |
|
Biztos |
1 |
[1] |
|
|
1.0.1. Biztosi titkárság |
Beosztott |
3 |
[3] |
|
|
|
|
|
|
|
1.1. Magyarországon |
|
Biztoshelyettes |
1 |
[1] |
|
1.1.1. Magyarországon élő nemzetiségek jogainak védelmét ellátó |
Főosztályvezető |
1 |
[7,5] |
|
|
|
|
|
|
|
|
1.2. Jövő |
|
Biztoshelyettes |
1 |
[1] |
|
1.2.1. Jövő nemzedékek érdekeinek védelmét ellátó Biztoshelyettesi Titkárság |
Főosztályvezető |
1 |
[7,5] |
|
|
|
|
|
|
|
|
1.3. Főtitkár |
|
Főtitkár |
1 |
[1] |
|
|
1.3.1. Főtitkári titkárság |
Beosztott |
4 |
[4] |
|
|
1.3.2. Gazdálkodási és Humánpolitikai Főosztály |
Főosztályvezető |
1 |
[10] |
|
|
1.3.3. Nemzetközi és |
Főosztályvezető |
1 |
[14] |
|
|
1.3.4. Informatikai és |
Főosztályvezető |
1 |
[13] |
|
|
1.3.5. Általános Vizsgálati és Nemzetiségi Jogi Főosztály |
Főosztályvezető |
1 |
[19] |
|
|
1.3.6. Hatósági és Környezetvédelmi Főosztály |
Főosztályvezető |
1 |
[17] |
|
|
1.3.7. Esélyegyenlőségi és Gyermekjogi Főosztály |
Főosztályvezető |
1 |
[17] |
|
|
1.3.8. Közjogi Főosztály |
Főosztályvezető |
1 |
[16] |
|
|
1.3.9. OPCAT Nemzeti |
Főosztályvezető |
1 |
[11] |
|
|
1.3.10. Közérdekű Bejelentő- védelmi és Ügyfélkapcsolati Főosztály |
Főosztályvezető |
1 |
[15] |
|
|
1.3.11. Belső ellenőr |
Belső ellenőr |
0,5 |
[0,5] |
|
|
1.3.12. Információbiztonsági felelős |
Információbiztonsági felelős |
0,5 |
[0,5] |
3. függelék az 1/2017. (III. 10.) AJB utasításhoz
Az utasítás a 2010: CXXX. törvény 12. § (3) bekezdése alapján hatályát vesztette 2017. március 16. napjával.
- Hatályos
- Már nem hatályos
- Még nem hatályos
- Módosulni fog
- Időállapotok
- Adott napon hatályos
- Közlönyállapot
- Indokolás
