44/2017. (XI. 9.) MvM utasítás
44/2017. (XI. 9.) MvM utasítás
a Magyar Nyelvstratégiai Intézet Szervezeti és Működési Szabályzatáról
A központi államigazgatási szervekről, valamint a Kormány tagjai és az államtitkárok jogállásáról szóló 2010. évi XLIII. törvény 73. § (1) bekezdésében meghatározott hatáskörömben eljárva – tekintettel a jogalkotásról szóló 2010. évi CXXX. törvény 23. § (4) bekezdés c) pontjára – a következő utasítást adom ki:
1. § A Magyar Nyelvstratégiai Intézet Szervezeti és Működési Szabályzatát az 1. mellékletben foglaltak szerint határozom meg.
2. §1
3. § Ez az utasítás a közzétételét követő napon lép hatályba.
1. melléklet a 44/2017. (XI. 9.) MvM utasításhoz
A MAGYAR NYELVSTRATÉGIAI INTÉZET ALAPADATAI
1. § A Magyar Nyelvstratégiai Intézet (a továbbiakban: MANYSI) alapadatai a következők:
1. megnevezése: Magyar Nyelvstratégiai Intézet,
2. rövidített megnevezése: MANYSI,
3. idegen nyelvű megnevezése:
a) angol nyelven: Institute for Hungarian Language Strategy,
b) német nyelven: Institut für Ungarische Sprachstrategie,
c) francia nyelven: Institut Stratégique de la Langue Hongroise,
4. székhelye: 1055 Budapest, Kossuth Lajos tér 1–3.,
5. telephelye: 1051 Budapest, Nádor utca 36. V. emelet,
6. alapítója: Magyarország Kormánya,
7. alapításának dátuma: 2014. április 1.,
8. alapító okiratának kelte, száma: 2014. szeptember 1., ME-JHSZ/J/1476/2(2014).,
9. létrehozásáról rendelkező jogszabály: a Magyar Nyelvstratégiai Intézet létrehozásáról szóló 55/2014. (III. 4.) Korm. rendelet [a továbbiakban: 55/2014. (III. 4.) Korm. rendelet],
10. irányító szerve: Miniszterelnökség,
11. irányító szervének címe: 1055 Budapest, Kossuth Lajos tér 1–3.,
12. számlavezetője: Magyar Államkincstár,
13. előirányzat-felhasználási keretszámla száma: 10032000-00334507-00000000,
14. adószáma: 15825861-1-41,
15. PIR törzsszáma: 825867,
16. KSH statisztikai számjele: 15825861-7220-312-01,
17. alaptevékenységének államháztartási szakágazati besorolása:
722000 Társadalomtudományi, humán kutatás, fejlesztés,
18. előirányzat feletti rendelkezési jogosultsága: önálló,
19. alapfeladatai ellátásának forrása: a Magyarország központi költségvetéséről szóló törvény 1. melléklet XI. Miniszterelnökség fejezete,
20. vállalkozási tevékenysége: eszközeinek, szabad kapacitásainak hasznosítása érdekében a módosított kiadási előirányzata 30%-áig végezhet,
21. működési köre: nemzeti és nemzetközi,
22. alaptevékenysége: a magyar nyelvi örökség feltárása, a nyelv és azzal összefüggésben a kultúra mélyebb megismerése, ápolása, gondozása, fejlesztése és az 55/2014. (III. 4.) Korm. rendelet 4. § (1) bekezdésében meghatározott feladatok ellátása,
23. alaptevékenységét meghatározó jogszabály: 55/2014. (III. 4.) Korm. rendelet,
24. gazdálkodás megszervezésének módja: önállóan működő és a Miniszterelnökség irányítása alatt gazdálkodó, gazdasági szervezettel nem rendelkező központi költségvetési szerv,
25. alapítói, tulajdonosi jogokat nem gyakorol.
2. § A MANYSI alaptevékenységének kormányzati funkció szerinti besorolása:
1. 014040 Társadalomtudományi, humán alapkutatás,
2. 015010 Általános közszolgáltatásokkal kapcsolatos alkalmazott kutatás és fejlesztés,
3. 082062 Múzeumi tudományos feldolgozó és publikációs tevékenység,
4. 082063 Múzeumi kiállítási tevékenység,
5. 082064 Múzeumi közművelődési, közönségkapcsolati tevékenység,
6. 082091 Közművelődés – közösségi és társadalmi részvétel fejlesztése,
7. 082092 Közművelődés – hagyományos közösségi kulturális értékek gondozása,
8. 082093 Közművelődés – egész életre kiterjedő tanulás, amatőr művészetek,
9. 082094 Közművelődés – kulturális alapú gazdaságfejlesztés,
10. 083020 Könyvkiadás,
11. 083030 Egyéb kiadói tevékenység,
12. 085010 Szabadidős tevékenységekkel, sporttal, kultúrával és vallással kapcsolatos alkalmazott kutatás és fejlesztés,
13. 086030 Nemzetközi kulturális együttműködés,
14. 095020 Iskolarendszeren kívüli egyéb oktatás, képzés,
15. 097010 Oktatáshoz kapcsolódó alkalmazott kutatás és fejlesztés,
16. 098040 Nemzetközi oktatási együttműködés.
A MANYSI VEZETŐI
1. Az igazgató
3. § (1) A MANYSI-t az igazgató vezeti.
(2) Az igazgatót a Miniszterelnökséget vezető miniszter nevezi ki és gyakorolja felette a munkáltatói jogokat.
(3) Az igazgatót távolléte vagy akadályoztatása esetén – utólagos beszámolási kötelezettség mellett – az Igazgatási és Szakmai Koordinációs Főosztály vezetője helyettesíti.
4. § Az igazgató
a) gondoskodik a MANYSI feladat- és hatáskörébe tartozó feladatok végrehajtásáról, a szervezeti működés személyi, tárgyi és pénzügyi feltételeinek biztosításáról,
b) ellenőrzi az irányítása alá tartozó személyek feladatainak végrehajtását,
c) képviseli a MANYSI-t a hatóságok, bíróságok és más szervek előtt,
d) dönt a jogszabály által hatáskörébe utalt és saját hatáskörében tartott ügyekben,
e) irányítja a humánpolitikai stratégia elkészítését, aktualizálását, a munkaerő-gazdálkodáshoz kapcsolódó eljárásrendek kialakítását,
f) kiadja a MANYSI működéséhez szükséges utasításokat, előírja a szükséges intézkedéseket,
g) javaslatot tesz a MANYSI éves munkatervére, a Miniszterelnökség társadalmi és örökségvédelmi ügyekért, valamint kiemelt kulturális beruházásokért felelős helyettes államtitkárának,
h) dönt a MANYSI szakmai munkáját megalapozó stratégiák, szakmai, tudományos és társadalmi együttműködések, kutatómunka, pályázatok, fejlesztések, akciótervek, programok, projektek, képzés és a továbbképzés feltételeiről,
i) gondoskodik a MANYSI belső kontrollrendszere és az annak részét képező belső ellenőrzés megszervezéséről és hatékony működtetéséről, jóváhagyja a MANYSI stratégiai és éves ellenőrzési tervét, éves ellenőrzési jelentését,
j) felel a MANYSI működése és gazdálkodása során a gazdaságosság, a hatékonyság és az eredményesség követelményeinek érvényesítéséért,
k) felel a MANYSI vagyonkezelésébe, használatába adott és a tulajdonában lévő vagyonnal kapcsolatosan a vagyonkezelői, tulajdonosi jogok rendeltetésszerű gyakorlásáért,
l) gyakorolja a munkáltatói jogokat a MANYSI-nál foglalkoztatott, a közszolgálati tisztviselőkről szóló törvény hatálya alá tartozó kormánytisztviselők, kormányzati ügykezelők, illetve a munka törvénykönyv hatálya alá tartozó munkavállalók tekintetében (a továbbiakban együtt: munkatársak),
m) gondoskodik a közérdekű bejelentések és panaszok kivizsgálásáról, és
n) gondoskodik a MANYSI Tanácsadó Testületének működéséről, biztosítja annak személyi és tárgyi feltételeit, kiadja az ügyrendjét.
5. § Az igazgató közvetlenül irányítja az Igazgatási és Szakmai Koordinációs Főosztály vezetőjének tevékenységét.
2. A szervezeti egységek vezetőire vonatkozó általános rendelkezések
6. § (1) Az egyes szervezeti egységek vezetői jogszabályoknak és a szakmai követelményeknek megfelelően, az igazgatótól kapott utasítás és iránymutatás alapján vezetik, szervezik és ellenőrzik a szervezeti egységek munkáját, felelősek a szervezeti egységek feladatainak ellátásáért. Gondoskodnak arról, hogy az irányításuk alatt működő szervezeti egységek rendeltetésüknek és feladatkörüknek megfelelő módon és mértékben hozzájáruljanak a MANYSI stratégiai céljainak teljesítéséhez, feladatainak ellátásához. Felelősek a szervezeti egységek feladatainak határidőben, minőségileg kifogástalan, magas szakmai színvonalon történő teljesítéséért.
(2) A főosztályvezető
a) az igazgató utasítása és iránymutatása alapján tervezi, vezeti, szervezi és ellenőrzi a szervezeti egység munkáját, felelős a szervezeti egység feladatainak ellátásáért,
b) elkészíti és az igazgatóhoz jóváhagyásra felterjeszti a szervezeti egység ügyrendjét, valamint elkészíti az irányítása alá tartozó szervezeti egység éves munkatervét,
c) közvetlenül irányítja a főosztály alá tartozó osztályok osztályvezetőinek tevékenységét,
d) gondoskodik az irányítása alá tartozó munkatársak munkaköri leírásainak aktualizálásáról,
e) dönt a szervezeti egység feladat- és hatáskörébe utalt ügyekben,
f) felel a vezetett szervezeti egység munkatervi beszámolójának határidőre történő – és szükség esetén, az elfogadott munkaterv – indokolással ellátott módosításának elkészítéséért és jóváhagyásra való felterjesztéséért,
g) felel a MANYSI elfogadott éves munkaterve szerint a szervezeti egységét érintő feladatainak nyomon követéséért, határidőre történő teljesítéséért,
h) gondoskodik a hatáskörébe utalt tevékenységekkel kapcsolatos dokumentálási, adatszolgáltatási, jelentési kötelezettségek teljesítéséről,
i) gondoskodik a MANYSI hosszú, közép- és rövid távú feladatainak végrehajtásáról az adott szervezeti egységre vonatkozóan,
j) ellenőrzi a hatáskörébe tartozó tevékenységekkel kapcsolatban a jogszabályi rendelkezések, valamint intézményi szabályzatok, utasítások, vezetői intézkedések betartását, eltérés esetén intézkedik a szabályszerű tevékenység helyreállítása érdekében, szükség esetén vezetői intézkedést kezdeményez,
k) kezdeményezési, véleményezési jogot gyakorol a vezetése alá tartozó szervezeti egység munkatársait érintő munkáltatói joggyakorlás tekintetében,
l) elősegíti az általa vezetett szervezeti egységben dolgozó munkatársak kötelezettségeinek teljesítését, továbbá javaslatot tesz a személyi ösztönzési rendszer kialakítására, továbbfejlesztésére, és
m) köteles a munkatárs munkaviszonyának, közszolgálati jogviszonyának megszűnése, valamint munkaviszonya, közszolgálati jogviszonya módosítása esetén a 7. § m) pontjában foglalt feladatok végrehajtásának feltételeit biztosítani.
(3) A főosztályvezetőt távolléte vagy akadályoztatása esetén – utólagos beszámolási kötelezettség mellett – az igazgató által megbízott munkatárs helyettesíti.
(4) Az osztályvezető
a) a főosztály ügyrendje, valamint a főosztályvezető utasítása szerint irányítja és ellenőrzi a vezetése alá tartozó osztály munkáját, felelős az osztály feladatainak ellátásáért,
b) felel a MANYSI elfogadott éves munkaterve szerint az osztályát érintő feladatok nyomon követéséért, határidőre történő teljesítéséért,
c) gondoskodik a hatáskörébe utalt tevékenységekkel kapcsolatos dokumentálási, adatszolgáltatási, jelentési kötelezettségek teljesítéséről,
d) kezdeményezési, véleményezési jogot gyakorol a vezetése alá tartozó osztály munkatársait érintő munkáltatói joggyakorlás tekintetében.
(5) Az osztályvezetőt távolléte vagy akadályoztatása esetén – utólagos beszámolási kötelezettség mellett – az Igazgatási és Szakmai Koordinációs Főosztály vezetője által megbízott munkatárs helyettesíti.
A MANYSI MUNKATÁRSAIRA VONATKOZÓ ÁLTALÁNOS RENDELKEZÉSEK
7. § A MANYSI munkatársa
a) feladatait közvetlen felettes vezetője irányítása mellett látja el, ha nem a közvetlen felettes vezető ad utasítást a munkatársnak, köteles erről a közvetlen felettes vezetőt haladéktalanul tájékoztatni,
b) feladatait, a MANYSI érdekeit szem előtt tartva, a jogszabályok és más belső szabályzatok által meghatározott módon, a munkaköri leírásában rögzítetteknek megfelelően, a felettesétől kapott utasítások alapján, a határidők betartásával köteles végrehajtani,
c) gondoskodik a MANYSI feladat- és hatáskörébe tartozó ügyek érdemi döntésre történő előkészítéséről, valamint a döntéseknek a vezető utasítása szerinti végrehajtásáról,
d) köteles szakmai tudását és ismereteit a munkakörének betöltéséhez szükséges követelmények szerinti szinten tartani, a jogszabályokban vagy a munkáltató által előírt képesítést megszerezni, amely képesítési követelmények alól – indokolt esetben – a munkáltató felmentést adhat,
e) köteles megőrizni a MANYSI működésével kapcsolatban tudomására jutott információkat,
f) köteles kerülni minden olyan tevékenységet, amely a MANYSI hátrányos megítéléséhez vezethet vagy egyéb módon a MANYSI érdekeinek sérelmével járhat,
g) közreműködik a MANYSI által különböző intézményi célok megvalósításának érdekében szervezett tevékenységekben,
h) felel a MANYSI vagyonának védelméért, a rendelkezésre bocsátott pénzügyi, valamint egyéb eszközök rendeltetésszerű kezeléséért, megőrzéséért és felhasználásáért,
i) a rá vonatkozó előírások gondatlan vagy szándékos megsértéséért fegyelmi és anyagi felelősséggel tartozik,
j) jogosult szakmai kérdésekben kezdeményezésre, javaslattételre, véleménynyilvánításra,
k) jogosult a munkavégzés feltételeinek javítására irányuló javaslattételre, valamint véleménynyilvánításra a munkahelyével, a munkafolyamatokkal kapcsolatos kérdésekben,
l) jogosult megismerni a személyére vonatkozó, a MANYSI által nyilvántartott adatokat, dokumentumokat, és
m) köteles a kormányzati szolgálati jogviszonyának, munkaviszonyának megszűnése esetén munkakörét, valamint kormányzati szolgálati jogviszonyának, munkaviszonyának módosítása esetén munkakörének a módosítással érintett részét átadni, a rábízott iratokkal, eszközökkel elszámolni.
A MANYSI SZERVEZETI FELÉPÍTÉSE ÉS SZERVEZETI FELADATELLÁTÁSA, A SZERVEZETI EGYSÉGEK, MUNKATÁRSAK FELADATAI
3. A MANYSI szervezeti felépítése
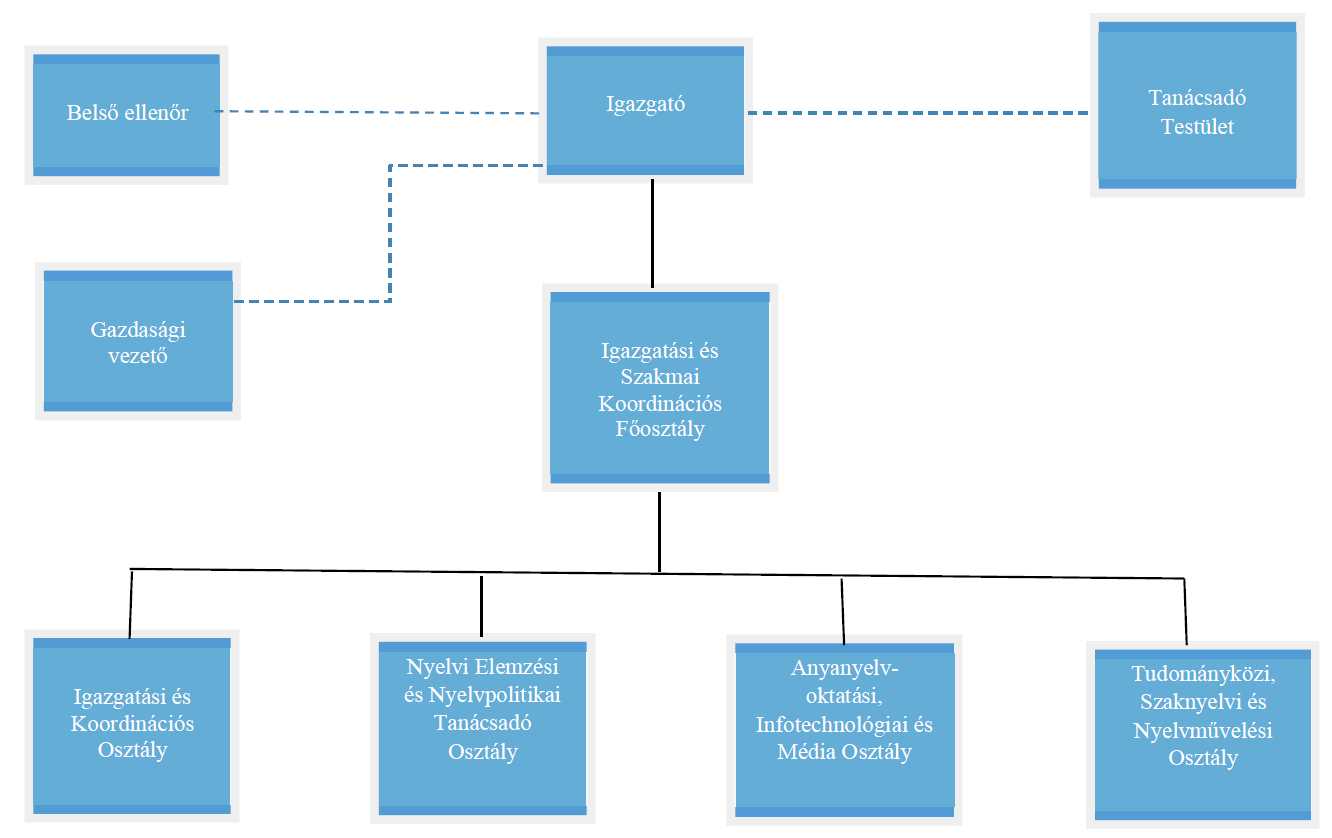
8. § (1) A MANYSI szervezeti ábráját az 1. függelék tartalmazza.
(2) A MANYSI önálló szervezeti egysége a főosztály.
(3) A MANYSI nem önálló szervezeti egységei az osztályok.
4. Gazdasági feladatok ellátása
9. § Az államháztartásról szóló 2011. évi CXCV. törvény 10. § (4a) bekezdésében foglaltak alapján a MANYSI gazdasági szervezete feladatait az irányító szerv látja el. A gazdasági szervezet feladatait az államháztartásról szóló törvény végrehajtásáról szóló 368/2011. (XII. 31.) Korm. rendelet 9. § (5) bekezdés a) pontjában meghatározott – a munkamegosztás és felelősségvállalás rendjét tartalmazó – megállapodás alapján a Miniszterelnökség Szervezeti és Működési Szabályzatában foglaltak szerint az Intézmények Gazdálkodási Főosztálya (a továbbiakban: IGF) látja el.
5. Belső ellenőrzési feladatok ellátása
10. § A költségvetési szervek belső kontrollrendszeréről és belső ellenőrzéséről szóló 370/2011. (XII. 31.) Korm. rendelet (a továbbiakban: BE Korm. rendelet) 15. § (4) bekezdésében foglaltak alapján a MANYSI belső ellenőrzését a Miniszterelnökség Belső Ellenőrzési Főosztálya végzi.
11. § A belső ellenőr a feladatait a BE Korm. rendeletben foglaltaknak megfelelően végzi, így különösen
a) a jogszabályoknak és a belső szabályzatoknak való megfelelőség szempontjából vizsgálja a MANYSI feladat- és projektmenedzsmentjét, ajánlásokat fogalmaz meg a belső kontrollrendszer fejlesztése érdekében,
b) összeállítja a MANYSI kockázatelemzésen alapuló stratégiai és éves ellenőrzési tervét, éves ellenőrzési jelentését,
c) végrehajtja az éves ellenőrzési tervben szereplő és a soron kívül elrendelt belső ellenőrzéseket,
d) javaslatot tesz az igazgató számára a MANYSI tevékenysége hatékonyságának növelése és működésének javítása érdekében,
e) vizsgálja és értékeli a folyamatba épített, előzetes, utólagos és vezetői ellenőrzési rendszerek kiépítését, működését, jogszabályoknak és szabályzatoknak való megfelelését,
f) nyilvántartást vezet az elvégzett belső ellenőrzésekről, és gondoskodik az ellenőrzési dokumentumok megőrzéséről,
g) büntető, szabálysértési, kártérítési, illetve fegyelmi eljárás megindítására okot adó cselekmény, mulasztás vagy hiányosság gyanújának felmerülése esetén haladéktalanul tájékoztatja az igazgatót, javaslatot tesz a megfelelő eljárás megindítására,
h) figyelemmel kíséri a külső ellenőrző szervek által tett javaslatok hasznosítását,
i) nyomon követi az ellenőrzési jelentések alapján készített intézkedési terveket.
6. Igazgatási és Szakmai Koordinációs Főosztály
12. § (1) Az Igazgatási és Szakmai Koordinációs Főosztály a titkársági feladatok keretében
a) jóváhagyásra, aláírásra felterjeszti az igazgató részére az elkészült ügyiratokat, dokumentumokat,
b) ellenőrzi és továbbítja a kiadmánytervezeteket,
c) ellátja az igazgatói értekezlettel, a Tanácsadó Testület üléseivel, az igazgató által kezdeményezett munkamegbeszélésekkel kapcsolatos adminisztrációs és szervezési feladatokat,
d) gondoskodik a MANYSI belső dokumentumainak irattárazásáról,
e) gondoskodik a bejövő és kimenő iratok iktatásáról.
(2) A főosztály a szervezési feladatok keretében
a) szervezi az intézet belső és külső PR tevékenységét, beleértve a média kapcsolatok fenntartását,
b) szervezi a MANYSI rendezvényeit,
c) működteti a MANYSI hivatalos internetes oldalát, gondoskodik az adatvédelmi jogszabályokban foglalt előírások érvényesítéséről és a közérdekű adatok nyilvánosságának biztosításáról.
(3) A főosztály a humánpolitikai feladatok keretében
a) az IGF-fel együttműködve gondoskodik a humánpolitikai ügyek intézéséről, felelős a MANYSI humánerőforrás-gazdálkodásáért,
b) javaslatot tesz a MANYSI képzési rendszerére, a kormánytisztviselők továbbképzésére, gondoskodik a képzés és továbbképzés feltételeiről,
c) meghatározza a MANYSI humánerőforrás-stratégiáját.
(4) A főosztály az üzemeltetési feladatok keretében
a) kezeli a MANYSI működése során felmerülő üzemeltetési problémákat,
b) belső szabályzat szerint kezeli és nyilvántartja a gépjárműállománnyal kapcsolatos igényeket, és
c) kapcsolatot tart az informatikai-telekommunikációs rendszer üzemeltetőjével, jelzi az esetleges problémákat.
(5) A beszerzési feladatok keretében
a) szervezi és koordinálja a MANYSI (köz)beszerzési eljárásait, és
b) összeállítja az időszaki program- és (köz)beszerzési terveket.
(6) A főosztály a jogi feladatok keretében
a) előkészíti a megbízási, valamint egyéb munkajogi jellegű jogviszonyra vonatkozó szerződéseket, illetve a szerződésmódosításokat és -megszüntetéseket,
b) előkészíti a MANYSI működésével kapcsolatos szerződéseket,
c) előkészíti a szerzői jogi védelemhez kapcsolódó dokumentumokat.
(7) A főosztály a véleményezési és tanácsadási feladatok keretében
a) szakmai szempontból véleményezi, felügyeli, előkészíti és előterjeszti az alsó-, közép- és felsőoktatás magyar nyelvi tananyagának esetleges változtatására tett javaslatot,
b) javaslatot tesz az anyanyelvoktatás nemzeti alap- és kerettantervének felülvizsgálatára (alsó-, közép- és felsőoktatásban), az életkori sajátosságok és a minőségi anyanyelvoktatás követelményeinek összehangolására,
c) tanácsadást nyújt a kisebbségi és kisebbségi magyar nyelvhasználat védelmének és stratégiai támogatásának elősegítése érdekében,
d) kapcsolatot tart és együttműködik a közigazgatás érintett tárcáival, részt vesz tárcaközi és egyéb bizottságok tagjaként a kisebbségpolitikai és oktatáspolitikai kérdések kidolgozásában,
e) szakértői állásfoglalásokat készít nyelv- és oktatáspolitikai kérdésekben,
f) javaslatot tesz a magyar nyelvtechnológiai fejlesztések, szoftverhonosítási folyamatok nemzetstratégiai jelentőségű kezelésére, továbbá – az infokommunikációs kultúra terjesztése és a közoktatási gyakorlatba való beillesztése érdekében – programokat, módszertanokat dolgoz ki,
g) javaslatot tesz a szakszerűségnek és az eredményes kommunikáció elvárásának egyaránt megfelelő közérthető anyanyelvhasználat előmozdítására a kultúraközvetítésben, a tömegtájékoztatásban, az oktatásban, a tudományos ismeretterjesztésben, továbbá a törvényhozásban, az igazságszolgáltatásban és a közigazgatásban, valamint az egyes gazdasági szektorokban.
(8) A főosztály a kutatási és kutatásszervezési feladatok keretében
a) segíti és utólagosan vizsgálja a tankönyvek – különösen a magyar nyelvű nyelvtankönyvek – nyelvészeti előkészítését, valamint ösztönzi a nyelvtudományi eredmények bevezetését az oktatásba az életkori sajátosságok figyelembevételével,
b) az esélyegyenlőség európai követelményének megfelelően a nyelvi gazdagság megőrzését tudatosítja, támogatja a magyar nyelvjárásokkal, nyelvi változatokkal kapcsolatos szakmai felvilágosítást, valamint kidolgozza a magyarországi nemzetiségek és a határon túli magyar nemzetrészek anyanyelvhasználatának és kultúrájának védelmére és stratégiai támogatására szolgáló kisebbségpolitikai és oktatáspolitikai irányelveket,
c) a diaszpóra magyar nyelvű közösségeinek fennmaradása és fejlődése, visszaintegrálása érdekében egyeztető fórumokat szervez, a hétvégi magyar iskolák szakmai és anyagi támogatása összehangolásában részt vesz,
d) figyelemmel kíséri a magyar nyelv helyzetére és használatára vonatkozó (nyelvpolitikai és egyéb) kutatásokat, valamint a kutatások eredményeit felhasználható módon közvetíti a politika és a döntéshozók számára,
e) gondozza a Magyar Nyelvstratégiai Intézet periodikáját, a Nyelvstratégiai Füzeteket, szakkiadványokat nyomtatott és elektronikus formában jelentet meg,
f) gondozza és megjelenteti a Magyar Nyelvstratégiai Intézet elektronikus és nyomtatott szakmai folyóiratait,
g) elemzi a digitális kultúra nyelvi hatását és az online identitás kultúrában, nyelvhasználatban betöltött helyét, valamint kezdeményezi digitális nyelvi és kulturális adattárak és tudástárak létrehozását és működtetését,
h) szorgalmazza egyetemi gondozású kistérségi nyelvi és kulturális adatbázisok létrehozását és folyamatos gondozását, kezdeményezi a hagyományos adathordozón meglévő adatok digitalizálását,
i) szorgalmazza a Kárpát-medence kultúrába ágyazott nyelvi örökségének kulturális iránytűként hagyományos és digitális adatbázisban, valamint térinformatikai rendszerben való rendszerezését és megjelenítését,
j) kezdeményezi a magyar szakszókészlet kiteljesítésére szolgáló (a fordítással is összefüggő) anyanyelvű szakmai terminológiai adatbázisok, szótárak készítésének, folyamatos gondozását, egységesítését és közkinccsé tételét,
k) a véleményezési és tanácsadási, valamint a kutatási és kutatásszervezési feladatok ellátásával összefüggően, továbbá egyes kiemelt feladatokhoz kapcsolódóan konferenciákat, szakmai rendezvényeket szervez.
(9) Az Igazgatási és Szakmai Koordinációs Főosztály osztályokra tagozódik az alábbiak szerint:
– Igazgatási és Koordinációs Osztály,
– Nyelvi Elemzési és Nyelvpolitikai Tanácsadó Osztály,
– Anyanyelv-oktatási, Infotechnológiai és Média Osztály,
– Tudományközi, Szaknyelvi és Nyelvművelési Osztály.
(10) Az egyes osztályok közötti feladatmegosztás rendjét az Igazgatási és Szakmai Koordinációs Főosztály ügyrendje tartalmazza. Az ügyrendet az Igazgatási és Szakmai Koordinációs Főosztály vezetője készíti elő és az igazgató hagyja jóvá.
7. Tanácsadó Testület
13. § (1) A Tanácsadó Testület ajánlásai segítik az igazgató szakmai munkáját, a Tanácsadó Testület az igazgató munkája során szakmai javaslattevő feladatokat végez. A Tanácsadó Testület ajánlásaihoz, javaslataihoz, véleményéhez az igazgató nincs kötve, azokat a MANYSI igazgatója figyelembe veheti.
(2) A Tanácsadó Testület hét főből áll, akiket a MANYSI igazgatója kér fel a tudományos élet képviselői közül. A tagok feladataikat két évre szóló megbízási szerződéses jogviszony keretein belül látják el, tevékenységük ellátásáért díjazásban részesülnek.
(3) A Tanácsadó Testület állandó tagja az lehet, aki
a) a nyelvészet vagy társtudományai terén PhD fokozattal és legalább 15 év szakmai gyakorlattal rendelkezik, és
b) a szakmájában elismert tudományos fokozattal rendelkező kutató, és egyetért az intézet alapító okiratában megfogalmazott alapfeladataival és céljaival, és azoknak elérését elősegíti.
(4) A Tanácsadó Testület tagjainak kiválasztása az intézet alapfeladatai megvalósulásának szempontja szerint a MANYSI igazgatójának a feladata.
(5) A Tanácsadó Testület ügyrendjét az igazgató állapítja meg.
(6) A Tanácsadó Testület feladata
a) a MANYSI tudományos munkájának elősegítése, a tudományos eredmények gyakorlatban történő alkalmazására javaslattétel, és
b) a szakmai feladatok ellátása vonatkozásában és a célkitűzések meghatározásában véleményező és javaslattevő testületi tevékenység folytatása.
A MANYSI MŰKÖDÉSÉVEL KAPCSOLATOS EGYÉB RENDELKEZÉSEK
8. Az igazgatói értekezlet
14. § (1) Az igazgatói értekezlet a MANYSI működésével összefüggő döntés-előkészítő, véleményező, javaslattevő, a döntések összehangolását segítő fórum.
(2) Az igazgató szükség szerint, de havonta legalább egy alkalommal az általa megállapított időpontban igazgatói értekezletet tart.
(3) Az igazgatói értekezleten a főosztályvezető és az igazgató által meghívott személyek vesznek részt.
(4) Az igazgatói értekezlet az igazgató vezetésével értékeli az elvégzett, és áttekinti a folyamatban lévő és a jövőbeni feladatokat.
(5) Az igazgatói értekezletről emlékeztetőt kell készíteni.
9. A munkavégzés általános szabályai
15. § (1) Az egyes szervezeti egységek vezetői az irányításuk alá nem tartozó szervezeti egységek munkatársai részére főszabályként utasítást nem adhatnak.
(2) A felettes vezetőtől közvetlenül kapott utasítást – ha az utasítást adó kifejezetten ezzel ellentétesen nem rendelkezik – a szolgálati út megtartásával kell teljesíteni.
(3) Halaszthatatlanul sürgős ügyekben az intézkedésben távolléte miatt akadályozott felettes vezető egyetértését telefonon vagy elektronikus úton kell beszerezni. Ennek megtörténtét – vagy ha erre sincs lehetőség, ezt a körülményt – az ügyiraton fel kell tüntetni, és az ügyiratot haladéktalanul a magasabb szintű felettes vezetőhöz kell továbbítani.
10. A kiadmányozási jog gyakorlása
16. § (1) Külső szervhez vagy személyhez küldendő iratot kiadmányként csak a szabályzatban, illetve az iratkezelési szabályzatban meghatározott, kiadmányozási joggal rendelkező személy írhat alá.
(2) A kiadmányozás magában foglalja az érdemi döntést megelőző intézkedés kiadásának, valamint az érdemi döntés meghozatalának és az ügyirat irattárba helyezésének jogát.
(3) A kiadmányozással kapcsolatos részletes eljárási szabályokat az iratkezelési szabályzat határozza meg.
11. A MANYSI képviselete
17. § (1) A MANYSI-t az igazgató önállóan képviseli hatóságok, bíróságok és más szervek előtt.
(2) Az igazgató jogosult adott ügyben a bíróság vagy hatóság előtti jogi képviselet ellátására külső jogi képviselő részére meghatalmazást adni.
(3) Szakmai fórumokon az igazgató megbízása alapján az érintett szervezeti egység vezetője képviselheti a MANYSI-t.
(4) A képviselet formája lehet:
a) személyes, amelyen a személyes megjelenést, illetve a telefonon történő kapcsolatot kell érteni, valamint
b) írásos, amelyen az aláírás jogának gyakorlását kell érteni.
(5) A MANYSI személyes és írásos képviseletét csak azon személyek gyakorolhatják, akiket az igazgató képviseleti jog gyakorlásával írásban meghatalmazott.
(6) Képviseleti jogot csak az igazgató állapíthat meg, a képviseleti joggal felruházott érintett nem adhatja e jogát át másnak.
(7) A képviseleti jog gyakorlása során a képviselettel megbízott csak azokban az ügyekben, illetve kérdésekben járhat el, amelyekre a megbízást kapta.
12. A helyettesítés általános szabályai
18. § (1) A MANYSI szervezetében szükség esetén minden vezető és beosztott munkatárs helyettesítéséről gondoskodni kell.
(2) A munkatársak helyettesítési rendjének kialakítása az Igazgatási és Szakmai Koordinációs Főosztály vezetőjének feladata. Az igazgató e jogkört magához vonhatja.
(3) A helyettesítés rendjét a munkaköri leírások tartalmazzák.
(4) A helyettesítés rendkívüli esetben szóban is elrendelhető, melyet utólag írásban rögzíteni kell.
13. Munkaköri leírások
19. § (1) A munkavégzéssel kapcsolatos személyes felelősség, a feladat- és hatáskörök személy szerinti megoszlása az egyes munkaköri leírásokban jelenik meg.
(2) A munkaköri leírásokat a szervezeti egység vezetője készíti el és az igazgató hagyja jóvá.
14. A vagyonnyilatkozat
20. § A vagyonnyilatkozat-tételi kötelezettségre az egyes vagyonnyilatkozat-tételi kötelezettségekről szóló 2007. évi CLII. törvény rendelkezéseit kell alkalmazni.
15. Kapcsolattartás a sajtóval
21. § (1) A sajtóval az igazgató, illetve az általa írásban kijelölt munkatárs tartja a kapcsolatot.
(2) Az (1) bekezdésben foglaltakat nem kell alkalmazni a szakmai folyóiratok számára készített szakmai, jellemzően a hatályos előírásokat ismertető vagy egyébként ismeretterjesztési, tudományos célból készült írásos anyagok tekintetében.
(3) A sajtó részére tájékoztatást – az igazgató eltérő döntése hiányában – csak az igazgató adhat. Az igazgató indokolt esetben más vezetőt is kijelölhet a sajtó tájékoztatása céljából.
16. Belső szabályzatok
22. § Az igazgató kiadja a MANYSI működéséhez kapcsolódó, jogszabályokban és jelen Szabályzatban nem szabályozott kérdéseket rendező belső szabályzatokat, így különösen:
a) a közszolgálati szabályzatot,
b) a gazdálkodási szabályzatot,
c) a közbeszerzési és beszerzési szabályzatot,
d) a közérdekű adatok megismerésére irányuló kérelmek intézésének szabályzatát,
e) a cafetériáról és egyéb juttatásokról szóló szabályzatot,
f) a számviteli szabályzatot,
g) az iratkezelési szabályzatot,
h) a belföldi és külföldi kiküldetések elrendelésével és lebonyolításával, elszámolásával kapcsolatos szabályzatot,
i) a gépjármű igénybevételéről és használatának rendjéről szóló szabályzatot,
j) a vezetékes és mobiltelefon használatára vonatkozó szabályzatot,
k) a reprezentációs szabályzatot,
l) a tűz- és munkavédelmi szabályzatot.
1. függelék

A 2. § a 2010: CXXX. törvény 12. § (2) bekezdése alapján hatályát vesztette.
- Hatályos
- Már nem hatályos
- Még nem hatályos
- Módosulni fog
- Időállapotok
- Adott napon hatályos
- Közlönyállapot
- Indokolás
