• Tartalom

1/2024. (II. 29.) SZH utasítás

1/2024. (II. 29.) SZH utasítás

a Szuverenitásvédelmi Hivatal Szervezeti és Működési Szabályzatáról

2024.10.10.

A nemzeti szuverenitás védelméről szóló 2023. évi LXXXVIII. törvény 18. § (1) bekezdés c) pontjában meghatározott hatáskörömben eljárva – figyelemmel a jogalkotásról szóló 2010. évi CXXX. törvény 23. § (4) bekezdés c) pontjára – a következő utasítást adom ki:

1. § A Szuverenitásvédelmi Hivatal Szervezeti és Működési Szabályzatát az 1. mellékletben foglaltak szerint határozom meg.

2. § Ez az utasítás 2024. március 1. napján lép hatályba.

1. melléklet az 1/2024. (II. 29.) SZH utasításhoz

A Szuverenitásvédelmi Hivatal Szervezeti és Működési Szabályzata
I. Fejezet

ÁLTALÁNOS RENDELKEZÉSEK

1. A Szuverenitásvédelmi Hivatal jogállása és alapadatai

1. § A Szuverenitásvédelmi Hivatal (a továbbiakban: Hivatal) autonóm államigazgatási szerv.

2. §1 A Hivatal alapadatai:

a) A szervezet elnevezése: Szuverenitásvédelmi Hivatal

b) A szervezet idegen nyelvű elnevezései:

ba) angol nyelven: Sovereignity Protection Office;

bb) német nyelven: Amt für Souveränitätschutz;

bc) francia nyelven: Bureau de Protection de la Souveraineté.

c) A szervezet rövidített neve: SZH

d) Székhelye: 1074 Budapest, Rákóczi út 70–72.

e) Telephely: 1016 Budapest, Sánc utca 7.

f) Számlaszáma: 10032000-00005758-06010017

g) Számlavezető: Magyar Államkincstár

h) Alapító szerv: Országgyűlés

i) Alapítás dátuma: 2024. február 1.

j) Létrehozásáról rendelkező jogszabály: a nemzeti szuverenitás védelméről szóló 2023. évi LXXXVIII. törvény

k) Alapító Okirat kelte és száma: 2024. január 15., 1/2024.

l) Törzskönyvi azonosító száma: 849300

m) Államháztartási egyedi azonosítója (ÁHTI): 403973

n) Statisztikai számjele: 15849306-8411-311-01

o) Adószáma: 15849306-1-42

p) Hivatalos honlapjának címe: https://szuverenitasvedelmihivatal.hu

2. A Hivatal tevékenysége, feladat- és hatásköre

3. § (1) A Hivatal a nemzeti szuverenitás védelméről szóló 2023. évi LXXXVIII. törvény rendelkezései alapján ellátja az abban meghatározott elemző, értékelő, javaslattevő, vizsgálati feladatait, továbbá a részére törvényben előírt egyéb feladatokat.

(2) A Hivatal alaptevékenységének szakágazati besorolása: 841101 Államhatalmi szervek tevékenysége

(3) A Hivatal alaptevékenységének kormányzati funkciók szerinti besorolása:

011110 Államhatalmi szervek tevékenysége

014040 Társadalomtudományi, humán alapkutatás

(4) A Hivatal vállalkozási tevékenységet nem folytat.

II. Fejezet

A HIVATAL SZERVEZETE

3. A Hivatal vezetése, szervezeti egységei és alaplétszáma

4. § A Hivatal az elnök vezetésével működik.

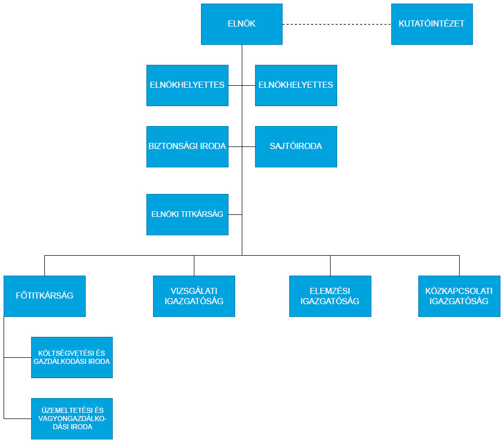
5. § A Hivatalban elnök, elnökhelyettesek, igazgatóságok és főtitkárság, valamint irodák működnek.

6. § A Hivatal szervezeti felépítését az 1. függelék tartalmazza. A szervezeti egységek feladatait a 2. függelék tartalmazza.

7. § A Hivatal alaplétszámát az elnök határozza meg, és módosíthatja a Hivatal rendelkezésére álló költségvetési forrás és a Hivatal feladatai figyelembevételével.

4. A Hivatal vezetése

8. § (1) Az elnök gyakorolja mindazon feladat- és hatásköröket, szakmai és szervezeti irányítói jogkörébe tartozó feladatokat, melyeket részére a nemzeti szuverenitás védelméről szóló törvény és a Hivatal belső szabályzatai meghatároznak, de különösen

a) vezeti a Hivatal munkaszervezetét,

b) a szervezeti és működési szabályzatban meghatározza a Hivatal szervezetét,

c) képviseli a Hivatalt,

d) tartja a kapcsolatot különösen a Kormány tagjaival, az Európai Bizottsággal, az Országgyűléssel, annak tagjaival, illetve mindazon szervekkel, szervezetekkel, amelyekkel jogszabályi rendelkezések alapján a Hivatal alaptevékenysége ellátásához kapcsolattartásra kötelezett és jogosult,

e) gyakorolja a különleges jogállású szervekről és az általuk foglalkoztatottak jogállásáról szóló 2019. évi CVII. törvényben (a továbbiakban: Küt.), a nemzeti szuverenitás védelméről szóló törvényben vagy más törvényben a hivatali szervezet vezetője számára meghatározott hatásköröket,

f) a Hivatal költségvetése tekintetében ellátja mindazon feladatokat, amelyeket az államháztartásról szóló törvény a fejezetet irányító szerv vezetőjének hatáskörébe utal,

g) megállapítja a Hivatal által lefolytatott vizsgálatok szakmai szabályait és módszereit.

(2) Az elnök az (1) bekezdésben foglalt hatásköröket önállóan gyakorolja.

(3) Az elnököt távolléte vagy akadályoztatása esetén az elnök által írásban kijelölt elnökhelyettes helyettesíti.

(4)2 Az elnök közvetlen alárendeltségében működik

a) az Elnöki Titkárság,

b) a Főtitkárság,

c) az Elemzési Igazgatóság,

d) a Vizsgálati Igazgatóság,

e) a Közkapcsolati Igazgatóság,

f) a Biztonsági Iroda,

g) a Sajtóiroda, valamint

h) a Kutatóintézet

[a b)–h) pontban felsorolt szervezeti egységek a továbbiakban együtt: önálló szervezeti egység].

9. § A Hivatal önálló szervezeti egységeinek vezetői

a) a jogszabályoknak és a szakmai követelményeknek megfelelően felelősek a szervezeti egység feladatainak ellátásáért,

b) döntenek a szervezeti egység feladatkörébe utalt ügyekben,

c) felelősek a szervezeti egység tevékenységének megszervezéséért, a munkafeltételek és az eredményes munkavégzéshez szükséges tájékoztatás biztosításáért, a szervezeti egység feladatkörébe tartozó feladatok ellátásának jogszerűségéért, szakmai színvonaláért, az előírt határidők betartásáért,

d) együttműködnek más szervezeti egységeinek vezetőivel és munkatársaival.

III. Fejezet

A HIVATAL MŰKÖDÉSE

5. A Hivatal működésének általános szabályai

10. § A szervezeti egységek folyamatos működését a jogszabályok, a közjogi szervezetszabályozó eszközök, a jelen Szabályzat és a Hivatal egyéb szabályzatai, valamint a felettes vezetők utasításai határozzák meg.

11. § (1) A Hivatal foglalkoztatottjainak kötelezettsége és joga a jelen Szabályzatból következő feladatok ellátása és hatáskörök gyakorlása, amelyekért felelősséggel tartoznak. Feladataikat a jogszabályok által meghatározott módon, a felettestől kapott utasítások, útmutatások alapján, a határidő betartásával kötelesek végrehajtani.

(2) A Hivatal szervezeti egységei és az ott feladatot ellátó alkalmazottak tevékenységük során együttműködésre, közreműködésre kötelezettek. Bármely szervezeti egység a feladatkörébe eső, de (részben) más szervezeti egység feladatkörébe is tartozó vagy azt érintő ügyekben az érintettekkel egyeztetve köteles eljárni.

6. A munkáltatói jogok gyakorlása

12. § (1) A Hivatal elnökhelyettesei felett a munkáltatói jogkört az elnök gyakorolja.

(2) A Hivatal foglalkoztatottjai felett a munkáltatói jogokat az elnök gyakorolja.

(3) Az önálló szervezeti egységek vezetői átruházott jogkörként gyakorolják az önálló szervezeti egységek foglalkoztatottjai felett a kinevezés / munkaviszony létesítés, a felmentés / munkaviszony megszüntetés, az összeférhetetlenség megállapítása és a fegyelmi jogkör gyakorlása, valamint a Küt. 22. § (2) bekezdésében foglaltak kivételével az egyéb munkáltatói jogokat.

13. § (1) Az álláshelyen ellátandó feladatot a Hivatal erre vonatkozó szabályzatával összhangban közszolgálati munkaszerződés vagy munkaszerződés határozza meg.

(2) Az álláshelyen ellátandó feladatokról szóló szabályzat tartalmazza az álláshelyen ellátandó alapvető feladatokat és az ellátandó tevékenységi kört, a kapcsolódó jogosítványokat, valamint az adott munkakör ellátására vonatkozó követelményeket.

7. A kiadmányozás rendje

14. § (1) A kiadmányozási jogot általános érvénnyel az elnök gyakorolja, melyet eseti jelleggel átruházhat.

(2) Az átruházott kiadmányozási jog nem ruházható tovább.

(3) Az elnök által átruházott jogkörben történő kiadmányozás szabályait az elnök határozza meg.

8. Együttműködési megállapodások

15. § (1) Más állami vagy nem állami, valamint külföldi szervekkel, szervezetekkel kötendő megállapodás érdekében a kapcsolatfelvételről, illetve a tárgyalások megkezdéséről az elnök dönt.

(2) Az együttműködési megállapodás tervezetét az elnök által kijelölt szervezeti egység egyezteti és készíti elő.

9. Vagyonnyilatkozat-tételi kötelezettség

16. § (1) A Hivatal elnöke és elnökhelyettesei a nemzeti szuverenitás védelméről szóló törvény 15. §-ában foglaltak szerint kötelesek vagyonnyilatkozatot tenni.

(2) A Hivatal meghatározott foglalkoztatottjai az egyes vagyonnyilatkozat-tételi kötelezettségekről szóló 2007. évi CLII. törvény (a továbbiakban: Vtk.) 5. § (1) bekezdésében meghatározottak szerint – figyelemmel a Vtk. 3. §-ában foglalt rendelkezésekre – kötelesek vagyonnyilatkozatot tenni.

10. Nemzetbiztonsági ellenőrzés

17. § (1) A Hivatal elnöke és elnökhelyettese a nemzeti szuverenitás védelméről szóló 2023. évi LXXXVIII. törvény 14. § (2) bekezdése szerint, nemzetbiztonsági ellenőrzés alá esik.

(2) A Hivatal egyéb foglalkoztatottjai nemzetbiztonsági ellenőrzése vonatkozásában az elnök külön szabályzatban rendelkezik a vonatkozó jogszabályok figyelembevételével.

11. Vezetői értekezlet

18. § (1) A vezetői értekezlet szükség szerinti, de legalább havi rendszerességgel ülésezik.

(2) A vezetői értekezletet az elnök vezeti. Állandó résztvevői az elnök, az elnökhelyettesek, az igazgatók és a főtitkár, valamint az elnök által meghívott személyek.

12. A szervezeti egységek együttműködése

19. § (1) Elnöki utasításra a szervezeti egység köteles olyan feladat ellátásában is közreműködni, amely a szervezeti és működési szabályzat szerint más szervezeti egységhez tartozik.

(2) A szervezeti egységek a tevékenységük során a feladatkörükbe tartozó, de más szervezeti egységet is érintő ügyekben kötelesek együttműködni és az érdekeltekkel egyeztetve eljárni.

(3) A szervezeti egységek kötelesek egymást kölcsönösen tájékoztatni, a hivatalosan tudomásukra jutott információt az illetékes szervezeti egységhez haladéktalanul eljuttatni.

(4) Minden foglalkoztatott köteles a munkáját érintő, számára releváns utasítások betartására. Az adott utasításokkal kapcsolatban a foglalkoztatottak további tájékoztatást és útmutatást kérhetnek a szolgálati út betartásával.

1. függelék3

2. függelék

A szervezeti egységek feladatai
I. Elnökhelyettesek
1. Az elnökhelyettesek
1.1. az elnök közvetlen utasításai szerint látják el a hatáskörükbe rendelt feladatokat,
1.2. munkáját elnökhelyettesi iroda segíti, amely a szakmai tevékenységük támogatása mellett a titkársági feladatokat is ellátja.
2. Elnökhelyettes felel
2.1. az elnök szakmai és szervezeti koordinációs tevékenységének támogatása érdekében
2.1.1. a hivatal tevékenységének általános stratégiai tervezésével, valamint a vizsgálati, elemzési és kutatási tevékenység összehangolásával, továbbá a szuverenitáskockázat-értékelési módszertan fejlesztésével összefüggő,
2.1.2. a Hivatal egyedi és éves jelentéseinek összeállításával kapcsolatos koordinációs,
2.1.3. a szervezeti kontrolling-, vezetői információs és beszámolórendszer működtetésével, valamint a Hivatal szervezet- és tevékenység fejlesztéssel összefüggő,
2.1.4. a kiválasztási eljárással kapcsolatos, ideértve annak megszervezésével, irányításával és szabályszerű lebonyolításával, a hivatali bér- és juttatási rendszerrel, továbbá a kitüntetési, elismerési javaslatok felterjesztésével összefüggő,
2.2. az elnök nemzetközi és kommunikációs tevékenységének támogatása érdekében
2.2.1. az elnök közéleti szerepléseivel, valamint a Hivatal kommunikációs tevékenységével összefüggő stratégiai-tervezési,
2.2.2. a Hivatal nemzetközi szakmai együttműködéseinek és kutatásainak koordinációjával összefüggő,
2.2.3. a Hivatal társadalmi kapcsolatainak stratégiai tervezésével és szervezésével kapcsolatos,
2.2.4. az elnök és a Hivatal vezetőinek (és egyedi esetekben munkatársainak) kiküldetésével, nemzetközi kapcsolatainak szervezésével, valamint az általános hivatali protokoll eljárások irányításával kapcsolatos
feladatokért.
II. Elemzési Igazgatóság
1. Az Elemzési Igazgatóságot igazgató vezeti.
2. Az elemzési igazgató egyedi vizsgálatot megalapozó tevékenysége körében
2.1. közreműködik az ellenőrzési terv előkészítésében, érvényesíti a visszacsatolt vizsgálati kockázatértékelések eredményét a tervezés során,
2.2. ellátja az ellenőrzési témák elemzési és vizsgálati szempontrendszerének kialakításával és működtetésével összefüggő feladatokat,
2.3. az egyedi vizsgálat megalapozása, előkészítése érdekében kockázatelemzést végez,
2.4. kidolgozza az ellenőrzési témajavaslatokat,
2.5. a Vizsgálati Igazgatóság bevonásával javaslatot tesz a vizsgálandó szervezetekre.
3. Az elemzési igazgató információgyűjtési feladatai körében
3.1. javaslatot tesz a vizsgálatra történő kiválasztás módszereire,
3.2. elvégzi az egyedi vizsgálatok alapján általánosítható kockázati jellemzők meghatározását, kidolgozza a kockázatbecslő megoldásokat a különböző kockázati területekre.
4. Az elemzési igazgató adatelemzési feladatai körében
4.1. végrehajtja Hivatal kockázatelemzési rendszerének integrálását, szakmai elvárásokhoz igazodó fejlesztését,
4.2. javaslataival aktívan fejleszti az adatvagyon kiaknázási folyamatait, összehangolja az adatvagyon célszerű és innovatív szakmai hasznosítását,
4.3. a kockázatok feltárása, értékelése érdekében általános és témaspecifikus elemzésekkel támogatja a Vizsgálati Igazgatóság munkáját, a vizsgálati célkitűzések kidolgozását,
4.4. a központi szinten feltárt kockázatok, anomáliák alapján javaslatot tesz a Vizsgálati Igazgatóságnak egyedi vizsgálatok lefolytatására,
4.5. rendszeresen elvégzi a kockázat nagysága szerinti kategóriákba sorolását,
4.6. meghatározza a vizsgálati kört.
5. Az elemzési igazgató minőségbiztosítási feladatai körében
5.1. ellenőrzi az adatgyűjtési, elemzési és vizsgálati folyamatok és tevékenységek minőségbiztosítását,
5.2. véleményezi a vizsgálati tervet,
5.3. ellátja az egyedi vizsgálati terv minőségbiztosítását,
5.4. előzetesen véleményezi az elemzések, továbbá a Vizsgálati Igazgatóság vizsgálatokról készített véleményeinek és elnöki ajánlásra vonatkozó javaslatait,
5.5. előzetesen véleményezi az elnök által kiadmányozásra kerülő, vizsgálati tevékenységgel kapcsolatos iratokat.
6. Az elemzési igazgató szakjogi feladatai körében
6.1. kialakítja és működteti a Hivatal minőségirányítási rendszerét a vizsgálati eljárásokra vonatkozó jogszabályi és belső szabályozási követelményekkel összhangban,
6.2. kidolgozza, – elnöki jóváhagyást követően – bevezeti és folyamatosan karbantartja a belső minőségirányítási szabványokat és a vonatkozó minőség-ellenőrzési eljárásrendeket, szakmai útmutatókat, és segédleteket,
6.3. kidolgozza és elnöki jóváhagyás alapján bevezeti és folyamatosan fejleszti, karbantartja a Vizsgálati Iroda által végzett szakmai eljárások belső szabályait meghatározó vizsgálati kézikönyvet, a vizsgálati eljárási szabályok, belső útmutatók kidolgozásában, folyamatos karbantartásában szakmai iránymutatást, segítséget nyújt,
6.4. a vizsgálati és elemzési tevékenységgel kapcsolatos ügyekben indított keresetek ügyében – szükség esetén a vizsgálati igazgató bevonásával – ellátja a Hivatal perképviseletével kapcsolatos ügyeket,
6.5.4 közreműködik az éves jelentés elkészítésében, együttműködik a felelős szakterülettel a közérdekű bejelentésekkel, kérelmekkel, panaszokkal kapcsolatos ügyekben, szükség esetén értékeli, elemzi azokat, és előkészíti a megkeresésre adandó választ.
III. Vizsgálati Igazgatóság
1. A Vizsgálati Igazgatóságot igazgató vezeti.
2. A vizsgálati igazgató vizsgálat-módszertani feladata körében
2.1. összeállítja, aktualizálja és szükség esetén fejleszti a kockázatelemzési- és értékelési, a vizsgálati és a külső ellenőrzési módszertani dokumentumokat,
2.2. kialakítja a kockázatelemzéshez és értékeléshez, a vizsgálatokhoz és a külső ellenőrzésekhez kapcsolódó belső szabályozókat,
2.3. ellátja a vizsgálati stratégiai tervezéssel összefüggő feladatokat.
3. A vizsgálati igazgató kockázatértékelési feladatai körében
3.1. meghatározza a vizsgálati kockázatértékelési szempontokat,
3.2. az egyedi vizsgálatok tekintetében elvégzi a folyamatba épített kockázatértékelést,
3.3. az egyedi vizsgálatok tekintetében elvégzi a jelentést vagy intézkedést megelőző kockázatértékelést,
3.4. közreműködik az adatvagyon kialakításában és felhasználásával kapcsolatos módszertan kialakításában.
4. A vizsgálati igazgató egyedi vizsgálatot megalapozó feladata körében
4.1. felméri a Hivatal egyedi vizsgálati tevékenységével kapcsolatos kockázatokat, elnöki döntés szerint kezeli azokat,
4.2. közreműködik a Hivatal vizsgálati és értékelő tevékenységét támogató IT folyamatok és fejlesztések támogatásában.
5. A vizsgálati igazgató az egyedi vizsgálatok előkészítése körében
5.1. közreműködik a kockázatelemzési és értékelési, a vizsgálati és a külső ellenőrzési módszertani dokumentumok összeállításában, aktualizálásában és fejlesztésében,
5.2. kezdeményezi a kockázatelemzéshez és értékeléshez, a vizsgálatokhoz és a külső ellenőrzésekhez kapcsolódó belső szabályozók kialakítását,
5.3. közreműködik a kockázatelemzésen alapuló vizsgálati terv elkészítésében,
5.4. elkészíti a külső ellenőrzési feladatok végrehajtásához szükséges tervezési dokumentumokat.
6. A vizsgálati igazgató az egyedi vizsgálatok végrehajtása körében
6.1. az elnök jóváhagyása alapján vizsgálatot kezdeményez a kockázatelemzés során feltárt kockázati tényezők által azonosított, vagy bejelentés alapján beérkező ügyekben vagy ügycsoportokban,
6.2. döntéshozatalra előkészíti a vizsgálatok indítására vonatkozó előterjesztéseket,
6.3. a vizsgálat indítására vonatkozó döntést követően a vizsgálatot megindítja, arról értesíti a nemzeti szuverenitás védelméről szóló törvényben meghatározott érintetteket,
6.4. összeállítja az egyedi vizsgálati tervet,
6.5. összegyűjti, értékeli a vizsgálati eljárás lefolytatásához szükséges dokumentumokat,
6.6. a vizsgálati dokumentumok értékelése során tett megállapításokat folyamatosan rögzíti, szükség esetén adatbekérésekre, (további) adatszolgáltatásokra, illetve eljárás kezdeményezésre irányuló megkereséseket intéz a vizsgálatban érintett szervezetekhez, szereplőkhöz, szükség esetén kezdeményezi külső szakértők bevonását,
6.7. elkészíti az elvégzett vizsgálatok megállapításait tartalmazó jelentéstervezetet és javaslatokat (vélemény, álláspont kialakítása, ajánlások), döntéshozatalra az elnök elé terjeszti, és gondoskodik az elnök által jóváhagyott jelentéstervezet véglegesítéséről, továbbá a vizsgálati jelentések utánkövetéséről.
IV. Közkapcsolati Igazgatóság
1. A Közkapcsolati Igazgatóságot igazgató vezeti.
2. A közkapcsolati igazgató kommunikációs feladatai körében
2.1. felel a Hivatal egységes, az intézmény jövőképéhez, stratégiájához, értékeihez igazodó, átlátható és közérthető marketing stratégia megalkotásáért,
2.2. felel a Hivatal ismertségének, elismertségének és jó hírnevének építéséért, ennek során az egyes kreatív kampányok megalkotásáért, az alternatív megjelenési formák szervezéséért,
2.3. biztosítja a Hivatal kommunikációs üzeneteinek vizuális tartalmát, stratégiát alkot azok megjelenési helyére és formájára,
2.4. előállítja a képi és videós letölthető tartalmakat a Hivatal kommunikációs felületeire,
2.5. felel az egységes tartalmi és vizuális megjelenésért, ennek érdekében gondozza a Hivatal arculatát, felelős annak szabályszerű megjelenéséért valamennyi felületen,
2.6. kreatív ötletekkel és azok megvalósításával segíti az elnök és a Hivatal napi kommunikációs tevékenységét,
2.7. elvégzi a Hivatal tevékenységéhez kapcsolódó kommunikációs megjelenések, valamint a kommunikációs tárgyú beszerzések szakmai előkészítéséből eredő hivatali feladatokat,
2.8. felel a kommunikációs termékgyártáshoz szükséges eszközök és szoftverek beszerzésének szakmai specifikációjért, a szakterületen dolgozó munkatársak továbbképzéséért,
2.9. az érintett szakterületekkel együttműködve – részben vagy teljes egészében –
2.9.1. megszervezi és megvalósítja a Hivatal valamennyi külső és belső rendezvényét,
2.9.2. gondoskodik a hivatal utazási tervének összeállításáról, a kiküldetésekkel kapcsolatos feladatok ellátásáról a Főtitkársággal együttműködésben,
2.9.3. kidolgozza és aktualizálja az éves intézményi rendezvénynaptárt,
2.9.4. gondoskodik a Hivatal arculati elemeiről,
2.9.5. biztosítja a Hivatal társrendezvényeken való megjelenését arculati elemekkel ellátott PR-anyagokkal.
3. A közkapcsolati igazgató a társadalmi kapcsolatok fejlesztésével összefüggő feladatai körében
3.1. kidolgozza a nemzeti szuverenitásvédelemmel kapcsolatos társadalmi ismeretterjesztéssel, korosztályos közneveléssel kapcsolatos hivatali stratégiát,
3.2. megalkotja a vizsgálati és elemzési igazgatóságok által előkészített dokumentációk közzétételének kommunikációs és vizuális megjelenését,
3.3. kialakítja a civil szervezetekkel és a médiával kapcsolatos együttműködés stratégiáját,
3.4. stratégiai jelentőségű témákban a döntések előkészítését segítő, társadalmi hatásait vizsgáló, a kommunikációs megjelenéseket támogató felméréseket, adatgyűjtéseket, összehasonlító elemzéseket készít.
4. A közkapcsolati igazgató hivatali protokollal kapcsolatos feladatai körében
4.1. gondoskodik a hivatali protokoll körülmények, feltételek, eszközök és eljárásrendek kialakításáról és fenntartásáról,
4.2. intézi az elnök és a munkatársak számára szükséges protokoll fordítási és tolmácsolási feladatokkal kapcsolatos teendőket,
4.3. a téma szerint illetékes elnökhelyettes koordinációja mellett, javaslatot tesz a hivatali rendezvények egységes protokollgyakorlatára, valamint a hivatalos protokoll-listára,
4.4. javaslatot tesz a Hivatal protokoll kiadásai terhére beszerzett ajándéktárgyakra, gondoskodik a megfelelő ajándékozási gyakorlat kialakításáról.
V/1. A Főtitkárság
1.5 A Főtitkárságot a főtitkár vezeti, munkáját főtitkárhelyettes segíti.
2. A főtitkár ellátja
2.1. a jogviszony létesítésével kapcsolatos feladatokat, amely során bemutatásra bekéri a jogviszony létesítéséhez szükséges okiratokat, aláírásra előkészíti a munkáltatói intézkedést tartalmazó dokumentumokat,
2.2. jogviszony megszűnésével, illetve megszüntetésével kapcsolatos feladatokat, a munkáltatói jogkör gyakorlójával történt előzetes egyeztetést követően aláírásra előkészíti a kilépéshez szükséges okiratokat, igazolásokat,
2.3. a kiválasztási folyamatokért felelős elnökhelyettessel együttműködve a személyügyi nyilvántartás vezetésével, továbbá a munkaügyi, fegyelmi, humánpolitikai, szociális és kegyeleti döntésekkel összefüggő feladatokat,
2.4. a vagyonnyilatkozatokkal kapcsolatos munkáltatói intézkedések szakmai előkészítését, az ezzel kapcsolatos iratok és nyilvántartások elkülönített kezelését.
3. A főtitkár gondoskodik
3.1. az alkalmazásban álló munkatársak előzetes és időszakos foglalkozás-egészségügyi alkalmassági vizsgálatáról,
3.2. a biztonsági vezetővel együttműködve a meghatározott személyek vonatkozásában a nemzetbiztonsági ellenőrzéssel, biztonsági feladatokkal összefüggő feladatok elvégzéséről és nyilvántartásáról.
4. A főtitkár irányítja és felügyeli
4.1. a Hivatal gazdálkodását a Költségvetési és Gazdálkodási Irodán keresztül,
4.2. a Hivatal üzemeltetési és vagyongazdálkodási tevékenységét az Üzemeltetési és Vagyongazdálkodási Irodán keresztül,
4.3.6 a Hivatal belső szabályzatainak előkészítését és a szabályzatok nyilvántartását, a Hivatal által kötendő szerződések előkészítését, a közzétételi kötelezettség teljesítését, a Hivatal törvényes működéséhez szükséges általános jogi feladatokat, a beszerzési és a közbeszerzési eljárások előkészítésével és lefolytatásával kapcsolatos feladatokat, valamint a Hivatalhoz érkező közérdekű bejelentésekkel, kérelmekkel, panaszokkal kapcsolatos ügyeket.
5. A Főtitkár gondoskodik a Hivatal kiküldetéseivel kapcsolatos adminisztratív feladatok ellátásáról.
V/2. Költségvetési és Gazdálkodási Iroda
1. Az Iroda a Hivatal gazdasági szervezete. Vezetője a Költségvetési és Gazdálkodási Iroda vezetője.
2. Az irodavezető ellátja a Hivatal működtetésével kapcsolatos gazdálkodási feladatokat a Hivatalra vonatkozó jogszabályok és a szakmai standardok szerint részletezettek szerint, különös figyelemmel az államháztartásról szóló törvény végrehajtásáról szóló kormányrendeletben részletezett feladatokat.
V/3. Üzemeltetési és Vagyongazdálkodási Iroda
1. Az üzemeltetési és vagyongazdálkodási irodavezető
1.1. közreműködik a Hivatal informatikai tárgyú szabályzatainak elkészítésében,
1.2. közreműködik a Hivatal informatikai rendszerének fejlesztésével és védelmével kapcsolatos feladatok ellátásában,
1.3. a biztonsági irodavezetővel együttműködve gondoskodik az informatikai adatvédelemmel és elektronikus információbiztonsággal kapcsolatos feladatok ellátásáról,
1.4. gondoskodik a Hivatal honlapjának informatikai karbantartásáról,
1.5. gondoskodik az e-ügyintézéssel kapcsolatos feladatok ellátásáról,
1.6. közreműködik a Hivatal elhelyezésével kapcsolatos feladatok ellátásáról,
1.7. gondoskodik a Hivatal iktatási rendjének kialakításáról,
1.8. gondoskodik az éves leltár megszervezéséről az Elnöki Titkársággal együttműködve,
1.9. gondoskodik az alkalmazásban álló munkatársakra vonatkozó munkavédelmi és tűzvédelmi teendők ellátásáról.
2.7 Az üzemeltetési és vagyongazdálkodási irodavezető ellátja a főtitkárhelyettesi feladatokat, amelynek keretében a főtitkár akadályoztatása esetén a főtitkárt teljes jogkörrel helyettesíti.
V/4.8
VI. Kutatóintézet
1. A Kutatóintézetet igazgató vezeti.
2. A Kutatóintézet igazgatója gyakorolja a nemzeti szuverenitás védelméről szóló törvényben biztosított jogköröket és gondoskodik a törvényben meghatározott feladatok végrehajtásáról.
VII. Biztonsági Iroda
1. A Biztonsági Irodát irodavezető vezeti.
2. Az irodavezető védelemszervezési és minősített adatkezeléssel összefüggő feladatkörében
2.1. ellátja a Hivatal minősített adatkezelésével kapcsolatos, jogszabályban meghatározott feladatokat, szakmai felügyeletet gyakorol e tevékenységek felett,
2.2. biztosítja a minősített adat kezelésének feltételeit.
3. Az irodavezető védelemigazgatási és vagyonvédelmi feladatkörében
3.1. ellátja a Hivatal operatív biztonsági, megelőző-védelmi feladatait,
3.2. végrehajtja a Hivatal teljes körű vagyonvédelmi, biztonságtechnikai és üzembiztonsági feladatait,
3.3. ellátja az operatív és a védelmi koncepcióval és stratégiával kapcsolatos feladatokat, illetve megteremti az intézményvédelem technikai feltételeit,
3.4. felügyeli a technikai védelmi eszközök üzemeltetését, valamint ellátja a biztonsági és portaszolgálati feladatok szervezését, ellenőrzését,
3.5. ellenőrzi és felügyeli a biztonsági rendszerek infrastrukturális feltételeinek megteremtését, működtetését, biztosítását, karbantartását,
3.6. veszélyhelyzeti és minősített időszakban, elemi kár esetén koordinálja a kárelhárítási munkákat, együttműködve a mentésben résztvevő szervekkel,
3.7. krízishelyzet esetén koordinálja a kríziskezelési tevékenységet,
3.8. ellátja a biztonsági okmányokkal kapcsolatos feladatokat.
4. Az irodavezető információbiztonsági feladatkörében
4.1. részt vesz a Hivatal elektronikus információs rendszereinek biztonságával összefüggő tevékenységek jogszabályokkal való összhangjának megteremtésében és fenntartásában,
4.2. e feladatkörén belül gondoskodik az információbiztonsági folyamatok részletszabályainak kidolgozásáról,
4.3. biztonsági kockázat- és hatáselemzéseket, valamint eseti biztonsági és sérülékenységi teszteléseket végez,
4.4. az elektronikus információs rendszer fejlesztésénél biztonsági szempontból értékeli a folyamatokat,
4.5. a fenyegetettségek folyamatos újraértékelésével, a kontrollfolyamatok felülvizsgálatával nyomon követi az információbiztonsági környezet változását, az információbiztonságot érintő külső vagy belső környezeti változásokra figyelemmel további információbiztonsági alternatívákat határoz meg,
4.6. felügyeli az üzemeltetett informatikai biztonsági rendszereket,
4.7. ellátja a minősített adatok kezelésére szolgáló elektronikus rendszer üzemeltetésével kapcsolatos feladatokat.
5. Az irodavezető egyéb feladatkörében
5.1. részt vesz a hivatalos kiküldetések előkészítésében, a kiutazók részére utazásbiztonsági felkészítést nyújt,
5.2. ellátja a munkatársak nemzetbiztonsági ellenőrzésével összefüggő feladatokat,
5.3. kapcsolatot tart az Alkotmányvédelmi Hivatallal, a Nemzeti Biztonsági Felügyelettel, a Nemzetbiztonsági Szakszolgálattal, a Nemzeti Védelmi Szolgálattal, valamint a hatáskörébe tartozó feladatok ellátása érdekében a többi nemzetbiztonsági és rendvédelmi szervvel,
5.4. koordinálja a Hivatalhoz a nemzetbiztonsági és rendvédelmi szervektől érkező megkereséseket, adatkéréseket.
VIII. Sajtóiroda
1. A Sajtóirodát irodavezető vezeti.
2. Az irodavezető kommunikációs tevékenysége keretében
2.1. kapcsolatot tart az újságírókkal, szerkesztőségekkel és a média egyéb képviselőivel,
2.2. sajtólistát állít össze és gondoz,
2.3. a Hivatal szervezeti egységeinek javaslatait figyelembe véve és a kommunikációért felelős elnökhelyettes szakmai koordinációja mellett, tervezi és szervezi a napi sajtómegjelenéseket,
2.4. fogadja az újságíróktól és a szerkesztőségektől érkező megkereséseket,
2.5. gondoskodik – az érintett szervezeti egységek bevonásával és a kommunikációért felelős elnökhelyettes koordinációja mellett – az újságírói megkeresésekre vonatkozó válaszlevelek előkészítéséről,
2.6. gondoskodik a közlemények kiadásáról,
2.7. gondoskodik a megküldött válaszok és kommunikációs megjelenések utánkövetéséről,
2.8. felel a Hivatal feladat- és hatáskörét érintő honlapok, hírportálok, hazai és nemzetközi sajtótermékek szemlézéséért, elemzéséért, napi sajtószemlék közreadásáért,
2.9. szerkeszti, publikálja és aktualizálja a szöveges és képi tartalmakat a Hivatal kommunikációs felületein.
3. Az irodavezető kommunikáció-szervezési feladatai keretében
3.1.9 a Főtitkárság támogatása mellett gondoskodik a közadatoknak a hivatal honlapján való közzétételéért,
3.2. interjúkat és sajtótájékoztatókat szervez a Közkapcsolati Igazgatósággal együttműködve,
3.3. az elnök tárgyalásainak előkészítése során gondoskodik a sajtóterv elkészítéséről,
3.4. stúdióbeszélgetéseket és médiaszerepléseket szervez, közreműködik a programokhoz kapcsolódó írásos anyagok előkészítésében,
3.5. közreműködik az elnöki közszereplések és rendezvények megszervezésében,
3.6. szükség szerint részt vesz a nyilvános sajtóesemények bejárásain, sajtóesemények, nyilvános közszereplések, programok lebonyolításában.
4. Az irodavezető ellátja a normatív utasításban meghatározott, illetve az elnök által rábízott egyéb feladatokat.
IX. Elnöki Titkárság
1. Az Elnöki Titkárságot Titkárságvezető vezeti.
2.10 Az Elnöki Titkárság
a) segíti az elnök munkáját,
b) gondoskodik az elnök hatáskörébe tartozó feladatok adminisztratív és koordinációs szempontú előkészítéséről,
c) biztosítja az elnök hatáskörébe tartozó feladatok folyamatos ellátását,
d) ellátja az elnök által állandó vagy eseti jelleggel meghatározott feladatokat,
e) kijelöli a Hivatalhoz érkező iratok elintézéséért felelős szervezeti egységet annak vezetője útján,
f) gondoskodik az iratok határidő-nyilvántartásba helyezése érdekében szükséges intézkedések megtételéről,
g) összehangolja az elnökhöz kapcsolódó szervezési és protokollfeladatokat,
h) belső ellenőrzési tevékenységet végez.
2/A.11 Az Elnöki Titkárság keretében működik
a) a titkárságvezető,
b) a kabinetfőnök, valamint
c) a belső ellenőr.
2/B.12 Az Elnöki Titkárság szervezetében működő személyek az elnök közvetlen alárendeltségében működnek, részükre feladatot kizárólag az elnök határozhat meg, tevékenységük ellátása során utasítást részükre csak az elnök adhat.
2/C.13 Az Elnöki Titkárság szervezetében működő személyek feladatai ellátásának részletes rendjét az Elnöki Titkárság ügyrendje határozza meg.
3. Az Elnöki Titkárság ellátja a normatív utasításban meghatározott, illetve az elnök által rábízott egyéb feladatokat.
4. Az Elnöki Titkárság munkatársai közreműködnek a Biztonsági Iroda, valamint a Sajtóiroda vezetője feladatainak ellátásában.
X. Belső ellenőr
1. A Hivatalban belső ellenőr működik.
2. A belső ellenőr
2.1. feladatait – a költségvetési szervek belső kontrollrendszeréről és belső ellenőrzéséről szóló 370/2011. (XII. 31.) Korm. rendelet rendelkezéseivel összhangban – az elnök közvetlen alárendeltségében végzi,
2.2. feladata annak vizsgálata, hogy a Hivatal által kialakított és működtetett rendszerek és eljárások megfelelnek-e a hatályos jogszabályokban és a Hivatal belső szabályzataiban foglaltaknak,
2.3. tevékenysége ellátása során nem utasítható, a Hivatal operatív működésével kapcsolatos feladatokkal nem bízható meg,
2.4. az elnök által jóváhagyott éves ellenőrzési tervben rögzített ellenőrzési feladatokat a hatályos jogszabályokban foglalt rendelkezések, a hatályos belső ellenőrzési standardok vonatkozó iránymutatásai szerint látja el.
1

Az 1. melléklet 2. §-a a 3/2024. (X. 9.) SZH utasítás 1. §-ával megállapított szöveg.

2

Az 1. melléklet 8. § (4) bekezdése a 2/2024. (IX. 19.) SZH utasítás 1. §-ával megállapított szöveg.

3

Az 1. melléklet 1. függeléke a 2/2024. (IX. 19.) SZH utasítás 1. §-ával megállapított szöveg.

4

Az 1. melléklet 2. függelék II. alcím 6. pont 6.5. alpontja a 2/2024. (IX. 19.) SZH utasítás 1. §-ával megállapított szöveg.

5

Az 1. melléklet 2. függelék V/1. alcím 1. pontja a 2/2024. (IX. 19.) SZH utasítás 1. §-ával megállapított szöveg.

6

Az 1. melléklet 2. függelék V/1. alcím 4. pont 4.3. alpontja a 2/2024. (IX. 19.) SZH utasítás 1. §-ával megállapított szöveg.

7

Az 1. melléklet 2. függelék V/3. alcím 2. pontját a 2/2024. (IX. 19.) SZH utasítás 1. §-a iktatta be.

8

Az 1. melléklet 2. függelék V/4. alcímét a 2/2024. (IX. 19.) SZH utasítás 1. §-a hatályon kívül helyezte.

9

Az 1. melléklet 2. függelék VIII. alcím 3. pont 3.1. alpontja a 2/2024. (IX. 19.) SZH utasítás 1. §-a szerint módosított szöveg.

10

Az 1. melléklet 2. függelék IX. alcím 2. pontja a 2/2024. (IX. 19.) SZH utasítás 1. §-ával megállapított szöveg.

11

Az 1. melléklet 2. függelék IX. alcím 2/A. pontját a 2/2024. (IX. 19.) SZH utasítás 1. §-a iktatta be.

12

Az 1. melléklet 2. függelék IX. alcím 2/B. pontját a 2/2024. (IX. 19.) SZH utasítás 1. §-a iktatta be.

13

Az 1. melléklet 2. függelék IX. alcím 2/C. pontját a 2/2024. (IX. 19.) SZH utasítás 1. §-a iktatta be.

  • Másolás a vágólapra
  • Nyomtatás
  • Hatályos
  • Már nem hatályos
  • Még nem hatályos
  • Módosulni fog
  • Időállapotok
  • Adott napon hatályos
  • Közlönyállapot
  • Indokolás
Jelmagyarázat Lap tetejére